Abstract
Accurate estimation of terrestrial ecosystem carbon storage and the scientific formulation of ecological conservation and land use policies are essential for promoting regional low-carbon sustainable development and achieving the goal of “carbon neutrality.” In this study, the FLUS–InVEST model was used to evaluate the carbon stocks of the Jiangsu coastal zone in China from 1995 to 2020 and scientifically forecast the changes in carbon stocks in 2030 under three scenarios: natural exploitation, ecological protection, and economic development. The results are as follows: (1) From 1995 to 2020, carbon storage in the coastal zone initially remained stable before declining, a trend closely linked to the accelerated urbanization and economic growth of Jiangsu Province. (2) By 2030, carbon storage under the three scenarios exhibits a pattern of “S1 decrease–S2 increase–S3 decrease,” with a more significant increase in construction land under the natural development and economic development scenarios compared to the ecological protection scenario. (3) The sensitivity of carbon storage to land use changes varies across scenarios. In the natural development scenario, carbon storage is most affected by forest reduction and construction land expansion. In the ecological protection scenario, it is more responsive to increases in non-construction land. In the economic development scenario, the expansion of construction land leads to the most significant decrease in carbon storage. Therefore, when formulating future territorial spatial planning policies and urban development strategies, it is essential to consider ecological protection and economic development scenarios comprehensively, taking into account carbon sequestration capabilities. This approach will ensure effective conservation and restoration of damaged ecosystems while safeguarding the robust development of urban economies and societies.
1. Introduction
Global warming has already threatened human living environments and health conditions, becoming a severe challenge faced by humanity in the 21st century [1]. To counteract the impacts of global warming, China has strongly advocated for energy saving and emissions reduction, committing to a 60–65% reduction in carbon emissions per unit of GDP by 2030 compared to 2005, striving to reach a carbon peak by 2030, and aiming for carbon neutrality by 2060 [2,3]. On the basis of industrial emissions reduction and the optimization and reform of industrial structure, increasing the carbon storage capacity of ecosystems is also crucial. Statistics show that the global terrestrial ecosystem of carbon storage is approximately 2100 × 109 tons, which is twice that of the atmospheric carbon reservoir and an important component of global carbon storage, effectively mitigating climate change [4,5,6]. The carbon sink function of terrestrial ecosystems is reflected in the carbon storage volume and accumulation rate; carbon pools include vegetation biomass, debris, and soil components, and accumulation processes involve photosynthesis and the absorption of soil carbon [5,6,7]. Reports from the Intergovernmental Panel on Climate Change (IPCC) indicate that land use is the most direct representative of terrestrial systems, and changes in land use/cover are one of the significant factors affecting carbon storage, with different land use categories exhibiting notable differences in carbon sequestration capabilities [5].
In existing studies, scholars have conducted extensive research on the relationship between land use/cover change and carbon storage. There are numerous methods for simulating land use/cover change, including the Markov chain [8], system dynamics models [9], cellular automaton models [10], and multivariate statistical models [11]. Notably, the FLUS model has demonstrated superior simulation accuracy and a more accurate representation of landscape patterns at the regional scale [11,12,13]. For example, Wang et al. employed the FLUS model, utilizing land use data from Hubei Province in 2010 and 2015, along with 15 driving factor datasets that include both natural and anthropogenic elements, to simulate and predict the ecological space of Hubei Province by 2035 [14]. Traditional carbon storage calculation methods rely on field surveys that quantify assessments through physical and chemical changes in the Earth’s processes, primarily used for small-scale research areas. At the regional scale, integrated model algorithms based on land use structure and carbon density are predominantly used to estimate carbon storage [15]. Researchers have applied the Integrated Valuation of Ecosystem Services and Trade-offs (InVEST) model to explore the impact of land use/cover change on carbon storage from perspectives such as conservation policies and urban expansion across various scales [16]. For instance, Hou et al. utilized the InVEST model to assess the impact of land use change on carbon storage in the Yellow River source region under different scenarios from 2000 to 2040 [17]. These studies suggest that land use/cover change is a significant factor affecting carbon balance, and the simulation of carbon storage potential under different land resource conditions and future scenarios is a current research focus.
The coastal zone is a unique ecosystem at the interface of land and sea, representing a critical site for the interaction between the land and elements such as the atmosphere and water bodies. Its carbon cycle processes play a significant role in global climate change. The coastal zone of Jiangsu Province, located in the eastern part of China and bordering the Yellow Sea to the east and Hangzhou Bay to the south, spans approximately 100 km of coastline. It is one of the more developed coastal regions in eastern China. The rapid development of the economy and the acceleration of urbanization have led to land use changes that have caused a series of ecological issues. The cities in the coastal areas of Jiangsu Province are subjected to impacts from climate change and human activities. Extensive development and encroachment have occurred at the expense of forestland and arable land, with an expansion of construction land, leading to severe damage to the regional ecosystem’s carbon sequestration function. The ecological environment has deteriorated, and the degradation of ecosystems is evident. In the process of urban development, how to balance environmental protection with sustainable development has become a critical issue for the coastal cities of Jiangsu Province [18,19]. Studying the carbon storage of the Jiangsu coastal zone could aid in the scientific planning of sustainable development models for the region, promoting the coordinated development of economic growth and ecological protection.
This study focuses on Lianyungang, Yancheng, and Nantong in Jiangsu Province as primary research areas. Based on the land use data from Jiangsu Province spanning from 1995 to 2020, carbon storage estimates were generated through the InVEST model. Additionally, by integrating the FLUS model, predictions were made regarding land use and carbon storage distribution under various scenarios for 2030, based on both natural and socio-economic factors. This research examines the impact of land use change on carbon storage, with a particular emphasis on the carbon sink function of vulnerable coastal ecosystems, including tidal flats, mangroves, wetlands, and seagrass beds. The primary objectives are to analyze carbon storage trends, preemptively identify potential environmental and developmental issues, and provide critical essential insights for the conservation of local biodiversity, the preservation of ecological balance, and climate change mitigation. Additionally, this study offers theoretical guidance for the sustainable ecological development and future land use planning of coastal cities in Jiangsu.
2. Materials and Methods
2.1. Study Area
The Jiangsu coastal zone encompasses 14 county-level cities across three prefecture-level cities, namely, Lianyungang, Nantong, and Yancheng, along the coast of Jiangsu Province. It is situated between 31°64′ N to 35°12′ N latitude and 118°75′ E to 121°94′ E longitude, with a coastline stretching approximately 950 km and a land area of about 24,000 km2 (see Figure 1). The region is characterized by a subtropical and warm temperate monsoon climate, receiving abundant sunlight and featuring predominantly flat terrain, composed mostly of plains [20]. As a critical area in the convergence of two major national initiatives—the Belt and Road Initiative and the Yangtze River Economic Belt—the Jiangsu coastal zone has become one of the fastest-growing areas in Jiangsu Province with the implementation of the national coastal development strategy. The Jiangsu provincial government has prioritized the protection of the coastal zone’s ecological environment and the rational use of resources. Through scientific planning and rational development, the goal is to achieve sustainable economic and social development while preserving the natural ecological environment. The coastal zone of Jiangsu Province has experienced rapid economic growth, yet the regional economic development is unbalanced [19,20]. Compared with Lianyungang and Yancheng, Nantong city has the most significant urban development and human activities.
Figure 1.
Study area of the coastal zone in Jiangsu Province, China: (a) China; (b) Jiangsu province; (c) Jiangsu Province coastal zone.
2.2. Data
- Land use and cover change dataset
This study employs land use datasets of Jiangsu Province at a scale of 1:100,000 for the years 1995, 2000, 2005, 2010, 2015, and 2020. The datasets are derived from the Yangtze River Delta Science Data Center, the National Science and Technology Infrastructure of China, and the National Earth System Science Data Sharing Infrastructure (http://nnu.geodata.cn), (accessed on 5 January 2024) with a spatial resolution of 30 m by 30 m. The datasets have a comprehensive evaluation accuracy of 95%, compliant with the cartographic accuracy standards for a 1:100,000 scale [21]. The data are formatted in ESRI Shapefile and utilize the Krasovsky_1940_Albers spatial projection. The datasets comprise six primary categories and 25 secondary categories. In accordance with research requirements, land use types in Jiangsu Province are classified into arable land, forestland, grassland, water area, construction land, and unutilized land based on the primary categories.
- Basic Data on the City
The foundational data on the city characteristics, including the district boundaries, city names, capital cities, road networks, urban centers, etc., are provided by the Yangtze River Delta Science Data Center, the National Science and Technology Infrastructure of China, and the National Earth System Science Data Sharing Infrastructure (http://nnu.geodata.cn, accessed on 5 January 2024) [21]. These data are stored in shapefile format for subsequent spatial analysis.
- Natural and Socio-Economic Factor Data
Land use change is closely related to the natural environment, socio-economic development, and location factors. In this study, the driving factors used to simulate future land use evolution include topographical factors (elevation, slope, aspect), climate change (annual precipitation, annual temperature), socio-economic factors (population density, GDP), and location distribution (administrative divisions). The DEM (digital elevation model) data are sourced from the ASTER GDEM data product, and the slope and aspect data are derived from the analysis of the DEM data using ArcGIS software, with a spatial resolution of 30 m × 30 m. Annual precipitation and temperature data are statistically organized according to administrative divisions and are in xlsx format. Population density and GDP data are in TIFF format with a spatial resolution of 1 km × 1 km, all obtained from the National Earth System Science Data Sharing Service Platform. To ensure the uniformity of the research data, the coordinate system has been re-projected to WGS1984_UTM_ZONE_51N [22].
2.3. Method
2.3.1. Research Framework
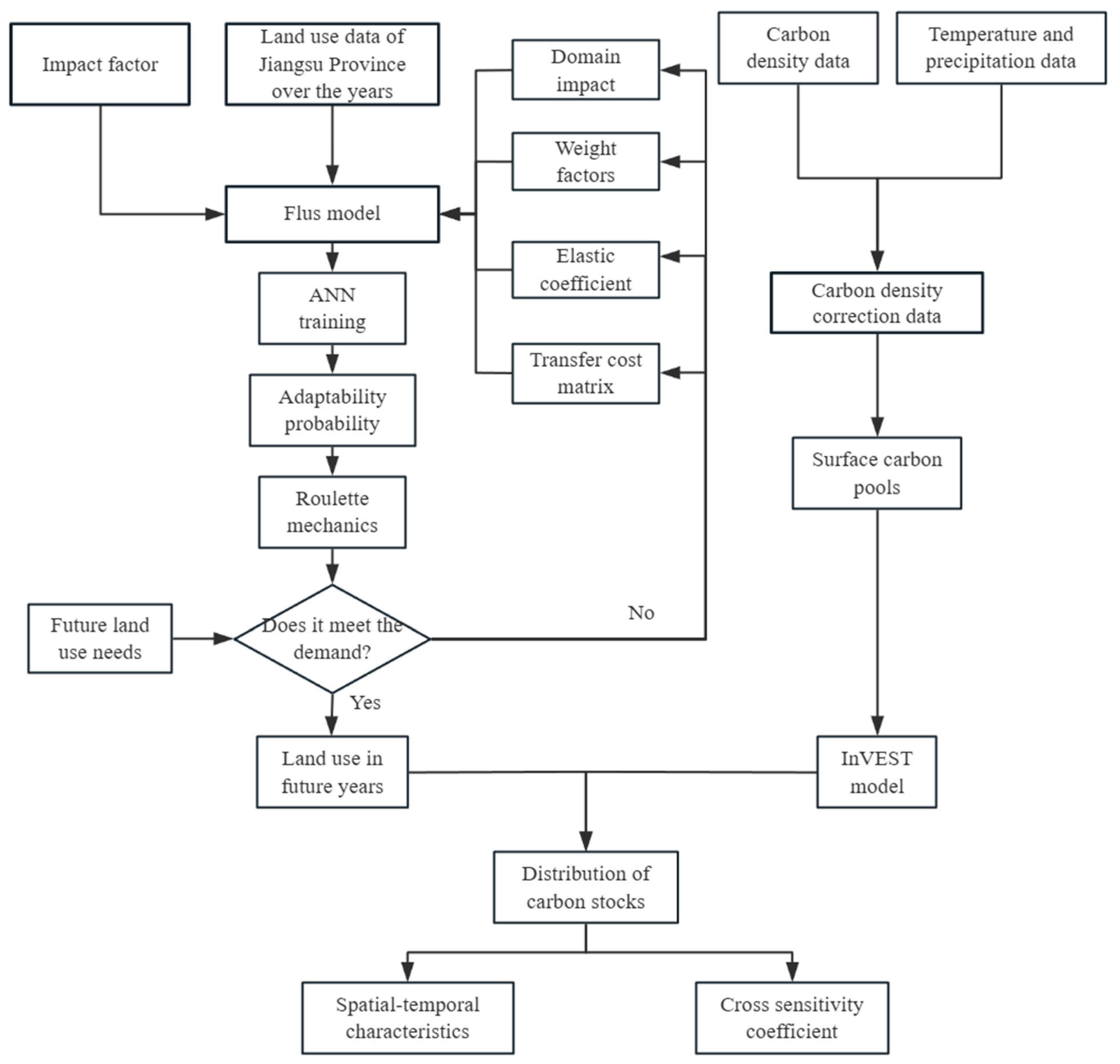
This study employs the FLUS–InVEST modeling framework to assess carbon storage in the coastal areas of Jiangsu Province, China, and to predict the distribution of future carbon storage under various scenarios, as illustrated in Figure 2. Initially, a sample dataset for the training of the Artificial Neural Network (ANN) is constructed using a random sampling method, integrating future climate data, land use data, and driving factors, to generate probability surfaces for different land use types. Subsequently, the model accounts for the neighborhood effects of land use change, optimizing the probabilities of land use types with weight factors, adaptive land inertia, and transition costs, and determines the future land use state through a roulette-wheel selection method. Thirdly, the model compares land demand with the land use state, assessing whether they align; if the demand is satisfied, it generates the future distribution of land use. Finally, the model adjusts carbon density using annual temperature and precipitation data through a carbon density correction formula and combines the InVEST model with the future land use distribution to calculate changes in carbon storage, thereby evaluating the impact of land use change on carbon storage.
Figure 2.
Research framework.
2.3.2. InVEST Model
The InVEST model, which stands for Integrated Valuation of Ecosystem Services and Trade-offs, utilizes its carbon storage module to estimate ecosystem carbon storage based on land use types and carbon density values [23,24]. The ecosystem’s carbon storage is categorized into four fundamental carbon pools, including aboveground biomass carbon (Cabove), below-ground biomass carbon (Cbelow), soil organic carbon (Csoil), and dead organic carbon (Cdead) [23]. The formula for calculating carbon storage is as follows:
where Ctotal represents the total carbon sequestration service of the ecosystem; Ci-above, Ci-below, Ci-soil, and Ci-dead denote the aboveground carbon density, below-ground carbon density, soil carbon density, and dead organic matter carbon density for the land use type i, respectively; and Ai indicates the area of the land use type i.
Under the same climatic conditions, the carbon density of the same land use type is similar. The carbon density data used in this study are derived from the carbon density dataset of terrestrial ecosystems in China, and have been adjusted according to the natural environment of Jiangsu Province [24,25].
2.3.3. Carbon Density Adjustment
Carbon density is closely related to climate, soil, and land use. Studies have shown that regions within the same climatic zone tend to have similar carbon densities, which can be adjusted using annual average temperature and precipitation factors [24,25,26]. In this study, carbon density data are sourced from the Data Center of the Institute of Ecology, Chinese Academy of Sciences. We have selected carbon density data from areas with similar latitude and longitude to the coastal zone of Jiangsu Province, calculated the average values, and performed adjustments [27]. The formula for adjusting the precipitation and temperature factors of the carbon density parameters is as follows:
where KBP and KBT represent the precipitation and temperature adjustment factors for vegetation carbon density, respectively; KB represents the adjustment factor for above ground and below ground vegetation carbon density; KS indicates the adjustment factor for soil carbon density; the carbon density parameter for dead organic matter is not adjusted. The carbon density adjustment formula is as follows:
where MAP represents the annual average precipitation (mm); MAT denotes the annual average temperature (°C); CBP and CBT represent the carbon density (Mg·hm−2) adjusted based on precipitation and temperature, respectively; and CSP indicates the soil carbon density (Mg·ha−1) derived from precipitation. C’ and C″ denote the carbon density of terrestrial ecosystems at the provincial and national scales of the Jiangsu coastal zone and China, respectively. By substituting the annual average temperatures and precipitation of Jiangsu coastal zone and China into the aforementioned formulas (the annual average temperatures and precipitation from 1995 to 2020 for the Jiangsu coastal zone and China are 16.2 °C and 9.83 °C, and 1283.4 mm and 643.5 mm, respectively), the ratio of the two serves as the adjustment factor. The adjusted carbon density data for the Jiangsu coastal zone are presented in Table 1.
Table 1.
Carbon density of different land use types in Jiangsu (unit: kg·m−2).
2.3.4. FLUS Model and Land Use Transition Matrix
The FLUS model is an improved version of the traditional cellular automaton principle, utilizing an ANN occurrence probability estimation algorithm to obtain the development probability for each land use type. It is then fitted with an adaptive inertia and competition mechanism cellular automaton to effectively simulate future land use patterns under different scenarios [28,29,30].
The urbanization rate in Jiangsu Province has significantly increased from 13.7% in 1978 to 68.8% in 2018, indicating a rapid progression of urbanization under the policy support pursuing economic growth. Therefore, this study establishes an economic development scenario as one of the three scenarios for 2030. To fully implement the decisions and deployments for achieving carbon peak and carbon neutrality, and to better promote high-quality development, Jiangsu Province has integrated the goals of carbon peak and carbon neutrality into the medium- and long-term economic and social development plans. The aim is that by 2030, significant progress will be made in the green and low-carbon transformation of economic and social development; a clean, low-carbon, safe, and efficient energy system will be preliminarily established; the proportion of non-fossil energy consumption and forest coverage will continue to increase; and carbon dioxide emissions will reach a peak and then stabilize and decline, providing strong support for achieving carbon neutrality. This policy framework provides policy support for the establishment of an ecological protection scenario. Considering the historical evolution of land use in Jiangsu Province, the “Jiangsu Province ‘14th Five-Year’ Natural Resource Protection and Utilization Plan,” and the “Jiangsu Province Ecological Protection Red Line,” three scenarios are designed to simulate the land use pattern in Jiangsu Province by 2030: the natural development scenario, the economic priority scenario, and the ecological protection scenario. The rules for each scenario are as follows:
- Natural Development Scenario (S1): Continues the development trend of land use in Jiangsu Province before 2020, predicting the total demand area for land use types in 2030 by following natural development patterns.
- Ecological Protection Scenario (S2): Restricts urbanization to direct land use towards ecological protection. The “Jiangsu Province ‘14th Five-Year’ Forestry and Grassland Protection and Development Plan Outline” proposes a target of 24.1% forest coverage by 2025 and 26% by 2030 [31]. Therefore, based on the total land demand under scenario S1 in 2030, considering the structure of ecological, agricultural, and urban land use, the conversion probability for each type of land use is set, with a 20% decrease in the probability of arable land, forestland, and grassland becoming construction land; a 60% increase in the probability of arable land becoming forestland or grassland; a prohibition of water bodies becoming construction land; and the ecological red line area within the region denoting a restricted expansion area.
- Economic Development Scenario (S3): Jiangsu Province has always been at the forefront of urbanization development in China, and it is expected that the possibility of various types of land use becoming construction land will increase. Based on the total demand area for each land type under scenario S1 in 2030, the proportion of forestland, grassland, and water bodies being converted to construction land is increased by 15%, 10%, and 10%, respectively, with a 60% decrease in the possibility of construction land being converted to other types, and free transfer between other types of land use.
The land use transition matrix, which applies the Markov chain to study the characteristics of land use evolution over different periods, generates a transition probability matrix that can predict future development trends [32,33]. The formula for the land use transition matrix is as follows:
where n represents the type of land use, and Sij represents the area of land use type i at the beginning of the study period that is converted to land use type j at the end of the study period. When i = j, it indicates that the land use type has not changed.
The land use type conversion cost matrix, as a condition for implementing various scenarios, quantitatively represents the feasibility of converting between two land use types. Territorial spatial planning determines future land use status by adjusting both land use types and their spatial distribution. The land use transition cost matrix for the different scenarios is shown in Table 2.
Table 2.
Land use transfer cost matrix under different development scenarios.
The kappa consistency test is a statistical method used to assess the degree of agreement or consensus between two observers. It is commonly applied in the fields of medicine and social science to determine if there is consistency between two observers in classification or measurement. The test is typically based on a confusion matrix and the expected degree of random agreement, with results ranging from −1 to 1. A Kappa coefficient close to 1 indicates a high level of agreement between the two observers, a value close to 0 indicates no agreement, and a negative value indicates that the level of agreement between the observers is lower than what would be expected by chance. The formula for the kappa coefficient is as follows:
where P0 is the observed agreement, which is the proportion of times the two observers have agreed, and Pc is the expected agreement, which is the probability that the two observers would agree by chance.
This study employs the kappa consistency test to verify the accuracy of the model. By using historical land use data to predict the 2020 land use data and comparing it with actual data, a kappa coefficient of 0.82 is obtained, indicating high model simulation accuracy. The simulation results are highly accurate and scientific, providing valuable references for regional territorial spatial planning. The conversion elasticity coefficient (ELAS) represents the difficulty of one land use type converting to another. A higher value indicates greater stability and a lower probability of transformation. This paper refers to the land use transfer probabilities from 2000 to 2010 and from 2010 to 2020, and combines the 2020 land use simulation accuracy and kappa coefficient. Through multiple adjustments, the simulation effect is optimized. The natural development scenario sets the transfer elasticities for arable land, forestland, grassland, water bodies, construction land, and unused land to 0.7, 0.7, 0.7, 0.8, 0.7, and 0.8, respectively. Based on historical land use transfer probabilities and land use requirements under different scenarios, ELAS value tables are formulated for each land use type under different scenarios. In the natural growth scenario, the transfer probabilities for each land use type remain unchanged, consistent with the probabilities from 2010 to 2020. In the ecological protection scenario, to effectively protect ecological land, the transfer of forestland and grassland to other land uses is prohibited; hence, the ELAS coefficients for forestland and grassland are set to 0.9. At the same time, the restriction on the transfer of arable land is slightly increased, setting the ELAS coefficient for arable land to 0.8. In the economic development scenario, to ensure the urbanization process, the transfer of construction land to other land uses is restricted; hence, the ELAS coefficient for construction land is set to 0.9. Since arable land is the main source of increased construction land, the elasticity coefficient for arable land is set to 0.6, with all other coefficients remaining unchanged.
2.3.5. Coefficient of Improved Cross-Sensitivity Model
The Coefficient of Improved Cross-Sensitivity (CICS) model is employed to assess the sensitivity of changes in terrestrial ecological carbon storage associated with the transition between various land use types [34,35]. Generally, the transition of land use types is a two-way process, and it is the net transformation between these types that results in actual alterations to the value of ecosystem services. A positive CICS value indicates that the increase or decrease in carbon storage is aligned with the net change in the respective land categories. In contrast, a negative CICS value suggests that the change in carbon storage is inversely related to the net change in the land categories. The greater the magnitude of the absolute CICS value, the more sensitive the carbon storage is to the net changes between two specific land types.
where CICSki represents the sensitivity coefficient of net changes between land use types k and i on carbon storage between the base year and the target year. Ck and Ci represent the total carbon density of land use types k and i, respectively. ΔSki indicates the net change area between land use types k and i, and ΔC represents the change in carbon storage between the base year and the target year.
3. Results
3.1. Land Use and Cover Change Situation from 1995 to 2020
The land use changes in the coastal zone of Jiangsu Province from 1995 to 2020 are illustrated in Figure 3 and Table 3. As shown, arable land is the dominant land use type, covering 70% of the total area. However, with the expansion in construction land, a considerable portion of arable land has been converted to construction land, leading to a decreasing trend in its area. The second major land use type is construction land, which has increased from 3661 km2 in 1995 to 4776 km2 in 2020, reflecting a 30% growth, which highlights the province’s economic development. The area of water bodies remained relatively stable before 2015, but following strong promotion of aquaculture in coastal cities like Yancheng, the province added over a million mu (approximately 66,6.67 km2) of aquaculture areas, resulting in a significant increase in water body area. In contrast, the areas of grassland, forests, and unutilized land each constitute less than 5% of the total study area.
Figure 3.
Spatial–temporal evolution of land use in the coastal zone in Jiangsu from 1995 to 2020: (a) 1995; (b) 2000; (c) 2005; (d) 2010; (e) 2015; (f) 2020.
Table 3.
The land use transition situation from 1995 to 2020 (unit: km2).
In Jiangsu Province, the land use is primarily dominated by arable land, followed by construction land and water bodies. There is a significant change in the area of each land use type between 1995 and 2020, marking a period of rapid expansion for construction land. The rate of decline in arable land has remained relatively stable, with over 90% of new construction land coming from the conversion of arable land. Over the past few decades, Jiangsu Province has been at the forefront of the national urbanization transition, rise, and peak periods. The urban population has surged from 8.0077 million in 1978 to 55.3888 million in 2018, and the urbanization rate has increased dramatically from 13.7% in 1978 to 68.8% in 2018. The rapid advancement of the urbanization process implies an increase in the area of construction land. Since plain and low-lying areas are the most widely distributed landform elements in Jiangsu Province, with multiple plains constituting the main body of the Jiangsu Plain, the arable land in Jiangsu Province is flat and open, making it easy to develop. Much of this land is fertile and has high productivity, making it the preferred choice for urban expansion. A significant amount of high-quality arable land has been lost to construction land, and the phenomenon of construction land encroaching on arable land around large and medium-sized cities is becoming increasingly severe.
3.2. Evolution of Future Land Use Situation Under Three Scenarios
Based on the FLUS model, this study simulates land use transitions under different scenarios for the year 2030 (Figure 4). The prediction results indicate notable shifts in land use types within the coastal zone of Jiangsu Province across three scenarios compared to 2020. Spatially, the distribution patterns of land grades exhibit similarities across the natural development, ecological protection, and economic development scenarios. Arable land remains the largest proportion of land use, with construction land mainly concentrated in the northern coastal areas and the southern urban area of Nantong, showing a relatively concentrated distribution. Water bodies are primarily located along the coast and in the Yangtze River basin. However, variations in specific expansion rates and land use-type conversions are observed among the scenarios.
Figure 4.
Predicted spatial–temporal evolution of land use in the coastal zone in 2030: (a) scenario 1 of natural development; (b) scenario 2 of ecology protection; (c) scenario 3 of economic development.
In the natural development scenario, land use transitions remain relatively moderate, adhering to natural tendencies and pre-existing patterns (Table 4). Arable land experiences a slight reduction, largely converted to construction land, while the areas of forestland, grassland, and water bodies exhibit minor fluctuations without substantial overall changes. In the absence of substantial policy interventions, land use alterations are mild, and urban expansion occurs at a moderate pace.
Table 4.
The land use transition situation from 2020 to 2030 under scenario 1 (unit: km2).
In the ecological protection scenario, restrictions on the conversion of forest and grassland result in an increase in these land types, primarily due to the reclassification from construction land (Table 5). Concurrently, the rate of arable land loss is controlled, mitigating the trend of urban sprawl by constraining the expansion of construction land. In this scenario, ecological lands, including arable land, forestland, grasslands, and water bodies, are protected more vigilantly, underscoring a commitment to environmental conservation and sustainable development.
Table 5.
The land use transition situation from 2020 to 2030 under scenario 2 (unit: km2).
In the economic development scenario, changes in the areas of arable land and grassland are consistent with those observed in the natural development scenario, but land use transitions are predominantly driven by urbanization and the progression of industrial and commercial activities (Table 6). This scenario is characterized by a substantial increase in construction land, primarily at the expense of arable land and some forestland. Due to fewer restrictions on the conversion of construction land, its expansion is the most significant among the three scenarios, with the majority of this increase stemming from the conversion of arable land. Consequently, the areas of arable land, forestland, and grassland are diminished to varying degrees. In this scenario, the conversion of water bodies and unutilized land is minimal, and the proportion of unutilized land across the three scenarios remains roughly equivalent to that of 2020.
Table 6.
The land use transition situation from 2020 to 2030 under scenario 3 (unit: km2).
The land use transition chord diagram illustrates that the land transfer structures under the three scenarios exhibit notable similarities (Figure 5). In the natural development scenario, all land use types demonstrate transfer activities, with the most prominent transitions occurring from arable land to construction land and water bodies, reflecting the acceleration of urbanization and aquaculture development. Concurrently, there is also some reverse transfer from construction land back to arable land. In the ecological protection scenario, the emphasis is placed on conserving forestland and grassland, preventing any transfers of these land types to other categories. This strict protection strategy minimizes changes in ecological areas, reinforcing their preservation. In the economic development scenario, prioritizing economic growth and the urbanization process, the transfer of construction land to other types of land use is tightly restricted. This results in the most pronounced expansion of construction land among the three scenarios, with significant changes in its area primarily at the expense of arable land.
Figure 5.
Predicted land use transition situation from 2020 to 2030: (a) scenario 1 of natural development; (b) scenario 2 of ecology protection; (c) scenario 3 of economic development (Unit: 1 103 km2).
Collectively, these scenarios reflect the dynamic interplay between urban development and land use from different perspectives. The natural development scenario is relatively moderate, with minimal human intervention. The ecological protection scenario emphasizes the conservation of natural ecosystems, focusing on the protection of forestland and the restoration of green spaces. In contrast, the economic development scenario supports rapid urbanization and industrial expansion at the expense of some arable land.
3.3. Carbon Storage Situation from 1995 to 2020
This study utilizes the carbon module of the InVEST model to calculate the carbon storage of the coastal zone in Jiangsu Province for the years 1995, 2000, 2005, 2010, 2015, and 2020, and to project the carbon storage under three land use scenarios for the year 2030. The results indicate that from 2005 to 2020, the total carbon storage in the coastal zone of Jiangsu Province shows a declining trend, with the most significant decrease occurring between 2015 and 2020 (Figure 6). This period coincides with a rapid phase of urbanization development, during which a substantial amount of arable land was converted to construction land, leading to a year-by-year expansion of areas with low carbon storage.
Figure 6.
Spatial–temporal evolution of carbon storage in the coastal zone in Jiangsu from 1995 to 2020: (a) 1995; (b) 2000; (c) 2005; (d) 2010; (e) 2015; (f) 2020.
After 2010, the economic aggregate of Jiangsu Province has continuously reached new heights, surpassing CNY 6 trillion in 2014, and successively crossing the thresholds of CNY 7 trillion, CNY 8 trillion, and CNY 9 trillion in 2015, 2017, and 2018, respectively. In 2020, it broke through the CNY 10 trillion mark, amounting to CNY 10.28 trillion. Consequently, the trend of decreasing carbon storage in the coastal zone of Jiangsu Province has become more pronounced post 2010. Following 2015, the fishery industry of Jiangsu Province entered a period of more rapid enhancement of comprehensive strength and significant structural adjustments [36,37]. By 2020, the proportion of the province’s characteristic aquaculture area had reached 80%, an increase of 10 percentage points from 2015. Additionally, the promotion of integrated rice-field aquaculture expanded to cover an area of 2.7 million mu (approximately 180,000 km2), and the construction of industrialized pond aquaculture exceeded 300,000 square meters [38]. As a result, the habitat quality in coastal areas has been partially restored, and the aquaculture area within water bodies has increased, leading to the transformation of some low-carbon storage areas into high-carbon-storage land use.
Overall, the coastal zone of Jiangsu Province has exhibited a trend in carbon storage that initially stabilized before entering a phase of decline (Figure 7). The vigorous development of aquaculture, particularly in coastal cities such as Yancheng, has led to an increase in pond areas, thereby contributing to a temporary increase in carbon storage along the coast. However, the continued expansion of urbanization and the subsequent increase in construction land have resulted in an overall decreasing trend in total carbon storage.
Figure 7.
Changes in carbon storage from 1995 to 2020.
3.4. Future Evolution of Carbon Storage Under Three Scenarios
Based on the land use type data under three scenarios for the year 2030, this study predicts the carbon storage in the coastal zone of Jiangsu Province and compares it with the 2020 baseline (Figure 8). The carbon storage across the three scenarios follows the pattern of “decrease in S1, increase in S2, decrease in S3.” In the ecological protection scenario, the implementation of ecological protection measures leads to a gradual recovery of regional carbon storage. Notably, the carbon storage in forestland and grassland decreases less compared to the natural development scenario and the economic development scenario, indicating certain ecological benefits. Conversely, in the economic development scenario, the significant expansion in construction land area, which is the highest among the three scenarios, encroaches on other land types, especially arable land, forestland, and grassland, with relatively high carbon storage. Therefore, the carbon storage decreases more compared to 2020, indicating that ecological protection measures can effectively play a role in carbon sequestration.
Figure 8.
Prediction of carbon storage in 2030 under different development scenarios: (a) scenario 1; (b) scenario 2; (c) scenario 3.
Under the natural development scenario, in the absence of significant policy interventions, the level of carbon storage remains largely consistent with that of 2020 (Table 7). Land use changes are relatively moderate, and urban expansion proceeds at a moderate pace, resulting in stable carbon storage changes. In the ecological protection scenario, there is a notable increase in carbon storage compared to 2020, with substantial expansions in forestland and grassland areas, and a curb on the expansion of construction land, highlighting a commitment to environmental protection and sustainable development. Under the ecological protection scenario, ecological land use exhibits an overall positive development trend, which could serve as an ideal scenario for future land use planning. In the economic development scenario, carbon storage decreases significantly due to the protection of construction land, leading to intensified urbanization and a further reduction in forestland, grassland, and arable land, causing a further decline in carbon storage.
Table 7.
Area of land use types under different development scenarios and the total carbon storage (unit: km2).
3.5. Cross-Sensitivity Coefficient Analysis
Analysis indicates that the sensitivity of carbon storage to land use change varies significantly across the three scenarios: under the natural development scenario (Table 8), carbon storage shows a decreasing trend, with the conversion of forestland to arable land and arable land to construction land being the most significant factors contributing to the decrease in carbon storage, demonstrating a higher sensitivity to the reduction in forestland and the increase in construction land [39]. Under the ecological protection scenario (Table 9), the total carbon storage increases to some extent. Due to restrictions on the expansion of construction land, the increase in non-construction land is more sensitive to changes in carbon storage. For instance, the sensitivity of carbon storage increase to the conversion of arable land to forestland is 56%, which is the highest under the ecological protection scenario, with the majority of the increased carbon storage originating from forestland converted from arable land. Under the economic development scenario (Table 10), which emphasizes urbanization, the reduction in carbon storage is more pronounced compared to the natural development scenario, with the conversion of non-construction land to construction land providing support for the decrease in carbon storage. The change in carbon storage is most sensitive to the increase in construction land among the three scenarios, with the conversion of arable land to construction land being the primary influencing factor for the reduction in carbon storage.
Table 8.
Cross-sensitivity coefficient under the natural development scenario.
Table 9.
Cross-sensitivity coefficient under ecological protection development scenario.
Table 10.
Cross-sensitivity coefficient under economic development scenario.
4. Discussion
4.1. Regional Development and Planning Strategies
The relationship between land use change and carbon storage in the coastal zone of Jiangsu Province is closely interconnected. With the acceleration of urbanization, the expansion of construction land increasingly encroaches upon natural ecological lands such as arable land, forestland, and grasslands. This transformation in land use types directly affects the carbon storage capacity of ecosystems. Urban expansion and the increase in construction land have significantly reduced the carbon storage capacity of land use. Over the past 25 years since 1995, carbon storage in Jiangsu’s coastal zone has steadily declined, driven by rapid urban expansion and changes in land use patterns. The coastal zone has witnessed a 30% growth in construction land, a direct reflection of Jiangsu’s economic development but also a key factor in the reduction in coastal carbon storage [40,41,42]. After 2015, coastal cities such as Yancheng vigorously promoted aquaculture, leading to an increase of over one million mu (approximately 66,667 km2) of aquaculture area across the province, resulting in a significant expansion of water body areas and a certain degree of increase in carbon storage [43]. However, despite these localized increases, the overall trend in carbon storage has continued to decline annually.
Analysis of the carbon storage changes in the coastal areas of Jiangsu Province over the past three decades (Figure 7) clearly reveals that the area of regions with decreased carbon storage is significantly larger than that of regions with increased carbon storage. This trend indicates that the accelerating urbanization process has a particularly notable negative impact on carbon storage. In urban areas, large-scale land development, infrastructure construction, and destruction of natural vegetation have greatly weakened the carbon storage capacity of urban ecosystems. In contrast, rural areas, with their larger coverage of natural vegetation, have managed to retain more carbon storage overall, despite the impacts of changes in land use. In addition, the carbon storage patterns in Jiangsu’s coastal zone exhibit significant spatiotemporal variability and marked internal disparities across districts and counties. Low-carbon storage areas are mainly distributed along the Yangtze River in Nantong and in highly urbanized areas in the northern part of Lianyungang, where the effects of urban expansion have led to sharp decreases in carbon storage due to reduced vegetation cover. In contrast, high-carbon storage areas are concentrated in forested coastal areas with extensive forest cover, indicating the beneficial role of natural ecosystems in enhancing carbon storage [44,45]. Overall, these phenomena highlight the challenges that current changes in carbon storage pose to the health of regional ecosystems and warn of certain hidden dangers in the current economic development model.
Simply pursuing rapid economic growth, especially without effective ecological protection measures, often leads to the degradation of ecosystems and a decline in carbon storage. In the long term, this will not only destroy the carbon storage function within the region but may also contribute to a chain effect on global warming through increased carbon emissions. The phenomenon of declining carbon storage in the coastal areas of Jiangsu Province is not an isolated event; many regions around the world are experiencing similar reductions in carbon storage, which will further exacerbate climate change. A series of environmental issues, such as global warming, frequent extreme weather events, and ecosystem degradation, pose a direct threat to human living environments. If effective measures are not taken in the future, the current phenomenon of decreasing carbon storage will gradually have irreversible impacts on global sustainable development.
To address the aforementioned challenges, this study proposes the following policy and planning recommendations for the phenomenon of declining carbon storage in the coastal areas of Jiangsu Province. These recommendations not only help to alleviate the decline in carbon storage in the region but also provide a reference for other regions facing similar issues. First and foremost, the protection of important natural ecosystems is crucial. Prioritizing the protection of areas with high carbon storage, especially those with abundant natural vegetation, forests, and wetlands, can effectively enhance the region’s carbon storage capacity. Governments at all levels should establish relevant policies to strictly limit large-scale development in these areas and prevent further damage to natural ecosystems. In addition, actively promoting ecological restoration efforts, such as vegetation recovery and wetland reconstruction, can restore the carbon storage function of damaged areas. Secondly, constructing urban green infrastructure is an important way to mitigate the negative impact of urbanization on carbon storage. Increasing the area of green facilities in cities, especially urban forests, parks, wetlands, and other green spaces, can not only improve the carbon storage capacity of urban areas but also enhance the quality of the urban environment and the comfort of residents’ lives. The construction of green infrastructure should also include improving the energy efficiency of buildings, reducing carbon emissions, and promoting sustainable transportation and energy solutions, thereby achieving sustainable development of urban ecosystems. Lastly, achieving a balanced development of the economy and ecology is key to addressing the long-term issue of declining carbon storage. As proposed in this paper, the ecological protection scenario, which is the most sustainable land use strategy, strikes a balance between promoting development and environmental protection. While promoting economic growth, it is essential to strengthen land use planning to ensure that natural ecosystems are effectively protected. Rational land use planning should be based on the principle of giving equal importance to ecological protection and economic development, ensuring that development activities do not excessively damage ecosystems and, consequently, their carbon storage capacity. Regional coordination policies, a focus on highly urbanized areas to reduce further encroachment on carbon storage from land development, and integrating the concept of sustainable development into regional development can ensure the joint progress of the economy and ecology.
In summary, the changes in carbon storage in the coastal areas of Jiangsu Province provide a valuable insights for global ecosystem protection and climate change response. To address shifts in land use and the decline in carbon storage, it is essential to protect natural ecosystems, promote the construction of urban green infrastructure, and achieve a harmonious balance between economic and ecological development. This multifaceted approach will effectively alleviate the decline in carbon storage and promote sustainable development in the region.
4.2. Limitation
The sensitivity of carbon storage to changes in various land use types exhibits considerable variation. In land-use planning, while ensuring key indicators for arable and construction land, it is crucial to enhance the protection and management of forests and green spaces, as these areas play a dominant role in mitigating the loss of carbon sequestration capacity. This study integrated the InVEST and FLUS models to analyze and predict carbon storage, yielding valuable insights. However, the FLUS model does not account for socio-economic factors such as the demarcation of ecological protection red lines and the designation of nature reserves, nor does it consider the potential impact of ongoing national policy developments on land use changes [46,47].
Territorial spatial planning policies exhibit strong regional disparities, with distinct control indicators and access conditions in different areas. Therefore, it is essential to fully consider the spatial heterogeneity of policies in model simulations, adjusting parameters according to the specific conditions of various zones to improve the accuracy of simulation results. Additionally, the carbon density data used in this study were based on information within the latitude and longitude range of Jiangsu Province, adjusted locally for temperature and precipitation. However, the InVEST model does not account for the spatial heterogeneity within the same land use/cover types, which may lead to inaccuracies in the spatial pattern of carbon storage simulation. Consequently, future research should focus on enhancing the precision of carbon density data acquisition and validating the timeliness of such data.
Socioeconomic policies exert a direct influence on the development and regulation of the energy industry, which in turn significantly affects the prediction of carbon storage. For instance, governmental policies that encourage the use of renewable energy and restrict the extraction of fossil fuels can reduce the rate of carbon storage increase. Conversely, relaxing restrictions on fossil fuel extraction may lead to faster growth of carbon storage. Although this study takes into account the recent decisions and policies implemented by the Jiangsu Provincial Department of Natural Resources to achieve a carbon peak and carbon neutrality, there may still be errors in predictions for long time spans. Furthermore, with global warming, factors such as rising temperatures and frequent extreme weather events will directly or indirectly impact the changes in carbon storage within the study area. For example, global warming can increase the decomposition rate of organic matter, reducing soil carbon storage. An increase in temperature can disrupt the activity of soil microorganisms, leading to the decomposition of soil organic carbon, the breakdown of litter, and changes in soil respiration, all of which can alter soil carbon density. This study assumes that the carbon density data of the terrestrial ecosystems in the Jiangsu coastal zone remain constant over time, but the actual carbon density may change due to a variety of factors. Therefore, neglecting variations in carbon density data may result in inaccuracies in estimating ecosystem carbon storage.
5. Conclusions
This study analyzes land use and carbon storage distribution in Jiangsu Province from 1995 to 2020 and predicts the distribution under different scenarios for 2030. The following key findings are drawn.
Between 1995 and 2020, a significant transition occurred among various land use types, with increases in both construction land and water body areas, while arable land, grassland, and forest land decreased. Carbon storage in the coastal zone exhibited a trend of initial stability followed by a decline, a pattern closely tied to the rapid urbanization and economic development of Jiangsu Province.
Under the three scenarios for 2030, notable changes in land use distribution are observed compared to 2020. The area of construction land expands more significantly under the natural development and economic development scenarios than under the ecological protection scenario. Carbon storage across the three scenarios follows a trend of “S1 decrease–S2 increase–S3 decrease.” Higher carbon storage values are distributed in the central and coastal areas, while lower values are found in the northern and southern parts of the study area, where construction land is prevalent. The cities in the Jiangsu coastal zone from north to south are Lianyungang, Yancheng, and Nantong, among which Nantong has a more developed economic level and extensive distribution of construction land, resulting in large areas of low carbon storage land in the urban area of Nantong.
The sensitivity of carbon storage to land use change varies significantly under the three different scenarios. Under the natural development scenario, the conversion of forest land to arable land and arable land to construction land is the primary factor driving carbon storage reduction, which is particularly sensitive to forest land loss and construction land expansion. Under the ecological protection scenario, total carbon storage increases, and since construction land growth is restricted, carbon storage is more sensitive to increases in non-construction land. Under the economic development scenario, the protection of construction land leads to a significant reduction in carbon storage; thus, carbon storage changes are more sensitive to increases in non-construction land.
In summary, recent years have seen a weakening trend in the carbon sequestration capacity of the ecosystem in the coastal zone of Jiangsu Province. Under the natural development scenario, the carbon storage continues to decline. The ecological protection scenario can effectively control the rate of decline and repair the damaged ecosystem carbon pool to some extent, enhancing the carbon sequestration capacity. Under the economic development scenario, the rapid increase in the area of construction land implies an acceleration of urbanization, but this leads to a further weakening of carbon storage. Therefore, the optimization of the land use structure in the coastal zone of Jiangsu Province in the future can consider both the economic development scenario and the ecological protection scenario. In economically developed areas, the expansion of construction land should be appropriately controlled, and the protection of high-quality carbon sources should be strengthened. Conversely, in less economically developed areas, a reasonable expansion of construction land can be pursued, complemented by initiatives such as converting farmland back to forest. This approach ensures that economic development occurs alongside the preservation of carbon storage and the ecological environment.
Author Contributions
Conceptualization: G.S.; methodology: G.S., Y.W. and J.Z.; data processing: J.L.; writing—original draft: G.S. and J.Z.; writing—review and editing: J.X., W.C. and Y.C. All authors have read and agreed to the published version of the manuscripts.
Funding
This research was funded by the research project of the Observation Research Station of Land Ecology and Land Use in the Yangtze River Delta, Ministry of Natural Resources (No. 2023YRDLELU05); the 2024 Philosophy and Social Science Research in Colleges and Universities Program in Jiangsu Province (No. 2024SJYB0167); and the 2023 Nanjing Tech University Talent Introduction and Development Program (No. YPJH2023-03).
Data Availability Statement
Data are available in a publicly accessible repository. The original data presented in the study are openly available in the Yangtze River Delta Science Data Center, the National Science and Technology Infrastructure of China, and the National Earth System Science Data Sharing Infrastructure at http://nnu.geodata.cn, accessed on 5 January 2024.
Acknowledgments
The authors acknowledge the data support from the “National Earth System Science Data Center, National Science & Technology Infrastructure of China (http://www.geodata.cn, accessed on 5 January 2024).” The authors acknowledge the policy consulting support from the Institute for Emergency Governance and Policy in Nanjing Tech University.
Conflicts of Interest
The authors declare no conflicts of interest.
References
- Tylianakis, J.M.; Didham, R.K.; Bascompte, J.; Wardle, D.A. Global change and species interactions in terrestrial ecosystems. Ecol. Lett. 2008, 11, 1351–1363. [Google Scholar] [CrossRef] [PubMed]
- Li, W.; Zhang, S.; Lu, C. Exploration of China’s net CO2 emissions evolutionary pathways by 2060 in the context of carbon neutrality. Sci. Total Environ. 2022, 831, 154909. [Google Scholar] [CrossRef] [PubMed]
- Chen, B.; Chen, F.; Ciais, P.; Zhang, H.; Lü, H.; Wang, T.; Chevallier, F.; Liu, Z.; Yuan, W.; Peters, W. Challenges to achieve carbon neutrality of China by 2060: Status and perspectives. Sci. Bull. 2022, 67, 2030–2035. [Google Scholar] [CrossRef] [PubMed]
- Sohi, S.P. Carbon storage with benefits. Science 2012, 338, 1034–1035. [Google Scholar] [CrossRef]
- Bongaarts, J. Intergovernmental panel on climate change special report on global warming of 1.5 °C Switzerland: IPCC, 2018. Popul. Dev. Rev. 2019, 45, 251–252. [Google Scholar] [CrossRef]
- Piao, S.; He, Y.; Wang, X.; Chen, F. Estimation of China’s terrestrial ecosystem carbon sink: Methods, progress and prospects. Sci. China Earth Sci. 2022, 65, 641–651. [Google Scholar] [CrossRef]
- Bickle, M.J. Geological carbon storage. Nat. Geosci. 2009, 2, 815–818. [Google Scholar] [CrossRef]
- Shi, G.; Jiang, N.; Yao, L. Land use and cover change during the rapid economic growth period from 1990 to 2010: A case study of Shanghai. Sustainability 2018, 10, 426. [Google Scholar] [CrossRef]
- Liu, K.; Zhang, H.; Kong, L.; Qiao, Y.; Hu, M. An overview of terrestrial ecosystem carbon sink assessment methods towards achieving carbon neutrality in China. Acta Ecol. Sin. 2023, 43, 4294–4307. [Google Scholar]
- Faichia, C.; Tong, Z.; Zhang, J.; Liu, X.; Kazuva, E.; Ullah, K.; Al-Shaibah, B. Using RS data-based CA-Markov model for dynamic simulation of historical and future LUCC in Vientiane, Laos. Sustainability 2020, 12, 8410. [Google Scholar] [CrossRef]
- Yi, Y.; Zhang, C.; Zhu, J.; Zhang, Y.; Sun, H.; Kang, H. Spatio-temporal evolution, prediction and optimization of LUCC based on CA-Markov and InVEST models: A case study of Mentougou District, Beijing. Int. J. Environ. Res. Public Health 2022, 19, 2432. [Google Scholar] [CrossRef] [PubMed]
- Xu, Q.; Zhu, A.X.; Liu, J. Land-use change modeling with cellular automata using land natural evolution unit. Catena 2023, 224, 106998. [Google Scholar] [CrossRef]
- Kahsay, A.; Haile, M.; Gebresamuel, G.; Mohammed, M.; Okolo, C.C. Assessing land use type impacts on soil quality: Application of multivariate statistical and expert opinion-followed indicator screening approaches. Catena 2023, 231, 107351. [Google Scholar] [CrossRef]
- Wang, X.; Ma, B.; Li, D.; Chen, K.; Yao, H. Multi-scenario simulation and prediction of ecological space in Hubei province based on FLUS model. J. Nat. Resour. 2020, 35, 230–242. [Google Scholar]
- Liao, W.; Liu, X.; Xu, X.; Chen, G.; Liang, X.; Zhang, H.; Li, X. Projections of land use changes under the plant functional type classification in different SSP-RCP scenarios in China. Sci. Bull. 2020, 65, 1935–1947. [Google Scholar] [CrossRef]
- Zhou, R.; Lin, M.; Gong, J.; Wu, Z. Spatiotemporal heterogeneity and influencing mechanism of ecosystem services in the Pearl River Delta from the perspective of LUCC. J. Geogr. Sci. 2019, 29, 831–845. [Google Scholar] [CrossRef]
- Hou, J.; Chen, J.; Zhang, K.; Zhou, G.; You, H.; Han, X. Temporal and spatial variation characteristics of carbon storage in the source region of the Yellow River based on InVEST and GeoSoS—FLUS models and its response to different future scenarios. Environ. Sci. 2022, 43, 5253–5262. [Google Scholar]
- Bao, G.Y.; Huang, H.; Gao, Y.N.; Wang, D.B. Study on driving mechanisms of land use change in the coastal area of Jiangsu, China. J. Coast. Res. 2017, 79, 104–108. [Google Scholar] [CrossRef]
- Shi, G.; Ye, P.; Ding, L.; Quinones, A.; Li, Y.; Jiang, N. Spatio-temporal patterns of land use and cover change from 1990 to 2010: A case study of Jiangsu province, China. Int. J. Environ. Res. Public Health 2019, 16, 907. [Google Scholar] [CrossRef]
- Wang, Y.; Xie, T.; Yang, S. Carbon emission and its decoupling research of transportation in Jiangsu Province. J. Clean. Prod. 2017, 142, 907–914. [Google Scholar] [CrossRef]
- Yangtze River Delta Science Data Center, National Science and Technology Infrastructure of China. National Earth System Science Data Sharing Infrastructure. 2015. Available online: http://nnu.www.geodata.cn (accessed on 10 May 2024).
- National Bureau of Statistics of the People’s Republic of China. China Statistical Bureau 2023. Available online: http://www.stats.gov.cn (accessed on 14 June 2024).
- Chen, Q.; Ning, Y. Projecting LUCC dynamics and ecosystem services in an emerging urban agglomeration under SSP-RCP scenarios and their management implications. Sci. Total Environ. 2024, 949, 175100. [Google Scholar] [CrossRef] [PubMed]
- Li, P.; Chen, J.; Li, Y.; Wu, W. Using the InVEST-PLUS model to predict and analyze the pattern of ecosystem carbon storage in Liaoning Province, China. Remote Sens. 2023, 15, 4050. [Google Scholar] [CrossRef]
- Zhao, M.; He, Z.; Du, J.; Chen, L.; Lin, P.; Fang, S. Assessing the effects of ecological engineering on carbon storage by linking the CA-Markov and InVEST models. Ecol. Indic. 2019, 98, 29–38. [Google Scholar] [CrossRef]
- Wang, X.; Feng, Z.; Ouyang, Z. Vegetation carbon storage and density of forest ecosystems in China. Chin. J. Appl. Ecol. 2001, 12, 13–16. [Google Scholar]
- Xu, L.; He, N.; Yu, G. A dataset of carbon density in Chinese terrestrial ecosystems (2010s). Sci. Data Bank 2019, 4, 90–96. [Google Scholar]
- Liu, X.; Liang, X.; Li, X.; Xu, X.; Ou, J.; Chen, Y.; Li, S.; Wang, S.; Pei, F. A future land use simulation model (FLUS) for simulating multiple land use scenarios by coupling human and natural effects. Landsc. Urban Plan. 2017, 168, 94–116. [Google Scholar] [CrossRef]
- Chen, C.; Tao, G.; Shi, J.; Shen, M.; Zhu, Z.H. A lithium-ion battery degradation prediction model with uncertainty quantification for its predictive maintenance. IEEE Trans. Ind. Electron. 2023, 71, 3650–3659. [Google Scholar] [CrossRef]
- Liang, X.; Liu, X.; Li, X.; Chen, Y.; Tian, H.; Yao, Y. Delineating multi-scenario urban growth boundaries with a CA-based FLUS model and morphological method. Landsc. Urban Plan. 2018, 177, 47–63. [Google Scholar] [CrossRef]
- Zhou, J.; Zhang, X.R.; Mu, F.Y. Spatial pattern reconstruction of soil organic carbon storage based on CA-Markov: A case study of Pan-Yangtze River Delta region. Resour. Environ. Yangtze Basin 2018, 27, 1565–1575. [Google Scholar]
- Zheng, H.; Yu, F.; Wan, H.; Shi, P.; Wang, H. Land use change in the Yangtze River Economic Belt during 2010 to 2020 and future comprehensive prediction based on Markov and ARIMA models. Photogramm. Eng. Remote Sens. 2024, 90, 345–354. [Google Scholar] [CrossRef]
- Kou, J.; Wang, J.; Ding, J.; Ge, X. Spatial simulation and prediction of land use/land cover in the transnational Ili-Balkhash Basin. Remote Sens. 2023, 15, 3059. [Google Scholar] [CrossRef]
- Chen, X.; Ding, W.; Li, X. Analysis of cross-sensitivity of land use transition and ecosystem service value of urban agglomeration in central Yunnan. Res. Soil Water Conserv. 2022, 29, 233–241. [Google Scholar]
- Tang, T.; Zhou, H.; Han, M. Evolution simulation of carbon sinks in rapid urbanization areas under territorial spatial planning policy: A study on Guiyang. Mod. Urban Res. 2023, 6, 8–16. [Google Scholar]
- Xu, M.; Hu, W. A research on coordination between economy, society and environment in China: A case study of Jiangsu. J. Clean. Prod. 2020, 258, 120641. [Google Scholar] [CrossRef]
- Wang, S.; Hua, G.; Yang, L. Coordinated development of economic growth and ecological efficiency in Jiangsu, China. Environ. Sci. Pollut. Res. 2020, 27, 36664–36676. [Google Scholar] [CrossRef]
- Liu, J.; Jin, X.; Xu, W.; Zhou, Y. Evolution of cultivated land fragmentation and its driving mechanism in rural development: A case study of Jiangsu Province. J. Rural Stud. 2022, 91, 58–72. [Google Scholar] [CrossRef]
- Zhu, C.; Chen, Y.; Wan, Z.; Chen, Z.; Lin, J.; Chen, P.; Sun, W.; Yuan, H.; Zhang, Y. Cross-sensitivity analysis of land use transition and ecological service values in rare earth mining areas in southern China. Scientific Reports 2023, 13, 22817. [Google Scholar] [CrossRef]
- Li, J.; Huang, X.; Chuai, X.; Yang, H. The impact of land urbanization on carbon dioxide emissions in the Yangtze River Delta, China: A multiscale perspective. Cities 2021, 116, 103275. [Google Scholar] [CrossRef]
- Zhang, M.; Li, P. Analyzing the impact of urbanization on energy consumption in Jiangsu Province. Nat. Hazards 2015, 76, 177–190. [Google Scholar] [CrossRef]
- Pu, Y.; Wang, Y.; Wang, P. Driving effects of urbanization on city-level carbon dioxide emissions: From multiple perspectives of urbanization. Int. J. Urban Sci. 2022, 26, 108–128. [Google Scholar] [CrossRef]
- Shi, Y.Y.; Xiao, L.; Huang, X.J.; Miao, Y.U. Arable Land Use Transitions and Its Response of Ecosystem Services Value Change in Jiangsu Coastal Areas. J. Nat. Resour. 2017, 32, 961–976. [Google Scholar]
- Chuai, X.; Huang, X.; Wang, W.; Wu, C.; Zhao, R. Spatial simulation of land use based on terrestrial ecosystem carbon storage in Coastal Jiangsu, China. Sci. Rep. 2014, 4, 5667. [Google Scholar] [CrossRef] [PubMed]
- Guo, X.; Fang, C. Integrated land use change related carbon source/sink examination in Jiangsu Province. Land 2021, 10, 1310. [Google Scholar] [CrossRef]
- Wu, L.; Sun, C.; Fan, F. Estimating the characteristic spatiotemporal variation in habitat quality using the invest model—A case study from Guangdong–Hong Kong–Macao Greater Bay Area. Remote Sens. 2021, 13, 1008. [Google Scholar] [CrossRef]
- Chen, J.; Kasimu, A.; Reheman, R.; Wei, B.; Han, F.; Zhang, Y. Temporal and spatial variation and prediction of water yield and water conservation in the Bosten Lake Basin based on the PLUS-InVEST model. J. Arid. Land 2024, 16, 852–874. [Google Scholar] [CrossRef]
Disclaimer/Publisher’s Note: The statements, opinions and data contained in all publications are solely those of the individual author(s) and contributor(s) and not of MDPI and/or the editor(s). MDPI and/or the editor(s) disclaim responsibility for any injury to people or property resulting from any ideas, methods, instructions or products referred to in the content. |
© 2024 by the authors. Licensee MDPI, Basel, Switzerland. This article is an open access article distributed under the terms and conditions of the Creative Commons Attribution (CC BY) license (https://creativecommons.org/licenses/by/4.0/).







