Next Article in Journal
Do Differences in Modes of Production Affect the Ability of Ecological Restoration Projects to Improve Local Livelihoods?
Next Article in Special Issue
Ecological Network Construction Based on Ecosystem Services and Landscape Pattern Indices in the Tabu River Basin
Previous Article in Journal
Integrating Ecosystem Services and Health into Landscape Functional Zoning: A Case Study of the Jinan Southern Mountainous Area, China
Previous Article in Special Issue
Evaluating Smart Community Development in China from the Perspective of Residents’ Sense of Safety: An Analysis Using Criteria Importance through Intercriteria Correlation and Fuzzy Comprehensive Evaluation Approaches
 
 
Font Type:
Arial Georgia Verdana
Font Size:
Aa Aa Aa
Line Spacing:
Column Width:
Background:
Article

Exploring Farmers’ Perspectives on Ecosystem Degradation and Restoration in Southern Hilly Regions of China

1
Forestry Research Institute, Chinese Academy of Forestry, Beijing 100091, China
2
School of Ethnology and Sociology, Minzu University of China, Beijing 100081, China
*
Author to whom correspondence should be addressed.
Land 2024, 13(10), 1562; https://doi.org/10.3390/land13101562
Submission received: 4 September 2024 / Revised: 23 September 2024 / Accepted: 25 September 2024 / Published: 26 September 2024

Abstract

Ecosystem degradation has become a significant global environmental issue. Particularly in the south hilly regions, the necessity for ecological restoration is increasingly evident. This study takes Shiyan City in Hubei Province as an example and adopts a combination of extensive questionnaire surveys and field interviews to deeply analyze farmers’ perceptions of the factors influencing ecosystem degradation and restoration. This research fills a gap in current studies at the local level. The results show that (1) farmers generally believe that government policy support and natural resource protection are crucial in ecological restoration, with an average score of 4.4, indicating a strong willingness to participate. (2) There is a significant positive relationship among human consciousness, social governance, and government regulation. Human consciousness not only directly enhances the level of social governance but also promotes the effectiveness of government regulation through social governance. (3) The positive impact between economic benefits and the green economy is confirmed, indicating that ecological restoration is not only an environmental protection requirement but also creates economic development opportunities for farmers. This study emphasizes the importance of constructing a multi-party participation strategy for ecological restoration. Policymakers should focus on the combination of environmental education, policy support, and economic incentives to stimulate farmers’ enthusiasm and achieve sustainable ecosystem management. This research not only provides a theoretical basis for local ecological restoration practices but also offers an important reference for promoting regional sustainable development. By emphasizing the win–win relationship between ecological restoration and economic development, this study provides important new perspectives for the design and implementation of future ecological policies.

1. Introduction

Ecosystem degradation is a major environmental issue faced globally, posing a serious threat to sustainable development worldwide [1]. Ecosystems play an essential part in human survival and growth by providing a range of ecological services, including cleaning water and air and regulating the climate, as well as maintaining biodiversity, and providing the food chain and raw material [2]. But as a result of human activities like excessive exploitation, the inadvertent usage of land, and polluting discharge, as well as the functions and structure that ecosystems perform, ecosystems have been seriously destroyed, leading to an accelerated decline in their capacity to carry out and provide services [3]. Particularly, the issue of degrading ecosystems is more significant in the mountainous regions of developing countries. These areas, which are rich in biodiversity and natural resources, are hotspots of human activities. But because of the tension between demands for economic development and the conservation of the environment, these regions frequently face issues of overexploitation and the misuse of resources [4]. The destruction of ecosystems in the hilly regions is not just detrimental to ecosystem services and biodiversity but also affects the development of economics and quality of life for local communities [5]. For instance, issues like the erosion of soils, desertification of land, and loss of biodiversity directly impact agricultural production and water supply, thereby negatively affecting the income of residents and living standards [6]. One typical example can be observed in Shiyan City of Hubei Province, which is located in the rocky regions in southern China. The natural environment of Shiyan is facing a number of challenges because of its excessive and inefficient use. Resource extraction over a long period and inefficient utilization have led to ecological issues such as the erosion of soils and land degradation, as well as a decline in biodiversity [7]. Particularly, Danjiangkou Reservoir, as an important source of water to support the North–South Water Diversion Project, is vital for the health of the water supply and environmental protection. However, over-aggressive industrial and agricultural development has seriously impacted the environment around Danjiangkou Reservoir, with water pollution becoming more serious and directly affecting the health of the northern regions’ water supply.
In recent years, as a result of the worldwide increase in environmental awareness and the advancement of eco-friendly restoration techniques [8], there is a growing amount of research focused on how to repair and improve the function of these damaged ecosystems through efficient restoration strategies [9]. Frietsch et al. (2024) combined qualitative and quantitative methods to investigate 32 stakeholders involved in planning, managing, and implementing restoration in Rwanda to identify which factors they consider most important in ecological restoration according to the UN Decade principles [10]. Ren et al. (2023) proposed methods to further integrate resilience into restoration ecology and ecological restoration practices to address uncertainties related to the current adverse impacts of climate change and presented case studies of restoration approaches in Southeast Asia [11]. Chen et al. (2022) combined the benefits of ecosystem services and the uncertainties of complex nature–society systems related to restoration activities to demonstrate how to evaluate large-scale ecosystem restoration activities [9]. Carlucci et al. (2020) systematically reviewed the literature to assess how ecosystem services are related to functional characteristics across biota, ecosystem types, and continents, and evaluated a restoration ecology ecosystem services framework based on existing characteristics [12]. Lengefeld et al. (2022) analyzed the performance of India’s Mahatma Gandhi National Rural Employment Guarantee Act (MGNREGA) during the fiscal years 2013–2021, focusing on work related to ecological restoration, community mobilization, and policy implementation financing during the early stages of the COVID-19 pandemic in 2019 [13]. Su et al. (2023) conducted 1600 surveys among coastal residents in China to derive social perceptions of mangrove ecological restoration and its importance in providing ecosystem services. By studying four areas with different environmental and socioeconomic characteristics, they used the Analytic Hierarchy Process to determine the perceived importance of mangrove ecosystem services and employed a redundancy analysis and regression analysis to identify key factors influencing these perceptions [14]. These studies provide us with a rich background, showcasing multidimensional explorations of ecological restoration worldwide and specific case studies across different regions and ecosystems. Unlike these studies, our research focuses specifically on farmers’ perceptions of ecosystem degradation and restoration in the hilly areas of southern China, an area that has received relatively little attention in the current research. But ecological restoration is not only an issue of technical merit but also an intricate social issue which requires the participation and cooperation of a variety of parties [15]. Farmers, as direct participants in protecting and managing ecosystems, are a key factor for the outcome or lack thereof for ecological rehabilitation. Farmers play an essential part in the management of ecosystems, because their resource management and land use actions directly impact the well-being of ecosystems [16]. So, studying the attitudes, perceptions, and beliefs of farmers and their willingness to take part in addressing the issue of ecosystem degradation and restoration is an important focus of this area of study [17]. Many factors, including the awareness of farmers about their ecological concerns, as well as their economic conditions and the support of policymakers, influence their decision-making. For example, do they acknowledge the negative long-term effects of ecosystem degradation on their production and lives? Are they ready to act to safeguard and restore the natural environment? Do government policies and incentives for economic growth effectively boost farmers’ interest in taking part? The answers to these questions are essential in the development of efficient eco-friendly strategies and policies.
The previous research has examined people’s perceptions of and participation in the restoration of ecosystems, and it provides a solid theoretical base and practical knowledge for conducting this research [18]. Couix et al. (2015) demanded greater involvement of stakeholders in the process of ecological restoration. They conducted interviews with residents, livestock farmers’ managers, officials, experts, and other government officials to determine how they perceive the relation between their personal actions and the results of projects to restore the ecosystem [19]. Altrichter et al. (2017) investigated and examined whether there are differences between conservation professionals and nursery professionals in their views on the use or sale of local ecological plant materials to promote the restoration of local ecological plants [20]. Castillo et al. (2021) conducted a comparative analysis of the views on the restoration of Chilean dry forests among local communities, experts, and government managers, highlighting that understanding perceptions aid decision-making and enhance the success of ecological restoration plans [21]. Yan et al. (2023) used the moat system restoration project in Tiancang City as a case study to elucidate the relationship between the factors driving stakeholder participation in river restoration against the backdrop of improving community resilience, aiming to formulate strategies to encourage stakeholder participation in similar projects [22]. Floyd et al. (2024) applied social network theory to analyze the social connections among stakeholders in river restoration projects and their perceptions and attitudes toward project success, indicating that social network relationships asymmetrically influence stakeholder attitudes and project outcome satisfaction [23]. Fickel et al. (2023) identified a lack of cooperation between farmers and conservationists as an obstacle to the socio-ecological transition process of resolving agricultural system conflicts in Germany and investigated whether farmers have different conflict-framing approaches and how these frames relate to their perceptions of specific conflicts [24]. Wei et al. (2021) used survey data from Poyang Lake to study the factors influencing individual farmers’ willingness to accept compensation and participate in decision-making, aiming to understand farmers’ attitudes toward wetland restoration, compensation policies, and their willingness to participate in wetland restoration [25]. Peng et al. (2023) examined different stakeholders’ views on environmental justice within the context of tourism and ecological restoration, identifying and exploring four perspectives on environmental justice, namely solidarity, protection, operator loss, and local loss, suggesting methods to improve environmental justice among different stakeholders [26]. Although significant achievements have been made in previous research on perceptions and participation in ecological restoration, specific studies at the local level remain insufficient, particularly in-depth analyses of the critical group of farmers. To address this gap, this study conducts extensive surveys and field interviews in Shiyan City to explore the multiple factors influencing farmers’ willingness to participate in ecosystem restoration. By revealing how these variables work together and in isolation and how they interact, this study provides fresh perspectives and a deeper understanding of the behavioral patterns of farmers in the process of ecological restoration.
This research aims to comprehensively examine the various factors that influence farmers’ desire to take part in the process of restoring ecosystems, which includes the awareness of culture, social governance, and regulation by the government providing economic benefits, as well as green economics. Through an extensive distribution of questionnaires and conducting field interviews, the study will provide a comprehensive understanding of Shiyan. The findings of the study will not only assist in determining the behavioral patterns of farmers when it comes to ecological restoration but also provide evidence to formulate more effective ecological policies and strategies. Furthermore, the research examines the effectiveness and acceptability of the existing methods for ecological restoration, thus providing suggestions for enhancing the effectiveness of future eco-friendly governance strategies. Through a thorough survey of the farmers of Shiyan, this study seeks to present field-tested data that help in eco-sustainable management and provide scientific guidelines in the process of forming policies.

2. Materials and Methods

2.1. Study Area

This study focuses on Shiyan in the northwest of Hubei Province, a typical southern hilly region (Figure 1). The topography of Shiyan is mainly characterized by hills, with abundant natural resources and a high forest coverage rate. But the region is also suffering from environmental degradation as a result of human activities like excessive development of agriculture, industrial pollution, and illegal mining. This area is not just an important water conservation zone for major sources such as Danjiangkou Reservoir but also an important biodiversity conservation zone. In terms of economics, Shiyan relies on both agriculture and industry [27]. In recent times, there has been an increasing trend toward ecotourism and the creation of a sustainable economy; however, environmental pressures continue to be a problem, particularly regarding the removal of industrial garbage [28]. Socially, although the local population has traditionally favored the preservation of nature, the rapid development of technology has created challenges for conventional ecological awareness. This study seeks to examine the potential of the farmers of Shiyan to take part in the process of restoring ecosystems to develop sustainable methods of ecological management which could be used as a guideline for similar regions. Furthermore, the ecosystem of Shiyan is distinguished by its wide variety of flora and fauna, aided by its rugged terrain and numerous lakes. The diversity of the ecosystem, which includes a variety of species that are endangered and endemic, is a testament to the need for efficient environmental management in conservation and management. The climate of the city is characterized by distinctive seasonal fluctuations, affecting the ecology, and requires adaptive management techniques to ensure the conservation of its natural resources. Through addressing these socio-economic and environmental issues, Shiyan aims to balance growth with environmental protection in an effort to become an example for other regions that face similar challenges.

2.2. Sample Selection and Research Methodology

2.2.1. Data Collection

To gain a deeper understanding of farmers’ willingness and participation in ecological restoration in the hilly regions of southern China, we designed and conducted a comprehensive questionnaire survey. The survey was primarily administered through semi-structured interviews and the online platform Questionnaire Star (https://www.wjx.cn/, accessed on 1 March 2024), ensuring efficient and wide-ranging data collection. A total of 200 questionnaires were distributed, covering all towns and townships in Shiyan City. Considering that the questionnaire involves some specialized topics on modern agriculture and ecological restoration, it might be difficult for completely uneducated farmers to respond. Therefore, we selected farmers with a certain level of education, as well as agricultural managers and technicians, as our respondents to ensure the effectiveness and accuracy of the data. This sample size ensures the generalizability and reliability of the research findings. The collection of questionnaires strictly adhered to personal information protection laws and regulations; all data were anonymized and used solely for research purposes. The collected questionnaire data underwent stringent quality control and preprocessing to exclude invalid and incomplete responses. The data encoding and statistical analysis were performed using SPSS 25.0 software, ensuring the accuracy and scientific rigor of the data analysis.

2.2.2. Calculation of Drivers of Ecosystem Degradation and Restoration

Structural equation modeling (SEM) is used to study the relationships between various influencing factors [29]. In this study, we constructed an SEM to analyze the factors influencing the degradation and restoration of ecosystems in typical hilly regions in southern China, based on farmers’ intentions. The calculation steps are as follows [30]:
ω = β φ + γ δ + δ
X = γ x δ + σ
Y = γ y φ + ε
In the equation, δ represents the endogenous latent variable; β and γ denote the path coefficient matrices for the exogenous latent variables and endogenous latent variables, respectively; X represents the observed variables of the endogenous latent variables; Y represents the observed variables of the exogenous latent variables; ω denotes the exogenous latent variables; γ x and γ y denote the loading coefficient matrices between the observed variables and the endogenous and exogenous latent variables, respectively; and δ , σ , and ε represent the residuals.

2.2.3. Research Hypotheses

This study is designed to examine the factors that affect ecological degradation and restoration in the southern hilly regions with particular attention to the interaction between factors such as human consciousness of social governance, the role of regulatory policies of the government as well as economic benefits, and the green economy, and how these interactions influence the desire to restore the ecological landscape. Based on this research, the study offers the following hypotheses:
Hypothesis 1.
Awareness of human behavior has a profound positive impact on social governance. This suggests that enhancing awareness of the environment and the knowledge levels of farmers could encourage their involvement in environmental protection efforts.
Hypothesis 2.
Human consciousness can have a profound positive effect on regulation by the government. The theory is that human awareness does not just directly improve social governance, but also indirectly increases the effectiveness of regulation from a government perspective by increasing the understanding of and support for environmental policies.
Hypothesis 3.
Awareness of human behavior can have a positive effect on economic gains. It is anticipated that a higher level of awareness of environmental issues will motivate farmers to discover and take advantage of potential economic benefits from eco-friendly restoration initiatives like eco-tourism or sustainable farming practices, and thus increase overall economic benefits.
Hypothesis 4.
Social governance can have a positive effect on regulation by the government. The theory suggests that strengthening social governance can help to improve the effective implementation of regulation by the government since a large community’s participation and support could increase the legitimacy and efficacy of enforcement.
Hypothesis 5.
Government regulation has a significant positive impact on the green economy. This reflects that effective government regulation can not only improve environmental quality but also promote the development of the green economy by supporting environmentally friendly economic activities such as renewable energy projects.
Hypothesis 6.
Economic benefits have a significant positive impact on the green economy. The hypothesis is that the improvement of economic benefits, including the direct and indirect income increases brought about by ecological restoration activities, will support broader green economic activities, thereby driving the sustainable development of the region.

3. Results

3.1. Characteristic Analysis of the Samples

Based on the survey results, males account for 52.68% of the total participants, while females account for 47.32%. The age group of 20–30 years old has the highest proportion at 59.02%, followed by the 30–40 age group at 15.61%. The age group over 50 years old has the lowest proportion at 2.93%. Overall, the majority of participants are younger, with those aged between 20 and 40 years old making up more than 75%. Among the participants, two individuals (0.98%) have an education level of middle school or below; 14 individuals (6.83%) have high school or technical secondary school education; 163 individuals (79.51%) have an associate or bachelor’s degree; and 26 individuals (12.68%) have a postgraduate degree or higher. This indicates that the majority of participants hold an associate or bachelor’s degree, accounting for 79.51%, followed by those with a postgraduate degree or higher at 12.68%. The survey group is not only directly involved in agricultural production but also participates in agricultural management and technology promotion. Their high educational background enables them to better understand and respond to the professional questions in the survey questionnaire. In contrast, the numbers of participants with middle school or below and high school or technical secondary school education are relatively low, accounting for 0.98% and 6.83%, respectively.
Regarding the occupations of the participants, farmers make up the highest proportion at 59.51%, followed by corporate and institutional managers at 20%, and professional and technical personnel at 19.02%. More than half of the participants (57.22%) have a monthly income below CNY 4000, with the largest segment earning less than CNY 2000, accounting for 35.61%. It is evident that the majority of participants fall into the lower income brackets, with generally low income levels.

3.2. Analysis of Farmers’ Willingness towards Restoration of Ecosystem Degradation

By conducting a detailed analysis of the survey data on the willingness of farmers in Shiyan City to address ecosystem degradation and restoration (Table 1), we can gain insight into which measures are considered most important and understand the farmers’ willingness to participate in ecological restoration activities. The average scores for government policy support and natural resource protection were both 4.4, with over 89% of respondents rating these measures as “important” or “very important.” This reflects the general belief among farmers that the role of the government and the protection of natural resources is crucial for ecosystem restoration. The average scores for corporate environmental awareness and collaborative environmental governance between governments and enterprises were 4.22 and 4.31, respectively, indicating strong recognition by farmers of the importance of corporate participation and government–enterprise collaboration. The use of sewage treatment systems had an average score of 4.29, with 85% of respondents rating this measure as “important” or “very important,” demonstrating the urgent need among farmers for improved water quality management measures.
The use of firewood and straw and the income of river and lake chiefs had lower average scores of 3.26 and 3.23, respectively, suggesting that farmers may not recognize or be interested in the direct impact of these measures. Regarding the economic benefits of tourism, despite the potential economic gains, its average score was only 3.49, indicating that farmers may have reservations about the ecological restoration benefits brought about by tourism.

3.3. Empirical Analysis of Factors Influencing Ecosystem Degradation

3.3.1. Model Testing

The overall Cronbach’s α value for the questionnaire was 0.915, which exceeds the standard of 0.7, indicating a high level of internal consistency among the items. Additionally, Cronbach’s α value did not increase upon the deletion of any item, suggesting that no items need to be removed (Table 2).
The results of the confirmatory factor analysis (Table 3) indicate that the chi-square-to-degrees of freedom ratio (χ2/df) is less than three, and the root mean square error of approximation (RMSEA) is less than 0.08, both suggesting a good model fit. Furthermore, the comparative fit index (CFI) and the Tucker–Lewis index (TLI) values all exceed 0.9, indicating that the scale has good structural validity.
The results of the convergent validity test (Table 4) show that the factor loadings of all variable items are greater than 0.5. The average variance extracted (AVE) values for all variables range from 0.533 to 0.590, exceeding the threshold of 0.5. The composite reliability (CR) values range from 0.808 to 0.878, surpassing the threshold of 0.7. Therefore, it can be concluded that the convergent validity of the scale data is reliable.
The results indicate that the absolute value of the correlation coefficients between any two latent variables is less than the square root of the corresponding AVE of those latent variables. This suggests that there is a certain level of distinction among the variables studied, confirming that the five variables are different constructs. This further demonstrates the reliability of the discriminant validity of the scale (Table 5).

3.3.2. Hypothesis Tests

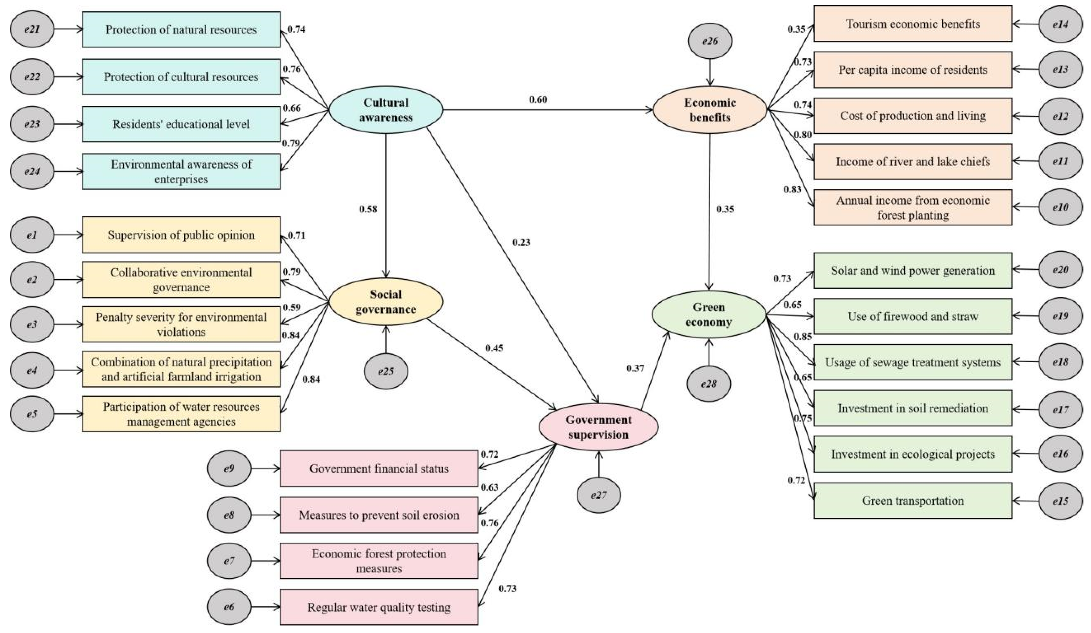
All research data have passed reliability and validity tests, as well as a confirmatory factor analysis. Therefore, based on the hypotheses, this study established a structural equation model comprising five variables, 24 observed variables, and 28 residual variables to test hypotheses H1–H6 (Table 6). Generally, if the critical ratio (C.R.) value is greater than 1.96, then the p-value is less than 0.05, indicating that the path coefficient is statistically significant at the 95% confidence level, confirming the validity of the path. The results show that the positive impact of cultural awareness on social governance is significant (β = 0.583, p < 0.001); the positive impact of cultural awareness on government supervision is significant (β = 0.233, p < 0.05); the positive impact of cultural awareness on economic benefits is significant (β = 0.597, p < 0.001); the positive impact of social governance on government supervision is significant (β = 0.450, p < 0.001); the positive impact of government supervision on the green economy is significant (β = 0.374, p < 0.001); and the positive impact of economic benefits on the green economy is significant (β = 0.346, p < 0.001).

3.3.3. Analysis of the Influencing Factors of Ecosystem Degradation and Restoration

Figure 2 illustrates the various factors affecting the degradation and restoration of ecosystems, including cultural awareness, social governance, economic benefits, the green economy, and government regulation. These factors interact through different pathways, collectively influencing the degradation and restoration of ecosystems, promoting the sustainable use of resources, reducing ecological damage, and ensuring ecological balance and health. In the various latent variables, cultural awareness plays a central role. It not only directly influences social governance, government supervision, and economic benefits but also indirectly impacts the green economy through these channels. The positive link between cultural awareness and social governance is highly significant (β = 0.583, p < 0.001), indicating that enhancing farmers’ environmental awareness and education is crucial for improving the overall governance structure in ecological restoration efforts. Government supervision, as a mediating variable, is strongly influenced by social governance (β = 0.450, p < 0.001), which in turn significantly and positively affects the green economy (β = 0.374, p < 0.001). This finding emphasizes the key role of the government in the ecological restoration process, being important not only in the direct implementation of policies but also in incentivizing and guiding social governance. Furthermore, the positive effect of economic benefits on the green economy (β = 0.346, p < 0.001) reveals that ecological restoration is not only an environmental necessity but also an opportunity for economic development. This is particularly important for policymakers, suggesting that ecological restoration projects should be designed to promote a win–win situation for both the environment and the economy.

4. Discussion

4.1. The Interplay of Cultural Awareness and Economic Benefits in Ecological Restoration

Research indicates that cultural awareness and economic benefits play a crucial role in ecological restoration. Enhancing farmers’ environmental awareness can strengthen their participation in environmental governance. This finding aligns with the research of Couix et al. (2015) [19] and Floyd et al. (2024) [23], which suggests that raising awareness can facilitate the success of ecological restoration projects. Therefore, specific educational measures are needed to improve environmental awareness in rural communities, helping people understand environmental issues and the benefits of restoration, thus mobilizing them to engage in sustainable land management [31]. Cultural awareness extends beyond short-term restoration advantages to include an understanding of environmental health, community well-being, and long-term sustainability [32]. Through community education, school programs, and other forms, farmers’ understanding of ecological processes can be enhanced, encouraging them to more actively implement and support ecological restoration. This increase in awareness aids in forming effective social governance because knowledgeable farmers are more inclined to participate in community discussions and support environmental policies [33]. Furthermore, cultural awareness significantly impacts social governance by improving the efficacy of government oversight. Community-driven initiatives combined with government actions can bolster support for ecological restoration plans [34]. The study also found that economic benefits are the primary motivation for farmers to participate in restoration projects [35]. Economic incentives, such as land value appreciation, increased crop yields, and income from ecotourism, are key factors driving farmer participation. This finding is consistent with the research results of Wei et al. (2021) [25], which emphasize the importance of embedding economic incentives into ecological restoration projects, especially in rural areas with limited economic opportunities.
By coordinating ecological restoration with the economic interests of farmers, long-term sustainable outcomes can be achieved, thereby enhancing the effectiveness of restoration efforts [36]. This win–win model not only increases participation but also supports the joint development of the environment and the economy. For instance, eco-friendly measures can improve crop yields and increase farmers’ incomes. The development of eco-tourism provides new economic opportunities for rural areas, creating a virtuous cycle of economic and ecological advantages [37]. The green economy holds untapped potential in supporting ecological restoration. Economic benefits have a positive impact on the green economy, indicating that sustainable economic practices are crucial catalysts for ecological restoration [38]. Promoting green practices such as organic farming and renewable energy can create an environment that supports ecological restoration, aiding in environmental protection while offering new economic opportunities [39]. The interaction between culture and the economy is a key factor in driving ecological restoration. By educating and raising cultural awareness, the understanding of environmental issues is enhanced, improving social governance. At the same time, emphasizing economic benefits encourages farmers to adopt sustainable methods, ensuring the long-term success of projects. Policymakers should integrate economic and cultural dimensions to establish comprehensive and sustainable ecological restoration strategies. This approach will help achieve more resilient agricultural landscapes and promote coordinated development between the environment and the economy.

4.2. The Integrated Role of Social Governance and Education in Ecological Restoration

Social governance and environmental education play a comprehensive role in ecological restoration, intertwining to enhance their impact on it. By integrating community-led initiatives, robust regulatory frameworks, and targeted educational programs, sustainable environmental practices can be promoted [39]. This integrated approach has been pivotal in advancing sustainable environmental practices among farmers in Shiyan. Social governance significantly influences the efficiency of government regulation. Research by Lengefeld et al. (2022) also supports this conclusion, highlighting that community mobilization and local governance can enhance the success rates of ecological restoration projects [13]. Strengthening social governance can improve policy transparency and public participation, thereby enhancing the effectiveness of ecological restoration implementation [40]. Social governance involves the active participation of local authorities, farmers, non-governmental organizations, and communities, making it an effective method for managing shared resources and addressing common environmental issues. Effective social governance can improve the applicability of government regulations by fostering a sense of responsibility and ownership among community residents. When farmers feel a stronger sense of ownership over their land and environment, they are more likely to accept and comply with regulations. Community-based initiatives can promote active farmer participation in the design, execution, and monitoring of ecological restoration projects, creating a bridge between policymakers and local communities, thereby enhancing the effectiveness of social governance and government oversight.
Environmental education plays a crucial role in helping to change farmers’ behavior. With enhanced cultural awareness, farmers are more motivated to participate in ecological restoration [41]. Ren et al. (2023) noted a positive relationship between awareness enhancement and policy implementation [11]. Well-designed environmental education programs can change farmers’ perceptions of their roles in managing ecosystems and improve their eco-friendly behaviors. The aim of environmental education is to raise awareness of environmental issues and encourage sustainable development actions. It takes various forms, including formal education in schools and universities, as well as informal education through community activities, media campaigns, and experiential learning [42]. Effective education programs need to be tailored to the cultural and socio-economic conditions of the target community, providing practical knowledge and skills to help farmers make decisions that benefit both their livelihoods and the environment [43]. By integrating traditional wisdom with modern ecological practices, environmental education programs can offer more comprehensive and effective ecological restoration methods. Rural communities often possess rich local ecosystem knowledge, accumulated through generations of harmonious interactions with the environment. Combining traditional and new information can yield innovative solutions that are culturally acceptable and scientifically sound [44].
The synergistic effect of social governance, state regulation, and environmental education forms a dynamic and adaptable system capable of addressing various issues of environmental degradation. Social governance ensures that environmental protection policies are rooted in local realities and promotes active participation of residents in the decision-making process. Effective regulations establish clear guidelines for sustainable practices and accountability mechanisms, ensuring that environmental offenders are held responsible and facilitating the successful implementation of restoration efforts [45]. Environmental education serves as a catalyst for behavioral change. By providing farmers with the information and capability to engage in sustainable practices, education helps them actively participate in the ecological restoration process, ensuring the long-term effectiveness of restoration efforts [46]. Community-based groups play a crucial role in evaluating and monitoring ecological restoration projects, providing feedback to policymakers, and ensuring that local practices and knowledge are integrated into restoration strategies. Policymakers should focus on building strong community networks that foster cooperation and dialog between local authorities, farmers, and other stakeholders [47]. This can be achieved through the establishment of regional environmental committees, regular community meetings, and collaborative initiatives to ensure policies align with local circumstances and enhance residents’ sense of ownership and responsibility. Effective government regulation provides the institutional and legal framework for ecological restoration, setting specific guidelines and standards for sustainable practices and establishing accountability mechanisms to ensure environmental offenders are held responsible. Environmental education should strive to build an environmentally friendly culture in rural communities through schools, community workshops, media campaigns, and experiential learning opportunities, encouraging sustainable attitudes and behaviors [48]. Social governance, government regulation, and environmental education collaborate and work together in ecological restoration to ensure its effectiveness and sustainability. This integrated approach underscores the importance of multi-stakeholder cooperation, emphasizing that enhancing public environmental awareness, improving policy and regulations, and promoting green economic development are essential to effectively address the issue of ecosystem degradation.

4.3. Integrated Strategies and Policy Optimization Recommendations for Ecological Restoration

Conducting a comparative analysis between regions and internationally helps to verify the applicability of the relationships observed in this study across different contexts [49]. Although this research focuses on Shiyan City in Hubei Province, similar issues of ecosystem degradation and restoration are prevalent globally. For instance, agricultural ecosystem restoration projects in Europe and mangrove restoration projects in Southeast Asia both highlight the importance of government support, social governance, and economic incentives in ecological restoration [50]. The comparison reveals that despite differences in specific circumstances and policy environments across regions, the mechanisms proposed in this study have a certain degree of universality. Governments can effectively promote ecosystem restoration by formulating and implementing relevant policies and regulations, providing technical support, and offering financial subsidies [51]. For example, the ecological compensation mechanisms and policy incentives in Shiyan City have similar practices in Europe’s agricultural ecosystem restoration projects. Broad participation from social organizations and the public, essentially establishing community partnerships, helps to enhance the sustainability of ecological protection. In the Southeast Asian mangrove restoration projects, active community involvement and cooperation are also key success factors. These mechanisms have shown significant effects in ecological restoration projects in other regions as well [52]. This provides a theoretical basis for promoting these strategies in a broader context in the future.
Economic incentives indeed play a significant role in promoting farmers’ participation in ecological restoration, but non-economic factors are equally important. Traditional knowledge and spiritual values hold a crucial role in land management. Particularly in rural areas, many farmers have deep emotional ties to the land and possess rich traditional ecological knowledge. These factors can inspire a sense of responsibility and a desire to protect the land [53]. For instance, in Chinese traditional culture, the concept of “harmony between man and nature” emphasizes the harmonious coexistence of humans and nature. This cultural background can be an important driving force for ecological restoration. By integrating modern scientific technology with traditional ecological wisdom, it is possible to better formulate and implement ecological restoration strategies that align with local realities and cultural contexts. Although this study underscores the positive role of government regulation and support, it is also crucial to thoroughly analyze the barriers within the existing policy framework [54]. Specifically, issues like bureaucratic inefficiency in policy implementation, misalignment between local needs and government objectives, and a lack of technical resources could hinder the effective advancement of ecological restoration. For instance, in some regions, government environmental policies may focus more on short-term economic benefits while neglecting long-term ecological gains [55]. Therefore, a detailed analysis of the policy framework is essential to identify and overcome these obstacles to improve policy effectiveness. Only by doing so can we ensure that ecological restoration strategies are smoothly implemented in practice and achieve the desired outcomes [56]. By integrating economic incentives with non-economic factors, combining modern scientific technology with traditional ecological wisdom, and optimizing the policy framework, we can more comprehensively advance ecological restoration efforts and achieve harmonious coexistence between humans and nature.
To ensure the success of ecological restoration efforts, it is crucial to study the sustainability and long-term impact of farmers’ participation in these initiatives. While active participation from farmers in the short term is a good start, it does not guarantee their continued involvement in the future. Research indicates that farmers’ willingness to participate can change over time, influenced by various factors such as policy shifts, economic fluctuations, and changes in environmental conditions [57]. To formulate effective long-term ecological restoration strategies, it is necessary to assess the evolution of farmers’ participation tendencies and the driving forces behind them [58]. For this purpose, a continuous monitoring and feedback mechanism must be established. By regularly collecting farmers’ opinions and feedback, policies and measures can be adjusted to encourage their ongoing involvement in ecological restoration efforts. Additionally, providing support measures such as technical training and economic incentives can enhance farmers’ enthusiasm and participation. The importance of environmental education in raising cultural awareness and promoting ecological restoration is undeniable. However, effectively implementing environmental education in rural areas still faces many challenges. To successfully promote environmental protection concepts in these regions, specific and locally adapted strategies need to be developed [59]. It is recommended to use multiple channels, such as community education programs, school curricula, and media campaigns, to increase residents’ environmental awareness [60]. For instance, introducing dedicated environmental protection courses in primary and secondary schools can cultivate students’ environmental awareness and sense of responsibility from an early age. At the same time, utilizing local media to broadcast promotional videos on environmental protection and ecological restoration can help more people understand the importance and specific measures of ecological restoration [61]. Additionally, regularly organizing community lectures and practical activities, such as Arbor Day events and environmental volunteer activities, can not only enhance community residents’ environmental awareness but also allow them to experience the significance and effectiveness of ecological restoration firsthand. Through these multifaceted education and publicity activities, a positive environmental protection cultural atmosphere can gradually be established in rural areas, thereby promoting farmers’ long-term and sustained participation in ecological restoration efforts.

5. Conclusions

This study examines the interplay between various variables, such as the awareness of culture as well as social governance, oversight by the government in providing economic benefits, and the green economy. It does this through analyzing the ecological rehabilitation desire among farmers living in Shiyan City and its influences. The findings show that increasing the awareness of farmers’ environmental concerns significantly increases support for the social governance of government policies and can also have a positive impact on the economy. The analysis further shows how strengthening the social governance can enhance the transparency and participation of regional environmental protection initiatives, and also the efficiency of the supervision provided by government agencies is directly linked to the success of execution and longevity of the programs. Furthermore, we discovered economic gain to be the primary motivation for farmers’ involvement in eco-restoration initiatives. If farmers realize that ecological restoration efforts yield tangible economic benefits like increased value of land, as well as higher yields of crops and quality, or an increase in revenue from eco-tourism as well, they are more inclined to participate in these efforts. This effect of economic drive suggests that tying the ecological health of the environment directly to farmers’ financial needs is a successful method to promote the restoration of ecological health and sustainability growth.
In light of these results, the paper offers the following recommendations for policy: The government should fund environmental education programs that educate people about sustainability and the protection of the environment, particularly in rural regions. By using various channels, including educational seminars for schools and community events, as well as campaigning in the media, the general public, especially farmers, can be educated about and held accountable for the protection of the environment [62]. The government should enhance the financial and policy support in projects to restore the environment by providing financial incentives for tax purposes, as well as technical assistance and funding assistance [63]. Additionally, it is crucial to improve the formulation and implementation of environmental protection laws to ensure the successful implementation of eco-friendly restoration measures. Economic incentive measures must be designed to boost farmers’ involvement in the process of ecological restoration, for example, encouraging eco-agriculture and eco-tourism [64]. This will enable farmers to reap direct economic benefits from eco-friendly management. This will not only increase the efficiency of ecological restoration but can also boost regional economic growth.

Author Contributions

Conceptualization, methodology, software, formal analysis, data curation, writing—original draft, C.Y.; writing—review and editing, visualization, C.J.; writing—review and editing, visualization, supervision, project administration, funding acquisition, E.L. All authors have read and agreed to the published version of the manuscript.

Funding

This research was funded by the National Key Research and Development Program of China (2022YFF1303001).

Institutional Review Board Statement

This study was conducted using an anonymous survey through Questionnaire Star (https://www.wjx.cn/). According to the ethical guidelines of the Chinese Academy of Forestry, IRB approval was not required for this type of research as it does not involve any sensitive or ethical issues. The survey data collected do not include any personal identifiable information.

Data Availability Statement

Data are available upon request due to restrictions. The data presented in this study are available upon request from the corresponding author. The data are not publicly available due to privacy and anonymity.

Conflicts of Interest

The authors declare that they have no known competing financial interests or personal relationships that could have appeared to influence the work reported in this paper.

References

  1. Etter, A.; Andrade, A.; Nelson, C.R.; Cortés, J.; Saavedra, K. Assessing restoration priorities for high-risk ecosystems: An application of the IUCN Red List of Ecosystems. Land Use Policy 2020, 99, 104874. [Google Scholar] [CrossRef]
  2. Ren, Y.J.; Lü, Y.H.; Fu, B.J.; Zhang, K. Biodiversity and Ecosystem Functional Enhancement by Forest Restoration: A Meta-Analysis in China. Land Degrad. Dev. 2017, 28, 2062–2073. [Google Scholar] [CrossRef]
  3. Abera, W.; Tamene, L.; Tibebe, D.; Adimassu, Z.; Kassa, H.; Hailu, H.; Mekonnen, K.; Desta, G.; Sommer, R.; Verchot, L. Characterizing and evaluating the impacts of national land restoration initiatives on ecosystem services in Ethiopia. Land Degrad. Dev. 2020, 31, 37–52. [Google Scholar] [CrossRef]
  4. Chen, W.X.; Gu, T.C.; Xiang, J.W.; Luo, T.; Zeng, J.; Yuan, Y.H.Y. Ecological restoration zoning of territorial space in China: An ecosystem health perspective. J. Environ. Manag. 2024, 364, 121371. [Google Scholar] [CrossRef]
  5. Mirzabaev, A.; Wuepper, D. Economics of Ecosystem Restoration. Annu. Rev. Resour. Econ. 2023, 15, 329–350. [Google Scholar] [CrossRef]
  6. Tian, D.S.; Xiang, Y.Z.; Seabloom, E.; Chen, H.Y.H.; Wang, J.S.; Yu, G.R.; Deng, Y.; Li, Z.L.; Niu, S.L. Ecosystem restoration and belowground multifunctionality: A network view. Ecol. Appl. 2022, 32, e2575. [Google Scholar] [CrossRef]
  7. Singh, K.; Abhilash, P.C.; Maiti, S.K.; Venkataraman, R. Ecosystem restoration in India during the United Nations decade on ecosystem restoration: The way forward. Restor. Ecol. 2022, 30, e13692. [Google Scholar] [CrossRef]
  8. Brancalion, P.H.S.; de Siqueira, L.P.; Amazonas, N.T.; Rizek, M.B.; Mendes, A.F.; Santiami, E.L.; Rodrigues, R.R.; Calmon, M.; Benini, R.; Tymus, J.R.C.; et al. Ecosystem restoration job creation potential in Brazil. People Nat. 2022, 4, 1426–1434. [Google Scholar] [CrossRef]
  9. Chen, W.T.; Wallhead, P.; Hynes, S.; Groeneveld, R.; O’Connor, E.; Gambi, C.; Danovaro, R.; Tinch, R.; Papadopoulou, N.; Smith, C. Ecosystem service benefits and costs of deep-sea ecosystem restoration. J. Environ. Manag. 2022, 303, 114127. [Google Scholar] [CrossRef]
  10. Frietsch, M.; Fischer, J.; Kaplin, B.A.; Martin-López, B. The relevance of international restoration principles for ecosystem restoration practice in Rwanda. Restor. Ecol. 2024, 32, e14085. [Google Scholar] [CrossRef]
  11. Ren, J.W.F.; Coffman, G.C. Integrating the resilience concept into ecosystem restoration. Restor. Ecol. 2023, 31, e13907. [Google Scholar] [CrossRef]
  12. Carlucci, M.B.; Brancalion, P.H.S.; Rodrigues, R.R.; Loyola, R.; Cianciaruso, M.V. Functional traits and ecosystem services in ecological restoration. Restor. Ecol. 2020, 28, 1372–1383. [Google Scholar] [CrossRef]
  13. Lengefeld, E.; Stringer, L.C.; Nedungadi, P. Livelihood security policy can support ecosystem restoration. Restor. Ecol. 2022, 30, e13621. [Google Scholar] [CrossRef]
  14. Su, J.; Gasparatos, A. Perceptions about mangrove restoration and ecosystem services to inform ecosystem-based restoration in Large Xiamen Bay, China. Landsc. Urban. Plan. 2023, 235, 104763. [Google Scholar] [CrossRef]
  15. Ciccarese, L.; Mattsson, A.; Pettenella, D. Ecosystem services from forest restoration: Thinking ahead. New For. 2012, 43, 543–560. [Google Scholar] [CrossRef]
  16. Wells, H.B.M.; Kirobi, E.H.; Chen, C.L.; Winowiecki, L.A.; Vågen, T.G.; Ahmad, M.N.; Stringer, L.C.; Dougill, A.J. Equity in ecosystem restoration. Restor. Ecol. 2021, 29, e13385. [Google Scholar] [CrossRef]
  17. Mponela, P.; Aynekulu, E.; Ebrahim, M.; Abate, T.; Abera, W.; Zaremba, H.; Elias, M.; Tamene, L. Gender gap in perspectives of the impacts of degradation and restoration on ecosystem services in Ethiopia. Land Degrad. Dev. 2023, 34, 4503–4516. [Google Scholar] [CrossRef]
  18. Zhu, T.Y.; Li, C.Z.; Liu, X.C.; Zhao, X.B. Assessing Ecological Restoration in Arid Mining Regions: A Progressive Evaluation System. Sustainability 2024, 16, 2266. [Google Scholar] [CrossRef]
  19. Couix, N.; Gonzalo-Turpin, H. Towards a land management approach to ecological restoration to encourage stakeholder participation. Land Use Policy 2015, 46, 155–162. [Google Scholar] [CrossRef]
  20. Altrichter, E.A.; Thompson, J.R.; Mabry, C.M. Stakeholders’ Perceptions of Native Plants and Local Ecotypes in Ecological Restoration. Ecol. Restor. 2017, 35, 218–227. [Google Scholar] [CrossRef]
  21. Castillo, J.A.; Smith-Ramírez, C.; Claramunt, V. Differences in stakeholder perceptions about native forest: Implications for developing a restoration program. Restor. Ecol. 2021, 29, e13293. [Google Scholar] [CrossRef]
  22. Yan, S.H.; Ibrahim, R.B. Understanding Community Resilience through the Lens of Stakeholder Participation: Empirical Evidence from the Moat System Restoration Project. Water 2023, 15, 2844. [Google Scholar] [CrossRef]
  23. Floyd, T.M.; Metcalf, E.C.; Mohr, J.J.; Metcalf, P.; Callaway, R.M. Effects of Trust, Public Engagement, Conflict, and Social Networks on Satisfaction with Ecological Restoration. Soc. Nat. Resour. 2024, 37, 1119–1139. [Google Scholar] [CrossRef]
  24. Fickel, T. Farmers’ agonistic conflict frames regarding river restoration disputes. Agric. Hum. Values 2023, 40, 1653–1673. [Google Scholar] [CrossRef]
  25. Wei, X.; Khachatryan, H.; Zhu, H.G. Poyang lake wetlands restoration in China: An analysis of farmers’ perceptions and willingness to participate. J. Clean. Prod. 2021, 284, 125001. [Google Scholar] [CrossRef]
  26. Peng, L.; He, L.S.; Shen, M.T.; Zhao, M.; Armatas, C.A. Understanding stakeholder perceptions of environmental justice: A study of tourism in the Erhai Lake basin, Yunnan province, China. Ecol. Soc. 2023, 28, 1. [Google Scholar] [CrossRef]
  27. Yu, Y.; Zhao, W.W.; Martinez-Murillo, J.F.; Pereira, P. Loess Plateau: From degradation to restoration. Sci. Total Environ. 2020, 738, 140206. [Google Scholar] [CrossRef]
  28. Farrell, C.A.; Aronson, J.; Daily, G.C.; Hein, L.; Obst, C.; Woodworth, P.; Stout, J.C. Natural capital approaches: Shifting the UN Decade on Ecosystem Restoration from aspiration to reality. Restor. Ecol. 2022, 30, e13613. [Google Scholar] [CrossRef]
  29. Amini, A.; Alimohammadlou, M. Toward equation structural modeling: An integration of interpretive structural modeling and structural equation modeling. J. Manag. Anal. 2021, 8, 693–714. [Google Scholar] [CrossRef]
  30. Bakshi, B.; Polasky, S.; Frelich, L.E. Using structural equation models (SEM) to link climate change, forest composition, deer, and outdoor recreation. Ecol. Model. 2024, 493, 110731. [Google Scholar] [CrossRef]
  31. Cortina-Segarra, J.; García-Sánchez, I.; Grace, M.; Andrés, P.; Baker, S.; Bullock, C.; Decleer, K.; Dicks, L.V.; Fisher, J.L.; Frouz, J.; et al. Barriers to ecological restoration in Europe: Expert perspectives. Restor. Ecol. 2021, 29, e13346. [Google Scholar] [CrossRef]
  32. Lengefeld, E.; Metternicht, G.; Nedungadi, P. Behavior change and sustainability of ecological restoration projects. Restor. Ecol. 2020, 28, 724–729. [Google Scholar] [CrossRef]
  33. Zhang, W.M.; Xu, D. Benefits evaluation of ecological restoration projects based on value realization of ecological products. J. Environ. Manag. 2024, 352, 120139. [Google Scholar] [CrossRef] [PubMed]
  34. Volpe, J.P.; Higgs, E.S.; Jeschke, J.M.; Barnhill, K.; Brunk, C.; Dudney, J.; Govers, L.L.; Hobbs, R.J.; Keenleyside, K.; Murphy, S.D.; et al. Bionovelty and ecological restoration. Restor. Ecol. 2024, 32, e14152. [Google Scholar] [CrossRef]
  35. Puspitaloka, D.; Kim, Y.S.; Purnomo, H.; Fulé, P.Z. Defining ecological restoration of peatlands in Central Kalimantan, Indonesia. Restor. Ecol. 2020, 28, 435–446. [Google Scholar] [CrossRef]
  36. Huang, Y.Y. Destruction process and restoration countermeasures of the ecological environment of a comprehensive geological structure. Earth Sci. Res. J. 2020, 24, 429–437. [Google Scholar] [CrossRef]
  37. Wang, X.X.; Wang, X.F.; Zhang, X.R.; Zhou, J.T.; Jia, Z.X.; Ma, J.H.; Yao, W.J.; Tu, Y.; Sun, Z.C.; Wei, Y.H. Ecological barriers: An approach to ecological conservation and restoration in China. Ambio 2024, 53, 1077–1091. [Google Scholar] [CrossRef]
  38. Xu, Y.; Huo, X.M.; He, S.; Huang, F.; Cai, Y.P.; Peng, J.F. Ecological network-based food web dynamic model provides an aquatic population restoration strategy. Ecol. Indic. 2023, 154, 110735. [Google Scholar] [CrossRef]
  39. Wu, L.; Ouyang, Y.R.; Cai, L.; Dai, J.J.; Wu, Y.J. Ecological restoration approaches for degraded muddy coasts: Recommendations and practice. Ecol. Indic. 2023, 149, 110182. [Google Scholar] [CrossRef]
  40. Chen, P.; Wang, S.; Song, S.; Wang, Y.J.; Wang, Y.P.; Gao, D.X.; Li, Z.D. Ecological restoration intensifies evapotranspiration in the Kubuqi Desert. Ecol. Eng. 2022, 175, 106504. [Google Scholar] [CrossRef]
  41. Song, W.Q.; Feng, Y.H.; Wang, Z.H. Ecological restoration programs dominate vegetation greening in China. Sci. Total Environ. 2022, 848, 157729. [Google Scholar] [CrossRef] [PubMed]
  42. Shen, Z.T.; Tian, Y.; Yao, Y.X.; Jiang, W.Q.; Dong, J.Y.; Huang, X.Z.; Wu, X.H.; Farooq, T.H.; Yan, W.D. Ecological restoration research progress and prospects: A bibliometric analysis. Ecol. Indic. 2023, 155, 110968. [Google Scholar] [CrossRef]
  43. Atkinson, J.; Bonser, S.P. “Active” and “passive” ecological restoration strategies in meta-analysis. Restor. Ecol. 2020, 28, 1032–1035. [Google Scholar] [CrossRef]
  44. Galbraith, M.; Towns, D.R.; Bollard, B.; MacDonald, E.A. Ecological restoration success from community and agency perspectives: Exploring the differences. Restor. Ecol. 2021, 29, e13405. [Google Scholar] [CrossRef]
  45. de Siqueira, L.P.; Tedesco, A.M.; Meli, P.; Diederichsen, A.; Brancalion, P.H.S. Gender inclusion in ecological restoration. Restor. Ecol. 2021, 29, e13497. [Google Scholar] [CrossRef]
  46. Bian, H.N.; Li, M.R.; Deng, Y.L.; Zhang, Y.; Liu, Y.L.; Wang, Q.; Xie, S.R.; Wang, S.X.; Zhang, Z.Y.; Wang, N.T. Identification of ecological restoration areas based on the ecological safety security assessment of wetland-hydrological ecological corridors: A case study of the Han River Basin in China. Ecol. Indic. 2024, 160, 111780. [Google Scholar] [CrossRef]
  47. Tang, B.T.; Wang, H.; Liu, J.M.; Zhang, W.J.; Zhao, W.D.; Cheng, D.; Zhang, L.W.; Jiao, L. Identification of ecological restoration priority areas integrating ecological security and feasibility of restoration. Ecol. Indic. 2024, 158, 111557. [Google Scholar] [CrossRef]
  48. Foster, R.; Bell-James, J. Legal barriers and enablers to upscaling ecological restoration. Restor. Ecol. 2024, 32, e14203. [Google Scholar] [CrossRef]
  49. Tomlinson, S.; Tudor, E.P.; Turner, S.R.; Cross, S.; Riviera, F.; Stevens, J.; Valliere, J.; Lewandrowski, W. Leveraging the value of conservation physiology for ecological restoration. Restor. Ecol. 2022, 30, e13616. [Google Scholar] [CrossRef]
  50. Lauman, S.T.; Martyn, T.E.; Begay, M.A.; Hovanes, K.A.; Rodden, I.E.; Ossanna, L.Q.R.; Gornish, E.S. Youth engagement in ecological restoration. Restor. Ecol. 2023, 31, e13916. [Google Scholar] [CrossRef]
  51. Cao, S.X.; Xia, C.Q.; Li, W.M.; Xian, J.L. Win-win path for ecological restoration. Land Degrad. Dev. 2021, 32, 430–438. [Google Scholar] [CrossRef]
  52. Cliquet, A.; Telesetsky, A.; Akhtar-Khavari, A.; Decleer, K. Upscaling ecological restoration: Toward a new legal principle and protocol on ecological restoration in international law. Restor. Ecol. 2022, 30, e13560. [Google Scholar] [CrossRef]
  53. Liu, J.G.; Cui, W.H.; Tian, Z.; Jia, J.L. Theory of stepwise ecological restoration. Chin. Sci. Bull.-Chin. 2021, 66, 1014–1025. [Google Scholar] [CrossRef]
  54. Frietsch, M.; Pacheco-Romero, M.; Temperton, V.M.; Kaplin, B.A.; Fischer, J. The social-ecological ladder of restoration ambition. Ambio 2024, 53, 1251–1261. [Google Scholar] [CrossRef] [PubMed]
  55. Zhang, Y.W.; Lin, H.L.; Ye, G.Q. Long-Term Benefits of Coastline Ecological Restoration in China. J. Mar. Sci. Eng. 2022, 10, 541. [Google Scholar] [CrossRef]
  56. Zhang, Y.Y.; Yang, Y.J.; Chen, Z.X.; Zhang, S.L. Multi-criteria assessment of the resilience of ecological function areas in China with a focus on ecological restoration. Ecol. Indic. 2020, 119, 106862. [Google Scholar] [CrossRef]
  57. Ma, B.B.; Zeng, C.; Lv, T.Y.; Liu, W.P.; Yang, W.Y. Prioritization of Ecological Conservation and Restoration Areas through Ecological Networks: A Case Study of Nanchang City, China. Land 2024, 13, 878. [Google Scholar] [CrossRef]
  58. Li, Q.; Shang, Y.C.; Shao, D.D.; Zhang, W.; Zhang, J. Research on ecological restoration zoning from the hydro-ecological perspective: A case study of Yanqing District, Beijing. Ecol. Indic. 2023, 155, 110966. [Google Scholar] [CrossRef]
  59. Gomez-Jaramillo, Y.; Berrouet, L.; Villegas-Palacio, C.; Berrio-Giraldo, L. Conceptual framework for analyzing the sustainability of socio-ecological systems with a focus on ecosystem services that support water security. Sustain. Dev. 2023, 16, 2298–2313. [Google Scholar] [CrossRef]
  60. Berrio-Giraldo, L.; Villegas-Palacio, C.; Arango-Aramburo, S. Understating complex interactions in socio-ecological systems using system dynamics: A case in the tropical Andes. J. Environ. Manag. 2021, 291, 112675. [Google Scholar] [CrossRef]
  61. Dragicevic, A.Z.; Shogren, J.F. Preservation Value in Socio-Ecological Systems. Ecol. Model. 2021, 443, 109451. [Google Scholar] [CrossRef]
  62. Jiang, B.; Chen, Y.Y.; Bai, Y.; Xu, X.B. Supply-Demand Coupling Mechanisms for Policy Design. Sustainability 2019, 11, 5760. [Google Scholar] [CrossRef]
  63. Meng, Q.X.; Zhang, L.K.; Wei, H.J.; Cai, E.X.; Xue, D.; Liu, M.X. Linking Ecosystem Service Supply-Demand Risks and Regional Spatial Management in the Yihe River Basin, Central China. Land 2021, 10, 843. [Google Scholar] [CrossRef]
  64. Shui, W.; Wu, K.X.; Du, Y.; Yang, H.F. The Trade-Offs between Supply and Demand Dynamics of Ecosystem Services in the Bay Areas of Metropolitan Regions: A Case Study in Quanzhou, China. Land 2022, 11, 22. [Google Scholar] [CrossRef]
Figure 1. Overview map of the study area. Note: (a) shows the location of Shiyan City in China; (b) shows the spatial distribution of the six major ecosystems in Shiyan; (c) shows the spatial distribution of elevations in Shiyan. In (b): 1: agricultural ecosystems; 2: forest ecosystems; 3: grassland ecosystems; 4: water bodies and wetland ecosystems; 5: desert ecosystems; and 6: other ecosystems.
Figure 1. Overview map of the study area. Note: (a) shows the location of Shiyan City in China; (b) shows the spatial distribution of the six major ecosystems in Shiyan; (c) shows the spatial distribution of elevations in Shiyan. In (b): 1: agricultural ecosystems; 2: forest ecosystems; 3: grassland ecosystems; 4: water bodies and wetland ecosystems; 5: desert ecosystems; and 6: other ecosystems.
Land 13 01562 g001
Figure 2. Structural equation impact factors for ecosystem degradation and restoration.
Figure 2. Structural equation impact factors for ecosystem degradation and restoration.
Land 13 01562 g002
Table 1. Farmers’ willingness to rehabilitate degraded ecosystems.
Table 1. Farmers’ willingness to rehabilitate degraded ecosystems.
MeasureNot
Important
Somewhat ImportantModerately ImportantVery
Important
Extremely ImportantAverage Score
Government policy support1 (0.49%)3 (1.46%)17 (8.29%)76 (37.07%)108 (52.68%)4.4
Government financial status0 (0%)8 (3.9%)29 (14.15%)83 (40.49%)85 (41.46%)4.2
Protection of natural resources0 (0%)3 (1.46%)23 (11.22%)69 (33.66%)110 (53.66%)4.4
Protection of human resources0 (0%)8 (3.9%)41 (20%)83 (40.49%)73 (35.61%)4.08
Residents’ education level0 (0%)6 (2.93%)52 (25.37%)93 (45.37%)54 (26.34%)3.95
Environmental awareness of enterprises0 (0%)8 (3.9%)28 (13.66%)80 (39.02%)89 (43.41%)4.22
Supervision by public opinion0 (0%)9 (4.39%)40 (19.51%)94 (45.85%)62 (30.24%)4.02
Collaborative environmental governance0 (0%)4 (1.95%)27 (13.17%)75 (36.59%)99 (48.29%)4.31
Penalty for environmental violations1 (0.49%)10 (4.88%)36 (17.56%)68 (33.17%)90 (43.9%)4.15
Tourism economic benefits1 (0.49%)38 (18.54%)63 (30.73%)65 (31.71%)38 (18.54%)3.49
Residents’ per capita income2 (0.98%)29 (14.15%)52 (25.37%)64 (31.22%)58 (28.29%)3.72
Cost of production and living2 (0.98%)27 (13.17%)57 (27.8%)55 (26.83%)64 (31.22%)3.74
Solar and wind power generation5 (2.44%)23 (11.22%)45 (21.95%)75 (36.59%)57 (27.8%)3.76
Use of firewood/straw16 (7.8%)41 (20%)56 (27.32%)58 (28.29%)34 (16.59%)3.26
Income of river/lake chiefs14 (6.83%)40 (19.51%)64 (31.22%)58 (28.29%)29 (14.15%)3.23
Use of sewage treatment systems0 (0%)9 (4.39%)21 (10.24%)77 (37.56%)98 (47.8%)4.29
Investment in soil remediation2 (0.98%)10 (4.88%)45 (21.95%)99 (48.29%)49 (23.9%)3.89
Investment in ecological projects2 (0.98%)9 (4.39%)38 (18.54%)80 (39.02%)76 (37.07%)4.07
Green transportation1 (0.49%)19 (9.27%)45 (21.95%)56 (27.32%)84 (40.98%)3.99
Measures to prevent soil erosion2 (0.98%)6 (2.93%)37 (18.05%)77 (37.56%)83 (40.49%)4.14
Combination of natural precipitation and artificial irrigation0 (0%)18 (8.78%)43 (20.98%)93 (45.37%)51 (24.88%)3.86
Average annual income from economic forests3 (1.46%)29 (14.15%)46 (22.44%)80 (39.02%)47 (22.93%)3.68
Government’s economic forest protection measures0 (0%)11 (5.37%)46 (22.44%)67 (32.68%)81 (39.51%)4.06
Regular water quality testing1 (0.49%)6 (2.93%)36 (17.56%)71 (34.63%)91 (44.39%)4.2
Participation of water resource management institutions1 (0.49%)9 (4.39%)34 (16.59%)81 (39.51%)80 (39.02%)4.12
Regular water quality testing1 (0.49%)6 (2.93%)36 (17.56%)71 (34.63%)91 (44.39%)4.2
Participation of water resource management institutions1 (0.49%)9 (4.39%)34 (16.59%)81 (39.51%)80 (39.02%)4.12
Table 2. Reliability test.
Table 2. Reliability test.
ItemCronbach’s α after DeletionCronbach’s α
Government financial status0.9140.915
Protection of natural resources0.91
Protection of cultural resources0.912
Residents’ educational level0.912
Environmental awareness of enterprises0.91
Supervision of public opinion0.911
Collaborative environmental governance by government and enterprises0.913
Penalization of environmental violations0.913
Tourism economic benefits0.913
Per capita income of residents0.913
Cost of production and living0.912
Solar and wind power generation0.912
Use of firewood and straw0.911
Income of river and lake chiefs0.911
Usage of sewage treatment systems0.91
Investment in soil remediation0.913
Investment in ecological projects0.911
Green transportation0.911
Measures to prevent soil erosion0.914
Combination of natural precipitation and artificial farmland irrigation0.91
Annual income from economic forest planting0.911
Government’s economic forest protection measures0.912
Regular water quality testing0.913
Participation of water resource management agencies0.91
Table 3. Validation factor model fit indicators.
Table 3. Validation factor model fit indicators.
Fitness Indicatorχ2/dfRMSEAGFIAGFIIFITLICFI
Reference standard<3<0.08>0.8>0.8>0.9>0.9>0.9
Results1.2430.0350.8950.8700.9750.9710.974
Table 4. Tests of convergent validity.
Table 4. Tests of convergent validity.
Latent VariableObserved IndicatorFactor LoadingCRAVE
Social governanceSupervision of public opinion0.7090.8590.553
Collaborative environmental governance by government and enterprises0.697
Penalty severity for environmental violations0.597
Combination of natural precipitation and artificial farmland irrigation0.844
Participation of water resource management agencies0.843
Government supervisionGovernment financial status0.7330.8080.514
Measures to prevent soil erosion0.63
Economic forest protection measures0.762
Regular water quality testing0.734
Economic benefitsTourism economic benefits0.7320.8780.59
Per capita income of residents0.739
Cost of production and living0.735
Income of river and lake chiefs0.794
Annual income from economic forest planting0.834
Green economySolar and wind power generation0.7260.8720.533
Use of firewood and straw0.658
Usage of sewage treatment systems0.856
Investment in soil remediation0.648
Investment in ecological projects0.752
Green transportation0.722
Cultural awarenessProtection of natural resources0.7440.830.55
Protection of cultural resources0.764
Residents’ educational level0.66
Environmental awareness of enterprises0.792
Table 5. Discriminant validity test.
Table 5. Discriminant validity test.
Latent Variable12345
Social governance0.744
Government supervision0.5680.717
Economic benefits0.4340.3400.768
Green economy0.5000.4460.4440.730
Cultural awareness0.5670.4570.5630.6380.742
Table 6. Structural equation modeling path tests (***: p < 0.001).
Table 6. Structural equation modeling path tests (***: p < 0.001).
HypothesisPathUnstandardized CoefficientStandardized CoefficientStandard Error Critical Ratio p-Value
H1Cultural awareness → social governance0.5950.5830.0926.463***
H2Cultural awareness → government supervision0.2220.2330.0922.4120.016
H3Cultural awareness → economic benefits0.8580.5970.1286.704***
H4Social governance → government supervision0.4210.450.0964.402***
H5Government supervision → green economy0.3890.3740.0864.492***
H6Economic benefits → green economy0.2390.3460.0554.365***
Disclaimer/Publisher’s Note: The statements, opinions and data contained in all publications are solely those of the individual author(s) and contributor(s) and not of MDPI and/or the editor(s). MDPI and/or the editor(s) disclaim responsibility for any injury to people or property resulting from any ideas, methods, instructions or products referred to in the content.

Share and Cite

MDPI and ACS Style

You, C.; Jiang, C.; Liu, E. Exploring Farmers’ Perspectives on Ecosystem Degradation and Restoration in Southern Hilly Regions of China. Land 2024, 13, 1562. https://doi.org/10.3390/land13101562

AMA Style

You C, Jiang C, Liu E. Exploring Farmers’ Perspectives on Ecosystem Degradation and Restoration in Southern Hilly Regions of China. Land. 2024; 13(10):1562. https://doi.org/10.3390/land13101562

Chicago/Turabian Style

You, Chang, Chunqian Jiang, and En Liu. 2024. "Exploring Farmers’ Perspectives on Ecosystem Degradation and Restoration in Southern Hilly Regions of China" Land 13, no. 10: 1562. https://doi.org/10.3390/land13101562

APA Style

You, C., Jiang, C., & Liu, E. (2024). Exploring Farmers’ Perspectives on Ecosystem Degradation and Restoration in Southern Hilly Regions of China. Land, 13(10), 1562. https://doi.org/10.3390/land13101562

Note that from the first issue of 2016, this journal uses article numbers instead of page numbers. See further details here.

Article Metrics

Back to TopTop