Earth Observation Data and Geospatial Deep Learning AI to Assign Contributions to European Municipalities Sen4MUN: An Empirical Application in Aosta Valley (NW Italy)
Abstract
1. Introduction
2. Materials and Methods
2.1. Study Area
2.2. Ordinary Workflow
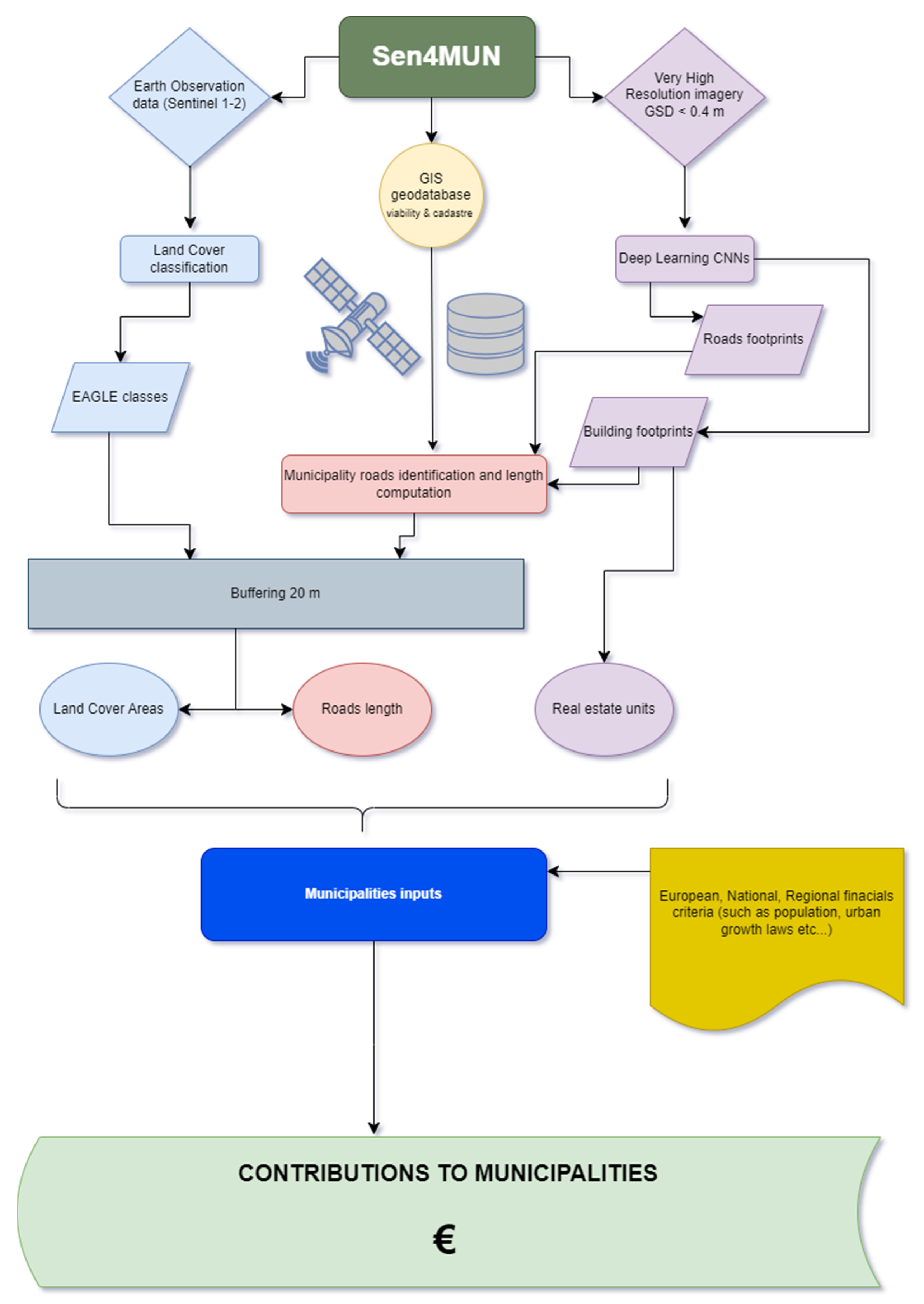
2.3. Sen4MUN
2.3.1. Earth Observation Data and Processing
2.3.2. Geospatial Deep Learning Data and Processing
2.4. Validation
3. Results
4. Discussions
5. Conclusions
Author Contributions
Funding
Data Availability Statement
Acknowledgments
Conflicts of Interest
Appendix A
| Aosta Valley Municipalities | Urban Areas (km2) | Roads Length (km) | Real Estate Units | ||||||
|---|---|---|---|---|---|---|---|---|---|
| S4M | OW | MAE | S4M | OW | MAE | S4M | OW | MAE | |
| Allein | 0.28 | 0.33 | 0.05 | 16.37 | 15.32 | 1.05 | 643 | 638 | 5 |
| Antey-Saint-André | 1.04 | 1.00 | 0.04 | 17.98 | 15.67 | 2.31 | 3250 | 3208 | 42 |
| Aosta | 9.58 | 9.57 | 0.01 | 106.26 | 104.55 | 1.71 | 65,073 | 65,050 | 23 |
| Arnad | 1.68 | 1.41 | 0.27 | 29.34 | 26.73 | 2.61 | 2614 | 2601 | 13 |
| Arvier | 0.87 | 0.66 | 0.21 | 22.73 | 22.02 | 0.71 | 1970 | 1971 | 1 |
| Avise | 0.45 | 0.50 | 0.05 | 12.59 | 11.58 | 1.00 | 899 | 890 | 9 |
| Ayas | 2.84 | 2.85 | 0.01 | 21.28 | 19.04 | 2.24 | 10,022 | 10,021 | 1 |
| Aymavilles | 1.37 | 1.39 | 0.01 | 31.05 | 30.03 | 1.02 | 3349 | 3346 | 3 |
| Bard | 0.26 | 0.20 | 0.06 | 3.04 | 2.56 | 0.49 | 320 | 315 | 5 |
| Bionaz | 0.55 | 0.58 | 0.03 | 15.22 | 13.95 | 1.26 | 626 | 622 | 4 |
| Brissogne | 2.11 | 0.79 | 1.32 | 19.78 | 18.46 | 1.32 | 1510 | 1499 | 11 |
| Brusson | 1.55 | 1.86 | 0.31 | 28.91 | 28.75 | 0.16 | 5229 | 5222 | 7 |
| Challand-Saint-Anselme | 0.85 | 0.93 | 0.08 | 19.30 | 15.49 | 3.81 | 3231 | 3230 | 1 |
| Challand-Saint-Victor | 0.63 | 0.70 | 0.07 | 16.93 | 15.66 | 1.27 | 1776 | 1770 | 6 |
| Chambave | 1.39 | 0.88 | 0.52 | 24.36 | 25.13 | 0.77 | 1804 | 1799 | 5 |
| Chamois | 0.17 | 0.33 | 0.16 | 3.15 | 3.15 | 0.00 | 568 | 562 | 6 |
| Champdepraz | 0.94 | 0.65 | 0.29 | 17.60 | 15.78 | 1.81 | 1411 | 1412 | 1 |
| Champorcher | 0.69 | 1.00 | 0.31 | 22.97 | 21.72 | 1.25 | 2355 | 2351 | 4 |
| Charvensod | 1.55 | 1.42 | 0.13 | 9.95 | 9.90 | 0.05 | 3897 | 3890 | 7 |
| Châtillon | 2.97 | 2.28 | 0.69 | 47.63 | 43.32 | 4.31 | 7515 | 7510 | 5 |
| Cogne | 2.10 | 1.72 | 0.38 | 25.21 | 22.44 | 2.78 | 5528 | 5527 | 1 |
| Courmayeur | 3.37 | 2.90 | 0.47 | 53.52 | 52.90 | 0.62 | 15,334 | 15,301 | 33 |
| Donnas | 1.90 | 1.72 | 0.18 | 26.89 | 28.21 | 1.32 | 4069 | 4048 | 21 |
| Doues | 0.60 | 0.70 | 0.10 | 24.41 | 27.03 | 2.62 | 1329 | 1317 | 12 |
| Emarèse | 0.29 | 0.34 | 0.06 | 13.57 | 12.85 | 0.72 | 984 | 977 | 7 |
| Etroubles | 0.70 | 0.57 | 0.13 | 18.90 | 14.89 | 4.01 | 1314 | 1302 | 12 |
| Fénis | 1.47 | 1.28 | 0.18 | 27.13 | 26.30 | 0.83 | 3409 | 3405 | 4 |
| Fontainemore | 0.66 | 1.47 | 0.81 | 26.91 | 26.74 | 0.16 | 1560 | 1535 | 25 |
| Gaby | 0.61 | 0.80 | 0.19 | 9.51 | 9.25 | 0.26 | 1394 | 1337 | 57 |
| Gignod | 1.37 | 1.23 | 0.15 | 30.44 | 30.14 | 0.30 | 2692 | 2673 | 19 |
| Gressan | 2.84 | 2.52 | 0.32 | 27.43 | 26.26 | 1.17 | 8330 | 8313 | 17 |
| Gressoney-La-Trinité | 0.82 | 0.88 | 0.06 | 4.18 | 3.80 | 0.38 | 1944 | 1912 | 32 |
| Gressoney-Saint-Jean | 1.86 | 1.97 | 0.10 | 18.56 | 16.32 | 2.25 | 5350 | 5347 | 3 |
| Hône | 1.16 | 0.89 | 0.27 | 13.00 | 14.51 | 1.52 | 2226 | 2226 | 0 |
| Introd | 0.56 | 0.53 | 0.03 | 13.87 | 13.33 | 0.54 | 1444 | 1435 | 9 |
| Issime | 0.77 | 1.02 | 0.25 | 10.47 | 9.56 | 0.91 | 1263 | 1260 | 3 |
| Issogne | 1.50 | 1.08 | 0.42 | 26.35 | 30.83 | 4.48 | 2305 | 2291 | 14 |
| Jovençan | 0.72 | 0.43 | 0.28 | 10.45 | 13.32 | 2.87 | 974 | 959 | 15 |
| La Magdeleine | 0.28 | 0.36 | 0.08 | 5.46 | 5.62 | 0.16 | 1157 | 1101 | 56 |
| La Salle | 2.25 | 1.95 | 0.29 | 42.81 | 36.21 | 6.59 | 7445 | 7419 | 26 |
| La Thuile | 1.77 | 1.44 | 0.33 | 27.23 | 24.94 | 2.28 | 7223 | 7205 | 18 |
| Lillianes | 0.52 | 0.98 | 0.46 | 19.48 | 22.28 | 2.80 | 1160 | 1147 | 13 |
| Montjovet | 1.62 | 1.42 | 0.21 | 39.41 | 38.81 | 0.60 | 3271 | 3262 | 9 |
| Morgex | 2.33 | 1.66 | 0.67 | 22.97 | 19.41 | 3.57 | 6982 | 6973 | 9 |
| Nus | 2.44 | 1.88 | 0.56 | 54.40 | 51.67 | 2.73 | 5125 | 5125 | 0 |
| Ollomont | 0.42 | 0.55 | 0.13 | 8.80 | 7.68 | 1.12 | 965 | 960 | 5 |
| Oyace | 0.27 | 0.26 | 0.01 | 3.50 | 1.93 | 1.57 | 475 | 473 | 2 |
| Perloz | 0.46 | 0.91 | 0.45 | 19.45 | 21.95 | 2.51 | 1248 | 1237 | 11 |
| Pollein | 2.11 | 1.16 | 0.95 | 10.27 | 14.13 | 3.86 | 2217 | 2206 | 11 |
| Pontboset | 0.33 | 0.47 | 0.14 | 10.31 | 11.32 | 1.01 | 809 | 791 | 18 |
| Pontey | 1.17 | 0.50 | 0.67 | 6.80 | 4.72 | 2.07 | 1296 | 1294 | 2 |
| Pont-Saint-Martin | 2.00 | 1.61 | 0.39 | 21.39 | 21.49 | 0.10 | 5165 | 5160 | 5 |
| Pré-Saint-Didier | 1.10 | 0.91 | 0.19 | 20.58 | 19.46 | 1.13 | 5925 | 5917 | 8 |
| Quart | 3.90 | 2.56 | 1.34 | 59.69 | 58.83 | 0.86 | 6495 | 6489 | 6 |
| Rhêmes-Notre-Dame | 0.31 | 0.39 | 0.08 | 6.28 | 5.58 | 0.70 | 719 | 707 | 12 |
| Rhêmes-Saint-Georges | 0.31 | 0.39 | 0.08 | 6.19 | 5.57 | 0.62 | 820 | 808 | 12 |
| Roisan | 0.66 | 0.66 | 0.01 | 13.44 | 12.45 | 0.99 | 1455 | 1447 | 8 |
| Saint-Christophe | 2.98 | 1.93 | 1.04 | 44.18 | 44.32 | 0.15 | 5519 | 5511 | 8 |
| Saint-Denis | 0.49 | 0.53 | 0.04 | 9.98 | 6.92 | 3.06 | 1163 | 1161 | 2 |
| Saint-Marcel | 1.46 | 1.19 | 0.27 | 34.99 | 34.13 | 0.86 | 2308 | 2299 | 9 |
| Saint-Nicolas | 0.46 | 0.48 | 0.02 | 19.19 | 17.17 | 2.02 | 1184 | 1175 | 9 |
| Saint-Oyen | 0.35 | 0.22 | 0.14 | 7.68 | 5.72 | 1.96 | 556 | 555 | 1 |
| Saint-Pierre | 2.22 | 1.82 | 0.41 | 40.67 | 37.22 | 3.45 | 5225 | 5222 | 3 |
| Saint-Rhémy-en-Bosses | 0.88 | 0.73 | 0.15 | 19.48 | 18.51 | 0.98 | 1274 | 1266 | 8 |
| Saint-Vincent | 2.32 | 2.13 | 0.20 | 40.48 | 39.29 | 1.19 | 8956 | 8943 | 13 |
| Sarre | 2.74 | 2.18 | 0.56 | 41.53 | 40.33 | 1.21 | 6616 | 6591 | 25 |
| Torgnon | 1.10 | 1.10 | 0.00 | 21.17 | 19.56 | 1.61 | 4332 | 4313 | 19 |
| Valgrisenche | 0.36 | 0.54 | 0.17 | 14.00 | 13.78 | 0.22 | 859 | 851 | 8 |
| Valpelline | 0.60 | 0.62 | 0.02 | 13.58 | 14.25 | 0.67 | 1322 | 1300 | 22 |
| Valsavarenche | 0.48 | 0.66 | 0.18 | 8.46 | 9.29 | 0.83 | 1036 | 1023 | 13 |
| Valtournenche | 2.76 | 2.66 | 0.10 | 37.56 | 37.51 | 0.05 | 13,870 | 13,861 | 9 |
| Verrayes | 1.76 | 1.59 | 0.17 | 26.29 | 26.12 | 0.17 | 3218 | 3210 | 8 |
| Verrès | 2.14 | 1.27 | 0.87 | 13.50 | 10.74 | 2.77 | 3956 | 3953 | 3 |
| Villeneuve | 1.43 | 1.01 | 0.42 | 28.31 | 30.04 | 1.73 | 2192 | 2187 | 5 |
| TOTAL | 103.9 | 92.1 | 0.16 | 1686.7 | 1626.4 | 0.81 | 303,049 | 293,214 | 11 |
References
- Matevosyan, H.; Lluch, I.; Poghosyan, A.; Golkar, A. A Value-Chain Analysis for the Copernicus Earth Observation Infrastructure Evolution: A Knowledgebase of Users, Needs, Services, and Products. IEEE Geosci. Remote Sens. Mag. 2017, 5, 19–35. [Google Scholar] [CrossRef]
- Žlebir, S. Copernicus Earth Observation Programme. In Proceedings of the 40th COSPAR Scientific Assembly, Moscow, Russia, 2–10 August 2014. [Google Scholar]
- Schroedter-Homscheidt, M.; Arola, A.; Killius, N.; Lefèvre, M.; Saboret, L.; Wandji, W.; Wald, L.; Wey, E. The Copernicus Atmosphere Monitoring Service (CAMS) Radiation Service in a Nutshell. In Proceedings of the 22nd SolarPACES Conference, Abu Dhabi, United Arab Emirates, 11–14 October 2016. [Google Scholar]
- Thépaut, J.-N.; Dee, D.; Engelen, R.; Pinty, B. The Copernicus Programme and Its Climate Change Service. In Proceedings of the IGARSS 2018—2018 IEEE International Geoscience and Remote Sensing Symposium, Valencia, Spain, 22–27 July 2018; pp. 1591–1593. [Google Scholar]
- Szantoi, Z.; Strobl, P. Copernicus Sentinel-2 Calibration and Validation; Taylor & Francis: Abingdon, UK, 2019; Volume 52. [Google Scholar]
- Peuch, V.-H.; Engelen, R.; Rixen, M.; Dee, D.; Flemming, J.; Suttie, M.; Ades, M.; Agustí-Panareda, A.; Ananasso, C.; Andersson, E.; et al. The Copernicus Atmosphere Monitoring Service: From Research to Operations. Bull. Am. Meteorol. Soc. 2022, 103, E2650–E2668. [Google Scholar] [CrossRef]
- Koetz, B.; Defourny, P.; Bontemps, S.; Bajec, K.; Cara, C.; de Vendictis, L.; Kucera, L.; Malcorps, P.; Milcinski, G.; Nicola, L.; et al. SEN4CAP Sentinels for CAP Monitoring Approach. In Proceedings of the 2019 JRC IACS Workshop, Valladolid, Spain, 10–11 April 2019. [Google Scholar]
- Sarvia, F.; Petris, S.D.; Orusa, T.; Borgogno-Mondino, E. MAIA S2 Versus Sentinel 2: Spectral Issues and Their Effects in the Precision Farming Context. In International Conference on Computational Science and Its Applications; Springer: Berlin/Heidelberg, Germany, 2021; pp. 63–77. [Google Scholar]
- Koontz, T.M. Money Talks? But to Whom? Financial versus Nonmonetary Motivations in Land Use Decisions. Soc. Nat. Resour. 2001, 14, 51–65. [Google Scholar]
- Sishodia, R.P.; Ray, R.L.; Singh, S.K. Applications of Remote Sensing in Precision Agriculture: A Review. Remote Sens. 2020, 12, 3136. [Google Scholar] [CrossRef]
- Lupia, F.; Antoniou, V. Copernicus Sentinels Missions and Crowdsourcing as Game Changers for Geospatial Information in Agriculture. GEOmedia 2018, 22, 32–35. [Google Scholar]
- Carella, E.; Orusa, T.; Viani, A.; Meloni, D.; Borgogno-Mondino, E.; Orusa, R. An Integrated, Tentative Remote-Sensing Approach Based on NDVI Entropy to Model Canine Distemper Virus in Wildlife and to Prompt Science-Based Management Policies. Animals 2022, 12, 1049. [Google Scholar] [CrossRef] [PubMed]
- Viani, A.; Orusa, T.; Borgogno-Mondino, E.; Orusa, R. Snow Metrics as Proxy to Assess Sarcoptic Mange in Wild Boar: Preliminary Results in Aosta Valley (Italy). Life 2023, 13, 987. [Google Scholar] [CrossRef]
- Ippoliti, C.; Candeloro, L.; Gilbert, M.; Goffredo, M.; Mancini, G.; Curci, G.; Falasca, S.; Tora, S.; Di Lorenzo, A.; Quaglia, M.; et al. Defining Ecological Regions in Italy Based on a Multivariate Clustering Approach: A First Step towards a Targeted Vector Borne Disease Surveillance. PLoS ONE 2019, 14, e0219072. [Google Scholar] [CrossRef]
- Amani, M.; Ghorbanian, A.; Ahmadi, S.A.; Kakooei, M.; Moghimi, A.; Mirmazloumi, S.M.; Moghaddam, S.H.A.; Mahdavi, S.; Ghahremanloo, M.; Parsian, S.; et al. Google Earth Engine Cloud Computing Platform for Remote Sensing Big Data Applications: A Comprehensive Review. IEEE J. Sel. Top. Appl. Earth Obs. Remote Sens. 2020, 13, 5326–5350. [Google Scholar] [CrossRef]
- Orusa, T.; Mondino, E.B. Landsat 8 Thermal Data to Support Urban Management and Planning in the Climate Change Era: A Case Study in Torino Area, NW Italy. In Remote Sensing Technologies and Applications in Urban Environments IV; International Society for Optics and Photonics: Strasbourg, France, 2019; Volume 11157, p. 111570O. [Google Scholar]
- Gascon, F.; Cadau, E.; Colin, O.; Hoersch, B.; Isola, C.; Fernández, B.L.; Martimort, P. Copernicus Sentinel-2 Mission: Products, Algorithms and Cal/Val. In Earth Observing Systems XIX; International Society for Optics and Photonics: Bellingham, WA, USA, 2014; Volume 9218, p. 92181E. [Google Scholar]
- Louvin, R. Flessibilità Fiscale e Zone Franche. Profili Giuridici e Finanziari. In IUS Publicum Europaeum; Nuova Serie: Aosta, Italy, 2022; Volume 9, pp. 1–240. [Google Scholar]
- Louvin, R. Il Comitato Europeo Delle Regioni: Bilancio e Rilancio. In Il Comitato delle Regioni, Regioni e Regioni Alpine: Riflessioni ed Esperienze sul futuro dell’Unione Europea; Università degli Studi di Trento, Facoltà di Giurisprudenza: Trento, Italy, 2022; pp. 61–68. [Google Scholar]
- Louvin, R. L’évolution Des Compétences Communales En Italie: Analogies et Discordances Par Rapport Au Cadre Français. In Quelle (s) Commune (s) pour le XXIe Siècle? Approche de Droit Comparé; L’Harmattan: Paris, France, 2018; pp. 193–216. [Google Scholar]
- Wunder, S.; Kaphengst, T.; Frelih-Larsen, A. Implementing Land Degradation Neutrality (SDG 15.3) at National Level: General Approach, Indicator Selection and Experiences from Germany. In International Yearbook of Soil Law and Policy 2017; Springer: Berlin/Heidelberg, Germany, 2018; pp. 191–219. [Google Scholar]
- Congedo, L.; Sallustio, L.; Munafò, M.; Ottaviano, M.; Tonti, D.; Marchetti, M. Copernicus High-Resolution Layers for Land Cover Classification in Italy. J. Maps 2016, 12, 1195–1205. [Google Scholar] [CrossRef]
- Samuele, D.P.; Filippo, S.; Orusa, T.; Enrico, B.-M. Mapping SAR Geometric Distortions and Their Stability along Time: A New Tool in Google Earth Engine Based on Sentinel-1 Image Time Series. Int. J. Remote Sens. 2021, 42, 9135–9154. [Google Scholar] [CrossRef]
- Orusa, T.; Viani, A.; Cammareri, D.; Borgogno Mondino, E. A Google Earth Engine Algorithm to Map Phenological Metrics in Mountain Areas Worldwide with Landsat Collection and Sentinel-2. Geomatics 2023, 3, 221–238. [Google Scholar] [CrossRef]
- Orusa, T.; Cammareri, D.; Borgogno Mondino, E. A Possible Land Cover EAGLE Approach to Overcome Remote Sensing Limitations in the Alps Based on Sentinel-1 and Sentinel-2: The Case of Aosta Valley (NW Italy). Remote Sens. 2022, 15, 178. [Google Scholar] [CrossRef]
- Ferrario, C.; Ferri, V. I Comuni Italiani e l’autonomia Finanziaria: Una Scomoda Opportunità? Sci. Reg. 2023, 23, 105–138. [Google Scholar]
- Cerutti, P. Uso Del Territorio e Forme Contributive, 1st ed.; UTET: Torino, Italy, 1979; Volume 1. [Google Scholar]
- Rosanò, A. La Riforma Della Legge Della Regione Autonoma Valle d’Aosta in Materia Di Attività Condotte Nell’ambito Delle Politiche Promosse Dall’Unione Europea. In Quaderni AISDUE 1/2023; Editoriale Scientifica: Naples, Italy, 2023; pp. 359–372. [Google Scholar]
- Strollo, A.; Smiraglia, D.; Bruno, R.; Assennato, F.; Congedo, L.; De Fioravante, P.; Giuliani, C.; Marinosci, I.; Riitano, N.; Munafò, M. Land Consumption in Italy. J. Maps 2020, 16, 113–123. [Google Scholar] [CrossRef]
- Orusa, T.; Cammareri, D.; Borgogno Mondino, E. A Scalable Earth Observation Service to Map Land Cover in Geomorphological Complex Areas beyond the Dynamic World: An Application in Aosta Valley (NW Italy). Appl. Sci. 2022, 13, 390. [Google Scholar] [CrossRef]
- Berger, M.; Aschbacher, J. Preface: The Sentinel Missions—New Opportunities for Science. Remote Sens. Environ. 2012, 120, 1–2. [Google Scholar] [CrossRef]
- Malenovskỳ, Z.; Rott, H.; Cihlar, J.; Schaepman, M.E.; García-Santos, G.; Fernandes, R.; Berger, M. Sentinels for Science: Potential of Sentinel-1,-2, and-3 Missions for Scientific Observations of Ocean, Cryosphere, and Land. Remote Sens. Environ. 2012, 120, 91–101. [Google Scholar] [CrossRef]
- Bereta, K.; Caumont, H.; Daniels, U.; Goor, E.; Koubarakis, M.; Pantazi, D.-A.; Stamoulis, G.; Ubels, S.; Venus, V.; Wahyudi, F. The Copernicus App Lab Project: Easy Access to Copernicus Data. In Proceedings of the 22nd International Conference on Extending Database Technology (EDBT), Lisbon, Portugal, 26–29 March 2019; pp. 501–511. [Google Scholar]
- Colson, D.; Petropoulos, G.P.; Ferentinos, K.P. Exploring the Potential of Sentinels-1 & 2 of the Copernicus Mission in Support of Rapid and Cost-Effective Wildfire Assessment. Int. J. Appl. Earth Obs. Geoinf. 2018, 73, 262–276. [Google Scholar]
- Zhang, X.; Li, X.; An, J.; Gao, L.; Hou, B.; Li, C. Natural Language Description of Remote Sensing Images Based on Deep Learning. In Proceedings of the 2017 IEEE International Geoscience and Remote Sensing Symposium (IGARSS), Fort Worth, TX, USA, 23–28 July 2017; pp. 4798–4801. [Google Scholar]
- Shakya, A.; Biswas, M.; Pal, M. Parametric Study of Convolutional Neural Network Based Remote Sensing Image Classification. Int. J. Remote Sens. 2021, 42, 2663–2685. [Google Scholar] [CrossRef]
- Bullock, E.L.; Healey, S.P.; Yang, Z.; Houborg, R.; Gorelick, N.; Tang, X.; Andrianirina, C. Timeliness in Forest Change Monitoring: A New Assessment Framework Demonstrated Using Sentinel-1 and a Continuous Change Detection Algorithm. Remote Sens. Environ. 2022, 276, 113043. [Google Scholar] [CrossRef]
- Cao, Y.; Niu, X.; Dou, Y. Region-Based Convolutional Neural Networks for Object Detection in Very High Resolution Remote Sensing Images. In Proceedings of the 2016 12th International Conference on Natural Computation, Fuzzy Systems and Knowledge Discovery (ICNC-FSKD), Changsha, China, 13–15 August 2016; pp. 548–554. [Google Scholar]
- Ji, S.; Zhang, C.; Xu, A.; Shi, Y.; Duan, Y. 3D Convolutional Neural Networks for Crop Classification with Multi-Temporal Remote Sensing Images. Remote Sens. 2018, 10, 75. [Google Scholar] [CrossRef]
- Baroud, S.; Chokri, S.; Belhaous, S.; Mestari, M. A Brief Review of Graph Convolutional Neural Network Based Learning for Classifying Remote Sensing Images. Procedia Comput. Sci. 2021, 191, 349–354. [Google Scholar] [CrossRef]
- Pan, X.; Zhao, J. A Central-Point-Enhanced Convolutional Neural Network for High-Resolution Remote-Sensing Image Classification. Int. J. Remote Sens. 2017, 38, 6554–6581. [Google Scholar] [CrossRef]
- Shirmard, H.; Farahbakhsh, E.; Heidari, E.; Beiranvand Pour, A.; Pradhan, B.; Müller, D.; Chandra, R. A Comparative Study of Convolutional Neural Networks and Conventional Machine Learning Models for Lithological Mapping Using Remote Sensing Data. Remote Sens. 2022, 14, 819. [Google Scholar] [CrossRef]
- Cresson, R. A Framework for Remote Sensing Images Processing Using Deep Learning Techniques. IEEE Geosci. Remote Sens. Lett. 2018, 16, 25–29. [Google Scholar] [CrossRef]
- Albawi, S.; Mohammed, T.A.; Al-Zawi, S. Understanding of a Convolutional Neural Network. In Proceedings of the 2017 International Conference on Engineering and Technology (ICET), Antalya, Turkey, 21–23 August 2017; pp. 1–6. [Google Scholar]
- Zhong, J.; Zhong, S.; Zhang, Q.; Maia, N.; Shen, Y.; Liu, S.; Yu, Y.; Peng, Z. Vision-Based System for Simultaneous Monitoring of Shaft Rotational Speed and Axial Vibration Using Non-Projection Composite Fringe Pattern. Mech. Syst. Signal Process. 2019, 120, 765–776. [Google Scholar] [CrossRef]
- Pickering, S.; Tanaka, S.; Yamada, K. The Impact of Municipal Mergers on Local Public Spending: Evidence from Remote-Sensing Data. J. East Asian Stud. 2020, 20, 243–266. [Google Scholar] [CrossRef]
- Basten, C.; von Ehrlich, M.; Lassmann, A. Income Taxes, Sorting and the Costs of Housing: Evidence from Municipal Boundaries in Switzerland. Econ. J. 2017, 127, 653–687. [Google Scholar] [CrossRef]
- He, S.; Bastani, F.; Jagwani, S.; Alizadeh, M.; Balakrishnan, H.; Chawla, S.; Elshrif, M.M.; Madden, S.; Sadeghi, M.A. Sat2graph: Road Graph Extraction through Graph-Tensor Encoding. In Proceedings of the Computer Vision–ECCV 2020: 16th European Conference, Glasgow, UK, 23–28 August 2020; Proceedings, Part XXIV 16. pp. 51–67. [Google Scholar]
- He, K.; Gkioxari, G.; Dollár, P.; Girshick, R. Mask R-Cnn. In Proceedings of the IEEE International Conference on Computer Vision, Venice, Italy, 22–29 October 2017; pp. 2961–2969. [Google Scholar]
- Ren, S.; He, K.; Girshick, R.; Sun, J. Faster R-Cnn: Towards Real-Time Object Detection with Region Proposal Networks. Adv. Neural Inf. Process. Syst. 2015, 28, 161–243. [Google Scholar] [CrossRef]
- Kirillov, A.; Wu, Y.; He, K.; Girshick, R. PointRend: Image Segmentation as Rendering. arXiv 2020, arXiv:1912.08193. [Google Scholar]
- Henriksson, G.; Weitoft, G.R.; Allebeck, P. Associations between Income Inequality at Municipality Level and Health Depend on Context–A Multilevel Analysis on Myocardial Infarction in Sweden. Soc. Sci. Med. 2010, 71, 1141–1149. [Google Scholar] [CrossRef][Green Version]
- Esmailpour, N.; Dehghan Dehkordi, E.; Abdali, S.; Ilderemi, H. An Overview on Income Experiences and Procedures of Municipalities with an Emphasis on Their Sustainability. Eur. Online J. Nat. Soc. Sci. Proc. 2015, 4, 227. [Google Scholar]
- Viani, A.; Orusa, T.; Mandola, M.L.; Robetto, S.; Belvedere, M.; Renna, G.; Scala, S.; Borgogno-Mondino, E.; Orusa, R. Tick’s Suitability Habitat Maps and Tick-Host Relationships in Wildlife. A One Health Approach Based on Multitemporal Remote Sensed Data, Entropy and Meta® Population Dataset in Aosta Valley, NW Italy. In Proceedings of the GeoVet 2023 International Conference, Teramo, Italy, 19–21 September 2023. [Google Scholar]
- Büttner, G. CORINE Land Cover and Land Cover Change Products. In Land Use and Land Cover Mapping in Europe; Springer: Berlin/Heidelberg, Germany, 2014; pp. 55–74. [Google Scholar]
- Feranec, J.; Soukup, T.; Hazeu, G.; Jaffrain, G. European Landscape Dynamics: CORINE Land Cover Data; CRC Press: Boca Raton, FL, USA, 2016. [Google Scholar]
- ESCAP. Producing Land Cover Change Maps and Statistics: Step by Step Guide on the Use of QGIS and RStudio; 2020 ESA; ESCAP: Frascati, Italy, 2020. [Google Scholar]
- Comber, A.J.; Wadsworth, R.; Fisher, P. Using Semantics to Clarify the Conceptual Confusion between Land Cover and Land Use: The Example of ‘Forest’. J. Land Use Sci. 2008, 3, 185–198. [Google Scholar] [CrossRef]
- Orusa, T.; Orusa, R.; Viani, A.; Carella, E.; Borgogno Mondino, E. Geomatics and EO Data to Support Wildlife Diseases Assessment at Landscape Level: A Pilot Experience to Map Infectious Keratoconjunctivitis in Chamois and Phenological Trends in Aosta Valley (NW Italy). Remote Sens. 2020, 12, 3542. [Google Scholar] [CrossRef]
- Conrad, O.; Bechtel, B.; Bock, M.; Dietrich, H.; Fischer, E.; Gerlitz, L.; Wehberg, J.; Wichmann, V.; Böhner, J. System for Automated Geoscientific Analyses (SAGA) v. 2.1.4. Geosci. Model Dev. 2015, 8, 1991–2007. [Google Scholar] [CrossRef]
- QGIS Development Team. QGIS Geographic Information System. Open Source Geospatial Foundation Project. 2018. Available online: https://qgis.org/en/site/ (accessed on 7 January 2024).
- Grizonnet, M.; Michel, J.; Poughon, V.; Inglada, J.; Savinaud, M.; Cresson, R. Orfeo ToolBox: Open Source Processing of Remote Sensing Images. Open Geospat. Data Softw. Stand. 2017, 2, 15. [Google Scholar] [CrossRef]
- Inglada, J.; Christophe, E. The Orfeo Toolbox Remote Sensing Image Processing Software. In Proceedings of the 2009 IEEE International Geoscience and Remote Sensing Symposium, Cape Town, South Africa, 12–17 July 2009; Volume 4, p. IV-733. [Google Scholar]
- Racine, J.S. RStudio: A Platform-Independent IDE for R and Sweave; JSTOR: New York, NY, USA, 2012. [Google Scholar]
- Homewood, K.; Lambin, E.F.; Coast, E.; Kariuki, A.; Kikula, I.; Kivelia, J.; Said, M.; Serneels, S.; Thompson, M. Long-Term Changes in Serengeti-Mara Wildebeest and Land Cover: Pastoralism, Population, or Policies? Proc. Natl. Acad. Sci. USA 2001, 98, 12544–12549. [Google Scholar] [CrossRef] [PubMed]
- Seto, K.C.; Kaufmann, R.K. Modeling the Drivers of Urban Land Use Change in the Pearl River Delta, China: Integrating Remote Sensing with Socioeconomic Data. Land Econ. 2003, 79, 106–121. [Google Scholar] [CrossRef]
- Olioso, A.; Soria, G.; Sobrino, J.; Duchemin, B. Evidence of Low Land Surface Thermal Infrared Emissivity in the Presence of Dry Vegetation. IEEE Geosci. Remote Sens. Lett. 2007, 4, 112–116. [Google Scholar] [CrossRef]
- Parker, D.C.; Manson, S.M.; Janssen, M.A.; Hoffmann, M.J.; Deadman, P. Multi-Agent Systems for the Simulation of Land-Use and Land-Cover Change: A Review. Ann. Assoc. Am. Geogr. 2003, 93, 314–337. [Google Scholar] [CrossRef]
- Kennedy, R.E.; Townsend, P.A.; Gross, J.E.; Cohen, W.B.; Bolstad, P.; Wang, Y.; Adams, P. Remote Sensing Change Detection Tools for Natural Resource Managers: Understanding Concepts and Tradeoffs in the Design of Landscape Monitoring Projects. Remote Sens. Environ. 2009, 113, 1382–1396. [Google Scholar] [CrossRef]
- Kennedy, R.E.; Yang, Z.; Gorelick, N.; Braaten, J.; Cavalcante, L.; Cohen, W.B.; Healey, S. Implementation of the LandTrendr Algorithm on Google Earth Engine. Remote Sens. 2018, 10, 691. [Google Scholar] [CrossRef]
- Phiri, D.; Simwanda, M.; Salekin, S.; Nyirenda, V.R.; Murayama, Y.; Ranagalage, M. Sentinel-2 Data for Land Cover/Use Mapping: A Review. Remote Sens. 2020, 12, 2291. [Google Scholar] [CrossRef]
- Rose, R.A.; Byler, D.; Eastman, J.R.; Fleishman, E.; Geller, G.; Goetz, S.; Guild, L.; Hamilton, H.; Hansen, M.; Headley, R.; et al. Ten Ways Remote Sensing Can Contribute to Conservation. Conserv. Biol. 2015, 29, 350–359. [Google Scholar] [CrossRef]
- Tamiminia, H.; Salehi, B.; Mahdianpari, M.; Quackenbush, L.; Adeli, S.; Brisco, B. Google Earth Engine for Geo-Big Data Applications: A Meta-Analysis and Systematic Review. ISPRS J. Photogramm. Remote Sens. 2020, 164, 152–170. [Google Scholar] [CrossRef]
- Brisco, B.; Brown, R.; Hirose, T.; McNairn, H.; Staenz, K. Precision Agriculture and the Role of Remote Sensing: A Review. Can. J. Remote Sens. 1998, 24, 315–327. [Google Scholar] [CrossRef]
- Green, D.G.; Leishman, T. Computing and Complexity—Networks, Nature and Virtual Worlds. In Philosophy of Complex Systems; Elsevier: Amsterdam, The Netherlands, 2011; pp. 137–161. [Google Scholar]
- Karra, K.; Kontgis, C.; Statman-Weil, Z.; Mazzariello, J.C.; Mathis, M.; Brumby, S.P. Global Land Use/Land Cover with Sentinel 2 and Deep Learning. In Proceedings of the 2021 IEEE International Geoscience and Remote Sensing Symposium IGARSS, Brussels, Belgium, 11–16 July 2021; pp. 4704–4707. [Google Scholar]
- Agarwal, C. A Review and Assessment of Land-Use Change Models: Dynamics of Space, Time, and Human Choice. Hum. Ecol. Risk Assess. Int. J. 2002, 346, 102–118. [Google Scholar]
- Long, H.; Li, Y.; Liu, Y.; Woods, M.; Zou, J. Accelerated Restructuring in Rural China Fueled by ‘Increasing vs. Decreasing Balance’ Land-Use Policy for Dealing with Hollowed Villages. Land Use Policy 2012, 29, 11–22. [Google Scholar] [CrossRef]
- Atzberger, C. Advances in Remote Sensing of Agriculture: Context Description, Existing Operational Monitoring Systems and Major Information Needs. Remote Sens. 2013, 5, 949–981. [Google Scholar] [CrossRef]
- Yeh, A.G.; Li, X. An Integrated Remote Sensing and GIS Approach in the Monitoring and Evaluation of Rapid Urban Growth for Sustainable Development in the Pearl River Delta, China. Int. Plan. Stud. 1997, 2, 193–210. [Google Scholar] [CrossRef]
- Li, X.; Yeh, A.G.-O. Analyzing Spatial Restructuring of Land Use Patterns in a Fast Growing Region Using Remote Sensing and GIS. Landsc. Urban Plan. 2004, 69, 335–354. [Google Scholar] [CrossRef]
- Tarasenko, M.V. Current Status of the Russian Space Programme. Space Policy 1996, 12, 19–28. [Google Scholar] [CrossRef]
- Xiao, J.; Shen, Y.; Ge, J.; Tateishi, R.; Tang, C.; Liang, Y.; Huang, Z. Evaluating Urban Expansion and Land Use Change in Shijiazhuang, China, by Using GIS and Remote Sensing. Landsc. Urban Plan. 2006, 75, 69–80. [Google Scholar] [CrossRef]
- Berger, M.M. Happy Birthday, Constitution: The Supreme Court Establishes New Ground Rules for Land-Use Planning. Urban Lawyer 1988, 20, 735–800. [Google Scholar]
- Otukei, J.R.; Blaschke, T. Land Cover Change Assessment Using Decision Trees, Support Vector Machines and Maximum Likelihood Classification Algorithms. Int. J. Appl. Earth Obs. Geoinf. 2010, 12, S27–S31. [Google Scholar] [CrossRef]
- Heistermann, M.; Müller, C.; Ronneberger, K. Land in Sight?: Achievements, Deficits and Potentials of Continental to Global Scale Land-Use Modeling. Agric. Ecosyst. Environ. 2006, 114, 141–158. [Google Scholar] [CrossRef]
- Rindfuss, R.R.; Stern, P.C. Linking Remote Sensing and Social Science: The Need and the Challenges. In People and Pixels: Linking Remote Sensing and Social Science; National Academy of Science: Washington, DC, USA, 1998; pp. 1–27. [Google Scholar]
- Orusa, T.; Viani, A.; Moyo, B.; Cammareri, D.; Borgogno-Mondino, E. Risk Assessment of Rising Temperatures Using Landsat 4–9 LST Time Series and Meta® Population Dataset: An Application in Aosta Valley, NW Italy. Remote Sens. 2023, 15, 2348. [Google Scholar] [CrossRef]
- Kohler, T.; Giger, M.; Hurni, H.; Ott, C.; Wiesmann, U.; von Dach, S.W.; Maselli, D. Mountains and Climate Change: A Global Concern. Mt. Res. Dev. 2010, 30, 53–55. [Google Scholar] [CrossRef]
- Crossman, N.D.; Bryan, B.A.; de Groot, R.S.; Lin, Y.-P.; Minang, P.A. Land Science Contributions to Ecosystem Services. Curr. Opin. Environ. Sustain. 2013, 5, 509–514. [Google Scholar] [CrossRef]
- Hagedoorn, L.C.; Koetse, M.J.; van Beukering, P.J. Estimating Benefits of Nature-Based Solutions: Diverging Values from Choice Experiments with Time or Money Payments. Front. Environ. Sci. 2021, 9, 686077. [Google Scholar] [CrossRef]
- Napp, S.; Petrić, D.; Busquets, N. West Nile Virus and Other Mosquito-Borne Viruses Present in Eastern Europe. Pathog. Glob. Health 2018, 112, 233–248. [Google Scholar] [CrossRef] [PubMed]
- Caminade, C.; Morse, A.P.; Fevre, E.M.; Mor, S.; Baylis, M.; Kelly-Hope, L. Forecasting the Risk of Vector-Borne Diseases at Different Time Scales: An Overview of the CLIMate SEnsitive DISease (CLIMSEDIS) Forecasting Tool Project for the Horn of Africa. In Proceedings of the EGU23, 25th EGU General Assembly, Vienna, Austria, 23–28 April 2023. [Google Scholar]
- Viani, A.; Orusa, T.; Divari, S.; Lovisolo, S.; Zanet, S.; Borgogno-Mondino, E.; Orusa, R.; Bollo, E. Bartonella spp. Distribution Assessment in Red Foxes (Vulpes Vulpes) Coupling Geospatially-Based Techniques. 2023, 76° Convegno SISVET, Bari. Available online: https://hdl.handle.net/2318/1938950 (accessed on 7 January 2024).
- Bolton, D.K.; Gray, J.M.; Melaas, E.K.; Moon, M.; Eklundh, L.; Friedl, M.A. Continental-Scale Land Surface Phenology from Harmonized Landsat 8 and Sentinel-2 Imagery. Remote Sens. Environ. 2020, 240, 111685. [Google Scholar] [CrossRef]
- Bhaduri, B.; Bright, E.; Coleman, P.; Dobson, J. LandScan. Geoinformatics 2002, 5, 34–37. [Google Scholar]



| Description | Algorithm |
|---|---|
| Land Cover Areas (LCA) | d = e + g + i (1) where, e = urban and anthropic area g = semi-anthropic areas i = sterile areas d = municipality’s administrative boundaries |
| LCA Weights | f = e × α (2) where, e = urban and anthropic area α = weight (in this case = 3) f = urban weighted area h = g × β (3) where, g = semi-anthropic area β = weight (in this case = 1.5) h = semi-anthropic weighted area l = i × γ (4) where, i = sterile area γ = weight (in this case = 0.5) l = sterile weighted area |
| Weighted areas | m = f + h + l (5) where, f = urban weighted area h = semi-anthropic weighted area l = sterile weighted area (6) where, m = conventional municipality area = sum of all the municipalities in the regional areas n = conventional weighted municipality area o = n × δ (7) where, n = conventional weighted municipality area δ = weight (in this case = 50%) o = sub-conventional weighted municipality area |
| Roads length | (8) where, p = roads length = sum of all the municipalities in the regional areas q = roads weighted length r = q × ε (9) where, q = roads weighted length ε = weight (in this case = 30%) r = sub-conventional weighted roads length |
| Real estate units | (10) where, s = real estate units = sum of all the municipalities real estate units t = real estate weighted units u = t × ζ (11) where, t = real estate weighted units ζ = weight (in this case = 20%) u = sub-conventional weighted real estate units |
| Land Cover EAGLE Class | Cerutti Class |
|---|---|
| Urban and anthropic areas | urban and anthropic area |
| Shrubland and transitional woods | semi-anthropic areas |
| Woody crops | semi-anthropic areas |
| Water surfaces | sterile areas |
| Water courses | sterile areas |
| Needle-leaved forests | semi-anthropic areas |
| Broad-leaved forests | semi-anthropic areas |
| Mixed forests and moors | semi-anthropic areas |
| Permanent snow and ice | sterile areas |
| Natural grasslands and alpine pastures | semi-anthropic areas |
| Lawn pastures | semi-anthropic areas |
| Bare rocks | sterile areas |
| Discontinuous herbaceous vegetation of medium-low altitude | semi-anthropic areas |
| Sparse herbaceous vegetation at high altitudes | semi-anthropic areas |
| Alpine wetlands | sterile areas |
| Urban & Anthropic Areas (km2) | Road Length (km) | Real Estate Units | ||||||
|---|---|---|---|---|---|---|---|---|
| Sen4MUN | OW | MAE | Sen4MUN | OW | MAE | Sen4MUN | OW | MAE |
| 103.9 | 92.1 | 0.16 | 1686.7 | 1626.4 | 0.81 | 303,049 | 293,214 | 133 |
Disclaimer/Publisher’s Note: The statements, opinions and data contained in all publications are solely those of the individual author(s) and contributor(s) and not of MDPI and/or the editor(s). MDPI and/or the editor(s) disclaim responsibility for any injury to people or property resulting from any ideas, methods, instructions or products referred to in the content. |
© 2024 by the authors. Licensee MDPI, Basel, Switzerland. This article is an open access article distributed under the terms and conditions of the Creative Commons Attribution (CC BY) license (https://creativecommons.org/licenses/by/4.0/).
Share and Cite
Orusa, T.; Viani, A.; Borgogno-Mondino, E. Earth Observation Data and Geospatial Deep Learning AI to Assign Contributions to European Municipalities Sen4MUN: An Empirical Application in Aosta Valley (NW Italy). Land 2024, 13, 80. https://doi.org/10.3390/land13010080
Orusa T, Viani A, Borgogno-Mondino E. Earth Observation Data and Geospatial Deep Learning AI to Assign Contributions to European Municipalities Sen4MUN: An Empirical Application in Aosta Valley (NW Italy). Land. 2024; 13(1):80. https://doi.org/10.3390/land13010080
Chicago/Turabian StyleOrusa, Tommaso, Annalisa Viani, and Enrico Borgogno-Mondino. 2024. "Earth Observation Data and Geospatial Deep Learning AI to Assign Contributions to European Municipalities Sen4MUN: An Empirical Application in Aosta Valley (NW Italy)" Land 13, no. 1: 80. https://doi.org/10.3390/land13010080
APA StyleOrusa, T., Viani, A., & Borgogno-Mondino, E. (2024). Earth Observation Data and Geospatial Deep Learning AI to Assign Contributions to European Municipalities Sen4MUN: An Empirical Application in Aosta Valley (NW Italy). Land, 13(1), 80. https://doi.org/10.3390/land13010080
