Analysis of the Driving Mechanism of Land Comprehensive Carrying Capacity from the Perspective of Urban Renewal
Abstract
1. Introduction
2. Materials and Methods
2.1. Overview of the Study Area
2.2. Establishment of the Land Comprehensive Carrying Capacity Driving Mechanism Analysis Model
2.2.1. Concept and Development of Land Carrying Capacity
2.2.2. Basics of Model Construction
- Socio-economic growth orientation: Economic growth is a development goal for governments at all levels, and accelerating industrial capital aggregation and urban construction are fundamental driving mechanisms for the current spatial expansion of cities in our country. Policies aimed at attracting external investments to expand the city’s scale have resulted in the generation of many measures to increase land supply. There is a certain similarity between the trends in land development and GDP growth in our country. Therefore, economic growth serves as the fundamental driving force for the growth of urban land construction activities and the spatial expansion of cities;
- Infrastructure construction: The proportion of public infrastructure investment in China has been increasing year by year, which is closely related to the trend of increasing urban land development. Infrastructure investment and construction serve as tools to drive economic growth and act as a link for coordinated urban and rural development [23]. With the increasing demand for road facilities, the government has intensified the supply of transportation infrastructure. The gradual improvement in infrastructure enables urban land to accommodate more construction activities and larger development scales;
- Resource and ecological environment: The ecological environment plays a constraining role in the transformation of urban land use patterns, and is essential for ensuring the sustainable development of cities [24]. Guiding the orderly expansion of cities and determining the distribution of various functional areas within a city have a significant impact on improving the urban environment and enhancing livability [25]. Additionally, in the process of urban renewal, it is important to consider the resilience of cities in social and natural disaster conditions.
2.2.3. Research Variables and Hypotheses
- The dimension of urban development scale: Urban scale is an important manifestation of urban renewal and a concrete dimension of socioeconomic growth. Land carrying capacity is closely related to urban scale. Specific indicators within this dimension include per capita residential land, road density, per capita fixed asset investments of the entire society, and value-added indicators of the main industry utilizing land resources, such as the construction industry. These indicators directly reflect the current state of the land carrying capacity;
- The dimension of social economy: This dimension directly reflects the orientation of socio-economic growth. It is manifested by indicators such as economic density, urbanization level, per capita GDP, and the Engel coefficient. This dimension represents the integration of qualitative and quantitative analyses. The indicators within this dimension reflect the correlation between the land carrying capacity and the level of urban economic development;
- The dimension of urban renewal: This dimension focuses on the improvement and optimization of spatial form and functions in urban built-up areas, transforming the scarcity function of urban land. It primarily reflects the effectiveness of urban infrastructure development. The indicators within this dimension include urban building density, floor area ratio, urban redevelopment cost, and resident satisfaction. These indicators establish the relationship between the perception of residents and the effectiveness of urban transformation, providing an assessment of the level of land carrying capacity;
- The dimension of urban ecology: This dimension captures the carrying capacity generated by the absorption capacity of urban land and environmental greening, reflecting the connection between land resources and urban ecological conditions. Considering the close relationship between land resources and urban ecology, and the fact that the urban ecological level is also an evaluation indicator for urban renewal, specific indicators within this dimension include per capita urban green space area, built-up area greening coverage rate, and centralized treatment rate of domestic wastewater. These indicators comprehensively reflect the level of urban ecological governance from the perspectives of residents and the effects of urban transformation;
- The dimension of urban infrastructure development: Urban land serves as the foundation for urban infrastructure development, and urban land resources are crucial carriers for providing various basic needs of urban residents, in terms of living and working. Therefore, indicators within this dimension include transportation accessibility, water supply capacity, power supply capacity, and infrastructure investment;
- The dimension of urban disaster resilience: This dimension focuses on the ability of cities to reduce potential risks and minimize disasters, both natural and man-made, by implementing effective measures and utilizing land resources rationally to enhance urban safety. The concentration of the population and the expansion of urban scale impose higher requirements on urban resilience. Specific indicators within this dimension include building disaster resistance rate, per capita road area, and stability of the drainage system, which are directly related to the land carrying capacity.
2.2.4. Construction of Conceptual Model
2.3. Structural Equation Modeling
2.3.1. The Principle of Mechanism Analysis in Driving Factors
- (1)
- Measurement model.
- (2)
- Structural model
2.3.2. Modeling Steps
- (1)
- Theoretical assumptions: Review relevant literature and summarize theoretical assumptions. Establish directed relationships between latent variables and corresponding observed variables, and set up an initial theoretical model;
- (2)
- Model construction: Determine the relationships between different variable combinations and select a model that provides a simple explanation for a greater number of variables. Express the measurement model and structural model through a system of equations or a path diagram;
- (3)
- Model fitting: Estimate the parameters of the variables using collected data and information. The better the fit between the covariance matrix and the sample covariance matrix in SEM, the better the model fit. Common fit indices include chi-square value, goodness-of-fit index (GFI), and root mean square error of approximation (RMSEA), as shown in Table 4;
- (4)
- Model evaluation: Determine if the output indicator values meet the predefined fitness criteria of the model. This evaluation includes overall model evaluation and structural fit evaluation. The former assesses the fit between the sample data and the theoretical model, i.e., whether the observed variables effectively reflect the latent variables. The latter tests the causal relationships proposed by the hypotheses. The model should meet the criteria of the measurement equation errors having a mean of zero, the structural equation residuals having a mean of zero, and the errors being uncorrelated with the factors;
- (5)
- Model modification: If the fit indices indicate poor model fit, model modification is required to improve the fitness. Simultaneously, the adequacy of the modified model is assessed by connecting theoretical results with practical significance;
- (6)
- Model interpretation: interpret the meaning of the relevant data and validate the previously proposed hypothesis relationships.
| Category | Indicator | Standard |
|---|---|---|
| Relative Fit Indices | Goodness-of-Fit Chi-Square Test (Γ) | Acceptance range (2, 5), Fit is considered good when the value is less than 2 |
| Comparative Fit Index (CFI) | Acceptance range (0, 1), Closer to 1 indicates better fit | |
| Incremental Fit Index (IFI) | ||
| Absolute Fit Indices | Root Mean Square Error of Approximation (RMSEA) | For RMSEA, a value of ≤0.05 indicates acceptable fit |
| Goodness-of-Fit Index (GFI) | Acceptance range (0, 1), Closer to 1 indicates better fit | |
| Parsimonious Fit Index | Parsimonious Goodness-of-Fit Index (PGFI) | Acceptance range (0.5, 1), Closer to 1 indicates better fit. |
2.4. Survey Questionnaire Design and Analysis
2.4.1. Questionnaire Design
2.4.2. Data Collection and Analysis
- (1)
- Procedural remedies
- (2)
- Methodological control
- (3)
- Statistical remedies
3. Results Analysis
3.1. Reliability and Validity Tests
3.2. Model Goodness-of-Fit Test
3.2.1. The Measurement Model
3.2.2. The Structural Model
3.3. Hypothesis Testing
3.3.1. Results of the Path Coefficient Test
3.3.2. Intermediation Effects
3.3.3. Correlation Analysis of Indicators
3.4. Analysis of Model Results
- Urban development (UD)
- 2.
- Social economy (SE)
- 3.
- Urban renewal (UR)
- 4.
- Urban ecology (UE)
- 5.
- Urban disaster prevention and mitigation capacity (DPMC)
- 6.
- Infrastructure development
4. Discussion and Conclusions
4.1. Discussion
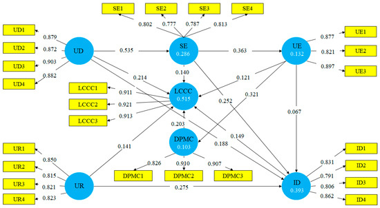
- The research results indicate that all six dimensions in the conceptual model have a direct positive impact on the land carrying capacity. In terms of direct effects, the influencing factors are ranked in descending order of magnitude as follows: urban development, urban disaster prevention and mitigation capacity, infrastructure development, urban renewal, social economy, and urban ecology. In terms of overall effects, factors are ranked in descending order of magnitude as follows: urban development, social economy, urban ecology, urban renewal, urban disaster prevention and mitigation capacity, and infrastructure development;
- According to the conceptual model, the paths with significant correlations with the integrated land carrying capacity are determined as UD → LCCC, UD → SE → LCCC, UD → ID → LCCC, SE → LCCC, SE → UE → LCCC, SE → ID → LCCC, UR → LCCC, UR → ID → LCCC, UR → DPMC → LCCC, UE → LCCC, DPMC → LCCC, and ID → LCCC. The paths of influence relationships between the drivers of each dimension are UD → SE, UD → ID, SE → UE, SE → ID, UR → ID, and UE → DPMC;
- The United States, Canada, Australia, Malaysia, and other countries have conducted studies on the comprehensive land carrying capacity with their resource endowments and social development patterns. They have identified the mechanisms through which factors such as population, economy, and natural resources influence the land carrying capacity. This paper aligns with the theoretical framework of the AEZ method. It integrates existing indicator systems based on different countries, and combines them with China’s economic development characteristics and urban renewal conditions to investigate the regional land carrying capacity. The findings are consistent with the quantitative evaluation results of the AEZ method, and also reveal the driving mechanisms of land carrying capacity under China’s urban development characteristics. Therefore, this paper has broad applicability in the field, and provides a unique perspective within the context of China’s economic development. It has regional relevance, and enriches the existing research outcomes in this field;
- Through the findings of this paper, it can be observed that, from the perspective of urban renewal, multiple dimensions have a positive impact on the land carrying capacity, and there are interactions and mediating effects among the factors. These conclusions align with the research conducted by Tian G et al. [65] and Irwin E G et al. [66], which indicate that urban renewal activities have a promoting effect on land carrying capacity. Through the above analyses, the ultimate goal of this paper is to study the driving mechanism of comprehensive land carrying capacity from the perspective of urban renewal, taking a specific region in China as the research object, and to provide theoretical and technical support with practicality and operability for various aspects of urban construction, urban resource allocation, and land resource conservation.
4.2. Conclusions
Author Contributions
Funding
Data Availability Statement
Conflicts of Interest
References
- Guo, P.; Li, Q.; Guo, H.; Li, H. Quantifying the core driving force for the sustainable redevelopment of industrial heritage: Implications for urban renewal. Environ. Sci. Pollut. Res. 2021, 28, 48097–48111. [Google Scholar] [CrossRef]
- Cai, C.; Qiu, R.; Tu, Y. Pulling Off Stable Economic System Adhering Carbon Emissions, Urban Development and Sustainable Development Values. Front. Public Health 2022, 10, 814656. [Google Scholar] [CrossRef] [PubMed]
- Brown, A.; Dayal, A.; Del Rio, C.R. From practice to theory: Emerging lessons from Asia for building urban climate change resilience. Environ. Urban. 2012, 2, 531–556. [Google Scholar] [CrossRef]
- Quan, J.T.; Yang, Y.F.; Zhou, J.X. Analysis and Prediction of Spatial and Temporal Evolution of Land Resource Carrying Capacity in Henan Province. Res. Soil Water Conserv. 2020, 27, 315–322. [Google Scholar] [CrossRef]
- Kendra, J.M.; Wachtendorf, T. Elements of Resilience After the World Trade Center Disaster: Reconstituting New York City’s Emergency Operations Centre. Disasters 2010, 27, 37–53. [Google Scholar] [CrossRef]
- Zhao, Y.; Yang, C.J. The Space Reconstruction and Fund Raising of the Urban Renewal Project. Archit. Urban 2023, 20, 22–25. [Google Scholar] [CrossRef]
- Cheng, K.; Fu, Q.; Cui, S.; Li, T.-X.; Pei, W.; Liu, D.; Meng, J. Evaluation of the land carrying capacity of major grain-producing areas and the identification of risk factors. Nat. Hazards 2016, 86, 263–280. [Google Scholar] [CrossRef]
- Bruneau, M.; Chang, S.E.; Eguchi, R.T.; Lee, G.C.; O’Rourke, T.D.; Reinhorn, A.M.; Shinozuka, M.; Tierney, K.; Wallace, W.A.; Von Winterfeldt, D. A Framework to Quantitatively Assess and Enhance the Seismic Resilience of Communities. Earthq. Spectra 2012, 19, 733–752. [Google Scholar] [CrossRef]
- Palekiene, O.; Simanaviciene, Z.; Bruneckiene, J. The Application of Resilience Concept in the Regional Development Context. Procedia-Soc. Behav. Sci. 2015, 213, 179–184. [Google Scholar] [CrossRef]
- Yang, L.; Li, Y.; Jia, L.; Ji, Y.; Hu, G. Ecological risk assessment and ecological security pattern optimization in the middle reaches of the Yellow River based on ERI + MCR model. J. Geogr. Sci. 2023, 33, 823–844. [Google Scholar] [CrossRef]
- Bruno, E.; Falco, E.; Shahab, S.; Geneletti, D. Integrating ecosystem services in transfer of development rights: A literature review. Land Use Policy 2023, 131, 106694. [Google Scholar] [CrossRef]
- He, Y. Evaluation of land comprehensive carrying capacity and coordinated development degree of Chengdu-Chongqing urban agglomeration. Nat. Resour. Inf. 2022, 11, 56–64. [Google Scholar] [CrossRef]
- Martinico, F.; La Rosa, D.; Privitera, R. Green oriented urban development for urban ecosystem services provision in a medium sized city in southern Italy. iForest-Biogeosci. For. 2014, 7, 385–395. [Google Scholar] [CrossRef]
- Fang, Z.; Ding, T.; Chen, J.; Xue, S.; Zhou, Q.; Wang, Y.; Wang, Y.; Huang, Z.; Yang, S. Impacts of land use/land cover changes on ecosystem services in ecologically fragile regions. Sci. Total Environ. 2022, 831, 154967. [Google Scholar] [CrossRef] [PubMed]
- Jin, G.; Deng, X.; Chu, X.; Li, Z.; Wang, Y. Optimization of land-use management for ecosystem service improvement: A review. Phys. Chem. Earth 2017, 101, 70–77. [Google Scholar] [CrossRef]
- Brannstrom, C.; Jepson, W.; Filippi, A.M.; Redo, D.; Xu, Z.; Ganesh, S. Land change in the Brazilian Savanna (Cerrado), 1986–2002: Comparative analysis and implications for land-use policy. Land Use Policy 2008, 25, 579–595. [Google Scholar] [CrossRef]
- Deng, X.; Huang, J.; Lin, Y.; Shi, Q. Interactions between climate, socioeconomics, and land dynamics in Qinghai Province, China: A LUCD model-based numerical experiment. Adv. Meteorol. 2013, 2013, 297926. [Google Scholar] [CrossRef]
- Wang, Y.; Xu, J. Study on the mechanism of coordinated development of Ha-Chang City cluster. Bus. Econ. 2017, 492, 24–26. [Google Scholar] [CrossRef]
- Yang, D.S. Research on urbanization level measurement of Harbin and Yangtze River Agglomerations. Bus. Econ. 2020, 1, 31–32+34. [Google Scholar] [CrossRef]
- Sun, X.B.; Cui, J.; Dai, Y.J.; Guo, C.L. Evaluation of carrying capacity of land resources in Jinzhou area of Liaoning Province of China. Geol. Bull. China 2022, 41, 1487–1493. [Google Scholar] [CrossRef]
- Nie, Y.; Liu, J.B.; Qin, D.H.; Song, Y.L. Research hotspot and trend of land resource carrying capacity based on bibliometric analysis. Territ. Nat. Resour. Study 2022, 5, 35–38. [Google Scholar] [CrossRef]
- Wang, M.W. Calculation of sensitive factors in ecologically sensitive areas of plateau: Comprehensive evaluation of ecological carrying capacity. Appl. Nanosci. 2023, 13, 1465–1476. [Google Scholar] [CrossRef]
- Serulle, N.U.; Heaslip, K.; Brady, B.; Louisell, W.C.; Collura, J. Resiliency of Transportation Network of Santo Domingo, Dominican Republic: Case Study. Transp. Res. Rec. 2018, 2234, 22–30. [Google Scholar] [CrossRef]
- Kirikkaleli, D.; Kalmaz, D.B. Testing the moderating role of urbanization on the environmental Kuznets curve: Empirical evidence from an emerging market. Environ. Sci. Pollut. Res. 2020, 27, 38169–38180. [Google Scholar] [CrossRef]
- Elahi, E.; Zhang, H.; Lirong, X.; Khalid, Z.; Xu, H. Understanding Cognitive and Socio-psychological Factors Determining Farmers’ intentions to Use Improved Grassland: Implications of Land Use Policy for Sustainable Pasture Production. Land Use Policy 2021, 102, 105250. [Google Scholar] [CrossRef]
- Eom, J.S.; An, D.W. Regeneration of industrial facilities into cultural facilities in Seoul: Studying location value. Sustainability 2018, 18, 4778. [Google Scholar] [CrossRef]
- Sun, W.; Huang, C. How does urbanization affect carbon emission efficiency? Evidence from China. J. Clean. Prod. 2020, 272, 122828. [Google Scholar] [CrossRef]
- Ny Avotra, A.A.R.; Chenyun, Y.; Yongmin, W.; Lijuan, Z.; Nawaz, A. Conceptualizing the state of the art of corporate social responsibility (CSR) in green construction and its nexus to sustainable development. Front. Environ. Sci. 2021, 9, 541. [Google Scholar] [CrossRef]
- Zheng, H.W.; Shen, G.Q.; Wang, H. A review of recent studies on sustainable urban renewal. Habitat Int. 2014, 41, 272–279. [Google Scholar] [CrossRef]
- Liu, C.X.; Chen, A.P. Urban Renewal’s Premium: Evidence from a Quasi-Natural Experiment of Urban Village Redevelopment. China Econ. Stud. 2021, 4, 78–90. [Google Scholar] [CrossRef]
- Wang, W.L.; Wang, J.L.; Li, Z.F. Doer Urban Renewal Improve Urban M etabolic Efficiency?—Test Evidence from Double Difference Method with Spatial Durbin Model. Available online: http://kns.cnki.net/kcms/detail/51.1268.g3.20230529.1759.016.html (accessed on 12 June 2023).
- Chan, E.; Lee, G.K.L. Critical factors for improving social sustainability of urban renewal projects. Soc. Indic. Res. 2008, 85, 243–256. [Google Scholar] [CrossRef]
- Ding, F.; Wu, J. The Evolution of the Concept of Urban Regeneration and the Practical Connotation in Today’s Society. Urban Plan. Forum 2017, 6, 87–95. [Google Scholar]
- Waheed, S.A.; Khader, P.S.A. Healthcare Solutions for Children Who Stutter Through the Structural Equation Modeling and Predictive Modeling by Utilizing Historical Data of Stuttering. SAGE Open 2021, 11, 21582440211058195. [Google Scholar] [CrossRef]
- Zhang, Y. A Study of Corporate Reputation’s Influence on Customer Loyalty Based on PLS-SEM Model. Int. Bus. Res. 2009, 2, 28–35. [Google Scholar] [CrossRef]
- Wang, X.Y.; Qu, L.L.; Cheng, Y.Y. A review of structural equation model and its application in economic field. Mod. Bus. 2020, 27, 23–25. [Google Scholar] [CrossRef]
- Kitsios, F.; Mitsopoulou, E.; Moustaka, E.; Kamariotou, M. User-Generated Content behavior and digital tourism services: A SEM-neural network model for information trust in social networking sites. J. Inf. Manag. Data Insights 2022, 2, 100056. [Google Scholar] [CrossRef]
- Zhang, L.; Hao, J.; Deng, W.; Ji, C.; Zhang, C. Source parameters inversion of the global large earthquakes using 3-D SEM Green’s functions: Strain Green’s function calculation and validation. Geophys. J. Int. 2022, 3, 1546–1564. [Google Scholar] [CrossRef]
- Li, H.; Liu, Y.; Peng, K. Characterizing the Relationship Between Road Infrastructure and Local Economy Using Structural Equation Modeling. Transp. Policy 2018, 61, 17–25. [Google Scholar] [CrossRef]
- Astrachan, C.B.; Patel, V.K.; Wanzenried, G. A comparative study of CB-SEM and PLS-SEM for theory development in family firm research. J. Fam. Bus. Strategy 2014, 5, 116–128. [Google Scholar] [CrossRef]
- Shi, J.; Duan, K.; Xu, Q.; Li, J. Effect analysis of the driving factors of super gentrification using structural equation modeling. PLoS ONE 2021, 16, e0248265. [Google Scholar] [CrossRef]
- Feng, Y.; Liu, X. Evaluation of Comprehensive Carrying Capacity of Land Resources in Zhengzhou City and Research on Improvement Path. Territ. Nat. Resour. Study 2022, 3, 41–44. [Google Scholar] [CrossRef]
- Li, X.; Fang, Y.; Luo, F. A Study on the Willingness of Industrial Ecological Transformation from China’s Zero Waste Cities Perspective. Int. J. Environ. Res. Public Health 2022, 19, 9399. [Google Scholar] [CrossRef]
- Stern, P.C. New Environmental Theories: Toward a Coherent Theory of Environmentally Significant Behavior. J. Soc. Issues 2000, 56, 407–424. [Google Scholar] [CrossRef]
- Nguyen, T.N.; Nguyen, H.V.; Lobo, A.; Dao, T.S. Encouraging Vietnamese Household Recycling Behavior: Insights and Implications. Sustainability 2017, 9, 179. [Google Scholar] [CrossRef]
- Desta, C.G.; Wahelo, T.T. Correlates of Women’s Environmental Behaviors: A Study in Pawe Woreda, Northwest Ethiopia. Chin. J. Popul. Resour. Environ. 2017, 15, 337–350. [Google Scholar] [CrossRef]
- Wei, N.N.; Lin, Y.R. On Urban Land Carrying capacity based on evaluation of land resources suitability. Sci. Technol. Manag. Land Resour. 2022, 39, 46–58. [Google Scholar] [CrossRef]
- Guo, Q.; Wang, J.; Yin, H.; Zhang, G. Comprehensive evaluation of the regional Atmospheric Environment Carrying Capacity: Model development and a case study in China. Ecol. Indic. 2018, 91, 259–267. [Google Scholar] [CrossRef]
- He, R.; Liu, S.; Liu, Y. Application of SD model in Analyzing the Cultivated Land Carrying Capacity: A Case Study in Bijie Prefecture, Guizho Province, China. Procedia Environ. Sci. 2011, 10, 1985–1991. [Google Scholar] [CrossRef]
- Jin, Y.; Lu, Z.H.; Tan, F.F.; Zhang, M.; Zhang, H.Y. Assessment of ecological carrying capacity on the typical resources-based cities: A case study of Tangshan City. Acta Ecol. Sin. 2015, 35, 4852–4859. [Google Scholar] [CrossRef]
- Xi, X.; Wang, S.; Yao, L.; Zhang, Y.; Niu, R.; Zhou, Y. Evaluation on geological environment carrying capacity of mining city-A case study in Huangshi City, Hubei Province, China. Int. J. Appl. Earth Obs. Geoinf. 2021, 102, 102410. [Google Scholar] [CrossRef]
- Hou, Q.H.; Duan, Y.Q. Planning Thinking of the Transformation from a Resource-Based City to Ecological Civilization City: A Case Study of Pucheng Eco-City Planning. Appl. Mech. Mater. 2013, 361–363, 185–192. [Google Scholar] [CrossRef]
- Alwisy, A.; BuHamdan, S.; Gül, M. Criteria-based ranking of green building design factors according to leading rating systems. Energy Build. 2018, 178, 347–359. [Google Scholar] [CrossRef]
- Akinyode, B.F. A critical review of land pooling technique for sustainable urban renewal in developing countries. Geo J. 2021, 87, 3265–3275. [Google Scholar] [CrossRef]
- Almeida, C.P.; Ramos, A.F.; Silva, J.M. Sustainability assessment of building rehabilitation actions in old urban centres. Sustain. Cities Soc. 2017, 36, 378–385. [Google Scholar] [CrossRef]
- Yang, H.; Zhai, G.; Zhang, Y. Ecological vulnerability assessment and spatial pattern optimization of resource-based cities: A case study of Huaibei City, China. Hum. Ecol. Risk Assess. Int. J. 2020, 27, 606–625. [Google Scholar] [CrossRef]
- Shen, T.; Yao, X.; Wen, F. The Urban Regeneration Engine Model: An analytical framework and case study of the renewal of old communities. Land Use Policy 2021, 108, 105571. [Google Scholar] [CrossRef]
- Kindu, M.; Schneider, T.; Teketay, D.; Knoke, T. Changes of ecosystem service values in response to land use/land cover dynamics in Munessa–Shashemene landscape of the Ethiopian highlands. Sci. Total Environ. 2016, 547, 137–147. [Google Scholar] [CrossRef]
- Nin, M.; Soutullo, A.; Rodríguez-Gallego, L.; Di Minin, E. Ecosystem services-based land planning for environmental impact avoidance. Ecosyst. Serv. 2016, 17, 172–184. [Google Scholar] [CrossRef]
- Hosseini, S.; Barker, K.; Ramirez-Marquez, J.E. A review of definitions and measures of system resilience. Reliab. Eng. Syst. Saf. 2016, 145, 47–61. [Google Scholar] [CrossRef]
- Zhou, Q.; Ren, J.Q. Shenyang Comprehensive Carrying Capacity of Land Resources Assessment Research. Agric. Jilin 2019, 2, 47–48. [Google Scholar] [CrossRef]
- Xie, F.; Liu, G.; Zhuang, T. A Comprehensive Review of Urban Regeneration Governance for Developing Appropriate Governance Arrangements. Land 2021, 10, 545. [Google Scholar] [CrossRef]
- Luo, W.; Ren, Y.; Shen, L.; Zhu, M.; Jiang, Y.; Meng, C.; Zhang, P. An evolution perspective on the urban land carrying capacity in the urbanization era of China. Sci. Total Environ. 2020, 744, 140827. [Google Scholar] [CrossRef] [PubMed]
- Wang, Y.; Zhang, M.-S.; Xue, Q.; Wu, S.-D. Risk-based evaluation on geological environment carrying capacity of mountain city—A case study in Suide County, Shaanxi Province, China. J. Mt. Sci. 2018, 15, 2730–2740. [Google Scholar] [CrossRef]
- Tian, G.; Ouyang, Y.; Quan, Q.; Wu, J. Simulating spatiotemporal dynamics of urbanization with multi-agent systems-A case study of the Phoenix metropolitan region, USA. Ecol. Model. 2011, 222, 1129–1138. [Google Scholar] [CrossRef]
- Irwin, E.G.; Bell, K.P.; Geoghegan, J. Modeling and Managing Urban Growth at the Rural-Urban Fringe:A Parcel-Level Model of Residential Land Use Change. Agric. Resour. Econ. Rev. 2016, 32, 83–85. [Google Scholar] [CrossRef]







| Urban Land Development and Construction Activities | Dimensions of Comprehensive Land Carrying Capacity Evaluation |
|---|---|
| Social and Economic Growth Orientation [29,30] | Social Economy |
| Urban Development Scale | |
| Infrastructure Construction [31,32] | Urban Infrastructure Development |
| Urban Renewal | |
| Resource and Ecological Environment [33] (including Urban Resilience) | Urban Ecology |
| Urban Disaster Resilience |
| Dimensions | Indicator | Code | Assumption |
|---|---|---|---|
| Urban Development (UD) | Per Capita Residential Land | UD1 | H1. The expansion of urban development scale has a positive impact on the comprehensive carrying capacity of land. H2. The expansion of urban development scale has a positive impact on socioeconomic development. H3. The expansion of urban development scale has a positive impact on urban infrastructure construction. |
| Road Density | UD2 | ||
| Per Capita Fixed Asset Investment in the Whole Society | UD3 | ||
| Value Added of the Construction Industry | UD4 | ||
| Social Economy (SE) | Economic Density | SE1 | H4. Socioeconomic development has a positive impact on the comprehensive carrying capacity of land. H5. Socioeconomic development has a positive impact on urban ecology. H6. Socioeconomic development has a positive impact on urban infrastructure construction. |
| Urbanization Level | SE2 | ||
| Per Capita GDP | SE3 | ||
| Engel’s Coefficient | SE4 | ||
| Urban Renewal (UR) | Building Density | UR1 | H7. Urban renewal activities have a positive impact on the comprehensive carrying capacity of land. H8. Urban renewal activities have a positive impact on urban infrastructure construction. |
| Plot Ratio | UR2 | ||
| Renovation Cost | UR3 | ||
| Resident Satisfaction | UR4 | ||
| Urban Ecology (UE) | Per Capita Urban Green Space Area | UE1 | H9. Urban ecology has a positive impact on the comprehensive carrying capacity of land. H10. Urban ecology has a positive impact on urban infrastructure construction. H11. Urban ecology has a positive impact on urban disaster prevention and mitigation capability. |
| Green Coverage Rate of Built-up Area | UE2 | ||
| Concentration Rate of Domestic Wastewater Treatment | UE3 | ||
| Urban Infrastructure Development (ID) | Transportation Accessibility | ID1 | H12. Urban infrastructure construction has a positive impact on the comprehensive carrying capacity of land. |
| Water Supply Capacity | ID2 | ||
| Power Supply Capacity | ID3 | ||
| Infrastructure Investment | ID4 | ||
| Urban Disaster Prevention and Mitigation Capability (DPMC) | Building Disaster Resistance Rate | DPMC1 | H13. Urban disaster prevention and mitigation capability has a positive impact on the comprehensive carrying capacity of land. |
| Per Capita Road Area | DPMC2 | ||
| Stability of Water Supply and Drainage System | DPMC3 |
| Components | Significance |
|---|---|
| Latent Variables | Unobservable variables that need to be measured using observed variables |
| Observed Variables | Quantifiable variables used to measure latent variables, obtained through direct observation or objective measurement based on the actual situation |
| Error Variables | Unmeasured variables representing the errors in latent variables and observed variables, as well as the random variation errors in the model |
| Exogenous Variables | Independent variables that influence other variables without being influenced by other variables |
| Endogenous Variables | Dependent variables that are influenced by other variables |
| Measurement Model | A model that represents the relationship between latent variables and observed variables |
| Structural Model | A model that represents the structural relationships among latent variables |
| Path Coefficients | Coefficients representing the relationships between latent variables |
| Respondent Basic Information | Frequency | Percentage (%) | |
|---|---|---|---|
| Occupation Category | University Experts | 79 | 27.62 |
| Researchers from Institutes and Related Fields | 75 | 26.22 | |
| Land Resource Planners | 37 | 12.93 | |
| Land Development Technicians | 68 | 23.78 | |
| Urban Planners | 27 | 9.44 | |
| Education Level | Doctorate and above | 46 | 16.08 |
| Master’s degree | 72 | 25.17 | |
| Bachelor’s degree | 143 | 50 | |
| Associate degree and below | 25 | 8.75 | |
| Years of Experience in the Construction Industry | 10 years and above | 62 | 21.68 |
| 6–10 years | 85 | 29.72 | |
| 3–5 years | 88 | 30.8 | |
| Less than 3 years | 51 | 17.8 | |
| Age | Below 25 years old | 69 | 24.13 |
| 26–35 years old | 98 | 34.27 | |
| 36–45 years old | 62 | 21.68 | |
| 46–55 years old | 37 | 12.94 | |
| Over 55 years old | 20 | 6.98 | |
| Participation in Project Scale | Large-scale projects | 98 | 34.27 |
| Medium-scale projects | 109 | 38.11 | |
| Small-scale projects | 79 | 27.62 | |
| Latent Variable | Indicator | Indicator Loadings | t-Value | CA | CR | AVE | KMO |
|---|---|---|---|---|---|---|---|
| UD | UD1 | 0.907 | 63.631 ** | 0.907 | 0.935 | 0.782 | 0.836 |
| UD2 | 0.935 | 97.418 ** | |||||
| UD3 | 0.928 | 89.036 ** | |||||
| UD4 | 0.877 | 39.037 ** | |||||
| SE | SE1 | 0.802 | 30.670 ** | 0.806 | 0.873 | 0.631 | 0.766 |
| SE2 | 0.777 | 23.898 ** | |||||
| SE3 | 0.787 | 22.196 ** | |||||
| SE4 | 0.812 | 42.966 ** | |||||
| UR | UR1 | 0.850 | 43.435 ** | 0.846 | 0.896 | 0.684 | 0.808 |
| UR2 | 0.815 | 34.701 ** | |||||
| UR3 | 0.821 | 34.456 ** | |||||
| UR4 | 0.823 | 34.464 ** | |||||
| UE | UE1 | 0.877 | 46.237 ** | 0.833 | 0.900 | 0.750 | 0.706 |
| UE2 | 0.821 | 29.156 ** | |||||
| UE3 | 0.897 | 68.934 ** | |||||
| ID | ID1 | 0.831 | 29.614 ** | 0.841 | 0.893 | 0.677 | 0.799 |
| ID2 | 0.791 | 25.449 ** | |||||
| ID3 | 0.806 | 24.381 ** | |||||
| ID4 | 0.862 | 39.419 ** | |||||
| DPMC | DPMC1 | 0.826 | 31.025 ** | 0.856 | 0.913 | 0.778 | 0.719 |
| DPMC2 | 0.910 | 60.956 ** | |||||
| DPMC3 | 0.907 | 52.645 ** | |||||
| LCCC | LCCC1 | 0.911 | 65.903 ** | 0.903 | 0.939 | 0.837 | 0.753 |
| LCCC2 | 0.921 | 84.523 ** | |||||
| LCCC3 | 0.913 | 74.088 ** |
| UD | SE | UE | ID | UR | DPMC | LCCC | |
|---|---|---|---|---|---|---|---|
| UD | 0.884 | ||||||
| SE | 0.535 | 0.795 | |||||
| UR | 0.483 | 0.588 | 0.827 | ||||
| ID | 0.471 | 0.539 | 0.539 | 0.823 | |||
| UE | 0.234 | 0.363 | 0.370 | 0.305 | 0.866 | ||
| DPMC | 0.435 | 0.528 | 0.560 | 0.443 | 0.321 | 0.882 | |
| LCCC | 0.545 | 0.570 | 0.567 | 0.529 | 0.385 | 0.555 | 0.915 |
| UD | SE | UE | UR | ID | DPMC | LCCC | |
|---|---|---|---|---|---|---|---|
| UD1 | 0.879 | 0.484 | 0.415 | 0.190 | 0.419 | 0.400 | 0.433 |
| UD2 | 0.872 | 0.433 | 0.437 | 0.198 | 0.418 | 0.411 | 0.513 |
| UD3 | 0.903 | 0.498 | 0.427 | 0.238 | 0.423 | 0.364 | 0.454 |
| UD4 | 0.882 | 0.478 | 0.431 | 0.203 | 0.408 | 0.364 | 0.523 |
| SE1 | 0.418 | 0.802 | 0.536 | 0.324 | 0.452 | 0.463 | 0.448 |
| SE2 | 0.354 | 0.777 | 0.511 | 0.283 | 0.415 | 0.430 | 0.430 |
| SE3 | 0.366 | 0.787 | 0.408 | 0.267 | 0.401 | 0.407 | 0.450 |
| SE4 | 0.543 | 0.812 | 0.420 | 0.280 | 0.442 | 0.383 | 0.481 |
| UR1 | 0.420 | 0.481 | 0.850 | 0.321 | 0.445 | 0.508 | 0.512 |
| UR2 | 0.389 | 0.503 | 0.815 | 0.304 | 0.455 | 0.389 | 0.469 |
| UR3 | 0.395 | 0.499 | 0.821 | 0.313 | 0.440 | 0.480 | 0.477 |
| UR4 | 0.395 | 0.464 | 0.823 | 0.285 | 0.444 | 0.475 | 0.411 |
| UE1 | 0.204 | 0.268 | 0.310 | 0.877 | 0.256 | 0.267 | 0.330 |
| UE2 | 0.202 | 0.335 | 0.310 | 0.821 | 0.259 | 0.226 | 0.294 |
| UE3 | 0.204 | 0.338 | 0.340 | 0.897 | 0.275 | 0.332 | 0.370 |
| ID1 | 0.392 | 0.395 | 0.403 | 0.179 | 0.831 | 0.349 | 0.416 |
| ID2 | 0.387 | 0.465 | 0.427 | 0.247 | 0.791 | 0.340 | 0.451 |
| ID3 | 0.372 | 0.441 | 0.477 | 0.331 | 0.806 | 0.395 | 0.437 |
| ID4 | 0.400 | 0.467 | 0.462 | 0.238 | 0.862 | 0.372 | 0.434 |
| DPMC1 | 0.338 | 0.436 | 0.434 | 0.232 | 0.349 | 0.826 | 0.479 |
| DPMC2 | 0.403 | 0.479 | 0.527 | 0.301 | 0.412 | 0.910 | 0.478 |
| DPMC3 | 0.405 | 0.480 | 0.517 | 0.312 | 0.409 | 0.907 | 0.510 |
| LCCC1 | 0.478 | 0.472 | 0.522 | 0.390 | 0.504 | 0.514 | 0.911 |
| LCCC2 | 0.507 | 0.539 | 0.511 | 0.329 | 0.460 | 0.489 | 0.921 |
| LCCC3 | 0.509 | 0.552 | 0.522 | 0.338 | 0.488 | 0.518 | 0.913 |
| Fitting Index | Test Value | Whether It Meets the Standard |
|---|---|---|
| Γ | 1.313 | Yes |
| CFI | 0.981 | Yes |
| IFI | 0.924 | Yes |
| RMSEA | 0.033 | Yes |
| GFI | 0.916 | Yes |
| PGFI | 0.716 | Yes |
| Path | f2 | Path | f2 |
|---|---|---|---|
| UD → LCCC | 0.060 | UE → LCCC | 0.025 |
| UD → SE | 0.401 | UE → ID | 0.020 |
| SE → LCCC | 0.020 | UE → DPMC | 0.115 |
| SE → UE | 0.152 | ID → LCCC | 0.028 |
| SE → ID | 0.058 | UD → ID | 0.039 |
| UR → LCCC | 0.021 | DPMC → LCCC | 0.052 |
| UR → ID | 0.073 |
| Path | Path Coefficient | t-Values | p-Values | Result |
|---|---|---|---|---|
| H1: UD → LCCC | 0.214 | 4.001 | *** | Support |
| H2: UD → SE | 0.535 | 10.346 | *** | Support |
| H3: UD → ID | 0.188 | 3.485 | *** | Support |
| H4: SE → LCCC | 0.140 | 2.590 | ** | Support |
| H5: SE → UE | 0.363 | 5.367 | *** | Support |
| H6: SE → ID | 0.252 | 3.463 | *** | Support |
| H7: UR → LCCC | 0.141 | 2.542 | ** | Support |
| H8: UR → ID | 0.275 | 4.201 | *** | Support |
| H9: UE → LCCC | 0.121 | 2.610 | ** | Support |
| H10: UE → ID | 0.067 | 0.943 | Non-significant | No Support |
| H11: UE → DPMC | 0.321 | 5.367 | *** | Support |
| H12: ID → LCCC | 0.149 | 2.974 | ** | Support |
| H13: DPMC → LCCC | 0.203 | 3.593 | *** | Support |
| NO. | Path | Indirect Effect | t-Values | Confidence Interval | Results |
|---|---|---|---|---|---|
| 1 | UR → DPMC → LCCC | 0.065 | 3.009 | [0.027, 0.111] | Accept |
| 2 | SE → UE → LCCC | 0.044 | 2.325 | [0.009, 0.084] | Accept |
| 3 | UD → SE → LCCC | 0.075 | 2.523 | [0.019, 0.136] | Accept |
| 4 | UD → ID → LCCC | 0.028 | 2.312 | [0.007, 0.054] | Accept |
| 5 | SE → ID → LCCC | 0.038 | 2.168 | [0.009, 0.076] | Accept |
| 6 | UR → ID → LCCC | 0.041 | 2.308 | [0.011, 0.080] | Accept |
| UD | SE | UR | UE | ID | DPMC | |
|---|---|---|---|---|---|---|
| UD | 1 | |||||
| SE | 0.623 ** | 1 | ||||
| UR | 0.493 ** | 0.478 ** | 1 | |||
| UE | 0.556 ** | 0.562 ** | 0.575 ** | 1 | ||
| ID | 0.529 ** | 0.527 ** | 0.440 ** | 0.513 ** | 1 | |
| DPMC | 0.325 ** | 0.351 ** | 0.314 ** | 0.303 ** | 0.339 ** | 1 |
| Mean value | 3.35 | 3.20 | 3.18 | 3.46 | 3.78 | 3.71 |
| Standard deviation | 0.88 | 0.89 | 1.07 | 0.94 | 0.82 | 0.91 |
| Path | Direct Effect | Indirect Effect | Total Effect | |
|---|---|---|---|---|
| UD | → LCCC | 0.214 | 1.096 | |
| → SE → LCCC | 0.131 | |||
| → ID→ LCCC | 0.028 | |||
| → SE | 0.535 | |||
| → ID | 0.188 | |||
| SE | → LCCC | 0.140 | 0.861 | |
| → UE → LCCC | 0.068 | |||
| → ID → LCCC | 0.038 | |||
| → UE | 0.363 | |||
| → ID | 0.252 | |||
| UR | → LCCC | 0.141 | 0.522 | |
| → ID → LCCC | 0.041 | |||
| → DPMC → LCCC → ID | 0.275 | 0.065 | ||
| UE | → LCCC | 0.121 | 0.442 | |
| → DPMC | 0.321 | |||
| DPMC | → LCCC | 0.203 | 0.203 | |
| ID | → LCCC | 0.149 | 0.149 |
Disclaimer/Publisher’s Note: The statements, opinions and data contained in all publications are solely those of the individual author(s) and contributor(s) and not of MDPI and/or the editor(s). MDPI and/or the editor(s) disclaim responsibility for any injury to people or property resulting from any ideas, methods, instructions or products referred to in the content. |
© 2023 by the authors. Licensee MDPI, Basel, Switzerland. This article is an open access article distributed under the terms and conditions of the Creative Commons Attribution (CC BY) license (https://creativecommons.org/licenses/by/4.0/).
Share and Cite
Tang, Y.; Yuan, Y.; Tian, B. Analysis of the Driving Mechanism of Land Comprehensive Carrying Capacity from the Perspective of Urban Renewal. Land 2023, 12, 1377. https://doi.org/10.3390/land12071377
Tang Y, Yuan Y, Tian B. Analysis of the Driving Mechanism of Land Comprehensive Carrying Capacity from the Perspective of Urban Renewal. Land. 2023; 12(7):1377. https://doi.org/10.3390/land12071377
Chicago/Turabian StyleTang, Yang, Yongbo Yuan, and Boquan Tian. 2023. "Analysis of the Driving Mechanism of Land Comprehensive Carrying Capacity from the Perspective of Urban Renewal" Land 12, no. 7: 1377. https://doi.org/10.3390/land12071377
APA StyleTang, Y., Yuan, Y., & Tian, B. (2023). Analysis of the Driving Mechanism of Land Comprehensive Carrying Capacity from the Perspective of Urban Renewal. Land, 12(7), 1377. https://doi.org/10.3390/land12071377

