Prioritizating Birds’ Habitats for Conservation to Mitigate Urbanization Impacts Using Field Survey-Based Integrated Models in the Yangtze River Estuary
Abstract
:1. Introduction
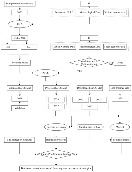
2. Materials and Methods
2.1. Study Site
2.2. Bird Survey
2.3. Datasets Used
2.4. Selection of Variables by CCA to Quantify Birds’ Habitat
2.5. LULC Projection and Validation
2.6. Quantifying Birds’ Habitats Using MaxEnt
2.7. Habitat Model Validation
2.8. Delineation of Priority Protected Area and Priority Management Area
3. Results
3.1. Factors Affecting Bird Habitats
3.2. LULC Simulation and Evaluation
3.3. LULC Spatiotemporal Dynamics
3.4. Habitat Simulation and Validation
3.5. Birds’ Habitats Spatiotemporal Pattern
3.6. Priority Protected Areas and Management Areas
4. Discussion
4.1. Bird Habitat Quantification and Spatiotemporal Dynamics
4.2. Future Regional Development Strategies and Bird Conservation Measures
5. Conclusions
- (1)
- Land use and land cover of urban built-up and farmland are important factors affecting bird habitats, with farmland areas positively correlated with bird habitat. The rapid expansion of urbanization is the primary driver of changes in bird habitats. The 300 m buffer zone around urban built-up areas is critical for maintaining bird habitats.
- (2)
- The habitats of different ecological groups of birds in the Yangtze River Estuary are increasingly overlapping and shrinking, leading to increased competition between species.
- (3)
- Habitat management efforts should prioritize addressing the impacts of urban expansion on bird habitats, conserving hotspot areas, and managing ecotones associated with farmland.
Supplementary Materials
Author Contributions
Funding
Data Availability Statement
Conflicts of Interest
References
- Pal, M.; Pop, P.; Mahapatra, A.; Bhagat, R.; Hore, U. Diversity and Structure of Bird Assemblages Along Urban-Rural Gradient in Kolkata, India. Urban For. Urban Green. 2019, 38, 84–96. [Google Scholar] [CrossRef]
- Sun, B.; Lu, Y.L.; Yang, Y.F.; Yu, M.Z.; Yuan, J.J.; Yu, R.; Bullock, J.M.; Stenseth, N.C.; Li, X.; Cao, Z.W.; et al. Urbanization Affects Spatial Variation and Species Similarity of Bird Diversity Distribution. Sci. Adv. 2022, 8, 9. [Google Scholar] [CrossRef]
- Almond, R.E.; Grooten, M.; Peterson, T. Living Planet Report 2020-Bending the Curve of Biodiversity Loss; World Wildlife Fund: Washington, DC, USA, 2020. [Google Scholar]
- Grimm, N.B.; Faeth, S.H.; Golubiewski, N.E.; Redman, C.L.; Wu, J.G.; Bai, X.M.; Briggs, J.M. Global Change and the Ecology of Cities. Science 2008, 319, 756–760. [Google Scholar] [CrossRef] [PubMed]
- Abbitt, R.J.F.; Scott, J.M.; Wilcove, D.S. The Geography of Vulnerability: Incorporating Species Geography and Human Development Patterns into Conservation Planning. Biol. Conserv. 2000, 96, 169–175. [Google Scholar] [CrossRef]
- Powers, R.P.; Jetz, W. Global Habitat Loss and Extinction Risk of Terrestrial Vertebrates under Future Land-Use-Change Scenarios. Nat. Clim. Chang. 2019, 9, 323–329. [Google Scholar] [CrossRef]
- Luck, G.W.; Ricketts, T.H.; Daily, G.C.; Imhoff, M. Alleviating Spatial Conflict between People and Biodiversity. Proc. Natl. Acad. Sci. USA 2004, 101, 182–186. [Google Scholar] [CrossRef] [PubMed]
- Zhang, L.; Wu, B.F.; Yin, K.; Li, X.S.; Kia, K.; Zhu, L. Impacts of Human Activities on the Evolution of Estuarine Wetland in the Yangtze Delta from 2000 to 2010. Environ. Earth Sci. 2015, 73, 435–447. [Google Scholar] [CrossRef]
- Jung, M.; Scharlemann, J.P.W.; Rowhani, P. Landscape-Wide Changes in Land Use and Land Cover Correlate with, but Rarely Explain Local Biodiversity Change. Landsc. Ecol. 2020, 35, 2255–2273. [Google Scholar]
- Francois, C.; Alexandre, L.; Julliard, R. Effects of Landscape Urbanization on Magpie Occupancy Dynamics in France. Landsc. Ecol. 2008, 23, 527–538. [Google Scholar] [CrossRef]
- Xu, X.; Xie, Y.J.; Qi, K.; Luo, Z.K.; Wang, X.R. Detecting the Response of Bird Communities and Biodiversity to Habitat Loss and Fragmentation Due to Urbanization. Sci. Total Environ. 2018, 624, 1561–1576. [Google Scholar] [CrossRef]
- Seaborn, T.; Goldberg, C.S.; Crespi, E.J. Drivers of Distributions and Niches of North American Cold-Adapted Amphibians: Evaluating Both Climate and Land Use. Ecol. Appl. 2021, 31, 15. [Google Scholar] [CrossRef] [PubMed]
- Chace, J.F.; Walsh, J.J. Urban Effects on Native Avifauna: A Review. Landsc. Urban Plan. 2006, 74, 46–69. [Google Scholar] [CrossRef]
- Rosenberg, K.V.; Dokter, A.M.; Blancher, P.J.; Sauer, J.R.; Smith, A.C.; Smith, P.A.; Stanton, J.C.; Panjabi, A.; Helft, L.; Parr, M.; et al. Decline of the North American Avifauna. Science 2019, 366, 120–124. [Google Scholar] [CrossRef] [PubMed]
- Jose, S.; Nameer, P.O. The Expanding Distribution of the Indian Peafowl (Pavo Cristatus) as an Indicator of Changing Climate in Kerala, Southern India: A Modelling Study Using Maxent. Ecol. Indic. 2020, 110, 105930. [Google Scholar] [CrossRef]
- Aouissi, H.A.; Petrisor, A.I.; Ababsa, M.; Bostenaru-Dan, M.; Tourki, M.; Bouslama, Z. Influence of Land Use on Avian Diversity in North African Urban Environments. Land 2021, 10, 434. [Google Scholar] [CrossRef]
- Sohl, T.L. The Relative Impacts of Climate and Land-Use Change on Conterminous United States Bird Species from 2001 to 2075. PLoS ONE 2014, 9, 18. [Google Scholar] [CrossRef]
- Kong, X.S.; Zhou, Z.Z.; Jiao, L.M. Hotspots of Land-Use Change in Global Biodiversity Hotspots. Resour. Conserv. Recycl. 2021, 174, 10. [Google Scholar] [CrossRef]
- Saunders, S.P.; Meehan, T.D.; Michel, N.L.; Bateman, B.L.; DeLuca, W.; Deppe, J.L.; Grand, J.; LeBaron, G.S.; Taylor, L.; Westerkam, H.; et al. Unraveling a Century of Global Change Impacts on Winter Bird Distributions in the Eastern United States. Glob. Change Biol. 2022, 28, 2221–2235. [Google Scholar] [CrossRef]
- Scharlemann, J.P.W.; Green, R.E.; Balmford, A. Land-Use Trends in Endemic Bird Areas: Global Expansion of Agriculture in Areas of High Conservation Value. Glob. Change Biol. 2004, 10, 2046–2051. [Google Scholar] [CrossRef]
- Li, X.; Chen, G.Z.; Liu, X.P.; Liang, X.; Wang, S.J.; Chen, Y.M.; Pei, F.S.; Xu, X.C. A New Global Land-Use and Land-Cover Change Product at a 1-Km Resolution for 2010 to 2100 Based on Human-Environment Interactions. Ann. Am. Assoc. Geogr. 2017, 107, 1040–1059. [Google Scholar] [CrossRef]
- Wang, G.; Wang, C.; Guo, Z.R.; Dai, L.J.; Wu, Y.Q.; Liu, H.Y.; Li, Y.F.; Chen, H.; Zhang, Y.N.; Zhao, Y.X.; et al. Integrating Maxent Model and Landscape Ecology Theory for Studying Spatiotemporal Dynamics of Habitat: Suggestions for Conservation of Endangered Red -Crowned Crane. Ecol. Indic. 2020, 116, 106472. [Google Scholar] [CrossRef]
- Li, B.; Yuan, X.; Chen, M.; Bo, S.Q.; Xia, L.; Guo, Y.; Zhao, S.S.; Ma, Z.J.; Wang, T.H. How to Strive for Balance of Coastal Wind Energy Development with Waterbird Conservation in the Important Coastal Wetlands, a Case Study in the Chongming Islands of East China. J. Clean. Prod. 2020, 263, 121547. [Google Scholar] [CrossRef]
- Cai, W.Q.; Song, X.M.; Zhang, P.F.; Xin, Z.C.; Zhou, Y.; Wang, Y.T.; Wei, W.D. Carbon Emissions and Driving Forces of an Island Economy: A Case Study of Chongming Island, China. J. Clean. Prod. 2020, 254, 120028. [Google Scholar] [CrossRef]
- Li, H.; Cai, Y.L. Regional Eco-Security Assessment Based on the Perspective of Complex System Science: A Case Study of Chongming in China. Hum. Ecol. Risk Assess. 2011, 17, 1210–1228. [Google Scholar] [CrossRef]
- Zhan, J.Y.; Zhang, F.; Chu, X.; Liu, W.; Zhang, Y. Ecosystem Services Assessment Based on Emergy Accounting in Chongming Island, Eastern China. Ecol. Indic. 2019, 105, 464–473. [Google Scholar] [CrossRef]
- User, G. BIF.Org. Occurrence Download; The Global Biodiversity Information Facility: Copenhagen, Denmark, 2022. [Google Scholar]
- Wu, Q.M.; Ma, J.Z.; Zou, H.F. Correlation between the Avian Community and Habitat Type During the Wintering Period in Zhalong National Nature Reserve, China. Adv. Mater. Res. 2013, 779, 1634–1638. [Google Scholar] [CrossRef]
- Jun, C.; Ban, Y.; Li, S. Open Access to Earth Land-Cover Map. Nature 2014, 514, 434. [Google Scholar] [CrossRef] [PubMed]
- Karra, K.; Kontgis, C.; Statman-Weil, Z.; Mazzariello, J.C.; Mathis, M.; Brumby, S.P. Global Land Use/Land Cover with Sentinel 2 and Deep Learning. In Proceedings of the 2021 IEEE International Geoscience and Remote Sensing Symposium IGARSS, Brussels, Belgium, 11–16 July 2021. [Google Scholar]
- Montenegro, C.; Solitario, L.A.; Manglar, S.F.; Guinto, D.D. Niche Modelling of Endangered Philippine Birds Using Garp and Maxent. In Proceedings of the 7th International Conference on Cloud Computing, Data Science and Engineering (Confluence 2017), Noida, India, 12–13 January 2017; pp. 547–551. [Google Scholar]
- Liang, X.; Guan, Q.F.; Clarke, K.C.; Liu, S.S.; Wang, B.Y.; Yao, Y. Understanding the Drivers of Sustainable Land Expansion Using a Patch-Generating Land Use Simulation (Plus) Model: A Case Study in Wuhan, China. Comput. Environ. Urban Syst. 2021, 85, 101569. [Google Scholar] [CrossRef]
- Hending, D. Niche-Separation and Conservation Biogeography of Madagascar’s Fork-Marked Lemurs (Cheirogaleidae: Phaner): Evidence of a New Cryptic Species? Glob. Ecol. Conserv. 2021, 29, 17. [Google Scholar] [CrossRef]
- Kalboussi, M.; Achour, H. Modelling the Spatial Distribution of Snake Species in Northwestern Tunisia Using Maximum Entropy (Maxent) and Geographic Information System (Gis). J. For. Res. 2018, 29, 233–245. [Google Scholar] [CrossRef]
- Sillero, N.; Barbosa, A.M. Common Mistakes in Ecological Niche Models. Int. J. Geogr. Inf. Sci. 2021, 35, 213–226. [Google Scholar] [CrossRef]
- Xu, L.F.; Liu, X.; Tong, D.; Liu, Z.X.; Yin, L.R.; Zheng, W.F. Forecasting Urban Land Use Change Based on Cellular Automata and the Plus Model. Land 2022, 11, 652. [Google Scholar] [CrossRef]
- Alam, N.; Saha, S.; Gupta, S.; Chakraborty, S. Prediction Modelling of Riverine Landscape Dynamics in the Context of Sustainable Management of Floodplain: A Geospatial Approach. Ann. GIS 2021, 27, 299–314. [Google Scholar] [CrossRef]
- Jiang, S.; Xu, N.; Li, Z.C.; Huang, C.H. Satellite Derived Coastal Reclamation Expansion in China since the 21st Century. Glob. Ecol. Conserv. 2021, 30, e01797. [Google Scholar] [CrossRef]
- Miao, D.D.; Xue, Z.H. The Current Developments and Impact of Land Reclamation Control in China. Mar. Policy 2021, 134, 104782. [Google Scholar] [CrossRef]
- Phillips, S.J.; Anderson, R.P.; Schapire, R.E. Maximum Entropy Modeling of Species Geographic Distributions. Ecol. Model. 2006, 190, 231–259. [Google Scholar] [CrossRef]
- Warren, D.; Dinnage, R.; Matzke, N.J.; Huron, N.; Baumgartner, J. Danlwarren/Enmtools: Enmtools, Version 1.0.4; Zenodo: online, 2021. [CrossRef]
- Muscarella, R.; Galante, P.J.; Soley-Guardia, M.; Boria, R.A.; Kass, J.M.; Uriarte, M.; Anderson, R.P. Enmeval: An R Package for Conducting Spatially Independent Evaluations and Estimating Optimal Model Complexity for Maxent Ecological Niche Models. Methods Ecol. Evol. 2014, 5, 1198–1205. [Google Scholar] [CrossRef]
- Pearman, P.B.; Guisan, A.; Broennimann, O.; Randin, C.F. Niche Dynamics in Space and Time. Trends Ecol. Evol. 2008, 23, 149–158. [Google Scholar] [CrossRef]
- Gearman, M.; Blinnikov, M.S. Mapping the Potential Distribution of Oak Wilt (Bretziella Fagacearum) in East Central and Southeast Minnesota Using Maxent. J. For. 2019, 117, 579–591. [Google Scholar] [CrossRef]
- Aydogdu, M.H.; Yenigün, K. Farmers’ Risk Perception Towards Climate Change: A Case of the Gap-Şanlıurfa Region, Turkey. Sustainability 2016, 8, 806. [Google Scholar] [CrossRef]
- Prastowo, P.; Prasetya, E.; Prakasa, H. Modelling the Distribution of Dendrocygna Javanica in North Sumatera, Indonesia Using Maximum Entropy Approach. In Proceedings of the 6th Annual International Seminar on Trends in Science and Science Education (AISTSSE), Medan, Indonesia, 16–17 October 2019. [Google Scholar]
- Wang, X.; Xiao, X.; Xu, X.; Zou, Z.; Chen, B.; Qin, Y.; Zhang, X.; Dong, J.; Liu, D.; Pan, L.; et al. Rebound in China’s Coastal Wetlands Following Conservation and Restoration. Nat. Sustain. 2021, 4, 1076–1083. [Google Scholar] [CrossRef]
- Lepczyk, C.A.; Flather, C.H.; Radeloff, V.C.; Pidgeon, A.M.; Hammer, R.B.; Liu, J. Human Impacts on Regional Avian Diversity and Abundance. Conserv. Biol. 2008, 22, 405–416. [Google Scholar] [CrossRef] [PubMed]








| Ecological Group | Number of Species | Number of Birds | Number of Presence Points | Number of Presence Points after Filtering |
|---|---|---|---|---|
| Terrestores | 3 | 951 | 509 | 445 |
| Raptatores | 2 | 6 | 6 | 5 |
| Passeres | 31 | 7316 | 2157 | 1363 |
| Grallatores | 38 | 3305 | 1013 | 609 |
| Natatores | 1 | 108 | 29 | 28 |
| Scansores | 4 | 10 | 10 | 10 |
| SUM | 79 | 11,696 | 3724 | 2460 |
| Distance Water | Distance Wetland | Distance Bare Land | Distance Farmland | Distance_Urban- Built-Up | Distance_Urban- Green Land | |
|---|---|---|---|---|---|---|
| Terrestores | 0.90 | 22.60 | 11.70 | 49.60 | 8.20 | 7.00 |
| Raptatores | 100.00 | 0.00 | 0.00 | 0.00 | 0.00 | 0.00 |
| Passeres | 1.50 | 14.90 | 13.50 | 57.70 | 5.30 | 7.10 |
| Grallatores | 4.20 | 17.40 | 10.20 | 45.80 | 17.00 | 5.40 |
| Natatores | 25.60 | 8.60 | 17.0 | 38.20 | 6.20 | 4.40 |
| Scansores | 0.00 | 0.00 | 0.00 | 98.80 | 0.90 | 0.30 |
| Ecological Group | Model Expression |
|---|---|
| Terrestores ** | ln(p/(1 − p)) = 0.003 × Dist_wetland − 0.002 × Dist_farmland − 0.002 × Dist_greenland − 5.2 |
| Raptatores ** | ln(p/(1 − p)) = −0.003 × Dist_wetland − 0.0027 × Dist_farmland + 5.498 |
| Passeres ** | ln(p/(1 − p)) = −0.003 × Dist_farmland + 0.002 × Dist_wetland − 0.001 × Dist_greenland − 1.633 |
| Grallatores ** | ln(p/(1 − p)) = −0.007 × Dist_farmland + 0.002 × Dist_wetland − 0.001 × Dist_green land + 0.004 × Dist_built-up − 4.268 |
| Natatores | - |
| Scansores ** | ln(p/(1 − p)) = −0.068 × Dist_farmland − 0.009 × Dist_greenland + 0.002 × Dist_bareland + 12.816 |
| Overall bird ** | ln(p/(1 − p)) = −0.017 × Dist_farmland − 0.001 × Dist_greenland + 6.696 |
Disclaimer/Publisher’s Note: The statements, opinions and data contained in all publications are solely those of the individual author(s) and contributor(s) and not of MDPI and/or the editor(s). MDPI and/or the editor(s) disclaim responsibility for any injury to people or property resulting from any ideas, methods, instructions or products referred to in the content. |
© 2023 by the authors. Licensee MDPI, Basel, Switzerland. This article is an open access article distributed under the terms and conditions of the Creative Commons Attribution (CC BY) license (https://creativecommons.org/licenses/by/4.0/).
Share and Cite
Gao, M.; Fang, S.; Deitch, M.J.; Hu, Y.; Zhang, D.; Wan, Z.; He, P.; Pan, Y.; Gebremicael, T.G. Prioritizating Birds’ Habitats for Conservation to Mitigate Urbanization Impacts Using Field Survey-Based Integrated Models in the Yangtze River Estuary. Land 2023, 12, 2115. https://doi.org/10.3390/land12122115
Gao M, Fang S, Deitch MJ, Hu Y, Zhang D, Wan Z, He P, Pan Y, Gebremicael TG. Prioritizating Birds’ Habitats for Conservation to Mitigate Urbanization Impacts Using Field Survey-Based Integrated Models in the Yangtze River Estuary. Land. 2023; 12(12):2115. https://doi.org/10.3390/land12122115
Chicago/Turabian StyleGao, Meihua, Shubo Fang, Matthew J. Deitch, Yang Hu, Dongsheng Zhang, Zhongrong Wan, Peimin He, Yanlin Pan, and Tesfay G. Gebremicael. 2023. "Prioritizating Birds’ Habitats for Conservation to Mitigate Urbanization Impacts Using Field Survey-Based Integrated Models in the Yangtze River Estuary" Land 12, no. 12: 2115. https://doi.org/10.3390/land12122115
APA StyleGao, M., Fang, S., Deitch, M. J., Hu, Y., Zhang, D., Wan, Z., He, P., Pan, Y., & Gebremicael, T. G. (2023). Prioritizating Birds’ Habitats for Conservation to Mitigate Urbanization Impacts Using Field Survey-Based Integrated Models in the Yangtze River Estuary. Land, 12(12), 2115. https://doi.org/10.3390/land12122115

