Research on the Response of Ecosystem Service Function to Landscape Pattern Changes Caused by Land Use Transition: A Case Study of the Guangxi Zhuang Autonomous Region, China
Abstract
:1. Introduction
2. Materials and Methods
2.1. Study Area
2.2. Data Sources
2.3. Research Methods
2.3.1. Landscape Pattern Index Method
2.3.2. Ecosystem Service Value Evaluation Method
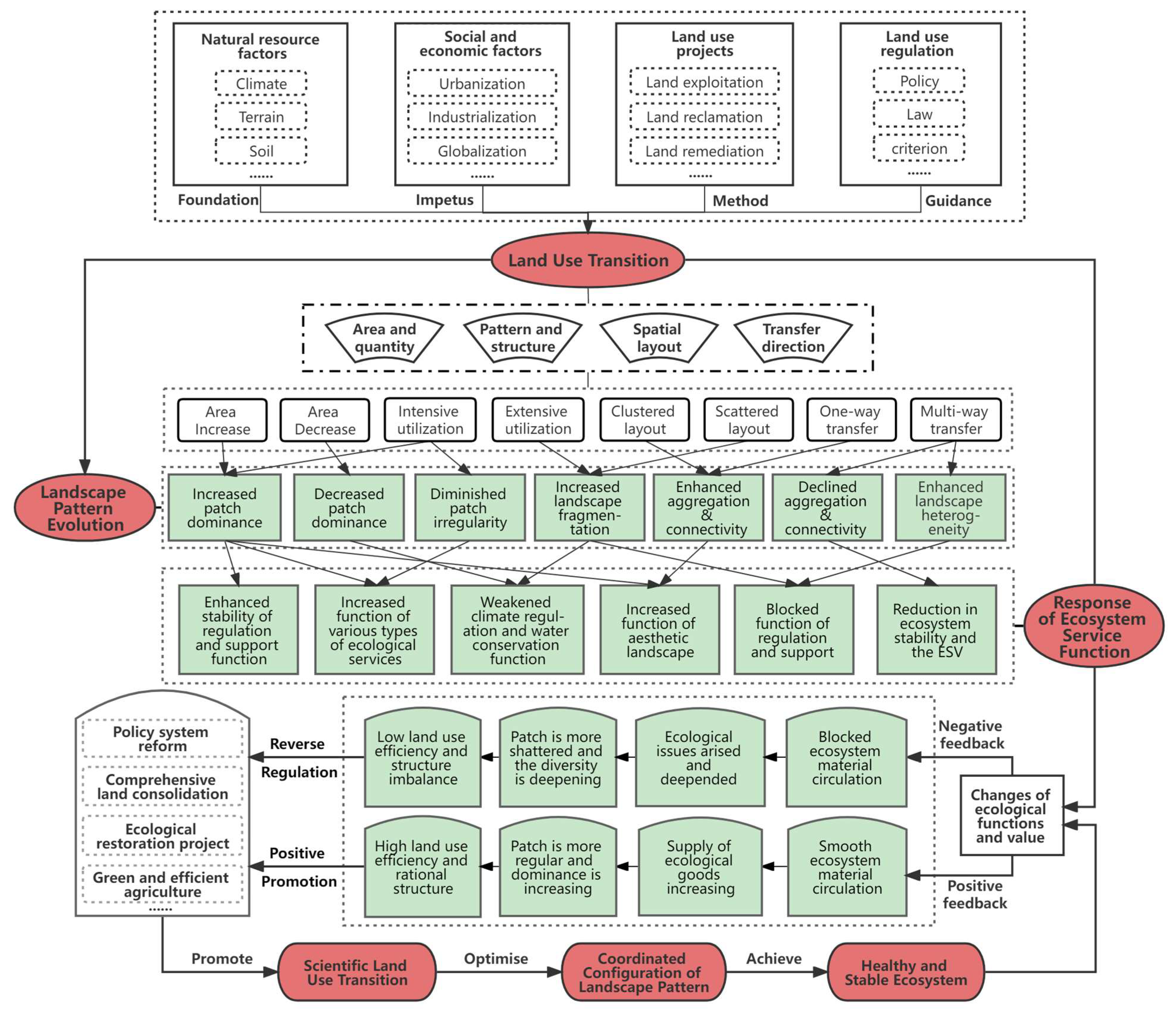
2.4. Theoretical Analysis Framework of Land Use Transition, Landscape Pattern Evolution and ESV Response
3. Results
3.1. Spatio-Temporal Characteristics of Land Use Transition and Landscape Patterns Evolution of Guangxi
3.1.1. Spatio-Temporal Characteristics of Land Use Transition
3.1.2. Spatio-Temporal Characteristics of Landscape Pattern Change
3.1.3. Landscape Pattern Changes Caused by Land Use Transition
3.2. Analysis of Ecosystem Services Value of Guangxi
3.2.1. The Changes of Ecological Services Value
3.2.2. The Spatial Distribution of Ecological Services Value
3.3. Correlation Analysis of Landscape Pattern and ESV
3.4. Empirical Analysis of Land Use Transition, Landscape Pattern Evolution and Ecological Services Function Response in Guangxi
4. Discussion
5. Conclusions
- (1)
- Guangxi has undergone an intensity-changing process of land use transition during 1990–2018, i.e., a slow and moderate transition at the beginning, but switching to a fast and drastic one after 2010, which was characterized by the decrease of forested land, grassland and farmland and the increase of construction land and waterbodies. Spatially, a large amount of farmland and forested land transferred to construction land in the central basin of Guangxi. Further, the landscape pattern has gone through a complicated process of evolution. Specifically, the fragmentation and heterogeneity of patches are now higher in the central area than the surrounding areas, while the landscape connectivity and agglomeration are just the opposite. The fragmentation scale of farmland and grassland patches is very large and tends to be irregular in shape, while the forested land patches are highly clustered with the highest degree of landscape dominance. The internal connectivity of the waterbody areas is complicated, while the new and old patches of construction land are more concentrated.
- (2)
- Based on the revised coefficients of ESV, the total ESV of Guangxi decreased by 20.56 billion RMB during the study period, among which the ESV provided by forested land and grassland decreased the most, while the ESV provided by waterbodies increased. In terms of the single ESVs, the value of soil conservation, biodiversity, atmosphere and climate regulation, and water conservation account for about 73% of the total ESV. Spatially, ESV is low in the central area but high in the surrounding areas in Guangxi. The high-value zone is the major zone and accounts for about 53% of the total area, while the areas of the high-value and highest-value zones that transferred into medium-value and low-value zones are much larger than the areas of low-value zones that transferred into medium-value and high-value zones, which indicates the overall regional ecological service functions have deteriorated and that it is urgent to deal with the conflicts between land use and ecological environmental protection.
- (3)
- The ecological service functions responded obviously to the land use transitions and landscape pattern changes in Guangxi. According to the Pearson Test, the total ESV has a significant positive correlation with LPI, COHESION and AI, and a significant negative correlation with SHDI and NP, indicating that the scattered and fragmented layout of patches could weaken ecological functions dramatically, while strengthened landscape dominance and spatial aggregation can obviously improve the total ESV and the ecosystem stability of Guangxi.
- (4)
- The empirical analysis in Guangxi guided by the proposed theoretical analysis framework could soundly verify the interactions of land use transitions, landscape pattern evolution, ecosystem service function responses. Landscape pattern changes in Guangxi, such as the patch fragmentation and agglomeration caused by land use transitions, had different influences on the ecological service function, engendering positive or negative feedback of the ecological services’ functions to landscape pattern evolution. Optimizing the land use mode to improve landscape dominance and patch connectivity could reshape the landscape pattern and promote the good operation of the regional ecosystem, which could then provide higher-quality ecological goods and services.
Author Contributions
Funding
Institutional Review Board Statement
Informed Consent Statement
Data Availability Statement
Conflicts of Interest
References
- Darvishi, A.; Yousefi, M.; Marull, J. Modelling landscape ecological assessments of land use and cover change scenarios. Application to the Bojnourd Metropolitan Area (NE Iran). Land Use Policy 2020, 99, 105098. [Google Scholar] [CrossRef]
- Long, H. Land Use Transition-A New approach to integrated land use/cover change research. Geogr. Geo-Inf. Sci. 2003, 19, 87–90. [Google Scholar]
- Du, W.; Zhao, Z.; Lv, X.; Lu, J.; Wang, C.; Qian, D. Progress and prospects of urban-rural land use transition research. Chin. J. Soil Sci. 2021, 52, 493–504. [Google Scholar]
- Long, H. Land Use Transitions and Rural Restructuring in China; Springer: Berlin/Heidelberg, Germany, 2020. [Google Scholar]
- Pichler, M.; Bhan, M.; Gingrich, S. The social and ecological costs of reforestation. Territorialization and industrialization of land use accompany forest transitions in Southeast Asia. Land Use Policy 2021, 101, 105180. [Google Scholar] [CrossRef]
- Zhang, B.; Gao, J.; Gao, Y.; Cai, W.; Zhang, F. Analysis on the transition of rural land use in mountainous areas of China. Acta Geogr. Sin. 2018, 73, 503–517. [Google Scholar]
- Su, C.; Fu, B. The relationship between landscape patterns and ecological processes and their effects on ecosystem services. Chin. J. Nat. 2012, 34, 277–283. [Google Scholar]
- Peng, J.; Du, Y.; Liu, Y.; Wu, J.; Wang, Y. From natural regionalization, land change to landscape service: The development of integrated physical geography in China. Geogr. Res. 2017, 36, 1819–1833. [Google Scholar]
- Long, H.; Qu, Y.; Tu, S.; Zhang, Y.; Jiang, Y. Development of land use transitions research in China. J. Geogr. Sci. 2020, 30, 1195–1214. [Google Scholar] [CrossRef]
- Lambin, E.F.; Meyfroidt, P. Land use transitions: Socio-ecological feedback versus socio-economic change. Land Use Policy 2010, 27, 108–118. [Google Scholar] [CrossRef]
- Long, H.; Qu, Y. Land use transitions and land management: A mutual feedback perspective. Land Use Policy 2018, 74, 111–120. [Google Scholar] [CrossRef]
- Deslatte, A.; Szmigiel-Rawska, K.; Tavares, A.; Slawska, J.; Karsznia, I.; Łukomska, J. Land use institutions and social-ecological systems: A spatial analysis of local landscape changes in Poland. Land Use Policy 2022, 114, 105937. [Google Scholar] [CrossRef]
- Fu, B.; Zhang, L. Land use change and ecosystem services: Concepts, methods and progress. Adv. Geosci. 2014, 33, 441–446. [Google Scholar]
- Li, S.; Wang, J.; Zhu, W.; Zhang, J.; Liu, Y.; Gao, Y.; Wang, Y.; Li, Y. A geographic framework for ecosystem services based on spatial and regional perspectives. Acta Geogr. Sin. 2014, 69, 1628–1639. [Google Scholar]
- Hu, L.; Li, Y.; Deng, O.; Shen, C.; Chen, P.; Zhou, D. Changes in ecosystem service values in the LongMenShan area from 1995–2015. Res. Soil Water Cons. 2020, 27, 358–364. [Google Scholar]
- Liu, Y.; Long, H.; Li, J. Study on the cross-sensitivity of land use transition and ecological service function in the middle reaches of the Yangtze River Economic Belt. Geogr. Res. 2018, 37, 1009–1022. [Google Scholar]
- Luo, S.; Yan, W. Changes and drivers forces of ecosystem service values in the coastal area of Beibu Gulf, Guangxi. Acta Ecol. Sin. 2018, 38, 3248–3259. [Google Scholar]
- Luo, Y.; Yang, S.; Liu, X.; Liu, C.; Song, W.; Dong, G.; Zhao, H.; Lou, H. Characteristics of land use change in the interval between Hekou Town and Tongguan on the Yellow River from 1998 to 2010. Acta Geogr. Sin. 2014, 69, 42–53. [Google Scholar]
- Long, H. Land use transition and land resource management. Geogr. Res. 2015, 34, 1607–1618. [Google Scholar]
- Yang, S.; Feng, X.; Chen, L. Spatio-temporal variability of land use change and driving mechanism: A case of Haidian District and Yanqing County in Beijing. Acta Ecol. Sin. 2009, 29, 4501–4511. [Google Scholar]
- Liu, Y.; Long, H. Land use transitions and their dynamic mechanism: The case of the Huang-Huai-Hai Plain. Acta Geogr. Sin. 2016, 71, 666–679. [Google Scholar] [CrossRef] [Green Version]
- Long, H.; Liu, Y.; Hou, X.; Li, T.; Li, Y. Effects of land use transitions due to rapid urbanization on ecosystem services: Implications for urban planning in the new developing area of China. Habitat Int. 2014, 44, 536–544. [Google Scholar] [CrossRef]
- Qu, Y.; Long, H. The economic and environmental effects of land use transitions under rapid urbanization and the implications for land use management. Habitat Int. 2018, 82, 113–121. [Google Scholar] [CrossRef]
- Xi, J.; Cao, L. Evolution characteristics and ecological security impact of land use transition in Baotou City from 2001 to 2020. Bull. Soil Water Conserv. 2022, 42, 273–282. [Google Scholar]
- Wei, S.; Lu, R.; Lin, X.; Pang, X.; Qin, Q. Cross-sensitivity analysis of ecological service functions in Guangxi border areas based on land use transition. Res. Soil Water Conserv. 2022, 29, 308–316. [Google Scholar]
- Wang, S.; Liu, Y. Evolution of Land Landscape Pattern in Zhejiang Province and Analysis of Ecological Service Value Effect. Shanghai Land Resour. 2021, 42, 63–70. [Google Scholar]
- Zhang, Y.; Wang, Y.; Chen, J.; Sun, R. Research on landscape pattern evolution and driving force in Dabie Mountains under the influence of land use transition. J. Huazhong Agric. Uni. 2022, 41, 1–13. [Google Scholar]
- Li, M.; Li, Y.; Ran, C. Response of rural landscape pattern evolution under the background of land use transition: Transect analysis based on the Caotangxi watershed. J. Nat. Resour. 2020, 35, 2283–2298. [Google Scholar]
- Zhang, L.; Li, L.; Ma, D.; Zhang, P. Landscape pattern and ecosystem service value response: Taking Qianyang County as an example. Northwest Geol. 2022, 55, 274–283. [Google Scholar]
- Peng, J.; Wang, Y.; Zhang, Y.; Ye, M.; Wu, J. Research on the influence of land use classification on landscape metrics. Acta Geogr. Sin. 2006, 61, 157–168. [Google Scholar]
- Gülçin, D. Empirical assessment of the relation between ecological connectivity and land complexity based on information-theoretic metrics. Ecol. Complex. 2021, 48, 100969. [Google Scholar] [CrossRef]
- Guangxi Zhuang Autonomous Region Bureau of Statistics, Guangxi investigation team of National Bureau of Statistics. Statistical Bulletin on National Economic and Social Development of Guangxi Zhuang Autonomous Region in 2018, P628. 2019. Available online: http://tjj.gxzf.gov.cn/tjsj/tjnj/material/tjnj20200415/2019/zk/html/fu01.pdf (accessed on 20 April 2022).
- Wang, Y.; Ma, J. Research on the impact of land use change on the value of ecosystem services in the Guangxi section of the Pearl River-Xijiang Economic Belt based on the county scale. J. Ecol. 2020, 40, 7826–7839. [Google Scholar]
- Hu, Y.; Liu, Y.; Wu, P.; Zou, X. Rocky Desertification in Karst Mountains of Guangxi: Situation, Causes and Control. Trans. CSAE 2008, 24, 96–101. [Google Scholar]
- Liu, J.; Kuang, W.; Zhang, Z.; Xu, X.; Qin, Y.; Ning, J.; Zhou, W.; Zhang, S.; Li, R.; Yan, C.; et al. Spatiotemporal characteristics, patterns, and causes of land-use changes in China since the late 1980s. J. Geogr. Sci. 2014, 24, 195–210. [Google Scholar] [CrossRef]
- Wu, J. Landscape Ecology-Patterns, Processes, Scales and Hierarchy; Higher Education Press: Beijing, China, 2007. [Google Scholar]
- Chen, Y.; Sun, Y.; Xie, B.; Kang, J.; Li, X. A comparative study on the quality of mangrove wetland ecosystems in different landscape patterns: An case study in the Beibu Gulf region of Guangxi. Ecol. Environ. Sci. 2015, 24, 965–971. [Google Scholar]
- Dong, Y.; Liu, S.; An, N.; Yin, Y.; Wang, J.; Qiu, Y. A study on the dynamics of landscape pattern in Da’an City, Jilin based on landscape index and spatial autocorrelation. J. Nat. Resour. 2015, 30, 1860–1871. [Google Scholar]
- Tong, C.; Li, J.; Ye, M.; Tong, Y.; Tian, P.; Wang, L.; Liu, R.; Zhou, Z. Effects of changes in coastal zone landscape patterns on the value of ecosystem services in the East China Sea region. J. Zhejiang Univ. (Sci. Ed.). 2020, 47, 492–506, 520. [Google Scholar]
- Xiao, D. Landscape Ecology; Science Press: Beijing, China, 2010. [Google Scholar]
- Zhao, T.; Ouyang, Z.; Zheng, H.; Wang, X.; Miao, H. Service function and value evaluation of China’s forest ecosystem. J. Nat. Resour. 2004, 19, 480–491. [Google Scholar]
- Wang, J.; Li, W.; Ren, Q.; Liu, M. The service value of forest ecosystems in Tibet. J. Nat. Resour. 2007, 22, 831–841. [Google Scholar]
- Wang, B.; Lu, S. Evaluation of Ecosystem Service Value of Economic Forest in China. Chin. J. Appl. Ecol. 2009, 20, 417–425. [Google Scholar]
- Xie, G.; Zhen, L.; Lu, C.; Xiao, Y.; Chen, C. An expert knowledge-based ecosystem service value method. J. Nat. Resour. 2008, 23, 911–919. [Google Scholar]
- Costanza, R.; d’Arge, R.; de Groot, R.; Farber, S.; Grasso, M.; Hannon, B.; Limburg, K.; Naeem, S.; O’Neill, R.; Paruelo, J.; et al. The value of the world’s ecosystem services and natural capital. Nature 1997, 387, 253–260. [Google Scholar] [CrossRef]
- Costanza, R.; de Groot, R.; Sutton, P.; Ploeg, S.; Anderson, S.; Kubiszewski, I.; Farber, S.; Turner, R. Changes in the global value of ecosystem services. Glob. Environ. Chang. 2014, 26, 152–158. [Google Scholar] [CrossRef]
- Xie, G.; Zhang, C.; Zhang, L.; Chen, W.; Li, S. Improvement of ecosystem service valorization method based on unit area value equivalent factor. J. Nat. Resour. 2015, 30, 1243–1254. [Google Scholar]
- Deng, H.; Chen, C.; Liu, X.; Wu, G. The concept and classification of regional ecological land. Acta Ecol. Sin. 2009, 29, 1519–1524. [Google Scholar]
- Li, T.; Gan, D.; Yang, Z.; Wang, K.; Qi, Z.; Li, H.; Chen, X. Spatio-temporal evolution of ecosystem service values in the Dongting Lake area under the influence of land use change. Chin. J. Appl. Ecol. 2016, 27, 3787–3796. [Google Scholar]
- Long, H.; Zhang, Y.; Ma, L.; Tu, S. Land Use Transitions: Progress, Challenges and Prospects. Land 2021, 10, 903. [Google Scholar] [CrossRef]
- Shi, Y.; Lv, X.; Guo, G.; Gong, C. Research on the spatiotemporal pattern and driving mechanism of cultivated land use transition based on GIS and spatial measurement. China Land Sci. 2019, 33, 51–60. [Google Scholar]
- Li, F.; Zhang, S.; Yang, J.; Chang, L.; Yang, H.; Bu, K. Effects of land use change on ecosystem services value in West Jilin since the reform and opening of China. Ecosyst. Serv. 2018, 31, 12–20. [Google Scholar]
- Ojoyi, M.; Mutanga, O.; Odindi, J.; Kahinda, J.; Abdel-Rahman, E. Implications of land use transitions on soil nitrogen in dynamic landscapes in Tanzania. Land Use Policy 2017, 64, 95–100. [Google Scholar] [CrossRef]
- Tong, C.; Tong, Y.; Li, J.; Zhu, Z.; Zhou, Y. The impact of changes in the landscape pattern of Zhoushan Islands on the value of ecosystem services. Oceanographic Res. 2019, 37, 40–51. [Google Scholar]
- Li, Y.; Duan, Y.; Jiang, D.; Xie, Y. Landscape pattern of land use and ecosystem service value in Lanping County under human activities. Res. Soil Water Conserv. 2019, 26, 293–300. [Google Scholar]
- Zou, Y.; Zhou, Z. The influence of landscape pattern evolution in Xi’an on the value of ecosystem services. J. Appl. Ecol. 2017, 28, 2629–2639. [Google Scholar]
- Guan, M.; Zhang, W.; Jiang, H.; Lu, C.; Ge, Y.; Dong, G. Cross-sensitivity evaluation of ecosystem services for land use change in Shandong Province. J. China Agric. Univ. 2022, 27, 192–203. [Google Scholar]
- Swette, B.; Lambin, E. Institutional changes drive land use transitions on rangelands: The case of grazing on public lands in the American West. Glob. Environ. Chang. 2021, 66, 102220. [Google Scholar] [CrossRef]
- Compilation Committee of local chronicles of Guangxi Zhuang Autonomous Region. Guangxi Yearbook. Regional Overview, p83. 2018. Available online: https://lib.gxdfz.org.cn/file-d34-1.html (accessed on 20 April 2022).
- Yang, Y.; Chen, J.; Qin, Q.; Zhou, G.; You, H.; Han, X. Temporal and spatial changes of vegetation in Guangxi from 2000 to 2018 and its response to terrain, climate and land use. Chin. J. Agric. Eng. 2021, 37, 234–241. [Google Scholar]
- Min, Y.; Chen, Y.; Li, L. The “land-economy-environment” coupling coordination relationship in 10 cities in Shaanxi Province. Res. Soil Water Cons. 2021, 28, 420–428, 436. [Google Scholar]
- Xie, L.; Xu, J.; Zang, J.; Huang, T. Simulation and prediction of land use change in Guangxi based on Markov-FLUS model. Res. Soil Water Cons. 2022, 29, 249–254, 264. [Google Scholar]
- Chen, Z.; Gao, Y. Analysis of long-term temporal and spatial changes of ecological land in the lake basin of the Yangtze River system. J. Univ. Chin. Acad. Sci. 2022, 39, 172–184. [Google Scholar]
- Department of Ecology and Environment of Guangxi Zhuang Autonomous Region. Guangxi Bull. Status Ecol. Environ. 2019. Available online: http://sthjt.gxzf.gov.cn/zfxxgk/zfxxgkgl/fdzdgknr/hjzljc/hjzkgb/t3611563.shtml (accessed on 20 April 2022).
- Guangxi Zhuang Autonomous Region People’s Government Portal. Results of the Third Monitoring of Rocky Desertification in Karst Areas Nationwide. 2019. Available online: http://www.gxzf.gov.cn/xwfbhzt/qgyrdqdscsmhjcjggxzlcxxwfbh/xwdt_27165/t971408.shtml (accessed on 20 April 2022).







| Ecosystem Service Function Type | Single Ecosystem Service Function Type | Farmland | Forested Land | Grassland | Waterbody | Unused Land |
|---|---|---|---|---|---|---|
| Providing service | food production | 3174.06 | 317.41 | 952.22 | 317.41 | 31.74 |
| raw material | 317.41 | 8252.56 | 158.70 | 31.74 | 0.00 | |
| Regulating service | atmospheric regulation | 1587.03 | 11,109.21 | 1587.03 | 0.00 | 0.00 |
| climate regulation | 2824.91 | 8569.96 | 2824.91 | 1460.07 | 0.00 | |
| water conservation | 1904.44 | 10,156.99 | 2539.25 | 64,687.34 | 95.22 | |
| waste treatment | 5205.46 | 4158.02 | 4158.02 | 57,704.41 | 31.74 | |
| Supporting service | soil conservation | 4634.13 | 12,378.83 | 6189.42 | 31.74 | 63.48 |
| biodiversity | 2253.58 | 10,347.44 | 3459.73 | 7903.41 | 1079.18 | |
| Cultural service | aesthetic landscape | 31.74 | 4062.80 | 126.96 | 13,775.42 | 31.74 |
| 1990 | 2010 | ||||||
|---|---|---|---|---|---|---|---|
| Farmland | Forested Land | Grassland | Water Body | Construction Land | Unused Land | Total | |
| Farmland | 49,705.40 | 826.90 | 116.65 | 190.43 | 804.75 | 0.97 | 51,645.1 |
| Forested land | 1226.18 | 153,392.55 | 604.33 | 182.65 | 230.98 | 0.85 | 155,637.54 |
| Grassland | 187.09 | 1239.41 | 20,020.82 | 46.55 | 76.14 | 0.12 | 21,570.13 |
| Water body | 97.73 | 54.10 | 24.98 | 3435.77 | 32.97 | 3.98 | 3649.53 |
| Construction land | 151.98 | 28.33 | 11.56 | 24.29 | 3948.13 | 0.28 | 4164.57 |
| Unused land | 0.25 | 0.54 | 0.50 | 1.16 | 0.01 | 34.01 | 36.47 |
| Total | 51,368.63 | 155,541.83 | 20,778.84 | 3880.85 | 5092.98 | 40.21 | 236,703.34 |
| 2010 | 2018 | ||||||
|---|---|---|---|---|---|---|---|
| Farmland | Forested Land | Grassland | Water Body | Construction Land | Unused Land | Total | |
| Farmland | 50,753.48 | 12.40 | 8.28 | 21.61 | 574.31 | 0.77 | 51,370.85 |
| Forested land | 14.17 | 155,000.49 | 159.21 | 19.68 | 354.81 | 2.83 | 155,551.19 |
| Grassland | 0.63 | 172.41 | 20,477.69 | 31.84 | 97.94 | 0 | 20,780.51 |
| Water body | 0.84 | 0.39 | 2.87 | 4062.53 | 43.36 | 1.83 | 4111.82 |
| Construction land | 4.45 | 3.07 | 2.05 | 4.29 | 5135.82 | 0 | 5149.68 |
| Unused land | 0.00 | 0.00 | 0.45 | 1.44 | 0.96 | 37.44 | 40.29 |
| Total | 50,773.57 | 155,188.8 | 20,650.55 | 4161.39 | 6207.2 | 42.87 | 237,004.34 |
| Landscape Index | Year | Forested Land | Farmland | Grassland | Water Body | Construction Land | Unused Land |
|---|---|---|---|---|---|---|---|
| NP | 1990 | 202.00 | 1454.00 | 1446.00 | 417.00 | 502.00 | 6.00 |
| 2000 | 196.00 | 1452.00 | 1419.00 | 426.00 | 515.00 | 6.00 | |
| 2010 | 308.00 | 1635.00 | 1686.00 | 549.00 | 604.00 | 5.00 | |
| 2018 | 307.00 | 1652.00 | 1689.00 | 657.00 | 556.00 | 5.00 | |
| LPI | 1990 | 63.40 | 4.35 | 0.36 | 0.03 | 0.05 | 0.01 |
| 2000 | 63.64 | 4.31 | 0.36 | 0.05 | 0.06 | 0.01 | |
| 2010 | 63.25 | 4.20 | 0.25 | 0.04 | 0.09 | 0.02 | |
| 2018 | 63.09 | 4.17 | 0.25 | 0.15 | 0.04 | 0.00 | |
| COHESION | 1990 | 99.81 | 90.79 | 59.97 | 29.52 | 24.34 | 0.00 |
| 2000 | 99.82 | 90.82 | 60.00 | 33.56 | 28.10 | 0.00 | |
| 2010 | 99.83 | 91.51 | 60.35 | 31.68 | 35.27 | 0.00 | |
| 2018 | 99.83 | 91.17 | 60.34 | 43.38 | 30.75 | 0.00 | |
| AI | 1990 | 75.64 | 41.90 | 23.98 | 12.03 | 11.12 | 0.00 |
| 2000 | 75.60 | 41.62 | 23.66 | 14.13 | 13.62 | 0.00 | |
| 2010 | 75.33 | 41.82 | 25.10 | 13.98 | 15.59 | 0.00 | |
| 2018 | 75.25 | 41.43 | 25.15 | 20.15 | 13.64 | 0.00 |
| Landscape Index | NP | LSI | LPI | COHESION | AI | SHDI |
|---|---|---|---|---|---|---|
| Correlation Coefficient | −0.809 * | +0.467 | +0.849 * | +0.902 ** | +0.914 ** | −0.849 * |
| Correlations | S-C | N-C | S-C | S-C | S-C | S-C |
Publisher’s Note: MDPI stays neutral with regard to jurisdictional claims in published maps and institutional affiliations. |
© 2022 by the authors. Licensee MDPI, Basel, Switzerland. This article is an open access article distributed under the terms and conditions of the Creative Commons Attribution (CC BY) license (https://creativecommons.org/licenses/by/4.0/).
Share and Cite
Liu, Y.; Wang, S.; Chen, Z.; Tu, S. Research on the Response of Ecosystem Service Function to Landscape Pattern Changes Caused by Land Use Transition: A Case Study of the Guangxi Zhuang Autonomous Region, China. Land 2022, 11, 752. https://doi.org/10.3390/land11050752
Liu Y, Wang S, Chen Z, Tu S. Research on the Response of Ecosystem Service Function to Landscape Pattern Changes Caused by Land Use Transition: A Case Study of the Guangxi Zhuang Autonomous Region, China. Land. 2022; 11(5):752. https://doi.org/10.3390/land11050752
Chicago/Turabian StyleLiu, Yongqiang, Shuang Wang, Zipeng Chen, and Shuangshuang Tu. 2022. "Research on the Response of Ecosystem Service Function to Landscape Pattern Changes Caused by Land Use Transition: A Case Study of the Guangxi Zhuang Autonomous Region, China" Land 11, no. 5: 752. https://doi.org/10.3390/land11050752
APA StyleLiu, Y., Wang, S., Chen, Z., & Tu, S. (2022). Research on the Response of Ecosystem Service Function to Landscape Pattern Changes Caused by Land Use Transition: A Case Study of the Guangxi Zhuang Autonomous Region, China. Land, 11(5), 752. https://doi.org/10.3390/land11050752

