Spatial Pattern of the Determinants for the Private Housing Rental Prices in Highly Dense Populated Chinese Cities—Case of Chongqing
Abstract
1. Introduction
2. Literature Review
2.1. Private Housing Rental Market in China
2.2. Factors That Influence the PHRP
2.3. Methods for Investigating the Determinants of the Rental Housing Prices
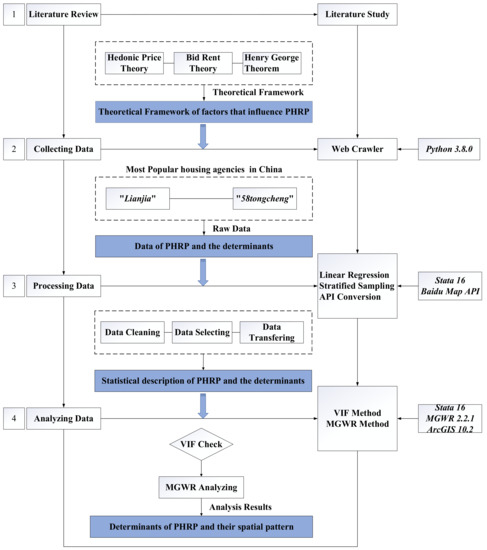
3. Methodology
3.1. Study Area
3.2. The MGWR Model of PHRP
3.3. Data Collecting and Processing
3.4. Statistical Description
- (1)
- Characteristics of the PHRP in Chongqing
- (2)
- Statistical description of the factors that influence the PHRP of Chongqing
4. Results of the MGWR Analysis
4.1. An MGWR Model for Analyzing the Determinants of PHRP in Chongqing
4.2. Analyzing the Spatial Heterogeneity of the Influential Factors of the PHRP
4.3. Robustness Test
5. Interpretation and Discussion
5.1. The Determinants of PHRP in Chongqing
5.2. Spatial Pattern of the PHRP’s Determinants in Chongqing
- (1)
- Variability of influential factors in different functional zones of Chongqing
- 1)
- Spatial heterogeneity of the Traffic condition factors
- 2)
- Spatial heterogeneity of the Neighborhood environment factors
- 3)
- Spatial heterogeneity of the Architectural Structure factors
- (2)
- Spatial homogeneity of influential factors in different functional zones of Chongqing
5.3. Practical Implications
6. Conclusions
Author Contributions
Funding
Data Availability Statement
Conflicts of Interest
| 1 | Available online: https://cq.lianjia.com/zufang/rs/; http://cq.58.com/chuzu/ (accessed on 1 October 2022). |
References
- C.R.E.I. China Real Estate Information. 2021. Available online: http://www.crei.cn/ (accessed on 15 January 2021).
- Gao, X.; Wang, Z.; Cao, M.; Liu, Y.; Zhang, Y.; Wu, M.; Qiu, Y. Neighbourhood satisfaction in rural resettlement residential communities: The case of Suqian, China. Hous. Stud. 2022, 37, 1497–1518. [Google Scholar] [CrossRef]
- Kettunen, H.; Ruonavaara, H. Rent regulation in 21(st)century Europe. Comparative perspectives. Hous. Stud. 2021, 36, 1446–1468. [Google Scholar] [CrossRef]
- Shi, W.; Chen, J.; Wang, H. Affordable housing policy in China: New developments and new challenges. Habitat Int. 2016, 54, 224–233. [Google Scholar] [CrossRef]
- Hui, E.C.M.; Wang, Z.Y. Price anomalies and effectiveness of macro control policies: Evidence from Chinese housing markets. Land Use Policy 2014, 39, 96–109. [Google Scholar] [CrossRef]
- Timberlake, M.; Wei, Y.D.; Ma, X.; Hao, J. Global cities with Chinese characteristics. Cities 2014, 41, 162–170. [Google Scholar] [CrossRef]
- Ayouba, K.; Breuille, M.L.; Grivault, C.; Le Gallo, J. The spatial dimension of the French private rental markets: Evidence from microgeographic data in 2015. Environ. Plan. B Urban Anal. City Sci. 2021, 48, 2497–2513. [Google Scholar] [CrossRef]
- Li, P.; He, X.; Li, Y.; Xiang, G. Occurrence and health implication of fluoride in groundwater of loess aquifer in the Chinese loess plateau: A case study of Tongchuan, northwest China. Expo. Health 2019, 11, 95–107. [Google Scholar] [CrossRef]
- Todd, J.; Musah, A.; Cheshire, J. Assessing the impacts of Airbnb listings on London house prices. Environ. Plan. B Urban Anal. City Sci. 2022, 49, 206–222. [Google Scholar] [CrossRef]
- C.R.E.I. China Real Estate Information. 2018. Available online: http://www.crei.cn/ (accessed on 15 January 2018).
- Xiong, S.; Wu, Y.; Wu, S.; Chen, F.; Yan, J. Determinants of migration decision-making for rural households: A case study in Chongqing, China. Nat. Hazards 2020, 104, 1623–1639. [Google Scholar] [CrossRef]
- Shao, X.; Cao, Y.; Teng, Y.; Chen, J.; Gong, L. The Consumption-Stimulating Effect of Public Rental Housing in China. China World Econ. 2022, 30, 106–135. [Google Scholar] [CrossRef]
- Huang, Y. Low-income housing in Chinese cities: Policies and practices. China Q. 2012, 212, 941–964. [Google Scholar] [CrossRef]
- Beenstock, M.; Felsenstein, D.; Xieer, D. Long-term housing affordability in spatial general equilibrium. Hous. Stud. 2021, 36, 935–968. [Google Scholar] [CrossRef]
- Tomal, M.; Helbich, M. The private rental housing market before and during the COVID-19 pandemic: A submarket analysis in Cracow, Poland. Environ. Plan. B Urban Anal. City Sci. 2022, 49, 1646–1662. [Google Scholar] [CrossRef]
- Jiang, L.; Lai, Y.; Chen, K.; Tang, X. What Drives Urban Village Redevelopment in China? A survey of Literature Based on Web of Science Core Collection Database. Land 2022, 11, 128–137. [Google Scholar] [CrossRef]
- Kim, A. The extreme primacy of location: Beijing's underground rental housing market. Cities 2016, 52, 148–158. [Google Scholar] [CrossRef]
- Liu, Y.; He, S.; Wu, F.; Webster, C. Urban villages under China’s rapid urbanization: Unregulated assets and transitional neighborhoods. Habitat Int. 2010, 34, 135–144. [Google Scholar] [CrossRef]
- Bencardino, M.; Nestico, A. Demographic changes and real estate values. A quantitative model for analyzing the urban-rural linkages. Sustainability 2017, 9, 536–555. [Google Scholar] [CrossRef]
- Hu, Y.; Lu, B.; Ge, Y.; Dong, G. Uncovering spatial heterogeneity in real estate prices via combined hierarchical linear model and geographically weighted regression. Environ. Plan. B Urban Anal. City Sci. 2022, 49, 1715–1740. [Google Scholar] [CrossRef]
- Polloni, S. Traffic calming and neighborhood livability: Evidence from housing prices. in Portland. Reg. Sci. Urban Econ. 2019, 74, 18–37. [Google Scholar] [CrossRef]
- Li, H.; Wei, Y.D.; Wu, Y.Y. Analyzing the private rental housing market in Shanghai with open data. Land Use Policy 2019, 85, 271–284. [Google Scholar] [CrossRef]
- Lancaster, K.J. A new approach to consumer theory. J. Political Econ. 1966, 74, 132–157. [Google Scholar] [CrossRef]
- Rosen, S. Hedonic prices and implicit markets-product differentiation in pure competition. J. Political Econ. 1974, 82, 34–55. [Google Scholar] [CrossRef]
- Alonso, W. Location and land use: Toward a general theory of land rent. Econ. Geogr. 1964, 42, 326–327. [Google Scholar]
- Turnbull, G.K.; Zahirovic-Herbert, V.; Zheng, M.R. Uncertain school quality and house prices: Theory and empirical evidence. J. Real Estate Financ. Econ. 2018, 57, 167–191. [Google Scholar] [CrossRef]
- Liang, X.; Liu, Y.; Qiu, T.; Jing, Y.; Fang, F. The effects of locational factors on the housing prices of residential communities: The case of Ningbo, China. Habitat Int. 2018, 81, 1–11. [Google Scholar] [CrossRef]
- Lu, J.J. The value of a south-facing orientation: A hedonic pricing analysis of the Shanghai housing market. Habitat Int. 2018, 81, 24–32. [Google Scholar] [CrossRef]
- Xiao, Y.; Hui, E.C.; Wen, H.Z. Effects of floor level and landscape proximity on housing price: A hedonic analysis in Hangzhou, China. Habitat Int. 2019, 87, 11–26. [Google Scholar] [CrossRef]
- Yin, J.J.; He, Y.L.; Sun, X.D. Evaluation method of influence region of parking lot based on entropy method. J. Interdiscip. Math. 2018, 21, 1363–1368. [Google Scholar] [CrossRef]
- Huang, Z.Z.; Chen, R.s.; Xu, D.; Wei, Z. Spatial and hedonic analysis of housing prices in Shanghai. Habitat Int. 2017, 67, 69–78. [Google Scholar] [CrossRef]
- Yang, L.; Chu, X.; Gou, Z.; Yang, H.; Lu, Y.; Huang, W. Accessibility and proximity effects of bus rapid transit on housing prices: Heterogeneity across price quantiles and space. J. Transp. Geogr. 2020, 88, 236–256. [Google Scholar] [CrossRef]
- Zou, Y.H. The effects of double-attendance zones and school rankings on housing prices: Case of Nanjing, China. J. Urban Plan. Dev. 2022, 148, 235–255. [Google Scholar] [CrossRef]
- Zheng, S.Q.; Kahn, M.E. Does government investment in local public goods spur gentrification? Evidence from Beijing. Real Estate Econ. 2013, 41, 1–28. [Google Scholar] [CrossRef]
- Yang, L.C.; Chau, K.W.; Wang, X. Are low-end housing purchasers more willing to pay for access to basic public services? Evidence from China. Res. Transp. Econ. 2019, 76, 11. [Google Scholar] [CrossRef]
- Wu, C.; Ye, X.; Du, Q.; Luo, P. Spatial effects of accessibility to parks on housing prices in Shenzhen, China. Habitat Int. 2017, 63, 45–54. [Google Scholar] [CrossRef]
- Hu, L.R.; He, S.J.; Han, Z.X.; He, X.; Su, S.; Weng, M.; Cai, Z. Monitoring housing rental prices based on social media: An integrated approach of machine-learning algorithms and hedonic modeling to inform equitable housing policies. Land Use Policy 2019, 82, 657–673. [Google Scholar] [CrossRef]
- Li, H.; Wei, Y.D.; Wu, Y.; Tian, G. Analyzing housing prices in Shanghai with open data: Amenity, accessibility and urban structure. Cities 2019, 91, 165–179. [Google Scholar] [CrossRef]
- Wen, H.Z.; Zhang, Y.; Zhang, L. Do educational facilities affect housing price? An empirical study in Hangzhou, China. Habitat Int. 2014, 42, 155–163. [Google Scholar] [CrossRef]
- Xi, H.; Tang, L.; Feng, C.C. Research on the Measurement Method of Benchmark Price of Rental Housing. Land 2022, 11, 47–53. [Google Scholar] [CrossRef]
- Geniaux, G.; Martinetti, D. A new method for dealing simultaneously with spatial autocorrelation and spatial heterogeneity in regression models. Reg. Sci. Urban Econ. 2018, 72, 74–85. [Google Scholar] [CrossRef]
- McCord, M.; Davis, P.; Haran, M.; McIlhatton, D.; McCord, J. Understanding rental prices in the UK: A comparative application of spatial modeling approaches. Int. J. Hous. Mark. Anal. 2014, 43, 231–243. [Google Scholar] [CrossRef]
- Du, Q.; Wu, C.; Ye, X.; Ren, F.; Lin, Y. Evaluating the effects of landscape on housing prices in urban China. Tijdschr. Voor Econ. En Soc. Geogr. 2018, 109, 525–541. [Google Scholar] [CrossRef]
- Jun, H.J. Spillover effects in neighborhood housing value change: A spatial analysis. Hous. Stud. 2022, 37, 1303–1330. [Google Scholar] [CrossRef]
- Fotheringham, A.S.; Yang, W.B.; Kang, W. Multiscale Geographically Weighted Regression (MGWR). Ann. Am. Assoc. Geogr. 2017, 107, 1247–1265. [Google Scholar] [CrossRef]
- Yu, H.; Fotheringham, A.S.; Li, Z.; Oshan, T.; Kang, W.; Wolf, L.J. Inference in multiscale geographically weighted regression. Geogr. Anal. 2020, 52, 87–106. [Google Scholar] [CrossRef]
- Liao, D.; Zhu, H.; Jiang, P. Study of urban heat island index methods for urban agglomerations (hilly terrain) in Chongqing. Theor. Appl. Climatol. 2021, 143, 279–289. [Google Scholar] [CrossRef]
- Marquardt, D.W. Generalized inverses, ridge regression, biased linear estimation, and nonlinear estimation. Technometrics 1970, 12, 591–612. [Google Scholar] [CrossRef]
- Payson, D.B.; Frolov, I.E. Multi-level structure of the international space market and analysis of labor productivity in the rocket and space industry. Cosm. Res. 2020, 58, 218–226. [Google Scholar] [CrossRef]





| Category | Factors | Definition | References |
|---|---|---|---|
| Architectural structure | Area | The construction floor area of the residential unit | [22] |
| Bedroom | Number of bedrooms in a residential unit | [27] | |
| Orientation | The orientation of the living room or master bedroom | [28] | |
| Floor Level | The level of the floor | [29] | |
| Parking | Whether the place has parking spots or not | [30] | |
| Traffic condition | Subway | Distance to the nearest metro station | [5] |
| Bus | Distance to the nearest bus stop | [32] | |
| Neighborhood environment | School | Distance to the nearest school | [33] |
| Hospital | Distance to the nearest hospital | [37] | |
| Bank | Distance to the nearest bank | [38] | |
| Restaurant | Distance to the nearest restaurant | [34] | |
| Shopping center | Distance to the nearest shopping center | [35] | |
| Park | Distance to the nearest park | [36] | |
| CBD | Distance to the nearest central business district | [39] |
| Method | Advantage | Disadvantage |
|---|---|---|
| HPM | Calculate a large number of data to obtain an intuitive economic sense | Ignore the spatial heterogeneity |
| GWR | Deal with spatial heterogeneity | Cannot solve the scale difference of spatial heterogeneity |
| SGWR | Solve the scale difference of spatial heterogeneity | Cannot distinguish which variables are local and global |
| MGWR | Subdivision of global and local variables | Not revealed yet |
| Category | Variables | Units | Variable Types |
|---|---|---|---|
| Dependent variable | Rent | yuan/month·m2 | C |
| Architectural structure | Area | m2 | C |
| Bedroom | / | C | |
| Orientation | / | D | |
| Floor Level | / | D | |
| Parking | / | D | |
| Traffic condition | Subway | Km | C |
| Bus | Km | C | |
| Neighborhood environment | School | Km | C |
| Hospital | Km | C | |
| Bank | Km | C | |
| Restaurant | Km | C | |
| Shopping Center | Km | C | |
| Park | Km | C | |
| CBD | Km | C |
| Districts | Available Communities | Minimum Rent (Yuan/m2/Month) | Maximum Rent (Yuan/m2/Month) | Average Rent (Yuan/m2/Month) |
|---|---|---|---|---|
| Yuzhong | 237 | 21.26 | 55 | 29.32 |
| Jiangbei | 364 | 20.93 | 44.62 | 27.97 |
| Yubei | 228 | 18.64 | 40.95 | 26.82 |
| Nanan | 205 | 16.67 | 37.57 | 24.74 |
| Shapingba | 198 | 17.36 | 31.86 | 23.13 |
| Jiulongpo | 240 | 18.18 | 28.57 | 22.82 |
| Dadukou | 211 | 17.54 | 24.73 | 22.20 |
| Banan | 252 | 15.91 | 22.05 | 17.43 |
| Total | 1935 | 15.91 | 44.62 | 24.30 |
| Variable | Mean | Min. | Max. | |
|---|---|---|---|---|
| Architectural Structure | Bedroom | 2.30 | 1 | 5 |
| Area | 81.582 | 52 | 160 | |
| Orientation | 0.484 | 0 | 1 | |
| Floor Level | 2.115 | 1 | 4 | |
| Parking | 0.749 | 0 | 1 | |
| Traffic Condition | Subway | 2.657 | 0.100 | 3.683 |
| Bus | 1.167 | 0.300 | 2.572 | |
| Neighborhood Environment | School | 2.462 | 0.110 | 3.330 |
| Hospital | 2.592 | 0.700 | 3.732 | |
| Bank | 1.694 | 0.800 | 2.504 | |
| Restaurant | 2.957 | 0.100 | 3.172 | |
| Shopping center | 1.591 | 0.300 | 2.381 | |
| Park | 2.369 | 0.800 | 3.688 | |
| CBD | 1.592 | 0.300 | 2.362 |
| Category | Variable | Significant p < 0.05 (%) | Non-Significant p > 0.05 (%) |
|---|---|---|---|
| Architectural structure | Bedroom | 15.71 | |
| Floor Area | 100.00 | ||
| Direction | 8.62 | ||
| Floor | 12.49 | ||
| Parking | 100.00 | ||
| Traffic condition | Bus | 100.00 | |
| Subway | 100.00 | ||
| Neighborhood environment | School | 100.00 | |
| Hospital | 100.00 | ||
| Bank | 19.30 | ||
| Restaurant | 100.00 | ||
| Shopping | 100.00 |
| Category | Influential Factors | Mean | STD | Min. | Med. | Max. |
|---|---|---|---|---|---|---|
| Architectural structure | Area | 0.009 * | 0.271 | 0.002 | 0.009 | 0.017 |
| Parking | −0.017 * | 0.053 | −0.024 | −0.018 | −0.008 | |
| Traffic condition | Bus | −0.037 * | 0.002 | −0.074 | −0.037 | −0.017 |
| Subway | −0.074 * | 0.002 | −0.108 | −0.074 | −0.059 | |
| Neighborhood environment | School | −0.037 * | 0.012 | −0.061 | −0.038 | −0.048 |
| Hospital | −0.034 | 0.062 | −0.038 | −0.032 | −0.010 | |
| Restaurant | −0.028 * | 0.086 | −0.039 | −0.028 | −0.015 | |
| Shopping | −0.052 * | 0.000 | −0.053 | −0.052 | −0.052 |
| Category | Influential Factors | MGWR Bandwidth | Bandwidth as a Percentage of the Total Sample Size |
|---|---|---|---|
| Architectural structure | Area | 1927 | 99.6% |
| Parking | 168 | 8.7% * | |
| Traffic condition | Bus | 265 | 13.7% * |
| Subway | 253 | 13.1% * | |
| Neighborhood environment | School | 185 | 9.6% * |
| Hospital | 1572 | 81.2% | |
| Restaurant | 1798 | 92.9% | |
| Shopping | 365 | 18.9% * |
| Category | Variable | Significant p < 0.05 (%) | Non-Significant p < 0.05 (%) |
|---|---|---|---|
| Architectural structure | Bedroom | 88.40 | |
| Area | 100.00 | ||
| Direction | 94.3 | ||
| Floor Level | 91.6 | ||
| Parking | 100.00 | ||
| Traffic condition | Bus | 100.00 | |
| Subway | 100.00 | ||
| Neighborhood environment | School | 100.00 | |
| Hospital | 100.00 | ||
| Bank | 99.9 | ||
| Restaurant | 100.00 | ||
| Shopping | 100.00 |
| Category | Influential Factors | Mean | STD | Min. | Med. | Max. |
|---|---|---|---|---|---|---|
| Architectural structure | Area | 0.004 | 0.142 | 0.002 | 0.004 | 0.006 |
| Parking | −0.016 | 0.081 | −0.032 | −0.019 | −0.016 | |
| Traffic condition | Bus | −0.040 | 0.064 | −0.056 | −0.041 | −0.038 |
| Subway | −0.088 | 0.073 | −0.125 | −0.085 | −0.079 | |
| Neighborhood environment | School | −0.043 | 0.065 | −0.058 | −0.046 | −0.031 |
| Hospital | −0.037 | 0.072 | −0.061 | −0.039 | −0.026 | |
| Restaurant | −0.020 | 0.065 | −0.037 | −0.020 | −0.019 | |
| Shopping | −0.079 | 0.033 | −0.146 | −0.078 | −0.067 |
| Model Index | MGWR | GWR |
|---|---|---|
| R2 | 0.708 | 0.635 |
| AICc | 4838.829 | 5128.535 |
| ENP_j | 179.785 | 213.375 |
| SSE | 1145.749 | 1581.171 |
| Category | Influential Factors | Educational Zone | Industrial Zone | Commercial Zone | Financial Zone |
|---|---|---|---|---|---|
| Traffic condition | Subway | *** | *** | ||
| Bus | *** | *** | |||
| Neighborhood environment | School | *** | |||
| Shopping | *** | ||||
| Architectural structure | Parking | *** | *** |
Publisher’s Note: MDPI stays neutral with regard to jurisdictional claims in published maps and institutional affiliations. |
© 2022 by the authors. Licensee MDPI, Basel, Switzerland. This article is an open access article distributed under the terms and conditions of the Creative Commons Attribution (CC BY) license (https://creativecommons.org/licenses/by/4.0/).
Share and Cite
Liu, G.; Zhao, J.; Wu, H.; Zhuang, T. Spatial Pattern of the Determinants for the Private Housing Rental Prices in Highly Dense Populated Chinese Cities—Case of Chongqing. Land 2022, 11, 2299. https://doi.org/10.3390/land11122299
Liu G, Zhao J, Wu H, Zhuang T. Spatial Pattern of the Determinants for the Private Housing Rental Prices in Highly Dense Populated Chinese Cities—Case of Chongqing. Land. 2022; 11(12):2299. https://doi.org/10.3390/land11122299
Chicago/Turabian StyleLiu, Guiwen, Jiayue Zhao, Hongjuan Wu, and Taozhi Zhuang. 2022. "Spatial Pattern of the Determinants for the Private Housing Rental Prices in Highly Dense Populated Chinese Cities—Case of Chongqing" Land 11, no. 12: 2299. https://doi.org/10.3390/land11122299
APA StyleLiu, G., Zhao, J., Wu, H., & Zhuang, T. (2022). Spatial Pattern of the Determinants for the Private Housing Rental Prices in Highly Dense Populated Chinese Cities—Case of Chongqing. Land, 11(12), 2299. https://doi.org/10.3390/land11122299

