How to Improve Quality of Crowdsourced Cadastral Surveys
Abstract
1. Introduction
- (a)
- A number of e-services were developed,
- (b)
- Advanced basemaps, made by professionals, that now include additional geospatial information (e.g., points of interest, street names) are offered to the participants,
- (c)
- Several automated controls, such as system checks of the submitted data through the declaration process, and provision of a list of errors to ensure the elimination of such in the data collection process from a distance, were introduced [33]. Already to January 2020, more than 750,000 participants have submitted an online declaration (1.1 million declarations in total); this number may well justify the term ‘crowdsourced cadastral surveys’ [33].
2. Compilation Procedure for an Advanced Basemap for Crowdsourced Cadastral Data Collection
2.1. Compilation of the Advanced Basemap in the Hellenic Cadastral Project
2.1.1. Delineation of All Administrative Boundaries in the Area under Cadastral Survey
2.1.2. Compilation Procedure for the Advanced Basemap in Urban and Rural Areas
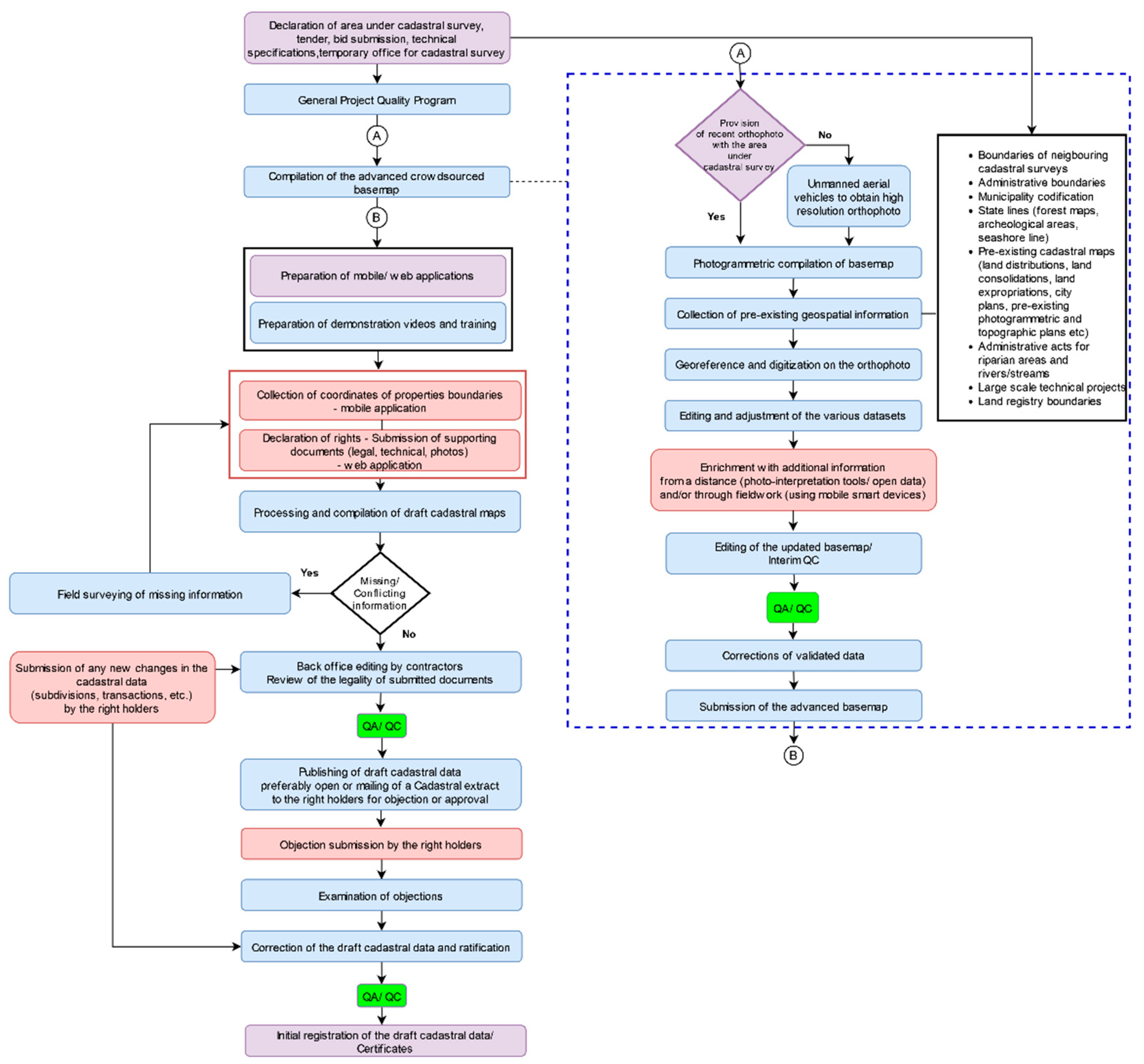
- Digitize the road network based on the above-mentioned ratified city plans and/or any administrative acts and/or existing cadastral/topographic maps (prepared for particular projects in the past such as land expropriation, land consolidation, etc.) (Figure 6a). If there are no administrative acts in the area, the digitization of the road network should be conducted based on photo-interpretation tools in conjunction with topographic surveys (Figure 6b).
- Identify and digitize the obvious preliminary land parcels on the orthophoto (Figure 7a,b). If land parcel boundaries are not visible on the orthophoto, the contractor should identify and digitize them with the assistance of local citizens. In this case, there should be cooperation with the local authorities for the mobilization and information of the local communities in order to achieve the maximum possible participation.
- Divide the urban areas into cadastral units according to the following. In urban areas the cadastral units cover the area of a building block (excluding the surrounding streets), which are surrounded by roads, irrigation canals or other natural or man-made features. Each cadastral unit consists of a single polygon and takes a simple ascending numbering within each cadastral sector. Streets, public squares, parks and rivers take a separate code number. The cadastral numbers of specific cadastral areas such as the green areas or archaeological areas are defined in the special issue of Codification and Organization of the Hellenic Cadastre.
- Definition and delineation of the boundaries of the rural areas under cadastral registration on the orthophoto (they are defined as the areas outside urban areas)
- Overlay of the preliminary and ratified forest maps on the orthophoto (Figure 11).
- Geo-reference and digitization the land parcel boundaries as derived from existing administrative acts on the orthophoto. If there is not such information available, the contractor must digitize the preliminary land parcels based on photo-interpretation tools and with the assistance of local citizens (Figure 12a,b).
- Divide the rural areas into cadastral units and cadastral sectors according to the following: The cadastral units cover, in the rural and other areas, an area of 20–200 hectares (or even more if this is deemed necessary), which is surrounded by roads, rivers or other natural or man-made features. Each cadastral unit consists of a single polygon and is coded with ascending numbering within each sector (as referred to in the special issue of the Codification and Organization of the Hellenic Cadastre) [34] (Figure 13).
2.1.3. Investigation of the Quality Assurance/Quality Control (QA/QC) Methodology Applied for the Hellenic Cadastral Project
- (a)
- submission of the preliminary cadastral database (advanced cadastral basemap),
- (b)
- submission of 50% of the digital cadastral database (following the declaration submission phase),
- (c)
- submission of the whole digital cadastral database (following the declaration submission phase),
- (d)
- Submission of the revised cadastral database (following the objection examination phase)
- (e)
- Submission of final cadastral database (following the initial registration).
- Cadastral study area boundaries
- ▪
- digital files of the boundaries
- ▪
- technical report documenting the delineation of the boundaries
- Compilation of the advanced preliminary cadastral basemap
- ▪
- digital files of the advanced preliminary cadastral basemap
- ▪
- metadata files, mk
- ▪
- technical report
- scanned documents and maps (legal and administrative documents referring to data received from existing relevant projects)
- the General Project Quality Program
- the technical reports (compilation of the digital cadastral database and its revision, compilation of cadastral diagrams and tables)
- digital database of descriptive cadastral data
- digital database of spatial cadastral data
- the quality index of cadastral base (sampling control)
- geometric accuracy checking (sampling)
- Monitoring and controlling implementation of the Quality Plan
- Auditing of Processes and Services provided by the Contractor
- Quality control of cadastral project deliverables
- Completeness of data, presence and absence of features, their attributes and their relations:
- ▪
- Commission of data, redundancy and excesses in data (data do not contain necessary features and attributes);
- ▪
- Omission of data, data absent from a dataset;
- Logical consistency of data, degree of adherence to logical rules of data structure, attribution and relationships:
- ▪
- Conceptual consistency, the internal coherence of the system’s structure and the nature of the mapping from user task goals to system procedures;
- ▪
- Domain consistency, adherence of values to the value domains;
- ▪
- Format consistency, degree to which data is stored in accordance with the physical structure of the dataset;
- ▪
- Topological consistency, a set of rules that models the relationships between neighboring points, lines and polygons to determine how they share geometry;
- Positional accuracy of data, accuracy of the position of features:
- ▪
- Absolute accuracy, closeness of reported coordinate values to values accepted as or being true;
- ▪
- Relative accuracy, closeness of the relative positions of features in a dataset to their respective relative positions accepted as or being true;
- ▪
- Gridded data position accuracy, closeness of gridded data spatial position values to values accepted as or being true;
- Temporal accuracy of data, the quality of temporal attributes and temporal relationship of features:
- ▪
- Accuracy of a time measurement, closeness of reported time measurements to values accepted as or known to be true;
- ▪
- Temporal consistency, ensures that the difference in the values, which is stored in the database of the real-time systems, and the real data is within some predefined limit;
- ▪
- Temporal validity, enables tracking time periods of geospatial data for real world validity;
- Thematic accuracy of data, measures the difference of attribute values from the true values:
- ▪
- Classification correctness, the ratio of correctly classified objects with the total number of objects in the test set;
- ▪
- Non-quantitative attribute accuracy, a measure of whether a non-quantitative attribute is correct or incorrect;
- ▪
- Quantitative attribute correctness, closeness of the value of a quantitative attribute to a value accepted as or known to be true.
- compliance with the required accuracy,
- geo-reference of the administrative acts,
- completeness regarding titles, right holder data, land parcel area size, etc. (Figure 17a,b)
- field measurements to test compatibility with HEPOS
- field measurements to test adjustment of administrative acts (Figure 18a,b)
- field measurements and field inspections to check the boundaries of the land parcels (Figure 18a–c)
- cadastral basemap completeness regarding required accuracies and scales
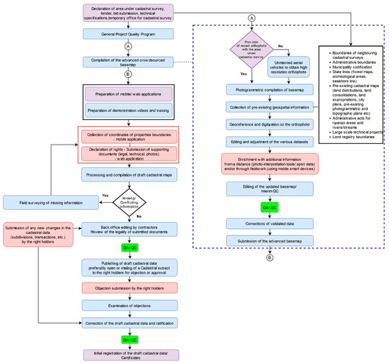
2.2. Proposed Model for the Compilation of an Advanced Crowdsourced Basemap
- First QA/QC takes place following the compilation of the advanced basemap
- Second QA/QC takes place following the declaration submission phase
- Third QA/QC takes place following the objection’s submission phase.
3. Case Study
3.1. Data Collection by a Team of Trained Volunteers
3.2. QC and Editing by a Cadastral Surveyor
4. Discussion/Conclusions
- Data Completion (polygon, point-data),
- Geometric accuracy corrections,
- Required man-hours for decisions,
- Preparation of the e-course and the training of volunteers (about eight man-hours).
Author Contributions
Funding
Institutional Review Board Statement
Informed Consent Statement
Data Availability Statement
Acknowledgments
Conflicts of Interest
References
- Jones, B.; Lemmen, C.; Molendijk, M.; Gorton, K. Fit-for-Purpose and Fit-for-Future Technology for Cadastral Systems. In Proceedings of the World Bank Conference on Land and Poverty, Washington, DC, USA, 24–27 March 2014. [Google Scholar]
- Basiouka, S.; Potsiou, C. VGI in Cadastre: A Greek Experiment to Investigate the Potential of Crowdsourcing Techniques in Cadastral Mapping. Surv. Rev. 2012, 44, 153–161. [Google Scholar] [CrossRef]
- Basiouka, S.; Potsiou, C. Improving Cadastral Survey Procedures using Crowdsourcing Techniques. mCoord. Mag. 2012, 8, 20–26. [Google Scholar]
- Molendijk, M.; Dukon, T.S.; Lemmen, C.; Morales, J.; Endo, V.; Rodriguez, S.R.; Dueñas, J.F.G.; Sanchez, I.E.M.; Spijkers, P.; Unger, E.M.; et al. Land and Peace in Colombia: FFP Methodology for Field Data Collection and Data Handling. In Proceedings of the World Bank Conference on Land and Poverty, Washington, DC, USA, 19–23 March 2018. [Google Scholar]
- Mourafetis, G.; Apostolopoulos, K.; Potsiou, C.; Ioannidis, C. Enhancing Cadastral Surveys by Facilitating the Participation of Owners. Surv. Rev. 2015, 47, 316–324. [Google Scholar] [CrossRef]
- Enemark, S.; Mclaren, R.; Lemmen, C. Building fit-for-purpose land administration systems. In Proceedings of the XXV FIG congress, Kuala Lumpur, Malaysia, 16–21 June 2014; Available online: http://www.fig.net/resources/proceedings/figproceedings/fig2014/papers/SS10/SS10enemarklemmen_et_al_7210.pdf (accessed on 20 June 2022).
- Enemark, S.; McLaren, R.; Lemmen, C.H.J. Fit-for-Purpose Land Administration: Guiding Principles for Country Implementation: E-Book; United Nations Human Settlements Programme (UN-HABITAT): Nairobi, Kenya, 2016. [Google Scholar]
- Navratil, G.; Frank, A. VGI for land administration—A quality perspective. In Proceedings of the 8th International Symposium on Spatial Data Quality, Hong Kong, China, 30 May–1 June 2013. [Google Scholar]
- Arsanjani, J.J.; Barron, C.; Bakillah, M.; Helbich, M. Assessing the Quality of OpenStreetMap Contributors together with their Contributions. In Proceedings of the AGILE, Leuven, Belgium, 14–17 May 2013; pp. 14–17. [Google Scholar]
- Helbich, M.; Amelunxen, C.; Neis, P.; Zipf, A. Comparative Spatial Analysis of Positional Accuracy of OpenStreetMap and Proprietary Geodata. Proc. GI_Forum 2012, 4, 24. [Google Scholar]
- Kalantari, M.; La, V. Assessing OpenStreetMap as an Open Property Map. In OpenStreetMap in GIScience; Arsanjani, J.J., Zipf, A., Mooney, P., Helbich, M., Eds.; Springer: Cham, Switzerland, 2015; pp. 255–272. [Google Scholar]
- Moreri, K.; Fairbairn, D.; James, P. Technological solutions for citizens’ participation into cadastral mapping. In Proceedings of the 27th International Cartographic Conference 16th General Assembly—Maps Connecting the World, Rio de Janeiro, Brazil, 23–28 August 2015. [Google Scholar]
- Basiouka, S.; Potsiou, C. A Proposed Crowdsourcing Cadastral Model: Taking Advantage of Previous Experience and Innovative Techniques. In European Handbook of Crowdsourced Geographic Information; Capineri, C., Haklay, M., Huang, H., Antoniou, V., Kettunen, J., Ostermann, F.O., Purves, R.S., Eds.; Ubiquity Press: London, UK, 2016; pp. 419–433. [Google Scholar]
- Gkeli, M.; Apostolopoulos, K.; Mourafetis, G.; Ioannidis, C.; Potsiou, C. Crowdsourcing and Mobile Services for a Fit-for-purpose Cadastre in Greece. In Proceedings of the 4th International Conference on Remote Sensing and Geoinformation of the Environment (RSCy2016), Paphos, Cyprus, 4–8 April 2016. [Google Scholar]
- Basiouka, S.; Potsiou Cand Bakogiannis, E. OpenStreetMap for Cadastral Purposes: An Application Using VGI for Official Processes in Urban Areas. Surv. Rev. 2015, 47, 333–341. [Google Scholar]
- Rahmatizadeh, S.; Rajabifard, A.; Kalantari, M. A conceptual framework for utilising VGI in land administration. Land Use Policy 2016, 56, 81–89. [Google Scholar] [CrossRef]
- Apostolopoulos, K.; Geli, M.; Petrelli, P.; Potsiou, C.; Ioannidis, C. A New Model for Cadastral Surveying Using Crowdsourcing. Surv. Rev. 2018, 50, 122–133. [Google Scholar] [CrossRef]
- Moreri, K.K.; Fairbairn, D.; James, P. Issues in developing a fit for purpose system for incorporating VGI in land administration in Botswana. Land Use Policy 2018, 77, 402–411. [Google Scholar]
- Moreri, K.K.; Fairbairn, D.; James, P. Volunteered Geographic Information Quality. Int. J. Geogr. Inf. Sci. 2018, 32, 931–959. [Google Scholar] [CrossRef]
- Asiama, K.; Bennett, R.; Zevenbergen, J. Participatory Land Administration on Customary Lands: A Practical VGI Experiment in Nanton, Ghana. Int. J. Geoinfor. 2017, 6, 186. [Google Scholar] [CrossRef]
- Potsiou, C.; Paunescu, C.; Ioannidis, C.; Apostolopoulos, K.; Nache, F. Reliable 2D Crowdsourced Cadastral Surveys: Case Studies from Greece and Romania. ISPRS Int. J. Geo-Inf. 2020, 9, 89. [Google Scholar] [CrossRef]
- Cetl, V.; Ioannidis, C.; Dalyot, S.; Doytsher, Y.; Felus, Y.; Haklay, M.; Mueller, H.; Potsiou, C.; Rispoli, E.; Siriba, D. New Trends in Geospatial Information: The Land Surveyors Role in the Era of Crowdsourcing and VGI; FIG PUBLICATION NO. 73; International Federation of Surveyors (FIG): Copenhagen, Denmark, 2019; ISSN 2311-8423. [Google Scholar]
- García-Morán, A.; Ulvund, S.; Unger, E.-M.; Bennett, R.M. Exploring PPPs in Support of Fit-for-Purpose Land Administration: A Case Study from Côte d’Ivoire. Land 2021, 10, 892. [Google Scholar] [CrossRef]
- Balas, M.; Carrilho, J.; Lemmen, C. The Fit for Purpose Land Administration Approach-Connecting People, Processes and Tech-nology in Mozambique. Land 2021, 10, 818. [Google Scholar] [CrossRef]
- Kelm, K.; Antos, S.; McLaren, R. Applying the FFP Approach to Wider Land Management Functions. Land 2021, 10, 723. [Google Scholar] [CrossRef]
- Williams-Wynn, C. Applying the Fit-for-Purpose Land Administration Concept to South Africa. Land 2021, 10, 602. [Google Scholar] [CrossRef]
- Potsiou, C.; Ioannidis, C. Why Crowdsourcing in Surveying. In Proceedings of the FIG Working Week 2019, Hanoi, Vietnam, 22–26 April 2019; Available online: https://www.fig.net/resources/proceedings/fig_proceedings/fig2019/papers/ts04c/TS04C_potsiou_ioannidis_10191_abs.pdf (accessed on 24 March 2020).
- Bakogiannis, E.; Potsiou, C.; Apostolopoulos, K.; Kyriakidis, C. Crowdsourced Geospatial Infrastructure for Coastal Management and Planning for Emerging Post COVID-19 Tourism Demand. Tour. Hosp. 2021, 2, 261–276. [Google Scholar] [CrossRef]
- Rocha, L.A.; Montoya, J.; Ortiz, A. Quality Assurance for Spatial Data Collected in Fit-for-Purpose Land Administration Approaches in Colombia. Land 2021, 10, 496. [Google Scholar] [CrossRef]
- Williamson, I.P.; Rajabifard, A.; Kalantari, M.; Wallace, J. AAA Land Information: Accurate, Assured and Authoritive. In Proceedings of the 8th FIG Regional Conference 2012 Surveying Towards Sustainable Development, Montevideo, Uruguay, 26–29 November 2012. [Google Scholar]
- Apostolopoulos, K.; Potsiou, C. Consideration on how to introduce Gamification tools to enhance Citizen Engagement in Crowdsourced Cadastral Surveys. Surv. Rev. 2021, 54, 142–152. [Google Scholar] [CrossRef]
- Balla, E.; Zevenbergen, J.; Madureira, A.M.; Georgiadou, Y. Too Much, Too Soon? The Changes in Greece’s Land Administration Organizations during the Economic Crisis Period 2009 to 2018. Land 2022, 11, 1564. [Google Scholar] [CrossRef]
- Mourafetis, G.; Potsiou, C. IT Services and Crowdsourcing in Support of the Hellenic Cadastre: Advanced Citizen Participation and Crowdsourcing in the Official Property Registration Process. ISPRS Int. J. Geo-Inf. 2020, 9, 190. [Google Scholar] [CrossRef]
- Government Gazette. Regulation 425/09.1/2007; Government Gazette: Athens, Greece. (In English)
- Kavvas, I. Investigating the Compilation of Cadastral Diagrams with Citizen Participation. Diploma Thesis, Undergraduate studies. SRSE NTUA, Athens, Greece, 2020. [Google Scholar]
- Kavadas, I. Forming a Quality Model for cadastral data using International Standards. In Proceedings of the Conference: SDQ2018—2nd International Workshop on Spatial Quality, Valletta, Malta, 6–7 February 2018. [Google Scholar] [CrossRef]
- ISO 19113:2002; Geographic Information—Quality Principles. 20 November 2002. Available online: https://www.iso.org/standard/26018.html (accessed on 20 June 2020).
- Tzanis, L. Quality Control of Cadastral Data with Citizen Participation—Suitability Check for Flood Risk Management. Diploma Thesis, Undergraduate studies. SRSE NTUA, Athens, Greece, 2021. [Google Scholar]
- Neis, P.; Zipf, A. Analyzing the Contributor Activity of a Volunteered Geographic Information Project—The Case of OpenStreetMap. ISPRS Int. J. Geo-Inf. 2012, 1, 146–165. [Google Scholar] [CrossRef]
- Government Gazette. Regulation 923/05.4/2016; Government Gazette: Athens, Greece. (In English)
- ISO 2859-2:1985; Sampling Procedures for Inspection by Attributes—Part 2: Sampling Plans Indexed by Limiting Quality (LQ) for Isolated Lot Inspection. 29 August 1985. Available online: https://www.iso.org/standard/7867.html (accessed on 20 June 2022).



























Publisher’s Note: MDPI stays neutral with regard to jurisdictional claims in published maps and institutional affiliations. |
© 2022 by the authors. Licensee MDPI, Basel, Switzerland. This article is an open access article distributed under the terms and conditions of the Creative Commons Attribution (CC BY) license (https://creativecommons.org/licenses/by/4.0/).
Share and Cite
Apostolopoulos, K.; Potsiou, C. How to Improve Quality of Crowdsourced Cadastral Surveys. Land 2022, 11, 1642. https://doi.org/10.3390/land11101642
Apostolopoulos K, Potsiou C. How to Improve Quality of Crowdsourced Cadastral Surveys. Land. 2022; 11(10):1642. https://doi.org/10.3390/land11101642
Chicago/Turabian StyleApostolopoulos, Konstantinos, and Chryssy Potsiou. 2022. "How to Improve Quality of Crowdsourced Cadastral Surveys" Land 11, no. 10: 1642. https://doi.org/10.3390/land11101642
APA StyleApostolopoulos, K., & Potsiou, C. (2022). How to Improve Quality of Crowdsourced Cadastral Surveys. Land, 11(10), 1642. https://doi.org/10.3390/land11101642
