Next Article in Journal
The Role of Urban Agriculture Technologies in Transformation toward Participatory Local Urban Planning in Rafsanjan
Next Article in Special Issue
Effects of Low-Carbon Visualizations in Landscape Design Based on Virtual Eye-Movement Behavior Preference
Previous Article in Journal
Erosion Rate of the Aliano Biancana Badlands Based on a 3D Multi-Temporal High-Resolution Survey and Implications for Wind-Driven Rain
Previous Article in Special Issue
A Spherical Video-Based Immersive Virtual Reality Learning System to Support Landscape Architecture Students’ Learning Performance during the COVID-19 Era
 
 
Font Type:
Arial Georgia Verdana
Font Size:
Aa Aa Aa
Line Spacing:
Column Width:
Background:
Article

Development of a Virtual Wetland Ecological System Using VR 360° Panoramic Technology for Environmental Education

Institute of Learning Sciences and Technologies, National Tsing Hua University, Hsinchu 30013, Taiwan
*
Author to whom correspondence should be addressed.
Land 2021, 10(8), 829; https://doi.org/10.3390/land10080829
Submission received: 20 July 2021 / Revised: 5 August 2021 / Accepted: 5 August 2021 / Published: 7 August 2021
(This article belongs to the Special Issue 3D Geovisualization in Landscape Design)

Abstract

:
In this study, the VR 360° panoramic technology is used to develop a virtual wetland ecological system for applications in environmental education. The system provides a virtual wetland environment for autonomous exploration, where the user can conduct inquiry-based learning by cardboard VR to obtain essential information and concepts in ecological protection. It contains the learning contents of wetland ecology and creatures in Hsinchu coastal areas, northern Taiwan. To investigate the learning effectiveness of the VR system, we recruited 42 seventh graders as participants and divided them evenly into two groups. The experimental group used the virtual wetland ecological system for learning and the control group learned with conventional teaching materials. The differences of the experimental results indicated: (1) the experimental group showed a high degree of satisfaction after using the virtual wetland ecological system; (2) the learning achievement of the experimental group was significantly higher than that of the control group; (3) the learning motivation of the experimental group was significantly higher than that of the control group. The virtual wetland ecological system can enhance the learning effectiveness and learning motivation using low-cost cardboard glasses, so it is a suitable tool for promoting environmental education in remote areas.

1. Introduction

The aims of environmental education are to cultivate a sense of ethical responsibility for the environment and to convey correct knowledge, attitudes, and skills to the public for protecting and maintaining the natural environments. Environmental protection is a practice of conserving environments for the benefit of the human being and all creatures on earth. Due to the pressures of population and economic development, the natural environment is being degraded. Therefore, excessive human interference and destruction should be prevented such that the ultimate goals of co-prosperity and coexistence between humans and their environments can be achieved. In the Belgrade Charter, proposed by the United Nations Educational, Scientific and Cultural Organization (UNESCO), specifics on the goals of environmental education and relevant contents were defined. The goal is to develop a world population that is aware of and concerned about the environment as well as its associated problems [1].
Ecosystems, in all their diversity, possess essential functions and critical services in a chain interaction between organisms and their environments. Wetlands provide habitats and food sources for aquatic creatures, divert the flow of water during flooding events, purify water, and affect food safety [2]. Due to the lack of knowledge on the necessity of their protection, wetlands are now fragmented and threatened by the impacts of economic development [3]. To ensure the sustainability of ecosystems, several researchers and educational institutions have promoted environmental education in which field trips and recreational activities are integrated in course design to enhance environmental awareness and understanding of wetland ecology [4,5,6,7].
Conventional environmental education on wetland ecology is categorized as on-site teaching and classroom teaching [8]. On-site teaching is typically conducted via guided tours along with the use of printed brochures provided by tourist centers [9]. However, in addition to excessive labor costs, field trips are limited by the factors of time, space and the weather conditions. On the other hand, classroom teaching relies mainly on textbooks, instructional media and online resources. Students can learn about wetland ecology by reading textbooks and watching videos under the instruction of their teachers. However, conventional teaching materials are less interactive, so it is difficult to immerse students in the learning context. The major deficiency is that they cannot see the actual ecosystems and this reduces the learning motivation and learning effectiveness. Considering the advantages and disadvantages of on-site teaching and classroom teaching, researchers proposed using the virtual reality (VR) simulation to develop immersive learning models for increasing learning motivation and learning effectiveness [10,11,12].
Virtual reality is an information and communication technology (ICT) to create an immersive environment where users can react in a similar way they would in real life. They can interact with the virtual environment using various devices such as the head-mounted display (HMD) and data gloves to see, hear and feel as if situated in the real environment. The combination of visual, auditory and tactile sensations through VR creates an immersive environment without damaging actual environments or causing danger to the individual [13]. Dubovi, Levy and Dagan [14] constructed a virtual environment for the acquisition of knowledge on hospital administration by using the desktop VR simulation to practice relevant medication procedures. Although the learning effectiveness was high, the level of immersion was compromised because the desktop VR was susceptible to the environmental interference.
Broyer et al. [15] built a virtual laboratory to organize teaching activities related to laboratory safety, providing an immersive learning environment accessible through a high-resolution HMD. Despite its favorable learning outcomes, their approach is not suitable for classroom applications because of the high cost for building the VR environment and necessity of deploying the VR module for a large number of users. With advances in smartphones and 3D display technologies, the cardboard VR can display panoramic images of virtual scenes at a low cost. Compared with the desktop VR and HMD VR, the cardboard VR is a more suitable approach for classroom teaching. It provides an immersive environment through the VR 360° panoramic technology, easy to set up and operate, and its application is not limited by time or space [16].
In the recent years, the applications of VR in education have been successful because learners can operate VR devices themselves to explore the learning contents in an immersive environment, and this stimulated their interest in learning and enhanced their learning effectiveness [17,18]. Relevant studies on environmental education are summarized as follows. Markowitz et al. [19] developed an immersive VR system to simulate the ocean acidification process. Without venturing into the deep ocean, participants freely observed and explored in the virtual marine environment. The intervention aroused their interest and helped them acquire knowledge on the effects of ocean acidification. Tarng et al. [20] established a virtual campus ecological pool, where students could learn about the aquatic organisms through interactive operation. They considered the VR system more interesting than a real ecological pool. The experimental results indicated that the VR system could improve learning motivation and effectiveness. In short, VR simulations may increase the motivation of students more easily in learning abstract concepts.
Given the diversity of wetland ecosystems and the complexity of environmental issues, e.g., environmental impacts by overexploitation, inquiry skills are indispensable as they play an essential role in learning wetland ecology and may often improve the learning outcome effectively. For example, after raising a question for inquiry-based learning, the teacher can ask students to make assumptions, explorations, verifications, inductions, explanations, and discussions to infer the meaning of the knowledge they have obtained for understanding the concepts [21,22]. Inquiry-based learning is a learner-centered teaching model in which students are active builders of knowledge. It can cultivate the abilities of observation, posing questions, planning and experimentation, and is therefore suitable for the instructional design in environmental education.
Combining the VR technology with inquiry-based learning to develop a VR system can provide students with suitable learning contexts for applications in environmental education. The interactive user interface enables students to explore autonomously in the virtual ecological environment, observe wetland creatures (e.g., characteristics and habitual behaviors), and initiate induction and discussion. The incorporation of VR exploration into classroom teaching can facilitate a safer and deeper learning situation than on-site teaching while avoiding the damage of wetland ecology and danger to the individual. Such inquiry-based learning is richer in contents, less restricted by weather conditions, and more interesting than conventional teaching methods [23,24].
To develop a virtual learning system on wetland ecology that is inexpensive and easy to operate, we used the VR 360° panoramic technology to design the virtual scenes of three wetland areas in northern Taiwan, including (1) Chin Cheng Lake bird-watching area, (2) Hsiang Shan wetland and (3) Shin Feng mangrove forest. Students can conduct inquiry-based learning with cardboard VR to obtain essential information and concepts in wetland ecology. They can explore in the virtual scenes to observe wetland creatures and their habitats as well as characteristics, and complete the challenge mission to learn about wetland ecology and concepts of ecological protection.
The rest of this paper is structured as follows: The next section reviews the crucial articles related to this study. In the “Virtual Wetland Ecological System” section, we describe the methodology of building the 3D panoramic wetland ecological system. In the “Teaching Experiment” section, participants’ learning effectiveness, learning motivation, and learning satisfaction are analyzed. Then, the findings of this study are described in the “Discussion” section. Finally, the conclusions and future works are given at the end of this paper.

2. Theoretical Frameworks

In this section, the related researches of environmental education, virtual reality in education, and inquiry-based learning are discussed to form the frameworks of the study.

2.1. Environmental Education

In the 1970s, the promotion of environmental conservation in many countries was aimed at resolving environmental issues through the enactment of environmental protection laws and training of conservation and education personnel. In 1972, the United Nations held the Stockholm Conference to enhance understanding of the relationship between environments and human beings by emphasizing its importance. As a result, countries were more concerned about environmental education and the related issues. In 1974, the United Nations officially proposed the International Environmental Education Program in view of the fundamental assistance of education to resolve environmental problems [25]. The National Environmental Education Act was passed by the U.S. Congress in 1990, a crucial step to include the Office of Environmental Education in the U.S. Environmental Protection Agency (EPA), raising the environmental education initiatives to the federal level to strength its influence [26]. The objective is to guide the public to participate in environmental protection activities for solving environmental problems.
In Taiwan, the Ministry of Education (MOE) issued “General Guidelines of Grades 1–9 Curriculum for Elementary and Junior High School Education” [27], in which “Environmental Education” is an important topic. The goal is to educate students to understand and pay attention to environmental and other relevant issues. It can also help them acquire knowledge and develop necessary skills, attitudes, motivations, and commitments in resolving environmental problems and preventing further damage to the environment. The guideline has now become a lifelong learning process focused on how to accomplish the practice of protecting the natural environments by increasing the interest and motivation toward the resolution of environmental problems.
A wetland is an area where its soil is covered by water all year or for varying periods of time. Wetlands are vital for human survival because they are the major productive environments to provide aquatic and wildlife habitats which numerous species of plants and animals depend on for survival. They can also improve water quality, store flood water and maintain surface water flow during dry seasons. Therefore, understanding wetland ecology has been an important part in environmental education.
Cachelin, Paisley and Blanchard [8] analyzed the differences between on-site and classroom teaching on wetland ecosystems, reporting that on-site teaching possessed greater cognitive benefits. Moreover, on-site teaching established an emotional connection between students and the environment they explored. Although classroom teaching cannot provide a sense of presence, it is the simplest and more suitable method for the promotion of environmental education in educational institutions. To remedy the situation that on-site observation is not possible in classroom teaching, many instructors have incorporated relevant teaching aids. For example, Papapanagou, Tiniakou and Georgiadis [28] guided students to use hypermedia application/CD-ROM and worksheets in learning wetlands as a starting point for understanding these ecosystems.
To stimulate learning motivation, Gannon [29] tried to enhance the understanding of sustainability by composing a story about an encounter between children and animals in a wetland. The story served as a foundation where the children were encouraged to apply an inquiry-based method to examine the impacts of humanism on environmental education. Students had the ability to discover the connections between locations and natural waterways. In this way, they developed an emotional attachment to the wetland and acquired knowledge on emerging issues (e.g., creative participation, environmental responsibility, sustainability, and water management). Shih, Chao and Kao [30] investigated the effectiveness of applying board games to children’s environmental education, specifically, on the wetland food chain. They designed an unplugged game in which the related environmental elements (e.g., animals, plants, hillsides, and rocks) constituted the game elements. The board game had a positive effect on learning concentration and helping children link their prior knowledge with problem-solving skills.

2.2. Virtual Reality in Education

Virtual reality is a technology integrating computer graphics and human–computer interfaces to create an immersive 3D virtual world where the user can feel as if situated in the real world [31]. Tarng et al. [20] indicated that users could interact with virtual environments through their sense organs, similar to how they could do in a real environment. Virtual reality can avoid the danger while satisfying the major requirements and it can also reduce the cost and unnecessary waste. The immersive VR provides students with a meaningful learning context, so it can be applied in a wide range of research and education. It can also trigger the intrinsic motivation for performing contextual tasks. Makransky and Peterson [12] discovered that immersive virtual field trips facilitated learning the climate change because the high-level interaction could enhance learning outcomes. Similar to how images are often used to illustrate complex textual descriptions, VR has the potential to help learners conceptualize 3D space and the geometric shape of an object. When learners were immersed in a VR learning environment, accelerated cognition, increased attention, and improved critical thinking had been reported [32].
VR is divided into various categories according to the form of display and the method of construction. Desktop VR [33], the most economical VR system, displays 3D scenes on a computer screen. The typical input sources include the keyboard, mouse, and joystick. In general, immersion in such systems is difficult because of the interference outside the screen. However, the user can still focus on the virtual environment if the learning content has a high quality and is well presented. Simulator VR [34], a device-based and environment-oriented VR system, simulates the process and experience of operating a real machine in a specific environment and it is commonly used in training drivers and pilots. Projection VR [35] uses several projectors to create the entire scene around the user as a 360-degree panoramic environment. Immersive VR [36] is the most expensive system of all and it creates the most authentic perceptual experience. It requires specific input and output devices, such as an HMD, a motion tracker and data gloves, to enable full immersion in the virtual environment for providing a multi-sensory experience.
VR is widely applied in science education. For example, Chen et al. [37] developed a desktop VR system to simulate earth motion for classroom application. The VR system can facilitate the clarification of astronomical concepts. To enable the conceptual cognition of relative motion, Kozhevnikov, Gurlitt and Kozhevnikov [38] provided students with an immersive experience using the HMD and desktop VR to explore the effects of different VR environments on learning effectiveness. Lee and Wong [39] incorporated the V-Frog, a commercially available desktop VR system, into a course on frog anatomy. Differences in spatial ability and learning effectiveness under the VR system and conventional teaching were discussed. In a course on learning the nanostructure of 3D crystals, Tarng et al. [40] built a virtual transmission electron microscope (TEM) and investigated its performance on learning achievements and learning motivation. According to the results of the above research, VR can enhance spatial cognition, motivate learners to acquire scientific knowledge, and increase the understanding of abstract concepts.
Regarding the applications of VR in environmental education, Barbalios et al. [41] developed a virtual lacustrine environment for learning natural resource sharing. They guided students through the formulation of water extraction and irrigation methods, and evaluated their problem-solving skills and learning achievements. The research results showed that the mean score of students by using the virtual lacustrine environment was significantly higher than that of using the conventional textbook-based teaching method. After operating the VR system, students were able to examine complex problems and find out strategies for their management and resolution.
Markowitz et al. [19] developed a VR system to simulate the process of ocean acidification and the users could wear headsets for an immersive experience. The researchers examined whether the VR system exerted impacts on students’ learning achievements and attitudes toward environmental protection. The analytical results indicated that following the VR experience, participants became interested in learning about the causes and effects of ocean acidification. They were also willing to explore more elements related to climate change in the ocean environment. Chang, Hsu and Jong [42] developed a VR system for geography courses, in which 360° panoramic images of Yehliu Geopark, Taiwan, were displayed on a web page. Peer learning activities were conducted as an experimental method. According to the experimental results, the mean scores of learning achievements, motivation, self-efficacy, critical thinking ability, and creativity were higher for the students using the VR system through the integration of peer assessment.

2.3. Inquiry-Based Learning

Inquiry-based learning is a learner-centered approach of which the key attribute is the learning process stimulated by inquiry. In this approach, the role of a teacher is to establish the interaction between students and the learning contexts. When the students encounter a problem, the teacher points out the right direction rather than giving them the answer directly. Following the direction, students can predict, observe, and explain the problems. After that, they can develop the research skills and become life-long learners. Specifically, the process of predict–observe–explain (POE) is often used to trigger the metacognition in learners [43]. However, when learners were not given an environment to observe and therefore not able to develop enough interpretation skills, the expected learning outcomes could not be realized [44].
Several studies support the effectiveness of inquiry-based learning implemented by different strategies [45], such as those based on the 5E (engage, explore, explain, elaborate, and evaluate) model [46] and the POE strategy [47]. Under the POE strategy, when students encounter a cognitive conflict between the predictions regarding a scientific topic and the observation results, the teacher can provide them with appropriate media, guide them to make observations from different perspectives, and encourage them to present evidence and explanations for them to make predictions [48,49].
Different versions of the POE strategy have been developed. For example, Bajar-Sales, Avilla and Camacho [50] modified the original POE strategy into the predict–explain–observe–explain (PEOE) strategy, under which students were instructed to provide the rationale for their predictions. Costu, Ayas and Niaz [51] added a second discussion and a second explanation to the original POE process. After adjusting the order of actions, they proposed the predict–discuss–explain–observe–discuss–explain (PDEODE) strategy. The modification was made considering the requirement of supplementary activities under different circumstances or based on the characteristics of different types of knowledge. The procedures are considerably flexible; however, they all comply with the following rules proposed by White and Gunstone [47]:
  • Provide predictable situations in line with students’ understanding,
  • Provide real scenarios and relevant questions,
  • Enable students to make direct and reasonable observations,
  • Provide students with suitable prediction methods according to the scenarios.
For the application in environmental education, Hong et al. [52] combined inquiry-based learning with the POE strategy and modified it into the prediction–observation–quiz–explanation (POQE) strategy by incorporating a quiz into the process. The teaching model delivered information on green energy, where students’ cognitive flow, cognitive load, and self-efficacy in studying issues concerning the generation of green power were examined. Steele, Hives and Scott [53] incorporated inquiry-based learning into conventional environmental education, instructing students to describe learning process through storytelling. Students were guided through active participation in learning activities and clearly presented their learning outcomes on a poster to increase the learning motivation and learning effectiveness. Bush, Sieber, Seiler and Chandler [54] applied the inquiry-based learning in environmental education by asking children to discuss the effects of paper and plastic products on the environment. In real practice, the above research results indicate that inquiry-based learning not only facilitates the acquisition of knowledge but also encourages students to think deeply about their roles as consumers and how they intend to promote the relevant changes to protect the environment.
In this study, a virtual wetland ecological system was designed using the VR 360° panoramic technology and inquiry-based learning approach for applications in environmental education. A teaching experiment was conducted to investigate the performance of the VR system based on the statistical results of achievement tests and questionnaire results. According to the literature review and the research purpose of this study, the research questions are listed as follows:
(1)
Is there a significant difference in learning effectiveness between the students using the VR system and conventional classroom teaching?
(2)
Is there a significant difference in learning motivation between the students using the VR system and conventional classroom teaching?
(3)
What are the levels of satisfaction in usefulness and ease of use for the students after using the VR system?

3. Virtual Wetland Ecological System

The virtual wetland ecological system is designed using the VR 360° panoramic technology to create the virtual scenes of wetland ecosystems. The user can use a smartphone equipped with cardboard glasses to explore the learning contents of wetland ecology. Such devices are portable, easy to use, low in cost, and able to display panoramic images, allowing the user to conduct observation in the virtual wetland environment with a 360-degree view as if in the real world and use the focus point to trigger the designated events, e.g., observation, transfer, and viewing information. Unlike computer-generated scenes, the 3D panoramic scenes can faithfully present the original appearance of wetland ecology. When applied in classroom teaching, the immersive VR experience is like conducting on-site teaching, and students can observe animals and plants through cardboard VR to learn about wetland knowledge and concepts of ecological protection.
The virtual wetland ecological system is designed as a smartphone-based application (app) by following the development process as shown in Figure 1. First, the panoramic camera is used to take 3D photographs of wetlands. Then, the ordinary photography equipment is employed to take pictures and videos of wetland plants and animals. After that, Unity 3D is used to design the virtual scenes and add the interactive objects such as road signs and icons. Finally, the user interface for observation and scene transfer is designed (Figure 2). When the VR system is completed, it can be downloaded and installed on a smartphone with an Android operating system. The app is ready for use if a pair of cardboard glasses is selected as the HMD. Starting the app will divide the screen into two parts for displaying the stereo image pair. The user can put the smartphone in the cardboard compartment and mount it to face for viewing the virtual scene. In cardboard VR, the interaction is achieved by focusing the viewpoint at the built-in icons to trigger the events such as observation, information and moving to another scene.

3.1. VR 360° Panoramic Scenes

The virtual wetland ecological system was designed using Unity3D, a cross-platform 2D/3D game engine developed by Unity Technologies, mainly used to design games for the platforms of Windows, MacOS, Linux, iOS, and Android, etc. The virtual scenes and user interface were developed by Unity 3D and the Google VR software development kit (SDK). The C# language was selected in Visual Studio 2017 to develop the interactive programs for triggering events. The panoramic photographs were taken by Ricoh Theta V camera and the images of user interface were drawn by Adobe photoshop. The videos of animals and plants were edited by Adobe Premiere CS6. The development process includes: (1) compilation of learning contents on wetland ecology; (2) preparation of photographs, videos, textual descriptions, and voice quizzes corresponding to different wetland areas; (3) developing the virtual scenes and user interface of the wetland ecological system; (4) exporting the VR system into an app for installation.
A common format of the panorama image is the cylindrical projection, a single rectangular image that wraps 360 degrees horizontally and 180 degrees vertically (Figure 2). In this study, the panoramic images were captured with Ricoh Theta V camera. One can create the virtual scenes using the 3D mesh of a sphere, and map a panoramic texture to the inside of it. An alternative way is to use the Skybox feature and render the image via a skybox material. The benefits of using the Skybox feature is that there is no need to create any meshes or to write any code at all, but the drawback is that it will typically create a larger texture, making the app size larger. After building a skybox, it is required to create a material for the texture and add the material as the scene’s skybox.
Table 1 summarizes the hardware and software involved in this study and describes the functions of these types of equipment:
In this study, the learning contents of wetland ecology and their creatures, e.g., birds, crabs and plants in Hsinchu coastal area, northern Taiwan, were designed using the panoramic photos and videos of animals and plants as well as textual descriptions about their characteristics, allowing learners to understand the habits and food sources of animals as well as the organs and functions of plants in different wetland ecological environments. Three wetland ecological areas were selected as the learning targets by considering their special landscapes and representative creatures, including (1) Chin Cheng Lake bird-watching area, (2) Hsiang Shan wetland and (3) Shin Feng mangrove forest.
When determining the observation points and learning objects in these wetland areas, the aerial photographs of the three wetland areas were obtained from Google Maps, showing the distribution of trails and the locations of observation points where the pictures and videos of animals and plants were taken. The observation points marked on the aerial photographs also represent the locations where the user can watch the crabs, birds and plants in the virtual scenes of the wetland ecological system.
There are three scenic spots in Chin Cheng Lake bird-watching area: (1) Water pumping station: The pumping station is used to adjust the water level of Chin Cheng Lake and control the opening and closing of the sluice gate. (2) Chin Cheng Lake: The intertidal wetland is used to regulate the water level of the re-claimed land, and the sandbar in the middle of the lagoon becomes a place for birds to inhabit. (3) Memorial monument: The monument is to commemorate Professor Chin Cheng Wang, who died in a traffic accident during the construction of an embankment in his African expedition. Figure 3 shows the observation points of Chin Cheng Lake bird-watching area, including (A1) Black Sickle, (A2) Heron, (A3) Little Egret, (A4) Common Moorhen (A5) Middle Egret and (A6) Black-wing Stilt. The characteristics and food sources of the creatures in Chin Cheng Lake bird-watching area are listed in Table 2.
There are three scenic spots in Hsiang Shan wetland: (1) Biological museum: It has a tourist center, an audio-visual classroom, a cafe and landscape areas for visitors to look around. (2) Crab-watching trail: The trail extends about 250 meters from the shore to the sand beach. There is a heart-shaped stone tidal weir, where one can see many intertidal creatures such as crabs and mudskippers. (3) Hsiang Shan wetland: There is a muddy wetland with a variety of crabs inhabiting, and it is a resting place for many birds during migration. Figure 4 shows the observation points of Hsiang Shan wetland, including (B1) Fiddler Crab, (B2) Milky Fiddler crab, (B3) Sentinel Crab, (B4) Mudskipper, (B5) Short-body Big-eye Crab and (B6) Soldier Crab. The characteristics and food sources of the creatures in Hsiang Shan wetland area are listed in Table 3.
There are two learning topics in Shin Feng mangrove forest: (1) Mangrove forest: The same family of plants are collectively referred to as mangroves. Part of the bark can be refined into red dye, so its bark is called “mangrove bark”. (2) Functions of mangroves: Mangroves are shrubs or trees that grow along tropical and subtropical coasts or at the intersection of the sea and the river. They can serve as a windbreak forest, and also have the functions of setting sand, purifying water, and protecting banks. Figure 5 shows the observation points of Shin Feng mangrove forest, including (C1) Helicid Crab, (C2) Red-claw Crab, (C3) Seaweed Breath Root, (C4) Mangrove Propagules and (C5) Mangrove Support Root. The characteristics and food sources (crabs) or functions (mangrove) of the creatures in Shin Feng mangrove forest are listed in Table 4.

3.2. Inquiry-Based Learning with Cardboard VR

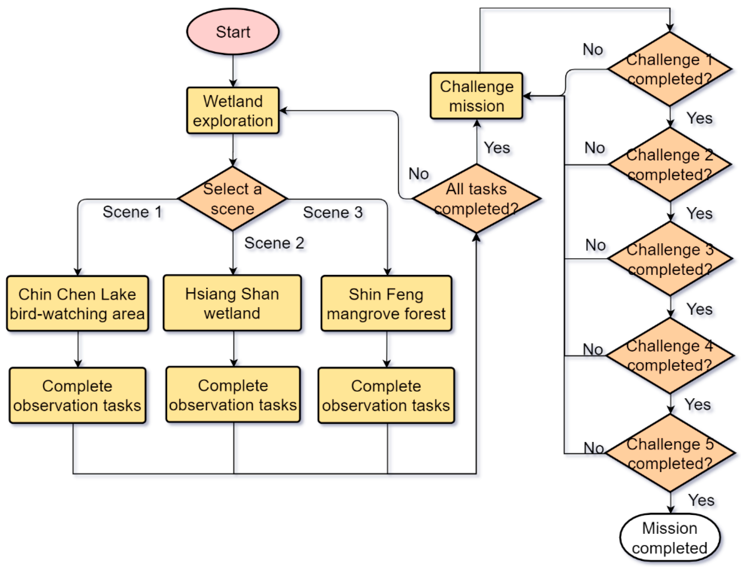
The operating process of the virtual ecological system is exploring the three wetlands and completing all observation tasks (Figure 6). The user can undergo the challenge mission to answer questions based on the findings of observation. The users must answer all questions correctly to complete the mission, or start again if missing a challenge.
Before the students began exploration in the virtual wetland ecological system, the teacher spent about 10 minutes teaching them how to operate the system and then raised some questions related to wetland ecology for them to make predictions. After conducting a pre-test to examine the background knowledge of wetland ecology, the students were asked to complete eight tasks of finding the designated creatures in the virtual wetland areas (Figure 7). They had to record the observation results on the worksheets for use in the group discussion. The tasks were named according to the characteristics or habitual behaviors of the wetland creatures, and the students could enter another wetland area to continue exploration after the current tasks were completed.
To support inquiry-based learning, the icons in the virtual scenes are designed to trigger certain events. There are several types of icons to trigger different events. Considering the virtual scene of bird-watching area in Figure 8, the arrow icon on the left can transfer the user to another virtual scene. In the middle, the binocular icon can display the information about the wetland creature under observation, and the exclamation icon on the right can provide information about the wetland ecology. The students could explore freely in the virtual environment, watching photographs and videos of wetland creatures, to obtain information about the wetland ecology. The process was continued until all the exploration tasks listed on their worksheets had been completed.
When the students entered the selected virtual scene, they could make an observation or move to another scene by focusing at an icon to trigger the event. The observation task supports inquiry-based learning by hiding some trigger points in the virtual scenes for the user to find out the creatures in an ecological environment according to the provided hints. For example, the common moorhen often floats on open water, so they could search for the common moorhen on the lake. If an observation point appears, the students could focus at the icon to obtain further information (Figure 9). The pop-up window will show the information and food sources of an animal, and they could focus at the button to play a video showing the habitual behavior of the creature.
The learning process was proceeded by following the steps specified by the worksheets. After visiting the three wetland areas and completing all observation tasks, students could undergo the challenge mission (Figure 10). A total of five challenges had to be completed and the questions in each challenge were randomly selected from the learning contents related to a wetland area. To complete the challenge mission, the students had to answer all questions correctly. Otherwise, they were directed to start the challenge mission again. After completing the mission, they were arranged to join the group to discuss and explain the findings during observation to complete the POE process.

4. Teaching Experiment

In this study, a teaching experiment was conducted to evaluate the learning effectiveness of the virtual wetland ecological system and the levels of satisfaction after using the system. We recruited 42 seventh graders (24 females and 18 males with ages between 12 to 13) from a junior high school in Pingtung County, southern Taiwan (not within the proximity of wetlands) as participants and divided them evenly into two groups (21 students in each group). All the participants did not have any experience of using AR nor VR equipment before this experiment. A quasi-experimental design was adopted. The experimental group used the VR system for learning and the control group used conventional teaching materials, respectively. The POE strategy and inquiry-based learning approach were implemented in the learning activities for both groups. The learning effectiveness and learning motivation were assessed using a wetland ecology achievement test (including pre-test and post-test) and a learning motivation scale. In addition, a system satisfaction questionnaire survey was conducted to understand the acceptance of the VR system by the experimental group (Figure 11).
According to the POE strategy, the learning process was divided into three stages. Before the interventions, the observation tasks, cause of wetland destruction and current enactments of wetland protection were explained to the students. Subsequently, a pre-test was performed to examine their background knowledge on wetland ecology. In the first stage, students were asked to predict the problems they would encounter in wetland environments. In the second stage, the control group was given multimedia teaching materials while the experimental group was instructed to use the VR system to perform observation tasks (Figure 12). The learning contents were related to the characteristics, habitats and food sources of wetland animals as well as the organs and functions of wetland plants. In the third stage, the students completed the post-test on wetland ecology after the group discussion by sharing their findings during observations and comparing their worksheets for correct solutions. In the teaching experiment, both groups were instructed by the same teacher for the same amount of time to ensure consistency and prevent learning outcomes from being affected by different teaching styles.

4.1. Learning Effectiveness

The performance of the VR system on learning achievements was evaluated in the context of environmental education by analyzing the difference between the pre-test and post-test (Cronbach’s α = 0.70) scores for each group through descriptive statistics. As shown in Table 5, the post-test score of the experimental group is higher than that of the control group, and the standard deviation of the experimental group is smaller than that of the control group, indicating the post-test score of the experimental group is distributed more concentrated. The paired-sample t-test results reveal significant differences between the pre-test and post-test scores for the experimental group (t = −13.26 and p < 0.001) and the control group (t = −8.41 and p < 0.001). The results suggest that the participants obtained knowledge on wetland ecology effectively through both types of teaching methods.
To further determine if two groups had a significant difference in learning achievements, a one-way analysis of covariance (ANCOVA) is conducted by using the pre-test score as the covariate, the learning method as the independent variable, and the post-test score as the dependent variable. As shown in Table 6, the between-group difference is significant with F = 14.45 and p < 0.001, indicating a significant difference in progress between the two groups because different teaching tools were used.
It is inferred that the virtual wetland ecological system facilitated the experimental group to observe wetland creatures in the VR environments, enabling the acquisition of knowledge on wetland biology and leaving a deep impression after autonomous exploration. Therefore, combination of cardboard VR with inquiry-based learning could enhance the learning effectiveness on wetland ecology in this intervention.

4.2. Learning Motivation

The between-group differences in learning motivation after the interventions were examined using a 5-point Likert scale, with “strongly disagree” and “strongly agree” corresponding to 1 and 5 points, respectively. An expert in the study area of wetland ecology reviewed the questionnaire for examining its validity, and the Cronbach’s α = 0.93, showing a high reliability. The mean score and standard deviation for each question were analyzed through an independent sample t-test to analyze if there were significant differences in learning motivation about wetland ecology between the two groups due to the use of different learning tools (Table 7).
According to the questionnaire results, the mean scores of the experimental group for all questions were higher than those of the control group. About two-thirds of the questions received an average score higher than four, between the responses of agree and strongly agree. Only the means of questions 3, 5, 8, 9, and 12 were slightly less than four. A possible reason was that participants in the experimental group did not know how to use the VR system at the beginning and therefore they needed the teacher’s assistance (question 3). During the exploration tasks, some students focused on completing their worksheets and therefore seldom took off the cardboard glasses to discuss with others (question 5 and 9). After the class, some students realized that wetland ecology was very interesting, but they did not know how to learn or tell others about it (question 8 and 12). From the significant differences on questions 6 and 10, it can be inferred that the experimental group was able to observe the virtual wetlands and thus found it easier to learn. This also explains why the experimental group developed a greater interest in acquiring further knowledge on wetland ecology (questions 2, 11 and 12).
The results of independent sample t-test (Table 8) show the difference of learning motivation between the two groups. The mean (SD) of the experimental group is 53.24 (9.85), whereas the mean (SD) of the control group is 43.24 (10.33). The learning motivation of the experimental group was higher than that of the control group. The t-test results (t = −3.21 and p = 0.003 < 0.01) reveal that the combination of cardboard VR with inquiry-based learning was effective in stimulating learning motivation. Different from that of conventional teaching, the presentation of learning contents in the VR system increased the interest and willingness of students in exploring the knowledge of wetland ecology.

4.3. System Satisfaction

The system satisfaction was measured through a questionnaire survey, including 15 questions divided into three dimensions, i.e., interface design, learning content, and operating experience (Table 9). Each dimension contains five questions, evaluated by a 5-point Likert scale. The purpose of the questionnaire was to understand participants’ learning experience and collect their feedback on the VR system. The questionnaire has a high reliability with Cronbach’s α = 0.88. The results could be used as a reference for future improvement on the system design. The mean scores of most questions exceeded four points, indicating the levels of satisfaction mainly fall between “satisfied” and “highly satisfied”. The dimensional means of the interface design, learning contents, and operating experience (4.36, 4.31, and 4.15, respectively) all exceed four points, and the average score of overall satisfaction is 4.27, revealing most participants were satisfied with the experience of exploring the virtual wetland environments using the VR system.
Among all dimensions, only Question 12 (“I think this system is smooth and pleasant to use for ecological observation, including the transfer between scenes”) and Question 13 (“I did not feel dizzy when exploring the wetland environments”) had mean scores lower than four points. This is attributable to some participants’ reports of experiencing occasional physical discomfort when wearing cardboard glasses, specifically, the symptoms of dizziness and nausea resulting from motion sickness [55].

5. Discussion

According to the experimental results, students in both groups made significant progress in learning the knowledge of wetland ecology, indicating both the VR system and the traditional teaching method could improve their learning achievements. However, the ANCOVA results showed a significant difference between the progress of the two groups, and the experimental group performed better than the control group, indicating the VR system was more effective than the multimedia teaching materials because the former provided a virtual ecological environment where the learners could explore and observe wetland creatures to enhance the learning effectiveness. The results are the same as those reported in [20,40,41], showing that learners had better cognition, attention, and critical thinking in virtual learning environments to improve learning outcomes [32].
The questionnaire results indicated a significant difference in learning motivation between the two groups. The learning motivation for the experimental group was higher than that of the control group because the observation tasks in the VR system supported inquiry-based learning by hiding trigger points in the virtual scenes for learners to discover the creatures in an ecological environment according to their habitat information. It is more interesting than watching the pictures and videos of wetland ecology. The results are similar to those obtained in [16], indicating the immersive cardboard VR can provide positive educational experiences while reducing simulator sickness. The results also supported the findings in [11,19,42] because learners could conduct autonomous exploration in the virtual ecological environments and complete the challenge mission to obtain the knowledge about wetland ecology. Consequently, the learning motivation, critical thinking ability and creativity were higher than those receiving the conventional instruction, showing the VR 360° technology is suitable for environmental education.
The costs of cardboard VR devices are less than $20, much lower than that of the HMD. The users only need a smartphone, cardboard glasses and the VR system app for learning. In general, an HMD, including a fully immersive VR headset and a controller, costs more than $500, and the highly immersive VR application requires a lot of computing power compared to the cardboard VR devices. Besides, the HMD user needs a computer with powerful CPU and graphics card to execute the VR software. Despite the increasing popularity and applications, the immersive VR still has some drawbacks and limitations. For example, the heavy HMD equipment and VR motion sickness may affect the willingness of using VR software. Furthermore, when the users are wearing a VR device, they cannot see the surroundings and the lack of vision may cause an accident.
In summary, this study developed a cardboard VR application for students to learn wetland ecology; it has several advantages over other VR systems, including:
  • Low costs: Student have opportunities to learn with smartphones; therefore, they can observe the creatures of wetland ecological environments easily.
  • Easy to use: The light-weighted cardboard glasses allow students to be immersed in the virtual environment without wearing heavy HMD devices.
  • Ubiquity: Students can join the learning activities in a classroom or at home without computers or Wi-Fi connection.
Moreover, this study employed an inquiry-based learning approach and VR 360° panoramic technology for applications in environmental education. These innovative solutions supported students to observe the real scenarios of wetland ecology without damaging natural environments or causing danger to the individual. Meanwhile, an interactive user interface was designed for students to trigger the events in the virtual scenes. With the help of VR 360° virtual wetland ecological applications, students could learn by following the steps of POE strategy individually, and the learning outcomes, motivation, and satisfaction were better than those of traditional POE with worksheets only.

6. Conclusions and Future Works

Many wetlands are disappearing because of overdevelopment, corruption, and failure to enforce environment laws. To prevent further damage to these valuable ecosystems by protecting them and enabling their sustainable development, it is important that more people must learn the importance of wetland ecosystems. Environmental education plays an essential role in this context, particularly in formal education, to conserve the wetland ecosystems. How to increase students’ learning motivation and learning effectiveness still remains a tough challenge for educators to overcome. The application of VR technology in environmental education can enable the integration of conventional teaching strategies with immersive environments to simulate real-world situations. In this study, the VR 360° panoramic technology was combined with the inquiry-based learning approach to develop a virtual wetland ecological system for learners to obtain the knowledge of wetland ecology and concepts of environmental protection.

6.1. Research Findings

A teaching experiment was conducted to evaluate the performance of the VR system, and the learning contents included wetland ecology and characteristics of creatures. We recruited 42 seventh graders as participants from a junior high school, not within the proximity of wetlands. The participants completed the pre-test and post-test before and after the interventions as well as the motivation scale and satisfaction questionnaire to evaluate the learning effectiveness, learning motivation and user satisfaction after using the VR system. The experimental results are listed as follows:
(1)
The combination of virtual wetland ecology with inquiry-based learning was effective in enhancing learning achievements.
The experimental results revealed that the inquiry-based learning approach could enhance the learning achievements of experimental group and control group. According to the ANCOVA results, the effectiveness of the former is significantly higher than that of the latter, confirming the combination of inquiry-based learning with the VR system is more effective than that with the conventional multimedia.
(2)
The combination of the VR 360° panoramic technology with inquiry-based learning was effective in increasing learning motivation.
According to the questionnaire results, the scores of the experimental group in each question were higher than those of the control group, especially the stimulation of interesting learning and motivation in the exploration of wetland information. However, it is worth to note that some participants in the experimental group could only express their opinions or engage in discussion with peers when conducting the observation activities because it was difficult to do so while wearing the cardboard glasses. This problem requires special attention in the design of future interventions.
(3)
Participants were satisfied with the virtual wetland ecological system.
The system presents the panoramic scenes of real wetland environments for learners to explore autonomously. The advantages include a lower cost and easier operation. During the teaching experiment, each participant could use cardboard glasses for inquiry-based learning. Except for some participants who felt slightly dizzy while using the VR system, the others were mainly satisfied with its performance. The average scores for the dimensions of interface design, learning contents, and operating experience are 4.36, 4.31, and 4.15, respectively, and the overall average score of the VR system is 4.27, indicating most participants were satisfied with its usefulness and ease of use.
In summary, the virtual wetland ecological system is easy to use and useful in learning wetland ecology. Exploration and interaction with cardboard VR can help increase learning motivation and learning effectiveness. Therefore, it is a suitable tool for the promotion of environmental education in the context of formal education.

6.2. Future Works

The inquiry-based learning approach on VR systems can be applied to other courses, and our future works include the extension of educational applications to:
(1)
Learning space and time concepts in special theory of relativity.
The students can take a spacecraft approaching the light speed to travel in the universe and witness the phenomenon of “Moving rulers are shorter” and “Moving clocks run slow” as well as discover the oncoming spacecraft is moving only closer to instead of faster than the light speed. Virtual reality can concretize and visualize the space-time concepts by allowing learners to control the speed of the spacecraft to observe the change of time and length in different coordinate systems, which is helpful for understanding the abstract concepts in the special theory of relativity.
(2)
VR experimental systems for learning optics and electric circuits.
The students can use the concave lens, convex lens and a candlestick in the VR optical system to observe how the image of a candlestick is projected to the screen and the change of its size by adjusting the position of the candlestick from inside to outside of the focal length. They can also conduct an electric-circuit experiment using the VR circuit system to measure the current and voltage using the elements of batteries, wires, resistors and light bulbs for the cases of parallel and serial connections.

Author Contributions

Investigation and formal analysis; S.-T.C.; methodology and investigation: K.-L.O.; writing—review and editing: W.T. All authors have read and agreed to the published version of the manuscript.

Funding

This research was funded by the Ministry of Science and Technology (MOST), Taiwan under the grant number MOST 109-2511-H-007-006-MY3.

Institutional Review Board Statement

Not applicable.

Informed Consent Statement

Not applicable.

Data Availability Statement

The data presented in this study are available on request from the corresponding author.

Conflicts of Interest

The authors declare no competing interests regarding the publication of this paper.

References

  1. United Nations. Report of the United Nations Conference on the Human Environment, Stockholm, 5–16 June 1972. 1972. Available online: https://digitallibrary.un.org/record/523249 (accessed on 23 April 2021).
  2. Dixon, A.; Wood, A.; Hailu, A. Wetlands in Ethiopia: Lessons from 20 years of research, Policy and Practice. Wetlands 2021, 41, 20. [Google Scholar] [CrossRef]
  3. Liu, H.-L. Planning wetland ecology-based outdoor education courses in Taiwanese junior high schools. Eurasia J. Math. Sci. Technol. Educ. 2017, 13, 3261–3281. [Google Scholar] [CrossRef]
  4. Nhuan, M.; Ngoc, N.; Huong, N.; Hue, N.; Tai, N.; Ngoc, P. Assessment of Vietnam coastal wetland vulnerability for sustainable use (Case study in Xuanthuy Ramsar Site, Vietnam). J. Wetl. Ecol. 2009, 2, 1–16. [Google Scholar] [CrossRef]
  5. Pyke, M.; Toussaint, S.; Close, P.; Dobbs, R.; Davey, I.; George, K.; Oades, D.; Sibosado, D.; McCarthy, P.; Tigan, C.; et al. Wetlands need people: A framework for understanding and promoting Australian indigenous wetland management. Ecol. Soc. 2018, 23, 43. [Google Scholar] [CrossRef]
  6. Ramírez, F.; Santana, J.C. Key lessons learned by teaching ecotourism to undergraduate students in Bogotá’s urban wetlands. Appl. Environ. Educ. Commun. 2019, 18, 234–251. [Google Scholar] [CrossRef]
  7. Wilcox, D. Education and training of future wetland scientists and managers. Wetlands 2008, 28, 578–584. [Google Scholar] [CrossRef]
  8. Cachelin, A.; Paisley, K.; Blanchard, A. Using the significant life experience framework to inform program evaluation: The nature conservancy’s wings & water wetlands education program. J. Environ. Educ. 2009, 40, 2–14. [Google Scholar]
  9. Do, Y.; Kim, S.; Kim, J.Y.; Joo, G. Wetland-based tourism in South Korea: Who, when, and why. Wetl. Ecol. Manag. 2015, 23, 779–787. [Google Scholar] [CrossRef]
  10. Chirico, A.; Gaggioli, A. When virtual feels real: Comparing emotional responses and presence in virtual and natural environments. Cyberpsychol. Behav. Soc. Netw. 2019, 22, 220–226. [Google Scholar] [CrossRef] [PubMed]
  11. Jang, S.; Vitale, J.M.; Jyung, R.W.; Black, J.B. Direct manipulation is better than passive viewing for learning anatomy in a three-dimensional virtual reality environment. Comput. Educ. 2017, 106, 150–165. [Google Scholar] [CrossRef]
  12. Makransky, G.; Petersen, G.B. Investigating the process of learning with desktop virtual reality: A structural equation modeling approach. Comput. Educ. 2019, 134, 15–30. [Google Scholar] [CrossRef]
  13. Murray, E.G.; Neumann, D.L.; Moffitt, R.L.; Thomas, P.R. The effects of the presence of others during a rowing exercise in a virtual reality environment. Psychol. Sport Exerc. 2016, 22, 328–336. [Google Scholar] [CrossRef]
  14. Dubovi, I.; Levy, S.T.; Dagan, E. Now I know how! The learning process of medication administration among nursing students with non-immersive desktop virtual reality simulation. Comput. Educ. 2017, 113, 16–27. Available online: http://www.sciencedirect.com/science/article/pii/S0360131517301148 (accessed on 23 April 2021). [CrossRef]
  15. Broyer, R.M.; Miller, K.; Ramachandran, S.; Fu, S.; Howell, K.; Cutchin, S. Using virtual reality to demonstrate glove hygiene in introductory chemistry laboratories. J. Chem. Educ. 2021, 98, 224–229. [Google Scholar] [CrossRef]
  16. Rupp, M.A.; Odette, K.L.; Kozachuk, J.; Michaelis, J.R.; Smither, J.A.; McConnell, D.S. Investigating learning outcomes and subjective experiences in 360-degree videos. Comput. Educ. 2019, 128, 256–268. [Google Scholar] [CrossRef]
  17. Freina, L.; Bottino, R.; Tavella, M. From e-learning to VR-learning: An example of learning in an immersive virtual world. J. E-Learn. Knowl. Soc. 2016, 12. [Google Scholar] [CrossRef]
  18. Makransky, G.; Borre-Gude, S.; Mayer, R.E. Motivational and cognitive benefits of Training in immersive virtual reality based on multiple assessments. J. Comput. Assist. Learn. 2019, 35, 691. [Google Scholar] [CrossRef]
  19. Markowitz, D.M.; Laha, R.; Perone, B.P.; Pea, R.D.; Bailenson, J.N. Immersive virtual reality field trips facilitate learning about climate change. Front. Psychol. 2018, 9, 2364. [Google Scholar] [CrossRef]
  20. Tarng, W.; Lu, N.-Y.; Shih, Y.-S.; Liou, H.-H. Design of a virtual ecological pond for motion-sensing game-based learning. Int. J. Comput. Sci. Inf. Technol. 2014, 6, 21–39. [Google Scholar] [CrossRef]
  21. Lai, C.-L.; Hwang, G.-J.; Tu, Y.-H. The effects of computer-supported self-regulation in science inquiry on learning outcomes, learning processes, and self-efficacy. Educ. Technol. Res. Dev. 2018, 66, 863–892. [Google Scholar] [CrossRef]
  22. Wells, G. Action, Talk, and Text: Learning and Teaching through Inquiry; Teachers College Press: New York, NY, USA, 2001. [Google Scholar]
  23. Chen, S. The view of scientific inquiry conveyed by simulation-based virtual laboratories. Comput. Educ. 2010, 55, 1123–1130. [Google Scholar] [CrossRef]
  24. Chiang, T.H.C.; Yang, S.J.H.; Hwang, G.-J. Students’ online interactive patterns in augmented reality-based inquiry activities. Comput. Educ. 2014, 78, 97–108. [Google Scholar] [CrossRef]
  25. Sauve, L.; Berryman, T.; Brunelle, R. International proposals for environmental education: Analyzing a ruling discourse. In Proceedings of the International Conference on Environmental Education “Environmental Education in the Context of Education for the 21st Century: Prospects and Possibilities”, Larissa, Greece, 6–8 October 2000. [Google Scholar]
  26. US EPA. What Is Environmental Education? 13 December 2012. Available online: https://www.epa.gov/education/what-environmental-education (accessed on 23 April 2021).
  27. Ministry of Education. General Guidelines of Grades 1–9 Curriculum for Elementary and Junior High School Education; Ministry of Education: Taipei, Taiwan, 2003.
  28. Papapanagou, E.; Tiniakou, A.; Georgiadis, T. Environmental education in wetland ecosystems. J. Biol. Educ. 2005, 40, 25–30. [Google Scholar] [CrossRef]
  29. Gannon, S. Saving squawk? Animal and human entanglement at the edge of the lagoon. Environ. Educ. Res. 2017, 23, 91–110. [Google Scholar] [CrossRef]
  30. Shih, S.L.; Chao, F.L.; Kao, W.H. Application of board game and 3-D components in children’s environmental education. In Proceedings of the IEEE International Conference on Knowledge Innovation and Invention, Jeju Island, Korea, 23–27 July 2018. [Google Scholar]
  31. Dede, C.; Jacobson, J.; Richards, J. Introduction: Virtual, Augmented, and Mixed Realities in Education. In Virtual, Augmented, and Mixed Realities in Education; Smart Computing and Intelligence; Liu, D., Dede, C., Huang, R., Richards, J., Eds.; Springer: Singapore, 2017. [Google Scholar] [CrossRef]
  32. Schott, C.; Marshall, S. Virtual reality and situated experiential education: A conceptualization and exploratory trial. J. Comput. Assist. Learn. 2018, 34, 843–852. [Google Scholar] [CrossRef]
  33. Ai-Lim Lee, E.; Wong, K.W.; Fung, C.C. How does desktop virtual reality enhance learning outcomes? A structural equation modeling approach. Comput. Educ. 2010, 55, 1424–1442. [Google Scholar] [CrossRef] [Green Version]
  34. Grabowski, A.; Jankowski, J. Virtual reality-based pilot training for underground coal miners. Saf. Sci. 2015, 72, 310–314. Available online: http://www.sciencedirect.com/science/article/pii/S0925753514002276 (accessed on 23 April 2021). [CrossRef]
  35. Muhanna, M.A. Virtual reality and the CAVE: Taxonomy, interaction challenges and research directions. J. King Saud Univ. Comput. Inf. Sci. 2015, 27, 344–361. [Google Scholar] [CrossRef] [Green Version]
  36. Wang, Y.; Liu, W.; Meng, X.; Fu, H.; Zhang, D.; Kang, Y.; Feng, R.; Wei, Z.; Zhu, X.; Jiang, G. Development of an immersive virtual reality head-mounted display with high performance. Appl. Opt. 2016, 55, 6969–6977. [Google Scholar] [CrossRef]
  37. Chen, C.H.; Yang, J.C.; Shen, S.; Jeng, M.C. A Desktop Virtual Reality Earth Motion System in Astronomy Education. J. Educ. Technol. Soc. 2007, 10, 289–304. [Google Scholar]
  38. Kozhevnikov, M.; Gurlitt, J.; Kozhevnikov, M. Learning relative motion concepts in immersive and non-immersive virtual environments. J. Sci. Educ. Technol. 2013, 22, 952–962. [Google Scholar] [CrossRef]
  39. Lee, E.A.-L.; Wong, K.W. Learning with desktop virtual reality: Low spatial ability learners are more positively affected. Comput. Educ. 2014, 79, 49–58. [Google Scholar] [CrossRef] [Green Version]
  40. Tarng, W.; Liu, C.L.; Lee, C.Y.; Lin, C.M.; Lu, Y.C. A virtual laboratory for learning fullerene production and nanostructure analysis. Comput. Appl. Eng. Educ. 2018, 27, 472–484. [Google Scholar] [CrossRef]
  41. Barbalios, N.; Ioannidou, I.; Tzionas, P.; Paraskeuopoulos, S. A model supported interactive virtual environment for natural resource sharing in environmental education. Comput. Educ. 2013, 62, 231–248. [Google Scholar] [CrossRef]
  42. Chang, S.-C.; Hsu, T.-C.; Jong, M.S.-Y. Integration of the peer assessment approach with a virtual reality de-sign system for learning earth science. Comput. Educ. 2020, 146, 103758. [Google Scholar] [CrossRef]
  43. Hong, J.-C.; Hsiao, H.-S.; Chen, P.-H.; Lu, C.-C.; Tai, K.-H.; Tsai, C.-R. Critical attitude and ability associated with students’ self-confidence and attitude toward “predict-observe-explain” online science inquiry learning. Comput. Educ. 2021, 166, 104172. [Google Scholar] [CrossRef]
  44. Palmer, D. The POE in the primary school: An evaluation. Res. Sci. Educ. 1995, 25, 323–332. [Google Scholar] [CrossRef]
  45. Pedaste, M.; Mäeots, M.; Siiman, L.A.; de Jong, T.; van Riesen, S.A.; Kamp, E.T.; Manoli, C.C.; Zacharia, Z.C.; Tsourlidaki, E. Phases of inquiry-based learning: Definitions and the inquiry cycle. Educ. Res. Rev. 2015, 14, 47–61. [Google Scholar] [CrossRef] [Green Version]
  46. Campbell, M.A. The Effects of the 5E Learning Cycle Model on Students’ Understanding of Force and Motion Concepts. Master’s Thesis, University of Central Florida, Orlando, FL, USA, 2006. Available online: https://stars.library.ucf.edu/etd/809 (accessed on 23 April 2021).
  47. White, R.; Gunstone, R. Probing Understanding; Routledge: London, UK, 1992. [Google Scholar]
  48. Kearney, M.; Treagust, D.; Yeo, S.; Zadnik, M. Student and teacher perceptions of the use of multimedia supported predict–observe–explain tasks to probe understanding. Res. Sci. Educ. 2001, 31, 589–615. [Google Scholar] [CrossRef]
  49. Smith, K.; Edionwe, E.; Michel, B. Conductimetric titrations: A predict-observe-explain activity for general chemistry. J. Chem. Educ. 2010, 87, 1217. [Google Scholar] [CrossRef]
  50. Bajar-Sales, P.A.; Avilla, R.A.; Camacho, V.M.I. Predict-Explain-Observe-Explain (PEOE) approach: Tool in relating metacognition to achievement in chemistry. Electron. J. Sci. Educ. 2015, 19, 1–21. [Google Scholar]
  51. Costu, B.; Ayas, A.; Niaz, M. Investigating the effectiveness of a POE-based teaching activity on students’ understanding of condensation. Instr. Sci. Int. J. Learn. Sci. 2012, 40, 47–67. [Google Scholar] [CrossRef] [Green Version]
  52. Hong, J.-C.; Tsai, C.-R.; Hsiao, H.-S.; Chen, P.-H.; Chu, K.-C.; Gu, J.; Sitthiworachart, J. The effect of the “Prediction-observation-quiz-explanation” inquiry-based e-learning model on flow experience in green energy learning. Comput. Educ. 2019, 133, 127–138. [Google Scholar] [CrossRef]
  53. Steele, A.; Hives, L.; Scott, J. Stories of learning: Inquiry-based pathways of discovery through environmental education. Cogent Educ. 2016, 3, 1202546. [Google Scholar] [CrossRef]
  54. Bush, D.; Sieber, R.; Seiler, G.; Chandler, M. The teaching of anthropogenic climate change and earth science via technology-enabled inquiry education. J. Geosci. Educ. 2016, 64, 159–174. [Google Scholar] [CrossRef]
  55. Caserman, P.; Garcia-Agundez, A.; Gámez Zerban, A.; Göbel, S. Cybersickness in current-generation virtual reality head-mounted displays: Systematic review and outlook. Virtual Real. 2021. [Google Scholar] [CrossRef]
Figure 1. The virtual wetland ecological system for inquiry-based learning.
Figure 1. The virtual wetland ecological system for inquiry-based learning.
Land 10 00829 g001
Figure 2. Using Unity3D to design the virtual scenes and user interface.
Figure 2. Using Unity3D to design the virtual scenes and user interface.
Land 10 00829 g002
Figure 3. Chin Cheng Lake bird-watching area and its observation points.
Figure 3. Chin Cheng Lake bird-watching area and its observation points.
Land 10 00829 g003
Figure 4. Hsiang Shan wetland and its observation points.
Figure 4. Hsiang Shan wetland and its observation points.
Land 10 00829 g004
Figure 5. Shin Feng mangrove forest and its observation points.
Figure 5. Shin Feng mangrove forest and its observation points.
Land 10 00829 g005
Figure 6. Operating process of the virtual wetland ecological system.
Figure 6. Operating process of the virtual wetland ecological system.
Land 10 00829 g006
Figure 7. The observation tasks of finding creatures in the virtual wetland areas.
Figure 7. The observation tasks of finding creatures in the virtual wetland areas.
Land 10 00829 g007
Figure 8. The icons for wetland or creature information and scene transfer.
Figure 8. The icons for wetland or creature information and scene transfer.
Land 10 00829 g008
Figure 9. Searching for hidden icons to obtain the information about a creature.
Figure 9. Searching for hidden icons to obtain the information about a creature.
Land 10 00829 g009
Figure 10. Answering a question in the challenge mission of Hsiang Shan wetland.
Figure 10. Answering a question in the challenge mission of Hsiang Shan wetland.
Land 10 00829 g010
Figure 11. Flowchart of the teaching experiment by two groups.
Figure 11. Flowchart of the teaching experiment by two groups.
Land 10 00829 g011
Figure 12. Learning activities of (a) the control group and (b) the experimental group.
Figure 12. Learning activities of (a) the control group and (b) the experimental group.
Land 10 00829 g012
Table 1. The equipment and the functions involved in this study.
Table 1. The equipment and the functions involved in this study.
CategoryEquipment NameFunction
HardwareSmartphoneProvids the user interface of displaying the virtual wetland ecological system scenes and supports the interactive interface for students’ inquiry-based learning.
Cardboard glassesTransfer the stereo images on smartphone into VR 360° immmersive environment in HMD for students’ observation and learning.
Panoramic cameraCaptures 360-degree panoramic pictures of wetlands for teachers to build the VR 360° scenes.
Photography cameraCaptures ordinary pictures and movie clips of wetlands for teachers to build interactive learning materials.
SoftwareUnity 3DThe editor for constructing the VR 360° wetland ecological system scenes.
Visual Studio 2017The editor for constructing the interactive functions of learning events.
Adobe CS6The editor for editing pictures and movie clips of learning meterials.
Table 2. Chin Cheng Lake bird-watching area and its creatures’ characteristics and food sources.
Table 2. Chin Cheng Lake bird-watching area and its creatures’ characteristics and food sources.
Wetland CreaturesCharacteristics and Food Sources
A1. Black SickleCharacteristicsThe head and neck are black; the beak is also black, long and bent downward, and the body is white. It is an invasive species to snatch the original bird’s habitat.
Food SourcesThe black sickle pecks food on the ground and its main food sources are insects, crustaceans, molluscs, fish, frogs, bird eggs and small mammals.
A2. HeronCharacteristicsThe back is pale gray and the beak is yellow. It is often standing on the shore of lakes or in shallow water, waiting to peck aquatic animals as they swim closer.
Food SourcesThe food sources of herons are mainly fish, frogs, shrimps, crabs, snakes and chicks. Herons are invertebrates, and they eat plants occasionally.
A3. Little EgretCharacteristicsThe whole body is white, with a slender beak and black feet. It usually appears on flat ground, streams, paddy fields, estuaries and sandbars.
Food SourcesThe little egert has a sharp beak to prey, mainly on fish, shrimp, frogs and aquatic insects, and sometimes shellfish and reptiles.
A4. Common MoorhenCharacteristicsThe whole body is black and gray. The beak is red, the tip of the beak is yellow, and the feet are yellow-green. The common moorhen can fly a short distance, and it often floats on open water.
Food SourcesIt is omnivorous, eating plants and animals. The plants include algae, aquatic plants and seeds, and the animals are aquatic insects, shrimps and crabs, and small fish.
A5. Middle EgretCharacteristicsThe whole body has white feathers. The yellow beak is shorter than that of the little egret, but the body is larger. The middle egret often appears in fish farms, marshes, sandbanks, and estuaries.
Food SourcesThe food consists of fish, frogs, shrimps, crabs, aquatic insects, grasshoppers, lizards and chicks. When foraging, they usually stand still at the water edge or in shallow water, waiting to peck the preys as they swim near.
A6. Black-wing StiltCharacteristicsThe wings are black, the beak is slender and black, and the feet are slender and dark pink. When walking, the steps are steady and elegant, and they often feed on the water at the height of the foot joints in deep water.
Food SourcesThe black-wing stilt mainly preys on aquatic animals, including aquatic insects and their larvae, crustaceans, tadpoles and small fish; it will sweep left and right in the water with its beak, and go forward to hunt prey.
Table 3. Hsiang Shan wetland area and its creatures’ characteristics and food sources.
Table 3. Hsiang Shan wetland area and its creatures’ characteristics and food sources.
Wetland CreaturesCharacteristics and Food Sources
B1. Fiddler CrabCharacteristicsThe body is mainly brown, the big claws of male crabs are even larger than their bodies. They like to inhabit mudflats and pile up volcanic holes.
Food SourcesThe Fiddler crab pecks food on the ground; the main food sources are insects, crustaceans, molluscs, fish, frogs, other bird eggs and small mammals.
B2. Milky Fiddler CrabCharacteristicsThe milky fiddler crab belongs to the smaller fiddler crab and its whole body is mainly white. The male crab has big claws and likes to inhabit the muddy beach.
Food SourcesThe small chelators can pick up the silt and filter the algae, microorganisms and organic matter in the silt as food. The residue will be placed on the beach to form a pseudo-dung.
B3. Sentinel CrabCharacteristicsGray-brown or dark-brown, with dark spots, the male crabs often wield two claws like shouting; they often hide in the water, revealing slender eyes on the alert for the external environment.
Food SourcesThe sentinel crab is omnivorous, feeding on other small animals, algae, soil organic matter and organic debris.
B4. MudskipperCharacteristicsMudskippers can breathe with moist skin and with water in the gill chamber, crawl and jump with pectoral fins, and they like to live in the sandy bottom shoal.
Food SourcesThey mainly feed on plankton, insects, small aquatic insects, and scrape algae.
B5. Short-body
Big-eye Crab
CharacteristicsThe eyestalks are blue-white and slender. They hide in the water and expose their slender eyes to the surface of the water; they like to inhabit muddy beaches.
Food SourcesThe short-body big-eye crab is omnivorous and feeds on shrimps and crabs, algae, soil organic matter and organic debris.
B6. Soldier CrabCharacteristicsThe soldier crab has a spherical and blue-purple carapace, like a monk’s head and is sometimes called “sea pearl”. It can walk straight ahead as well as sideways.
Food SourcesIt filters organic debris, soil organic matter and algae in the sand and mud, and often goes out in groups for food in good weather with low tides.
Table 4. Shin Feng mangrove forest and its creatures’ characteristics, food sources and functions.
Table 4. Shin Feng mangrove forest and its creatures’ characteristics, food sources and functions.
Wetland CreaturesCharacteristics and Food Sources
C1. Helicid CrabCharacteristicsThe helicid crab has a thick blue-brown carapace with H-shaped dents. It inhabits the mudflats in the intertidal zone of the estuary and can burrow holes for home.
Food sourcesIt is omnivorous and preys on fish, shrimps and crabs, and also eats viviparous seedlings, algae, soil organic matter and organic debris.
C2. Red-claw CrabCharacteristicsThe body is dark green or black, and the four pairs of steps have long hairs. They inhabit the mudbanks of the estuary and the trunks of the mangroves.
Food sourcesThe red-claw crab feeds on fallen leaves, dead branches, and fruits of mangroves. It also preys on small fiddler crabs, insects and worms, but does not filter food.
C3. Seaweed
Breath Root
CharacteristicsDue to the muddy ground being unstable and in an oxygen-deficient state, it is difficult to obtain sufficient oxygen. The roots of seaweed grow radially from the bottom of the tree trunk, and slender roots grow upward on the muddy ground.
FunctionsThe distribution area is active and wide, and it can grow steadily on mud, and many slender respiratory roots get more oxygen directly from the air.
C4. Mangrove PropagulesCharacteristicsThe mangrove environment is not suitable for seed germination and seedling growth, so the viviparous fruit mechanism will develop.
FunctionsThe seeds remain on mother plants to absorb nutrients and germinate into seedlings, and then continue to grow and mature before falling off from the mother plant.
C5. Mangrove Support RootCharacteristicsDue to the muddy ground being unstable and in an oxygen-deficient state, it is not easy to get enough oxygen, thus a special root structure has developed.
FunctionsStanding stably on the mud ground, the roots are partially exposed in the air, with breathing and supporting functions for more oxygen to be obtained.
Table 5. Descriptive statistics of learning achievements and results of paired-sample t-test.
Table 5. Descriptive statistics of learning achievements and results of paired-sample t-test.
GroupPre-TestSDPost-TestSDtp
Experimental Group (n = 21)40.9515.7887.1410.79−13.260.000 ***
Control Group (n = 21)47.6211.6974.7613.46−8.410.000 ***
*** p < 0.001.
Table 6. ANCOVA results on learning effectiveness between the two groups.
Table 6. ANCOVA results on learning effectiveness between the two groups.
Source of VarianceType III Sum of SquaresDegree of FreedomFpη2
Pre-test Scores569.2514.120.049 *0.096
Group1994.22114.450.000 ***0.27
Deviation5383.1339
Sum28280042
* p < 0.05, *** p < 0.001.
Table 7. Questionnaire and independent sample t-test results on learning motivation for both groups.
Table 7. Questionnaire and independent sample t-test results on learning motivation for both groups.
QuestionsExperimental GroupControl Groupp
MeanSDMeanSD
1. I think the wetland ecology is worthy of exploration and learning.4.570.753.761.040.006 **
2. I find it interesting to learn about the wetland ecosystems and the creatures in them.4.291.063.620.860.031 *
3. I can acquire knowledge about wetland ecology by myself without my teacher’s assistance.3.761.223.101.040.064
4. This course encourages me to actively acquire knowledge on wetland ecology.4.141.063.330.970.014 *
5. I engaged in discussion with my classmates during the course.3.861.283.621.020.509
6. I think the course content is clear, understandable, and easy to learn.4.430.873.100.830.000 ***
7. I am curious about plants and animals in the wetland ecosystem and would like to know more about them.4.141.063.480.930.036 *
8. After acquiring the knowledge on wetland ecology in this class, I would learn about them in other ways in my own time.3.861.013.430.870.149
9. During the class, I proactively expressed my opinions in discussion.3.861.112.861.060.005 **
10. After the class, I would like to learn more about other ecosystems.4.380.923.380.970.001 **
11. Now that the class has ended, I would like to visit wetlands and make ecological observations.4.291.233.331.020.009 **
12. After the class, I would like to tell others about wetland ecology.3.431.432.901.260.216
13. I would like to learn more about wetland ecosystems and protect them.4.240.893.330.970.003 **
* p < 0.05, ** p < 0.01, *** p < 0.001.
Table 8. Group means and results of independent sample t-test on learning motivation.
Table 8. Group means and results of independent sample t-test on learning motivation.
GroupSamplesMeanSDtp
Experimental group2153.24/659.85−3.210.003 **
Control group2143.24/6510.33
** p < 0.01.
Table 9. Questionnaire results of user satisfaction for the experimental group.
Table 9. Questionnaire results of user satisfaction for the experimental group.
DimensionQuestionsMeanSD
Interface Design1. The icons and text descriptions were of appropriate size.4.370.98
2. The direction guide icons were extremely helpful for ecological observation.4.440.77
3. The task progress was clearly displayed.4.231.11
4. The icons did not occupy an excessive portion of the field of view.4.261.14
5. The observation point icons correspond to the locations of the actual scene.4.490.74
Dimensional Satisfaction4.360.95
Learning Contents6. I clearly understood the textual descriptions of the plants and animals.4.370.93
7. I was able to clearly observe the appearance and characteristics of the plants and animals.4.330.87
8. The observation point icons can instantly indicate the location of the observation targets.4.091.11
9. The text descriptions of the test questions were simple and clear.4.280.98
10. This system enables me to understand the special behaviors of wetland organisms.4.470.74
Dimensional Satisfaction4.310.93
Operating Experience11. This system is useful and easy to operate.4.210.94
12. This system is smooth and pleasant to use for ecological observation, including the transfer between scenes.3.841.17
13. I did not feel dizzy when exploring the wetland environments.3.791.32
14. This system stimulates learners’ interest in exploring wetland ecosystems.4.370.87
15. The system is applicable to learning content on other subjects.4.530.74
Dimensional Satisfaction4.151.01
Overall Satisfaction4.270.96
Publisher’s Note: MDPI stays neutral with regard to jurisdictional claims in published maps and institutional affiliations.

Share and Cite

MDPI and ACS Style

Ou, K.-L.; Chu, S.-T.; Tarng, W. Development of a Virtual Wetland Ecological System Using VR 360° Panoramic Technology for Environmental Education. Land 2021, 10, 829. https://doi.org/10.3390/land10080829

AMA Style

Ou K-L, Chu S-T, Tarng W. Development of a Virtual Wetland Ecological System Using VR 360° Panoramic Technology for Environmental Education. Land. 2021; 10(8):829. https://doi.org/10.3390/land10080829

Chicago/Turabian Style

Ou, Kuo-Liang, Shun-Ting Chu, and Wernhuar Tarng. 2021. "Development of a Virtual Wetland Ecological System Using VR 360° Panoramic Technology for Environmental Education" Land 10, no. 8: 829. https://doi.org/10.3390/land10080829

APA Style

Ou, K.-L., Chu, S.-T., & Tarng, W. (2021). Development of a Virtual Wetland Ecological System Using VR 360° Panoramic Technology for Environmental Education. Land, 10(8), 829. https://doi.org/10.3390/land10080829

Note that from the first issue of 2016, this journal uses article numbers instead of page numbers. See further details here.

Article Metrics

Back to TopTop