Land Cover Change in the Blue Nile River Headwaters: Farmers’ Perceptions, Pressures, and Satellite-Based Mapping
Abstract
1. Introduction
2. Materials and Methods
2.1. Description of the Study Area
2.2. Data Sources and Methodology
2.2.1. Socioeconomic Data
| Zone | District | Village | Agroecology | Total HH |
|---|---|---|---|---|
| East Gojjam | Enarj Enauga | Koso-zira | Upper | 12 |
| Titar Badima Yizar | Middle | 18 | ||
| Gedeb Georgis | Lower | 13 | ||
| West Gojjam | Dega Damot | Z/Wogem | Upper | 17 |
| A/Medhanyalem | Middle | 14 | ||
| G/T/Haymanot | Lower | 14 | ||
| South Gonder | Andabet | Gota | Upper | 13 |
| Yedidi Gimegne | Middle | 14 | ||
| Genete Mariyam | Lower | 14 | ||
| Total | - | - | - | 127 |
2.2.2. Spatial Data
2.2.3. Ground Truth Data
| Sensor | Path/Row | Acquisition Date | Resolution | Source |
|---|---|---|---|---|
| 1986 TM | 170/052 | 19 January 1986 | 30 × 30 | USGS |
| 169/052 and 053 | 28 January 1986 | 30 × 30 | USGS | |
| 1994 TM | 170/052 | 25 January 1994 | 30 × 30 | USGS |
| 169/052 and 053 | 18 January 1994 | 30 × 30 | USGS | |
| 2007 ETM+ | 170/052 | 21 January 2007 | 30 × 30 | USGS |
| 169/052 and 053 | 17 January 2007 | 30 × 30 | USGS | |
| 2017 OLI | 170/052 | 24 January 2017 | 30 × 30 | USGS |
| 169 /052 and 053 | 17 January 2017 | 30 × 30 | USGS |
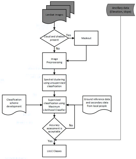
2.2.4. Satellite Image Preprocessing
- = spectral radiance at the sensor’s aperture (W/(m2sr m));
- = quantized calibrated pixel value (DN);
- = minimum quantized calibrated pixel value corresponding to ;
- = maximum quantized calibrated pixel value corresponding to ;
- = spectral at-sensor radiance that is scaled to ;
- = spectral at-sensor radiance that is scaled to .
2.2.5. Image Classification
| LULC Classes | Description |
|---|---|
| Agriculture land | The area covered with crop cultivation. This land use type includes rural settlements fenced with trees that are commonly found around homesteads and towns. This class also includes homesteads and the scattered trees on farmlands. |
| Water bodies | An area of land covered with surface water bodies such as lakes, rivers, and ponds. |
| Bare land | Areas under degraded lands and with some areas that are of bare ground, including sand, gravel, bedrocks, and riverbed gravels. |
| Grassland land | The area covered by permanent grass that is used for communal and private grazing lands. This class also includes rangelands. |
| Forest land | Areas covered by dense natural trees forming closed or nearly closed canopies, mainly growing naturally in the reserved land and along the riverbanks and the hillsides. |
| Plantation forest | Areas composed of transplanted seedlings of plants, mainly Eucalyptus globulus, junipers, and bamboo trees. |
| Bush and shrub | Land covered by bush and shrub land vegetation. This class also includes sparse trees on shrub and bush land. |
2.2.6. Derivation of Topographic Attributes
2.2.7. Method of Socioeconomic Data Analysis
2.3. Postclassification Processing
2.3.1. Classification Accuracy Assessment
2.3.2. Analysis of LULC Change Detection
3. Results
3.1. Local Views on Direct Drivers of LULC Change in the North Gojjam Sub-Basin
3.2. Landsat LULC Mapping
3.2.1. Image Classification Accuracy Assessment
| LULC Classes | 1986 (%) | 1994 (%) | 2007 (%) | 2017 (%) | ||||
|---|---|---|---|---|---|---|---|---|
| Producer’s | User’s | Producer’s | User’s | Producer’s | User’s | Producer’s | User’s | |
| CL | 90.4 | 92.5 | 89.6 | 94.9 | 88.9 | 90.7 | 96.8 | 92.8 |
| WB | 93.3 | 75.7 | 96.0 | 88.9 | 96.0 | 88.9 | 86.7 | 100.0 |
| BL | 90.2 | 93.9 | 83.3 | 95.3 | 76.7 | 95.8 | 90.1 | 87.6 |
| GL | 89.8 | 87.2 | 92.0 | 81.8 | 90.0 | 82.4 | 92.4 | 94.0 |
| FL | 86.0 | 90.5 | 90.4 | 90.4 | 78.6 | 90.2 | 88.4 | 87.5 |
| PL | 79.0 | 94.4 | 78.0 | 80.0 | 79.0 | 79.0 | 89.3 | 89.3 |
| BSL | 93.6 | 86.5 | 90.0 | 85.7 | 92.3 | 85.7 | 79.1 | 91.3 |
| Overall | 89.8 | 92.6 | 87.6 | 91.6 | ||||
| Kappa | 0.9 | 0.8 | 0.8 | 0.9 | ||||
3.2.2. Analysis of Land Use/Land Cover Change in the North Gojjam Sub-Basin
| LULC | 1986 | 1994 | 2007 | 2017 | ||||
|---|---|---|---|---|---|---|---|---|
| Area (ha) | Area (%) | Area (ha) | Area (%) | Area (ha) | Area (%) | Area (ha) | Area (%) | |
| CL | 833,337.79 | 58.22 | 883,292.26 | 61.71 | 952,283.8 | 66.53 | 1,011,542.1 | 70.67 |
| WB | 1145.09 | 0.08 | 1288.22 | 0.09 | 1001.95 | 0.07 | 572.54 | 0.04 |
| BL | 45,230.98 | 3.16 | 37,931.04 | 2.65 | 23,474.30 | 1.64 | 41,652.58 | 2.91 |
| GL | 306,740.45 | 21.43 | 290,995.4 | 20.33 | 215,992.2 | 15.09 | 178,776.86 | 12.49 |
| FL | 41,652.58 | 2.91 | 30,201.70 | 2.11 | 32,348.74 | 2.26 | 29,629.15 | 2.07 |
| PL | 11,021.47 | 0.77 | 22,615.49 | 1.58 | 47,807.42 | 3.34 | 51,672.10 | 3.61 |
| BSL | 192,231.65 | 13.43 | 165,178.9 | 11.54 | 158,451.5 | 11.07 | 117,514.66 | 8.21 |
| Total | 1,431,360 | 100 | 1,431,360 | 100 | 1,431,360 | 100 | 1,431,360 | 100 |
| LULC | Magnitude of LULC Change in a Hectare | LULC Change (Trend) in % | ||||||
|---|---|---|---|---|---|---|---|---|
| 1986–1994 | 1994–2007 | 2007–2017 | 1986–2017 | 1986–1994 | 1994–2007 | 2007–2017 | 1986–2017 | |
| CL | 49,954.46 | 68,991.55 | 59,258.30 | 178,204.32 | 5.99 | 14.27 | 6.22 | 21.38 |
| WB | 143.14 | −286.27 | −429.41 | −572.54 | 12.50 | −12.50 | −42.86 | −50.00 |
| BL | −7299.94 | −14,456.74 | 18,178.27 | −3578.40 | −16.14 | −48.10 | 77.44 | −7.91 |
| GR | −15,744.96 | −75,003.26 | −37,215.36 | −127,963.58 | −5.13 | −29.58 | −17.23 | −41.72 |
| FL | −11,450.88 | 2147.04 | −2719.58 | −12,023.42 | −27.49 | 7.11 | −8.41 | −28.87 |
| PL | 11,594.02 | 25,191.94 | 3864.67 | 40,650.62 | 105.19 | 333.77 | 8.08 | 368.83 |
| BSL | −27,052.70 | −6727.39 | −40,936.90 | −74,716.99 | −14.07 | −17.57 | −25.84 | −38.87 |
3.2.3. Gain, Loss, and Persistence in Quantity of LULC Change
| LULC | CS | WB | BR | GL | FL | PL | BSL | Total | Loss | S | ||||
|---|---|---|---|---|---|---|---|---|---|---|---|---|---|---|
| CL | 50.69 | 0.01 | 1.12 | 3.23 | 0.17 | 1.64 | 1.36 | 58.22 | 7.53 | 27.51 | 12.45 | 15.06 | 0.39 | 0.15 |
| WB | 0.02 | 0.02 | 0.01 | 0.00 | 0.02 | 0.00 | 0.01 | 0.08 | 0.06 | 0.08 | 0.04 | 0.04 | 1.00 | 3.00 |
| BL | 2.11 | 0.01 | 0.81 | 0.03 | 0.01 | 0.00 | 0.19 | 3.16 | 2.35 | 4.43 | 0.27 | 4.16 | 2.57 | 2.90 |
| GL | 12.67 | 0.00 | 0.83 | 6.87 | 0.03 | 0.60 | 0.42 | 21.43 | 14.56 | 20.18 | 8.94 | 11.24 | 0.82 | 2.12 |
| FL | 0.41 | 0.00 | 0.00 | 0.38 | 1.16 | 0.40 | 0.56 | 2.91 | 1.75 | 2.67 | 0.83 | 1.84 | 0.79 | 1.51 |
| PL | 0.30 | 0.00 | 0.00 | 0.02 | 0.05 | 0.35 | 0.15 | 0.77 | 0.42 | 3.69 | 2.85 | 0.84 | 9.34 | 1.20 |
| BSL | 4.47 | 0.00 | 0.12 | 1.96 | 0.64 | 0.73 | 5.53 | 13.43 | 7.90 | 10.59 | 5.21 | 5.38 | 0.49 | 1.43 |
| Total | 70.67 | 0.04 | 2.89 | 12.49 | 2.08 | 3.62 | 8.22 | 100.00 | 34.57 | 34.57 | 15.30 | 19.27 | ||
| Gain | 19.98 | 0.02 | 2.08 | 5.62 | 0.92 | 3.27 | 2.69 | 34.58 |
3.2.4. Net Change and Swap of LULC
3.2.5. LULC Change Distribution across Altitude
3.2.6. LULC Distributions and Changes along Slopes
| LULC Class | Altitudinal Range (m) | Slope (%) | ||||||||||
|---|---|---|---|---|---|---|---|---|---|---|---|---|
| <1500 | 1500–2000 | 2000–2500 | 2500–3000 | 3000–3500 | >3500 | 0–5 | 5–10 | 10–20 | 20–30 | 30–50 | >50 | |
| CL | 8.03 | 15.07 | 16.20 | 30.90 | 32.72 | 124.9 | 25.7 | 24.99 | 22.73 | 19.00 | 14.63 | 7.89 |
| WB | −85.5 | −57.7 | −17.0 | 34.42 | −82.35 | 0.00 | −52.8 | −46.3 | −49.5 | −52.0 | −69.9 | −92.4 |
| BL | 63.14 | −15.1 | −45.1 | −9.34 | 4612.0 | 22.52 | −38.6 | −33.8 | −17.6 | −3.23 | −4.00 | 3.17 |
| GL | −1.83 | −32.8 | −50.6 | −74.1 | −55.23 | 14.40 | −57.0 | −56.9 | −52.9 | −41.0 | −30.4 | −24.4 |
| FL | 30.15 | −6.99 | 0.03 | 11.42 | −58.68 | −92.2 | 329 | 1.03 | 21.51 | −38.1 | −20.7 | −26.7 |
| PL | 56.53 | 121.4 | 155.6 | 552.6 | 670.28 | 273.2 | 49.1 | 97.38 | 253.1 | 465.0 | 499.3 | 558.7 |
| BSL | −31.3 | 5.88 | −34.1 | −75.1 | −89.30 | −99.8 | −67.7 | −66.6 | −4.74 | −45.7 | −22.3 | 5.14 |
3.3. Indirect Driving Forces of LULC Change
4. Discussion
4.1. LULC Changes
4.2. Local Perceptions Compared to Satellite Mapping
4.3. Indirect Driving Forces of LULC Change
Supplementary Materials
Author Contributions
Funding
Institutional Review Board Statement
Informed Consent Statement
Conflicts of Interest
References
- Lambin, E.F.; Geist, H.J.; Lepers, E. Dynamics of Land-Use and Land-Cover Change in Tropical Regions. Ann. Rev. Environ. Resour. 2003, 28, 205–241. [Google Scholar] [CrossRef]
- Millennium Ecosystem Assessment. Ecosystems and Human Well-Being: Synthesis; Island Press: Washington, DC, USA, 2005. [Google Scholar]
- Eva, H.D.; Brink, A.; Simonetti, D. Monitoring Land Cover Dynamics in Sub-Saharan Africa; Office for Offical Publication of the European Community: Luxembourg, 2006. [Google Scholar]
- Bai, Z.G.; Dent, D.L.; Olsson, L.; Schaepman, M.E. Proxy global assessment of land degradation. Soil Use Manag. 2008, 3, 223–234. [Google Scholar] [CrossRef]
- Teketay, D. Deforestation, wood land famine and environmental degradation in Ethiopia high land ecosystem urgent to action. Northeast Afr. Stud. 2001, 8, 53–76. [Google Scholar]
- Bewket, W. Towards Integrated Watershed Management in Highland Ethiopia: The Chemoga Watershed Case Study; Wageningen University: Wageningen, The Netherlands, 2003; p. 169. [Google Scholar] [CrossRef]
- Gebru, T.D. Deforestation in Ethiopia: Causes, impacts and remedy. Int. J. Energy Dev. Res. 2016, 4, 204–209. [Google Scholar]
- Puyravaud, J.P. Standardizing the calculation of the annual rate of deforestation. For. Ecol. Manag. 2003, 177, 593–596. [Google Scholar] [CrossRef]
- CSA. Agricultural Sample Survey 2015/2016, Volume II Report on Livestock and Livestock Characteristics (Private Peasant Holdings); Central Statistical Agency: Addis Ababa, Ethiopia, 2016. [Google Scholar]
- Berry, L.; Olson, J.; Campbell, D. (Eds.) Assessing the Extent, Cost and Impact of Land Degradation at the National Level: Findings and Lessons Learned from Seven Pilot Case Studies; Commissioned by Global Mechanism with Support from World Bank; World Bank: Washington, DC, USA, 2003. [Google Scholar]
- Teferi, E.; Bewket, W.; Uhlenbrook, S.; Wenninger, J. Understanding recent land use and land cover dynamics in the source region of the Upper Blue Nile, Ethiopia: Spatially explicit statistical modeling of systematic transitions. Agric. Ecosyst. Environ. 2013, 165, 98–117. [Google Scholar] [CrossRef]
- Gebrehiwot, S.G.; Bewket, W.; Gardenas, A.I.; Bishop, K. Forest cover change overfour decades in the Blue Nile Basin, Ethiopia: Comparison of three watersheds. Reg. Environ. Chang. 2014, 14, 253–266. [Google Scholar] [CrossRef]
- Bewket, W.; Abebe, S. Land-use and land-cover change and its environmental implications in a tropical highland watershed, Ethiopia. Int. J. Environ. Stud. 2013, 70, 126–139. [Google Scholar] [CrossRef]
- Merrey, D.J.; Gebreselassie, T. Promoting Improved Rainwater and Land Management in the Blue Nile (Abay) Basin of Ethiopia. In NBDC Technical Report 1; ILRI: Nairobi, Kenya, 2011. [Google Scholar]
- Simane, B.; Zaitchik, B.F.; Ozdogan, M. Agroecosystem analysis of the choke mountain. Sustainability 2013, 5, 592–616. [Google Scholar] [CrossRef]
- Gessesse, B.; Bewket, W. Drivers and implications of land use and land cover change in the central highlands of Ethiopia: Evidence from remote sensing and socio-demographic data integration. Ethiop. J. Soc. Sci. Humanit. 2014, 10, 1–23. [Google Scholar]
- Shimeles, D. Effectiveness of Soil and Water Conservation Measures for Land Restoration in the Wello Area, Northern Ethiopian Highlands; Bonn University: Bonn, Germany, 2012; p. 150. [Google Scholar]
- Munthali, M.G.; Davis, N.; Adeola, A.M.; Botai, J.O. Local perception of drivers of land-use and land-cover change dynamics across Dedza district, central Malawi region. Sustainability 2019, 11, 832. [Google Scholar] [CrossRef]
- Agyemang, I.; Mcdonald, A.; Carver, S. Application of the DPSIR Framework to Environmental Degradation Assessment in Northern Ghana. In Natural Resources Forum; Blackwell Publishing Ltd.: Oxford, UK, 2007; Volume 31, pp. 212–225. [Google Scholar]
- Yalew, S.G.; Mul, M.L.; Van Griensven, A.; Teferi, E.; Priess, J. Land-Use Change Modelling in the Upper Blue Nile Basin. Environments 2012, 3, 21. [Google Scholar] [CrossRef]
- Simane, B.; Zaitchik, B.F.; Foltz, J.D. Agroecosystem specific climate vulnerability analysis: Application of the livelihood vulnerability index to a tropical highland region. Mitig. Adapt. Strateg. Glob. Chang. 2016. [Google Scholar] [CrossRef] [PubMed]
- Fairhead, J.; Leach, M. False forest history, complicit social analysis: Rethinking some west African environmental narratives. World Dev. 1995, 23, 1023–1035. [Google Scholar] [CrossRef]
- Muloo, M.S.; Kioko, K.M. Effects of land degradation on agricultural land use: A case study of smallholder farmers indigenous knowledge on land use planning and management in Kalama division, Machakos County. Curr. J. Appl. Sci. Technol. 2019, 34, 1–15. [Google Scholar] [CrossRef]
- Ouma, B.; Sterk, G. Farmers’ identification of erosion indicators and related erosion damage in the central highlands of Kenya. Catena 2006, 65, 292–301. [Google Scholar] [CrossRef]
- Tsegaye, D.; Moe, S.R.; Vedeld, P.; Aynekulu, E. Agriculture, ecosystems and environment land-use/cover dynamics in Northern Afar rangelands, Ethiopia. Agric. Ecosyst. Environ. 2010, 139, 174–180. [Google Scholar] [CrossRef]
- Ellis, E.C. Anthropogenic transformation of the terrestrial biosphere. Math. Phys. Eng. Sci. 2011, 369, 1010–1035. [Google Scholar] [CrossRef]
- Belay, T.T. Perception of farmers on soil erosion and conservation practices in Dejen District, Ethiopia. JEPP 2014, 2, 224–229. [Google Scholar] [CrossRef]
- EMA. Ethiopian National Metrological Agency; Climate Data Report Office: Addis Ababa, Ethiopia, 2018. [Google Scholar]
- Yilma, A.D.; Awulachew, S.B. Characterization and Atlas of the Blue Nile Basin and Its Sub Basin; IWMI: Anand, India, 2009. [Google Scholar]
- Marczyk, G.; DeMatteo, D.; Festinger, D. Essentials of Research Design and Methodology; John Wiley and Sons, Inc.: Hoboken, NJ, USA, 2005. [Google Scholar]
- USGS. Earth Explorer. Available online: http://glovis.usgs.gov (accessed on 12 January 2018).
- ASTER_GDEM. Advanced Spectrum Thermal Emission and Reflectance Radiometer- Global Digital Elevation Map Version 3. Available online: http://gdex.cr.usgs.gov/gdex/ (accessed on 12 January 2018).
- Hano, A.I.A. Assessment of Impacts of Changes in Land Use Patterns on Land Degradation/Desertification in the Semi- Arid Zone of White Nile State, Sudan, by Means of Remote Sensing and GIS; Technische Universität Dresden: Dresden, Germany, 2013. [Google Scholar]
- Zewdie, W.; Csaplovics, E. Identifying categorical land use transition and land degradation in northwestern drylands of Ethiopia. Remote Sens. 2016, 8, 408. [Google Scholar] [CrossRef]
- Zewdie, W.; Csaplovies, E. Remote sensing based multi-temporal land cover classification and change detection in northwestern Ethiopia. Eur. J. Remote Sens. 2015, 48, 121–139. [Google Scholar] [CrossRef]
- Hailemariam, S.N.; Soromessa, T.; Teketay, D. Land Use and Land Cover Change in the Bale mountain ecoregion of Ethiopia during 1985 to 2015. Land 2016, 5, 41. [Google Scholar] [CrossRef]
- Google. Land Use Map; Google Earth Pro; USGS: Reston, VA, USA, 2018. [Google Scholar]
- Esri Inc. ArcGIS10.5. Available online: http://www.esri.com/en-us/orginal/product/arcGIS-pro.2017 (accessed on 12 January 2018).
- Young, N.E.; Anderson, R.S.; Chignell, S.M.; Vorster, A.G.; Lawrence, R. and Evangelista, P.H. A survival guide to Landsat preprocessing. Ecology 2017, 98, 920–932. [Google Scholar] [CrossRef] [PubMed]
- Park, Q.N.; Mucova, R.; Leal, W. Assessment of land use and land cover changes from 1979 to 2017 and biodiversity & land management approach inQuirimbas National Park, Northern Mozambique, Africa. Glob. Ecol. Conserv. 2018, 16, e00447. [Google Scholar] [CrossRef]
- Richards, J.A.; Sensing, R.; Image, D. Correcting and Registering Images. In Remote Sensing Digital Image Analysis; Springer: Berlin/Heidelberg, Germany, 2013; pp. 27–77. [Google Scholar]
- Chander, G.; Markham, B.L.; Helder, D.L. Summary of current radiometric calibration coefficients for Landsat MSS, TM, ETM+, and EO-1 ALI sensors. Remote Sens. Environ. 2009, 113, 893–903. [Google Scholar] [CrossRef]
- QGIS Development Team. QGIS3.1-Bonn Open Sources Geospatial Fundamental Project. Available online: https://QGIS.org/en/site/.2018 (accessed on 28 January 2018).
- Haque, I.; Basak, R. Land cover change detection using GIS and remote sensing techniques: A spatio-temporal study on TanguarHaor, Sunamganj, Bangladesh. Egypt. J. Remote Sens. Sp. Sci. 2017, 20, 251–263. [Google Scholar] [CrossRef]
- Chander, G.; Markham, B. Revised landsat-5 TM radiometric calibration procedures and postcalibration dynamic ranges. IEEE Trans. Geosci. Remote Sens. 2003, 41, 2674–2677. [Google Scholar] [CrossRef]
- U.S. Geological Survey. Frequently Asked Questions about the Landsat Missions. Available online: http://landsat.usgs.gov/band_designations_landsat_satellites.php (accessed on 1 February 2017).
- ERDAS. ERDAS Imagine 2014; Hexagon Geospatial: Peachtree Corners, GA, USA, 2014. [Google Scholar]
- Bewket, W.; Teferi, E. Assessment of soil erosion hazard and prioritization for treatment at the watershed level: Case study in the Chemoga watershed, Blue Nile Basin, Ethiopia. Land Degrad. Dev. 2009, 20, 609–622. [Google Scholar] [CrossRef]
- Batar, A.K.; Watanabe, T.; Kumar, A. Assessment of land-use/land-cover change and forest fragmentation in the Garhwal Himalayan region of India. Environments 2017, 4, 34. [Google Scholar] [CrossRef]
- Scharsich, V.; Mtata, K.; Hauhs, M.; Lange, H.; Bogner, C. Analysing land cover and land use change in the Matobo National Park and surroundings in Zimbabwe. Remote Sens. Environ. 2017, 194, 278–286. [Google Scholar] [CrossRef]
- Butt, A.; Shabbir, R.; Ahmad, S.S.; Aziz, N. Land use change mapping and analysis using remote sensing and GIS: A case study of Simly watershed, Islamabad, Pakistan. Egypt. J. Remote Sens. Sp. Sci. 2015, 18, 251–259. [Google Scholar] [CrossRef]
- Cheruto, M.C.; Kauti, M.K.; Kisangau, P.D.; Kariuki, P. Assessment of land use and land cover change using GIS and remote sensing techniques: A case study of Makueni county, Kenya. J. Remote Sens. GIS 2016, 5. [Google Scholar] [CrossRef]
- Rwanga, S.S.; Ndambuki, J.M. Accuracy assessment of land use/land cover classification using remote sensing and GIS. Int. J. Geosci. 2017, 8, 611. [Google Scholar] [CrossRef]
- Federici, S.; Tubiello, F.N.; Salvatore, M.; Jacobs, H.; Schmidhuber, J. New estimates of CO2 forest emissions and removals: 1990–2015. For. Ecol. Manag. 2015, 352, 89–98. [Google Scholar] [CrossRef]
- Amuti, T.; Luo, G. Analysis of land cover change and its driving forces in a desert oasis landscape of Xinjiang, northwest China. Solid Earth 2014, 5, 1071–1085. [Google Scholar] [CrossRef]
- Pontius, R.G.; Shusas, E.; Mceachern, M. Detecting important categorical land changes while accounting for persistence. Agric. Ecosyst. Environ. 2004, 101, 251–268. [Google Scholar] [CrossRef]
- Kirui, O.K.; Mirzabaev, A. Drivers of land degradation and adoption of multiple sustainable land management practices. In Proceedings of the 2015 Conference, Milan, Italy, 9–14 August 2015. [Google Scholar] [CrossRef]
- Kirui, O.K. Economics of Land Degradation, Sustainable Land Management and Poverty in Eastern Africa; Bonn University: Bonn, Germany, 2016. [Google Scholar]
- Alemu, B. The effect of land use land cover change on land degradation in the highlands of Ethiopia. Environ. Earth Sci. 2015, 5, 1–13. [Google Scholar]
- Zeleke, A.G.; Hurni, H. Implications of land use and land cover dynamics for mountain resource degradation in the northwestern Ethiopian highlands. Mt. Res. Dev. 2019, 21, 184–191. [Google Scholar] [CrossRef]
- Congalton, R. A review of assessing the accuracy of classifications of remotely sensed data. Remote Sens. Environ. 1991, 37, 35–46. [Google Scholar] [CrossRef]
- Fonji, S.F.; Taff, G.N. Using satellite data to monitor land-use land-cover change in north-eastern Latvia. Springerplus 2014, 3, 61. [Google Scholar] [CrossRef]
- Ismail, M.H.; Jusoff, K. Assessment Based from Reference Dataset. Int. J. Comput. Inform. Sci. Eng. 2008, 2, 96–108. [Google Scholar]
- Birhane, E.; Ashfare, H.; Almaw, A.; Hishe, H. Land use land cover changes along topographic gradients in Hugumburda national forest priority area, Northern Ethiopia. Remote Sens. Appl. Soc. Environ. 2018. [Google Scholar] [CrossRef]
- Birhanu, L.; Tesfaw, B.; Bekele, T.; Demissew, S.; Lc, L.U. Land use/land cover change along elevation and slope gradient in highlands of Ethiopia. Remote Sens. Appl. Soc. Environ. 2019, 16, 100260. [Google Scholar] [CrossRef]
- Kindu, M.; Schneider, T.; Teketay, D.; Knoke, T. Land use/land cover change analysis using object-based classification approach in Munessa-Shashemene landscape of Ethiopian highlands. Remote Sens. 2013, 5, 2411–2435. [Google Scholar] [CrossRef]
- Oo, O.; Sl, G.; Do, G. Analyzing the rate of land use and land cover change and determining the causes of forest cover change in Gog district, Gambella regional. J. Remote Sens. GIS 2017, 6. [Google Scholar] [CrossRef]
- Gashaw, T.; Tulu, T.; Aragaw, M.; Worqlul, W. Evaluation and prediction of land use/land cover changes in the Andassa watershed, Blue Nile Basin, Ethiopia. Environ. Syst. Res. 2017, 6, 17. [Google Scholar] [CrossRef]
- Dibala, W.T.; Demissie, T.A.; Miegel, K. Drivers and implications of land use/land cover dynamics in finchaa catchment, Northwestern Ethiopia, 2019. Land 2020, 9, 113. [Google Scholar] [CrossRef]
- Kleemann, J.; Baysal, G.; Bulley, H.N.; Fürst, C. Assessing driving forces of land use and land cover change by a mixed-method approach in north-eastern Ghana, West Africa. J. Environ. Manag. 2017, 196, 411–442. [Google Scholar] [CrossRef]
- Hailu, B.T.; Eiji, E.; Heiskanen, J.; Pellikka, P. Reconstructing pre-agricultural expansion vegetation cover of Ethiopia reconstructing pre-agricultural expansion vegetation cover of Ethiopia. Appl. Geogr. 2015, 62, 357–365. [Google Scholar] [CrossRef]
- CSA. The 1994 Population and Housing Census of Ethiopia; Results at Country Level: Summery Report; Central Statistical Authority (CSA): Addis Ababa, Ethiopia, 1994. [Google Scholar]






Publisher’s Note: MDPI stays neutral with regard to jurisdictional claims in published maps and institutional affiliations. |
© 2021 by the authors. Licensee MDPI, Basel, Switzerland. This article is an open access article distributed under the terms and conditions of the Creative Commons Attribution (CC BY) license (http://creativecommons.org/licenses/by/4.0/).
Share and Cite
Ewunetu, A.; Simane, B.; Teferi, E.; Zaitchik, B.F. Land Cover Change in the Blue Nile River Headwaters: Farmers’ Perceptions, Pressures, and Satellite-Based Mapping. Land 2021, 10, 68. https://doi.org/10.3390/land10010068
Ewunetu A, Simane B, Teferi E, Zaitchik BF. Land Cover Change in the Blue Nile River Headwaters: Farmers’ Perceptions, Pressures, and Satellite-Based Mapping. Land. 2021; 10(1):68. https://doi.org/10.3390/land10010068
Chicago/Turabian StyleEwunetu, Alelgn, Belay Simane, Ermias Teferi, and Benjamin F. Zaitchik. 2021. "Land Cover Change in the Blue Nile River Headwaters: Farmers’ Perceptions, Pressures, and Satellite-Based Mapping" Land 10, no. 1: 68. https://doi.org/10.3390/land10010068
APA StyleEwunetu, A., Simane, B., Teferi, E., & Zaitchik, B. F. (2021). Land Cover Change in the Blue Nile River Headwaters: Farmers’ Perceptions, Pressures, and Satellite-Based Mapping. Land, 10(1), 68. https://doi.org/10.3390/land10010068

