Abstract
Innovative ways to manage the urban water cycle are required to deal with an ageing drinking and waste water infrastructure and new societal imperatives. This paper examines the influence of water governance in enabling transformations and technological innovation uptake in urban water management. A governance assessment framework is developed and applied in three case-studies, examining different scales and types of innovations used to tackle challenges in European urban water management. The methodology combines documentary analysis and interviews to reconstruct historical storylines of the shift in the water governance of urban water management for each site. The research provides detailed empirical observations on the factors conducive to innovation uptake at the local level. Critical governance factors such as commitment to compromise, the necessity to build political support, and the role of “entrepreneurs” and coalitions are highlighted. The paper also explores the role of discursive strategies and partnership design, as well as that of regulative, economic and communicative instruments, in creating barriers and opportunities to initiate and secure change. A number of recommendations targeted at innovators and water managers are presented in the conclusion.
1. Introduction
The water sector is a crucial part of modern economies supporting the delivery of safe drinking water and sanitation services to society. During the 20th century, the water sector has undergone significant transformations, moving from unstructured systems to a gradual but vast expansion of water pipes, sewers, wastewater treatment, and storm-water infrastructure. With an ageing infrastructure and new societal demands, the sector needs to undergo a new wave of transformations and innovation uptake towards greater environmental and financial sustainability [1,2,3].
Improving the sustainability of urban water management systems has been the focus of much recent academic work, spanning from practitioner-oriented papers [4,5] to theoretically grounded analyses of societal transformations [2]. A major barrier to change in urban water management mentioned in the literature relates to the characteristics of existing urban water management technologies (i.e., centralised, large-scale, capital-intensive, durable). These barriers are compounded by governance factors arising from existing social and political institutions and dominant values and beliefs [4,6,7]. Despite the fact that some important progress has been made, particularly in the Australian context [8], the influence of governance on the uptake of technological innovations in urban water management is still not understood as well as technical or economic factors.
This study examines governance factors influencing technological innovation uptake in the European context and on a range of water issues (i.e., water and ecological quality, water scarcity). Drawing on the work of [9], it applies a governance assessment framework to three European case-studies (Aarhus, Denmark; Emscher, Germany; Zaragoza, Spain) to examine governance factors conducive to the uptake of “innovations” in urban water management. Innovations are here understood as new technologies, concrete measures, and products or tools that are introduced to improve the sustainability of local urban water infrastructures.
The contributions of this paper are at least threefold. First, it develops and applies a theoretical framework for understanding the governance of urban water management. Second, it provides additional empirical observations on the factors conducive to change processes in urban water management at the local level. More broadly, it sheds light on the societal and organisational factors at play in transformations of social–ecological systems. Third, it derives recommendations for supporting sustainable changes in urban water management. Building on a comparative analysis of three case-studies with different cultural and environmental contexts, these recommendations may apply to a broader range of contexts.
Section 2 presents an overview of the assessment framework and the methods used for data collection and analysis. Section 3 presents the storylines of innovation uptake in the three case-studies. Section 4 discusses these empirical results against the assessment framework, while the conclusions, Section 5 provide a synthesis and some recommendations.
2. Materials and Methods
2.1. The Governance Assessment Framework
This study builds on the governance assessment framework of Bressers et al. [9] which provides a coherent theoretical basis for analysis of governance in European environmental policy regimes. Whereas the original framework was developed in the context of water scarcity and drought, this study adapts and sizes it for analysing innovation uptake in urban water management. The assessment framework is built around five dimensions. At different hydrological scales and administrative levels (dimension 1), social actors and their networks are involved in innovation uptake (dimension 2). Different perceptions of the problems and ambitions in addressing them (dimension 3) are brought to the table by different actors; these goals represent different facets of the challenge at hand. Strategies and instruments are used to advance and realize these multiple goals (dimension 4), drawing on the resources and responsibilities of the involved actors (dimension 5). In other words, governance is seen as the context in which innovation uptake occurs. Innovation uptake is the result of the interactions of people (both individuals and organizations or groups), influenced by specific socio-cultural, political, economic and environmental circumstances [9]. The dimensions are described in more detail below with regards to urban water management.
The urban water cycle is constituted by water bodies (e.g., rivers, lakes, groundwater bodies), artificial structures (e.g., pipes, drains, tanks, gutters, reservoirs) and urban land (e.g., houses, pavements, gardens, parks). In addition, whole catchments and river basins, including upstream rural land, are increasingly taken into account in urban water planning (e.g., flood risk management, water quality improvements). Given the multiplicity of elements in the urban water cycle, multiple social levels are in play. The lowest level is mostly characterised by policies and activities such as water pricing or spatial planning, carried out by water companies and local authorities and acting on households, businesses and other local users. Regional and state or federal levels are dominated by the regulative activities of governments targeted at water companies and local authorities; while, in Europe, the international level mostly relates to the regulative activities of European institutions and the influence of international markets.
A wide range of actors may influence innovation uptake in urban water management. Butterworth and Morris [10] identified: (i) those taking and effecting decisions (service providers, regulatory agencies, planners); (ii) those closely influencing decision-making (e.g., civil society, water users, professional associations, unions); (iii) those providing research and advisory activities (e.g., academia, consulting); (iv) the media; and (v) financial institutions. Several authors [7,10,11] note that individual change agents, or so-called “policy entrepreneurs”, often play important roles in creating and maintaining a momentum for change.
Better communication and exchange between relevant actors can contribute to enhancing innovation uptake, as can more collaboration and inclusive decision-making. Projects in Europe and Australia have explored the role of participatory mechanisms as an avenue for innovation uptake. For example, “learning alliances” or “shadow networks” aim to enhance exchange of knowledge and practices [12]. However, while some studies suggest that increased participation has led to system transformation and innovation uptake [13,14], other studies remain more critical [5].
In the literature, the views, interests and goals of involved actors regarding the risks involved in changing urban water management are often presented as major factors influencing innovation uptake. Many authors highlight, for instance, that potential users of innovations do not necessarily select the most sustainable solution, but rather the most satisfactory one, influenced by such variables as loyalty, habits and cost of change [3,15]. The water sector is generally considered risk-adverse because of the twin threat of large financial losses in case of failure (due to capital-intensive investments) and strict user demand and needs (e.g., public health, regulatory standards). Water managers may thus be unwilling or reluctant to take risks by introducing an innovation in a system where it is difficult to predict impacts and understand trade-offs.
The literature places great emphasis on the role of strategies, regulations and other institutional instruments for facilitating innovation uptake [10]. The European Innovation Partnership (EIP) on water [16], for example, highlights that the current standard of public procurements can give preference to the lowest cost and proven technologies. Marlow et al. [3] observe that pricing policies based on high standing charges (as most frequently applied at present) do not give incentives to reduce consumption and adopt water efficient technologies by end-users. Innovation uptake can also be limited because innovations may challenge established financial models. For example, reducing water consumption may jeopardise the cost recovery strategies of water utilities [3]. In addition, many researchers acknowledge the lack of incentives to account for externalities (such as resource depletion or pollution due to wastewater) [5]. While government funds typically are used to support investment in the water sector, no mechanism exists to integrate multiple benefits and non-monetary values. Policies providing investment security in the long term, setting appropriate tariffs and investment cycles, or establishing alternative public and private financial models can help overcome these barriers [13].
Urban water management is characterised by a high dependence on financial resources available upfront (to cover capital costs), and their distribution amongst (public and private) actors engaged in urban water management. In addition, there is limited capacity to recover costs through pricing, due to the perception that water is a public good and should therefore be free or at least easily affordable. Overall, this can limit interest in risky initiatives such as innovation uptake. Careful design of the distribution of legal responsibilities is required to facilitate investment for and maintenance and development of water infrastructure. At the same time, other resources (than financial) are required, in particular knowledge and expertise. The uptake of innovation can be encouraged by continuously improving the understanding of the system being managed through knowledge gathering [3]. In parallel, cultural change in practitioners’ behaviour is considered necessary, moving towards more openness for emerging and multi-disciplinary approaches [5]. This may occur through education and training, and may therefore take several years to be felt in practice. Previous research has also emphasized the need to navigate and/or adapt to cultural and social barriers to ensure the backing of the public [17,18].
2.2. The Assessment Template
Based on the above theoretical background and elaborating on the reference questions in the governance assessment framework of Bressers et al. [9], this study developed a series of questions to assess the innovation uptake in urban water management in the form of an “assessment template”. The questions were elaborated to direct the collection of personal motivations, experiences and perceptions of key informants involved in the innovation uptake. Table 1 presents a sample of the questions that were applied to all three case-studies which experienced some significant change in their local urban water management system.
Table 1.
Questions of the assessment framework for innovation uptake in urban water management.
2.3. Data Collection
The case-studies were located in different national contexts (Figure 1) and contrasted in terms of challenges tackled. The Aarhus case-study was focused on improving river aesthetics and water quality issues; one main aim was to allow bathing in the city’s harbour. The case related to the Emscher catchment focused on multiple objectives concerning water quality, river restoration, and flood management. The Zaragoza case-study aimed at managing water demand and reducing water leakage, with the ulterior aim of avoiding new water infrastructure and transfers. The case-studies included contrasting innovations: advanced monitoring and warning systems for water quality in Aarhus, storm retention basins in Emscher, and water saving devices and leakage control in Zaragoza.
Figure 1.
Map of the three case studies.
In all cases, the data were collected in two steps. First, the research questions of the assessment framework were addressed through document studies. A total of 50 documents were considered, including laws and policies, administrative and research reports, stakeholder publications, and other relevant documents.
Next, an interview campaign was carried out, to validate documentary findings and fill information gaps. A total of 19 interviews with actors who played an active role in the innovation uptake were carried out across the three sites (Table 2), including: (i) public authorities (e.g., municipalities); (ii) semi-public organizations (e.g., drinking water and wastewater companies); (iii) private organizations (e.g., construction sector); (iv) civil society (e.g., environmental and civil rights Non-Governmental Organisations); (v) the academic sector. The type of social actor interviewed depended on the case-study investigated and the information needed. However, in each case-study, an effort was made to select a range of interviewees both within and outside the core groups of actors driving the innovation uptake, in order to ensure the inclusion of different perspectives in the analysis.
Table 2.
Overview of interviews performed in the case-studies.
An interview guide with a set of open-ended questions related to the dimensions in the assessment framework was applied. The interviews were conducted on an individual basis. They lasted around one hour and were semi-structured, to allow interviewees to bring in new perspectives and ideas.
2.4. Data Analysis
The data were first reported against the research questions of the assessment framework. Patterns of agreements and disagreements between interviewees, and between interview answers and documentary information, were analysed qualitatively, to gain a more nuanced understanding of the context, perspectives and interests involved. Storylines highlighting key processes and factors influencing innovation uptake were subsequently developed. The production of these storylines serves as detailed reporting of the processes that led to the innovation uptake, allowing an in-depth understanding of enabling factors and barriers. Presenting innovation uptake chronologically allows for a “thick” understanding, avoiding the simplification and over-reductionist approach of much research in environmental management [19]. Storylines were first structured around a timeline of the innovation uptake. Key factors identified through the assessment framework were then matched against key events and processes on this timeline. Section 3 presents the storylines.
Answers for each question of the assessment framework were then compared between case-studies. Main commonalities and differences were noted and contrasted in order to identify relationships between governance factors and innovation uptake. Thematic groups and issues were examined through the five dimensions of the governance assessment framework. These results are discussed in Section 4.
3. Results
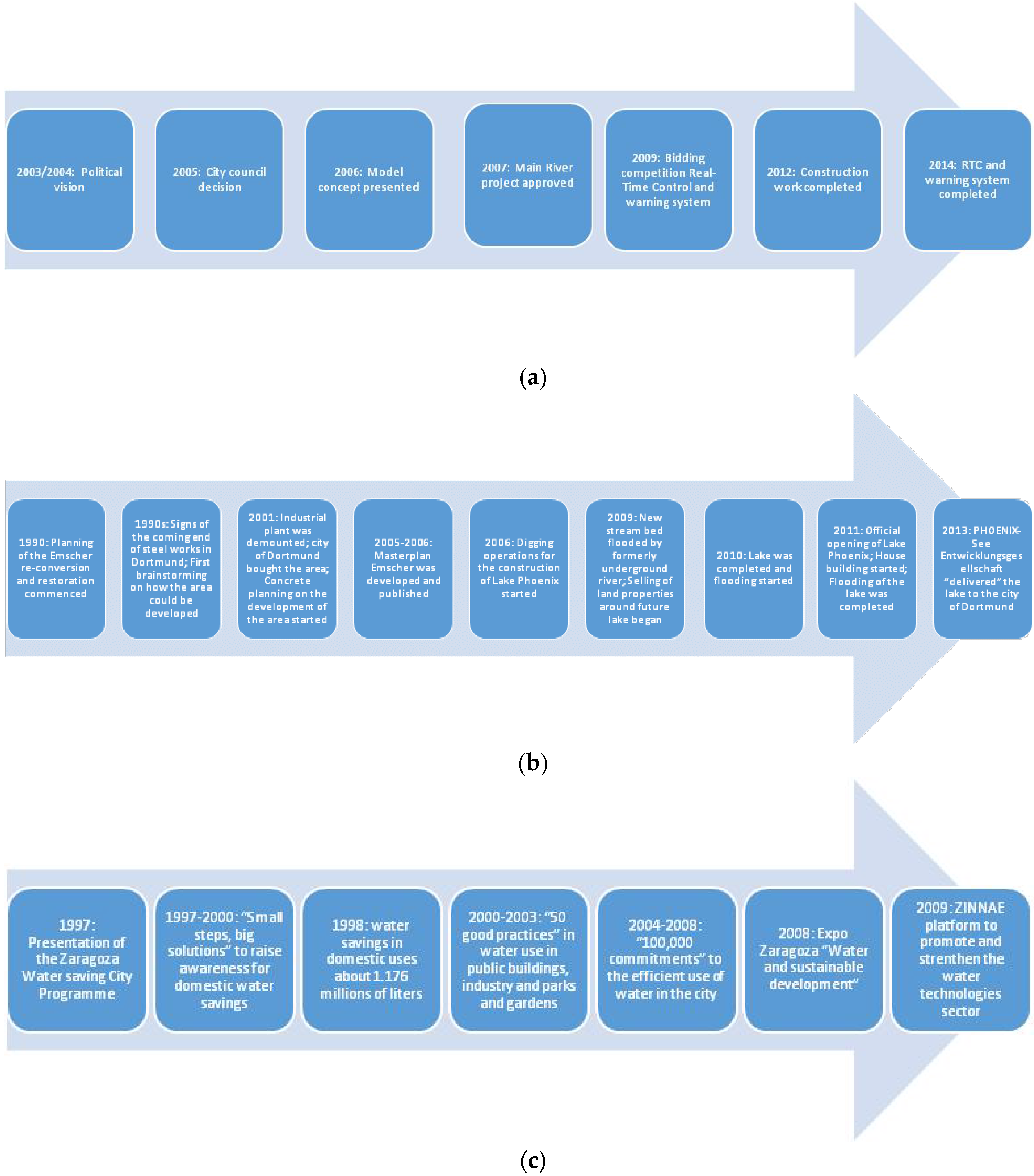
The next three sub-sections present storylines of innovation uptake in each case study. Figure 2 presents a timeline of key events in each case study.
Figure 2.
Timelines of key events in the three case studies. (a) Timeline of key events in the Aarhus case study; (b) Timeline of key events in the Emscher case study; (c) Timeline of key events in the Zaragoza case study.
3.1. Aarhus Case-Study
Aarhus is a coastal city of about 311,000 people, located in the eastern part of mainland Denmark. Historically a centre for the food-processing industry, the town is transitioning from a period of decline to become a centre for research and manufacturing of clean energy technologies. Aarhus River, was culverted around 1930 for hygienic and urban planning purposes, but started to reopen from 1989. The city has since made considerable investments in environmental planning. Water-related recreational elements are being developed to enhance the quality of life in the city centre, the old harbour area, and the upstream Lake Brabrand. The focus of the case-study is on the uptake of a real-time monitoring and warning system for bathing water quality, which was part of a larger scheme to improve water quality in the Aarhus river and the receiving waters.
The innovation uptake in the Aarhus case can be seen as largely locally driven. The 1990s was a period with increasing focus on urban planning and development in Aarhus. The city adopted the ambition to become a “Green City”. Most local actors attribute the start of the Aarhus River project to a vision and initiative by a local politician in the early 2000s. According to the interviews, he was looking for a popular cause that might strengthen his position for an upcoming election, and to this end, he promised his voters that he would bring back the once bustling life in the city centre by restoring and cleaning up a section of the river.
Around the same time, the municipality had to turn down an application to establish a kayak-rental on the river due to poor water quality. Others pointed to the recently completed harbour restoration in Copenhagen, arguing that Aarhus should also develop its old harbour area, including residential, recreational and bathing areas. The concept of improving life in the city by improving the river water quality received a lot of media attention, which resulted in broad popular support for the intervention. Thus, local opinion leaders played an important role in the initial stages, and there was also an element of imitating the capital.
Opinion leaders did not, however, operate in isolation. Water experts in the municipality and technology-providing companies were pushing for an innovative water management solution. Existing local expert networks were, in this sense, quite decisive for the success of the process. A core group of four to six experts, they had developed a high level of mutual trust and a willingness to take on risks. A number of factors explain this. Firstly, Aarhus is a relatively small city, where people working in the same sector easily get to know each other and often are connected through multiple ties. Secondly, all the main actors had local offices in Aarhus, making it easy to meet face-to-face. Thirdly, there was a high level of personnel mobility: lead persons in the municipality had careers spanning across several of the involved organizations, with close insights into what the various actors could and could not deliver. Likewise, individuals on the side of the private companies had worked for the municipality before. Last but not least, there was a tradition for informal, direct person-to-person communication.
By 2005, the city council of Aarhus decided formally to embark on a project to improve the hygienic water quality in Lake Brabrand, Aarhus River and the harbour. With a view to the EU Water Framework Directive (WFD), hydrological characteristics of the system and patterns of recreational use, the political vision was extended to include a larger geography, and climate change adaptation was included as an important aspect. Attracting funding was not an issue. Linking climate change adaptation to the already broad array of issues involved—environment conservation, recreation, green business, urban development, increasing the city’s attractiveness to tax payers as well as tourists, harbour restoration—was a further enabling factor.
By 2006, an initial proposal including combined sewer overflow retention basins, enhanced wastewater treatment, and a real-time control system to coordinate releases from the retention basins was presented to the city council. The series of retention basins was linked with the interest in developing a more adaptive solution in the context of climate change adaptation. The solution also included a bathing water quality warning system, motivated by the EU Bathing Water Directive. The warning system was estimated to save 25 million EUR in infrastructure costs that otherwise would be required to reduce the frequency of non-compliant events. In other words, economic arguments played a strong role in the discussions. Another point noted by several interviewees was technological ambition in the core group of experts. They wanted Aarhus to be a frontrunner in water management technology. Public hearings and the media were used to communicate with the public during the decision process. The project to implement the real-time monitoring and warning systems was brought forward following a feasibility study and the realisation that costs could be covered through local sources, in the form of a small, gradual increase in water tariffs–2 DKK, or around 0.27 EUR, per cubic water.
Project implementation was organized as a partnering contract between the municipality and technology-providing companies. Partnering rather than sub-contracting had the effect that experts in the municipality and the technology providers shared responsibility for the results and were sitting side by side to do the coding, etc. Thus, they developed a common project culture, with inherent capacity building. The partnering contracts were also seen as more flexible, allowing for adjustment of roles and responsibilities to meet technological and process challenges. According to Aarhus municipality and the water utility, the form of contract was a conscious strategy, crucial to achieving the technological results and building ownership in the receiving organization. In their view, as well as that of several other stakeholders, the use of partnering contracts was an important enabling factor. Another enabler was the willingness to take risks—apparent in the limited concern with economic assessments—and a willingness to enter partnering contracts, as well as the readiness to implement a novel solution. This was presented by interviewees as a feature of the management culture and general mindset in Aarhus municipality at the time. Near the completion of the project, communicative events, such as guided tours and concerts in the newly built, though not yet functional, retention tanks, were organized
3.2. The Emscher Case-Study
The Emscher is, originally, a 109 km long river flowing through the Ruhr Area, the most densely populated area in Europe, located in the west of Germany. In the 19th century, the river’s recurrent floods, together with a rapidly growing wastewater discharge, became a growing problem for the newly-built urban and industrial areas. The Emscher was thus straightened, with its original length reduced to 85 km (the so-called first Emscher conversion). The second Emscher conversion was initiated in the 1990s with the aim to disconnect wastewater and river water by conducting the wastewater in underground wastewater sewers to wastewater treatment plants, and to re-convert the river and its tributaries into natural waterways.
The focus of the case-study is the creation of Lake Phoenix, a project linked to the Master Plan Emscher Future, a regional commitment by the cities of the Ruhr Area for the restoration of the Emscher, including such measures as the construction of combined sewer overflow structures and restored waterways. The start of the Master Plan Emscher Future can be traced to the international Architecture Exhibition, which took place at the end of the 1980s and gave enormous impulse and new values to the region. The Master Plan Emscher Future itself was developed by Emschergenossenschaft (EG), a regional catchment water association. A first draft was signed by the representatives of the Emscher cities in 2005.
Lake Phoenix represents a typical subproject of the Master Plan, involving joint responsibility between EG and the respective municipality (Dortmund). Until 2001, a large steel production company was located where Lake Phoenix is situated today, while the Emscher river flowed in an underground channel underneath the industrial area. Signs of the coming end of steel works emerged during the 1990s, leading to the initial discussions on how to develop the area. Transforming the area into a lake was at first not considered as feasible given the huge scale of the project. However, a few committed individual actors were willing to take risks and were able to bring the project forward.
A crucial factor for the successful realization of Lake Phoenix was the successful linking of various problems and ambitions. The lake was thus designed to serve as a biodiversity hotspot, as a flood retention basin, and as a place for local recreation and sports. Most significantly, it had the potential to make the city more attractive for people and businesses by upgrading an under-privileged district. Interviewees stressed that achieving multiple objectives required compromising, for example between ecological objectives (i.e., size of the lake and natural areas) and economic ones (i.e., land available for real estate development). As a result of a common will to succeed and a number of group and bilateral meetings between key stakeholders, these compromises could be reached. Interviewees also highlighted that the actors’ good relations and belief in the project helped find solutions, just as it helped to settle discussions concerning upcoming additional costs and risks. The (historical) role and position of EG as a mediator was important in this respect. The realisation of Lake Phoenix was furthermore facilitated by favourable timing, being that the Emscher conversion coincided with the abandonment of the brownfield site. The obligations and environmental objectives resulting from the implementation of the Water Framework Directive can also be seen as an important facilitating factor.
The Phoenix-See Entwicklungsgesellschaft was founded as a subsidiary of the municipal utility company to manage this large-scale project, an external project leader was employed, and expert engineering offices were contracted. A clear division of tasks, responsibilities and expertise was highlighted by many interviewees as critical success factors. Parallel public engagement activities were exploited such as the Emscher Dialog, a public forum held by EG every 1 or 2 years since 2001. Further feasibility and assessment studies were conducted to improve the solution and convince decision makers that the risks involved were acceptable. After a long technical planning phase, digging operations started in 2006. In 2009 the new stream bed of the upper waters of the Emscher was completed and the selling of land properties surrounding the future lake began. In 2010 the lake was flooded and officially opened in 2011. House building along the lake started in this period.
The marketing of the real estate was a financial aspect considered from the beginning in order to make the project partly self-supporting. In addition, thanks to the lake’s multi-purpose, funding could be organised from various parties and domains (water management–EG; ecology-Ökologieprogramm im Emscher-Lippe-Raum by the federal state of NRW; urban development). For example, EG used existing sources of funding budgeted for the construction of a flood retention basin.
3.3. The Zaragoza Case-Study
Zaragoza is situated in the centre of the Ebro basin in the north of Spain, along the Pyrenees. In the mid-1990s, Zaragoza, and other cities of Spain, faced water shortages. Traditionally, seasonal water scarcity was dealt with by the building of reservoirs and water transfers. However, a significant change in Zaragoza policy towards a demand management approach, focused on reducing water consumption and increasing water use efficiency, occurred in the late 1990s. A series of technical innovations were implemented, such as user level uptake of water saving technologies, leakage control technologies (including rehabilitating pipeline networks, pressure management controls, and District Metered Areas). As a result, Zaragoza freshwater withdrawal was reduced significantly, and per capita domestic water consumed was reduced from about 136 litres per day in 2000 to below 100 L per day in 2012.
The Zaragoza case-study is best described as a transformation process in which different social actors joined forces. Two features stand out for the process’s initiation: The adequate timing and the special nature of the alliance between the two key actors. Around 1994, the municipality was in the process of developing its Agenda 21 together with its long-term Municipal Strategic Plan, which ended up featuring water as one of the key areas. At the same time, an NGO (ECODES) and Zaragoza municipality started to work closely in opposition to the national plans to transfer water from the Ebro river basin to the south of Spain. This collaboration was seen by interviewees as key to the city’s subsequent transformation and was facilitated by existing personal relationship between the general manager of the NGO and an influential civil servant. In their partnership, both actors benefited from each other as they could resort to their different strengths. The NGO held more credibility with citizens and were better at involving and engaging the broad public, whereas the municipality could provide resources and capacity.
The transformation process was initiated and maintained mainly through the four phases of the Zaragoza Water Saving City Programme (1996–2008). Other actions promoted water savings, including, (i) different municipal management plans and regulations (e.g., Municipal Strategic Plan 1996–2010, Agenda 21, “Plan for improving the water supply quality and management” 2002–2009); (ii) active work to increase the city’s international profile in the field of urban water management (e.g., hosting the UN Water for Life Decade 2005 to 2015 and the International Exhibition Water and Sustainable Development in 2008); and (iii) demonstration and networking projects aiming inter alia at establishing a market for Zaragoza’s experience and for its technology companies.
The Water Saving City Programme first targeted the domestic sector through media campaigns (e.g., advertisements, radio, press, posters, etc.) and then expanded to other sectors. The outset was favourable with the conflictive nature of national water transfers, meaning that the topic already had prominence locally. Interviewees also highlighted how substantial efforts were made to keep actors informed, not only of the different technologies and options, but also showing them the outcomes of individual water saving actions. Concentrating efforts on e.g., hospitals and schools (e.g., stickers on water saving technologies) and then showcasing the results to other actors was seen as key for uptake of water saving appliances by other actors and the broad public. In addition, a simplified water tariff established incentives for reducing water use. This was communicated in municipal services bills, which distinguished between different items (water and waste), explained savings, and provided examples of how to achieve further usage reduction.
The focus on high visibility and awareness through the Water Saving City Programme and the many local stakeholder fora on environmental topics mostly created during the 1990s, such as the Zaragoza Water Commission or the Consejo Sectorial de la Agenda 21 Local, was also of benefit for implementing leakage control and reduction. A municipal authority mentioned how such action is difficult to fund as this is an improvement that cannot be physically “seen” by citizens, and thus provides no political advantages. All interviewees also described, in positive terms, the strategy used to anchor the long term process in the municipality, but gaining political support for funding strategic activities. This created technical ownership, ensuring the process was not interrupted by political changes, as well as political ownership, helping to give impetus to the process in certain phases.
A further point is the continuous identification of opportunities to push the agenda and broaden the uptake process. Linking the issue of water saving with other related topics was important. For instance, one of the main drivers for the change in water tariffs was a legal action against the old tariffs by the association of large families. For them, these did not fulfil equity criteria by unduly punishing large families. Previous tariffs were also perceived as complicated, did not include incentives for use reduction, and did not recover costs. Further justification was found by the municipality through the implementation of the EU Water Framework Directive, which calls for the application of cost-recovery, transparency, and equity. Other issue-linking included (i) the restoration of Ebro banks and rivers, which were linked with the broader topic of environmental quality; (ii) the identification of the whole initiative as a flagship initiative for the city; (iii) the generation of international attention culminating in Expo Zaragoza and UN Water conferences; and (iv) more recently, capitalizing on established networks to promote internationally Zaragoza’s water sector and experience.
Finally, research and pilot initiatives were used for both innovations. Technologies addressing active leakage management were first tested for a neighbourhood before being upscaled to around half the city. Ex-ante and ex-post research to set water tariffs was carried out by the University of Zaragoza to determine, among other aspects, water price elasticity and average basic minimum household demand. In 2009, Zaragoza’s local actors took advantage of European and national funding for formalizing the collaboration between public bodies, the private sector, research institutions and civil society through the ZINNAE platform. Its purpose is to further consolidate the city of Zaragoza as a setting for knowledge and demonstration of the efficient use of water; using the city as a space for testing innovations from local businesses.
4. Discussion
The main observations from the three case studies are presented in Table 3.
Table 3.
Key results of each case study on each dimension of the governance assessment framework.
4.1. Levels and Scales
The cases of innovation uptake occurred mainly at the lowest possible level regarding the nature of the problem faced. In the cases of Aarhus and Zaragoza, the focus was on the municipal level. In the case of the Emscher, local councils were involved in the innovation uptake, but the involvement of the water management association working at the level of the Emscher basin was highly significant. The importance of the local level for innovation uptake in urban water management is not surprising, since most responsibilities for the concrete operation and maintenance of water infrastructures are also held at this level. Higher levels (e.g., national government and policies, European institutions and policies) influenced the dynamics of innovation uptake not so much by determining the agenda—this was based on the initiative of the local actors—but rather by providing opportunities or additional support to local actors. For example, the uptake of the monitoring technologies in Aarhus was embedded in, but not driven by, the implementation of the EU Bathing Water Directive, while the water tariff reforms and promotion of water-efficiency in Zaragoza were partly justified on the basis of WFD implementation. The Lake Phoenix project benefited from regional priorities for regenerating the Emscher valley.
4.2. Actors and Networks
Innovation uptakes were advanced by small groups of actors which took entrepreneurial forms of leadership. The role of key individuals in promoting innovation uptake is coherent with the literature on societal transformation [11]. These actors provided a vision behind which other actors aligned over time; they were more willing to take risks and were skilled in connecting policy proposals to problems and participants, and thereby build political momentum. For example, in Aarhus, the momentum was initiated by the mayor candidate in his bid to get re-elected. It was then taken forward by a small group of experts in the municipality, water utility and consulting firms. Such entrepreneurs can also act as an intermediary or brokers.
Academic literature highlights the importance of building coalitions for promoting change. Such coalitions may consist of the multiple beneficiaries of an innovation. For example, a clear process of building a coalition for implementing Lake Phoenix took place through the linking of multiple objectives (e.g., flood risk management, urban development, nature protection). In Zaragoza, the objective of the initiative was not related to individual actors, but identified with the common good. It was decided that the communication campaign be delivered by the NGO and not by the municipality, as this helped to convey the message of an initiative beyond private and local government interests.
Although the academic literature often advocates strong public participation, and all case-studies invested in the involvement of actors as well as the diffusion of information, the function of engagement processes presented here is somewhat clouded. Whereas public participation helped to create and sustain a common agenda between different actors in Zaragoza, both the Aarhus and the Emscher projects were characterised by making limited use of public engagement at project level (at least during the design phase), without this causing noticeable negative consequences for the successful implementation of the projects themselves.
4.3. Goals and Ambitions
Political support provided key momentum in the three case-studies analysed. The clearest example of how political support enabled the projects is in Aarhus, where a political candidate strongly promoted the idea to regenerate the harbour area. Although the innovation had already been discussed at the technical level beforehand, it was this capacity to gain broad attention for the topic which got the initiative started. In the case of Lake Phoenix, political support was a necessary condition, as the city of Dortmund was one of the key actors in its development. The case of Zaragoza is interesting in that it shows the complex role of politics through the careful linking with politics by municipal actors.
In line with the work of [20] who suggests that it is beneficial to adapt your language and highlight issues differently depending on the unique positions and preoccupations of the recipient actors, this study shows that creating support depended on “framing” the benefits of the innovation in a politically appealing way. In all case-studies, the idea of regenerating urban areas was an important argument promoted in communication activities. The Emscher and Aarhus projects both increased the attractiveness of neighbourhoods. The value of these initiatives for a city, in terms of city marketing or city branding, was important to create political support.
Issue linking is a strategy often observed amongst entrepreneurs in the literature [11], and was also observed in all analysed case-studies. In contrast to coalition building and framing, issue-linking entails the linking of dimensions to a problem and the combination of two or more solutions. For example, the possibility of linking the restoration of the Emscher river with flood protection requirements and urban regeneration around a new lake was a strong rationale during scoping studies for the future of a brownfield area, and was key for its economic viability. Searching for multiple benefits and the delivery of several ecosystem services can help leverage and save money, as well as build supportive coalitions.
4.4. Strategies and Instruments
While regulations did not provide the key motivation for innovation uptake in any of the case-studies, they were usually brought in by actors following particular interests as additional supporting rationales. In Aarhus, the influencing regulation was the monitoring criteria of the EU Bathing Water Directive, whereas, in the Emscher and Zaragoza, it was the ecological objectives and cost recovery principles of the WFD, respectively. Softer forms of regulations, such as plans (e.g., the Master Plan Emscher Future) and memorandums of understanding, were instrumental in all case-studies to build overarching supporting policy frameworks and political awareness.
The role of economic incentives presents a mixed track record in the analysed case-studies. In Zaragoza, for example, municipality-organised market discounts of water saving appliances were used to encourage uptake. Changes in domestic water pricing in Zaragoza and Aarhus did not specifically aim to incentivise innovation uptake amongst users, but aimed to improve cost-recovery of the water sector and support the financing of innovation uptake by the respective authorities.
Communication was seen as a key success factor by many interviewees: it helps building social capital and legitimacy. In Zaragoza, the initial phases of the city’s transformation were based on an extensive communication campaign which contributed to justifying increases in water tariffs and further investments over the years. Local actors used every chance to communicate the issue of water scarcity and the importance of water savings. In Aarhus, communication played an important role during the initial electoral process and at the end of the construction period.
4.5. Resources and Responsibilities
In line with the views of various scholars [15,21] who suggest that the relational aspect greatly matters in societal change trajectories, interviewees in all three case-studies stressed the importance of close, long-established personal relations, and trust, even if the level of initial trust at the launch of the projects varied substantially between the different actors and cases.
In all case-studies, actors gave significant thought to how to structure partnerships and allocate roles. In the Emscher, implementation was managed by an independent project manager, and there was a clear division of tasks, responsibilities and expertise within the entire project structure. This helped manage suspicion that more influential actors would impose their interests on project design. In Aarhus, roles were also established clearly, but using a partnering form of contract which meant that subsequent role allocation was flexible. This was seen as positive because it enabled common ownership of the project, and not simply a contractor/supplier relationship. Success can thus be related to the feeling of some form of ownership on the innovation uptake, where partners are able to influence its design and implementation.
Building knowledge on the development of the innovation and its implementation is recommended in the literature on socio-technological systems transformation [3]. Evidence of all case-studies was in line with this finding, as they all saw investment in innovation development. Zaragoza welcomed a systematic use of knowledge production activities and use of pilot sites to test and showcase the technologies. However, in-depth and extensive assessments, especially on the socio-economic impacts of the innovation, were not carried out so systematically in other case-studies. For example, in Aarhus, no stakeholder analysis and no cost-benefit analysis were carried out, perhaps because the initial feasibility study showed its cost reduction potential compared to alternatives.
5. Conclusions
The research provides new empirical observations on the factors conducive to transformations in urban water management at the local level. Our results suggest that a number of factors will play a role in successful innovation uptake regardless of the technology or context, such as commitment of stakeholders to compromise, the necessity to build political support, the role of small groups of entrepreneurs and their discursive strategies (framing, issue linking), the structure of partnerships and allocation of roles, and the impact of regulative, economic, financial and communicative instruments.
To conclude, a number of recommendations were developed to inspire actors with the potential to become more entrepreneurial in promoting innovation uptake in urban water management. These recommendations are aimed at innovators themselves and at regional water managers:
- Study the local actor agendas: identify those in favor of the innovation, and use their impetus and lobbying capacity;
- Explore the potential of the innovation to serve other, non-related interests (co-benefits). Linking with other societal challenges, dominating values or policy discourses is useful to broaden access to funding or to increase the number of actors supporting the innovation;
- Explore, in particular, the links of the innovation with the delivery of multiple ecosystem services and societal benefits, such as city or regional branding and marketing, increasing quality of life, recreational value or local real estate value. Incorporating these elements into the overall implementation can improve the innovation’s affordability and feasibility;
- Give adequate consideration to the partnership structures to be put in place, in view of how they balance the representation of different actors’ interests, and if they create common ownership of the project;
- Create or maintain a collaborative spirit by fully considering demands of other organisations, maintaining flexibility in design and implementation over time, and searching for compromises.
Acknowledgments
We are thankful to the interviewees who have participated in this research. The research presented in this paper has received funding from the European Union Seventh Framework Programme (FP7, 2007–2013) under grant agreement No. 619039.
Author Contributions
Josselin Rouillard and Rodrigo Vidaurre conceived and designed the research methodology, contributed to the Zaragoza case study and lead the writing of the paper; Nadine V. Gerner and Stijn Brouwer contributed to the design of the methodology, collected and analysed data in the Emscher case study and contributed to writing the paper; Nils Riegels and Sigrid Damman contributed to the design of the methodology, collected and analysed data in the Aarhus case study and contributed to writing the paper; Alberto Antorán Ponce and Montserrat Termes contributed to the design of the methodology, collected and analysed data in the Elbro case study and contributed to writing the paper.
Conflicts of Interest
The authors declare no conflict of interest.
References
- Brown, R.; Keath, N.; Wong, T. Transitioning to water sensitive cities: Historical, current and future transition states. In Proceedings of the 11th International Conference on Urban Drainage, Edinburgh, Scotland, 31 August–5 September 2008.
- Ferguson, B.C.; Brown, R.R.; Deletic, A. Diagnosing transformative change in urban water systems: Theories and frameworks. Glob. Environ. Chang. 2013, 23, 264–280. [Google Scholar] [CrossRef]
- Marlow, D.R.; Moglia, M.; Cook, S.; Beale, D.J. Towards sustainable urban water management: A critical reassessment. Water Res. 2013, 47, 7150–7161. [Google Scholar] [CrossRef] [PubMed]
- Markard, J. Transformation of infrastructures: Sector characteristics and implications for fundamental change. J. Infrastruct. Syst. 2011, 17, 107–117. [Google Scholar] [CrossRef]
- Hering, J.G.; Waite, T.D.; Luthy, R.G.; Drewes, J.E.; Sedlak, D.L. A changing framework for urban water systems. Environ. Sci. Technol. 2013, 47, 10721–10726. [Google Scholar] [CrossRef] [PubMed]
- Van de Meene, S.J.; Brown, R.R.; Farrelly, M.A. Towards understanding governance for sustainable urban water management. Glob. Environ. Chang. 2011, 21, 1117–1127. [Google Scholar] [CrossRef]
- Rijke, J.; Farrelly, M.; Brown, R.; Zevenbergen, C. Configuring transformative governance to enhance resilient urban water systems. Environ. Sci. Policy 2013, 25, 62–72. [Google Scholar] [CrossRef]
- Brown, R.R.; Farrelly, M.A.; Loorbach, D.A. Actors working the institutions in sustainability transitions: The case of Melbourne’s stormwater management. Glob. Environ. Chang. 2013, 23, 701–718. [Google Scholar] [CrossRef]
- Bressers, H.; De Boer, C.; Lordkipanidze, Ö.G.; Vinke-De, K.J.; Furusho, C.; Lajeunesse, I.; Larrue, C.; Ramos, M.H.; Kampa, E.; Stein, U.; et al. Water Governance Assessment Tool, with an Elaboration for Drought Resilience; University of Twente: Twente, The Netherlands, 2008. [Google Scholar]
- Butterworth, J.; Morris, M. Developing Processes for Delivering Demand-Led Research in Urban Water Management; FP6 SWITCH Project; IRC International Water and Sanitation Centre: Delft, The Netherlands, 2007. [Google Scholar]
- Brouwer, S. Policy Entrepreneurs in Water Governance: Strategies for Change; Springer: Dordrecht, The Netherlands, 2015. [Google Scholar]
- Verhagen, J.; Butterworth, J.; Morris, M. Learning Alliances for Integrated and Sustainable Innovations in Urban Water Management. In Proceedings of the 33rd WEDC International Conference, Accra, Ghana, 7–11 April 2008.
- Makropoulos, C.; Rozos, E.; Bruasset, S.; Frijns, J.; Van der Zouwen, M. Best Practices for Sustainable Urban Water Cycle Systems; Transitions to the Urban Water Services of Tomorrow. An Overview of Enabling and Constraining Factors for a Transition to Sustainable UWCSs, FP7 Trust Project; National Technical University of Athens: Athens, Greece, December 2012. [Google Scholar]
- Smits, S.; de Oliveira Nascimento, N.; Dias, J.; Nunes, T.; Knauer, S. Governance of Urban Environmental Sanitation: A Case from Belo Horizonte, Brazil, FP6 SWITCH Project; IRC International Water Supply and Sanitation Centre: Belo Horizonte, Brazil, August 2008. [Google Scholar]
- Taverne, D. Acceptance of Emerging Methods for Water Quality Monitoring, FP6 SWIFT-WFD Project; STS Centre de Recherche Sciences, Territoires et Sociétés: Montpellier, France, 2006. [Google Scholar]
- European Innovation Partnership. Barriers and Bottlenecks for Innovation in the Water Sector, Identification of Non-Technological Barriers and Definition of Priority and Intervention Measures; Final Report; European Commission: Brussels, Belgium, January 2014. [Google Scholar]
- Straith, D.; Adamowski, J.; Reilly, K. Exploring the behavioural attributes, strategies and contextual knowledge of champions of change in the Canadian water sector. Can. Water Resour. J. 2014, 39, 255–269. [Google Scholar] [CrossRef]
- Speight, V. Innovation in the water industry: Barriers and opportunities for US and UK utilities. Wiley Interdiscip. Rev. Water 2015, 2, 301–313. [Google Scholar] [CrossRef]
- Adger, W.N.; Brown, K.; Fairbrass, J.; Jordan, A.; Paavola, J.; Rosendo, S.; Seyfang, G. Governance for sustainability: Towards a thick “analysis” of environmental decisionmaking. Environ. Plan. A 2003, 35, 1095–1110. [Google Scholar] [CrossRef]
- Mintrom, M. Policy Entrepreneurs and School Choice; Georgetown University Press: Washington, DC, USA, 2000. [Google Scholar]
- De Bruijn, H.; Ten Heuvelhof, E. Management in Networks: On Multi-Actor Decision Making; Routledge: London, UK, 2008. [Google Scholar]
© 2016 by the authors; licensee MDPI, Basel, Switzerland. This article is an open access article distributed under the terms and conditions of the Creative Commons Attribution (CC-BY) license (http://creativecommons.org/licenses/by/4.0/).

