Coupling Microbial Transformation and Adsorption for Organic Phosphorus Removal in Sludge Biochar-Based Biofilter
Abstract
1. Introduction
2. Materials and Methods
2.1. Substrate Preparation and Biofilter Configuration
2.2. Experimental Design and Operation
2.3. Sequential Phosphorus Extraction
2.4. Microbial Analysis
2.5. Data Analysis
3. Results and Discussion
3.1. Overall Phosphorus Removal Performance
3.2. Transformation of Phosphorus Speciation
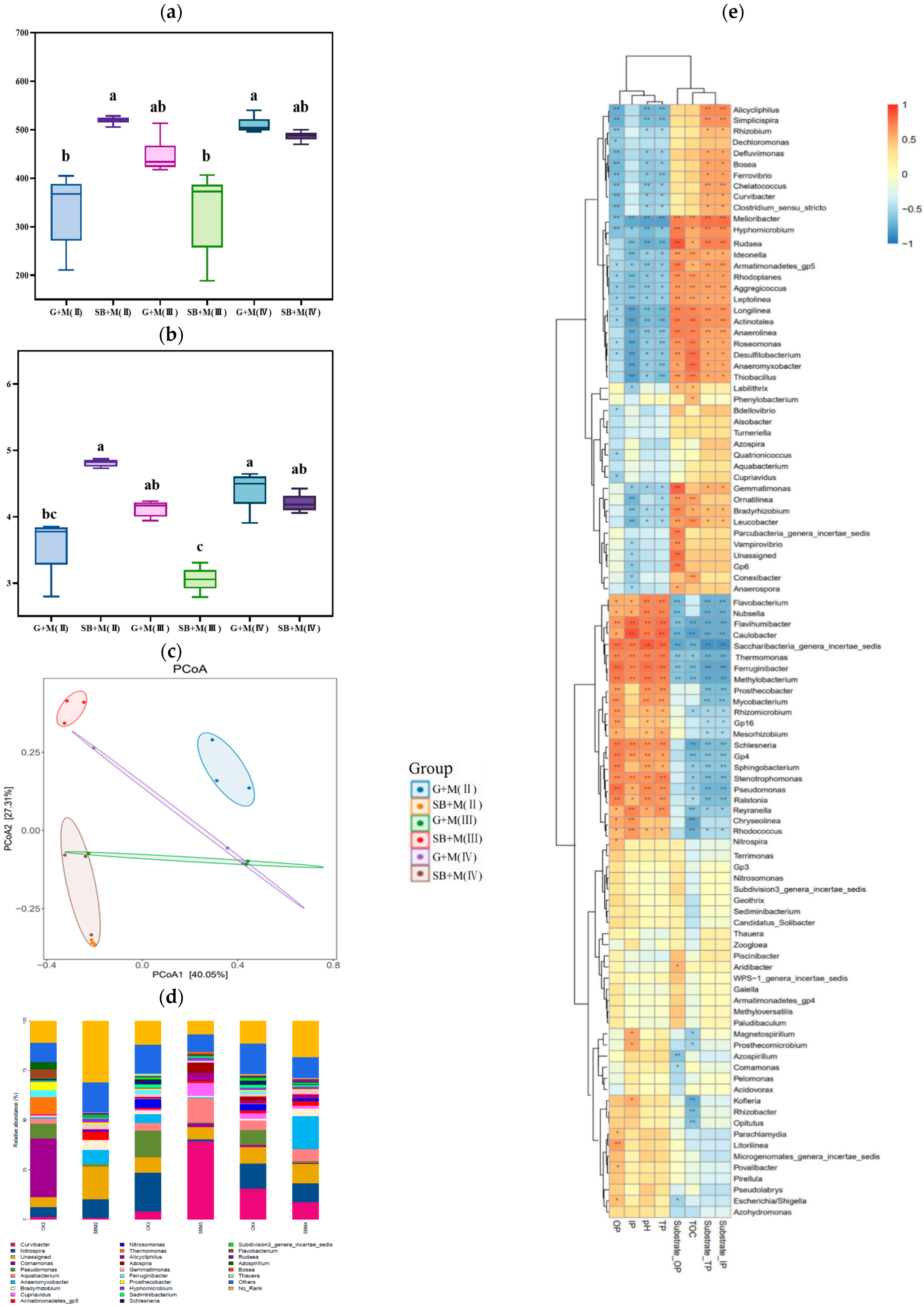
3.3. Role of the Microbiome in Enhanced Phosphorus Transformation
4. Conclusions
Supplementary Materials
Author Contributions
Funding
Data Availability Statement
Conflicts of Interest
References
- Gray, H.E.; Powell, T.; Choi, S.; Smith, D.S.; Parker, W.J. Organic Phosphorus Removal Using an Integrated Advanced Oxidation-Ultrafiltration Process. Water Res. 2020, 182, 115968. [Google Scholar] [CrossRef]
- Zhang, C.; He, Y.; Wang, J.; Chen, T.; Baltar, F.; Hu, M.; Liao, J.; Xiao, X.; Li, Z.-R.; Dong, X. LucaPCycle: Illuminating Microbial Phosphorus Cycling in Deep-Sea Cold Seep Sediments Using Protein Language Models. Nat. Commun. 2025, 16, 4862. [Google Scholar] [CrossRef] [PubMed]
- Li, J.; Deng, L.; Peñuelas, J.; Wu, J.; Shangguan, Z.; Sardans, J.; Peng, C.; Kuzyakov, Y. C:N:P Stoichiometry of Plants, Soils, and Microorganisms: Response to Altered Precipitation. Glob. Change Biol. 2023, 29, 7051–7071. [Google Scholar] [CrossRef] [PubMed]
- Zhang, S.; Song, B.; Zhan, Z.; Liu, Y.; Zhao, X.; Sheng, G.-P.; Lei, Y. Efficient Treatment of Phosphonate-Laden Wastewater by CaO2 /UV: Partial Oxidation, Complexation, and Coprecipitation. ACS EST Water 2024, 4, 1647–1656. [Google Scholar] [CrossRef]
- Ji, N.; Wang, S.; Zhang, L. Characteristics of Dissolved Organic Phosphorus Inputs to Freshwater Lakes: A Case Study of Lake Erhai, Southwest China. Sci. Total Environ. 2017, 601–602, 1544–1555. [Google Scholar] [CrossRef] [PubMed]
- Ahmed, A.A.; Leinweber, P.; Kühn, O. Advances in Understanding the Phosphate Binding to Soil Constituents: A Computational Chemistry Perspective. Sci. Total Environ. 2023, 887, 163692. [Google Scholar] [CrossRef] [PubMed]
- Das, A.; Mishra, S. Reimagining Biofiltration for Sustainable Industrial Wastewater Treatment. Discov. Sustain. 2025, 6, 826. [Google Scholar] [CrossRef]
- Malk, K.; Riedel, R.; Hinz, C.; Fischer, T.; Martienssen, M. Adsorption of Phosphonates to Iron- or Aluminum-Based Flocculants in Wastewater Treatment. Water 2026, 18, 116. [Google Scholar] [CrossRef]
- Rosenquist, S.E.; Levy, C.L.; Sell, S.T.; Hession, W.C.; Eick, M.J.; Vaughan, D.H. Facilitated Iron Reduction as a Possible Means of Rejuvenating Phosphorus Removal Performance of Filtration Substrates. Trans. ASABE 2011, 54, 715–722. [Google Scholar] [CrossRef][Green Version]
- Ishida, T.; Hirota, I.; Yokoyama, S. Tracing of Fire-induced Soil Phosphorus Transformations Using Phosphate Oxygen Isotope Ratio. Eur. J. Soil Sci. 2024, 75, e13591. [Google Scholar] [CrossRef]
- Ruffolo, F.; Dinhof, T.; Murray, L.; Zangelmi, E.; Chin, J.P.; Pallitsch, K.; Peracchi, A. The Microbial Degradation of Natural and Anthropogenic Phosphonates. Molecules 2023, 28, 6863. [Google Scholar] [CrossRef] [PubMed]
- Basinski, J.J.; Bone, S.E.; Klein, A.R.; Thongsomboon, W.; Mitchell, V.; Shukle, J.T.; Druschel, G.K.; Thompson, A.; Aristilde, L. Unraveling Iron Oxides as Abiotic Catalysts of Organic Phosphorus Recycling in Soil and Sediment Matrices. Nat. Commun. 2024, 15, 5930. [Google Scholar] [CrossRef] [PubMed]
- Wang, X.; He, G.-H.; Wang, Z.-Y.; Xu, H.-Y.; Mou, J.-H.; Qin, Z.-H.; Lin, C.S.K.; Yang, W.-D.; Zhang, Y.; Li, H.-Y. Purple Acid Phosphatase Promoted Hydrolysis of Organophosphate Pesticides in Microalgae. Environ. Sci. Ecotechnol. 2024, 18, 100318. [Google Scholar] [CrossRef]
- Ore, A.; Palm, E.H.; Van Wezel, A.P.; Sutton, N.B. Higher Microbial Diversity Enhances the Extent and Rate of Organic Micropollutant Biodegradation under Aerobic and Nitrate-Reducing Conditions. Water Res. 2026, 289, 124921. [Google Scholar] [CrossRef]
- Sveen, T.R.; Viketoft, M.; Bengtsson, J.; Strengbom, J.; Lejoly, J.; Buegger, F.; Pritsch, K.; Fritscher, J.; Hildebrand, F.; Osburn, E.; et al. Functional Diversity of Soil Microbial Communities Increases with Ecosystem Development. Nat. Commun. 2025, 16, 10408. [Google Scholar] [CrossRef]
- Fuggle, R.; Matias, M.G.; Mayer-Pinto, M.; Marzinelli, E.M. Multiple Stressors Affect Function Rather than Taxonomic Structure of Freshwater Microbial Communities. npj Biofilms Microbiomes 2025, 11, 60. [Google Scholar] [CrossRef]
- Januševičius, T.; Mažeikienė, A.; Stepova, K.; Danila, V.; Paliulis, D. The Removal of Phosphorus from Wastewater Using a Sewage Sludge Biochar: A Column Study. Water 2024, 16, 1104. [Google Scholar] [CrossRef]
- Kumari, S.; Dong, Y.; Safferman, S.I. Phosphorus Adsorption and Recovery from Waste Streams Using Biochar: Review of Mechanisms, Modifications, and Agricultural Applications. Appl. Water Sci. 2025, 15, 162. [Google Scholar] [CrossRef]
- Manikandan, S.K.; Pallavi, P.; Shetty, K.; Bhattacharjee, D.; Giannakoudakis, D.A.; Katsoyiannis, I.A.; Nair, V. Effective Usage of Biochar and Microorganisms for the Removal of Heavy Metal Ions and Pesticides. Molecules 2023, 28, 719. [Google Scholar] [CrossRef] [PubMed]
- Ibrahim, M.M.; Lin, H.; Chang, Z.; Li, Z.; Riaz, A.; Hou, E. Magnesium-Doped Biochars Increase Soil Phosphorus Availability by Regulating Phosphorus Retention, Microbial Solubilization and Mineralization. Biochar 2024, 6, 68. [Google Scholar] [CrossRef]
- Wystalska, K.; Grosser, A. Sewage Sludge-Derived Biochar and Its Potential for Removal of Ammonium Nitrogen and Phosphorus from Filtrate Generated during Dewatering of Digested Sludge. Energies 2024, 17, 1310. [Google Scholar] [CrossRef]
- Shen, C.; Song, Z.; Qiu, Z.; Gao, R. Effects of Pyrolysis Temperature on Drinking Water Treatment Residual Biochar Properties and Organophosphorus Pesticides Adsorption. Chem. Pap. 2024, 78, 5289–5299. [Google Scholar] [CrossRef]
- Bezak-Mazur, E.; Ciopińska, J. The Application of Sequential Extraction in Phosphorus Fractionation in Environmental Samples. J. AOAC Int. 2020, 103, 337–347. [Google Scholar] [CrossRef]
- Chen, J.; Xu, H.; Seven, J.; Zilla, T.; Dippold, M.A.; Kuzyakov, Y. Microbial Phosphorus Recycling in Soil by Intra- and Extracellular Mechanisms. ISME Commun. 2023, 3, 135. [Google Scholar] [CrossRef]
- Pan, C.; Sun, C.; Qu, X.; Yu, W.; Guo, J.; Yu, Y.; Li, X. Microbial Community Interactions Determine the Mineralization of Soil Organic Phosphorus in Subtropical Forest Ecosystems. Microbiol. Spectr. 2024, 12, e01355-23. [Google Scholar] [CrossRef]
- Ning, X.; Sachan, D.; Bose, A.; Wall, D.M.; Murphy, J.D. Improving Microbial Electrosynthesis with Biochar Electrodes in Production of CO2 Derived Biochemicals and Biofuels within Circular Economy Systems. RSC Sustain. 2025, 3, 4435–4450. [Google Scholar] [CrossRef]
- Mari Selvam, S.; Behera, B.; Chauhan, A.; Madaan, A.; Rajamanickam, R.; Akshaya, K.; Selvasembian, R. Sustainable Approach of Modified Biochar Based Adsorbents towards Enhanced Phosphorus Removal from Wastewater. J. Anal. Appl. Pyrolysis 2025, 188, 107020. [Google Scholar] [CrossRef]
- Li, Q.; Gao, J.; Zhang, J.; Huang, Z.; Wang, S.; Song, B.; Wang, Q.; Zhou, W. Treatment of High-Phosphorus Load Wastewater by Column Packed with Non-Burning Compound Filler/Gravel/Ceramsite: Evaluation of Performance and Microorganism Community. Environ. Sci. Pollut. Res. 2023, 30, 67730–67741. [Google Scholar] [CrossRef]
- Saavedra, D.E.M.; González, J.M.; Klaushofer, K.; Breyer, E.; Afjehi-Sadat, L.; Bulgheresi, S.; Liao, L.; Dong, X.; Patrick, W.M.; Baltar, F. Multifunctionally Diverse Alkaline Phosphatases of Alteromonas Drive the Phosphorus Cycle in the Ocean. Nat. Commun. 2025, 16, 9789. [Google Scholar] [CrossRef]
- Chen, B.; Zeng, H.; Yang, F.; Yang, Y.; Qiao, Z.; Zhao, X.; Wang, L.; Wu, F. Functional Biochar as Sustainable Precursors to Boost the Anaerobic Digestion of Waste Activated Sludge from a Circular Economy Perspective: A Review. Biochar 2024, 6, 60. [Google Scholar] [CrossRef]
- Zhang, M.; Li, J.; Wang, Y.; Yang, C. Impacts of Different Biochar Types on the Anaerobic Digestion of Sewage Sludge. RSC Adv. 2019, 9, 42375–42386. [Google Scholar] [CrossRef] [PubMed]
- Barbosa, F.L.A.; Santos, J.M.R.; Mota, J.C.A.; Costa, M.C.G.; Araujo, A.S.F.; Garcia, K.G.V.; Almeida, M.S.; Nascimento, Í.V.; Medeiros, E.V.; Ferreira, O.P.; et al. Potential of Biochar to Restoration of Microbial Biomass and Enzymatic Activity in a Highly Degraded Semiarid Soil. Sci. Rep. 2024, 14, 26065. [Google Scholar] [CrossRef]
- Gong, W.; Tao, C.; Tian, Z.; Huang, Z.; Lin, H.; Qi, C.; Yu, Z.; Guo, L. Characterization and Mechanism of Phosphorus Adsorption from Wastewater by Lanthanum Calcium Doped Sludge/Wheat Straw Biochar. Front. Environ. Sci. 2025, 13, 1604542. [Google Scholar] [CrossRef]
- Qin, H.; Huan, X.; Cui, J.; Zhou, Y.; Wang, S.; Liu, S.; Xing, Y.; Yu, X. Effects of Biochar on Phosphorus Fraction, Phosphatase Activity, and Phosphorus-Solubilizing Bacterial Abundance: A Phosphorus-Depleted Biochar Design. Front. Environ. Sci. 2025, 13, 1663371. [Google Scholar] [CrossRef]
- Pandian, K.; Samiyappan, K.; Rangasamy, A.; Raju, I.; Chitraputhirapillai, S.; Bose, J. Bacillus megaterium-Embedded Organo Biochar Phosphorous Fertilizer Improves Soil Microbiome and Nutrient Availability to Enhance Black Gram (Vigna mungo L) Growth and Yield. J. Soil Sci. Plant Nutr. 2024, 24, 2048–2063. [Google Scholar] [CrossRef]
- Shao, Y.; Wang, Y.; Wang, H.; Liu, G.; Qi, L. Effect of Hydraulic Retention Time on Carbon and Phosphorus Separation in Ultra-Short Sludge Retention Time Activated Sludge System: Mechanisms and Microbial Community Dynamics. J. Environ. Chem. Eng. 2025, 13, 119032. [Google Scholar] [CrossRef]
- Zhuo, G.-H.; Xue, D.-X.; Huang, L.-F.; Wang, Q.; Zhu, G.; Wang, C.-Y. Adsorption of Phosphates on a Novel Eggshell Ca-Modified Anaerobic Sludge-Based Biochar: Adsorption Performance and Mechanism. PLoS ONE 2025, 20, e0337183. [Google Scholar] [CrossRef] [PubMed]
- Xiong, X.; Li, Y.; Zhang, C. Enhanced Phosphorus Removal from Anoxic Water Using Oxygen-Carrying Iron-Rich Biochar: Combined Roles of Adsorption and Keystone Taxa. Water Res. 2024, 266, 122433. [Google Scholar] [CrossRef] [PubMed]




| Phase | Time (Days) | OP:IP | OP (mg/L) | IP (mg/L) | TP (mg/L) | TOC (mg/L) |
|---|---|---|---|---|---|---|
| Phase I | 1–32 | 1:0 | 0.25 | 0 | 0.25 | 15–18 |
| Phase II | 33–85 | 2:0 | 2.00 | 0 | 2.00 | 15–18 |
| Phase III | 86–115 | 1:1 | 4.00 | 4.00 | 8.00 | 15–18 |
| Phase IV | 116–148 | 3:1 | 6.00 | 2.00 | 8.00 | 15–18 |
| Phase V | 149–180 | 1:3 | 2.00 | 6.00 | 8.00 | 15–18 |
| Phase | Time (Days) | G + M (mg/L) | SB + M (mg/L) | S + M (mg/L) | SB (mg/L) |
|---|---|---|---|---|---|
| Phase I | 1–32 | 21.969 ± 2.048 | 20.929 ± 2.685 | 27.263 ± 7.470 | 22.573 ± 3.685 |
| Phase II | 33–85 | 17.829 ± 4.543 | 16.056 ± 1.529 | 15.734 ± 1.343 | 13.99 ± 1.934 |
| Phase III | 86–115 | 10.965 ± 1.588 | 15.638 ± 0.547 | 15.14 ± 0.604 | 12.124 ± 0.176 |
| Phase IV | 116–148 | 10.321 ± 0.328 | 15.156 ± 0.272 | 15.065 ± 0.532 | 12.408 ± 0.460 |
| Phase V | 149–180 | 10.12 ± 0.643 | 15.784 ± 0.371 | 15.26 ± 0.727 | 12.225 ± 0.620 |
| Phase | Time (Days) | G + M | SB + M | S + M | SB |
|---|---|---|---|---|---|
| Phase I | 1–32 | 6.96 ± 0.098 | 6.32 ± 0.084 | 6.12 ± 0.111 | 6.39 ± 0.104 |
| Phase II | 33–85 | 6.91 ± 0.072 | 6.02 ± 0.119 | 6.01 ± 0.074 | 6.30 ± 0.123 |
| Phase III | 86–115 | 6.88 ± 0.031 | 5.93 ± 0.118 | 5.95 ± 0.059 | 6.17 ± 0.094 |
| Phase IV | 116–148 | 6.84 ± 0.052 | 5.77 ± 0.051 | 5.77 ± 0.056 | 6.17 ± 0.058 |
| Phase V | 149–180 | 6.73 ± 0.031 | 5.64 ± 0.042 | 5.71 ± 0.035 | 6.04 ± 0.030 |
Disclaimer/Publisher’s Note: The statements, opinions and data contained in all publications are solely those of the individual author(s) and contributor(s) and not of MDPI and/or the editor(s). MDPI and/or the editor(s) disclaim responsibility for any injury to people or property resulting from any ideas, methods, instructions or products referred to in the content. |
© 2026 by the authors. Licensee MDPI, Basel, Switzerland. This article is an open access article distributed under the terms and conditions of the Creative Commons Attribution (CC BY) license.
Share and Cite
Wu, Z.; Wu, S.; Ou, S.; Zhu, J.; Su, L.; Zhang, J.; Hu, H. Coupling Microbial Transformation and Adsorption for Organic Phosphorus Removal in Sludge Biochar-Based Biofilter. Water 2026, 18, 687. https://doi.org/10.3390/w18060687
Wu Z, Wu S, Ou S, Zhu J, Su L, Zhang J, Hu H. Coupling Microbial Transformation and Adsorption for Organic Phosphorus Removal in Sludge Biochar-Based Biofilter. Water. 2026; 18(6):687. https://doi.org/10.3390/w18060687
Chicago/Turabian StyleWu, Zhangbo, Shuai Wu, Shengye Ou, Jinyong Zhu, Liti Su, Jin Zhang, and Huizhen Hu. 2026. "Coupling Microbial Transformation and Adsorption for Organic Phosphorus Removal in Sludge Biochar-Based Biofilter" Water 18, no. 6: 687. https://doi.org/10.3390/w18060687
APA StyleWu, Z., Wu, S., Ou, S., Zhu, J., Su, L., Zhang, J., & Hu, H. (2026). Coupling Microbial Transformation and Adsorption for Organic Phosphorus Removal in Sludge Biochar-Based Biofilter. Water, 18(6), 687. https://doi.org/10.3390/w18060687

