Next Article in Journal
Adaptive Time-Lagged Ensemble for Short-Range Streamflow Prediction Using WRF-Hydro and LDAPS
Previous Article in Journal
Ecosystem Water-Use Efficiency in a Warm-Temperate Evergreen Broad-Leaved Forest in the Republic of Korea
 
 
Font Type:
Arial Georgia Verdana
Font Size:
Aa Aa Aa
Line Spacing:
Column Width:
Background:
Review

Trends in Advanced Wastewater Treatment Technologies: From Membrane Bioreactors to Advanced Oxidation Processes

by
Simona Gavrilaș
1,
Timea Gerőcs
2,
Bianca-Denisa Chereji
1 and
Florentina-Daniela Munteanu
1,2,*
1
Faculty of Food Engineering, Tourism and Environmental Protection, “Aurel Vlaicu” University of Arad, 2-4 Elena Drăgoi Str., 310330 Arad, Romania
2
Interdisciplinary School of Doctoral Studies, “Aurel Vlaicu” University of Arad, 2-4 Elena Drăgoi Str., 310330 Arad, Romania
*
Author to whom correspondence should be addressed.
Water 2026, 18(3), 350; https://doi.org/10.3390/w18030350
Submission received: 29 December 2025 / Revised: 23 January 2026 / Accepted: 28 January 2026 / Published: 30 January 2026

Abstract

Growing water scarcity, climate change, and increasingly stringent environmental regulations have intensified the need for advanced wastewater treatment technologies capable of removing emerging contaminants and enabling safe water reuse. This review provides an integrated assessment of recent trends in membrane bioreactors (MBRs) and advanced oxidation processes (AOPs), including their role in hybrid treatment systems, with emphasis on contaminant removal efficiency, energy demand, operational complexity, and transformation product formation. In parallel, an exploratory statistical analysis of EUROSTAT indicators—population connected to wastewater treatment plants, Water Exploitation Index (WEI), freshwater availability, and sludge production—was conducted to examine relationships between treatment infrastructure and pressures on water resources across Europe. Correlation and principal component analyses reveal weak to moderate and predominantly indirect relationships between infrastructure expansion and water stress, highlighting that connectivity alone does not reduce resource pressure in the absence of water reuse and advanced treatment. The combined technological and statistical evidence demonstrates that reuse-oriented MBR–AOP systems are critical for improving effluent quality, mitigating emerging pollutant risks, and supporting circular, climate-resilient water management strategies under European policy frameworks.

1. Introduction

Growing water scarcity, climate change, rapid urbanization, and increasingly stringent environmental regulations are placing unprecedented pressure on wastewater treatment systems. Conventional treatment technologies, originally designed to remove organic matter, nutrients, and suspended solids, are no longer sufficient to address the widespread presence of emerging contaminants (ECs) such as pharmaceuticals, endocrine-disrupting compounds, personal care products, antibiotics, microplastics, and industrial additives. As a result, wastewater treatment plants (WWTPs) are increasingly being reconceptualised as wastewater resource recovery facilities (WRRFs), expected not only to protect receiving waters but also to enable water reuse, support the circular economy, and enhance climate resilience.
This review addresses current and emerging trends in advanced wastewater treatment, with a focus on membrane bioreactors (MBRs) and advanced oxidation processes (AOPs) as key technological pillars for improving effluent quality and mitigating environmental risks. MBRs integrate biological treatment with membrane filtration, ensuring high-quality effluent, compact system design, and enhanced removal of nutrients and ECs. AOPs rely on highly reactive radical species to oxidize recalcitrant compounds that resist biological degradation. When combined in hybrid treatment trains, MBRs and AOPs provide synergistic benefits by coupling physical separation with chemical transformation, enabling compliance with increasingly strict discharge and reuse standards.
Over the past decade, a substantial body of review and meta-review literature has addressed the development, performance, and limitations of membrane bioreactors and advanced oxidation processes in wastewater treatment. Several high-impact review papers and systematic reviews have examined membrane material innovation, fouling mitigation strategies, and energy optimization in MBR systems, as well as the efficiency and scalability of advanced oxidation technologies for the removal of contaminants of emerging concern [1,2,3,4,5]. More recent “state-of-the-art” and critical review studies increasingly focus on hybrid treatment trains, combining biological processes, membrane filtration, and oxidative polishing, in response to tightening regulatory requirements and water reuse objectives [3,4,5]. Collectively, these “reviews of reviews” provide a consolidated, high-level perspective on technological progress, operational bottlenecks, and research gaps, and they form the conceptual basis for the integrative assessment presented in this work.
Despite rapid technological progress, the implementation of advanced treatment remains uneven across Europe and is strongly influenced by hydrological, socio-economic, and infrastructural constraints. To address this gap, the present study integrates a critical literature review with an exploratory statistical analysis of EUROSTAT indicators, linking technological advances to real-world pressures on water resources. The indicators selected—percentage of population connected to wastewater treatment plants, Water Exploitation Index (WEI), total net freshwater abstraction, and annual sludge production—enable assessment of how infrastructure development, water stress, and waste generation interact at the European scale.
The objectives of this study are to: (i) systematize recent technological trends in MBR and AOP systems, focusing on performance, energy demand, and operational limitations; (ii) analyze statistical relationships between wastewater infrastructure, sludge generation, freshwater availability, and water stress; (iii) evaluate the role of advanced treatment in enabling water reuse and supporting the circular economy, particularly in water-scarce regions [6,7,8,9,10,11,12,13,14]; and (iv) identify knowledge gaps and future research priorities for sustainable wastewater management [15,16,17,18,19,20,21].
Although MBRs and AOPs are each extensive fields, they are treated together here because they increasingly function as complementary barriers within reuse-oriented treatment trains rather than as standalone upgrades. The manuscript therefore prioritizes cross-cutting decision criteria—effluent quality stability, CEC risk reduction, energy and operational constraints, and transformation-product management—so that comparing and integrating MBR and AOP options becomes the central contribution rather than a parallel description of two separate technologies.
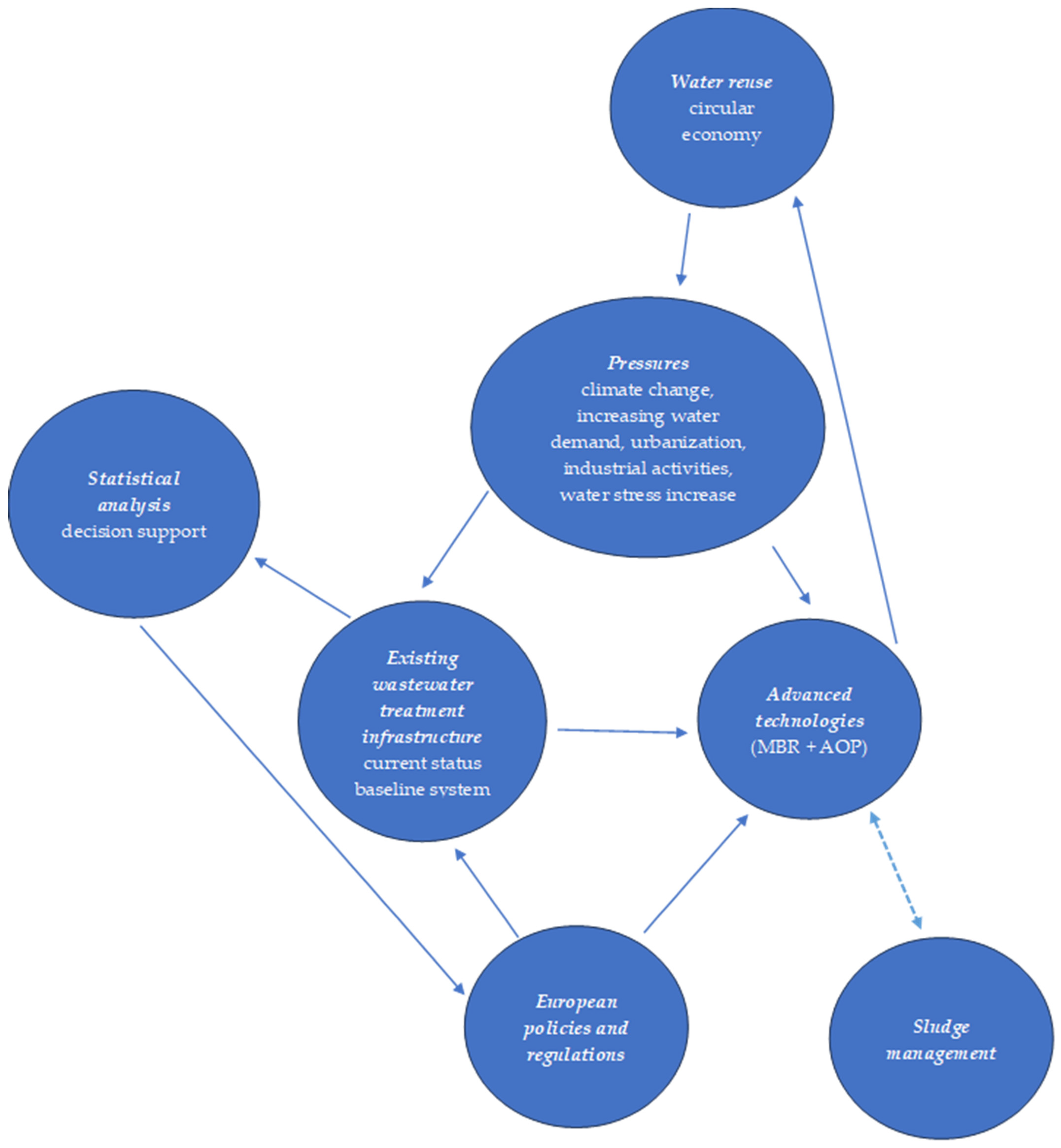
Figure 1 presents the conceptual framework of the study as an oriented causal diagram. Water stress and climate change act as primary drivers, exerting systemic pressure on wastewater infrastructure and stimulating the adoption of advanced technologies. The treatment infrastructure—represented by EUROSTAT indicators—forms a key intermediate node that conditions the implementation of MBRs and AOPs and strongly influences sludge quantity and quality. Advanced technologies represent both a response to resource pressure and a feedback mechanism: MBRs ensure high-quality effluent and concentrated sludge, while AOPs degrade emerging pollutants and reduce toxicity, enabling safe tertiary treatment.
The conceptual map from Figure 1 illustrates the integrated framework for advanced wastewater treatment in a European context. The diagram highlights the interactions among environmental and socio-economic pressures (climate change, increasing water demand, urbanization, and industrial activities), the current status of wastewater treatment infrastructure, and the implementation of advanced technologies (membrane bioreactors (MBRs) and advanced oxidation processes (AOPs). European policies and regulations influence both infrastructure development and technology adoption, while sludge management and water reuse pathways support the transition toward a circular water economy. Statistical analysis and decision-support tools provide feedback for system evaluation and optimization. Solid arrows indicate direct influences, dashed arrows represent feedback mechanisms, and dotted arrows denote indirect consequences within the system.
Water reuse is the central outcome of this system, reducing pressure on freshwater resources and closing the circular-economy loop [6,7]. Its applications span agriculture [8,9], industry, aquifer recharge [10], and urban non-potable uses [11], and its success depends critically on the performance of advanced technologies [12,13]. Although reuse offers significant benefits, implementation is constrained by technical, regulatory, and social factors, including treatment reliability, public acceptance, and institutional coordination [16,17,18,19,20]. Sludge management represents a major secondary consequence of advanced treatment, as increased sludge production and EC accumulation require stabilization, oxidation, and resource recovery to ensure environmental safety and social acceptability [21].
European policies—including the Water Framework Directive (WFD), the revised Urban Wastewater Treatment Directive (UWWTD), the EU Water Reuse Regulation, and the European Green Deal—provide the normative framework guiding these transitions [22,23,24]. While regulatory requirements act as constraints, they also stimulate investment in advanced technologies and infrastructure upgrades [25,26,27,28,29]. In this science–policy feedback loop, statistical evidence plays a critical role in identifying structural patterns and informing strategic decisions.
The paper is organized to facilitate a logical progression from the theoretical framework to the applied analysis. After the introductory section, an overview of the main wastewater treatments is provided, highlighting their limitations. The following chapter is dedicated to membrane bioreactors and advanced oxidation processes, in which the operating principles, the performances reported in the literature, and the current challenges are analyzed. The statistical analysis section presents the results obtained based on EUROSTAT data and discusses their implications for the implementation of advanced technologies. Finally, the paper summarizes the main conclusions and proposes future directions for research and technological development.
The originality of this paper lies in the direct correlation between technological progress in advanced wastewater treatment and the objectives and policy instruments of Europe for the sustainable management of water resources and their reuse. While most review studies analyze membrane bioreactors and advanced oxidation processes exclusively from a technological perspective, this article integrates these solutions into a European strategic framework, using official EUROSTAT indicators to assess the pressures on water resources and the level of treatment infrastructure. The paper is based on key EU Directives (Water Framework Directive, Urban Wastewater Treatment Directive, and Water Reuse Regulation). It provides an innovative perspective on how MBR and AOP technologies can support achieving European targets for pollution reduction, increased water reuse, and adaptation to water stress. This approach goes beyond descriptive analysis of technologies. It proposes an applicable analytical framework to underpin investment decisions and strategic planning in the context of the transition to a circular water economy in Europe.

Methodology

The methodology adopted in this study combines a systematic review of the scientific literature with an exploratory statistical analysis of official EUROSTAT data, thereby ensuring an integrated, qualitative-quantitative approach. The literature review was conducted by consulting international scientific databases (Web of Science and Google Scholar) and selecting relevant works published over the last 10–15 years that address the performance, applicability, and sustainability of MBR and AOP technologies in wastewater treatment.
This paper is based on the integration of two main categories of data sources: (i) the specialized scientific literature on advanced wastewater treatment technologies and (ii) official statistical datasets at the European level, used for the quantitative analysis of the implementation context of these technologies.
The scientific literature was collected from established international databases, which provide access to peer-reviewed articles, book chapters, and relevant synthesis papers. Bibliographic searches were performed using keyword combinations such as “advanced wastewater treatment”, “membrane bioreactors”, “advanced oxidation processes”, “water reuse”, “emerging pollutants” and “sludge management”. To ensure the timeliness and relevance of the information, priority was given to studies published between 2010 and 2025, without excluding older reference works that have significantly contributed to the field’s conceptual development.
For the literature review part, studies were included that met several criteria. It was considered that their main characteristic was to explicitly address advanced wastewater treatment technologies (MBR, AOP, or hybrid systems), report technological performance indicators (removal efficiencies, energy consumption, sludge production), present pilot or industrial-scale applications, and be published in indexed scientific journals. Works with limited relevance for practical applications or those that did not provide sufficient methodological information for critical evaluation of the results were excluded.
For the statistical component, official data provided by EUROSTAT, selected from the field of environmental and water resources statistics, were used. EUROSTAT is a recognized source of methodological consistency, spatial comparability, and periodic data updates at the European level. The indicators used were extracted from the thematic tables on urban wastewater treatment, water resource exploitation, freshwater availability, and sludge management resulting from purification processes.
For the quantitative component, four EUROSTAT statistical indicators considered relevant for assessing the technological and environmental context were selected: (i) percentage of population connected to wastewater treatment plants, (ii) water exploitation index (WEI), (iii) total net capacity of freshwater resources, and (iv) annual sludge production from wastewater treatment.
The statistical analysis was performed using XLSTAT 2025.2. software and included descriptive methods, correlation analyses (Pearson coefficients), and exploratory multivariate techniques such as principal component analysis (PCA). These methods were used to identify significant relationships between indicators, spatial patterns across Europe, and factors that may influence the need to adopt advanced treatment technologies.

2. Overview of Wastewater Treatment Technologies

2.1. Types of Pollutants in Wastewater

Wastewater is a complex, heterogeneous matrix that contains contaminants originating from domestic, industrial, agricultural, and urban runoff sources. In addition to conventional parameters such as chemical oxygen demand (COD), biochemical oxygen demand (BOD), nutrients, and suspended solids, increasing attention has been directed toward emerging organic contaminants (EOCs), also referred to as contaminants of emerging concern (CECs) [30,31,32,33]. These include pharmaceuticals, personal care products (PPCPs), endocrine-disrupting compounds, surfactants, flame retardants, pesticides, and industrial additives [30,31,34].
More recently, microplastics and antibiotics have been identified as pervasive and persistent pollutants in wastewater streams [35,36]. Even at trace concentrations, these contaminants pose significant ecological and public health risks, including endocrine disruption, chronic toxicity, and the proliferation of antimicrobial resistance genes [37,38]. Their physicochemical diversity and resistance to biodegradation present significant challenges for conventional treatment processes.

2.2. Conventional Treatment Technologies and Their Limitations

Conventional wastewater treatment systems are predominantly based on the activated sludge process (ASP) and its operational variants, such as sequencing batch reactors (SBRs). These technologies were historically designed to reduce organic load, suspended solids, and, to a limited extent, nutrients [39,40]. While effective for traditional pollution control, their performance is increasingly inadequate in the context of modern regulatory and environmental demands.
Several limitations are consistently reported in the literature. First, many EOCs are poorly removed due to their recalcitrant nature or inhibitory effects on microbial activity, leading to their discharge into receiving waters [30,31]. Second, conventional secondary clarifiers require large land areas and are vulnerable to sludge settleability problems, which compromise treatment stability under fluctuating hydraulic or organic loads [41]. Third, achieving stringent nitrogen and phosphorus discharge limits often requires energy-intensive aeration and chemical dosing, reducing overall process resilience and sustainability [40,42].

2.3. Advanced Treatment Technologies and Selection Criteria

Advanced wastewater treatment technologies have been developed to address the limitations of conventional systems and to enable water reuse, pollutant polishing, and resource recovery. These technologies can be broadly classified into physical, biological, and chemical processes [33,43].
Physical separation processes include membrane technologies such as microfiltration (MF), ultrafiltration (UF), nanofiltration (NF), and reverse osmosis (RO), which provide practical barriers against suspended solids, pathogens, and selected micropollutants [44,45]. Membrane bioreactors (MBRs) integrate biological treatment with membrane filtration, offering enhanced effluent quality, a compact footprint, and improved EOC removal relative to conventional systems [2,44,46].
Chemical approaches are dominated by advanced oxidation processes (AOPs), including ozonation, Fenton and photo-Fenton reactions, and UV/H2O2 systems, which rely on highly reactive hydroxyl radicals to degrade non-biodegradable organic compounds [47,48,49,50]. Although effective, AOPs are often associated with high energy and chemical consumption, necessitating careful integration with biological or membrane processes [43,51].
Technology selection increasingly relies on multi-criteria decision-making (MCDM) frameworks that balance treatment efficiency, capital and operational costs (CAPEX/OPEX), regulatory compliance, environmental impact, and long-term sustainability [42,52].
In addition to dissolved contaminants, wastewater also contains a significant fraction of insoluble, particulate, and colloidal pollutants, including microplastics, hydrophobic organic compounds, sorbed pharmaceuticals, metal-bearing particles, and organic solids associated with sludge flocs [53,54]. These non-soluble fractions often act as vectors for persistent contaminants, which are not readily accessible to conventional biological degradation or homogeneous AOPs. Their removal therefore relies primarily on physical separation processes (e.g., membrane filtration, coagulation–flocculation, sedimentation) and on indirect oxidative pathways, where reactive oxygen species (ROS) attack contaminants after desorption from particle surfaces or following partial solubilization. In integrated systems such as MBR–AOP treatment trains, membranes retain particulate-bound pollutants while subsequent oxidative steps degrade the released or dissolved fraction, enabling effective control of both soluble and insoluble contaminants.

2.4. Trends Toward Integrated, Hybrid, and Digitalized Treatment Systems

Recent developments in wastewater treatment reflect a paradigm shift toward integrated and hybrid process configurations designed to maximize efficiency and resource recovery. Wastewater treatment plants (WWTPs) are increasingly being reconceptualized as wastewater resource recovery facilities (WRRFs), emphasizing water reuse, nutrient recovery, and energy production within a circular economy framework [34,48,55,56].
Hybrid treatment trains that couple biological processes with AOPs or membrane systems are increasingly reported to be effective solutions for the removal of refractory EOCs while minimizing chemical consumption and by-product formation [43,45,51,57]. Integrated membrane–AOP systems have also been explored as a means of mitigating membrane fouling while enhancing micropollutant mineralization [3,58].
In parallel, digitalization and automation are emerging as key enablers of advanced treatment performance. The transition toward “Water 4.0” involves the deployment of real-time sensors, dynamic process models, and artificial intelligence (AI)-based control strategies to optimize operational parameters [37,51]. Digital twins and predictive control frameworks now enable proactive management of transmembrane pressure, nutrient removal, and energy consumption, thereby reducing operational costs and improving system resilience.
An overview of conventional, advanced, and integrated wastewater treatment technologies, including their target pollutants, removal efficiencies, energy demand, and resource recovery potential, is summarized in Table 1.

3. Membrane Bioreactors (MBRs)

3.1. Role of MBRs in Reuse-Oriented Wastewater Treatment

Membrane bioreactors (MBRs) combine biological degradation with membrane filtration, producing a consistently high-quality effluent suitable for advanced treatment and water reuse [59,60,61]. In the European context, MBRs are increasingly recognized as enabling technologies for meeting the stricter effluent requirements introduced by the revised Urban Wastewater Treatment Directive (UWWTD) and the EU Water Reuse Regulation, particularly regarding pathogens, suspended solids, nutrients, and emerging contaminants (CECs).
A defining advantage of MBR technology is the physical retention of biomass and suspended solids by the membrane barrier, which decouples hydraulic retention time (HRT) from sludge retention time (SRT). This operational flexibility allows MBRs to operate at elevated SRTs, typically beyond the limits of conventional activated sludge systems, resulting in enhanced nitrification performance, improved degradation of slowly biodegradable organics, and greater overall process stability [59,60,62,63]. This operational flexibility is especially advantageous for industrial effluents containing high organic loads and inhibitory compounds [64]. Modern MBR configurations can consistently achieve effluent turbidity below 1 NTU with near-complete suspended solids removal, making the technology especially suitable for water reuse and reclamation applications [61,65]. Recent technological advances have further strengthened the role of MBRs as core units in next-generation wastewater treatment and reuse systems.

3.2. Process Configurations and Policy-Relevant Applications

3.2.1. Submerged vs. Sidestream MBR

The selection of an MBR configuration—submerged (iMBR) versus sidestream (sMBR)—is a critical engineering decision, primarily governed by the trade-off among energy consumption, operational control, and system footprint [61]. In submerged MBR systems, membrane modules are immersed directly within the bioreactor or an integrated membrane tank, and filtration is driven by suction pressure. Membrane fouling is mitigated predominantly through coarse-bubble aeration, which generates shear stress at the membrane–liquid interface, resulting in relatively low energy demand and a compact system layout [60,66].
As shown in Table 2, submerged systems dominate municipal applications due to their lower energy demand and compact footprint. At the same time, sidestream MBRs are preferred for industrial effluents that require high-shear cleaning and operational robustness.

3.2.2. Aerobic Versus Anaerobic MBR

Aerobic MBRs remain the standard for municipal wastewater, ensuring full nitrification and stable organic removal. Anaerobic MBRs (AnMBRs) eliminate aeration and enable biogas recovery, aligning with EU decarbonisation goals. However, their application is still limited by methane losses, slower kinetics, and fouling under anaerobic conditions [53,67,68,69].

3.3. Removal of Nutrients and Emerging Contaminants

In MBRs, contaminants are removed through combined biological degradation, adsorption, and membrane separation mechanisms [64,70,71,72]. Organic matter removal is typically assessed using chemical oxygen demand (COD) and biochemical oxygen demand (BOD), while nutrient removal is achieved through integrated nitrification–denitrification pathways supported by extended sludge retention times. The removal of emerging contaminants (ECs), including pharmaceuticals, endocrine-disrupting compounds, and pesticides, occurs through a combination of biodegradation, adsorption onto biomass, and partial membrane retention [54,64,68,73].
Enhanced nitrogen and phosphorus removal can be achieved by incorporating anaerobic–anoxic–oxic (A2/O) configurations within MBR systems, enabling more effective control of biological nutrient transformation processes [53,67]. Regarding ECs, numerous studies report highly variable, compound-specific removal efficiencies. Readily biodegradable pharmaceuticals, such as ibuprofen and diclofenac, are often removed to a significant extent, whereas persistent compounds, such as carbamazepine, typically exhibit only partial attenuation [5]. Nevertheless, evidence from full-scale municipal MBR installations in regions such as Singapore and Spain demonstrates that MBR systems can deliver consistent long-term performance in nutrient removal and micropollutant attenuation under realistic operating conditions [74,75].

3.4. Operational Challenges and Energy Considerations

3.4.1. Membrane Fouling Mechanisms

Membrane fouling, caused by the accumulation of organic and inorganic matter on membrane surfaces, remains the main operational constraint in MBR systems [60]. Fouling intensity is governed by a complex interplay among influent characteristics, membrane properties, and operational conditions, including sludge composition, biomass concentration, and hydrodynamic regime [62,63,76].
Organic fouling is predominantly associated with extracellular polymeric substances (EPS) and soluble microbial products (SMP), which contribute significantly to pore blocking and cake-layer formation. Inorganic fouling arises from the precipitation and accumulation of mineral scales such as calcium carbonate and metal hydroxides, while biofouling results from microbial attachment followed by biofilm development on the membrane surface [60,63,77,78].

3.4.2. Fouling Control Strategies and Novel Membrane Materials

Compared to conventional wastewater treatment systems, fouling control in MBRs requires an integrated approach that combines operational optimization, physical and chemical cleaning, and the development of antifouling membrane materials to maintain long-term performance [79]. Operational mitigation strategies increasingly rely on real-time monitoring and advanced process control, including intermittent aeration, relaxation, and backwashing, to delay fouling onset and control transmembrane pressure rise [79]. Surface-modified and hydrophilic membranes have been developed to reduce fouling and improve long-term stability [80,81].
In addition to material innovation, mechanical and hybrid fouling control strategies are gaining attention. Configurations such as reciprocating submerged membrane systems reduce reliance on air scouring by employing membrane oscillation to disrupt foulant accumulation, with reported energy savings of up to 50% relative to conventional aerated systems. Supplementary approaches, including the addition of powdered or granular activated carbon, further mitigate fouling by adsorbing soluble foulants and reducing EPS and SMP concentrations in the mixed liquor [80].

3.4.3. Low-Energy and Next-Generation MBR Designs

Next-generation MBR designs increasingly target reductions in energy consumption, particularly by addressing the high aeration demand associated with aerobic membrane filtration. Strategies include optimized aeration regimes, deployment of low-pressure membranes, and integration of anaerobic treatment processes [69,82]. Within this context, anaerobic membrane bioreactors (AnMBRs) have attracted considerable attention due to their ability to eliminate aeration requirements while enabling simultaneous wastewater treatment and biogas recovery, thereby offering the potential for energy-neutral or even energy-positive operation [68,69].
Although AnMBRs demonstrate promising organic removal and methane recovery, fouling and dissolved methane losses still limit large-scale deployment and net energy recovery [68,83].
Beyond energy considerations, the evolution of MBR technology aligns closely with circular economy principles, repositioning wastewater treatment systems from pollutant sinks toward platforms for resource recovery. In this framework, next-generation MBRs are increasingly designed to recover energy, nutrients, and high-quality reclaimed water, thereby reinforcing their role in sustainable, integrated water management strategies.

3.5. Applications and Case Studies

MBRs are now widely implemented in municipal and industrial wastewater treatment, particularly in regions facing land scarcity and water stress [84,85].
Large-scale municipal installations provide compelling evidence of MBR technology’s scalability and reliability. Notable examples include the 800,000 population equivalent Beijing wastewater treatment facility and Singapore’s NEWater program, where MBRs form the backbone of potable and non-potable water reuse schemes [86,87]. These systems highlight MBRs’ ability to deliver stable, long-term performance while integrating seamlessly into dense urban environments.
A key driver for municipal adoption is the proven full-scale performance of MBRs in removing emerging contaminants (ECs), including pharmaceuticals and microplastics, as discussed mechanistically in Section 3.2.1. Operational data from installations in Spain and Singapore indicate that MBRs consistently achieve pharmaceutical removal efficiencies that are approximately 20–40% higher than those of conventional activated sludge systems, reflecting the combined effects of long sludge retention times and physical membrane separation. In parallel, MBR-based reuse systems have demonstrated removal efficiencies exceeding 99% for microplastics larger than the membrane pore size, with the membrane cake layer providing an additional barrier for smaller particles.
MBRs also enable downstream nutrient and energy recovery, supporting the transition toward circular wastewater management.
Collectively, these case studies demonstrate that MBR technology has matured beyond a high-performance treatment option into a versatile infrastructure solution capable of addressing water reuse, contaminant control, and resource recovery objectives within modern wastewater management frameworks.

3.6. Strategic Comparison of MBR Configurations for EU Reuse

No single MBR configuration is universally optimal. Submerged aerobic MBRs are best suited for municipal reuse due to their reliability and moderate energy demand, while side-stream systems remain appropriate for complex industrial wastewaters. Anaerobic MBRs offer strong potential for energy-neutral treatment but still face technological barriers. Hybrid MBR–AOP systems provide the highest effluent quality and are the most aligned with future European reuse and discharge requirements (Table 3).

4. Advanced Oxidation Processes (AOPs)

4.1. Role of AOPs in Tertiary Treatment and EU Water Reuse

Advanced oxidation processes (AOPs) are tertiary treatment options designed to oxidize contaminants that are poorly removed by conventional biological treatment, particularly contaminants of emerging concern (CECs) such as pharmaceuticals, endocrine disruptors, and industrial additives [67,74,75,77]. In the European context, AOPs are increasingly considered as polishing steps to support compliance with stricter effluent-quality requirements under the revised Urban Wastewater Treatment Directive (UWWTD), the Water Framework Directive (WFD), and the EU Water Reuse Regulation, especially where treated wastewater is reused or discharged into sensitive receiving waters. In practice, AOPs are most effective when applied after secondary treatment (or MBR) to reduce radical scavenging by suspended solids and bulk organic matter, thereby improving operational efficiency.

4.2. AOP Options Most Relevant to Municipal Wastewater Polishing

4.2.1. Ozonation (O3 and O3/H2O2)

Ozonation is among the most mature AOP-based options for municipal tertiary treatment, providing high removal for many pharmaceuticals and other CECs. Hydrogen peroxide addition (peroxone) can enhance •OH formation and reduce the ozone dose required. Still, operational control is necessary to limit by-product formation (e.g., bromate in bromide-containing waters) and to manage transformation products [67,75,88].

4.2.2. UV-Based AOPs (UV/H2O2)

UV/H2O2 is widely used for reuse-oriented polishing and disinfection, delivering strong performance against a broad range of micropollutants while avoiding halogenated by-products typical of chlorination [50,89,90]. Its main limitation is energy demand and the sensitivity of performance to effluent UV transmittance, which depends on upstream treatment quality [26,75].

4.2.3. Fenton and Photo-Fenton

Fenton and photo-Fenton processes are effective for oxidizing recalcitrant organics and can improve biodegradability when used as a pre-oxidation step [4,91,92]. However, conventional operation typically requires pH adjustment and produces iron-containing sludge, which can increase operational complexity at a large scale [83,93].

4.2.4. Heterogeneous Photocatalysis

TiO2-based photocatalysis has demonstrated high degradation efficiencies under controlled conditions, and recent developments focus on visible-light activation and catalyst recovery. Nevertheless, municipal-scale implementation remains limited by matrix effects, reactor design challenges, and currently insufficient full-scale operational evidence for complex wastewater effluents [67,84,94].

4.2.5. Electrochemical Oxidation and Electro-Fenton

Electrochemical AOPs can achieve very high CEC removal and enable in situ generation of oxidants. Still, widespread municipal deployment is constrained by electricity demand, electrode costs, and the potential formation of oxidation by-products, depending on the water matrix and operational conditions [85,93].

4.2.6. Ozone Microbubble and Nanobubble AOP Systems

Ozone microbubble and nanobubble systems enhance mass transfer efficiency, radical generation, and oxidation kinetics by increasing gas–liquid interfacial area and prolonging ozone residence time [95,96,97]. These systems demonstrate improved removal of pharmaceuticals, dyes, and recalcitrant organics at lower ozone doses compared with conventional diffusers. Their compact design and energy efficiency make them promising candidates for tertiary polishing and decentralized reuse applications, particularly in water-stressed regions.

4.3. Comparative Assessment for Municipal Tertiary Treatment

Table 4 summarizes the main AOP options for municipal wastewater polishing with respect to (i) CEC removal, (ii) energy demand, (iii) transformation products/by-product risks, and (iv) operational complexity—criteria that directly affect feasibility under EU reuse-oriented strategies.
For near-term municipal deployment, ozonation and UV/H2O2 remain the most robust and scalable AOP options for tertiary CEC removal. At the same time, Fenton-type processes are attractive for targeted applications but face chemical and sludge-handling constraints. Electrochemical AOPs and photocatalysis are promising for specific contexts and future deployment. Still, their feasibility is currently limited by energy demand, cost, and the need for stronger full-scale evidence under real effluent matrices.

4.4. Decision-Oriented Comparison: When MBR, AOP, or Hybrid Trains Are Justified

Despite the large body of literature on MBRs and AOPs, a recurring practical question for utilities and regulators is not whether these technologies work, but when each is justified and how they should be combined to meet reuse- or discharge-driven performance targets under variable influent matrices. To address this, the present review synthesizes the evidence into a decision-oriented comparison, distinguishing (i) MBR as an intensification and separation platform, (ii) AOP as a polishing and transformation barrier, and (iii) hybrid trains (MBR–AOP) as a dual-barrier strategy.
This synthesis is operationalized in Table 5, which provides a screening-level comparison of MBR, AOP, and hybrid treatment trains based on performance, risk, and implementation criteria relevant to reuse-oriented applications.
MBR alone is most justified when the primary objective is consistently high effluent clarity and pathogen/solids control, compact footprint, and robust nutrient removal, while accepting that removal of hydrophilic and biologically persistent CECs remains compound-dependent. In this role, MBR functions as a high-retention biological reactor that stabilizes effluent quality (low turbidity/SS), which is also advantageous for any downstream UV-based or oxidative polishing step.
AOP alone is most justified as a tertiary retrofit where a WWTP already achieves stable secondary effluent but faces additional requirements for CEC control, disinfection robustness, or discharge into sensitive receiving waters. In this role, AOP acts primarily on the dissolved residual fraction, but its performance is strongly influenced by radical scavenging, UV transmittance, bromide content (ozonation), and the formation of transformation products (TPs), making monitoring and post-treatment considerations essential.
Hybrid MBR–AOP trains are most justified when the objective shifts from “improved effluent” to reuse-ready effluent and/or consistent CEC risk reduction under tight compliance constraints. In this configuration, MBR reduces suspended solids and bulk organic matter that otherwise consume oxidants or limit UV transmission, thereby improving AOP efficiency and controllability. The hybrid concept is therefore best described as a treatment-train optimization strategy rather than a simple technology stacking: MBR improves the operating window of AOP, while AOP addresses the fraction that remains persistent after biological treatment.
A key trade-off in selecting among these options is the balance between (i) energy demand, (ii) operational complexity, and (iii) risk management of by-products/TPs and fouling. MBRs are typically constrained by membrane fouling and aeration energy for filtration, whereas AOPs are constrained by oxidant/electricity demand and TP formation. Hybrid systems distribute risk across barriers but increase monitoring needs and integration complexity. For reuse-oriented strategies, this trade-off is often acceptable because hybrid trains provide the most defensible pathway to consistent effluent quality under variable conditions, especially when paired with biological post-treatment or adsorption to manage partially oxidized intermediates.

4.5. Transformation Products, Toxicity, and Integration with Biological Post-Treatment

AOPs may reduce parent-compound concentrations while generating transformation products (TPs) with unknown or elevated toxicity, depending on the oxidation pathway and effluent matrix [98]. This highlights the need for (i) TP-oriented monitoring and bioassays, and (ii) treatment-train design that includes biological post-treatment or adsorption to manage partially oxidized intermediates. Hybrid approaches (e.g., MBR followed by AOP, or AOP followed by biological polishing) can reduce oxidant demand and improve overall environmental safety.

4.6. Emerging Trends Relevant to EU Implementation

Recent developments focus on reducing energy intensity and improving controllability, including UV-LED systems, catalytic ozonation, and electro-Fenton variants with improved cost performance under selected operating objectives [93,94]. Digital monitoring and optimization (e.g., control of ozone dose, UV fluence, and scavenger effects) is increasingly important for maintaining performance under variable effluent quality and for aligning advanced treatment with climate and circular-economy objectives.

5. Statistical Analysis

5.1. Data Sources and Selection Criteria

The selection of EUROSTAT indicators was intended to reflect both the level of wastewater treatment infrastructure and the pressures on water resources, as well as the operational implications of the treatment processes. Four indicators were used in the analysis.
The population connected to wastewater treatment plants reflects the degree of development and accessibility of wastewater collection and treatment infrastructure at the national level (PCWTP, [%]). The Water Exploitation Index (WEI), [%], quantifies the ratio of the annual volume of water abstracted to renewable freshwater resources and is widely used to assess water stress. It is considered an integral part of ensuring water safety, incorporates several key elements, and is regarded as a guideline for ameliorative proposals [99].
The total net freshwater abstraction (TNFA, [106 m3]) is an indicator of the long-term availability of water resources at the national level. Annual sludge production from wastewater treatment (TSP, [103 T]) is a relevant indicator for assessing the secondary impact of treatment processes and for analyzing the need for advanced sludge treatment and recovery technologies.
The analysis drew on harmonized population percentages connected to wastewater treatment plants, the water exploitation index, total sludge production from urban wastewater treatment plants, and total net freshwater abstraction-related indicators from the EUROSTAT database. To ensure comparability across countries and indicators, a common reference period of ten years, 2014–2023, was selected, representing the most recent interval with consistent and complete data for all variables considered. For the reported indicators, average values over the selected period were considered to minimize the influence of short-term fluctuations and to provide a representative cross-sectional overview of national performance.
By using period averages rather than single-year observations, the analysis addressed temporal variability and focused on structural relationships between variables rather than year-specific anomalies.

5.2. Analytical Methods

The analysis in this study was carried out by combining multivariate statistical analysis of EUROSTAT data with a critical synthesis of the specialized literature on advanced wastewater treatment technologies. The analytical methods were selected to highlight the relationships among pressures on water resources, the level of treatment infrastructure, and the potential for implementing membrane bioreactors and advanced oxidation processes in the context of European policies.
In a first stage, a descriptive analysis of the selected indicators (% of population connected to treatment plants, water exploitation index, total net freshwater capacity, and annual sludge production) was conducted using basic statistical parameters (mean, standard deviation, minimum, and maximum). This analysis allowed the assessment of interstate variability and the identification of structural differences between European countries.
The relationships among the indicators were investigated using Pearson correlation coefficients, depending on the data distribution. The study focused in particular on the correlations between the level of connection to the treatment infrastructure, water stress, and sludge production, as indirect indicators of the need for advanced treatment and water reuse.
To reduce dimensionality and identify dominant patterns, principal component analysis (PCA) was applied. The principal components were used to highlight groups of states with similar characteristics regarding pressure on water resources and treatment infrastructure.
Statistical analyses were performed using XLSTAT software (Addinsoft), integrated into Microsoft Excel. Interpretation of the results was carried out by correlating the identified statistical patterns with the European legislative and strategic framework for wastewater treatment and water reuse.

5.3. Results and Interpretation

The information available on the EUROSTAT database was graphically represented for the same period of ten years (2014–2023), Figure 2, Figure 3, Figure 4 and Figure 5).
Figure 2 shows divergent situations. When Denmark, Germany, France, Malta, the Netherlands, Austria, Finland, or Sweden is the country, the indicator has the maximum value. There are also situations in which data are unavailable for some of the years considered (Estonia, Croatia) or for the entire period (Italy, Portugal, Slovakia, etc.). Such absences may be due to reporting delays, national methodological differences, or uneven database updates. Missing data were removed from the analyses to ensure comparability of the series. Statistical analyses were performed only on the subset of countries with complete data for all indicators used. The lack of complete data for this indicator in some countries or years highlights the need to improve European-level statistical reporting systems. This limitation is congruent with similar observations in the literature on statistics on water and wastewater infrastructure.
For this parameter, only one data point was missing. The analysis was based on the average value for each county. In view of this, countries such as Romania and Malta could be considered to be experiencing water scarcity, with values of 23.00% and 33.22%, respectively. Meanwhile, Cyprus and Kosovo could be classified as experiencing severe water scarcity, with WEI values of 70.62% and 51.69%, respectively, suggesting a severe level of water scarcity and increased pressure on available resources.
As shown in Figure 4, we encounter the same situation as with the population percentage connected to wastewater treatment plants. In this case, the data gaps affected different states rather than the same ones, indicating uneven availability of statistical reporting across indicators and regions. Given that the deficiencies were specific and limited to a small number of observations, the analysis was conducted using the same methodological approach as previously described.
As shown in Figure 5, a situation comparable to that identified for the indicator on the percentage of the population connected to wastewater treatment plants and for total sludge production was also observed for total net freshwater extraction. Given that these gaps were specific and did not fully overlap among the analyzed indicators, the methodological approach remained consistent. The analysis was based on the available average values.
Figure 2, Figure 3, Figure 4 and Figure 5 aim to visually highlight data availability gaps across countries and indicators, thereby justifying the selection of only those countries with complete and consistent data for inclusion in the statistical analysis.
A total of 18 European States were included in the analysis. The selection was based on the full data availability across all selected indicators for the defined time period and relevance to the study objectives. Countries with incomplete or inconsistent datasets were excluded to avoid bias introduced in data analysis. Table 6 summarizes the Pearson correlation coefficients obtained. The Pearson correlation matrix illustrates the strength and direction of relationships between the population percentage connected to wastewater treatment plants, the water exploitation index, total sludge production from urban wastewater treatment plants, and total net freshwater abstraction across Europe.
The values observed are both negative and positive ranges. A general overview analysis highlights weak to moderate statistical relationships, suggesting a complex, indirect interdependence between treatment infrastructure and pressures on water resources. The interpretation of the significance of the obtained values was based on the ranges reported in the field [100,101,102].
The highest observed correlation (r = 0.38) describes the relationship between total sludge production and total net freshwater abstraction. It indicates a moderate positive relationship between the indicators considered. The result suggests that countries with higher freshwater abstraction tend to have larger wastewater treatment systems and, consequently, higher sludge production. This finding highlights the interdependence between water resource use and the challenges of sludge management. It strengthens the case for integrating advanced technologies (MBR and AOP) to reduce resource pressures and efficiently utilize waste streams.
The following result, r = 0.28, was obtained for the relationship between the percentage of the population connected to wastewater treatment plants and total sludge production. This positive correlation, of low to moderate intensity, is consistent with theoretical expectations, indicating that the expansion of treatment infrastructure increases the amount of sludge generated. The result highlights a direct consequence of improved connectivity. It justifies the need to integrate advanced sludge management into treatment plant modernization strategies, especially in the context of adopting MBR technologies.
The value r = 0.17 indicates that the percentage of the population connected to wastewater treatment plants against WEI shows a positive but weak correlation. It suggests that a higher level of connection to wastewater treatment plants is not directly associated with reduced water stress. This relationship indicates that the degree of development of wastewater treatment infrastructure reflects the level of urbanization and socio-economic development rather than an effective reduction in pressure on water resources. The result highlights that simple expansion of collection and treatment networks is insufficient to reduce WEI in the absence of complementary measures, such as water reuse or consumption optimization.
The lowest positive coefficient (r = 0.05) was observed for the percentage of the population connected to wastewater treatment plants and total net freshwater abstraction. This indicates a very weak correlation and suggests no direct relationship between the extent of wastewater treatment infrastructure and the total volume of freshwater abstracted. This result indicates that water abstraction is driven primarily by structural factors, such as agricultural, industrial, and climatic demand, rather than by connection to wastewater treatment plants. Therefore, the impact of wastewater treatment infrastructure on total freshwater abstraction is indirect and depends on the implementation of treated water reuse.
The weak negative correlation (r = −0.12) WEI/TSP suggests that countries with higher water stress have, on average, lower sludge production. This relationship may reflect the presence of less extensive treatment systems or lower connectivity in water-scarce regions, indicating significant potential for infrastructure development and the adoption of advanced technologies.
WEI/TNFA (r = −0.02) could be considered in the state of almost complete absence of correlation. The result shows that water stress, as measured by WEI, is not determined solely by the absolute volume of water abstracted, but rather by the ratio of abstraction to the availability of renewable resources. This result supports the use of WEI as an appropriate synthetic indicator for assessing pressure on water resources in comparative analyses at the European level.

Principal Component Analysis

Statistical results of performing the PCA are summarized in Table 7. It was performed on a set of four variables relevant to assessing the relationship between wastewater treatment infrastructure, water resource pressure, and waste stream generation: percentage of population connected to wastewater treatment plants (PCWTP), water exploitation index (WEI), total sludge production (TSP), and total net freshwater extraction (TNFA).
PCWTP ranges from 14.34% to 100%, with a mean of 78.11% and a standard deviation of 26.80%. This relatively high dispersion indicates significant differences among the analyzed countries in the level of development of wastewater collection and treatment infrastructure. Maximum values close to 100% reflect countries with mature treatment systems, while minimum values indicate regions with a low level of connection, potentially vulnerable from both environmental and public health perspectives. This variable is particularly relevant in the PCA, as it can function as a proxy for the degree of technical and institutional development of the water sector.
WEI ranges from 0.21% to 70.62%, with a mean of 8.55% and a standard deviation of 17.37%. The very wide range and high standard deviation from the mean suggest an asymmetric distribution, characterized by a few states with severe water stress and many with low index values. This characteristic makes WEI a key indicator in the PCA for distinguishing between states with severe water shortages and those with relatively abundant water resources. In the context of the article, WEI is essential for assessing the potential and need for implementing advanced wastewater treatment and reuse technologies.
TSP presents the highest relative variability among the analyzed indicators, with values ranging from 6.77 × 103 T to 1744.17 × 103 T, an average of 213.68 × 103 T, and a standard deviation of 412.75∙103 T. This extremely high dispersion reflects major differences between countries in the size of treatment systems, the degree of population connectivity, and the volume of treated wastewater. From a PCA perspective, TSP has strong potential to influence the first principal components, as it is closely linked to operational pressure on treatment plants and to challenges in sludge management.
TNFA records values between 41.85 × 106 m3 and 60,345.82 × 106 m3, with a mean of 7155.11 × 106 m3 and a standard deviation of 14,258.60 × 106 m3. The very high variability indicates structural differences across countries, influenced by factors such as population size, economic structure (agriculture and industry), climatic conditions, and water resource availability. In PCA, TNFA provides an important quantitative dimension for assessing the intensity of water resource use and the relationship between total consumption and waste flow generation.
Table 8 shows the interest parameters that reflect each component’s contribution.
The first two principal components, C1 and C2, have eigenvalues greater than 1 (1.494 and 1.148), according to the Kaiser criterion, and together explain 66.05% of the total variance of the data set. This proportion is considered adequate for interpreting the structural relationships between variables in comparative analyses at the European level.
Component C1 explains 37.35% of the total variance. It can be interpreted as a dominant axis associated with the size and intensity of water resource use, given the influence of variables related to water extraction and sludge production.
Component C2 explains 28.70% of the variance and reflects structural differences across countries in treatment infrastructure development and water stress, capturing complementary variations to F1.
The C3 component, with an eigenvalue of 0.851, contributes an additional 21.28% of the variance, but, because it falls below the Kaiser threshold, it plays a secondary role in the main interpretation. The C4 component explains only 12.67% of the variance and can be considered residual, representing specific variations or statistical noise. Given that the first two components account for over two-thirds of the total variance, further analysis focused on the C1–C2 factorial design, which provides a synthetic and informative representation of the relationships between variables. The inclusion of the C3 component might be relevant for detailed exploratory analyses, but is not essential for the strategic interpretation of the results in the context of water management policies.
The variance structure revealed by PCA suggests that differences among the analyzed countries are mainly determined by factors related to the use and availability of water resources, as well as the level of development of treatment infrastructure. This finding supports the hypothesis that water stress reduction strategies cannot be based solely on expanding connections to treatment plants but require integrating advanced wastewater treatment and reuse technologies.
The analysis of the contribution of observations highlights the countries that have a disproportionate influence on the definition of each principal component. High contribution values indicate observations that determine the orientation of the factor axis and reflect distinct structural profiles relative to the variables analyzed (Figure 6).
Dimension of resource use and treatment infrastructure (37.35%, C1) is clearly dominated by Germany, which contributes 46.89%, followed by Türkiye (19.37%), Serbia (8.22%), Albania (7.26%), and Bosnia and Herzegovina (6.80%). This distribution indicates that it is strongly influenced by countries characterized by high absolute freshwater extractions, extensive treatment systems, and high sludge production.
Germany stands out as an extreme observation, reflecting the size and intensity of its water management system. The significant contributions of the countries of South-Eastern Europe and Turkey suggest that this component captures a gradient from mature, large-scale systems to expanding systems, characterized by increasing pressure on infrastructure.
Water stress and structural constraints (28.70%, C2) are dominated by Cyprus, with a very high contribution (48.02%), followed by Malta (15.66%), Serbia (13.01%), and Albania (9.76%). This configuration indicates that this component mainly reflects severe water stress, characteristic of island or southern states, where WEI has high values, renewable resources are limited, and water reuse becomes a strategic necessity.
The central role of Cyprus underscores its status as an extreme case of water scarcity, and the significant contributions of Malta and Serbia indicate that this component captures both natural constraints and anthropogenic pressures on water resources.
The statistical structure of the data suggests that the first principal components will likely reflect an axis of water resource use intensity and infrastructure volume (dominated by TNFA and TSP). Another axis represents infrastructure development and water stress (correlated with PCWTP and WEI).
This conceptual separation is relevant to the study’s objective, as it allows the identification of groups of countries characterized by either high consumption and extensive infrastructure or pronounced water stress and insufficiently developed infrastructure.
The distribution of observations’ contributions highlights key countries that define the PCA’s structure. For example, Germany could be considered a major determinant of the size of water use and treatment systems. Cyprus and Malta are among the most severely water-stressed countries. Turkey and the Western Balkan countries are transition regions, with mixed pressure and infrastructure profiles.
This structure justifies the differentiated approach of EU policies on wastewater treatment and reuse. In particular, the PCA results support the idea that advanced technologies (MBR, AOP) are critical not only in countries with severe water scarcity but also in those with large and complex systems, where optimizing flows and reducing pressure on resources can have a significant impact at the regional scale.

5.4. Implications for Policy and Technology Adoption

The counties identified based on WEI value criteria should be interpreted in the context of the adopted methodology and the limitations of using aggregated average values. However, the trends identified are consistent with European reports on water stress in the Mediterranean and South-Eastern European regions and provide an additional argument for the need to implement advanced wastewater treatment and reuse technologies in these countries [103]. Especially in countries characterized by severe water scarcity, integrating dynamic technologies [104] such as membrane bioreactors and advanced oxidation processes can significantly reduce pressure on freshwater resources and increase the resilience of water supply systems. As Zhang et al. highlighted in their study, pressure on aquatic resources will likely increase in the coming years due to industrial and urban development [105]. Hydric management optimization could consider the potential to improve the reused of treated wastewater in farming. Such an initiative could help reduce pressure on water resources.
Overall, the presence of limited, unevenly distributed gaps between indicators underscores the need to strengthen data-collection and harmonization mechanisms at the European level. However, the general trends identified remain relevant for assessing pressures on treatment infrastructure and for informing discussion of the role of advanced technologies in sludge management and in supporting water reuse.
The weak to moderate correlations indicate that wastewater treatment infrastructure, water stress, and water extraction are linked through indirect relationships, mediated by socio-economic, climatic, and political factors. These results support the study’s central hypothesis that the implementation of advanced wastewater treatment and reuse technologies is an essential condition for reducing pressure on water resources, beyond simply expanding the degree of connection to wastewater treatment plants.
The statistical characteristics of the variables used in the PCA support the hypothesis that pressures on water resources and the level of development of treatment infrastructure are not uniformly distributed across Europe. This heterogeneity underscores the need for differentiated solutions, such as membrane bioreactors and advanced oxidation processes, tailored to each country’s specific context. The PCA thus provides a robust framework for integrating statistical analysis with the strategic discussion of water reuse and for achieving the objectives set by EU policies in the fields of circular economy and water resources protection.
The uneven availability of data on the percentage of the population connected to wastewater treatment plants may compromise inference robustness, especially in cross-country comparisons. Interpretation of the results should be done with caution, given the heterogeneity of the available data.
Due to partial gaps or the complete absence of EUROSTAT data on the percentage of population connected to wastewater treatment plants in several countries for the period 2014–2023, correlation analyses and PCA were performed only on the subset of complete data. The strategy adopted was to eliminate incomplete cases from the comparative studies to maintain statistical consistency and comparability. It is acknowledged that this approach may reduce the sample size analyzed and should be taken into account when interpreting the results and generalizing the conclusions.

6. Limitations, Future Perspectives, and Research Directions

Although this paper provides an integrated perspective on trends in advanced wastewater treatment technologies, combining a critical review of the literature with a statistical assessment of indicators at the European level, several limitations must be considered when interpreting the results.
A first limitation concerns the aggregated nature of the EUROSTAT statistical data used in the quantitative analysis. The indicators analyzed are reported at the national level and do not capture regional or local variations, which can be significant in the context of treatment infrastructure and water resource pressures. Consequently, the statistical relationships identified reflect general trends and cannot be directly extrapolated to the level of each treatment plant or specific regions.
Another important limitation derives from the lack of direct indicators on the implementation of advanced technologies. The available EUROSTAT data do not provide detailed information on the degree of adoption of membrane bioreactors, advanced oxidation processes, or other tertiary technologies within treatment plants. Thus, the statistical analysis is based on proxy indicators, such as the percentage of the population connected, sludge production, or the water exploitation index, which may suggest the need or potential for advanced technologies but do not directly quantify their level of implementation.
The temporal comparability of the data series is also influenced by methodological changes introduced by EUROSTAT over time, as well as by differences in the reporting rhythm of the States. These aspects can introduce uncertainty into the analysis of long-term trends and affect the robustness of some statistical correlations, especially when time series are incomplete or discontinuous.
Additional limitations relate to the exploratory nature of the statistical analyses conducted. The correlations identified between the indicators do not imply causal relationships. They may be influenced by confounding factors not explicitly included in the study, such as the economic structure, the level of industrialization, population density, or national policies on water and sludge management. In the absence of complex econometric models or micro-level data sets, the interpretation of observed relationships should be done with caution.
Regarding the literature review component, a limitation is the methodological heterogeneity of the studies reviewed. Differences in experimental conditions, application scale (laboratory, pilot, industrial), types of wastewater treated, and reported performance indicators make it difficult to make direct quantitative comparisons between technologies. As a result, conclusions regarding the relative performance of MBR and AOP systems are mainly based on general trends and consensus reported in the literature, rather than on a strict statistical meta-analysis.
Despite these limitations, the study provides a coherent and well-founded picture of the current context of advanced wastewater treatment in the European Union and highlights relevant directions for future research. The integration of more detailed datasets at the regional or treatment plant level, along with the inclusion of economic and sustainability analyses, could strengthen and extend the presented conclusions.
Recent developments in wastewater treatment highlight the need for an accelerated transition from conventional solutions to advanced technologies that can simultaneously meet the requirements of environmental protection, resource efficiency, and climate resilience. In this context, membrane bioreactors and advanced oxidation processes are emerging as central elements of future treatment systems, but their large-scale implementation requires integrated and well-founded approaches.
From a research perspective, it is necessary to develop standardized comparative studies that allow rigorous evaluation of the technological performance of MBR and AOP systems under similar operational conditions. Future research should focus on optimizing energy consumption, reducing membrane fouling, minimizing the formation of oxidation by-products, and evaluating the long-term behavior of emerging pollutants. The integration of advanced modeling techniques and artificial intelligence into the design and operation of wastewater treatment plants represents a promising approach to improving the efficiency and reliability of these systems.
At the technological level, it is recommended to develop and pilot-scale test hybrid systems that combine biological processes with membrane separation, advanced oxidation, and adsorption to obtain high-quality effluents suitable for reuse. Especially in regions with high water stress, these systems can play an essential role in supporting the circular water economy by closing the water-use cycle and reducing dependence on freshwater resources.
From the perspective of sludge management, future strategies should aim to transform sludge from waste into a resource by applying advanced stabilization, oxidation, and energy- or material-recovery technologies. Advanced oxidation processes, integrated into sludge treatment lines, can help reduce loads of emerging pollutants and improve the safety of their use in agriculture and other applications, in accordance with the principles of the circular economy.
At the level of public policies and strategic planning, it is recommended to align investments in treatment infrastructure with indicators of water stress and pressure on water resources, such as the Water Exploitation Index. Statistical analysis at the European level suggests that States with limited freshwater resources should benefit from priority funding mechanisms to implement advanced technologies, especially in light of new requirements imposed by European legislation on effluent quality and water reuse.
It is also necessary to expand and improve statistical reporting systems to include specific indicators on the level of advanced treatment and the types of technologies used in treatment plants. Such an approach would facilitate more accurate comparative assessments and support data-driven decision-making at both the national and European levels.
The prospects for advanced wastewater treatment point to an evolution towards more flexible, digitalized, and resource-recovery-oriented systems. The successful implementation of these solutions will depend on close collaboration among researchers, operators, policymakers, and regulators. By correlating technological progress with objective indicators of pressure on water resources, review studies can play a key role in guiding sustainable development strategies in water protection.

7. Conclusions

This review provides an integrated assessment of advanced wastewater treatment technologies—specifically membrane bioreactors (MBRs) and advanced oxidation processes (AOPs)—by combining a critical analysis of recent scientific literature with an exploratory statistical evaluation of EUROSTAT indicators at the European level. By explicitly linking technological developments to pressures on water resources, infrastructure characteristics, and policy objectives, the study advances a systemic perspective on wastewater treatment in the context of water scarcity, reuse, and the circular economy.
The SWOT analysis (Figure 7) briefly summarizes the paper’s main findings and identifies key points that open the door to future derivative topics and policies. It synthesizes the enabling factors, structural limitations, emerging benefits, and external risks associated with the deployment of advanced wastewater treatment technologies in Europe.
The analysis confirms that advanced wastewater treatment technologies represent a structural pillar of the transition from linear to circular and resilient water management systems, fully aligned with European policy frameworks such as the Water Framework Directive, the revised Urban Wastewater Treatment Directive, the EU Water Reuse Regulation, and the European Green Deal. In the context of climate change and increasing hydrological variability, reuse-oriented advanced treatment emerges not only as a pollution-control strategy but also as an effective climate adaptation measure, capable of reducing dependence on freshwater abstraction and enhancing the resilience of water supply systems during drought periods. These findings are directly consistent with the objectives of Sustainable Development Goal 6, particularly regarding improved wastewater quality and water-use efficiency.
The statistical analysis highlights that pressures on water resources, the level of wastewater treatment infrastructure, and sludge generation are linked through weak-to-moderate, predominantly indirect relationships. Correlation analysis indicates that expanding wastewater collection and treatment coverage alone does not translate into reduced water stress, as measured by the Water Exploitation Index. Instead, water stress is primarily governed by structural factors such as renewable resource availability, climatic conditions, and sectoral water demand. This result underscores the study’s central conclusion: mitigating water stress requires not only infrastructure expansion but also the implementation of advanced treatment technologies that enable safe, reliable water reuse.
Principal component analysis further reveals a marked heterogeneity among European countries. The first principal component is dominated by indicators related to the scale and intensity of water use and wastewater treatment systems. In contrast, the second component reflects structural constraints associated with water scarcity and infrastructure development. This differentiation supports the need for tailored technological and policy strategies, rather than uniform solutions across Europe. Advanced technologies such as MBRs and AOPs are therefore relevant both in water-scarce regions—where reuse is a strategic necessity—and in countries with large, complex treatment systems, where optimizing flows, reducing pollutant loads, and improving sludge management can yield substantial environmental benefits at scale.
From a technological perspective, the literature review confirms that MBRs have evolved into a mature and versatile platform capable of delivering consistently high effluent quality, compact system design, and enhanced removal of emerging contaminants. AOPs, while associated with higher energy and operational costs, play a critical complementary role in degrading recalcitrant organic pollutants and reducing toxicity, particularly when integrated into hybrid treatment trains. The review also highlights sludge management as a key secondary consequence of implementing advanced treatment. Increased sludge production and the accumulation of emerging contaminants underscore the need for integrated sludge treatment strategies that combine advanced oxidation, stabilization, and resource recovery to enhance environmental safety and social acceptability.
Despite limitations in data availability and national-level aggregation, the proposed analytical framework demonstrates that linking official statistical indicators with technological analysis provides a valuable, transferable approach for supporting strategic decision-making. The results indicate that investments in advanced wastewater treatment should be aligned with indicators of water stress and infrastructure pressure, rather than being driven solely by connectivity rates or compliance with minimum treatment standards. Strengthening European statistical reporting to include technology-specific indicators would significantly enhance the robustness of future comparative assessments and policy evaluations.
Looking forward, wastewater treatment systems are expected to evolve toward more flexible, digitized, and resource-recovery-oriented configurations, consistent with the concept of wastewater resource recovery facilities. Future research should prioritize standardized comparative studies of MBR and AOP performance, optimization of energy consumption and fouling control, assessment of transformation products and long-term ecotoxicological risks, and the integration of advanced modeling and artificial intelligence for process optimization. At the policy level, closer coordination among researchers, operators, regulators, and decision-makers will be essential to translate technological progress into effective, context-sensitive solutions.
Overall, by correlating technological advances with objective indicators of pressure on water resources, this study reinforces the role of advanced wastewater treatment and reuse as key enablers of sustainable water management in Europe and provides a coherent basis for guiding future research, investment, and policy development in water protection.

Author Contributions

Conceptualization, F.-D.M.; methodology F.-D.M. and S.G.; software, S.G.; validation, S.G., B.-D.C. and F.-D.M.; formal analysis, S.G.; data curation, F.-D.M. and S.G.; writing—original draft preparation, S.G., T.G., B.-D.C. and F.-D.M.; writing—review and editing, F.-D.M. and S.G.; supervision, F.-D.M. All authors have read and agreed to the published version of the manuscript.

Funding

This research received no external funding.

Data Availability Statement

These data were derived from the following resources available in the public domain: https://ec.europa.eu/eurostat/databrowser/view/env_wat_abs/default/table (accessed on 9 December 2025), https://ec.europa.eu/eurostat/databrowser/view/env_ww_con/default/table?lang=en (accessed on 9 December 2025), https://ec.europa.eu/eurostat/databrowser/view/env_ww_spd/default/table (accessed on 9 December 2025), https://ec.europa.eu/eurostat/databrowser/view/sdg_06_60/default/map?lang=en (accessed on 9 December 2025).

Conflicts of Interest

The authors declare no conflicts of interest.

Abbreviations

The following abbreviations were used in the manuscript:
A2/OAnaerobic–Anoxic–Oxic process
AIArtificial Intelligence
AOPAdvanced Oxidation Process
AnMBRAnaerobic Membrane Bioreactor
ASPActivated Sludge Process
BDDBoron-Doped Diamond
BODBiochemical Oxygen Demand
CACellulose Acetate
CAPEXCapital Expenditure
CECContaminant of Emerging Concern
CODChemical Oxygen Demand
CFVCross-Flow Velocity
EGDEuropean Green Deal
EPSExtracellular Polymeric Substances
EUEuropean Union
FOForward Osmosis
GOGraphene Oxide
HMOFHybrid Membrane Ozone Filtration
HRTHydraulic Retention Time
MBRMembrane Bioreactor
MBBRMoving Bed Biofilm Reactor
MCDMMulti-Criteria Decision-Making
MFMicrofiltration
MLMachine Learning
MLSSMixed Liquor Suspended Solids
MRMembrane Reactor
NDMAN-Nitrosodimethylamine
NFNanofiltration
NTUNephelometric Turbidity Unit
OPEXOperational Expenditure
PCAPrincipal Component Analysis
PCWTPPopulation Connected to Wastewater Treatment Plants
PDSPeroxydisulfate
PESPolyethersulfone
PILPolyionic Liquid
PMSPeroxymonosulfate
PPPolypropylene
PPCPPharmaceutical and Personal Care Product
PVDFPolyvinylidene Fluoride
ROReverse Osmosis
ROSReactive Oxygen Species
SBRSequencing Batch Reactor
SDGSustainable Development Goal
SMPSoluble Microbial Products
SRTSludge Retention Time
STOTENScience of the Total Environment
TNFATotal Net Freshwater Abstraction
TSPTotal Sludge Production
UFUltrafiltration
UVUltraviolet
UWWTDUrban Wastewater Treatment Directive
WEIWater Exploitation Index
WFDWater Framework Directive
WRRFWater Resource Recovery Facility

References

  1. Ibrahim, R.S.B.; Zainon Noor, Z.; Baharuddin, N.H.; Ahmad Mutamim, N.S.; Yuniarto, A. Microbial Fuel Cell Membrane Bioreactor in Wastewater Treatment, Electricity Generation and Fouling Mitigation. Chem. Eng. Technol. 2020, 43, 1908–1921. [Google Scholar] [CrossRef]
  2. Raja, W.; Kumar, P. Membrane bioreactors for wastewater treatment: Advances, fouling control strategies, and integration into the circular economy. Indian Chem. Eng. 2025, 1–39. [Google Scholar] [CrossRef]
  3. Ni, L.; Wang, P.; Westerhoff, P.; Luo, J.; Wang, K.; Wang, Y. Mechanisms and Strategies of Advanced Oxidation Processes for Membrane Fouling Control in MBRs: Membrane-Foulant Removal versus Mixed-Liquor Improvement. Environ. Sci. Technol. 2024, 58, 11213–11235. [Google Scholar] [CrossRef] [PubMed]
  4. Razzaq, U.; Nguyen, T.-B.; Saleem, M.U.; Le, V.-R.; Chen, C.-W.; Bui, X.-T.; Dong, C.-D. Recent progress in electro-Fenton technology for the remediation of pharmaceutical compounds in aqueous environments. Sci. Total Environ. 2024, 946, 174253. [Google Scholar] [CrossRef]
  5. Iqbal, J.; Shah, N.S.; Ali Khan, J.; Naushad, M.; Boczkaj, G.; Jamil, F.; Khan, S.; Li, L.; Murtaza, B.; Han, C. Pharmaceuticals wastewater treatment via different advanced oxidation processes: Reaction mechanism, operational factors, toxicities, and cost evaluation—A review. Sep. Purif. Technol. 2024, 347, 127458. [Google Scholar] [CrossRef]
  6. Khajuria, A.; Rajput, R. Circular economy education approaches to water use in the industrial sector. Front. Environ. Sci. 2025, 13, 1635079. [Google Scholar] [CrossRef]
  7. Donnaz, S. Chapter Three—Water reuse practices, solutions and trends at international. In Advances in Chemical Pollution, Environmental Management and Protection; Verlicchi, P., Ed.; Elsevier: Amsterdam, The Netherlands, 2020; Volume 6, pp. 65–102. [Google Scholar]
  8. Ait-Mouheb, N.; Mayaux, P.-L.; Mateo-Sagasta, J.; Hartani, T.; Molle, B. Water reuse: A resource for Mediterranean agriculture. In Water Resources in the Mediterranean Region; Elsevier: Amsterdam, The Netherlands, 2020; pp. 107–136. [Google Scholar]
  9. Helmecke, M.; Fries, E.; Schulte, C. Regulating water reuse for agricultural irrigation: Risks related to organic micro-contaminants. Environ. Sci. Eur. 2020, 32, 4. [Google Scholar] [CrossRef]
  10. Asano, T. Water reuse via groundwater recharge. Int. Rev. Environ. Strateg. 2006, 6, 205–216. [Google Scholar]
  11. Abbaszadegan, M.; Alum, A.; Kitajima, M.; Fujioka, T.; Matsui, Y.; Sano, D.; Katayama, H. Water Reuse—Retrospective Study on Sustainable Future Prospects. Water 2025, 17, 789. [Google Scholar] [CrossRef]
  12. Bauer, S.; Wagner, M. Possibilities and Challenges of Wastewater Reuse—Planning Aspects and Realized Examples. Water 2022, 14, 1619. [Google Scholar] [CrossRef]
  13. Smol, M.; Adam, C.; Preisner, M. Circular economy model framework in the European water and wastewater sector. J. Mater. Cycles Waste Manag. 2020, 22, 682–697. [Google Scholar] [CrossRef]
  14. Szołdrowska, D.; Smol, M. The current state of water resources in Poland—Possibilities of water reuse and management by the circular economy. Desalination Water Treat. 2025, 323, 101287. [Google Scholar] [CrossRef]
  15. Ramm, K.; Smol, M. Water Reuse—Analysis of the Possibility of Using Reclaimed Water Depending on the Quality Class in the European Countries. Sustainability 2023, 15, 12781. [Google Scholar] [CrossRef]
  16. Riazi, F.; Fidélis, T.; Matos, M.V.; Sousa, M.C.; Teles, F.; Roebeling, P. Institutional arrangements for water reuse: Assessing challenges for the transition to water circularity. Water Policy 2023, 25, 218–236. [Google Scholar] [CrossRef]
  17. Farfán Chilicaus, G.C.; Cruz Salinas, L.E.; Silva León, P.M.; Lizarzaburu Aguinaga, D.A.; Vera Zelada, P.; Vera Zelada, L.A.; Luque Luque, E.O.; Licapa Redolfo, R.; Ramos Farroñán, E.V. Circular Economy and Water Sustainability: Systematic Review of Water Management Technologies and Strategies (2018–2024). Sustainability 2025, 17, 6544. [Google Scholar] [CrossRef]
  18. Emeka, U.C.; Chikwendu, O.C. Circular Economy in Wastewater Management: Water Reuse and Resource Recovery Strategies. Int. J. Latest Technol. Eng. Manag. Appl. Sci. 2025, 14, 128–136. [Google Scholar] [CrossRef]
  19. Morris, J.C.; Georgiou, I.; Guenther, E.; Caucci, S. Barriers in Implementation of Wastewater Reuse: Identifying the Way Forward in Closing the Loop. Circ. Econ. Sustain. 2021, 1, 413–433. [Google Scholar] [CrossRef]
  20. Berti Suman, A.; Toscano, A. Public Acceptance of Water Reuse for Agriculture in the Wake of the New EU Regulation: Early Reflections. J. Eur. Environ. Plan. Law 2021, 18, 225–255. [Google Scholar] [CrossRef]
  21. Giakoumis, T.; Vaghela, C.; Voulvoulis, N. Chapter Six—The role of water reuse in the circular economy. In Advances in Chemical Pollution, Environmental Management and Protection; Verlicchi, P., Ed.; Elsevier: Amsterdam, The Netherlands, 2020; Volume 5, pp. 227–252. [Google Scholar]
  22. Alegre, H. Shaping Water Infrastructure Futures in the European Union Context. Encyclopedia 2025, 5, 188. [Google Scholar] [CrossRef]
  23. Scholten, C.; Kottari, M.; Puerta Pereira, J.; Erven, C.; Garcia Gutierrez, J.; Gewald Sieme, I.O.; Van der Duin, P.; Van Lanen, H.A.J.; Zehnder, A. The Future of Water Availability and Use in the EU: A Foresight Study and Policy Options to Address Water Scarcity; European Parliamentary Research Service: Brussels, Belgium, 2025. [Google Scholar]
  24. Trancon, D.S.; Halpern, G.; Smythe, H.; Smith, L.M. Assessing the enabling environment for investment in water security in the EU’s Eastern Partner Countries. In OECD Environment Working Papers; No. 265; OECD Publishing: Paris, France, 2025. [Google Scholar] [CrossRef]
  25. Water Europe. Socio-Economic Study on the Value of the EU Investing in Water; Durk, K., Ed.; Water Europe: Brussels, Belgium, 2024. [Google Scholar]
  26. Brown, C.; Boltz, F.; Dominique, K. Strategic Investment Pathways for resilient water systems. In OECD Environment Working Papers; No. 202; OECD Publishing: Paris, France, 2022. [Google Scholar] [CrossRef]
  27. Rowbottom, J.; Graversgaard, M.; Wright, I.; Dudman, K.; Klages, S.; Heidecke, C.; Surdyk, N.; Gourcy, L.; Leitão, I.A.; Ferreira, A.D.; et al. Water governance diversity across Europe: Does legacy generate sticking points in implementing multi-level governance? J. Environ. Manag. 2022, 319, 115598. [Google Scholar] [CrossRef]
  28. Das, A.; Mishra, S. Smart and sustainable water management: Policy, technology, and innovation pathways for resource resilience. Green Technol. Resil. Sustain. 2025, 5, 5. [Google Scholar] [CrossRef]
  29. Pellegrini, E.; Dalmazzone, S.; Fasolino, N.G.; Frontuto, V.; Gizzi, P.; Luppi, F.; Moroni, F.; Raggi, M.; Zanni, G.; Viaggi, D. Economic Analysis under the Water Framework Directive: The State of the Art and Way forward. Water 2023, 15, 4128. [Google Scholar] [CrossRef]
  30. Shapira, B.; Penki, T.R.; Cohen, I.; Elias, Y.; Dalpke, R.; Beyer, A.; Gölzhäuser, A.; Avraham, E.; Aurbach, D. Combined nanofiltration and advanced oxidation processes with bifunctional carbon nanomembranes. RSC Adv. 2021, 11, 14777–14786. [Google Scholar] [CrossRef] [PubMed]
  31. Mahlangu, O.T.; Nthunya, L.N.; Motsa, M.M.; Richards, H.; Mamba, B.B. Treatment of Trace Organics and Emerging Contaminants Using Traditional and Advanced Technologies. In Industrial Wastewater Reuse: Applications, Prospects and Challenges; Springer: Singapore, 2023; pp. 505–526. [Google Scholar]
  32. Mashile, P. Remediation of emerging pollutants through various wastewater treatment processes. In Emerging Freshwater Pollutants; Elsevier: Amsterdam, The Netherlands, 2022; pp. 137–150. [Google Scholar]
  33. Prakash, O.; Panchal, D.; Sharma, A.; Pal, S. Advanced treatment technologies for removal of contaminants of emerging concern. In Contaminants of Emerging Concerns and Reigning Removal Technologies; Kumar, M., Mohapatra, S., Acharya, K., Eds.; CRC Press: London, UK, 2022. [Google Scholar]
  34. Kathi, S.; El Din Mahmoud, A. Trends in effective removal of emerging contaminants from wastewater: A comprehensive review. Desalination Water Treat. 2024, 317, 100258. [Google Scholar] [CrossRef]
  35. Tzanakakis, V.A.; Capodaglio, A.G.; Angelakis, A.N. Insights into Global Water Reuse Opportunities. Sustainability 2023, 15, 13007. [Google Scholar] [CrossRef]
  36. Ahmed, M.; Mavukkandy, M.O.; Giwa, A.; Elektorowicz, M.; Katsou, E.; Khelifi, O.; Naddeo, V.; Hasan, S.W. Recent developments in hazardous pollutants removal from wastewater and water reuse within a circular economy. npj Clean Water 2022, 5, 12. [Google Scholar] [CrossRef]
  37. Parsa, Z.; Dhib, R.; Mehrvar, M. Dynamic Modelling, Process Control, and Monitoring of Selected Biological and Advanced Oxidation Processes for Wastewater Treatment: A Review of Recent Developments. Bioengineering 2024, 11, 189. [Google Scholar] [CrossRef]
  38. khalidi-idrissi, A.; Madinzi, A.; Anouzla, A.; Pala, A.; Mouhir, L.; Kadmi, Y.; Souabi, S. Recent advances in the biological treatment of wastewater rich in emerging pollutants produced by pharmaceutical industrial discharges. Int. J. Environ. Sci. Technol. 2023, 20, 11719–11740. [Google Scholar] [CrossRef]
  39. Al-Ansari, N. Investigation of Resource Recovery from Domestic Wastewater. Ph.D. Thesis, Concordia University, Montreal, QC, Canada, 2025. [Google Scholar]
  40. Duque, A.F.; Campo, R.; Val del Rio, A.; Amorim, C.L. Wastewater Valorization: Practice around the World at Pilot- and Full-Scale. Int. J. Environ. Res. Public Health 2021, 18, 9466. [Google Scholar] [CrossRef]
  41. Badawi, A.K.; Hassan, R. Optimizing Sludge Extract Reuse from Physico-chemical Processes for Zero-Waste Discharge: A Critical Review. Desalination Water Treat. 2024, 319, 100527. [Google Scholar] [CrossRef]
  42. Faragò, M.; Damgaard, A.; Madsen, J.A.; Andersen, J.K.; Thornberg, D.; Andersen, M.H.; Rygaard, M. From wastewater treatment to water resource recovery: Environmental and economic impacts of full-scale implementation. Water Res. 2021, 204, 117554. [Google Scholar] [CrossRef]
  43. Asheghmoalla, M.; Mehrvar, M. Integrated and Hybrid Processes for the Treatment of Actual Wastewaters Containing Micropollutants: A Review on Recent Advances. Processes 2024, 12, 339. [Google Scholar] [CrossRef]
  44. El-Ghorab, H.M.; Abdel Azeem, M.M.; Badawy, M.I.; Gad Allah, T.A.; Abdel Wahed, M.S.; Abdelmomen, M.M. Navigating the Membrane Bioreactors Operational Parameters in Eliminating Emerging Contaminants from Wastewater: A Review. Egypt. J. Chem. 2025, 68, 183–204. Available online: https://eurekamag.com/research/096/723/096723222.php (accessed on 9 December 2025). [CrossRef]
  45. Khan, N.A.; Singh, S.; López-Maldonado, E.A.; Pavithra, N.; Méndez-Herrera, P.F.; López-López, J.R.; Baig, U.; Ramamurthy, P.C.; Mubarak, N.M.; Karri, R.R.; et al. Emerging membrane technology and hybrid treatment systems for the removal of micropollutants from wastewater. Desalination 2023, 561, 116873. [Google Scholar] [CrossRef]
  46. Kaleem, M.; Ahmad, A.; Ahmad, W.; Nur, S.M.; Tabrez, S. Chapter 18—Membrane bioreactor as an advanced wastewater treatment technology. In Development in Wastewater Treatment Research and Processes; Shah, M., Rodriguez-Couto, S., Biswas, J., Eds.; Elsevier: Amsterdam, The Netherlands, 2022; pp. 401–434. [Google Scholar] [CrossRef]
  47. Monteoliva García, A.; Martín-Pascual, J.; Muñío, M.M.; Poyatos, J. Effects of carrier addition on water quality and pharmaceutical removal capacity of a membrane bioreactor—Advanced oxidation process combined treatment. Sci. Total Environ. 2019, 708, 135104. [Google Scholar] [CrossRef] [PubMed]
  48. Satyam, S.; Patra, S. The Evolving Landscape of Advanced Oxidation Processes in Wastewater Treatment: Challenges and Recent Innovations. Processes 2025, 13, 987. [Google Scholar] [CrossRef]
  49. Ortiz, I.; Rivero, M.J.; Margallo, M. Advanced oxidative and catalytic processes. In Sustainable Water and Wastewater Processing; IntechOpen: London, UK, 2019; pp. 161–201. [Google Scholar]
  50. Augsburger, N.; Zaouri, N.; Cheng, H.; Hong, P.-Y. The use of UV/H2O2 to facilitate removal of emerging contaminants in anaerobic membrane bioreactor effluents. Environ. Res. 2021, 198, 110479. [Google Scholar] [CrossRef]
  51. Babaei Rostam, A.; Taghizadeh, M. Advanced oxidation processes integrated by membrane reactors and bioreactors for various wastewater treatments: A critical review. J. Environ. Chem. Eng. 2020, 8, 104566. [Google Scholar] [CrossRef]
  52. Monteoliva-García, A.; Martín-Pascual, J.; Muñío, M.M.; Poyatos, J.M. Removal of a Pharmaceutical Mix from Urban Wastewater Coupling Membrane Bioreactor with Advanced Oxidation Processes. J. Environ. Eng. 2019, 145, 04019055. [Google Scholar] [CrossRef]
  53. Jiang, L.; Liu, Y.; Guo, F.; Zhou, Z.; Jiang, J.; You, Z.; Wang, Q.; Wang, Z.; Wu, Z. Evaluation of nutrient removal performance and resource recovery potential of anaerobic/anoxic/aerobic membrane bioreactor with limited aeration. Bioresour. Technol. 2021, 340, 125728. [Google Scholar] [CrossRef]
  54. Sharma, A.; Bhatti, M.S. Simultaneous Removal of Organic Matter and Nutrients from High Strength Organic Wastewater Using Sequencing Batch Reactor (SBR). Processes 2022, 10, 1903. [Google Scholar] [CrossRef]
  55. Pariente, M.I.; Segura, Y.; Molina, R.; Martínez, F. Wastewater treatment as a process and a resource. In Wastewater Treatment Residues as Resources for Biorefinery Products and Biofuels; Elsevier: Amsterdam, The Netherlands, 2020; pp. 19–45. [Google Scholar]
  56. Derco, J.; Guľašová, P.; Legan, M.; Zakhar, R.; Žgajnar Gotvajn, A. Sustainability Strategies in Municipal Wastewater Treatment. Sustainability 2024, 16, 9038. [Google Scholar] [CrossRef]
  57. Karayi, M.; Yazhini, C.; Mukhopadhyay, M.; Neppolian, B.; Kanmani, S.; Chakraborty, P. Advanced oxidation process—Hybrid membrane bioreactor method for the elimination of pharmaceuticals and personal care items. In Advanced Methods for Wastewater Treatment; CRC Press: Boca Raton, FL, USA, 2025; pp. 123–134. [Google Scholar]
  58. Awasthi, P.; Agrahari, G.K.; Patel, A.; Singh, A. Hybrid membrane technology with renewably derived biological and photocatalytic systems for wastewater treatment. Biodegradation 2025, 36, 77. [Google Scholar] [CrossRef] [PubMed]
  59. Judd, C.; Judd, S. Fundamentals. In The MBR Book: Principles and Applications of Membrane Bioreactors for Water and Wastewater Treatment; Judd, C., Judd, S., Eds.; Butterworth-Heinemann: Oxford, UK, 2011; pp. 55–207. [Google Scholar]
  60. Le-Clech, P.; Chen, V.; Fane, T.A.G. Fouling in membrane bioreactors used in wastewater treatment. J. Membr. Sci. 2006, 284, 17–53. [Google Scholar] [CrossRef]
  61. Rahman, T.U.; Roy, H.; Islam, M.R.; Tahmid, M.; Fariha, A.; Mazumder, A.; Tasnim, N.; Pervez, M.N.; Cai, Y.; Naddeo, V.; et al. The Advancement in Membrane Bioreactor (MBR) Technology toward Sustainable Industrial Wastewater Management. Membranes 2023, 13, 181. [Google Scholar] [CrossRef]
  62. Meng, F.; Zhang, S.; Oh, Y.; Zhou, Z.; Shin, H.S.; Chae, S.R. Fouling in membrane bioreactors: An updated review. Water Res. 2017, 114, 151–180. [Google Scholar] [CrossRef]
  63. Wu, B.; Fane, A.G. Microbial relevant fouling in membrane bioreactors: Influencing factors, characterization, and fouling control. Membranes 2012, 2, 565–584. [Google Scholar] [CrossRef]
  64. Reif, R.; Omil, F.; Lema, J.M. Removal of Pharmaceuticals by Membrane Bioreactor (MBR) Technology. In Analysis, Removal, Effects and Risk of Pharmaceuticals in the Water Cycle—Occurrence and Transformation in the Environment; Comprehensive Analytical Chemistry; Elsevier: Amsterdam, The Netherlands, 2013; pp. 287–317. [Google Scholar]
  65. Mannina, G.; Ni, B.-J.; Makinia, J.; Harmand, J.; Alliet, M.; Brepols, C.; Ruano, M.V.; Robles, A.; Heran, M.; Gulhan, H.; et al. Biological processes modelling for MBR systems: A review of the state-of-the-art focusing on SMP and EPS. Water Res. 2023, 242, 120275. [Google Scholar] [CrossRef]
  66. Ho, J.; Smith, S.; Patamasank, J.; Tontcheva, P.; Kim, G.D.; Roh, H.K. Pilot Demonstration of Energy-Efficient Membrane Bioreactor (MBR) Using Reciprocating Submerged Membrane. Water Environ. Res. 2015, 87, 266–273. [Google Scholar] [CrossRef]
  67. Brown, P.; Ong, S.K.; Lee, Y.-W. Influence of anoxic and anaerobic hydraulic retention time on biological nitrogen and phosphorus removal in a membrane bioreactor. Desalination 2011, 270, 227–232. [Google Scholar] [CrossRef]
  68. Shahid, M.K.; Kashif, A.; Rout, P.R.; Aslam, M.; Fuwad, A.; Choi, Y.; Banu, J.R.; Park, J.H.; Kumar, G. A brief review of anaerobic membrane bioreactors emphasizing recent advancements, fouling issues and future perspectives. J. Environ. Manag. 2020, 270, 110909. [Google Scholar] [CrossRef] [PubMed]
  69. Vinardell, S.; Astals, S.; Peces, M.; Cardete, M.A.; Fernández, I.; Mata-Alvarez, J.; Dosta, J. Advances in anaerobic membrane bioreactor technology for municipal wastewater treatment: A 2020 updated review. Renew. Sustain. Energy Rev. 2020, 130, 109936. [Google Scholar] [CrossRef]
  70. Ittisupornrat, S.; Namyuang, C.; Phetrak, A.; Sriromreun, P.; Theepharaksapan, S. Microplastic contamination and removal efficiency in greywater treatment using a membrane bioreactor. Front. Microbiol. 2025, 16, 1519230. [Google Scholar] [CrossRef] [PubMed]
  71. Sarkar, A.; Karan, J.; Sarkar, A.; Mandal, A.; Sen, M. Chapter 14—Revolutionizing water treatment: Membrane bioreactor as decontaminant of pesticide residue. In Membrane Bioreactor Technology: An Innovative Water Treatment Process; Das, R., Bhattacharjee, C., Shah, M.P., Eds.; Elsevier: Amsterdam, The Netherlands, 2026; pp. 341–364. [Google Scholar]
  72. Nguyen, M.-L.; Nakhjiri, A.T.; Kamal, M.; Mohamed, A.; Algarni, M.; Yu, S.T.; Wang, F.-M.; Su, C.-H. State-of-the-Art Review on the Application of Membrane Bioreactors for Molecular Micro-Contaminant Removal from Aquatic Environment. Membranes 2022, 12, 429. [Google Scholar] [CrossRef]
  73. Gonzalez-Tineo, P.; Aguilar, A.; Reynoso, A.; Duran, U.; Garzon-Zuniga, M.; Meza-Escalante, E.; Alvarez, L.; Serrano, D. Organic matter removal in a simultaneous nitrification-denitrification process using fixed-film system. Sci. Rep. 2022, 12, 1882. [Google Scholar] [CrossRef]
  74. Jiménez-Bambague, E.M.; Villarreal-Arias, D.S.; Ramírez-Vanegas, O.D.; Gómez-Gómez, D.D.; Madera-Parra, C.A.; Peña-Salamanca, E.J.; Mota-Filho, C.R.; Machuca-Martínez, F. Removal of pharmaceutical compounds from real urban wastewater by a continuous bio-electrochemical process at pilot scale. J. Environ. Chem. Eng. 2023, 11, 110130. [Google Scholar] [CrossRef]
  75. Wanner, F.; Vana, M.; Matousova, L.; Fuksa, J.K.; Pospichalova, D. The removing of selected pharmaceuticals on WWTP in the Czech Republic. J. Water Chem. Technol. 2016, 38, 111–116. [Google Scholar] [CrossRef]
  76. AlSawaftah, N.; Abuwatfa, W.; Darwish, N.; Husseini, G. A Comprehensive Review on Membrane Fouling: Mathematical Modelling, Prediction, Diagnosis, and Mitigation. Water 2021, 13, 3091327. [Google Scholar] [CrossRef]
  77. Ahmed, M.A.; Amin, S.; Mohamed, A.A. Fouling in reverse osmosis membranes: Monitoring, characterization, mitigation strategies and future directions. Heliyon 2023, 9, e14908. [Google Scholar] [CrossRef]
  78. El Batouti, M.; Alharby, N.F.; Elewa, M.M. Review of New Approaches for Fouling Mitigation in Membrane Separation Processes in Water Treatment Applications. Separations 2021, 9, 9010001. [Google Scholar] [CrossRef]
  79. Wang, Z.; Ma, J.; Tang, C.Y.; Kimura, K.; Wang, Q.; Han, X. Membrane cleaning in membrane bioreactors: A review. J. Membr. Sci. 2014, 468, 276–307. [Google Scholar] [CrossRef]
  80. Morales, N.; Mery-Araya, C.; Guerra, P.; Poblete, R.; Chacana-Olivares, J. Mitigation of Membrane Fouling in Membrane Bioreactors Using Granular and Powdered Activated Carbon: An Experimental Study. Water 2024, 16, 16172556. [Google Scholar] [CrossRef]
  81. Turan, M. Membrane Fouling and Control Approaches in Membrane Bioreactor Systems: A Review. Water Air Soil. Pollut. 2025, 236, 1–40. [Google Scholar] [CrossRef]
  82. Ersahin, M.E.; Ozgun, H.; Dereli, R.K.; Ozturk, I.; Roest, K.; van Lier, J.B. A review on dynamic membrane filtration: Materials, applications and future perspectives. Bioresour. Technol. 2012, 122, 196–206. [Google Scholar] [CrossRef] [PubMed]
  83. Osman, R.M.; Hodaifa, G. An overview of anaerobic membrane bioreactors: Current developments, fouling problems, and future prospects. J. Environ. Chem. Eng. 2023, 11, 111482. [Google Scholar] [CrossRef]
  84. Wang, Z.; Wu, Z.; Mai, S.; Yang, C.; Wang, X.; An, Y.; Zhou, Z. Research and applications of membrane bioreactors in China: Progress and prospect. Sep. Purif. Technol. 2008, 62, 249–263. [Google Scholar] [CrossRef]
  85. Xiao, K.; Xu, Y.; Liang, S.; Lei, T.; Sun, J.; Wen, X.; Zhang, H.; Chen, C.; Huang, X. Engineering application of membrane bioreactor for wastewater treatment in China: Current state and future prospect. Front. Environ. Sci. Eng. 2014, 8, 805–819. [Google Scholar] [CrossRef]
  86. Lay, W.C.L.; Lim, C.; Lee, Y.; Kwok, B.H.; Tao, G.; Lee, K.S.; Chua, S.C.; Wah, Y.L.; Ghani, Y.A.; Seah, H. From R&D to application: Membrane bioreactor technology for water reclamation. Water Pract. Technol. 2017, 12, 12–24. [Google Scholar] [CrossRef]
  87. Tao, G.; Kekre, K.; Wei, Z.; Lee, T.C.; Viswanath, B.; Seah, H. Membrane bioreactors for water reclamation. Water Sci. Technol. 2005, 51, 431–440. [Google Scholar] [CrossRef]
  88. Babu Ponnusami, A.; Sinha, S.; Ashokan, H.; Paul, M.V.; Hariharan, S.P.; Arun, J.; Gopinath, K.P.; Hoang, L.Q.; Pugazhendhi, A. Advanced oxidation process (AOP) combined biological process for wastewater treatment: A review on advancements, feasibility and practicability of combined techniques. Environ. Res. 2023, 237, 116944. [Google Scholar] [CrossRef]
  89. Mesquita, I.S.; Borges, C.P.; Fonseca, F.V.D. Membrane biorreactor, reverse osmosis and UV/H2O2 process integration for ethinylestradiol removal: A cost-benefit analysis. J. Environ. Manag. 2022, 310, 114760. [Google Scholar] [CrossRef] [PubMed]
  90. Sandoval-Garcia, V.; Ruano, M.V.; Alliet, M.; Brepols, C.; Comas, J.; Harmand, J.; Heran, M.; Mannina, G.; Rodriguez-Roda, I.; Smets, I.; et al. Modeling MBR fouling: A critical review analysis towards establishing a framework for good modeling practices. Water Res. 2025, 268, 122611. [Google Scholar] [CrossRef] [PubMed]
  91. Dong, C.; Fang, W.; Yi, Q.; Zhang, J. A comprehensive review on reactive oxygen species (ROS) in advanced oxidation processes (AOPs). Chemosphere 2022, 308, 136205. [Google Scholar] [CrossRef] [PubMed]
  92. Guo, R.; Xie, X.; Chen, J. The degradation of antibiotic amoxicillin in the Fenton-activated sludge combined system. Environ. Technol. 2015, 36, 844–851. [Google Scholar] [CrossRef]
  93. Sukhatskiy, Y.; Shepida, M.; Sozanskyi, M.; Znak, Z.; Gogate, P.R. Periodate-based advanced oxidation processes for wastewater treatment: A review. Sep. Purif. Technol. 2023, 304, 122305. [Google Scholar] [CrossRef]
  94. Roslan, N.N.; Lau, H.L.H.; Suhaimi, N.A.A.; Shahri, N.N.M.; Verinda, S.B.; Nur, M.; Lim, J.-W.; Usman, A. Recent Advances in Advanced Oxidation Processes for Degrading Pharmaceuticals in Wastewater—A Review. Catalysts 2024, 14, 14030189. [Google Scholar] [CrossRef]
  95. Zhang, H.; Li, J.; Ye, S.; Zou, X.; Fei, R.; Hu, X.; Li, J. High-efficiently utilizing micro-nano ozone bubbles to enhance electro-peroxone process for rapid removal of trace pharmaceutical contaminants from hospital wastewater. Water Res. 2024, 259, 121896. [Google Scholar] [CrossRef]
  96. Koundle, P.; Nirmalkar, N.; Momotko, M.; Boczkaj, G. Ozone nanobubble technology as a novel AOPs for pollutants degradation under high salinity conditions. Water Res. 2024, 263, 122148. [Google Scholar] [CrossRef]
  97. Ponce-Robles, L.; Pagán-Muñoz, A.; Lara-Guillén, A.J.; Masdemont-Hernández, B.; Munuera-Pérez, T.; Nortes-Tortosa, P.A.; Alarcón-Cabañero, J.J. Full-Scale O3/Micro-Nano Bubbles System Based Advanced Oxidation as Alternative Tertiary Treatment in WWTP Effluents. Catalysts 2023, 13, 188. [Google Scholar] [CrossRef]
  98. Krzeminski, P.; Tomei, M.C.; Karaolia, P.; Langenhoff, A.; Almeida, C.M.R.; Felis, E.; Gritten, F.; Andersen, H.R.; Fernandes, T.; Manaia, C.M.; et al. Performance of secondary wastewater treatment methods for the removal of contaminants of emerging concern implicated in crop uptake and antibiotic resistance spread: A review. Sci. Total Environ. 2019, 648, 1052–1081. [Google Scholar] [CrossRef]
  99. Vanham, D.; Hoekstra, A.Y.; Wada, Y.; Bouraoui, F.; de Roo, A.; Mekonnen, M.M.; van de Bund, W.J.; Batelaan, O.; Pavelic, P.; Bastiaanssen, W.G.M.; et al. Physical water scarcity metrics for monitoring progress towards SDG target 6.4: An evaluation of indicator 6.4.2 “Level of water stress”. Sci. Total Environ. 2018, 613–614, 218–232. [Google Scholar] [CrossRef]
  100. Schober, P.; Boer, C.; Schwarte, L.A. Correlation Coefficients: Appropriate Use and Interpretation. Anesth. Analg. 2018, 126, 1763–1768. [Google Scholar] [CrossRef]
  101. Janse, R.J.; Hoekstra, T.; Jager, K.J.; Zoccali, C.; Tripepi, G.; Dekker, F.W.; van Diepen, M. Conducting correlation analysis: Important limitations and pitfalls. Clin. Kidney J. 2021, 14, 2332–2337. [Google Scholar] [CrossRef]
  102. Ratner, B. The correlation coefficient: Its values range between +1/−1, or do they? J. Target. Meas. Anal. Mark. 2009, 17, 139–142. [Google Scholar] [CrossRef]
  103. Sondermann, M.N.; Proença de Oliveira, R. Using the WEI+ index to evaluate water scarcity at highly regulated river basins with conjunctive uses of surface and groundwater resources. Sci. Total Environ. 2022, 836, 155754. [Google Scholar] [CrossRef]
  104. Casadei, S.; Peppoloni, F.; Pierleoni, A. A New Approach to Calculate the Water Exploitation Index (WEI+). Water 2020, 12, 3227. [Google Scholar] [CrossRef]
  105. Zhang, W.; Zhao, X.; Gao, X.; Liang, W.; Li, J.; Zhang, B. Spatially explicit assessment of water stress and potential mitigating solutions in a large water-limited basin: The Yellow River basin in China. Hydrol. Earth Syst. Sci. 2025, 29, 507–524. [Google Scholar] [CrossRef]
Figure 1. Concept Map—Advanced Wastewater Treatment in a European Context. Arrows: continuous-direct influence, dotted-feedback, indirect consequences.
Figure 1. Concept Map—Advanced Wastewater Treatment in a European Context. Arrows: continuous-direct influence, dotted-feedback, indirect consequences.
Water 18 00350 g001
Figure 2. Representation of population percentage connected to wastewater treatment plants. Source: EUROSTAT. (*) This designation is without prejudice to positions on status, and is in line with UNSCR 1244/1999 and the ICJ Opinion on the Kosovo declaration of independence. (with asterisk and footnote in written documents, only the first time that Kosovo is mentioned). (Eurostat Statistics Explain).
Figure 2. Representation of population percentage connected to wastewater treatment plants. Source: EUROSTAT. (*) This designation is without prejudice to positions on status, and is in line with UNSCR 1244/1999 and the ICJ Opinion on the Kosovo declaration of independence. (with asterisk and footnote in written documents, only the first time that Kosovo is mentioned). (Eurostat Statistics Explain).
Water 18 00350 g002
Figure 3. Representation of the water exploitation index percentage. Source: EUROSTAT. (*) This designation is without prejudice to positions on status, and is in line with UNSCR 1244/1999 and the ICJ Opinion on the Kosovo declaration of independence. (with asterisk and footnote in written documents, only the first time that Kosovo is mentioned). (Eurostat Statistics Explain).
Figure 3. Representation of the water exploitation index percentage. Source: EUROSTAT. (*) This designation is without prejudice to positions on status, and is in line with UNSCR 1244/1999 and the ICJ Opinion on the Kosovo declaration of independence. (with asterisk and footnote in written documents, only the first time that Kosovo is mentioned). (Eurostat Statistics Explain).
Water 18 00350 g003
Figure 4. Representation of the total sludge production resulted from urban wastewater treatment plants. Source: EUROSTAT.
Figure 4. Representation of the total sludge production resulted from urban wastewater treatment plants. Source: EUROSTAT.
Water 18 00350 g004
Figure 5. Representation of the total net freshwater abstraction. Source: EUROSTAT. (*) This designation is without prejudice to positions on status, and is in line with UNSCR 1244/1999 and the ICJ Opinion on the Kosovo declaration of independence. (with asterisk and footnote in written documents, only the first time that Kosovo is mentioned). (Eurostat Statistics Explain).
Figure 5. Representation of the total net freshwater abstraction. Source: EUROSTAT. (*) This designation is without prejudice to positions on status, and is in line with UNSCR 1244/1999 and the ICJ Opinion on the Kosovo declaration of independence. (with asterisk and footnote in written documents, only the first time that Kosovo is mentioned). (Eurostat Statistics Explain).
Water 18 00350 g005
Figure 6. Biplot representation.
Figure 6. Biplot representation.
Water 18 00350 g006
Figure 7. Integrated strategic assessment.
Figure 7. Integrated strategic assessment.
Water 18 00350 g007
Table 1. Comparison of conventional, advanced, and integrated wastewater treatment technologies with respect to contaminant removal and sustainability criteria.
Table 1. Comparison of conventional, advanced, and integrated wastewater treatment technologies with respect to contaminant removal and sustainability criteria.
Technology CategoryRepresentative ProcessesTarget PollutantsEOC Removal EfficiencyEnergy DemandFootprintResource Recovery Potential
Conventional BiologicalASP, SBRCOD, BOD, SS, nutrientsLow–moderateModerate–highLargeLimited
Membrane ProcessesMF, UF, NF, ROSS, pathogens, salts, EOCsModerate–highModerate–very highCompactWater reuse
Membrane BioreactorsMBRCOD, nutrients, EOCs, microplasticsHighModerateVery compactWater reuse, nutrient recovery
Advanced Oxidation ProcessesO3, UV/H2O2, FentonRecalcitrant EOCsVery highHighCompactLimited
Hybrid/Integrated SystemsMBR–AOP, AnMBRBroad-spectrumVery highOptimizedCompactWater, energy, nutrients
Table 2. Comparison of Submerged and Sidestream MBR Configurations for Reuse-Oriented Applications.
Table 2. Comparison of Submerged and Sidestream MBR Configurations for Reuse-Oriented Applications.
ConfigurationMain FeaturesEnergy DemandTypical Application
Submerged MBR (iMBR)Membranes immersed in bioreactor, suction-driven filtrationLow–moderateMunicipal reuse schemes
Sidestream MBR (sMBR)External cross-flow modulesHighIndustrial/high-strength wastewaters
Table 3. Strategic Comparison of MBR Configurations for Municipal and Industrial Wastewater Reuse in the EU.
Table 3. Strategic Comparison of MBR Configurations for Municipal and Industrial Wastewater Reuse in the EU.
ConfigurationCEC RemovalEnergy DemandOperational ComplexityPolicy Relevance
Submerged aerobic MBRHighModerateMediumMunicipal reuse
Sidestream MBRVery highHighHighIndustrial effluents
Anaerobic MBRModerateLow (net)HighEnergy-neutral WWTPs
MBR + AOPVery highOptimizedHighCompliance with UWWTD and EU reuse standards
Table 4. Comparative assessment of AOP options for tertiary treatment of municipal wastewater in the EU context.
Table 4. Comparative assessment of AOP options for tertiary treatment of municipal wastewater in the EU context.
AOP OptionTypical CEC Removal PotentialEnergy DemandBy-Products/Transformation ProductsOperational ComplexityDeployment Maturity
O3/O3-H2O2HighMediumBromate risk; TPs require monitoringMediumHigh
UV/H2O2HighHighLower halogenated BP risk; TPs possibleMediumHigh
Fenton/Photo-FentonHighMediumIron sludge; pH control; TPs possibleHighMedium
PhotocatalysisMedium–high (pilot-dependent)MediumLower chlorinated BP risk; catalyst issuesHighLow–medium
Electrochemical/Electro-FentonHigh–very highHighMatrix-dependent TPs; electrode agingHighMedium
Table 5. Screening-level comparison of MBR, AOP, and hybrid trains for reuse-oriented municipal applications.
Table 5. Screening-level comparison of MBR, AOP, and hybrid trains for reuse-oriented municipal applications.
OptionPrimary Role in Treatment TrainStrengths (Why Choose)Key Limitations/RisksBest-Fit Context (Rule-of-Thumb)
MBRIntensified secondary + physical barrierVery low SS/turbidity; compact footprint; stable nitrification at high SRT; improved EC removal vs. CAS for many compoundsFouling control and aeration energy; persistent hydrophilic CECs only partially removed; concentrate solids/associated contaminants into sludgeWhen effluent clarity + footprint + stability are priorities and reuse targets are moderate or a polishing step is planned
AOP (tertiary)Oxidative polishing of dissolved residualsHigh removal for many pharmaceuticals/CECs; strong disinfection synergy (UV/H2O2); retrofit potentialEnergy/chemical demand; matrix sensitivity (UVT/scavengers); TP formation; bromate risk (ozone)When existing secondary effluent is stable but additional CEC reduction or reuse/sensitive discharge compliance is required
MBR–AOP (hybrid)Dual barrier: separation + oxidationMore controllable AOP (lower scavenging, better UVT); higher robustness for reuse readiness; improved multi-barrier risk managementHighest integration and monitoring complexity; combined OPEX; requires TP management strategy (bio-polishing/adsorption)When the target is reuse-ready effluent or strict discharge limits and performance must be robust under variable conditions
AOP–biological polishing (hybrid)Pre-oxidation to improve biodegradabilityCan reduce recalcitrance and toxicity before bio step; may lower downstream loadRequires careful dosing to avoid inhibitory intermediates; still TP management neededWhen influent contains inhibitory/recalcitrant organics and a biological step can finish oxidation products efficiently
Table 6. Pearson correlation coefficients.
Table 6. Pearson correlation coefficients.
PCWTPWEITSPTNFA
PCWTP1
WEI0.16851
TSP0.2787−0.11601
TNFA0.0468−0.01660.37891
Note: Source: EUROSTAT.
Table 7. Statistics values.
Table 7. Statistics values.
VariableObservationsObs. with Missing DataObs. Without Missing DataMin.Max.MeanStd. Deviation
PCWTP1801814.337100.00078.11126.801
WEI180180.20970.6218.55417.374
TSP180186.7671744.168213.682412.753
TNFA1801841.85460,345.8247155.10814,258.601
Note: Source: EUROSTAT.
Table 8. Eigenvalues.
Table 8. Eigenvalues.
C1C2C3C4
Eigenvalue1.4941.1480.8510.507
Variability (%)37.34928.69921.28112.672
Cumulative %37.34966.04887.328100.000
Note: Source: EUROSTAT.
Disclaimer/Publisher’s Note: The statements, opinions and data contained in all publications are solely those of the individual author(s) and contributor(s) and not of MDPI and/or the editor(s). MDPI and/or the editor(s) disclaim responsibility for any injury to people or property resulting from any ideas, methods, instructions or products referred to in the content.

Share and Cite

MDPI and ACS Style

Gavrilaș, S.; Gerőcs, T.; Chereji, B.-D.; Munteanu, F.-D. Trends in Advanced Wastewater Treatment Technologies: From Membrane Bioreactors to Advanced Oxidation Processes. Water 2026, 18, 350. https://doi.org/10.3390/w18030350

AMA Style

Gavrilaș S, Gerőcs T, Chereji B-D, Munteanu F-D. Trends in Advanced Wastewater Treatment Technologies: From Membrane Bioreactors to Advanced Oxidation Processes. Water. 2026; 18(3):350. https://doi.org/10.3390/w18030350

Chicago/Turabian Style

Gavrilaș, Simona, Timea Gerőcs, Bianca-Denisa Chereji, and Florentina-Daniela Munteanu. 2026. "Trends in Advanced Wastewater Treatment Technologies: From Membrane Bioreactors to Advanced Oxidation Processes" Water 18, no. 3: 350. https://doi.org/10.3390/w18030350

APA Style

Gavrilaș, S., Gerőcs, T., Chereji, B.-D., & Munteanu, F.-D. (2026). Trends in Advanced Wastewater Treatment Technologies: From Membrane Bioreactors to Advanced Oxidation Processes. Water, 18(3), 350. https://doi.org/10.3390/w18030350

Note that from the first issue of 2016, this journal uses article numbers instead of page numbers. See further details here.

Article Metrics

Back to TopTop