Reconstructing Sewer Network Topology Using Graph Theory
Abstract
1. Introduction
2. Materials and Methods
- V is the set of nodes, with each v ∈ V representing a physical element of the sewer system,
- E ⊆ V × V × K is the set of directed edges, where multiple edges between the same ordered pair of nodes (u, v) are distinguished by a key k ∈ K.
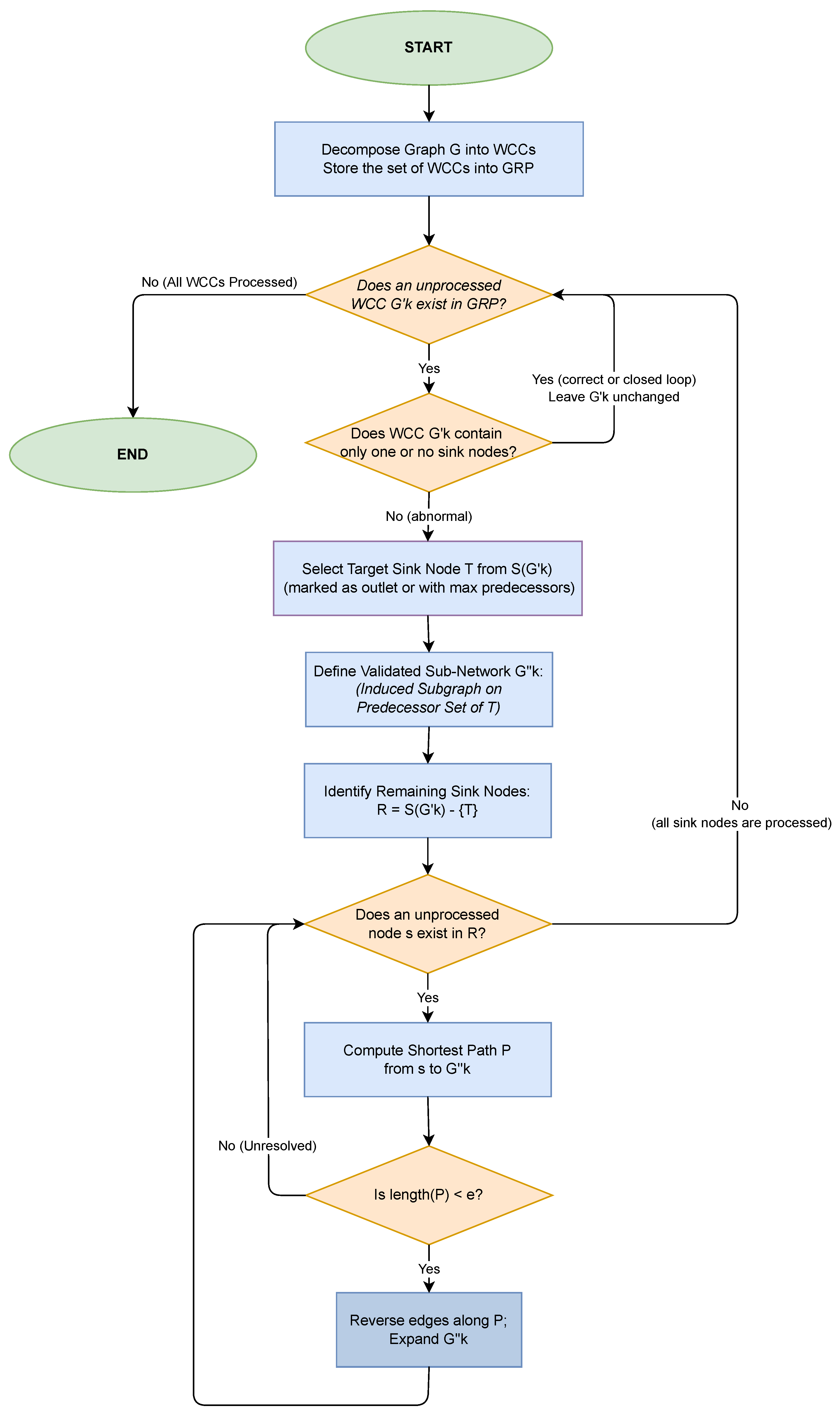
2.1. Flow Adjustment
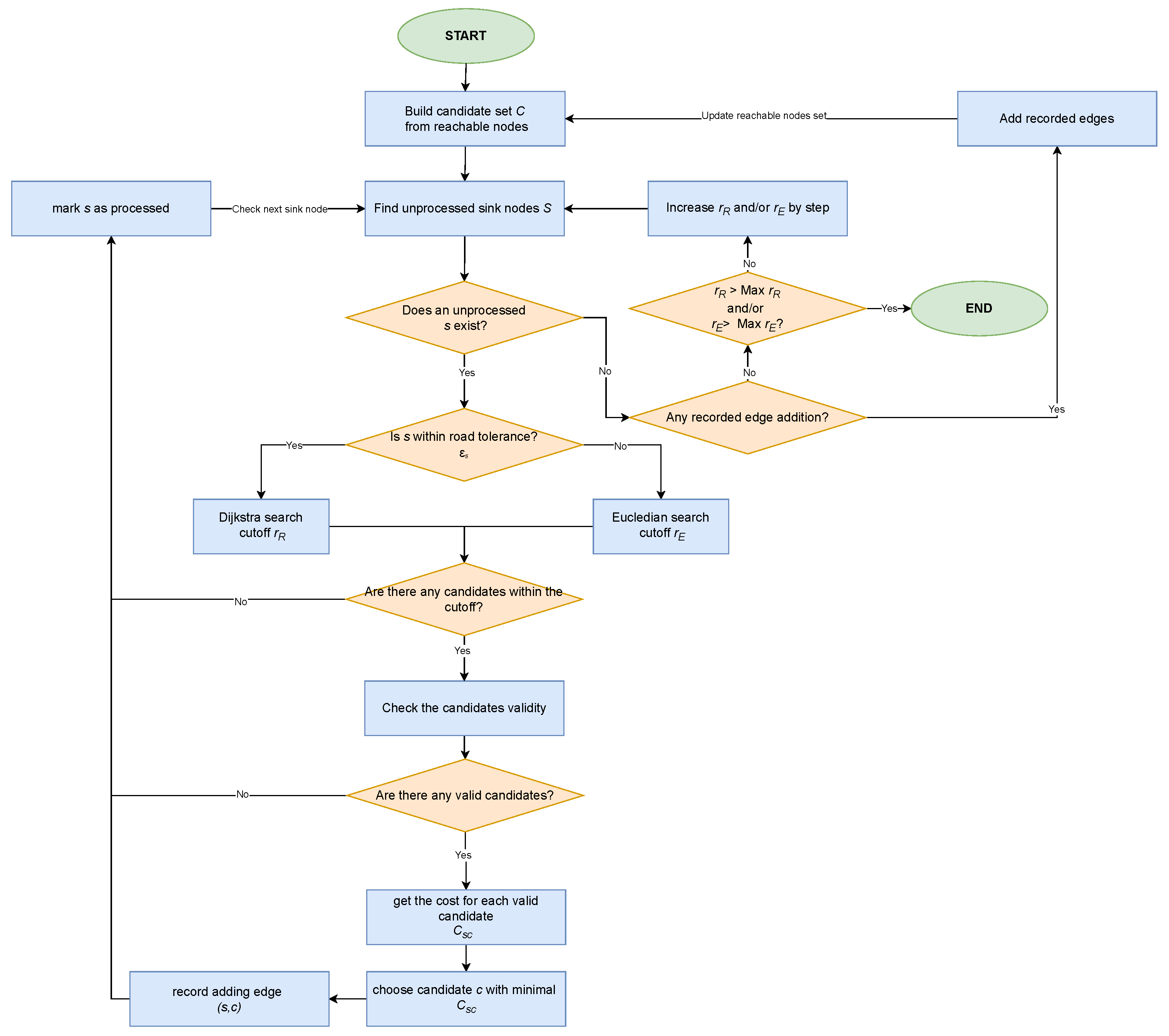
2.2. Edge Addition
- (1)
- Angles at the sink node
- (2)
- Angles at the candidate node
- (3)
- Local angular penalty
- (4)
- Aggregate angular cost for the candidate edge
2.3. Evaluation Criteria
3. Results
3.1. Construction of Montpellier Metropolis Sewer Network
Unresolved Cases
4. Discussion
4.1. Evaluation of Proposed Methodology
4.2. Limitations
5. Conclusions
Author Contributions
Funding
Data Availability Statement
Conflicts of Interest
Appendix A. Sink Node on Road Intersection

References
- BS EN 752:2017; Drain and Sewer Systems Outside Buildings—Sewer System Management. Technical Report; BSI: London, UK, 2017.
- Reyes-Silva, J.D.; Novoa, D.; Helm, B.; Krebs, P. An Evaluation Framework for Urban Pluvial Flooding Based on Open-Access Data. Water 2023, 15, 46. [Google Scholar] [CrossRef]
- Montalvo, C.; Reyes-Silva, J.; Sañudo, E.; Cea, L.; Puertas, J. Urban pluvial flood modelling in the absence of sewer drainage network data: A physics-based approach. J. Hydrol. 2024, 634, 131043. [Google Scholar] [CrossRef]
- Dai, Y.; Chen, L.; Shen, Z. A cellular automata (CA)-based method to improve the SWMM performance with scarce drainage data and its spatial scale effect. J. Hydrol. 2020, 581, 124402. [Google Scholar] [CrossRef]
- He, L.; Nan, J.; Ye, X.; Chen, L.; Ji, S.; Chen, Z.; Xiao, Q. A graph neural network using physical attributes to improve the system-wide nodal water-level prediction in sparsely monitored urban drainage systems. J. Hydrol. 2025, 663, 134306. [Google Scholar] [CrossRef]
- Laakso, T.; Kokkonen, T.; Mellin, I.; Vahala, R. Sewer life span prediction: Comparison of methods and assessment of the sample impact on the results. Water 2019, 11, 2657. [Google Scholar] [CrossRef]
- Shrestha, A.; Mascaro, G.; Garcia, M. Effects of stormwater infrastructure data completeness and model resolution on urban flood modeling. J. Hydrol. 2022, 607, 127498. [Google Scholar] [CrossRef]
- Qi, X.; Khu, S.T.; Yu, P.; Liu, Y.; Cai, T.-y.; Wang, M. Assessing the impact of incomplete stormwater network data on uncertainty in simulation results. J. Hydrol. 2025, 661, 133788. [Google Scholar] [CrossRef]
- Hajibabaei, M.; Hesarkazzazi, S.; Sitzenfrei, R. Filling data gaps in urban drainage networks: An automated graph theory framework for data collection and reconstruction. Water Res. 2025, 287, 124272. [Google Scholar] [CrossRef]
- Belghaddar, Y.; Chahinian, N.; Seriai, A.; Begdouri, A.; Abdou, R.; Delenne, C. Graph Convolutional Networks: Application to Database Completion of Wastewater Networks. Water 2021, 13, 1681. [Google Scholar] [CrossRef]
- Díaz, A.G.; Kapelan, Z.; Langeveld, J.; Taormina, R. Transferable and data efficient metamodeling of storm water system nodal depths using auto-regressive graph neural networks. Water Res. 2024, 266, 122396. [Google Scholar] [CrossRef]
- Harvey, R.R.; McBean, E.A. Predicting the structural condition of individual sanitary sewer pipes with random forests. Can. J. Civ. Eng. 2014, 41, 294–303. [Google Scholar] [CrossRef]
- Chegini, T.; Li, H. An algorithm for deriving the topology of belowground urban stormwater networks. Hydrol. Earth Syst. Sci. 2022, 26, 4279–4300. [Google Scholar] [CrossRef]
- Chahinian, N.; Delenne, C.; Commandré, B.; Derras, M.; Deruelle, L.; Bailly, J. Automatic mapping of urban wastewater networks based on manhole cover locations. Comput. Environ. Urban Syst. 2019, 78, 101370. [Google Scholar] [CrossRef]
- Et-Targuy, O.; Delenne, C.; Benferhat, S.; Ma, T.; Do, T.; Begdouri, A. From GIS to Graphical Representation for Maintaining Connectivity of Wastewater Network Elements. SN Appl. Sci. 2024, 6, 851. [Google Scholar] [CrossRef]
- Duque, N.; Duque, D.; Aguilar, A.; Saldarriaga, J. Sewer Network Layout Selection and Hydraulic Design Using a Mathematical Optimization Framework. Water 2020, 12, 3337. [Google Scholar] [CrossRef]
- Dunton, A.; Gardoni, P. Generating network representations of small-scale infrastructure using generally available data. Comput.-Aided Civ. Infrastruct. Eng. 2024, 39, 1143–1158. [Google Scholar] [CrossRef]
- Jeffers, S.; Montalto, F. Modeling urban sewers with artificial fractal geometries. J. Water Manag. Model. 2018. [Google Scholar] [CrossRef]
- Montalvo, C.; Tamagnone, P.; Sañudo, E.; Cea, L.; Puertas, J.; Schumann, G. Sewer Network Data Completeness: Implications for Urban Pluvial Flood Modelling. J. Flood Risk Manag. 2025, 18, e70107. [Google Scholar] [CrossRef]
- Khaleghian, H.; Shan, Y. Developing a Data Quality Evaluation Framework for Sewer Inspection Data. Water 2023, 15, 2043. [Google Scholar] [CrossRef]
- Caradot, N.; Rouault, P.; Clemens, F.; Cherqui, F. Evaluation of uncertainties in sewer condition assessment. Struct. Infrastruct. Eng. 2018, 14, 264–273. [Google Scholar] [CrossRef]
- Dirksen, J.; Clemens, F.; Korving, H.; Cherqui, F.; Le Gauffre, P.; Ertl, T.; Plihal, H.; Müller, K.; Snaterse, C. The consistency of visual sewer inspection data. Struct. Infrastruct. Eng. 2013, 9, 214–228. [Google Scholar] [CrossRef]
- Salman, B.; Salem, O. Risk Assessment of Wastewater Collection Lines Using Failure Models and Criticality Ratings. J. Pipeline Syst. Eng. Pract. 2012, 3, 68–76. [Google Scholar] [CrossRef]
- Bang-Jensen, J.; Gutin, G. Digraphs: Theory, Algorithms and Applications, 2nd ed.; Springer: London, UK, 2009. [Google Scholar] [CrossRef]
- Wieten, R.; Bex, F.; Prakken, H.; Renooij, S. Information graphs and their use for Bayesian network graph construction. Int. J. Approx. Reason. 2021, 136, 249–280. [Google Scholar] [CrossRef]
- Dijkstra, E.W. A note on two problems in connexion with graphs. Numer. Math. 1959, 1, 269–271. [Google Scholar] [CrossRef]
- Water Environment Federation; American Society of Civil Engineers. Design of Wastewater and Stormwater Pumping Stations, 3rd ed.; Manual of Practice No. FD-4; Water Environment Federation: Alexandria, VA, USA, 2012. [Google Scholar]
- Montpellier Méditerranée Métropole. Réseaux d’assainissement de Montpellier Méditerranée Métropole. Available online: https://data.montpellier3m.fr/dataset/reseaux-dassainissement-de-montpellier-mediterranee-metropole (accessed on 11 January 2026).
- Haydar, B.; Chahinian, N.; Pasquier, C. From Standards to an Ontology-Based Data Access system for Sewer Networks. In Proceedings of the 10ème Journées Doctorales en Hydrologie Urbaine, Nantes, France, 2–4 October 2024; p. 5. [Google Scholar]
- Hagberg, A.; Swart, P.J.; Schult, D.A. Exploring Network Structure, Dynamics, and Function Using NetworkX; Los Alamos National Laboratory (LANL): Los Alamos, NM, USA, 2007; p. 12. [Google Scholar] [CrossRef]
- Montpellier Méditerranée Métropole. Filaire des Voies de Montpellier Méditerranée Métropole. Available online: https://data.montpellier3m.fr/dataset/filaire-des-voies-de-montpellier-mediterranee-metropole (accessed on 11 January 2026).
- Régie des eaux de Montpellier Méditerranée Métropole. Guide Technique des Réseaux d’Assainissement; Technical Report; Montpellier Méditerranée Métropole: Montpellier, France, 2023; Available online: https://regiedeseaux.montpellier3m.fr/medias/pdf/Guide_technique_travaux_ouvrages_assainissement.pdf (accessed on 11 January 2026).
- Reyes-Silva, J.D.; Helm, B.; Krebs, P. Meshness of sewer networks and its implications for flooding occurrence. Water Sci. Technol. 2020, 81, 40–51. [Google Scholar] [CrossRef] [PubMed]
- Baboun, J.; Beaudry, I.S.; Castro, L.M.; Gutierrez, F.; Jara, A.; Rubio, B.; Verschae, J. Identifying outbreaks in sewer networks: An adaptive sampling scheme under network’s uncertainty. Proc. Natl. Acad. Sci. USA 2024, 121, e2316616121. [Google Scholar] [CrossRef]
- Zhong, Q.; Situ, Z.; Zhou, Q.; Xiao, J.; Xu, X.; Feng, W.; Jiang, S.; Su, J. Automatic topology and capacity generation framework for urban drainage systems with deep learning-based land use segmentation and hydrological characterization. J. Hydrol. 2024, 641, 131766. [Google Scholar] [CrossRef]







| Metric | Flow Adjustment Count | Edge Addition Count |
|---|---|---|
| Initial sink nodes | 152 | 60 |
| Reversed or added edges | 135 | 46 |
| Resolved sink nodes | 92 | 46 |
| Resolved reachable nodes | 5477 | 13,869 |
| Parameter | Value (m) |
|---|---|
| εsnap | 10 |
| rE | 20 |
| rR | 20 |
| step | 10 |
| rmax | 160 |
| Parameter | Value |
|---|---|
| wL | 0.4 |
| wθ | 0.4 |
| wdeg | 0.2 |
| dmax | 4 |
| Lmax | 160 |
| Non-Reachable Nodes | 1% (N = 508) | 5% (N = 2541) | 10% (N = 5082) | 20% (N = 10,165) |
|---|---|---|---|---|
| Reversed network | 58% | 92% | 98% | 99% |
| Repaired network | 2.1% | 4.2% | 6.12% | 14% |
| Metric | 1% (N = 508) | 5% (N = 2541) | 10% (N = 5082) | 20% (N = 10,165) |
|---|---|---|---|---|
| Completeness | 0.98 | 0.98 | 0.95 | 0.92 |
| Correctness | 0.99 | 0.99 | 0.982 | 0.98 |
| Quality | 0.98 | 0.97 | 0.93 | 0.91 |
| Removal Percentage | ||||||
|---|---|---|---|---|---|---|
| 1% | 5% | 10% | ||||
| Metric | Edge Addition | Euclidean Only | Edge Addition | Euclidean Only | Edge Addition | Euclidean Only |
| Completeness | 0.73 | 0.74 | 0.6 | 0.64 | 0.42 | 0.52 |
| Correctness | 0.8 | 0.76 | 0.72 | 0.66 | 0.6 | 0.55 |
| Quality | 0.62 | 0.59 | 0.48 | 0.48 | 0.36 | 0.33 |
| Metric | Flow Adjustment Method | Edge Addition Method | Combined |
|---|---|---|---|
| Completeness | 0.87 | 0.7 | 0.95 |
| Correctness | 0.95 | 0.7 | 0.96 |
| Quality | 0.83 | 0.53 | 0.92 |
| Metric | Flow Adjustment Method | Edge Addition Method | Combined |
|---|---|---|---|
| Completeness | 0.82 | 0.4 | 0.55 |
| Correctness | 0.88 | 0.56 | 0.75 |
| Quality | 0.74 | 0.3 | 0.43 |
| Metric | Flow Adjustment Method | Edge Addition Method | Combined |
|---|---|---|---|
| Completeness | 0.7 | 0.21 | 0.45 |
| Correctness | 0.8 | 0.4 | 0.64 |
| Quality | 0.6 | 0.16 | 0.36 |
Disclaimer/Publisher’s Note: The statements, opinions and data contained in all publications are solely those of the individual author(s) and contributor(s) and not of MDPI and/or the editor(s). MDPI and/or the editor(s) disclaim responsibility for any injury to people or property resulting from any ideas, methods, instructions or products referred to in the content. |
© 2026 by the authors. Licensee MDPI, Basel, Switzerland. This article is an open access article distributed under the terms and conditions of the Creative Commons Attribution (CC BY) license.
Share and Cite
Haydar, B.; Chahinian, N.; Pasquier, C. Reconstructing Sewer Network Topology Using Graph Theory. Water 2026, 18, 222. https://doi.org/10.3390/w18020222
Haydar B, Chahinian N, Pasquier C. Reconstructing Sewer Network Topology Using Graph Theory. Water. 2026; 18(2):222. https://doi.org/10.3390/w18020222
Chicago/Turabian StyleHaydar, Batoul, Nanée Chahinian, and Claude Pasquier. 2026. "Reconstructing Sewer Network Topology Using Graph Theory" Water 18, no. 2: 222. https://doi.org/10.3390/w18020222
APA StyleHaydar, B., Chahinian, N., & Pasquier, C. (2026). Reconstructing Sewer Network Topology Using Graph Theory. Water, 18(2), 222. https://doi.org/10.3390/w18020222

