Hydrochemical Characteristics and Evolution Laws of Groundwater in Huangshui River Basin, Qinghai
Abstract
1. Introduction
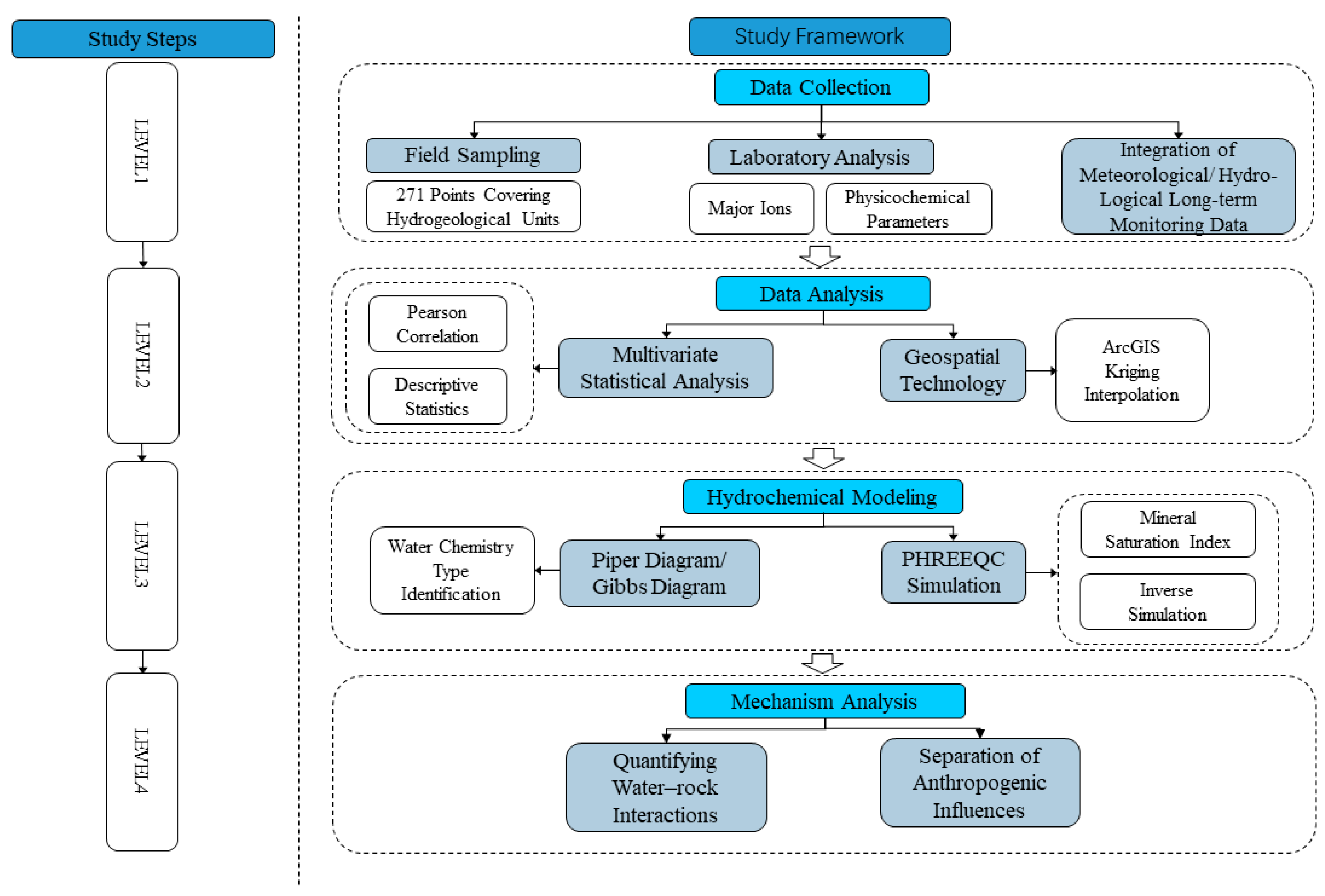
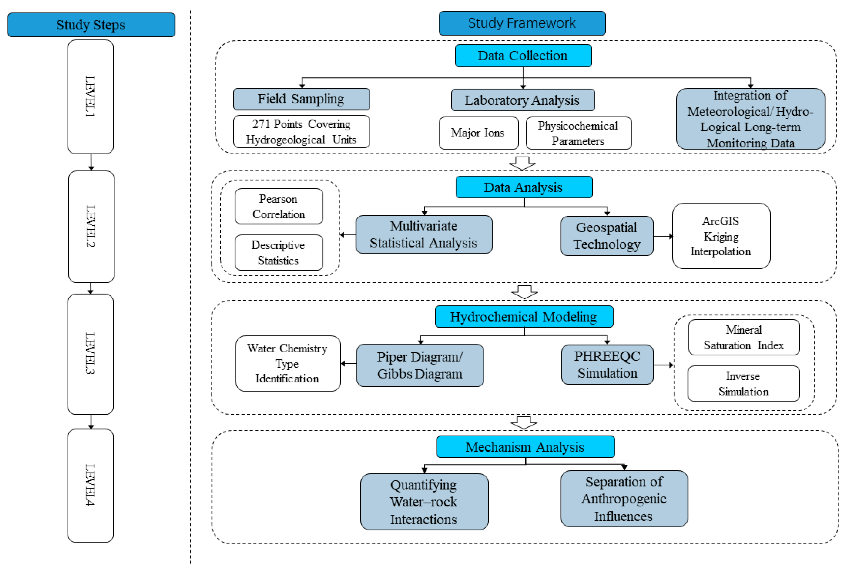
2. Materials and Methods
2.1. Study Area
2.2. Sample Collection and Preparation
2.3. Analysis of Water Chemistry Data
3. Results and Discussion
3.1. Chemical Characteristics of Groundwater
3.1.1. Chemical Composition Characteristics of Groundwater


3.1.2. Hydrochemical Types and Spatial Distribution Characteristics of Groundwater


3.2. Spatial Distribution of Groundwater Chemical Composition
3.2.1. Spatial Distribution of TDS

3.2.2. Spatial Distribution of Main Ions
3.3. Analysis of the Causes of Groundwater Hydrochemical Types
3.3.1. Groundwater Chemical Control Mechanism
3.3.2. Proportional Relationship of Main Ions
3.4. Hydrogeochemical Simulation Analysis
3.4.1. Mineral Saturation Index
| Main Minerals and Gases | Main Mineral Saturation Index | |||
|---|---|---|---|---|
| Minimum Value | Maximum Value | Mean Value | Standard Deviation | |
| SI(Anhydrite) | −2.18 | −0.42 | −0.84 | 0.52 |
| SI(Aragonite) | −0.53 | 0.00 | −0.21 | 0.20 |
| SI(Calcite) | −2.83 | 0.17 | −0.32 | 0.90 |
| SI(Dolomite) | −5.54 | 0.15 | −0.73 | 1.71 |
| SI(Gypsum) | −1.64 | 0.12 | −0.30 | 0.52 |
| SI(Halite) | −7.19 | −3.86 | −5.55 | 0.92 |
| SI(CO2) | −3.72 | −1.51 | −1.89 | 0.67 |
| SI(Fluorite) | −1.26 | −1.12 | −1.19 | 0.65 |
3.4.2. Inverse Geochemical Modeling
4. Conclusions
Author Contributions
Funding
Data Availability Statement
Conflicts of Interest
References
- Gleick, P.H. Water in crisis: Paths to sustainable water use. Ecol. Appl. 1998, 8, 571–579. [Google Scholar] [CrossRef]
- Unfried, K.; Kis-Katos, K.; Poser, T. Water scarcity and social conflict. J. Environ. Econ. Manag. 2022, 113, 102633. [Google Scholar] [CrossRef]
- Wagner, J.R. The Social Life of Water; Berghahn Books: Oxford, UK, 2022. [Google Scholar]
- Wheater, H.S.; Gober, P. Water security and the science agenda. Water Resour. Res. 2015, 51, 5406–5424. [Google Scholar] [CrossRef]
- Reid, A.J.; Carlson, A.K.; Creed, I.F.; Eliason, E.J.; Gell, P.A.; Johnson, P.T.; Kidd, K.A.; MacCormack, T.J.; Olden, J.D.; Ormerod, S.J. Emerging threats and persistent conservation challenges for freshwater biodiversity. Biol. Rev. 2019, 94, 849–873. [Google Scholar] [CrossRef] [PubMed]
- Rodell, M.; Famiglietti, J.S.; Wiese, D.N.; Reager, J.; Beaudoing, H.K.; Landerer, F.W.; Lo, M.-H. Emerging trends in global freshwater availability. Nature 2018, 557, 651–659. [Google Scholar] [CrossRef] [PubMed]
- Somlyódy, L.; Varis, O. Freshwater under pressure. Int. Rev. Environ. Strateg. 2006, 6, 181–204. [Google Scholar]
- Giordano, M. Global groundwater? Issues and solutions. Annu. Rev. Environ. Resour. 2009, 34, 153–178. [Google Scholar] [CrossRef]
- Vázquez-Suñé, E.; Sánchez-Vila, X.; Carrera, J. Introductory review of specific factors influencing urban groundwater, an emerging branch of hydrogeology, with reference to Barcelona, Spain. Hydrogeol. J. 2005, 13, 522–533. [Google Scholar] [CrossRef]
- Holzer, T.L. Faulting caused by groundwater level declines, San Joaquin Valley, California. Water Resour. Res. 1980, 16, 1065–1070. [Google Scholar] [CrossRef]
- Le Brocque, A.F.; Kath, J.; Reardon-Smith, K. Chronic groundwater decline: A multi-decadal analysis of groundwater trends under extreme climate cycles. J. Hydrol. 2018, 561, 976–986. [Google Scholar] [CrossRef]
- Sishodia, R.P.; Shukla, S.; Graham, W.D.; Wani, S.P.; Garg, K.K. Bi-decadal groundwater level trends in a semi-arid south indian region: Declines, causes and management. J. Hydrol. Reg. Stud. 2016, 8, 43–58. [Google Scholar] [CrossRef]
- Sharma, K.; Raju, N.J.; Singh, N.; Sreekesh, S. Heavy metal pollution in groundwater of urban Delhi environs: Pollution indices and health risk assessment. Urban Clim. 2022, 45, 101233. [Google Scholar] [CrossRef]
- Balderacchi, M.; Benoit, P.; Cambier, P.; Eklo, O.M.; Gargini, A.; Gemitzi, A.; Gurel, M.; Kløve, B.; Nakic, Z.; Predaa, E. Groundwater pollution and quality monitoring approaches at the European level. Crit. Rev. Environ. Sci. Technol. 2013, 43, 323–408. [Google Scholar] [CrossRef]
- Mondal, B.; Dolui, G.; Pramanik, M.; Maity, S.; Biswas, S.S.; Pal, R. Urban expansion and wetland shrinkage estimation using a GIS-based model in the East Kolkata Wetland, India. Ecol. Indic. 2017, 83, 62–73. [Google Scholar] [CrossRef]
- Kiage, L.M.; Douglas, P. Linkages between land cover change, lake shrinkage, and sublacustrine influence determined from remote sensing of select Rift Valley Lakes in Kenya. Sci. Total Environ. 2020, 709, 136022. [Google Scholar] [CrossRef]
- Alcalá, F.J.; Martínez-Valderrama, J.; Robles-Marín, P.; Guerrera, F.; Martín-Martín, M.; Raffaelli, G.; de León, J.T.; Asebriy, L. A hydrological–economic model for sustainable groundwater use in sparse-data drylands: Application to the Amtoudi Oasis in southern Morocco, northern Sahara. Sci. Total Environ. 2015, 537, 309–322. [Google Scholar] [CrossRef]
- Tweed, S.; Leblanc, M.; Cartwright, I.; Favreau, G.; Leduc, C. Arid zone groundwater recharge and salinisation processes; an example from the Lake Eyre Basin, Australia. J. Hydrol. 2011, 408, 257–275. [Google Scholar] [CrossRef]
- Balasubramanian, M.; Sridhar, S.G.D.; Ayyamperumal, R.; Karuppannan, S.; Gopalakrishnan, G.; Chakraborty, M.; Huang, X. Isotopic signatures, hydrochemical and multivariate statistical analysis of seawater intrusion in the coastal aquifers of Chennai and Tiruvallur District, Tamil Nadu, India. Mar. Pollut. Bull. 2022, 174, 113232. [Google Scholar] [CrossRef]
- Chowdhury, S. Effects of seawater intrusion on the formation of disinfection byproducts in drinking water. Sci. Total Environ. 2022, 827, 154398. [Google Scholar] [CrossRef]
- Werner, A.D.; Bakker, M.; Post, V.E.; Vandenbohede, A.; Lu, C.; Ataie-Ashtiani, B.; Simmons, C.T.; Barry, D.A. Seawater intrusion processes, investigation and management: Recent advances and future challenges. Adv. Water Resour. 2013, 51, 3–26. [Google Scholar] [CrossRef]
- Frot, E.; Van Wesemael, B.; Vandenschrick, G.; Souchez, R.; Solé Benet, A. Origin and type of rainfall for recharge of a karstic aquifer in the western Mediterranean: A case study from the Sierra de Gador–Campo de Dalias (southeast Spain). Hydrol. Process. Int. J. 2007, 21, 359–368. [Google Scholar] [CrossRef]
- Konikow, L.F. Long-term groundwater depletion in the United States. Groundwater 2015, 53, 2–9. [Google Scholar] [CrossRef]
- Taylor, R.G.; Scanlon, B.; Döll, P.; Rodell, M.; Van Beek, R.; Wada, Y.; Longuevergne, L.; Leblanc, M.; Famiglietti, J.S.; Edmunds, M. Ground water and climate change. Nat. Clim. Change 2013, 3, 322–329. [Google Scholar] [CrossRef]
- Gastmans, D.; Hutcheon, I.; Menegário, A.A.; Chang, H.K. Geochemical evolution of groundwater in a basaltic aquifer based on chemical and stable isotopic data: Case study from the Northeastern portion of Serra Geral Aquifer, São Paulo state (Brazil). J. Hydrol. 2016, 535, 598–611. [Google Scholar] [CrossRef]
- Gning, A.A.; Orban, P.; Gesels, J.; Ngom, F.D.; Dassargues, A.; Malou, R.; Brouyère, S. Factors controlling the evolution of groundwater dynamics and chemistry in the Senegal River Delta. J. Hydrol. Reg. Stud. 2017, 10, 133–144. [Google Scholar] [CrossRef]
- Jasechko, S.; Perrone, D.; Befus, K.M.; Bayani Cardenas, M.; Ferguson, G.; Gleeson, T.; Luijendijk, E.; McDonnell, J.J.; Taylor, R.G.; Wada, Y. Global aquifers dominated by fossil groundwaters but wells vulnerable to modern contamination. Nat. Geosci. 2017, 10, 425–429. [Google Scholar] [CrossRef]
- Ge, S.; Wu, Q.; Lu, N.; Jiang, G.; Ball, L. Groundwater in the Tibet Plateau, western China. Geophys. Res. Lett. 2008, 35. [Google Scholar] [CrossRef]
- Xiang, L.; Wang, H.; Steffen, H.; Wu, P.; Jia, L.; Jiang, L.; Shen, Q. Groundwater storage changes in the Tibetan Plateau and adjacent areas revealed from GRACE satellite gravity data. Earth Planet. Sci. Lett. 2016, 449, 228–239. [Google Scholar] [CrossRef]
- Wang, Y.; He, Y.; Li, J.; Jiang, Y. Evolution simulation and risk analysis of land use functions and structures in ecologically fragile watersheds. Remote Sens. 2022, 14, 5521. [Google Scholar] [CrossRef]
- Zhou, B.; Wang, H.; Zhang, Q. Assessment of the evolution of groundwater chemistry and its controlling factors in the Huangshui River Basin of northwestern China, using hydrochemistry and multivariate statistical techniques. Int. J. Environ. Res. Public Health 2021, 18, 7551. [Google Scholar] [CrossRef]
- Fan, L.; Liu, L.; Hu, J.; Zhao, F.; Li, C.; Yi, Y. A Long-Term Evaluation of the Ecohydrological Regime in a Semiarid Basin: A Case Study of the Huangshui River in the Yellow River Basin, China. Hydrology 2024, 11, 168. [Google Scholar] [CrossRef]
- Wang, P.; Li, R.; Liu, D.; Wu, Y. Dynamic characteristics and responses of ecosystem services under land use/land cover change scenarios in the Huangshui River Basin, China. Ecol. Indic. 2022, 144, 109539. [Google Scholar] [CrossRef]
- Dong, B.; Qin, T.; Wang, Y.; Zhao, Y.; Liu, S.; Feng, J.; Li, C.; Zhang, X. Spatiotemporal variation of nitrogen and phosphorus and its main influencing factors in Huangshui River basin. Environ. Monit. Assess. 2021, 193, 292. [Google Scholar] [CrossRef]
- Feng, J.; Dong, B.; Qin, T.; Liu, S.; Zhang, J.; Gong, X. Temporal and Spatial Variation Characteristics of NDVI and Its Relationship with Environmental Factors in Huangshui River Basin from 2000 to 2018. Pol. J. Environ. Stud. 2021, 30, 3043–3063. [Google Scholar] [CrossRef]
- Zhang, X. Analysis of water pollution and calculation of ecological compensation standards in huangshui river basin based on ecological footprint. J. Phys. Conf. Ser. 2020, 1533, 022070. [Google Scholar] [CrossRef]
- Song, S.; Li, H.; Yang, M.; Gu, Z.; Wang, X.; Zhang, W.; Liu, Y. Study on Response Process and Time Delay Effect of Groundwater Dynamic in Northeastern Margin of Tibetan Plateau. Water 2023, 15, 2838. [Google Scholar] [CrossRef]
- Fang, J.; Li, G.; Rubinato, M.; Ma, G.; Zhou, J.; Jia, G.; Yu, X.; Wang, H. Analysis of long-term water level variations in Qinghai Lake in China. Water 2019, 11, 2136. [Google Scholar] [CrossRef]
- Wang, Y.; Ding, X.; Chen, Y.; Zeng, W.; Zhao, Y. Pollution source identification and abatement for water quality sections in Huangshui River basin, China. J. Environ. Manag. 2023, 344, 118326. [Google Scholar] [CrossRef]
- Li, J.; Liu, S.; Chen, J.; Zhao, Y.; Abebe, S.A.; Dong, B.; Wang, W.; Qin, T. Response of stream water quality to the vegetation patterns on arid slope: A case study of Huangshui River basin. Environ. Sci. Pollut. Res. 2024, 31, 9167–9182. [Google Scholar] [CrossRef]
- Wei, H.; Lu, C.; Liu, Y. Farmland changes and their ecological impact in the Huangshui River Basin. Land 2021, 10, 1082. [Google Scholar] [CrossRef]
- Liang, L.; Zhang, L.; Liu, C.; Zhu, J.; Wang, D. Groundwater Nitrate Contamination in Arid Areas of Haidong. Water 2023, 15, 4067. [Google Scholar] [CrossRef]
- McLean, M.; Evers, L.; Bowman, A.; Bonte, M.; Jones, W. Statistical modelling of groundwater contamination monitoring data: A comparison of spatial and spatiotemporal methods. Sci. Total Environ. 2019, 652, 1339–1346. [Google Scholar] [CrossRef]
- Varouchakis, Ε.; Hristopulos, D. Comparison of stochastic and deterministic methods for mapping groundwater level spatial variability in sparsely monitored basins. Environ. Monit. Assess. 2013, 185, 1–19. [Google Scholar] [CrossRef] [PubMed]
- Sedgwick, P. Pearson’s correlation coefficient. Bmj 2012, 345. [Google Scholar] [CrossRef]
- Smedley, P.L.; Kinniburgh, D.G. Molybdenum in natural waters: A review of occurrence, distributions and controls. Appl. Geochem. 2017, 84, 387–432. [Google Scholar] [CrossRef]
- Piper, A.M. A graphic procedure in the geochemical interpretation of water-analyses. Eos Trans. Am. Geophys. Union 1944, 25, 914–928. [Google Scholar]
- Tonani, F.; Nagao, K.; Moore, J.; Natale, G.; Sperry, T. Water and gas geochemistry of the Cove-Fort Sulphurdale geothermal system. In Proceedings of the Twenty-Third Workshop on Geothermal Reservoir Engineering, Stanford, CA, USA, 19–21 January 1998; Stanford University: Stanford, CA, USA, 1998; pp. 26–28. [Google Scholar]
- Vespasiano, G.; Cianflone, G.; Romanazzi, A.; Apollaro, C.; Dominici, R.; Polemio, M.; De Rosa, R. A multidisciplinary approach for sustainable management of a complex coastal plain: The case of Sibari Plain (Southern Italy). Mar. Pet. Geol. 2019, 109, 740–759. [Google Scholar] [CrossRef]
- Hem, J.D. Study and Interpretation of the Chemical Characteristics of Natural Water; Department of the Interior, US Geological Survey: Reston, VA, USA, 1985; Volume 2254.
- Gibbs, R.J. Mechanisms controlling world water chemistry. Science 1970, 170, 1088–1090. [Google Scholar] [CrossRef]
- Sunkari, E.D.; Abu, M.; Zango, M.S. Geochemical evolution and tracing of groundwater salinization using different ionic ratios, multivariate statistical and geochemical modeling approaches in a typical semi-arid basin. J. Contam. Hydrol. 2021, 236, 103742. [Google Scholar] [CrossRef]
- Schoeller, H. Arid zone hydrology: Recent developments. Soil Sci. 1960, 90, 150. [Google Scholar] [CrossRef]
- Soumya, B.S.; Sekhar, M.; Riotte, J.; Audry, S.; Lagane, C.; Braun, J.-J. Inverse models to analyze the spatiotemporal variations of chemical weathering fluxes in a granito-gneissic watershed: Mule Hole, South India. Geoderma 2011, 165, 12–24. [Google Scholar] [CrossRef]
- Belkhiri, L.; Boudoukha, A.; Mouni, L.; Baouz, T. Application of multivariate statistical methods and inverse geochemical modeling for characterization of groundwater—A case study: Ain Azel plain (Algeria). Geoderma 2010, 159, 390–398. [Google Scholar] [CrossRef]
- Morán-Ramírez, J.; Ledesma-Ruiz, R.; Mahlknecht, J.; Ramos-Leal, J.A. Rock–water interactions and pollution processes in the volcanic aquifer system of Guadalajara, Mexico, using inverse geochemical modeling. Appl. Geochem. 2016, 68, 79–94. [Google Scholar] [CrossRef]
- Kumar, H.; Sarkar, A.; Singh, U.; Singh, N.; Jain, S.; Dutta, A. Water chemistry and estimation of local geochemical background values of elements in headwater streams of Ken–Betwa catchment of Yamuna River, India. Environ. Earth Sci. 2025, 84, 51. [Google Scholar] [CrossRef]










| Maximum Value | Minimum Value | Mean Value | Standard Deviation | Variance | Coefficient of Variation (%) | |
|---|---|---|---|---|---|---|
| Na++K+ | 2171.98 | 6.86 | 158.01 | 275.35 | 76,098.49 | 1.74 |
| Ca2+ | 577.60 | 4.76 | 139.63 | 108.35 | 11,783.34 | 0.78 |
| Mg2+ | 509.09 | 2.62 | 57.65 | 67.89 | 4626.01 | 1.18 |
| Cl− | 3722.25 | 1.50 | 172.71 | 335.45 | 112,941.10 | 1.94 |
| SO42− | 4450.00 | 15.49 | 371.99 | 603.25 | 365,252.30 | 1.62 |
| HCO3− | 689.53 | 3.30 | 341.70 | 114.39 | 13,133.97 | 0.33 |
| F− | 3.71 | 0.05 | 0.34 | 0.45 | 0.2 | 1.32 |
| TDS | 10,387.0 | 155.00 | 1108.14 | 1306.17 | 1,712,399.00 | 1.18 |
| Hardness | 3522.82 | 22.67 | 568.74 | 516.29 | 267,539.1 | 0.88 |
| pH | 8.91 | 6.94 | 7.65 | 0.32 | 0.10 | 0.04 |
| ≤1000 mg/L | 1000 < TDS ≤ 3000 mg/L | TDS > 3000 mg/L | TDS > 10,000 mg/L | Total | |
|---|---|---|---|---|---|
| numbers | 179 | 73 | 18 | 1 | 271 |
| proportion | 66.1% | 26.9% | 6.6% | 0.4 | 100 |
| Category | Above Duoba Section | Duoba to Xining Section | Xining to Ping’an Section | Ping’an to Minhe Section | Average |
|---|---|---|---|---|---|
| Na+/(Na++Ca2+) | 0.38 | 0.35 | 0.45 | 0.465 | 0.41 |
| Cl−/(Cl−+HCO3−) | 0.13 | 0.16 | 0.27 | 0.37 | 0.23 |
| Mineral Phase | Chemical Formula | Molar Variation Concentration (mmol/L) |
|---|---|---|
| Gypsum | CaSO4·H2O | 20.28 |
| Calcite | CaCO3 | −23.8 |
| Dolomite | CaMg(CO3)2 | 11.31 |
| Halite | NaCl | 39.87 |
| CO2(g) | CO2 | 0.82 |
Disclaimer/Publisher’s Note: The statements, opinions and data contained in all publications are solely those of the individual author(s) and contributor(s) and not of MDPI and/or the editor(s). MDPI and/or the editor(s) disclaim responsibility for any injury to people or property resulting from any ideas, methods, instructions or products referred to in the content. |
© 2025 by the authors. Licensee MDPI, Basel, Switzerland. This article is an open access article distributed under the terms and conditions of the Creative Commons Attribution (CC BY) license (https://creativecommons.org/licenses/by/4.0/).
Share and Cite
Wang, Z.; Lu, T.; Li, S.; Zhou, K.; Gu, Y.; Wang, B.; Lu, Y. Hydrochemical Characteristics and Evolution Laws of Groundwater in Huangshui River Basin, Qinghai. Water 2025, 17, 1349. https://doi.org/10.3390/w17091349
Wang Z, Lu T, Li S, Zhou K, Gu Y, Wang B, Lu Y. Hydrochemical Characteristics and Evolution Laws of Groundwater in Huangshui River Basin, Qinghai. Water. 2025; 17(9):1349. https://doi.org/10.3390/w17091349
Chicago/Turabian StyleWang, Ziqi, Ting Lu, Shengnan Li, Kexin Zhou, Yidong Gu, Bihui Wang, and Yudong Lu. 2025. "Hydrochemical Characteristics and Evolution Laws of Groundwater in Huangshui River Basin, Qinghai" Water 17, no. 9: 1349. https://doi.org/10.3390/w17091349
APA StyleWang, Z., Lu, T., Li, S., Zhou, K., Gu, Y., Wang, B., & Lu, Y. (2025). Hydrochemical Characteristics and Evolution Laws of Groundwater in Huangshui River Basin, Qinghai. Water, 17(9), 1349. https://doi.org/10.3390/w17091349

