Next Article in Journal
Enhanced Landslide Risk Evaluation in Hydroelectric Reservoir Zones Utilizing an Improved Random Forest Approach
Previous Article in Journal
Stakeholders’ Perceptions on the Formulation of Climate Change Adaptation Policy and Governance: A Case of the Water Sector in the Raymond Mhlaba and Ngqushwa Local Municipalities, South Africa
 
 
Font Type:
Arial Georgia Verdana
Font Size:
Aa Aa Aa
Line Spacing:
Column Width:
Background:
Article

Influence of Geographical Locations on Drinking Water Quality in Rural Pavlodar Region, Kazakhstan

1
Environmental Management and Engineering Department, L.N. Gumilyov Eurasian National University, 2 Satpayev Str., Astana 010008, Kazakhstan
2
Department Geography, Michigan State University, East Lansing, MI 48823, USA
3
School of Ecology, Yugra State University, Khanty Mansyisk 628012, Russia
4
Department of Sciennce, Kazakh National University of Water Management and Irrigation, Taraz 08000, Kazakhstan
5
GIS and Remote Sensing Center, Kazakh National Agrarian University, Almaty 050010, Kazakhstan
6
School of Planning, Design, and Construction, Michigan State University, East Lansing, MI 48823, USA
7
Directorate of Housing and Settlement, Indonesia National Development Planning Agency, Jakarta 10310, Indonesia
*
Author to whom correspondence should be addressed.
Water 2025, 17(7), 945; https://doi.org/10.3390/w17070945
Submission received: 18 February 2025 / Revised: 16 March 2025 / Accepted: 22 March 2025 / Published: 24 March 2025
(This article belongs to the Section Water Quality and Contamination)

Abstract

Drinking water quality in rural areas is impacted by industrial and agricultural runoff, water treatment infrastructure, and household economic conditions. This study explores the relationship between drinking water quality, water sources, and land cover types in northeastern Kazakhstan. The Water Quality Index (WQI) was calculated for each household and village using the Horton Equation. Land cover was mapped using Sentinel-2 Level-2A imagery. Statistical differences among villages were analyzed through one-way ANOVA and t-tests. A Structural Equation Model (SEM) was built using Maximum Likelihood estimators, with significance set at p < 0.05. Significant variations in manganese, hydrocarbonates, and chlorides were observed based on the distance from the Irtysh River and water sources. Grasslands had the greatest influence on water parameters (−14.89), followed by croplands (5.96), urban lands (2.15), and other land types (2), with forests having the least effect. Biological indicators, such as Actinomycetes sp., were significantly correlated with forests (2.32) and other land cover types. Grasslands reduce mineral content in groundwater, while croplands and forests contribute to mineral enrichment, particularly nitrates from croplands. Urban areas increase chemical loads in groundwater, and manganese levels decrease with distance from the Irtysh River. Chlorides and hydrocarbonates are highest near the river. Rural water treatment infrastructure should be improved, stricter pollution controls should be enforced, and sustainable land use practices should be promoted to reduce agricultural and urban runoff. Additionally, economic incentives for household filtration, regular water quality monitoring, and a coordinated watershed management approach can enhance long-term water security.

1. Introduction

Access to safe and reliable drinking water is a critical challenge for rural populations globally, especially in regions where natural resources are constrained by environmental factors, infrastructure, and anthropogenic activities. The quality of drinking water in rural areas depends on many factors, including industrial and agricultural runoff, water treatment facilities, and the economic status of households. In addition to the direct impact of pollutant inputs, local environmental conditions are a crucial aspect in determining the quality of water resources. For example, land cover types and land uses have been reported to directly influence the quality of natural waters [1]. Rapid climate changes also affect water quantity and dynamics of lakes, rivers, and groundwater [2], which in turn can influence water quality (e.g., eutrophication of lakes). Identifying sources of pollutant inputs, such as agricultural runoff and sewage discharges, allows for implementing measures to reduce nutrient inputs and prevent eutrophication [3].
There are many studies in the scientific literature on the influence of different types of landscapes on the physical and chemical parameters of surface waters. For instance, some research in Punjab, which is the most populated province of Pakistan, has highlighted significant problems caused by heavy metals and emerging microbiological contamination due to untreated industrial wastewater discharges and poor water management [4]. A study in Chattogram (Chittagong) city of Bangladesh on the impact of urbanization on land cover and water resources in a semi-urban area showed that water bodies, vegetation, and agricultural land were distributed at 9.36%, 40.55%, and 37%, respectively. Water samples had low HCO2− values and no CO3− values after urbanization, which indicates it is less ideally suitable for domestic use. Human settlements directly affected the water quality parameters, including pH, total dissolved solids, and conductivity [5]. Singh et al. (2011) [6] correlated the change in land use and land cover (LULC) with water quality data and found that areas undergoing rapid urbanization and industrialization had poor or inadequate groundwater quality in the Punjab province of Pakistan. High salinity and sodium concentration in the soil were associated with excessive use of fertilizers and contamination of wells. The concentrations of nitrate, manganese, and chromium in the densely populated study area were above the WHO permissible limits. The deterioration of groundwater quality was found to be mainly due to improper functioning of the sewerage system. Researchers from India have also found that increased use of fertilizers results in higher concentrations of Na+ and Cl ions in groundwater in the Soan Basin of western Himalaya, as well as increases in nitrate and fluoride concentrations [7]. In another study, low nitrate concentrations were observed in forests and drylands, while high nitrate values were prevalent in urban areas in the Palani Taluk of India [8]. In other research in the Calapooia River Basin of western Oregon, the predominant form of nitrogen in streams draining into sub-catchments dominated by agriculture was NO3− ions, which implies that mineralized nitrogen had been incorporated into plant tissue following its initial application in the spring as urea-based fertilizer [9].
Land use patterns, such as urbanization, agriculture, and forestry, play a crucial role in determining surface water quality. Urban areas often contribute to increased nutrient loads and pollutants due to runoff from impervious surfaces, leading to elevated concentrations of substances like nitrates and phosphates in adjacent water bodies. Agricultural lands can introduce fertilizers and pesticides into surface waters, resulting in nutrient enrichment and potential eutrophication. Conversely, forested regions typically act as buffers, reducing nutrient runoff and maintaining better water quality. A review highlighted that land use directly impacts the heat and material balance of surface waters, influencing their quality [10].
The spatial configuration of landscapes also affects water quality parameters. A study in Huzhou City, China, investigated the relationship between landscape patterns and urban river water quality across different seasons. The findings indicated that landscape characteristics significantly influence water quality variables, with notable variations observed between seasons [11].
Riparian zones—the interfaces between land and rivers or streams—are vital in enhancing water quality. These areas can filter pollutants from surface runoff and groundwater flow before they enter water bodies. They are particularly effective in reducing nitrate contamination from agricultural runoff, thereby protecting aquatic ecosystems and human health [12].
Wetlands are unique landscapes that significantly impact water chemistry. They vary widely due to differences in topography, hydrology, and vegetation. Wetlands can influence the concentrations of dissolved oxygen and carbon dioxide in water, affecting overall water quality. The hydrology of wetlands, including factors like water source and movement, plays a crucial role in determining their chemical attributes [13].
Landscape limnology, the study of lakes, streams, and wetlands as they interact with their surrounding landscapes, emphasizes that the characteristics and context of these water bodies are influenced by terrestrial features, aquatic connections, and human activities. This field underscores the importance of considering spatial patterns and scales when assessing how landscapes affect water quality [14].
In Kazakhstan, with its vast steppe landscapes and intensive agricultural activity, groundwater quality—the primary drinking water source—is influenced by diverse land cover types, from extensive pastures to intensive croplands. Industrial centers in Kazakhstan also affect water quality in rural areas close to cities [15]. For example, in recent decades, the hydrology of Lake Balkhash has been significantly affected by climate warming, changes in land use, and water-intensive economic activities driven by population growth and expansion. Among the LULC variables, pastures and heathland near Lake Balkhash showed a positive correlation with the normalized difference turbidity index (NDTI), but this spatially decreased over time. In contrast, shrublands and wetlands showed a negative correlation with NDTI, which spatially increased over time. These results highlight the significant impacts of rising temperatures, human-included water level changes, and land use/land cover (LULC) variables on turbidity [16]. There are currently very few scientific studies that assess the impact of different types of land cover on groundwater quality in rural areas, which is the main source of drinking water in developing countries. In Kazakhstan, most villagers use various types of wells to access groundwater, and the central water supply also relies on groundwater. Occasionally, people use open reservoirs for drinking purposes [17]. Drinking water is water in its natural state or after processing that meets established national standards and hygienic norms for quality and is intended for drinking and household use [18].
The objectives of our study are to show the connection between drinking water quality, types of drinking water sources, and types of land cover. We aim to answer the following questions: Does land cover type influence the chemical and biological composition of drinking water? Does household water quality in the rural Pavlodar Region depend on the distance to surface water and the type of the source? To empirically investigate these questions, we analyzed land cover and village composition in northeastern Kazakhstan, measuring the distance from each sampled household to the Irtysh River—the primary water source—to assess its impacts on groundwater’s chemical and biological composition. Linear regression models were employed to reveal changes in hydrochemical properties and biological indicators of drinking water with distance to the Irtysh River. A structural equation model (SEM) was developed to diagnose the inherent connections among three latent variables: landscape structure (LANDs), water chemistry (Wchem), and biological substances (Wbio). Each latent variable is described with a suite of specific quantitative measures. Lessons from this study will advance our understanding of the influence of landscape structure by addressing key knowledge gaps for developing sound management strategies for water resource management in rural areas in Kazakhstan, in addition to potential applications of our methods for other regions/countries. The novelty of this work is that, for the first time, the quality of drinking water from different sources in rural areas was analyzed in relation to the land cover type. Addressing this knowledge gap will help in the future planning of household water supply systems.

2. Materials and Methods

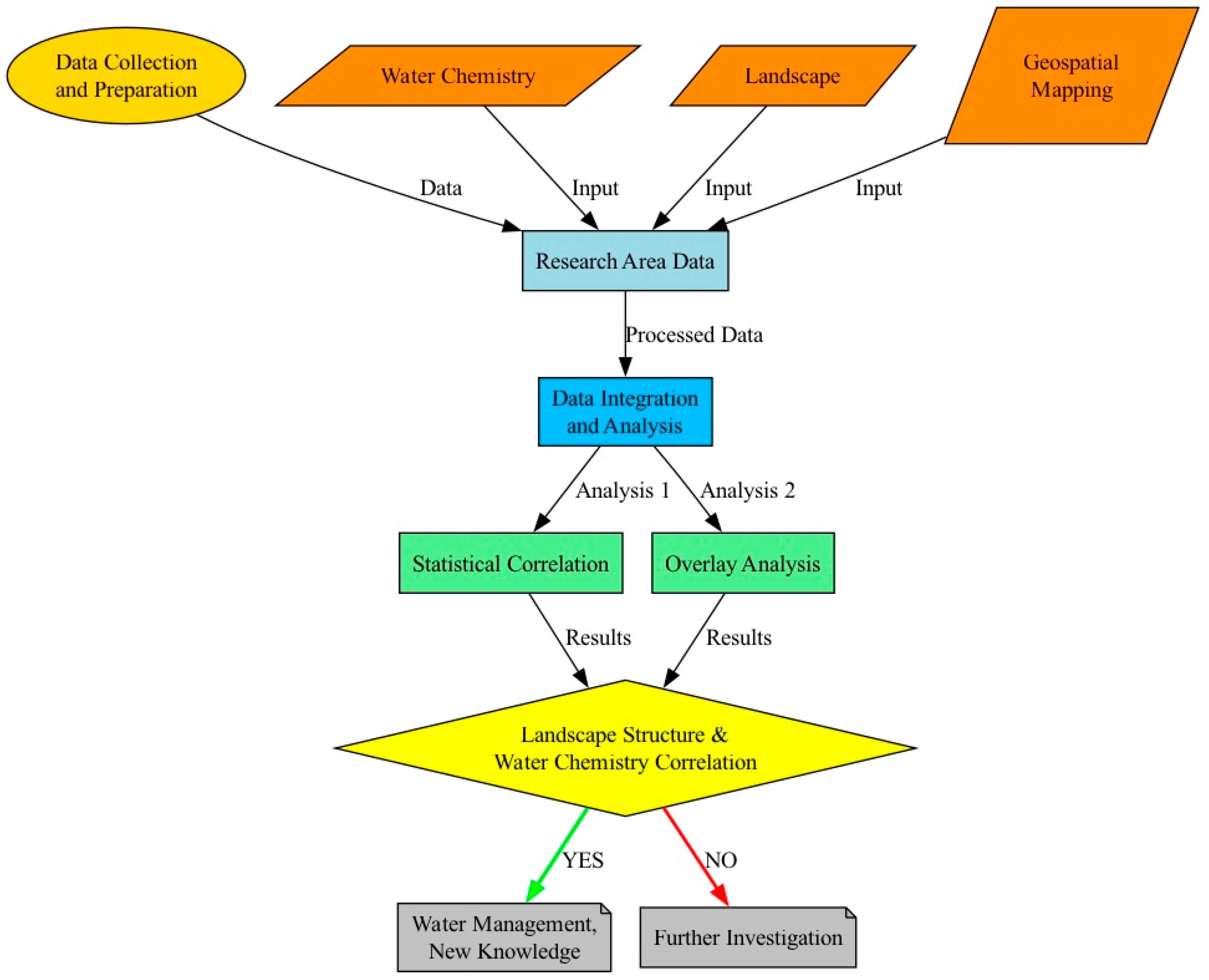
Figure 1 illustrates the technical route and successive stages of the study. Initially, the study area was chosen based on its status as one of the most industrialized regions in the country—the Pavlodar Region. Statistical data were collected to examine the relationship between water chemical composition and landscape type.

2.1. Research Area

Our study sites are located on the banks of the Irtysh River within the Pavlodar Region in northeastern Kazakhstan, which borders the Abay, Karaganda, Akmola, and North Kazakhstan regions (Figure 2). The region comprises ten districts and multiple cities, settlements, rural districts, and villages.

2.1.1. Geographical and Climate Features of the Research Area

It is characterized by a typical continental climate, with high diel and seasonal temperature fluctuations in the Pavlodar Region [19]. The Pavlodar Region, like other regions of Northern Kazakhstan, belongs to the West Siberian climatic region of the temperate zone, which has a sharply continental climate. It is characterized by a cold, long winter (5.5 months) and a hot, short summer (3 months). Due to the complex local topography and atmospheric circulation patterns, the region experiences long and harsh winters with strong winds and snowstorms, cold spring spells, and frosts in late spring and early autumn [20]. A description of the average temperature in the Pavlodar Region over the last 20 years is given in Figure 3.
Analyses of 21 years of temperature data show that extreme temperatures occur in the Pavlodar Region during both hot and cold seasons, with high peaks in summer and significantly low levels in winter. The range of average air temperature lies in the level from −45 °C to +40 °C (Figure 3a), while the average air temperature in 2021 was from −42 °C to +37 °C (Figure 3c). The box plot clearly shows extreme temperature values that go beyond two standard deviations. The histogram of the air temperature frequency distribution shows that the frequency has two peaks (Figure 3b). One of the peaks occurs in the cold season (0 °C), while the other occurs in the warm season (+15 °C–+17 °C) of the year. Moreover, the tail of the histogram shows that in the cold season in the region in 2021, the temperature range is twice as wide as in the summer period (Figure 3d). Average meteorological data values (air temperature, air pressure, wind speed, and air humidity) for 2021 are given in Table 1.
The Irtysh River, which originates in the Altai Mountains of China, flows northwest across the region and enters the Ob River in Russia, is the primary source for both ground- and surface water used as drinking water by the residents on the banks. The river has been subject to various uses and contamination risks for decades due to intensified and extensive land uses, urbanization along the banks, increasing population, and land use regulations [21,22,23].
The amount of precipitation in our area is from 200 to 300 mm per year. Most of the precipitation in the Pavlodar Region occurs in the spring and summer; from April to October, the amount of precipitation is the greatest at 184–185 mm. In winter, precipitation is somewhat less frequent; the total amount for the period from November to March is 118–168 mm [24].
A significant precipitation deficit was observed across most of the country, with precipitation levels falling below 60% of the norm. Above-normal precipitation fell in the Pavlodar Region. In January, the average precipitation amount for the territory of Kazakhstan was 76.8% of the norm (Table 1). February was extremely wet—on average, the amount of precipitation in Kazakhstan was 185.8% of the norm (Table 1). In southern regions of the Pavlodar Region, precipitation was 40–60% of the norm in the spring season. March, as well as February, was extremely wet—on average, the amount of precipitation in Kazakhstan was 191.6% of the norm, or 21.2 mm above the average long-term value (Table 1). At Meteostation Sharbakty (Pavlodar Region) in April and May, a record minimum precipitation was set (1.2 mm and 0 mm, respectively), as to their previous records. Meteorological stations in Pavlodar Regions set records for minimum precipitation in spring.
The average precipitation for 2021 in Kazakhstan was 271.5 mm (86% of the norm). On average, in most regions, annual precipitation amounts were within ±20% of the norm. A precipitation deficit (up to 30–40%) was observed in the western, southern, and central regions of the republic. A strong precipitation deficit (up to 70%) was observed in the Mangistau region.
The average precipitation amount in Kazakhstan was below normal for most of the year. Two months were extremely dry: May, when the average precipitation layer was about 45% of the norm, and April, when 58% of the norm fell. A significant precipitation deficit was also observed in January (23%) and from June to December (13–34%). Two months were extremely wet—February (185.8% of the norm) and March (191.6% of the norm). From April to October, most of Kazakhstan experienced a precipitation deficit. Some stations have updated monthly precipitation minimums, while others have updated monthly precipitation maximums. According to many stations, there was no precipitation for at least a month in the western, central, and southern regions.
In summer, the precipitation deficit, as well as in winter and spring, continued to be felt in most parts of Kazakhstan and even increased in many regions. There was no precipitation throughout the summer season. A significant deficit in monthly precipitation remained in most regions throughout the summer months, taking into account April and May for 5 months in a row. The most significant amount of precipitation (364%) fell at the Krasnoarmeyka MeteoStation (Pavlodar Region), which amounted to 118.0 mm. Precipitation exceeded the norm by more than 20%, and it was at the junction of the Pavlodar Region (up to more than 140–160% of the norm). In September and October, on average for the territory, the average precipitation in Kazakhstan was about 66% of the norm. In September, precipitation within 80–120% of the norm was recorded in some areas of northwestern, northern, central, and northeastern Kazakhstan. In October, precipitation of more than 120% of the norm was received by some areas in the Pavlodar Region. The region at the junction of the Pavlodar Region received 1.5–2 precipitation norms (Table 1).

2.1.2. Major Economic Activities of the Pavlodar Region

The Pavlodar Region is a large industrial center of Kazakhstan; it is a multi-industry industrial complex focused on the production of electric energy, alumina, oil refining products, mechanical engineering, food industry, and building materials. The leading industries in the region, which provide more than 70% of the volume of production in the manufacturing industry, are the metallurgical industry and metal processing. The industry is represented in the region by the ferroalloy plant in the city of Aksu. The Aksu Ferroalloy Plant is a branch of JSC TNC “Kazchrome” that produces ferrochrome, ferrosilicon, ferrosilicomanganese, and ferrosiliconchrome—high-quality products that are in demand on the world market. It produces more than one million tons of products per year, including non-ferrous metallurgy production of alumina, enrichment of polymetallic ores of the Maykainsky deposit, and copper ores of the Bozshakolsky deposit. The “Pavlodar Aluminum Plant” (JSC “Aluminum of Kazakhstan”) in Pavlodar, with a capacity of 1.5 million tons per year, was built and put into operation in October 1964. The enterprise produces alumina, which is the most important raw material for the production of aluminum, as well as for obtaining special types of ceramics, refractories, and materials for the electronic industry. Gallium and vanadium pentoxide are also extracted from bauxite. Gallium is a rare metal that is in great demand abroad. It is exported to Japan, Germany, and the USA. The Pavlodar branch of TOO “Casting” is an enterprise that has mastered the production of steel blanks and rolled products, grinding balls, rods, and reinforcement. The region has deposits of polymetallic ores containing gold, silver, copper, and zinc. These deposits are developed by JSC “Maikainzoloto”. The Maikainsky plant includes mines and a processing plant. JSC Maykainzoloto produces copper in copper concentrate, zinc in zinc concentrate, and gold-containing concentrates. Industrial pollutants can also influence the formation of biogeochemical provinces that affect groundwater quality.

2.1.3. Sampling Period Feature

Ten villages in the midsection of the Irtysh River were randomly selected to sample drinking water for quality during July–August of 2021. These months were the months when the average values of the highest temperature, average air humidity, lowest pressure, and average wind speed of the year were observed. These weather conditions show that these months are convenient for the research period of our object as it is neither a dry nor a rainy season compared to other years (Table 2). Also, July–August in the Pavlodar Region, as in many regions at this latitude, is the middle of the vegetation period of the vegetation cover, which is also the subject of the study with regards to types of land cover. Therefore, this period was chosen for the research.
In the Pavlodar Region in 2021, the average maximum air temperature was observed in July (+25 °C), and the average minimum temperature was in February (−19 °C). Air pressure acquired an average maximum value in January (763 mmHg), while humidity was high in December (84 mmHg). Wind speed was, on average, 1.7–3.5 m/s (Table 2). Another important feature of the climate of the Pavlodar Region, due to its geographical location in the temperate latitudes, is the predominance of the “western transfer” in the circulation of air masses. In the temperate latitudes where the Pavlodar Region is located, air masses move from west to east. That is why most of the winds in the Pavlodar Region have a western direction. The most intense winds occur in the winter months; they reach 15–20 m/s and are often accompanied by snowstorms. The prevailing directions are southwest, west, and northwest winds.

2.1.4. Sampling Villages

Sampled villages of the Pavlodar Region are located within the southern West Siberian Plain, which is the largest plain on earth [25]. The selected villages are categorized by distance from the Irtysh River: three within 2 km (Short Distance (Dists): Naberezhnoye, Chernoyarka, Gosplemstansiya), three within 2–10 km (Intermedium Distance (Disti): Birlik, Zhertumsyk, Zhanatan), and four over 10 km away (Long Distance (Distl): Shakat, Koryakovka, Efremovka, Shoptykol) (Table 3). They varied substantially in population (176–1308) and gender ratio. For each village, 70 households were surveyed for their sources of drinking water, family size, household age, household size, type of water filtration, water storage place, and complaints about water quality. In each village, five households were selected for drinking water sampling: four households along the perimeter and a household in the central part of the village. Water sample households were selected randomly, regardless of the type of source. If multiple types of water sources were used in a single household, all types of sources were selected for the sample. At least three replicates were selected from each water source in one village. The distance between households was from 500 to 1–2 km, and the relief within one village remained homogeneous. The distance from the drinking water source remained within the data in the table at ±0.75 km.

2.1.5. Research Area Water Sources

The Pavlodar Region has large reserves of groundwater, but a significant part of them has increased mineralization. To use groundwater with increased mineralization, approved exploitation reserves are required. From 2003 to 2016, within the framework of the state programs “Drinking Water” and “Ak Bulak”, exploitation reserves of groundwater were explored and approved for 171 villages of the Pavlodar Region out of 412 rural settlements. The main chemical components in the Pavlodar Irtysh region that exceed the maximum permissible concentration (MPC) in groundwater are mineralization, iron, boron, and manganese. In the modern world, groundwater with increased mineralization has long been used for drinking purposes, provided that it is desalinated and purified [27]. The aquifer is located at a depth of 1.5–2.5 m. The amplitude of groundwater level fluctuations is 2.15 m (near the river) and 0.5–0.7 m (at the edge of the first terrace). Filtration coefficients vary from 8 to 40 m/day, averaging 18 m/day. The direction of the Irtysh River water flow is from the northeast to the north, from China to Russia. With increasing distance from the Irtysh River, the degree of groundwater mineralization increases; at the edge of the first terrace, the dry residue content is 2–2.7 g/L, and the iron content increases to 50 mg/L [18- new19]. The Irtysh River’s water chemical substances were sampled and analyzed (Table 4).
The table shows that Irtysh water contains many hydrocarbonates among the anions and calcium, natriium, and kalium among the cations. Due to the presence of these salts, both mineralization and dry residue also showed high values.

2.1.6. Drinking Water Sources in Research Villages

The research villages had multiple sources of drinking water, except Shoptykol, which relied solely on a public borehole (Table 5). The percentage is calculated based on the number of respondents.
Thirteen types of drinking water sources were identified in the research villages, which were grouped into four classes: (1) centralized water supply system (Wc) for the water tap of each household; (2) river water (Wr) from the Irtysh River; (3) imported water (Wi) that includes bottled water from the stores (local and imported), purified water from the stores, and free trucked-in water; and (4) well water (Ww), including public water intake pumps on the street, private boreholes at private houses (both with and without water supply to the house), public boreholes, and private wells. Water samples were collected for each type of water source for their biological parameters, including total microbial amount, fungi and actinomycetes, chemistry including cations (natrium and kalium, magnesium, iron, calcium), anions (carbonates, hydrocarbonates, chlorides, sulfates, and nitrates) and general parameters (general hardness, carbonate hardness, mineralization, pH). The concentration of manganese (mg/dm3) was used as a measure of pollutants in soil that can be found in the drinking water of households in the region [28]. The depth of the wells ranges from 8 to 25 m. Motor wells are made of plastic pipes. Water samples were analyzed in the chemical laboratory of L. N. Gumilyov Eurasian National University and in the Laboratory “Azimut” Karaganda. The biological and chemical parameters were determined according to “The Order of the Minister of Health of the Republic of Kazakhstan”, dated 20 February 2023, No. 26 [18,29,30].

2.2. Research Methods

2.2.1. Water Quality Index

Water Quality Index (WQI) was calculated for each household and village using the Horton Equation (1) [31].
W Q I = q n × W n / W n ,
where qn is the quality rating of the nth water quality parameter, and Wn is the unit weight of the nth water quality parameter.
q n = [ ( V n V i d ) / ( S n V i d ) ] × 100 ,
where Vn is the estimated value of the nth water quality parameter at a given sample location, Vid is the ideal value for the nth parameter in pure water (7 for pH; 0 for all other parameters), Sn is the standard permissible value of the nth water quality parameter.
W n = k / S n ,
where Sn is the standard permissible value of the nth water quality parameter, and k is a constant as the proportionality (6).
k = [ 1 / ( 1 / S n = 1,2 , . . . n ) ]
The WQI values were grouped into classes by water use (Table 6).

2.2.2. Land Use Land Cover Method of the Geospatial Mapping

We hypothesized that the distance of each village from the Irtysh River and the surrounding landscape structure play significant roles in determining the quality of drinking water at the study villages. Sentinel-2 Level-2A images were used to develop a land cover map for the region. We used the ESRIGLC10 datasets for 2022, developed by the Environmental Systems Research Institute, Inc. (ESRI) with a resolution of 10 m and a classification scheme of ESRIGLC10 for delineating nine cover types: water bodies, forests, wetland areas, croplands, built-up and urban lands, bare areas, permanent snow/ice, grasslands, and clouds [32]. Since in the Pavlodar Region, forest, grasslands, croplands, and urban areas predominated among all the listed types of land cover, the rest made up less than 5%, five land cover types were taken for our research: Croplands, Grasslands, Forests, Urban areas and rest of the types combined into Others group. The land cover classifications were conducted using Impact Observatory’s deep learning AI land classification model, trained on billions of human-labeled image pixels sourced from the National Geographic Society. For our research in the Pavlodar Region, we included all nine land cover classes provided by the ESRIGLC10 datasets (Figure 1, Table 7), reclassified to adapt them to the characteristics of our area, including a spectrum of ecological and anthropogenic features. This comprehensive classification scheme provides valuable insight into the diverse land cover types in the study area, contributing to a better understanding of its ecological landscape. In the Pavlodar Region, green natural areas account for 86% of the land, and croplands make up 9%. Forests (2%), water bodies (2%), built-up and urban lands (1%), and bare areas (1%) cover much smaller ranges. Wetlands and snow are seasonal and, therefore, scarcely visible on the map. Grasslands and rangelands are found across the entire region, while croplands are mostly found in the northeastern region. A 4 km radius from village centers is used to represent the landscapes. This radius was used to analyze each village’s landscape without overlapping. Finally, the distance from the village center to the bank of the Irtysh River was calculated using ArcMap.

2.2.3. Statistical Analysis

Statistics for each water quality parameter are presented as mean ± SE (standard error). One-way ANOVA was employed to test the statistical differences among the villages through Equal and Unequal variance t-tests. Structural Equation Models (SEMs) are constructed with Maximum Likelihood (ML) for estimators and Nonlinear Minimization for Optimization using the Brouden–Fletcher–Goldfarb–Shanno (NLMINB) algorithm in R Studio-2024-09.0-375. Significance tests were set at p < 0.05.

3. Results

Chemical and biological analysis of drinking water samples from households in the villages of the Pavlodar Region showed that different villages have different water compositions (Table 8). The content of cations in different villages is especially different. For example, high concentrations of natrium and kalium 380 mg/L were observed in the village of Shakat and low concentrations in the village of Birlik. The concentration of calcium was high in the villages of Koryakovka and Zhertumsyk, and lower concentrations were found in the villages of Naberezhnoye, Shakat, and Birlik.
Table 8 shows the water quality data in the villages of Pavlodar: Birlik, Chernoyarka, Efremovka, Gosplemstanciya, Koryakovka, Naberezhnoye, Shakat, Shoptykol, Zhanatan, and Zhertumsyk. The chemical composition of water in Table 8 shows the difference in the main cations and anions in different villages. These indicators are the main ions and biological parameters that affect the salinity of water, color and taste, alkalinity and pH balance, hardness, and potential pollution. Thus, the best water quality is in Birlik (the lowest WQI and the lowest pollution levels), and the worst water quality is in Zhanatan (the highest WQI and the number of microbes). The hardest water is in Koryakovka (the highest calcium and magnesium levels), and the most mineralized water is in Shakat (the highest total mineralization). The distribution of chemicals in drinking water samples from the study area shows that the chemicals have different distribution patterns, and several chemicals have extreme values (Figure 4).
Most parameters show a wide range of values across different villages, indicating variability in water composition. Some parameters have significant outliers, suggesting extreme values in certain locations. The distribution of natrium and kalium is spread out, with some villages having much higher concentrations than others. Calcium distribution shows moderate variability, but a few villages have significantly higher concentrations. Magnesium also shows a broad range, indicating different mineral content in water sources. The spread of total cations suggests some water sources are much richer in cations than others.
High variability of hydrocarbonates is with some extreme values. The distribution of chlorides shows a skewed distribution, suggesting certain villages have much higher chloride levels. Some villages have very high concentrations of sulfates compared to the median. Total anions have a high spread, indicating significant differences in water composition.
The variability suggests differences in water hardness between villages. Carbonate hardness has a similar trend to general hardness, showing different mineral compositions. WQI (Water Quality Index) in some villages has much higher values, indicating poorer water quality in those areas.
Iron and manganese have generally low values, but a few villages have elevated concentrations. Nitrates show a highly skewed distribution, meaning some villages have much higher nitrate levels, possibly due to contamination. Mineralization has high variability, suggesting different levels of dissolved minerals in the water sources. Dry residual indicates the total amount of dissolved solids in the water, with large differences across villages.
Some villages have significantly higher values for certain parameters, suggesting possible contamination or unique geological characteristics. The presence of outliers in many parameters suggests localized water quality issues that may require further investigation. Parameters related to mineral content (e.g., total cations, total anions, mineralization) show high variability, likely reflecting different geological formations in the water sources (Figure 5).
Of the anions, a high concentration of hydrocarbonates can be noted in Koryakovka, Zhanatan, and Shakat, and there are many sulfates in Koryakovka and Shakat. High concentrations of nitrates were in the villages of Zhertumsyk and Chernoyarka, and chlorides were in Chernoyarka and the State Breeding Station. As a result, mineralization is higher in Shakakt and Chernyarka. According to the calculation of the water quality index, it can be said that, on average, all indices are from 31 to 125 and are classified as for domestic and irrigation use. According to the studied biological indicators, it can be said that microorganisms and actinomycetes are present in many drinking water samples. Microorganisms were present in large quantities in water samples from the villages of Zhanatan and Shakat. Actinomycetes were present in almost all villages in the same quantity, although fungi were present in small quantities in half of the villages (Table 8). These data indicate that drinking water sources in these villages require additional treatment to be used as a drinking source.
Most water quality indicators show significant relationships with land cover type (Table 9). Especially urban land significantly and positively affected most chemical parameters, except for hydrocarbonates, nitrates, and iron (p < 0.05). This means that urban lands were associated with higher concentrations of observed significant relationships with chemical substances. The specific observed effects were mineralization (3.76), dry residue (3.47), calcium (2.99), general hardness (2.45), total anions (2.39), magnesium (1.42), sulfates (1.28), total cations (1.10), natrium and kalium (0.82), and chlorides (0.37). The ‘others’ land cover category affected iron concentrations directly proportionally (3.84), while it had an inversely proportional effect on nitrates (−17.88), general hardness (−1.35), magnesium (−0.70), and calcium (−1.34), which suggests iron enters drinking water through surface water and nitrates, magnesium, and calcium wash away from soil (Table 9).
Forests showed positive relationships with general hardness (2.12), dry residue (4.09), mineralization (4.42), total cations (1.02), natrium and kalium (1.12), magnesium (1.67), and sulfates (1.34), and a negative relationship with nitrates (−44.09). Croplands have statistically significant positive relationships with the general hardness (0.72), dry residue (0.98), mineralization (1.01), total cations (0.3), magnesium (1.67), natrium and kalium (0.22), magnesium (0.34), calcium (0.95), total anions (0.89), chlorides (0.22), and sulfates (0.43). Grasslands have a significant negative relationship (p< 0.05) with general hardness (−042), mineralization (−0.74), dry residue (−0.70), total cations (−0.23), magnesium (−0.24), natrium and kalium (−0.18), magnesium (−0.33), calcium (−0.54), total anions (−0.47), chlorides (−0.1), and sulfates (−0.28) (Table 9).
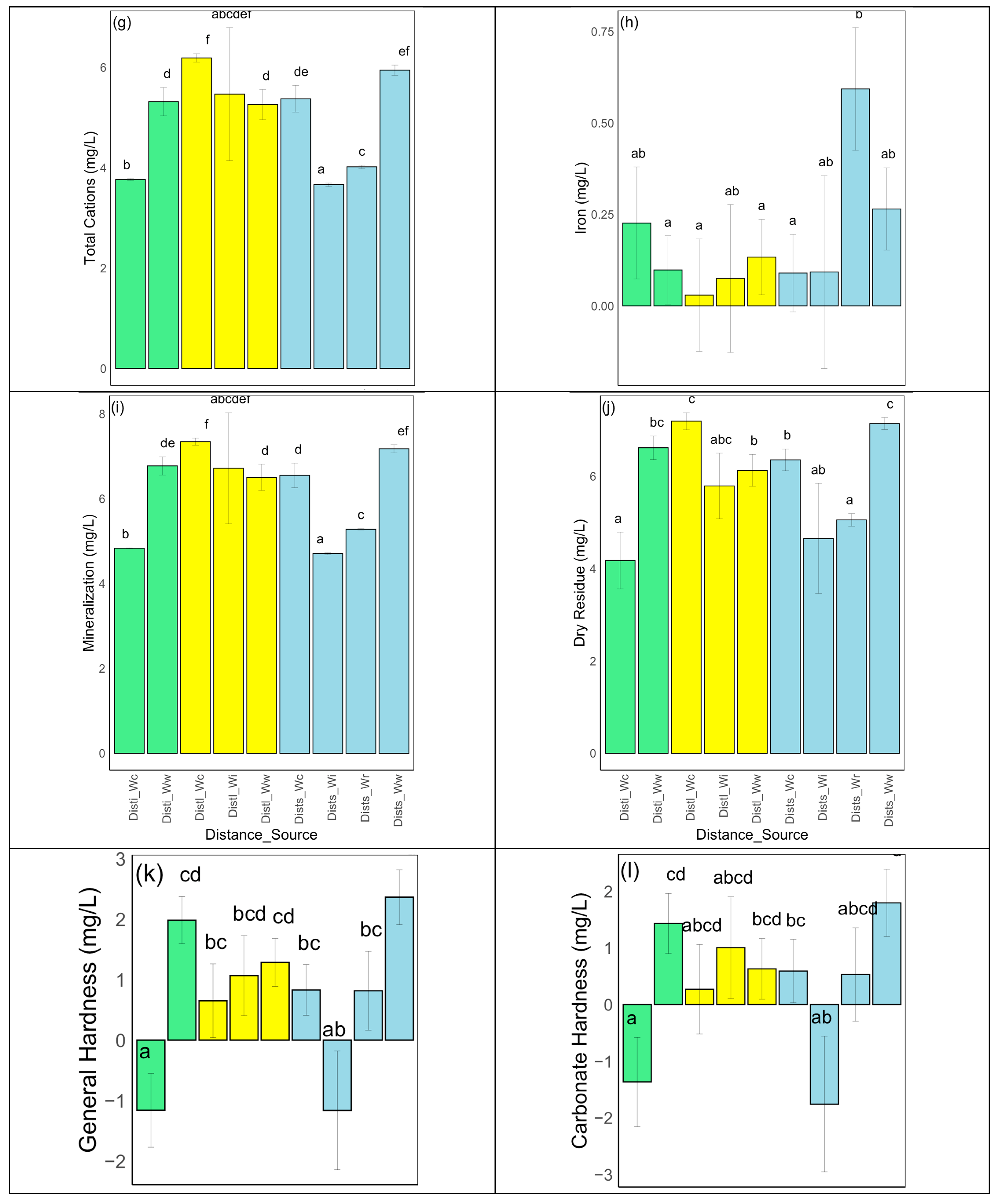
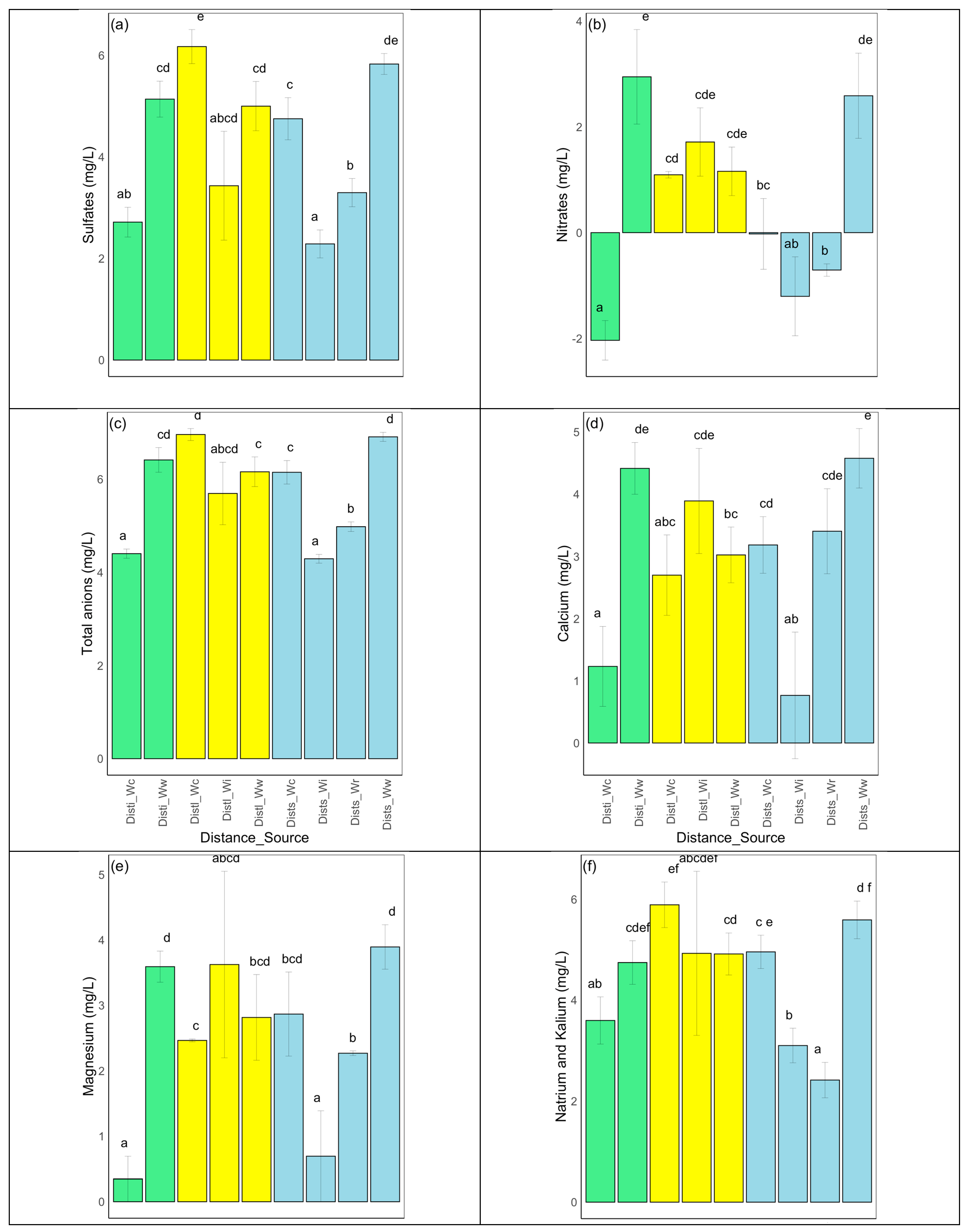
Appendix A provides all the defined parameters of the hydrochemical composition of water and the cation–anion composition of water from different sources depending on the type of drinking water source and the distance from the Irtysh River. The letters above the columns (a, ab, bc, etc.) indicate statistical differences between the groups (groups with the same letters are not statistically significantly different, while those with different letters are statistically significantly different).
This plot shows sulfate levels from drinking water in different villages in the Pavlodar Region. The green bars represent villages at a medium distance from the Irtysh River, the yellow bars represent villages at a long distance, and the blue bars represent villages at a short distance. The first column (green) represents villages at a medium distance from the river with a centralized water supply water and a moderate sulfate concentration. The second column (green) is another village at a medium distance from the motor well source water, with a similar but slightly higher concentration. The third column (yellow) represents villages at a long distance from the river with the centralized water supply system water and shows a higher concentration. The fourth column (yellow) is also from a long-distance village and imported water, with a slightly higher sulfate level than the previous one. The fifth column (yellow) again represents long-distance villages with motor well water, with a concentration similar to the third. The sixth column (blue) represents a short-distance village from a centralized water supply system water with the highest concentration among all. The seventh column (blue) shows another short-distance village from an imported water source with slightly lower sulfate levels. The eighth column (blue) represents yet another short-distance village from a river source with a slightly lower concentration than the sixth. The ninth column (blue) represents the final short-distance village with a concentration slightly lower than the others but still higher than the medium and long-distance villages (Figure A1a).
Sulfates in two different sources of drinking water in villages at an average distance were significantly different in water from the central water supply compared to water from wells, which was twice less. At a large distance in villages, they also differed in different sources; for example, in the central water supply, the water contained significantly more than in imported and well waters. In short distances in villages, different sources also differed in sulfate content. But in a lower concentration, they were in imported waters and in a much higher concentration in wells of houses. Sulfates depend to a greater extent on water sources than on the distance from the Irtysh River. Generally, anions (nitrates, sulfates, total anions) show that nitrate levels vary significantly across distances. Sulfate levels show a similar pattern to nitrates but are generally higher in short-distance villages. Total anions follow the same trend, increasing with proximity to the river (Figure A1a–c).
According to the results of the studies, magnesium in villages at an average distance from the river differed significantly: in waters with a central water supply, it was insignificant, and in well waters, it was significantly higher (Figure A1e). Cations: calcium, magnesium, natrium, kalium, and iron show that calcium and magnesium levels also increase with proximity to the river, with short-distance villages showing higher concentrations. Kalium levels show a similar pattern (Figure A1d–h).
Mineralization shows the total mineral content in the water, with higher values indicating more dissolved minerals. Dry residue indicates the amount of solid residue left after the water has evaporated. It is a measure of the total dissolved solids. General hardness is a measure of the concentration of calcium and magnesium ions in the water, indicating the overall hardness. Carbonate hardness specifically measures the concentration of carbonate and bicarbonate ions, contributing to the water’s alkalinity and hardness. Generally, water from short distances shows higher mineralization and dry residue, indicating more dissolved solids. General hardness and carbonate hardness also tend to be higher in water from short distances, showing increased hardness. This suggests that water closer to the Irtysh River generally has higher levels of minerals and hardness, possibly due to geological factors or water source characteristics (Figure A1i–l).
Total microorganisms measure the overall microbial load in the water. Higher levels can indicate contamination and potential health risks. Actinomycetes are commonly found in soil and water. Higher counts might affect taste and indicate the presence of organic matter. Fungi in water can suggest organic contamination and might affect water safety and taste. Higher amounts are observed in water from short distances, indicating more contamination closer to the river. Actinomycetes levels are generally higher in water from short distances, similar to total microorganisms. Fungi’s higher concentrations are also seen in water from short distances, indicating potential organic contamination (Figure A1n–p).
The Water Quality Index (WQI) on this graph (Figure A1m) shows different water sources and distances. Higher WQI scores (like the blue bars) indicate poorer water quality, potentially due to higher contamination or dissolution. Comparing these across different sources and distances from the Irtysh River can reveal which sources have higher microbial contamination and potential health risks. These parameters together provide an overview of the water quality and its suitability for different uses (Figure A1m).
The results of testing chemical element content factored by the distance from the Irtysh River and the water supply sources showed significant differences in manganese, hydrocarbonates, and chlorides among the main anions, cations, and biological substances (Appendix A).
Graph 5a shows the concentration values of manganese. Negative values are the result of data transformation (centering around the mean). Green and yellow columns (villages in medium and long distances from the Irtysh r.) have higher values compared to blue ones (villages in short distances). In Figure 5b, the concentration of hydrocarbonates is presented in positive values. The yellow bars in villages are a medium distance from the Irtysh r. (Disti_Wi and Disti_Ww) and have the highest concentration values, marked with “de” and “cde”, indicating statistically significant differences from the other groups. The blue group (e.g., Dists_Wr) in villages at a short distance from the Irtysh r. has the lowest concentration, marked with “a”. The concentration of chlorides also varies between categories. The blue bar (in short-distance villages) has the highest concentration values, marked with “e”. The green group (medium distance from the Irtysh r.) and the yellow group (long distance from the Irtysh r.) are in the middle of the values, although they are statistically different (by letters) (Figure 5c).
Thus, the amount of manganese decreased with increasing distance from the river, which might be attributable to the introduction of this metal into drinking water through surface waters (Figure 5a). Moreover, the source of drinking water was a factor, with more manganese content in both centralized and well sources at a closer distance to the Irtysh but only in centralized water sources at middle distances (Figure 5a). Hydrocarbonates were higher at closer distances in centralized, well, and river water sources. Additionally, hydrocarbonates were high in well sources at middle distances from the river and high at long distances in all water source types (Figure 5b). Chlorides were significantly higher in centralized and well sources at close distances, as well as at long and middle distances in well water sources (Figure 5c).
Our results show that grasslands (−14.89) have a dominant effect on water parameters, followed by croplands (5.96), urban lands (2.15), and others (2), with forests (1) having the smallest effect. The total microbial amount showed that Actinomycetes sp. varied (0.34) by land cover types. Nitrates (31.09), total mineralization (6.10), and dry residue (5.48) had large effects among chemical substances. Greater quantities have magnesium (2.48) and natrium and kalium (1.21) from among the cations, and sulfates (1.61) and chlorides (1) from among the anions, depending on the land cover type (Figure 6). We also found that land cover type influences biological indicators; particularly, a significant relationship was found between the amount of Actinomycetes sp. in the land cover types forests (2.32) and other land cover types. Some parameters of the chemical composition of drinking water samples also strongly depend on the type of land cover, for example, nitrates (17.31), iron (7.87), dry residue (0.98), mineralization (0.94), and total anions (0.64) (Figure 6).
Thus, significant negative effect on water parameters, possibly due to increased leaching and lower filtration capacity. Croplands Increased contamination, likely due to fertilizer runoff, leading to higher nitrate levels. Urban lands have moderate effects, mostly from industrial pollution, affecting mineralization and chemical content. Others have minimal effect, likely due to a mix of land cover types that do not contribute significantly to contamination. Forests have the least impact, likely due to their natural filtration ability, which helps maintain water quality. Nitrates have the highest impact, mainly from croplands, due to fertilizer use. Total mineralization dry residue is influenced more in urban and agricultural areas due to increased runoff and contamination. Magnesium and natrium/kalium are common in agricultural runoff and soil leaching. Sulfates and chlorides are likely influenced by industrial pollution and urban activities. Actinomycetes sp. were found in different land cover types, with forests showing a notable presence. This suggests forests might act as reservoirs for certain microbial species, possibly due to organic material decomposition.
Water quality is significantly affected by land cover types through their influence on runoff, infiltration, and biogeochemical processes. Our study shows that grasslands have the most significant influence on water parameters, followed by cropland, urban land, and others, with forests having the least influence. Each land cover type plays a role in shaping water chemistry and quality through different mechanisms: Grasslands can affect water parameters by promoting infiltration and reducing surface runoff. However, they can promote the leaching of nutrients, especially nitrogen and phosphorus, through the breakdown of organic matter and livestock activity. Negative values may indicate a buffering effect, where grasslands moderate fluctuations in water parameters. Cropland, or agricultural land use, directly affects water chemistry through fertilizer application, pesticide runoff, and soil erosion. Elevated nitrate levels in agricultural areas are often due to synthetic fertilizers and animal manures, which can leach into groundwater and surface water, causing eutrophication in water bodies. Cropland also contributes to sedimentation and increased dry matter due to soil disturbance. Non-residential areas contribute pollutants through impervious surfaces (roads, buildings, sidewalks), resulting in increased runoff and decreased infiltration. This can lead to increased concentrations of heavy metals, hydrocarbons, and chlorides (from road salt) in water sources. Forests act as natural filters for water, reducing sediment and pollutant loads through root stabilization and accumulation of organic matter. They enhance water retention and groundwater recharge, resulting in more stable water parameters. Low impact suggests that forests moderate extreme fluctuations in chemical concentrations. Microbial communities in water bodies are critical for nutrient cycling and organic matter decomposition. Actinomycetes sp. were found to vary across land cover types, with a notable presence in forests. Their presence in water suggests an input of organic matter, likely from decaying plant material or soil runoff. Their dominance in forests may be due to leaf litter decomposition and a stable microbial environment. In croplands and urban areas, actinomycetes may be less abundant due to chemicals (fertilizers, pesticides, pollutants) that disrupt microbial communities. In contrast, forested areas provide a rich organic environment that supports microbial diversity. Among the chemicals analyzed, the most influential were nitrates. Elevated nitrate concentrations are commonly associated with agriculture, animal waste, and septic tanks (Figure 7).

4. Discussion

This study highlights the significant influence of geographical location, land cover type, and proximity to the Irtysh River on the chemical and biological quality of drinking water in rural areas of the Pavlodar Region, Kazakhstan. Key chemical indicators such as hydrocarbonates, sulfates, chlorides, and manganese were found to vary based on the type of drinking water source and distance from the river. For instance, manganese concentrations decreased with increasing distance from the Irtysh River, suggesting that surface water contamination is a primary factor for its presence in drinking water. A similar trend was observed in a study by Singh et al. in Punjab which is in India [33], where elevated manganese concentrations were attributed to poor wastewater management and proximity to polluted water sources. Chlorides and hydrocarbonates showed elevated levels near the river, particularly in centralized and well-water systems. These findings align with the research by Marouane et al. (2014) [34], where intensive fertilizer use led to increased chloride and natrium concentrations in groundwater near agricultural areas. These observations emphasize the impact of agricultural runoff on the mineral enrichment of water resources near croplands.
The relationship between land cover types and water quality parameters is a significant outcome of our study. Grasslands were observed to have a notable negative impact on mineralization and general hardness, indicating their role in reducing mineral content through natural filtration processes. This effect is consistent with findings from the study by Rath et al. (2021) [35]. Their work demonstrated that grasslands and wetlands acted as natural buffers, reducing nitrate leaching into groundwater systems. In contrast, croplands and urban lands contributed positively to mineralization and nitrate concentrations. The positive association between croplands and nitrates in this study highlights the influence of agricultural practices on groundwater quality. This result aligns with research conducted by Rahman (2019) [36], which showed that agricultural runoff significantly increased nitrate contamination in groundwater.
Forested areas were associated with higher concentrations of sulfates, mineralization, and general hardness but had a negative correlation with nitrates. This suggests a buffering effect in limiting nitrate contamination, consistent with findings reported by Cui et al. (2021) [37]. Their study found significantly lower nitrate levels in forested regions compared to agricultural zones, indicating the protective role of forests in maintaining groundwater quality.
The biological analysis revealed the presence of Actinomycetes sp. and microbial contamination across multiple water sources, particularly in Zhanatan and Shakat villages. This highlights the urgent need for improved water treatment infrastructure. Similar challenges were reported by Kristanti et al. (2016), where microbial contamination was widespread due to surface water infiltration and inadequate purification processes [38].
Structural Equation Modeling (SEM) analysis in this study demonstrated the complex interplay between land cover, water chemistry, and biological indicators. Grasslands showed significant negative relationships with mineralization and general hardness, while urban and cropland areas contributed positively to mineral loads. These observations are in line with findings by Nurtazin et al. (2020) [39]. Their study highlighted how urbanization and agricultural activities elevated chemical loads and turbidity in regional water systems.
These results highlight the urgent need for targeted water management strategies in rural Kazakhstan. Policymakers should prioritize improving water treatment facilities, particularly in villages dependent on well water and centralized systems near the Irtysh River. Additionally, promoting sustainable land management practices can help mitigate agricultural and urban impacts on water quality. Future research should focus on seasonal variations in water quality and explore innovative solutions for water purification in resource-constrained rural settings. By addressing these critical issues, the findings of this study contribute to a better understanding of the nexus between land cover, water resources, and human health, ultimately aiding in the development of effective strategies for safe drinking water management in rural regions.
The Pavlodar region, known for its industrial activity, faces challenges related to water quality. Industrial discharges and agricultural runoff contribute to the pollution of local water bodies, requiring integrated water management strategies to reduce pollution and protect public health.
Economic activity in regions around the world significantly impacts water quality through a variety of mechanisms. For example, manufacturing and chemical industries often discharge pollutants directly into water bodies, causing pollution. For example, in the Awash River Basin in Ethiopia, industrial and municipal waste, as well as agricultural runoff, have seriously degraded water quality. The use of chemicals in agriculture can result in runoff that pollutes water sources. In the Awash River Basin, agricultural runoff contributes to heavy metal pollution, affecting both surface and groundwater [40]. In Livestock, concentrated animal feeding operations can introduce pathogens and nutrients into water bodies, causing pollution and eutrophication [41].
Our findings highlight the impact of different land cover types on water quality and are consistent with several studies worldwide that highlight the important role of land use in shaping groundwater chemistry and the local ecosystem. Globally, grasslands promote water infiltration and reduce surface runoff, which can mitigate erosion and sediment transport into water bodies. Agricultural practices are the leading cause of soil erosion worldwide, with approximately 75 billion tons of soil lost to erosion each year—a rate that far exceeds natural processes. This erosion not only degrades soil fertility but also transports fertilizer- and pesticide-rich sediments into water bodies, causing pollution and environmental harm [42].
Urbanization introduces impervious surfaces such as roads and buildings, increasing surface runoff and reducing groundwater recharge. This runoff often carries pollutants such as heavy metals, hydrocarbons, and chlorides from road salt into aquatic systems, degrading water quality. The occurrence of manganese in drinking water in our studies is associated with industrial centers in the Pavlodar Region, where manganese can be a contaminant of soil and aquatic environments.
Forested areas act as natural filters, stabilizing the soil and reducing sediment and pollutant loads through root systems and organic matter accumulation. They enhance water retention and groundwater recharge, resulting in more stable water parameters. The presence of forested riparian zones has been associated with improved stream ecological status, highlighting their buffering capacity against pollutants [43].
The composition of microbial communities, such as actinomycete species, varies across land cover types. Forested areas rich in leaf litter organic matter provide a stable environment that supports diverse microbial populations essential for nutrient cycling and organic matter decomposition. In contrast, agricultural and urban areas may have reduced microbial diversity due to chemical pollutants and habitat disturbance. Elevated nitrate levels are commonly associated with agricultural activities, including the use of synthetic fertilizers and manure. Excessive nitrate runoff can lead to eutrophication, causing harmful algal blooms and hypoxic conditions detrimental to aquatic ecosystems.
Based on the results of our research into the relationship between land cover and groundwater quality, we can make recommendations regarding measures to improve the quality of drinking water. Protecting and maintaining grassland areas may help stabilize water quality. Implementing buffer zones, cover cropping, and controlled fertilizer application can reduce contamination. Sustainable urban planning, green infrastructure, and stormwater management should be prioritized. Maintaining and expanding forest cover can contribute to water filtration and quality improvement. High nitrate levels indicate pollution from fertilizers, requiring stricter agricultural regulations. High contributions of chloride, magnesium, and sulfates suggest the need for continuous monitoring and mitigation strategies.
In summary, global research supports your findings, highlighting that land cover types significantly influence water quality through their effects on runoff, infiltration, and biogeochemical processes. Effective land management strategies are critical to mitigating negative impacts and protecting water resources.

5. Conclusions

Significant spatial variations in chemical and biological parameters were observed, with proximity to the Irtysh River playing a critical role. Manganese concentrations declined with distance, while hydrocarbonates and chlorides were highest near the river. Land cover types such as grasslands, croplands, and urban areas demonstrated distinct impacts on water quality. Grasslands mitigated mineral content, while croplands and urban areas increased mineralization, nitrates, and other chemical indicators. Microbial contamination, including Actinomycetes sp., was present in many water samples, highlighting the need for improved water treatment infrastructure to ensure safe drinking water. Most water sources fell into the “Fair” to “Poor” according to the WQI categories, suggesting their suitability for household and irrigation use but requiring treatment for safe consumption.
Vegetated buffer strips along rivers and lakes can filter pollutants before they reach groundwater. Artificial aquifer recharge using clean surface water can be used to dilute polluted groundwater. Precision farming techniques can help minimize the overuse of fertilizers and pesticides. Implement improved wastewater treatment systems for both industrial and municipal discharges. Advocate for stricter environmental land use regulations near water sources.
Policymakers should improve rural water treatment infrastructure, enforce stricter pollution controls, and promote sustainable land use practices to reduce agricultural and urban runoff. Additionally, economic incentives for household filtration, regular water quality monitoring, and a coordinated watershed management approach can enhance long-term water security.

Author Contributions

Conceptualization, J.C. and R.B.; methodology, J.C.; software, R.B., M.K. and N.M.; validation, R.T., R.B. and K.T.; formal analysis, R.B.; investigation, R.B.; resources, R.T. and Z.R.; data curation, R.B. and K.T.; writing—original draft preparation, R.B.; writing—review and editing, J.C. and N.M.; visualization, R.B.; supervision, J.C.; project administration, R.B.; funding acquisition, M.K. All authors have read and agreed to the published version of the manuscript.

Funding

This study was funded by the program “500 Scientists” of “Bolashak” scientific internships of the Ministry of Science and Higher Education of the Republic of Kazakhstan, Michigan State University. This research was funded by the Science Committee of the Ministry of High Education and Science of the Republic of Kazakhstan, grant number AP23486944, on the topic “Linking water quality and quantity of climate change condition in steppe zone of Kazakhstan”.

Data Availability Statement

Acknowledgments

This research is primarily supported by the Bolashak Scholarship to the lead author at Michigan State University.

Conflicts of Interest

The authors declare no conflicts of interest. The funders had no role in the design of the study; in the collection, analyses, or interpretation of data; in the writing of the manuscript; or in the decision to publish the results.

Appendix A

Figure A1. Changes in concentration of chemical and biological substances: sulfates (a), nitrates (b), total anions (c), calcium (d), magnesium (e), natrium and kalium (f), total cations (g), iron (h), mineralization (i), dry residue (j), general hardness (k), carbonate hardness (mg/L) (l), WQI (score) (m), total microbial amount (n), actionomycetes (o), fungi (p) (×109/L) of drinking water by water supply source and distance from the Irtysh River in Pavlodar Region. The y-axis is the changes of equal and unequal variances of the log-transformed value of the chemical substances; the x-axis is the drinking water source type in the Pavlodar Region according to the distance from the Irtysh River. Sources of the water combined into four types: (1) centralized water supply system (Wc); (2) river water (Wr) from the Irtysh River; (3) imported water (Wi) that includes bottled water from the stores (local and imported), purified water from the stores, and free trucked-in water; and (4) well water (Ww), including public water intake pumps on the street, private boreholes at private houses (both with and without water supply to the house), public boreholes, and private wells. (Short Distance (Dists): Naberezhnoye, Chernoyarka, Gosplemstansiya), three within 2–10 km (Intermedium Distance (Disti): Birlik, Zhertumsyk, Zhanatan), and four beyond >10 km from the river (Long Distance (Distl): Shakat, Koryakovka, Efremovka, Shoptykol). One-way ANOVA with equal and unequal variance was applied to test the statistical differences among the variables. Post-hoc Tukey test. “a–f” letters in the graph show a significant difference between the indicators, taking into account the standard error at a confidence level of 0.5%.
Figure A1. Changes in concentration of chemical and biological substances: sulfates (a), nitrates (b), total anions (c), calcium (d), magnesium (e), natrium and kalium (f), total cations (g), iron (h), mineralization (i), dry residue (j), general hardness (k), carbonate hardness (mg/L) (l), WQI (score) (m), total microbial amount (n), actionomycetes (o), fungi (p) (×109/L) of drinking water by water supply source and distance from the Irtysh River in Pavlodar Region. The y-axis is the changes of equal and unequal variances of the log-transformed value of the chemical substances; the x-axis is the drinking water source type in the Pavlodar Region according to the distance from the Irtysh River. Sources of the water combined into four types: (1) centralized water supply system (Wc); (2) river water (Wr) from the Irtysh River; (3) imported water (Wi) that includes bottled water from the stores (local and imported), purified water from the stores, and free trucked-in water; and (4) well water (Ww), including public water intake pumps on the street, private boreholes at private houses (both with and without water supply to the house), public boreholes, and private wells. (Short Distance (Dists): Naberezhnoye, Chernoyarka, Gosplemstansiya), three within 2–10 km (Intermedium Distance (Disti): Birlik, Zhertumsyk, Zhanatan), and four beyond >10 km from the river (Long Distance (Distl): Shakat, Koryakovka, Efremovka, Shoptykol). One-way ANOVA with equal and unequal variance was applied to test the statistical differences among the variables. Post-hoc Tukey test. “a–f” letters in the graph show a significant difference between the indicators, taking into account the standard error at a confidence level of 0.5%.
Water 17 00945 g0a1aWater 17 00945 g0a1bWater 17 00945 g0a1c

References

  1. Song, Y.; Song, X.; Shao, G.; Hu, T. Effects of Land Use on Stream Water Quality in the Rapidly Urbanized Areas: A Multiscale Analysis. Water 2020, 12, 1123. [Google Scholar] [CrossRef]
  2. Dao, P.U.; Heuzard, A.G.; Le, T.X.H.; Zhao, J.; Yin, R.; Shang, C.; Fan, C. The impacts of climate change on groundwater quality: A Review. Sci. Total Environ. 2024, 912, 169241. [Google Scholar]
  3. Paule-Mercado, M.C.; Rabaneda-Bueno, R.; Porcal, P.; Kopacek, M.; Huneau, F.; Vystavna, Y. Climate and land use shape the water balance and water quality in selected European lakes. Sci. Rep. 2024, 14, 8049. [Google Scholar] [CrossRef]
  4. Naz, I.; Ahmad, I.; Aslam, R.W.; Quddoos, A.; Yaseen, A. Integrated Assessment and Geostatistical Evaluation of Groundwater Quality through Water Quality Indices. Water 2024, 16, 63. [Google Scholar] [CrossRef]
  5. Datta, S.; Karmakar, S.; Islam, M.N.; Karim, M.E.; Kabir, M.H.; Uddin, J. Assessing landcover and water uses effects on water quality in a rapidly developing semi-urban coastal area of Bangladesh. J. Clean. Prod. 2022, 336, 130388. [Google Scholar] [CrossRef]
  6. Singh, C.K.; Shashtri, S.; Mukherjee, S.; Kumari, R.; Avatar, R.; Singh, A.; Singh, R.P. Application of GWQI to Assess Effect of Land Use Change on Groundwater Quality in Lower Shiwaliks of Punjab: Remote Sensing and GIS Based Approach. Water Resour. Manag. 2011, 25, 1881–1898. [Google Scholar] [CrossRef]
  7. Thakur, D.; Bartarya, S.K.; Nainwal, H.C.; Dutt, S. Impact of environment and LULC changes on groundwater resources in the Soan Basin, western Himalaya. Environ. Monit. Assess. 2022, 194, 612. [Google Scholar] [CrossRef]
  8. Shanmuharajan, M.B.; Aparna, S.B.; Vivek, S. Groundwater Vulnerability Assessment Phenomenon using DRASTIC & Modified DRASTIC Modeling validated with Nitrate Concentration. Water Qual. 2023, 25, 153–163. [Google Scholar] [CrossRef]
  9. Mueller-Warrant, G.W.; Griffith, S.M.; Whittaker, G.W.; Banowetz, G.M.; Pfender, W.F.; Garcia, T.S.; Giannico, G.R. Impact of land use patterns and agricultural practices on water quality in the Calapooya River Basin of western Oregon. J. Soil Water Conserv. 2012, 67, 183–201. [Google Scholar] [CrossRef]
  10. Cheng, C.; Zhang, F.; Shi, J.; Kung, H.T. What is the relationship between land use and surface water quality? A review and prospects from remote sensing perspective. Environ. Sci. Pollut. Res. 2022, 29, 56887–56907. [Google Scholar] [CrossRef]
  11. Xiao, R.; Wang, G.; Zhang, Q.; Zhang, Z. Multi-scale analysis of relationship between landscape pattern and urban river water quality in different seasons. Sci. Rep. 2016, 6, 25250. [Google Scholar] [CrossRef] [PubMed] [PubMed Central]
  12. Francis, J.B.; Ramberg, E.; Sargac, J.; Forio, M.A.E.; de Saeyer, N.; Mutinova, P.T.; Moe, T.F.; Pavelescu, M.O.; Dinu, V.; Cazacu, C.; et al. Assessing the Benefits of Forested Riparian Zones: A Qualitative Index of Riparian Integrity Is Positively Associated with Ecological Status in European Streams. Water 2020, 12, 1178. [Google Scholar] [CrossRef]
  13. Thomson, A.J.; Giannopoulos, G.; Pretty, J.; Baggs, E.M.; Richardson, D.J. Biological sources and sinks of nitrous oxide and strategies to mitigate emissions. Philos. Trans. R. Soc. B. 2012, 367, 1157–1168. [Google Scholar] [CrossRef] [PubMed] [PubMed Central]
  14. Lapierre, J.-F.; Seekell, D.A.; del Giorgio, P.A. Climate and landscape influence on indicators of lake carbon cycling through spatial patterns in dissolved organic carbon. Glob. Change Biol. 2015, 21, 4425–4435. [Google Scholar] [CrossRef] [PubMed]
  15. The III-IV National Communication of the Republic of Kazakhstan to the UN Framework Convention on Climate Change; Forma Plus Printing House: Astana, Kazakhstan, 2013; 265p, Available online: https://unfccc.int/files/national_reports/annex_i_natcom_/application/pdf/kaz_nc3,4,5,6_eng.pdf (accessed on 12 October 2024).
  16. Mishra, K.; Choudhary, B.; Fitzsimmons, K.E. Predicting and evaluating seasonal water turbidity in Lake Balkhash, Kazakhstan, using remote sensing and GIS. Front. Environ. Sci. 2024, 12, 1371759. [Google Scholar] [CrossRef]
  17. Bolatova, Z.; Tussupova, K.; Toleubekov, B.; Sukhanberdiyev, K.; Sharapatova, K.; Stafström, M. Challenges of Access to WASH in Schools in Low- and Middle-Income Countries: Case Study from Rural Central Kazakhstan. Int. J. Environ. Res. Public Health 2021, 18, 9652. [Google Scholar] [CrossRef] [PubMed]
  18. Order of the Minister of Health of the Republic of Kazakhstan Dated February 20, 2023 No. 26. On Approval of the Sanitary Rules “Sanitary and Epidemiological Requirements for Water Sources, Water Intake Places for Domestic and Drinking Purposes, Domestic and Drinking Water Supply and Places of Cultural and Domestic Water Use and Safety of Water Bodies”. Registered with the Ministry of Justice of the Republic of Kazakhstan on February 20, 2023 No. 31934. Available online: https://adilet.zan.kz/rus/docs/V2300031934 (accessed on 12 October 2024).
  19. Chen, J.; John, R.; Yuan, J.; Mack, E.A.; Groisman, P.; Allington, G.; Wu, J.; Fan, P.; de Beurs, K.M.; Karnieli, A.; et al. Sustainability challenges for the social- environmental systems across the Asian Drylands Belt. Environ. Res. Lett. 2022, 17, 023001. [Google Scholar] [CrossRef]
  20. RSE “Kazhydromet”. Information Bulletin on the State of the Environment in the Pavlodar Region. National Hydrometeorological Service. Retrieved from Kazhydromet.kz. 2022. Available online: https://www.kazhydromet.kz/en/ecology/ezhemesyachnyy-informacionnyy-byulleten-o-sostoyanii-okruzhayuschey-sredy/2023 (accessed on 23 May 2024).
  21. Doe, J. Water resource use and management in the Pavlodar Region of Kazakhstan. J. Water Resour. Manag. 2017, 15, 123–135. [Google Scholar]
  22. Kolluru, V.; John, R.; Chen, J.; Xiao, J.; Amirkhiz, R.G.; Giannico, V.; Kussainova, M. Optimal ranges of social-environmental drivers and their impacts on vegetation dynamics in Kazakhstan. Sci. Total Environ. 2022, 847, 157562. [Google Scholar]
  23. Xi, X.; Steinfeld, D.; Cavallo, S.M.; Wang, J.; Chen, J.; Zulpykharov, K.; Henebry, G.M. What caused the unseasonal extreme dust storm in Uzbekistan during November 2021? Environ. Res. Lett. 2023, 18, 114029. [Google Scholar] [CrossRef]
  24. Mogilyuk, S.V.; Poukh, M.M. Ecology of the Pavlodar Region; EKO: Pavlodar, Kazakhstan, 2019; p. 84. (In Russian) [Google Scholar]
  25. Kikeshev, N.I. Kimak Khaganate. History of Eurasia. In Origins. Hypotheses. Discoveries; LitRes: Moscow, Russia, 2019; T. 2; pp. 166–520. [Google Scholar]
  26. Population Dynamics and Ethnic Composition of Kazakhstan in the Second Half of the 20th Century, Demoscope Weekly, No. 103–104, 3–16 March 2003. Available online: https://stat.gov.kz/en/ (accessed on 23 May 2024). (In Russian)
  27. Korneeva, S.V. Use of groundwater with increased mineralization for drinking water supply in the Pavlodar Region. Geol. Subsoil Prot. 2016, 3, 74–83. [Google Scholar]
  28. Krupa, E.; Romanova, S.; Serikova, A.; Shakhvorostova, L. A Comprehensive Assessment of the Ecological State of the Transboundary Irtysh River (Kazakhstan, Central Asia). Water 2024, 16, 973. [Google Scholar] [CrossRef]
  29. Shamshedenova, S.; Beisenova, R.; Rakhymzhan, Z.; Zhaznaeva, Z.; Syzdykova, N.; Tazitdinova, R.; Khanturin, M. Ecological Characteristics of Groundwater in Rural Areas of the Karaganda Region. J. Ecol. Eng. 2019, 20, 67–75. [Google Scholar] [CrossRef] [PubMed]
  30. Bergey, D.H.; Holt, J.G. Bergey’s Manual of Determinative Bacteriology, 9th ed.; Williams & Wilkins: Baltimore, UK, 1994; pp. 169–178. [Google Scholar]
  31. Horton, R.K. An index number for rating water quality. J. Water Pollut. Control Fed. 1965, 37, 300–306. [Google Scholar]
  32. Karra, K.; Kontgis, C.; Statman-Weil, Z.; Mazzariello, J.C.; Mathis, M.; Brumby, S.P. Global land use/land cover with Sentinel-2 and deep learning. In Proceedings of the 2021 IEEE International Geoscience and Remote Sensing Symposium IGARSS, Brussels, Belgium, 11–16 July 2021; pp. 4704–4707. [Google Scholar] [CrossRef]
  33. Singh, D.D.; Sahoo, M.; Sharma, M.; John, S. Geospatial analysis of groundwater Quality in Ludhiana, Punjab (India). Geo. Environ. Earth Sci. Inter. 2019, 20, 1–12. [Google Scholar]
  34. Marouane, B.; Belhsain, K.; Jahdi, M.; El Hajjaji, S.; Dahchour, A.; Dousset, S.; Satrallah, A. Impact of Agricultural Practices on Groundwater Quality: Case of Charb region—Morocco. J. Mater. Environ. Sci. 2014, 5, 2151–2155. [Google Scholar]
  35. Rath, S.; Zamora-Re, M.; Graham, W.; Dukes, M.; Kaplan, D. Quantifying nitrate leaching to groundwater from a corn-peanut rotation under a variety of irrigation and nutrient management practices in the Suwannee River Basin, Florida. Agric. Water Manag. 2021, 246, 106634. [Google Scholar] [CrossRef]
  36. Rahman, M.N. Urban Expansion Analysis and Land Use Changes in Rangpur City Corporation Area, Bangladesh, Using Remote Sensing (RS) and Geographic Information System (GIS) Techniques. Int. J. Adv. Study Res. Work 2019, 2, 2581–5997. [Google Scholar]
  37. Cui, Y.; Wang, J.; Hao, S. Spatial variability of nitrate pollution and its sources in a hilly basin of theYangtze River based on clustering. Sci. Rep. 2021, 11, 16752. [Google Scholar] [CrossRef]
  38. Kristanti, R.A.; Hadibarata, T.; Syafrudin, M.; Yilmaz, M.; Abdullah, S. Microbiological Contaminants in Drinking Water: Current Status and Challenges. Water Air Soil Pollut. 2022, 233, 299. [Google Scholar] [CrossRef]
  39. Nurtazin, S.; Pueppke, S.; Ospan, T.; Mukhitdinov, A.; Elebessov, T. Quality of Drinking Water in the Balkhash District of Kazakhstan’s Almaty Region. Water 2020, 12, 392. [Google Scholar] [CrossRef]
  40. Abebe, Y.; Alemayehu, T.; Birhanu, B.; Alamirew, T.; Alemayehu, E. Demystifying Heavy Metals and Physicochemical Characteristics of Groundwater in a Volcano-Tectonic Region of Middle Awash, Ethiopia, for Multipurpose Use. Sustainability 2024, 16, 5257. [Google Scholar] [CrossRef]
  41. Rost, S.; Gerten, D.; Bondeau, A.; Lucht, W.; Rohwer, J.; Schaphoff, S. Agricultural green and blue water consumption and its influence on the global water system. Water Resour. Res. 2008, 44, W09405. [Google Scholar] [CrossRef]
  42. Issaka, S.; Ashraf, M.A. Impact of soil erosion and degradation on water quality: A review. Geol. Ecol. Landsc. 2017, 1, 1–11. [Google Scholar] [CrossRef]
  43. Turunen, J.; Markkula, J.; Rajakallio, M.; Aroviita, J. Riparian forests mitigate harmful ecological effects of agricultural diffuse pollution in medium-sized stream. Sci. Total Environ. 2018, 649, 495–503. [Google Scholar] [CrossRef]
Figure 1. Technical route of the study.
Figure 1. Technical route of the study.
Water 17 00945 g001
Figure 2. Locations of 10 selected villages on the bank of the Irtysh River for sampling drinking water in the Pavlodar Region of northeastern Kazakhstan. This land cover map was generated through unsupervised classification of Sentinel-2 Level-2A images. Administrative boundaries are from the Environmental Systems Research Institute (ESRI) (accessed on 15 May 2024).
Figure 2. Locations of 10 selected villages on the bank of the Irtysh River for sampling drinking water in the Pavlodar Region of northeastern Kazakhstan. This land cover map was generated through unsupervised classification of Sentinel-2 Level-2A images. Administrative boundaries are from the Environmental Systems Research Institute (ESRI) (accessed on 15 May 2024).
Water 17 00945 g002
Figure 3. Characteristics of the atmospheric temperature regime in the Pavlodar Region. (a) Average atmospheric temperature for 2000–2021—black color point is extreme temperature, (b) frequency of atmospheric air temperature distribution for 2000–2021 (hours), (c) average atmospheric temperature for 2021—black color point is extreme temperature, (d) frequency of atmospheric air temperature distribution in 2021 (hours). Built on the basis of statistical data from Kazhydromet [20].
Figure 3. Characteristics of the atmospheric temperature regime in the Pavlodar Region. (a) Average atmospheric temperature for 2000–2021—black color point is extreme temperature, (b) frequency of atmospheric air temperature distribution for 2000–2021 (hours), (c) average atmospheric temperature for 2021—black color point is extreme temperature, (d) frequency of atmospheric air temperature distribution in 2021 (hours). Built on the basis of statistical data from Kazhydromet [20].
Water 17 00945 g003
Figure 4. Box plot of the distribution of the chemical parameters of the drinking water in the Pavlodar Region villages. Circle is extream mean and red line is average mean for each chemical parameter.
Figure 4. Box plot of the distribution of the chemical parameters of the drinking water in the Pavlodar Region villages. Circle is extream mean and red line is average mean for each chemical parameter.
Water 17 00945 g004
Figure 5. Changes in the concentration of manganese (a), hydrocarbonates (b), and chlorides (c) (mg/L) of drinking water by water supply source and distance from the Irtysh River in the Pavlodar Region. The y-axis is the changes of equal and unequal variances of the log-transformed value of the chemical substances; the x-axis is the drinking water source type in the Pavlodar Region according to the distance from the Irtysh River. One-way ANOVA with equal and unequal variance was applied to test the statistical differences among the populations. LSM: Least Square Means. “a–e” letters in the graph show a significant difference between the indicators, taking into account the standard error at a confidence level of 0.5%.
Figure 5. Changes in the concentration of manganese (a), hydrocarbonates (b), and chlorides (c) (mg/L) of drinking water by water supply source and distance from the Irtysh River in the Pavlodar Region. The y-axis is the changes of equal and unequal variances of the log-transformed value of the chemical substances; the x-axis is the drinking water source type in the Pavlodar Region according to the distance from the Irtysh River. One-way ANOVA with equal and unequal variance was applied to test the statistical differences among the populations. LSM: Least Square Means. “a–e” letters in the graph show a significant difference between the indicators, taking into account the standard error at a confidence level of 0.5%.
Water 17 00945 g005aWater 17 00945 g005b
Figure 6. The interaction of Landscape and Biological and Chemical Substances of drinking water in rural Pavlodar areas. Note: LANDs—Land cover, Frs—Forests, Crp—Croplands, Grs—Grasslands, Urb—Urban lands, Oth—Others; Wbio—Biological Substances, TMA—Total Microbial Amount, Act—Actinomycetes; WQI—Water Quality Index; Wchem—Water Chemistry, GH—General Hardness, DR—Dry Residue, Mnr—Mineralization, TC—Total Cations, NaK—Natrium and Kalium, Mgn—Magnesium, Clc—Calcium, TA—Total Anions, Ntr—Nitrates, Slf—Sulfates, Chl—Chlorides. The dashed line and arrow indicate the reference in relation to which the share of other indicators is calculated (1), and the solid line and arrow indicate the share in numbers in relation to the reference indicator. Curve arrow line in each parameter—standard error of this parameter. Curve arrow line between two parameters—correlation between parameters.
Figure 6. The interaction of Landscape and Biological and Chemical Substances of drinking water in rural Pavlodar areas. Note: LANDs—Land cover, Frs—Forests, Crp—Croplands, Grs—Grasslands, Urb—Urban lands, Oth—Others; Wbio—Biological Substances, TMA—Total Microbial Amount, Act—Actinomycetes; WQI—Water Quality Index; Wchem—Water Chemistry, GH—General Hardness, DR—Dry Residue, Mnr—Mineralization, TC—Total Cations, NaK—Natrium and Kalium, Mgn—Magnesium, Clc—Calcium, TA—Total Anions, Ntr—Nitrates, Slf—Sulfates, Chl—Chlorides. The dashed line and arrow indicate the reference in relation to which the share of other indicators is calculated (1), and the solid line and arrow indicate the share in numbers in relation to the reference indicator. Curve arrow line in each parameter—standard error of this parameter. Curve arrow line between two parameters—correlation between parameters.
Water 17 00945 g006
Figure 7. The conceptual diagram of the interaction of land cover types, drinking water composition, and pollution sources.
Figure 7. The conceptual diagram of the interaction of land cover types, drinking water composition, and pollution sources.
Water 17 00945 g007
Table 1. Regionally averaged monthly precipitation anomalies in 2021 in Kazakhstan and Pavlodar Region, calculated as deviations from long-term averages for 1961–2021 (in mm), and the probability of non-exceedance (in brackets), calculated based on data for the period 1941–2021 and expressed as %.
Table 1. Regionally averaged monthly precipitation anomalies in 2021 in Kazakhstan and Pavlodar Region, calculated as deviations from long-term averages for 1961–2021 (in mm), and the probability of non-exceedance (in brackets), calculated based on data for the period 1941–2021 and expressed as %.
RegionJanuaryFebruaryMarchAprilMayJuneJulyAugustSeptemberOctoberNovemberDecember
Kazakhstan−4.8 (23)15.5 (98) 21.2 (98)−12.9 (10) −18.8 (1)−8.1 (20)−5.4 (33)−7.1 (27)−6.6 (18) −10.2 (17)−3.9 (42)−14.2 (3)
Pavlodar−5.7 (35) 6.5 (86) 14.4 (91)−12.9 (6)−20.5 (1)11.5 (57)2.9 (56) 15.4 (82)1.7 (50)−5.0 (51) 5.6 (76)−2.2 (30)
Table 2. Main months weather features of the Pavlodar Region in 2021.
Table 2. Main months weather features of the Pavlodar Region in 2021.
MonthsDay Air
Temperature, °C
Night Air
Temperature, °C
Air Pressure, mmHgWind Speed, m/sAir Humidity, %
January−19−207631.772
February−12−167542.979
March−4−77523.580
April1137573.055
May21147513.438
June22157473.250
July25187442.155
August23177482.361
September1487492.459
October+7+37562.570
November−3−67552.967
December−8−97582.484
Table 3. General information about the study villages in the Pavlodar Region of Kazakhstan. Land area of each cover type was calculated within a 4 km radius from the village center (see Table 3).
Table 3. General information about the study villages in the Pavlodar Region of Kazakhstan. Land area of each cover type was calculated within a 4 km radius from the village center (see Table 3).
Name of VillageLatitude, LongitudePopulation *
(Men/Women)
D ** (km)Land Area (km2)
ForestsGrasslandsCroplandsUrbanOthers
Gosplemstancya52°29′59″ N 76°48′43″ E1308 (653/655)2.250.833.025.961.781.01
Shoptykol51°17′46″ N 75°47′00″ E187 (96/91)122.80.0012.350.000.200.01
Shakat52°19′47″ N 77°18′28″ E774 (375/399)26.20.484.384.311.731.66
Chernoyarka52°31′15″ N 76°48′29″ E653 (327/326)1.20.019.481.910.970.20
Birlik52°04′55″ N 77°07′07″ E426 (229/197)7.10.009.090.010.283.13
Koryakovka52°24′32″ N 77°08′47″ E176 (87/89)20.50.1711.540.680.040.13
Zhanatan51°32′27″ N 77°38′11″ E352 (182/170)5.11.084.960.682.011.66
Naberezhnoe52°40′32″ N 76°42′32″ E1552 (731/821)1.40.0310.350.960.330.89
Zhertumsyk52°03′05″ N 77°08′14″ E234 (115/119)6.50.016.524.481.550.02
Efremovka52°32′01″ N 77°21′02″ E1090 (517/573)38.20.078.711.871.330.60
Note(s): * Population size of the study villages based on the data from the Bureau of National Statistics Agency for Strategic Planning and Reforms of the Republic of Kazakhstan [26]; ** the distance from the village center to the Irtysh River.
Table 4. Chemical composition of the Irtysh River’s water in the Pavlodar Region (August 2021).
Table 4. Chemical composition of the Irtysh River’s water in the Pavlodar Region (August 2021).
Anions* µ ± σCationsµ ± σGeneral Parametersµ ± σ
Hydrocarbonates, mg/L 81.33 ± 09.62Natrium and Kalium, mg/L17.33 ± 0.29Mineralization, mg/L196.33 ± 6.50
Carbonates, mg/L20.32 ± 0.13Iron, mg/L0.56 ± 0.01General Hardness, mg-Eq2.17 ± 0.05
Chlorides, mg/L14.00 ± 0.16Calcium, mg/L28.00 ± 0.26Carbonate Hardness, mg-Eq1.98 ± 0.03
Nitrates, mg/L0.50 ± 0.01Magnesium, mg/L9.67 ± 0.06Dry Residual, mg/L155.67 ± 5.03
Sulfates, mg/L25.33 ± 0.71Manganese, mg/L0.01 ± 0.004pH8.28 ± 0.09
Total Anions, mg/L143.67 ± 1.27Total Cations, mg/L55.67 ± 0.32
Note(s): * µ is a parameter’s mean, and σ is a standard deviation.
Table 5. Composition of drinking water sources (%) in the 10 study villages in the Pavlodar Region of Kazakhstan.
Table 5. Composition of drinking water sources (%) in the 10 study villages in the Pavlodar Region of Kazakhstan.
Name of VillageWcWiWrWw
Wi1Wi2Wi3Wi4Ww1Ww2Ww3Ww4Ww5Ww6
Gosplemstancya50.794.761.59----15.8826.98---
Shoptykol---------100--
Shakat16.222.70-2.70---70.278.11---
Chernoyarka8.70------41.3034.78--15.22
Birlik40.82---8.16--20.4112.24--18.37
Koryakovka----5.26-42.115.2626.3221.05--
Zhanatan-13.33-----60.0026.67---
Naberezhnoe40.861.08--3.2233.33-4.306.451.088.601.08
Zhertumsyk3.03--3.0321.21--45.4512.123.03-6.06
Efremovka-------72.5027.50---
Note(s): Wc—centralized water supply system, Wi—imported water, Wr—water from river, Ww—well water, Wi1—bottled water from general stores, Wi2—purified water from general stores, Wi3—bottled water from the manufacturer, Wi4—free trucked water, Ww1—public water intake pump, Ww2—private borehole in yard without supply inside, Ww3—private borehole in yard with supply inside, Ww4—public borehole, Ww5—private well in courtyard with water supply inside, Ww6—private well in courtyard without water supply inside.
Table 6. WQI score range and corresponding water quality status and possible usage of water.
Table 6. WQI score range and corresponding water quality status and possible usage of water.
WQIWater QualityPossible Usage
0–25ExcellentDrinking, Irrigation, and Industrial
26–50GoodDomestic, Irrigation, and Industrial
51–75FairIrrigation and Industrial
76–100PoorIrrigation
101–150Very PoorRestricted Use for Irrigation
>150Unfit for DrinkingProper Treatment Required Before Use
Table 7. Name and descriptions of land cover types in the Pavlodar Region, Kazakhstan.
Table 7. Name and descriptions of land cover types in the Pavlodar Region, Kazakhstan.
Class NameDescription of Class
Water Bodies Rivers, ponds, lakes, flooded salt plains
Forests Deciduous, evergreen, mixed, and residential forests
Wetland Areas Flooded areas, emergent vegetation, rice paddies, and other irrigated/inundated lands
Croplands Crops of cereals, crops not at tree height, rainfed, irrigated, mosaic
Built-up and Urban Lands Residential, commercial, industrial, roads and transportation, communications, and utilities
Bare Areas Bare rock areas, sands, dry salt flats/pans, dried lake beds
Permanent Snow/Ice Perennial cover of ice and/or snow, generally greater than 25% of total cover
Grasslands Managed grasslands, semi-natural grasslands, natural grassy vegetation, and rangelands
Clouds No land cover information due to persistent cloud cover
Table 8. Chemical and biological composition (* µ ± σ) of the drinking water sources of Pavlodar rural region (August 2021).
Table 8. Chemical and biological composition (* µ ± σ) of the drinking water sources of Pavlodar rural region (August 2021).
Village’s Name/Chemical SubstancesBirlikChernoyarkaEfremovkaGosplemstantcyiaKoryakovkaNaberezhnoeShakatShoptykolZhanatanZhertumsyk
Natrium and Kalium, mg/L71.17 ± 6.42135.33 ± 7.98181.6 ± 3.41211.71 ± 5.53256.69 ± 4.44132.71 ± 1.57380.17 ± 1.48332 ± 4.29192.6 ± 1.51119.8 ± 1.11
Iron, mg/L0.16 ± 0.020.08 ± 0.0060.06 ± 0.0020.3 ± 0.0510.05 ± 0.0020.27 ± 0.0370.18 ± 0.0250.08 ± 0.0040.18 ± 0.0110.05 ± 0.007
Calcium, mg/L28.67 ± 0. 3988.33 ± 0.6836.4 ± 0.5381.71 ± 0.26134.63 ± 2.3528.29 ± 0.1623.5 ± 0.8462 ± 0.5376.4 ± 0.28140 ± 1.01
Magnesium, mg/L13.17 ± 0.1749.32 ± 0.3734.6 ± 0.6954.43 ± 0.1994.08 ± 1.6316.14 ± 0.1417.33 ± 0.8682.5 ± 1.0447.2 ± 0.9647.4 ± 0.35
Manganese, mg/L0.01 ± 0.0010.2 ± 0.0460.02 ± 0.0030.1 ± 0.0160.03 ± 0.0040.07 ± 0.0110.01 ± 0.0010.01 ± 0.0010.22 ± 0.0070.01 ± 0.001
Total Cations, mg/L113.17 ± 1.15273.17 ± 1.79252.6 ± 2.89359.17 ± 1.01364.27 ± 6.28177.71 ± 1.62421.17 ± 1.31476.5 ± 5.84260 ± 1.34308 ± 2.46
Hydrocarbonates, mg/L 90.33 ± 1.12247.17 ± 1.71296.4 ± 3.09245.71 ± 4.31866.4 ± 15.69181.14 ± 1.49339.67 ± 3.28291.75 ± 3.91337.67 ± 3.95197.8 ± 1.06
Carbonates, mg/L18 ± 0.0828 ± 0.2236 ± 0.1430 ± 8.4912 ± 0.0323.57 ± 18.040000
Chlorides, mg/L79.67 ± 0.63153.5 ± 8.0480.8 ± 0. 20247.29 ± 8.03383.50 ± 8.5578.86 ± 0.81139.33 ± 5.46175.5 ± 2.85150 ± 3.54184.8 ± 1.78
Nitrates, mg/L24.24 ± 3.7558.2 ± 6.734.78 ± 0.181.41 ± 0.032.86 ± 0.482.71 ± 0.343.63 ± 0.1711.65 ± 0.1720.53 ± 0.35180.56 ± 1.67
Sulfates, mg/L57.67 ± 0.63197.5 ± 8.04239.8 ± 2.02311 ± 8.03646.4 ± 8.58120 ± 8.15459.83 ± 5.43169.75 ± 2.85286.67 ± 3.54228.8 ± 1.71
Total Anions, mg/L260.83 ± 2.86684.33 ± 4.68632.2 ± 4.79819.43 ± 2.30105.03 ± 1.36407.71 ± 3.53942.67 ± 2.44655.25 ± 1.01796.67 ± 1.07792.4 ± 6.13
Mineralization, mg/L374.17 ± 4.01957.83 ± 6.47884.8 ± 7.651162.43 ± 3.36750.57 ± 1.69584.14 ± 5.171363.67 ± 3.85922.25 ± 1.531081 ± 1.471100.6 ± 8.51
General Hardness, mg-Eq2.52 ± 0. 348.47 ± 0.664.66 ± 0.0868.57 ± 0.296.16 ± 11.252.74 ± 0.023.66 ± 0.015.7 ± 0.887.7 ± 0.2710.92 ± 0.89
Carbonate Hardness, mg-Eq1.77 ± 0.024.82 ± 0.034.54 ± 0.084.31 ± 0.0713.82 ± 0.252.65 ± 0.0252.93 ± 0.264.78 ± 0.0625.28 ± 0.063.72 ± 0.021
Dry Residual, mg/L312.33 ± 3.63834.33 ± 5.61738 ± 8.121039.57 ± 31.89646.24 ± 1.41493.43 ± 4.451193.83 ± 36.71776.5 ± 1.22940 ± 15.181001.4 ± 8.12
pH7.78 ± 0.698.27 ± 0.288.28 ± 0.278.04 ± 0.338.07 ± 0.588.5 ± 0.236.65 ± 2.137.54 ± 0.177.87 ± 0.166.85 ± 1.1
WQI31.83 ± 0.4552.8 ± 0.3950.23 ± 0.26114 ± 7.1144.58 ± 0.4242.73 ± 0.2772.85 ± 0.3260.42 ± 0.88125.43 ± 6.8353.39 ± 0.58
Actinomycetes 1.14 ± 0.0180.49 ± 0.0051.71 ± 0.171.99 ± 0.331.06 ± 0.0561.02 ± 0.0911.46 ± 0.0180.15 ± 0.0011.62 ± 0.0660.41 ± 0.005
Fungi0.08 ± 0.0010 ± 00 ± 00 ± 00 ± 00.18 ± 0.0040.18 ± 0.0030.1 ± 0.0020 ± 00.33 ± 0.007
Total Microbial Amount0.76 ± 0.010.92 ± 0.00781.28 ± 1.0830.16 ± 0.7450.62 ± 0.9929.47 ± 0.75100.95 ± 1.080.72 ± 0.009160.48 ± 8.8741.08 ± 0.88
Note(s): * µ is a parameter’s mean, and σ is a standard deviation.
Table 9. Relationship between land cover types of rural Pavlodar Region and chemical substances of drinking water samples. Regressions of interaction: The Chemical Substance and Land Cover Types (Ch~LC). Structural Equation Model: Estimator—Maximum Likelihood (ML), Optimization method—Nonlinear Minimization using the Brouden-Fletcher-Goldfarb-Shanno (NLMINB).
Table 9. Relationship between land cover types of rural Pavlodar Region and chemical substances of drinking water samples. Regressions of interaction: The Chemical Substance and Land Cover Types (Ch~LC). Structural Equation Model: Estimator—Maximum Likelihood (ML), Optimization method—Nonlinear Minimization using the Brouden-Fletcher-Goldfarb-Shanno (NLMINB).
LCCh~LCHCO3SO4ClNO3TACaMgNa, KFeTCMinDR GH
GrasslandsEstimate−0.063−0.283−0.096−0.652−0.486−0.537−0.236−0.184−0.194−0.226−0.745−0.703−0.421
SE0.0570.0570.0431.2600.1520.1230.1110.0500.5580.0670.2050.1790.136
Z-value−1.112−4.925−2.256−0.517−3.203−4.382−2.136−3.695−0.347−3.386−3.641−3.929−3.087
P(>|z|)0.2660.0000.0240.6050.0010.0000.0330.0000.7290.0010.0000.0000.002
CroplandsEstimate0.1210.4300.2166.7890.8860.9490.3380.217−0.5670.3321.0140.9840.715
SE0.0770.0850.0623.6810.2150.2380.1570.0700.8640.0990.2970.2650.220
Z-value1.5825.0773.5051.8444.1193.9962.1563.111−0.6563.3433.4133.7173.253
P(>|z|)0.1140.0000.0000.0650.0000.0000.0310.0020.5120.0010.0010.0000.001
ForestsEstimate0.2761.3390.420−44.0881.7041.6861.6691.1211.2681.0204.4244.0912.124
SE0.3810.4480.29313.2401.0881.0900.5980.2513.9060.4211.1341.0360.962
Z-value0.7242.9881.433−3.3301.5671.5472.7904.4690.3252.4243.9013.9472.207
P(>|z|)0.4690.0030.1520.0010.1170.1220.0050.0000.7450.0150.0000.0000.027
UrbanEstimate0.4531.2760.36511.9852.3912.9881.4240.815−1.1371.1033.7633.4682.454
SE0.2330.2320.1657.0820.6250.5380.3990.1902.6560.2540.7820.6880.535
Z-value1.9415.4932.2181.6923.8265.5553.5734.303−0.4284.3414.8145.0404.590
P(>|z|)0.0520.0000.0270.0910.0000.0000.0000.0000.6690.0000.0000.0000.000
OthersEstimate−0.291−0.078−0.179−17.882−0.696−1.343−0.6960.0943.836−0.130−0.816−0.739−1.347
SE0.1620.1790.1137.7490.4580.5610.2990.1501.5910.1950.6490.5780.469
Z-value−1.802−0.436−1.584−2.308−1.519−2.395−2.3260.6222.412−0.667−1.258−1.280−2.869
P(>|z|)0.0720.6630.1130.0210.1290.0170.0200.5340.0160.5050.2090.2010.004
Note(s): LC—land cover type, HCO3—hydrocarbonates, SO4—sulfates, Cl—chlorides, NO3—nitrates, TA—total anions, Ca—calcium, Mg—magnesium, Na, K—natrium and kalium, Fe—iron, TC—total cations, Min—mineralization, DR—dry residue, GH—general hardness, Estimate—correlation concentration of chemical substances changing in association with land cover types (mg/L), SE—standard error.
Disclaimer/Publisher’s Note: The statements, opinions and data contained in all publications are solely those of the individual author(s) and contributor(s) and not of MDPI and/or the editor(s). MDPI and/or the editor(s) disclaim responsibility for any injury to people or property resulting from any ideas, methods, instructions or products referred to in the content.

Share and Cite

MDPI and ACS Style

Beisenova, R.; Chen, J.; Kussainova, M.; Tussupova, K.; Tazitdinova, R.; Mujahid, N.; Rakhymzhan, Z. Influence of Geographical Locations on Drinking Water Quality in Rural Pavlodar Region, Kazakhstan. Water 2025, 17, 945. https://doi.org/10.3390/w17070945

AMA Style

Beisenova R, Chen J, Kussainova M, Tussupova K, Tazitdinova R, Mujahid N, Rakhymzhan Z. Influence of Geographical Locations on Drinking Water Quality in Rural Pavlodar Region, Kazakhstan. Water. 2025; 17(7):945. https://doi.org/10.3390/w17070945

Chicago/Turabian Style

Beisenova, Raikhan, Jiquan Chen, Maira Kussainova, Kamshat Tussupova, Rumiya Tazitdinova, Nurul Mujahid, and Zhanar Rakhymzhan. 2025. "Influence of Geographical Locations on Drinking Water Quality in Rural Pavlodar Region, Kazakhstan" Water 17, no. 7: 945. https://doi.org/10.3390/w17070945

APA Style

Beisenova, R., Chen, J., Kussainova, M., Tussupova, K., Tazitdinova, R., Mujahid, N., & Rakhymzhan, Z. (2025). Influence of Geographical Locations on Drinking Water Quality in Rural Pavlodar Region, Kazakhstan. Water, 17(7), 945. https://doi.org/10.3390/w17070945

Note that from the first issue of 2016, this journal uses article numbers instead of page numbers. See further details here.

Article Metrics

Back to TopTop