Delineation and Morphometric Characterization of Small- and Medium-Sized Caspian Sea Basin River Catchments Using Remote Sensing and GISs
Abstract
1. Introduction
2. Materials and Methods
2.1. Study Area
2.2. Methods
2.2.1. Methodology for Assessing the Accuracy of DEMs
- Average elevation difference (systematic error), m:
- Root-mean-square error, m:
- Mean absolute error, m:
- Standard root-mean-square error (Bessel’s correction), m:
- Centered mean absolute error, m:
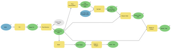
2.2.2. Methodology for Identifying River Catchments and Using ArcGIS ModelBuilder
2.2.3. The Method of Calculating the Morphometric Characteristics of the River Catchment
3. Results
3.1. Automatic River Basin Identification Using Various DEMs
3.1.1. Sunzha
3.1.2. Sulak
3.1.3. Ulluchay
3.1.4. Karachay
3.1.5. Atachay
3.1.6. Haraz
3.1.7. Gorgan
3.2. Morphometric Characteristics of River Catchments
4. Discussion
5. Conclusions
Author Contributions
Funding
Data Availability Statement
Conflicts of Interest
Appendix A
- # Load necessary libraries
- library(dendextend)
- # Create the data matrix
- data <- matrix(c(−15.0, −9.2, −17.0, −20.5, −17.8, −31.1, −34.2,
- 52.4, 48.7, 53.2, 53.5, 52.5, 58.7, 61.3,
- 22.8, 17.9, 23.2, 25.9, 23.7, 35.0, 38.0,
- 50.2, 47.8, 50.4, 49.4, 49.3, 49.8, 50.9,
- 4.5, 4.1, 4.5, 4.4, 4.3, 4.5, 4.7),
- nrow = 5, byrow = TRUE)
- # Name the columns
- colnames(data) <- c(“ASTER”, “ALOS”, “COP_30”, “NASA_DEM”, “SRTM_30”, “SRTM_90”, “COP_90”)
- # Transpose the data matrix to perform clustering on columns
- data_t <- t(data)
- # Calculate distance matrix (Euclidean distance)
- dist_matrix <- dist(data_t)
- # Perform hierarchical clustering using the “complete” linkage method
- hc <- hclust(dist_matrix, method = “complete”)
- # Plot the dendrogram
- dend <- as.dendrogram(hc)
- plot(dend, main = “Dendrogram of Clustering by DEM”, ylab = “Height”, xlab = ““, sub = ““)
Appendix B. Maps























References
- Zlatopolsky, A. Constancy of the area of the total catchment of watercourses of the same scale and the distribution of this catchment between watercourses of a larger scale. Curr. Probl. Remote Sens. Earth Space 2023, 20, 120–129. [Google Scholar] [CrossRef]
- Vanik, N.; Patidar, A.K.; Kumar, A.; Al, A.; Mishra, V. Terrain analysis and hydrogeomorphic investigation of the sita-swarna river basin, udupi, SW India: Insights from remote sensing methods. Quat. Sci. Adv. 2023, 12, 100125. [Google Scholar] [CrossRef]
- Lisetskii, F.N.; Pavlyuk, Y.V.; Kirilenko, Z.A.; Pichura, V.I. Basin organization of nature management for solving hydroecological problems. Russ. Meteorol. Hydrol. 2014, 39, 550–557. [Google Scholar] [CrossRef]
- Mustafin, M.G.; Valkov, V.A.; Pavlov, N.S.; Vinogradov, K.P.; Bogolyubova, A.A. Monitoring of water bodies by remote methods. Vestnik SSUGT (Sib. State Univ. Geosyst. Technol.) 2023, 28, 67–75. [Google Scholar] [CrossRef]
- Yang, L.; Driscol, J.; Sarigai, S.; Wu, Q.; Lippitt, C.D.; Morgan, M. Towards Synoptic Water Monitoring Systems: A Review of AI Methods for Automating Water Body Detection and Water Quality Monitoring Using Remote Sensing. Sensors 2022, 22, 2416. [Google Scholar] [CrossRef] [PubMed]
- Salunke, K.A.; Wayalb, A. Quantitative Analysis of a River Basin—A GIS-based Approach. Turk. J. Comput. Math. Educ. (TURCOMAT) 2021, 12, 3429–3436. [Google Scholar] [CrossRef]
- Korytny, L.M. The basin concept: From hydrology to nature management. Geogr. Nat. Resour. 2017, 38, 111–121. [Google Scholar] [CrossRef]
- Molle, F. River-basin planning and management: The social life of a concept. Geoforum 2009, 40, 484–494. [Google Scholar] [CrossRef]
- Gunjan, P.; Mishra, S.K.; Lohani, A.K.; Chandniha, S.K. The Study of Morphological Characteristics for Best Management Practices Over the Rampur Watershed of Mahanadi River Basin Using Prioritization. J. Indian Soc. Remote Sens. 2019, 48, 35–45. [Google Scholar] [CrossRef]
- Mesa, L.M. Morphometric analysis of a subtropical Andean basin (Tucumán, Argentina). Environ. Geol. 2006, 50, 1235–1242. [Google Scholar] [CrossRef]
- Masharif, B.; Khasanov, K.; Primbetov, I. Vertical Accuracy of Freely Available Global Digital Elevation Models: A Case Study in Karaman Water Reservoir Territory. Int. J. Geoinform. 2022, 18, 53–61. [Google Scholar] [CrossRef]
- Onkov, I. Evaluation of SRTM Height Accuracy for the Orthotransformation of High Resolution Satellite Images. Geomatics 2011, 3, 40–46. [Google Scholar]
- Uuemaa, E.; Ahi, S.; Montibeller, B.; Muru, M.; Kmoch, A. Vertical Accuracy of Freely Available Global Digital Elevation Models (ASTER, AW3D30, MERIT, TanDEM-X, SRTM, and NASADEM). Remote Sens. 2020, 12, 3482. [Google Scholar] [CrossRef]
- Stoica, P.; Zaborilă, A.; Telișcă, M.; Balan, I.; Giurma-Handley, C.-R. Deriving a unit hydrograph for Tazlău River Basin using ArcGIS. Present. Environ. Sustain. Dev. 2022, 2, 249–257. [Google Scholar] [CrossRef]
- Zheng, W.; Cao, W.; Li, G.; Zhu, S.; Zhang, X. Spatial Pattern Characteristics and Factors for the Present Status of Rural Settlements in the Lijiang River Basin Based on ArcGIS. Int. J. Environ. Res. Public Health 2023, 20, 4124. [Google Scholar] [CrossRef] [PubMed]
- Rajagopalasingam, V.; Mikunthan, T.; Sivakumar, S.S. Exploring Flood Susceptibility Mapping Using ArcGIS Techniques Integrated with Analytical Hierarchy Process under Multi-Criteria Decision Analysis in Kanakarayan Aru River Basin, Sri Lanka. Eng. J. Inst. Eng. Sri Lanka 2023, 56, 83–96. [Google Scholar] [CrossRef]
- Vujovic, F.; Culafic, G.; Valjarevic, A.; Bräanin, E.; Durlevic, U. Comparative geomorphometric analysis of drainage basin using AW3D30 model in ARCGIS and QGIS environment: Case study of the Ibar River drainage basin, Montenegro. J. Agric. For. 2024, 70, 217–230. [Google Scholar] [CrossRef]
- Mishvelov, E.G.; Kornienko, A.I.; Guseynova, N.O.; Tikhonov, E.E.; Pavlenko, E.N. Morphometric characteristics of the relief and assessment of erosional hazards of the Kalaus River basin, Russia, based on digital modelling. South Russ. Ecol. Dev. 2024, 19, 147–159. [Google Scholar] [CrossRef]
- Dashavant, P.B.; Dandu, M.M. Estimation of Water Balance Components of Patapur Micro Watershed in the Tungabhadra River Basin Using QSWAT Model in QGIS Environment. Int. J. Environ. Clim. Change 2022, 12, 1013–1028. [Google Scholar] [CrossRef]
- Hall, G.; Cratchley, R.; Johnson, S. The use of SAGA-GIS in an integrated meteorological/hydrological model for the Mawddach river catchment, North Wales//SAGA-Analysis and Modelling Applications. In SAGA-Analysis and Modelling Applications; Bangor University: Bangor, UK, 2006; Volume 115, p. 53. [Google Scholar]
- Parmar, S.S. Sediment Yield Assessment Using SAGA GIS and USLE model: A Case Study of Watershed—63 of Narmada River, Gujarat, India. Int. J. Eng. Trends Technol. 2019, 67, 1–13. [Google Scholar] [CrossRef]
- Rai, P.; Mohan, K.; Mishra, S.; Ahmed, A.; Mishra, V. A GIS-based approach in drainage morphometric analysis of Kanhar River Basin, India. Appl. Water Sci. 2017, 7, 217–232. [Google Scholar] [CrossRef]
- Magesh, N.S.; Jitheshlal, K.V.; Chandrasekar, N.; Jini, K.V. Geographical information system-based morphometric analysis of Bharathapuzha river basin, Kerala, India. Appl. Water Sci. 2013, 3, 467–477. [Google Scholar] [CrossRef]
- Reddy, G.P.O.; Maji, A.K.; Gajbhiye, K.S. Drainage morphometry and its influence on landform characteristics in a basaltic terrain, Central India—A remote sensing and GIS approach. Int. J. Appl. Earth Obs. Geoinf. 2004, 6, 1–16. [Google Scholar] [CrossRef]
- Yang, G.; Chen, Z.; Jiang, J. Drainage morphometry of the Lishui catchment in the middle Yangtze basin, China: Morphologic and tectonic implications. Arab. J. Geosci. 2020, 13, 561. [Google Scholar] [CrossRef]
- Jiang, Y. GIS Stream Network Analysis for Huaihe River Basin of China. Procedia Environ. Sci. 2011, 10, 1553–1558. [Google Scholar] [CrossRef][Green Version]
- Zheng, T.; Zhou, Z.; Zou, Y.; Pulatov, B.; Biswas, A. Analysis of Spatial and Temporal Characteristics and Spatial Flow Process of Soil Conservation Service in Jinghe Basin of China. Sustainability 2021, 13, 1794. [Google Scholar] [CrossRef]
- Chernykh, D.V.; Biryukov, R.Y.; Zolotov, D.V.; Pershin, D.K. Spatiotemporal Dynamics of Landscapes of Plain and Mountain Catchments in the Altai Region During the Last 40 Years. Geogr. Nat. Resour. 2018, 39, 228–238. [Google Scholar] [CrossRef]
- Mewded, M.; Abebe, A.; Tilahun, S.; Agide, Z. Impact of land use and land cover change on the magnitude of surface runoff in the endorheic Hayk Lake basin, Ethiopia. SN Appl. Sci. 2021, 3, 742. [Google Scholar] [CrossRef]
- Ramanujam, M.; Rangasamy, N.; Rathinam, A.; Veeraiyan, P. Using the Normalized Differential Vegetation Index (NDVI) to Detect Vegetative Change with Remote Sensing and GIS: A Study of the Kumbur River Basin in Kodaikanal Taluk, Dindigul District. Eur. J. Environ. Earth Sci. 2022, 3, 32–36. [Google Scholar] [CrossRef]
- Qi, J.; Marsett, R.; Moran, M.; Goodrich, D.; Heilman, P.; Kerr, Y.; Dedieu, G.; Chehbouni, A.; Zhang, X. Spatial and temporal dynamics of vegetation in the San Pedro River basin area. Agric. For. Meteorol. 2000, 105, 55–68. [Google Scholar] [CrossRef]
- Makarieva, O.M.; Nesterova, N.V.; Ostashov, A.A.; Zemlyanskova, A.A.; Tumskoy, V.E.; Gagarin, L.A.; Ekaykin, A.A.; Shikhov, A.N.; Olenchenko, V.V.; Khristoforov, I.I. Perspectives of the development of complex interdisciplinary hydrological and geocryological research in the North-East of Russia. Vestn. St. Petersburg Univ. Earth Sci. 2021, 66, 74–90. [Google Scholar] [CrossRef]
- Gomes, M.V.R.; Battemarco, B.P.; Guimarães, L.F.; de Oliveira, A.K.B.; Rutigliani, V.d.A.; Cabral, F.M.; Bezerra, R.d.O.P.; Lourenço, I.B.; Rezende, O.M.; de Magalhães, P.C.; et al. The use of blue-green infrastructure as a multifunctional approach to watersheds with socio-environmental vulnerability. Blue-Green Syst. 2021, 3, 281–297. [Google Scholar] [CrossRef]
- Lininger, K.B.; Wohl, E.; Rose, J.R. Geomorphic Controls on Floodplain Soil Organic Carbon in the Yukon Flats, Interior Alaska, From Reach to River Basin Scales. Water Resour. Res. 2018, 54, 1934–1951. [Google Scholar] [CrossRef]
- Gorbunova, T.; Gorbunov, R.; Camara, A.I.; Bratanov, N.; Sow, B.B.; Pham, C.N.; Safonova, M.; Faerman, A.; Tabunshchik, V.; Nikiforova, A.; et al. Heavy Metals in Soils of the Fatala River Basin (Republic of Guinea). Rev. De Gestão Soc. Ambient. 2024, 18, e08309. [Google Scholar] [CrossRef]
- Gao, Z.; Tan, M.; Liu, J.; Zhang, Y.; Niu, Y.; Jiang, B. Characterization of soil trace metal pollution, source identification, and health risk assessment in the middle reaches of the Guihe River Basin. Environ. Monit. Assess. 2024, 196, 122. [Google Scholar] [CrossRef] [PubMed]
- Tabunschik, V.; Gorbunov, R.; Bratanov, N.; Gorbunova, T.; Mirzoeva, N.; Voytsekhovskaya, V. Fatala River Basin (Republic of Guinea, Africa): Analysis of Current State, Air Pollution, and Anthropogenic Impact Using Geoinformatics Methods and Remote Sensing Data. Sustainability 2023, 15, 15798. [Google Scholar] [CrossRef]
- Yang, X.; Feng, Z.; Chen, Y. Study on the spatio-temporal patterns of urban air pollution and its spatial mismatch with air pollutant emissions in the Yellow River Basin, China. Environ. Res. Commun. 2023, 5, 055008. [Google Scholar] [CrossRef]
- Dabral, P.P.; Baithuri, N.; Pandey, A. Soil Erosion Assessment in a Hilly Catchment of North Eastern India Using USLE, GIS and Remote Sensing. Water Resour. Manag. 2008, 22, 1783–1798. [Google Scholar] [CrossRef]
- Wang, H.; Zhao, H. Dynamic Changes of Soil Erosion in the Taohe River Basin Using the RUSLE Model and Google Earth Engine. Water 2020, 12, 1293. [Google Scholar] [CrossRef]
- Garmaev, E.Z.; P’yankov, S.V.; Shikhov, A.N.; Ayurzhanaev, A.A.; Sodnomov, B.V.; Abdullin, R.K.; Tsydypov, B.Z.; Andreev, S.G.; Chernykh, V.N. Mapping Modern Climate Change in the Selenga River Basin. Russ. Meteorol. Hydrol. 2022, 47, 113–122. [Google Scholar] [CrossRef]
- Liu, Q.; Cheng, P.; Lyu, M.; Yan, X.; Xiao, Q.; Li, X.; Wang, L.; Bao, L. Impacts of Climate Change on Runoff in the Heihe River Basin, China. Atmosphere 2024, 15, 516. [Google Scholar] [CrossRef]
- Stoycheva, V.; Krenchev, D. Morphometric analysis of debris flow basin of Harsovska river (Southwest Rila, Bulgaria). Rev. Bulg. Geol. Soc. 2021, 82, 247–249. [Google Scholar] [CrossRef]
- Carabella, C.; Buccolini, M.; Galli, L.; Miccadei, E.; Paglia, G.; Piacentini, T. Geomorphological analysis of drainage changes in the NE Apennines piedmont area: The case of the middle Tavo River bend (Abruzzo, Central Italy). J. Maps 2020, 16, 222–235. [Google Scholar] [CrossRef]
- Sherzad, S.; Tharavathy, N.C. Morphometric Analysis of Baghlan Province for Amu River Basin in Afghanistan using Remote Sensing and GIS. Ecol. Environ. Conserv. 2022, 28, 964–974. [Google Scholar] [CrossRef]
- Jirjees, S.; Seeyan, S.; Hassan, I.O. Morphometric Analysis of the Rawandoz River Basin, Erbil, Kurdistan Region, Iraq. Iraqi Geol. J. 2022, 55, 157–172. [Google Scholar] [CrossRef]
- Jha, A.; Gupta, N.C.; Dey, B. Morphometric Analysis of Gandak River Drainage Basin Using Geographic Information System (GIS) And SRTM-DEM. Salud Cienc. Tecnol. 2022, 2, 189. [Google Scholar] [CrossRef]
- Angillieri, M.Y.E. Morphometric analysis of Colangüil river basin and flash flood hazard, San Juan, Argentina. Environ. Geol. 2007, 55, 107–111. [Google Scholar] [CrossRef]
- López-Pérez, A.; Fernández-Reynoso, D.S. Watershed prioritization using morphometric analysis and vegetation index: A case study of Huehuetan river sub-basin, Mexico. Arab. J. Geosci. 2021, 14, 1852. [Google Scholar] [CrossRef]
- Alfa, M.; Ajibike, M.; Adie, D.; Mudiare, O. Hydrologic and morphometric analysis of Ofu River Sub-Basin using remote sensing and Geographic Information System. Niger. J. Technol. Dev. 2019, 16, 49. [Google Scholar] [CrossRef]
- Ogarekpe, N.M.; Obio, E.A.; Tenebe, I.T.; Emenike, P.C.; Nnaji, C.C. Flood vulnerability assessment of the upper Cross River basin using morphometric analysis. Geomat. Nat. Hazards Risk 2020, 11, 1378–1403. [Google Scholar] [CrossRef]
- Japan Aerospace Exploration Agency. ALOS World 3D 30-Meter DEM. V3.2, Jan 2021. Distributed by OpenTopography. 2021. Available online: https://portal.opentopography.org/datasetMetadata?otCollectionID=OT.112016.4326.2 (accessed on 25 May 2024).
- ASTER GDEM. ASTER Global Digital Elevation Model. Available online: https://gdemdl.aster.jspacesystems.or.jp/index_en.html (accessed on 25 May 2024).
- European Space Agency. Copernicus Global Digital Elevation Model. Distributed by OpenTopography. 2024. Available online: https://portal.opentopography.org/datasetMetadata?otCollectionID=OT.032021.4326.1 (accessed on 25 May 2024).
- Dataset Citation: NASA JPL. NASADEM Merged DEM Global 1 arc second V001. Distributed by OpenTopography. 2021. Available online: https://portal.opentopography.org/datasetMetadata?otCollectionID=OT.032021.4326.2 (accessed on 25 May 2024).
- NASA Shuttle Radar Topography Mission (SRTM). Shuttle Radar Topography Mission (SRTM) Global. Distributed by OpenTopography. 2013. Available online: https://portal.opentopography.org/datasetMetadata?otCollectionID=OT.042013.4326.1 (accessed on 30 September 2024).
- Extending “Dendrogram” Functionality in R. Available online: https://cran.r-project.org/web/packages/dendextend/ (accessed on 25 May 2024).
- Galili, T. Dendextend: An R package for visualizing, adjusting and comparing trees of hierarchical clustering. Bioinformatics 2015, 31, 3718–3720. [Google Scholar] [CrossRef] [PubMed]
- What is ModelBuilder. Available online: https://desktop.arcgis.com/ru/arcmap/latest/analyze/modelbuilder/what-is-modelbuilder.htm (accessed on 25 May 2024).
- Schaller, J.; Mattos, C. ArcGIS modelBuilder applications for landscape development planning in the region of Munich, Bavaria. Digit. Landsc. Archit. 2010, 1, 42–52. [Google Scholar]
- Tabunshchik, V.; Gorbunov, R.; Gorbunova, T.; Pham, C.N.; Klyuchkina, A. Identification of river basins within northwestern slope of Crimean Mountains using various digital elevation models (ASTER GDEM, ALOS World 3D, Copernicus DEM, and SRTM DEM); EDN DWRVVX. Front. Earth Sci. 2023, 11, 1218823. [Google Scholar] [CrossRef]
- Nassar, E.T.; Elghazouly, H.; El-naggar, A.; Ayaad, S. Development of a Land Suitability Analysis Model for Slums Relocation: The Case of Cairo, Egypt. J. Environ. Dev. 2024, 33, 3–28. [Google Scholar] [CrossRef]
- Meyhuay, T.T.; Vera, J.C.; Antúnez, R.B. Evaluation of the seismic vulnerability of the buildings in the urban area of the district Chiquian, using the ArcGIS model builder. Aporte Santiaguino 2019, 11, 263. [Google Scholar] [CrossRef]
- Zhu, Z. An earthquake-induced landslides risk assessment model using the modelBuilder of ArcGIS. In Proceedings of the 18th International Conference on Geoinformatics, Beijing, China, 18–20 June 2010. [Google Scholar] [CrossRef]
- Hassan, A.; Almatar, M.; Torab, M.; Allen, C. Environmental urban plan for Failaka Island, Kuwait: A study in urban geomorphology. Sustainability 2020, 12, 7125. [Google Scholar] [CrossRef]
- Omran, A.; Fahmida, K.; Schroeder, D.; Arnous, M.; El-Rayes, A.; Hochschild, V. GIS-based rockfall hazard zones modeling along the coastal Gulf of Aqaba Region, Egypt. Earth Sci. Inform. 2021, 14, 691–709. [Google Scholar] [CrossRef]
- Khalili, A.; Osroosh, A.; Poorzare, M. Creating Urban Flood Vulnerability Assessment tool for ArcMap Software using ModelBuilder and Python. J. Watershed Manag. Res. 2021, 12, 77–87. [Google Scholar] [CrossRef]
- Kum, D.; Choi, J.-W.; Kim, I.-J.; Kong, D.; Ryu, J.; Kang, H.; Lim, K.-J. Development of automatic extraction model of soil erosion management area using ArcGIS model builder. J. Korean Soc. Agric. Eng. 2011, 53, 71–81. [Google Scholar] [CrossRef]
- Csáfordi, P.; Pődör, A.; Bug, J.; Gribovszki, Z. Soil erosion analysis in a small forested catchment supported by ArcGIS Model Builder. Acta Silv. Lignaria Hung. 2012, 8, 39–56. [Google Scholar] [CrossRef]
- Khan, S.; Fryirs, K.A.; Shumack, S. Semi-automating the calculation of catchment scale geomorphic controls on river diversity using publically available datasets. Catena 2021, 203, 105354. [Google Scholar] [CrossRef]
- Beg, A.A.F. Morphometric toolbox: A new technique in basin morphometric analysis using ArcGIS. Glob. J. Earth Sci. Eng. 2015, 2, 21–30. [Google Scholar]
- Magesh, N.S.; Chandrasekar, N.; Kaliraj, S. A GIS based automated extraction tool for the analysis of basin morphometry. Bonfring Int. J. Ind. Eng. Manag. Sci. 2012, 2, 32–35. [Google Scholar]
- Ismaeel, O.A.; Yahya, B.M.; Ahmed, K.A. Developing Watershed Analysis Tool in GIS Envirnoment. J. Tikrit Univ. Humanit. 2022, 29, 128–140. [Google Scholar] [CrossRef]
- Kraemer, C.; Panda, S.S. Automating arc hydro for watershed delineation. In Proceedings of the Georgia Water Resources Conference; University of Georgia: Athens, GA, USA, 2009. [Google Scholar]
- Abbas, A.S. Watershed delineation from DEM by model builder in ArcGIS. Civ. Eng. J. 2023, 9, 2796–2805. [Google Scholar] [CrossRef]
- Chowdhury, M.S. Morphometric analysis of Halda River basin, Bangladesh, using GIS and remote sensing techniques. Heliyon 2024, 10, 29085. [Google Scholar] [CrossRef]
- Singh, V.G.; Singh, S.K. Analysis of geo-morphometric and topo-hydrological indices using COP-DEM: A case study of Betwa River Basin, Central India. Geol. Ecol. Landsc. 2022, 8, 101–128. [Google Scholar] [CrossRef]
- Ermolaev, O.P.; Mal’tsev, K.A.; Ivanov, M.A. Automated Construction of The Boundaries Of Basin Geosystems For The Volga Federal District. Geogr. Nat. Resour. 2014, 35, 222–228. [Google Scholar] [CrossRef]
- Skripko, V.V.; Platonova, S.G. An example of using GIS to analyze the structure of river basins in the flat part of the Altai Territory. InterCarto. InterGIS 2011, 17, 326–330. [Google Scholar]
- Singh, P.; Thakur, J.K.; Singh, U.C. Morphometric analysis of Morar River Basin, Madhya Pradesh, India, using remote sensing and GIS techniques. Environ. Earth Sci. 2013, 68, 1967–1977. [Google Scholar] [CrossRef]
- Nirmala, R.; Singh, R.P.; Verma, N.; Bongale, P. A GIS-Based Approach in Drainage and Morphometric Analysis of Suvarnavathi River Basin and Sub-watersheds, Karnataka, India. Asian J. Water Environ. Pollut. 2020, 17, 81–87. [Google Scholar] [CrossRef]
- Rahmati, O.; Haghizadeh, A.; Stefanidis, S. Assessing the accuracy of GIS-based analytical hierarchy process for watershed prioritization; Gorganrood River Basin, Iran. Water Resour. Manag. 2015, 30, 1131–1150. [Google Scholar] [CrossRef]
- Volkov, N.M. Principles and Methods of Cartometry; Publishing house and 2nd type; Publishing house Academy of Sciences of the USSR: Moscow, Russia, 1950; 328p. [Google Scholar]
- Alali, H.; Perminov, A.V.; Rednikov, S.N.; Alsadek, E.S. Morphometric Analysis of the Al Kabir Al Shamali River Basin in Syria Using ASTER (Digital Elevation Model) Image Based on GIS Technology. Bull. Sci. Educ. North-West Russ. 2024, 10, 46–58. [Google Scholar]
- Bogale, A. Morphometric analysis of a drainage basin using geographical information system in Gilgel Abay watershed, Lake Tana Basin, upper Blue Nile Basin, Ethiopia. Appl. Water Sci. 2021, 11, 122. [Google Scholar] [CrossRef]
- Luchsheva, A.A. Practical Hydrology: Textbook for Students of Hydrometeorological Specialties of Higher Educational Institutions; Gidrometeoizdat: Leningrad, Russia, 1976; 440p. [Google Scholar]
- Manikpuri, S.; Tripathi, M.P. Morphometric Analysis Using Remote Sensing and Geographical Information System: A Case Study of Nawagarh Watershed of Chhattisgarh, India. Int. J. Environ. Clim. Change 2024, 14, 574–590. [Google Scholar] [CrossRef]
- What Are Digital Elevation Models. Available online: https://desktop.arcgis.com/ru/arcmap/latest/tools/spatial-analyst-toolbox/exploring-digital-elevation-models.htm (accessed on 25 May 2024).
- Khojeh, S.; Ataie-Ashtiani, B.; Hosseini, S.M. Effect of DEM resolution in flood modeling: A case study of Gorganrood River, Northeastern Iran. Nat. Hazards 2022, 112, 2673–2693. [Google Scholar] [CrossRef]
- Adhami, M. Regional Flood Frequency Analysis of Northern Iran. Deu Muhendis. Fak. Fen Ve Muhendis. 2024, 26, 272–280. [Google Scholar] [CrossRef]
- Kabir, A. Water balance of Gorganrood river basin East of Iran. Afr. J. Agric. Res. 2011, 6, 5591–5599. [Google Scholar] [CrossRef]
- Mohammadi, P.; Ebrahimi, K.; Bazrafshan, J. Flood Frequency Analysis under Nonstationary Modeling in the Gorganrood River Basin, Iran. J. Hydrol. Eng. 2023, 28, 05023004. [Google Scholar] [CrossRef]
- Rouhani, H.; Jafarzadeh, M.S. Assessing the climate change impact on hydrological response in the Gorganrood River Basin, Iran. J. Water Clim. Change 2018, 9, 421–433. [Google Scholar] [CrossRef]
- Javidan, N.; Kavian, A.; Pourghasemi, H.R.; Conoscenti, C.; Jafarian, Z.; Rodrigo-Comino, J. Evaluation of multi-hazard map produced using MaxEnt machine learning technique. Sci. Rep. 2021, 11, 6496. [Google Scholar] [CrossRef]
- Yaghoobi, M.; Fathi, A.; Fazli, S.; Li, W.; Haghshenas, E.; Kuchak, V.S.; El-Askary, H. Impact of Land use dynamics on the water yields in the Gorgan river basin. Heliyon 2024, 10, e35674. [Google Scholar] [CrossRef] [PubMed]
- Yaghoobi, M.; Vafaeenejad, A.; Moradi, H.; Hashemi, H. Analysis of Landscape Composition and Configuration Based on LULC Change Modeling. Sustainability 2022, 14, 13070. [Google Scholar] [CrossRef]
- Solaimani, K.; Darvishi, S.; Shokrian, F. Assessment of machine learning algorithms and new hybrid multi-criteria analysis for flood hazard and mapping. Environ. Sci. Pollut. Res. 2024, 31, 32950–32971. [Google Scholar] [CrossRef]
- Sadeghi1, S.H.; Kia, S.K.; Hazbavi, Z.; Erfanian, M.; Movahed, S.M.S. A Blueprint for Elementary Representative Watershed Specification. AGROFOR 2018, 3, 129–135. [Google Scholar] [CrossRef]
- Hajibigloo, M.; Sheikh, V.; Memarian, H.; Komaki, C.B. A Comprehensive Assessment and Modeling of Land Use Changes in a Flood-Prone Watershed, Northeast of Iran. J. Indian Soc. Remote Sens. 2022, 50, 1101–1118. [Google Scholar] [CrossRef]
- Mirghaed, F.A.; Souri, B.; Mohammadzadeh, M.; Salmanmahiny, A.; Mirkarimi, S.H. Evaluation of the relationship between soil erosion and landscape metrics across Gorgan Watershed in northern Iran. Environ. Monit. Assess. 2018, 190, 643. [Google Scholar] [CrossRef]
- Masoudi, E.; Hedayati, A.; Bagheri, T.; Salati, A.; Safari, R.; Gholizadeh, M.; Zakeri, M. Different land uses influenced on characteristics and distribution of microplastics in Qarasu Basin Rivers, Gorgan Bay, Caspian Sea. Environ. Sci. Pollut. Res. 2022, 29, 64031–64039. [Google Scholar] [CrossRef]
- Fazelzadeh, M.; Karbassi, A.; Mehrdadi, M. An Investigation on the Role of Flocculation Processes in Geo-Chemical and Biological Cycle of Estuary (Case Study: Gorganrood River). Int. J. Environ. Res. 2012, 6, 391–398. [Google Scholar] [CrossRef]
- Tarikhazer, S.A. Regularities of development of landsclide processes in valley of Atachay river (Azerbaijan). Vestn. Geosci. 2020, 1, 31–38. [Google Scholar] [CrossRef]
- Tarikhazer, S.A.; Karimova, E.J.; Kuchinskaya, I.Y. Quantitative assessment of mudflow risk in the Greater Caucasus of Azerbaijan (on the example of the northeastern slope). J. Geol. Geogr. Geoecol. 2023, 31, 722–735. [Google Scholar] [CrossRef]
- Gasanaliyeva, L. Geographical Aspects of Settlement of The Population Across The Landscape Sectors Of North-Eastern Slope of The Greater Caucasus. Chronos 2022, 7, 14–18. [Google Scholar] [CrossRef]
- Hajiyeva, A.; Jafarova, F.; Hajiyeva, G. Structural-genetic Characteristics of Landscapes of the Southeastern Slope of the Great Caucasus and Study of Their Modern State. Proc. Bulg. Acad. Sci. 2024, 77, 62–72. [Google Scholar] [CrossRef]
- Ataçay. Available online: https://az.wikipedia.org/wiki/Ataçay (accessed on 25 May 2024).
- Alizadeh, E.K.; Guliyeva, S.Y.; Kuchinskaya, I.Y.; Tarikhaser, S.A. Intensity of landslips in mountain geosystems of Azerbaijan and its estimation. Int. J. Sci. Res. Innov. Technol. 2015, 2, 2313–3759. [Google Scholar]
- Aliyev, R.Z. Overview Environmental Danger of Eroided Land in Azerbaijan and Their Solutions. Mod. Concepts Dev. Agron. 2018, 2, 2637–7659. [Google Scholar] [CrossRef]
- Shabanov, J.; Kholina, T. Soil and Landscape Changes in the Alpine Zone Basin of the Rivers Garachay-Velvelechay. Int. J. Curr. Microbiol. Appl. Sci. 2016, 5, 1039–1048. [Google Scholar] [CrossRef][Green Version]
- Shabanov, D.A.O.; Mustafayeva, Z.R.G.; Kholina, T.A. Soil-ecological zoning of the territory of the Garachay River basin. Eurasian Union Sci. 2020, 8–5, 12–16. [Google Scholar]
- Qaraçay (çay, Quba). Available online: https://az.wikipedia.org/wiki/Qaraçay_(çay,_Quba) (accessed on 25 May 2024).
- Gudratzade, S.V. Current state of water bodies in Azerbaijan and their protection. Bull. Sci. Pract. 2021, 10, 31–37. Available online: https://cyberleninka.ru/article/n/sovremennoe-sostoyanie-vodnyh-obektov-azerbaydzhana-i-ih-ohrana (accessed on 29 September 2024). [CrossRef]
- Abduyev, M.A.; Sadygov, E.A. Major Natural Factors of Formation Drain of the Dissolved Substances of the Mountain Rivers of Azerbaijan. Models Technol. Environ. Manag. (Reg. Asp.) 2016, 1, 17–28. [Google Scholar]
- Khardikov, A.E. Lithological–Facies Features and Formation Conditions of Paleogene Zeolite-Bearing Complexes of the Eastern Ciscaucasus. Lithol. Miner. Resour. 2001, 36, 134–140. [Google Scholar] [CrossRef]
- Rychagov, G. Holocene oscillations of the Caspian Sea, and forecasts based on palaeogeographical reconstructions. Quat. Int. 1997, 41–42, 167–172. [Google Scholar] [CrossRef]
- Balamirzoev, M.A.; Mirzoev, E.M.-R.; Usmanov, R.Z. Concepts of soil-agroecological zoning of mountain regions using the example of Dagestan. Eurasian Soil Sci. 2008, 41, 586–594. [Google Scholar] [CrossRef]
- Kondakov, V.M.; Gazaliev, I.M.; Kurbanova, L.M.; Kurbanismailova, A.S.; Huseynova, A.S. Projected Exploitable Groundwater Resources in the Dagestan Piedmonts. Arid. Ecosyst. 2022, 12, 200–207. [Google Scholar] [CrossRef]
- Bredikhin, A.V.; Bolysov, S.I.; Antonov, S.I.; Kuznetsov, M.A. Scientific contribution of G.I. Rychagov to the study of the Caspian Sea and its’ basin. Geomorfol. Paleogeogr. 2024, 55, 32–52. [Google Scholar] [CrossRef]
- Barkhalov, R.M.; Stolbunov, I.A.; Artaev, O.N.; Turbanov, I.S.; Rabazanov, N.I.; Khlopkova, M.V.; Karabanov, D.P. Distribution of Topmouth Gudgeon Pseudorasbora parva (Cyprinidae) in Waterbodies and Watercourses of Republic of Dagestan, Russia. Biol. Vnutr. Vod. 2023, 4, 563–569. [Google Scholar] [CrossRef]
- Beluzhenko, E.V. Neogene-Eopleistocene shelly limestones in the North Caucasus and Ciscaucasia regions. Strat. Geol. Correl. 2014, 22, 406–425. [Google Scholar] [CrossRef]
- Kurbanova, L.M.; Bazmanova, P.M. The role of groundwater in the nutrition of Dagestan rivers. Proc. Inst. Geol. Daghestan Sci. Cent. Russ. Acad. Sci. 2020, 4, 22. [Google Scholar]
- Balguev, T.R. Geomorphological features of the Ulluchai River valley in the Eastern Caucasus. Nat. Tech. Sci. 2008, 6, 197–201. [Google Scholar]
- Available online: https://www.researchgate.net/profile/Olga-Lavrova-3/publication/365424320_Comparison_of_plume_parameters_of_the_Sulak_and_Terek_rivers_based_on_satellite_data_and_in-situ_measurements/links/63ee054a51d7af05402e2655/Comparison-of-plume-parameters-of-the-Sulak-and-Terek-rivers-based-on-satellite-data-and-in-situ-measurements.pdf (accessed on 25 May 2024).
- Sulak. Available online: https://ru.ruwiki.ru/wiki/Сулак_(река) (accessed on 25 May 2024).
- Masaeva, L.M.; Tsamaeva, P.S.; Masaeva, L.M.; Tsamaeva, P.R. Sunzha River: Hydrobiology, Hydrochemistry, Ecology (Chechen Republic): Monograph; Millionshchikov Grozny State Oil Technical University; Publishing house Sorokin Roman Vasilievich: Astrakhan, Russia, 2010; 121p. [Google Scholar]
- Ortsukhaeva, Z.S.; Magomadova, L.I. Hydrological characteristics of the Sunzha River (in the period 2000–2022). In Proceedings of the XIII All-Russian Scientific and Technical Conference with International Participation “Modern Problems of Geology, Geophysics and Geoecology of the North Caucasus”, Vladikavkaz, Russia, 4–8 October 2023. [Google Scholar]
- Sunzha. Available online: https://ru.ruwiki.ru/wiki/Сунжа_(приток_Терека) (accessed on 25 May 2024).
- Nasrabadi, T.; Bidhendi, G.N.; Karbassi, A.; Mehrdadi, N. Partitioning of metals in sediments of the Haraz River (Southern Caspian Sea basin). Environ. Earth Sci. 2009, 59, 1111–1117. [Google Scholar] [CrossRef]
- Ahvazi, A.K.; Ebadi, T.; Zarghami, M.; Hashemi, S.H. Application of multi-criteria group decision-making for water quality management. Environ. Monit. Assess. 2024, 196, 683. [Google Scholar] [CrossRef]
- Tavakol, M.; Arjmandi, R.; Shayeghi, M.; Monavari, S.M.; Karbassi, A. Developing an environmental water quality monitoring program for Haraz River in Northern Iran. Environ. Monit. Assess. 2017, 189, 410. [Google Scholar] [CrossRef] [PubMed]
- Pejman, A.H.; Bidhendi, G.R.N.; Karbassi, A.R.; Mehrdadi, N.; Bidhendi, M.E. Evaluation of spatial and seasonal variations in surface water quality using multivariate statistical techniques. Int. J. Environ. Sci. Technol. 2009, 6, 467–476. [Google Scholar] [CrossRef]
- Ahmadi-Sani, N.; Razaghnia, L.; Pukkala, T. Effect of Land-Use Change on Runoff in Hyrcania. Land 2022, 11, 220. [Google Scholar] [CrossRef]
- Solaimani, K.; Shokrian, F.; Darvishi, S. An Assessment of the Integrated Multi-Criteria and New Models Efficiency in Watershed Flood Mapping. Water Resour. Manag. 2022, 37, 403–425. [Google Scholar] [CrossRef]
- Pirnia, A.; Darabi, H.; Choubin, B.; Omidvar, E.; Onyutha, C.; Haghighi, A.T. Contribution of climatic variability and human activities to stream flow changes in the Haraz River basin, northern Iran. J. Hydro-Environ. Res. 2019, 25, 12–24. [Google Scholar] [CrossRef]
- Kavian, A.; Golshan, M.; Abdollahi, Z. Flow discharge simulation based on land use change predictions. Environ. Earth Sci. 2017, 76, 588. [Google Scholar] [CrossRef]
- Tien Bui, D.; Khosravi, K.; Li, S.; Shahabi, H.; Panahi, M.; Singh, V.P.; Chapi, K.; Shirzadi, A.; Panahi, S.; Chen, W.; et al. New Hybrids of ANFIS with Several Optimization Algorithms for Flood Susceptibility Modeling. Water 2018, 10, 1210. [Google Scholar] [CrossRef]
- Jahanbani, M.; Vahidnia, M.H.; Aghamohammadi, H.; Azizi, Z. Flood susceptibility mapping through geoinformatics and ensemble learning methods, with an emphasis on the AdaBoost-Decision Tree algorithm, in Mazandaran, Iran. Earth Sci. Inform. 2024, 17, 1433–1457. [Google Scholar] [CrossRef]
- Bratkov, V.V.; Atayev, Z.V.; Alsabekova, A.A.; Sulumov, S.K. Erosion dissection of the relief of the North-East Caucasus as a factor in recreational development of the territory. Izvestiya DSPU. Nat. Exact Sci. 2011, 4, 99–103. Available online: https://cyberleninka.ru/article/n/erozionnoe-raschlenenie-reliefa-severo-vostochnogo-kavkaza-kak-faktor-rekreatsionnogo-osvoeniya-territorii (accessed on 29 September 2024).
- Abdullayev, K.A.; Ataev, Z.V.; Bratkov, V.V. Modern Landscapes of Mountainous Dagestan; DSPU: Makhachkala, Russia, 2011; 116p. [Google Scholar]
- Mikhailov, V.N.; Kravtsova, V.I.; Magritskii, D.V. Specific Features of Development of the Modern Sulak River Delta. Water Resour. 2004, 31, 117–132. [Google Scholar] [CrossRef]
- Kravtsova, V.; Mikhailov, V.; Mikhailova, M. Monitoring of the Caspian deltas changes by space imagery. In Proceedings of the IGARSS 2003 IEEE International Geoscience and Remote Sensing Symposium, Toulouse, France, 21–25 July 2003. [Google Scholar]
- Kravtsova, V.I. Studying Delta Dynamics by Space Photographs. Water Resour. 2022, 49, 880–894. [Google Scholar] [CrossRef]
- Lehner, B.; Verdin, K.; Jarvis, A. New Global Hydrography Derived from Spaceborne Elevation Data. Eos 2008, 89, 93–94. [Google Scholar] [CrossRef]
- Grill, G.; Lehner, B.; Thieme, M.; Geenen, B.; Tickner, D.; Antonelli, F.; Babu, S.; Borrelli, P.; Cheng, L.; Crochetiere, H.; et al. Mapping the world’s free-flowing rivers. Nature 2019, 569, 215–221. [Google Scholar] [CrossRef]
- Da Costa, R.T.; Mazzoli, P.; Bagli, S. Limitations Posed by Free DEMs in Watershed Studies: The Case of River Tanaro in Italy. Front. Earth Sci. 2019, 7, 141. [Google Scholar] [CrossRef]
- Li, L.; Yang, J.; Wu, J. A Method of Watershed Delineation for Flat Terrain Using Sentinel-2A Imagery and DEM: A Case Study of the Taihu Basin. ISPRS Int. J. Geo-Inf. 2019, 8, 528. [Google Scholar] [CrossRef]










| Indicator | Reference | Formula |
|---|---|---|
| Basin area, km2 | Built-in ArcGIS software tools | |
| Perimeter, km | Built-in ArcGIS software tools | |
| Ruggedness of the catchment line (roundness coefficient) | [83,84,85] | K = P/2 where P is the length of the watershed line, and A is the area of the river basin. |
| Maximum height, m | Built-in ArcGIS software tools | |
| Minimum height, m | Built-in ArcGIS software tools | |
| Average height of the river basin, m | Built-in ArcGIS software tools | |
| Maximum slope of the surface, degrees | Built-in ArcGIS software tools | |
| Average slope of the surface, degrees | Built-in ArcGIS software tools | |
| Length of the main watercourse, km | Built-in ArcGIS software tools | |
| Basin shape parameter (catchment elongation coefficient) | [83,85,86] | BSF = L2/A where L is the length of the main watercourse, km, A is the area of the river basin |
| Shape coefficient | [76] | S = A/L2 where L is the length of the main watercourse, km, A is the area of the river basin |
| Length of the river basin, km | [84] | Built-in ArcGIS software tools |
| Average river basin slope, m/km | [83,86,87] | I = (Hs − H0)/L Hs—absolute elevation of the source, m; H0—absolute elevation of the mouth, m; L—length of the main watercourse, km |
| Average width of the basin, km | [86] | B = A/L where A is the area of the basin, and L is the length of the basin axis. |
| DEMs | River Basin | ||||||
|---|---|---|---|---|---|---|---|
| Sunzha | Sulak | Ulluchay | Karachay | Atachay | Haraz | Gorgan | |
| ALOS | + | + | |||||
| ASTER GDEM | + | + | + | ||||
| Copernicus 30 m | + | + | + | + | + | ||
| Copernicus 90 m | + | + | + | + | + | + | |
| NASA DEM | + | + | + | ||||
| SRTM 30 m | + | + | + | + | + | ||
| SRTM 90 m | + | ||||||
| Morphometry | DEMs | ||
|---|---|---|---|
| Copernicus 90 m | SRTM 30 m | SRTM 90 m | |
| Area, km2 | 11,875.4 | 12,130.7 | 12,167.8 |
| Perimeter, km | 571.8 | 583.8 | 578.4 |
| Ruggedness of the catchment line (roundness coefficient) | 1.48 | 1.50 | 1.48 |
| Maximum height, m | 4453 | 4464 | 4481 |
| Minimum height, m | 31 | 27 | 37 |
| Average height of the river basin, m | 1025.4 | 1037.3 | 1040.4 |
| Maximum slope of the surface, degrees | 65 | 79.1 | 67.1 |
| Average slope of the surface, degrees | 11.8 | 13 | 11.6 |
| Length of the main watercourse, km | 211.6 | 197.9 | 201.9 |
| Basin shape parameter (catchment elongation coefficient) | 3.8 | 3.2 | 3.3 |
| Shape coefficient | 0.27 | 0.31 | 0.30 |
| Length of the river basin, km | 137.3 | 133.2 | 139.4 |
| Average river basin slope, m/km | 8.4 | 9.4 | 8.9 |
| Average width of the basin, km | 86.5 | 91.1 | 87.3 |
| Morphometry | DEMs | ||
|---|---|---|---|
| ALOS | Copernicus 30 m | Copernicus 90 m | |
| Area, km2 | 15,037.6 | 13,991.1 | 14,125.4 |
| Perimeter, km | 953.4 | 1029.8 | 985.8 |
| Ruggedness of the catchment line (roundness coefficient) | 2.19 | 2.46 | 2.34 |
| Maximum height, m | 4479 | 4455 | 4455 |
| Minimum height, m | −79 | −28 | −28 |
| Average height of the river basin, m | 1829.4 | 1950.2 | 1931 |
| Maximum slope of the surface, degrees | 81.1 | 79.3 | 69.1 |
| Average slope of the surface, degrees | 21.4 | 22.3 | 19.8 |
| Length of the main watercourse, km | 351.1 | 365.9 | 364.5 |
| Basin shape parameter (catchment elongation coefficient) | 8.2 | 9.6 | 9.4 |
| Shape coefficient | 0.12 | 0.10 | 0.11 |
| Length of the river basin, km | 203.3 | 204.6 | 203.8 |
| Average river basin slope, m/km | 13.8 | 15.4 | 14.7 |
| Average width of the basin, km | 74.0 | 68.4 | 69.3 |
| Morphometry | DEMs | ||||
|---|---|---|---|---|---|
| ASTER | Copernicus 30 m | Copernicus 90 m | NASA DEM | SRTM 30 m | |
| Area, km2 | 1321.2 | 1323.4 | 1329.0 | 1344.5 | 1353.7 |
| Perimeter, km | 252.0 | 254.0 | 240.5 | 262.8 | 255.4 |
| Ruggedness of the catchment line (roundness coefficient) | 1.96 | 1.97 | 1.86 | 2.02 | 1.96 |
| Maximum height, m | 2966 | 2956 | 2952 | 2951 | 2955 |
| Minimum height, m | −37 | −28 | −25 | −28 | −25 |
| Average height of the river basin, m | 1566.2 | 1554.4 | 1552.4 | 1537.7 | 1529.2 |
| Maximum slope of the surface, degrees | 67.2 | 64 | 52 | 71.1 | 73.2 |
| Average slope of the surface, degrees | 18 | 19.4 | 16 | 17.5 | 17.7 |
| Length of the main watercourse, km | 115.7 | 118.0 | 109.3 | 111.6 | 113.2 |
| Basin shape parameter (catchment elongation coefficient) | 10.1 | 10.5 | 9.0 | 9.3 | 9.5 |
| Shape coefficient | 0.10 | 0.10 | 0.11 | 0.11 | 0.11 |
| Length of the river basin, km | 77.4 | 77.9 | 77.1 | 77.6 | 77.8 |
| Average river basin slope, m/km | 30.3 | 29.4 | 29.5 | 29.3 | 30.1 |
| Average width of the basin, km | 17.1 | 17.0 | 17.2 | 17.3 | 17.4 |
| Morphometry | DEMs | |
|---|---|---|
| ALOS | Copernicus 30 m | |
| Area, km2 | 373.8 | 404.0 |
| Perimeter, km | 193.0 | 217.9 |
| Ruggedness of the catchment line (roundness coefficient) | 2.82 | 3.06 |
| Maximum height, m | 3646 | 3644 |
| Minimum height, m | −26 | −29 |
| Average height of the river basin, m | 1568.8 | 1423.6 |
| Maximum slope of the surface, degrees | 74.6 | 75.7 |
| Average slope of the surface, degrees | 15.7 | 14.2 |
| Length of the main watercourse, km | 100.2 | 100.7 |
| Basin shape parameter (catchment elongation coefficient) | 26.9 | 25.1 |
| Shape coefficient | 0.04 | 0.04 |
| Length of the river basin, km | 80.4 | 80.9 |
| Average river basin slope, m/km | 41.5 | 40.9 |
| Average width of the basin, km | 4.6 | 5.0 |
| Morphometry | DEMs | ||||
|---|---|---|---|---|---|
| ASTER | Copernicus 30 m | Copernicus 90 m | NASA DEM | SRTM 30 m | |
| Area, km2 | 396.1 | 376.7 | 380.4 | 381.3 | 332.5 |
| Perimeter, km | 123.7 | 124.5 | 123.1 | 133.5 | 123.4 |
| Ruggedness of the catchment line (roundness coefficient) | 1.75 | 1.81 | 1.78 | 1.93 | 1.91 |
| Maximum height, m | 2204 | 2203 | 2198 | 2197 | 2196 |
| Minimum height, m | −38 | −28 | −28 | −29 | −29 |
| Average height of the river basin, m | 745.1 | 778.9 | 766.7 | 773.5 | 853.8 |
| Maximum slope of the surface, degrees | 51.8 | 51.5 | 37.4 | 49.9 | 53.8 |
| Average slope of the surface, degrees | 11.1 | 11.6 | 9.9 | 10.7 | 11.2 |
| Length of the main watercourse, km | 56.9 | 53.8 | 49.0 | 54.3 | 54.5 |
| Basin shape parameter (catchment elongation coefficient) | 8.2 | 7.7 | 6.3 | 7.7 | 8.9 |
| Shape coefficient | 0.12 | 0.13 | 0.16 | 0.13 | 0.11 |
| Length of the river basin, km | 38.7 | 39.4 | 38.5 | 38.5 | 38.6 |
| Average river basin slope, m/km | 45.5 | 44.3 | 39.2 | 45.2 | 45.4 |
| Average width of the basin, km | 10.2 | 9.6 | 9.9 | 9.9 | 8.6 |
| Morphometry | DEMs | |||
|---|---|---|---|---|
| ASTER | Copernicus 30 m | Copernicus 90 m | SRTM 30 m | |
| Area, km2 | 4243.3 | 4114.2 | 4124.1 | 4132.2 |
| Perimeter, km | 485.2 | 444.8 | 433.2 | 471.9 |
| Ruggedness of the catchment line (roundness coefficient) | 2.10 | 1.96 | 1.90 | 2.07 |
| Maximum height, m | 5608 | 5599 | 5591 | 5599 |
| Minimum height, m | −39 | −28 | −28 | −31 |
| Average height of the river basin, m | 2543.6 | 2606.3 | 2597.3 | 2706.6 |
| Maximum slope of the surface, degrees | 76 | 74.3 | 60 | 78.6 |
| Average slope of the surface, degrees | 21.5 | 22.9 | 20.7 | 22.1 |
| Length of the main watercourse, km | 140.0 | 135.4 | 126.9 | 134.4 |
| Basin shape parameter (catchment elongation coefficient) | 4.6 | 4.5 | 3.9 | 4.4 |
| Shape coefficient | 0.22 | 0.22 | 0.26 | 0.23 |
| Length of the river basin, km | 103.9 | 103.4 | 103.1 | 103.8 |
| Average river basin slope, m/km | 46.3 | 47.7 | 40.6 | 47.0 |
| Average width of the basin, km | 40.8 | 39.8 | 40.0 | 39.8 |
| Morphometry | DEMs | ||
|---|---|---|---|
| Copernicus 90 m | NASA DEM | SRTM 30 m | |
| Area, km2 | 11,938.2 | 11,980.5 | 12,032.3 |
| Perimeter, km | 711.5 | 832.9 | 854.7 |
| Ruggedness of the catchment line (roundness coefficient) | 1.84 | 2.15 | 2.20 |
| Maximum height, m | 3795 | 3800 | 3801 |
| Minimum height, m | −29 | −46 | −40 |
| Average height of the river basin, m | 809.5 | 815.1 | 813.5 |
| Maximum slope of the surface, degrees | 77.3 | 74.3 | 58.6 |
| Average slope of the surface, degrees | 10.8 | 10.7 | 9.5 |
| Length of the main watercourse, km | 285.4 | 280.6 | 271.0 |
| Basin shape parameter (catchment elongation coefficient) | 6.8 | 6.6 | 6.1 |
| Shape coefficient | 0.15 | 0.15 | 0.16 |
| Length of the river basin, km | 204.1 | 201.8 | 203.1 |
| Average river basin slope, m/km | 5.9 | 6.5 | 6.3 |
| Average width of the basin, km | 58.5 | 59.4 | 59.2 |
| Types of Errors | DEM 30 m | DEM 90 m | |||||
|---|---|---|---|---|---|---|---|
| ASTER | ALOS | Copernicus | NASA DEM | SRTM | SRTM | Copernicus | |
| Systematic error, m | −15.0 | −9.2 | −17.0 | −20.5 | −17.8 | −31.1 | −34.2 |
| Root-mean-square error, m | 52.4 | 48.7 | 53.2 | 53.5 | 52.5 | 58.7 | 61.3 |
| Mean absolute error, m | 22.8 | 17.9 | 23.2 | 25.9 | 23.7 | 35.0 | 38.0 |
| Standard root-mean-square error | 50.2 | 47.8 | 50.4 | 49.4 | 49.3 | 49.8 | 50.9 |
| Centered mean absolute error, m | 4.5 | 4.1 | 4.5 | 4.4 | 4.3 | 4.5 | 4.7 |
Disclaimer/Publisher’s Note: The statements, opinions and data contained in all publications are solely those of the individual author(s) and contributor(s) and not of MDPI and/or the editor(s). MDPI and/or the editor(s) disclaim responsibility for any injury to people or property resulting from any ideas, methods, instructions or products referred to in the content. |
© 2025 by the authors. Licensee MDPI, Basel, Switzerland. This article is an open access article distributed under the terms and conditions of the Creative Commons Attribution (CC BY) license (https://creativecommons.org/licenses/by/4.0/).
Share and Cite
Tabunshchik, V.; Dzhambetova, P.; Gorbunov, R.; Gorbunova, T.; Nikiforova, A.; Drygval, P.; Kerimov, I.; Kiseleva, M. Delineation and Morphometric Characterization of Small- and Medium-Sized Caspian Sea Basin River Catchments Using Remote Sensing and GISs. Water 2025, 17, 679. https://doi.org/10.3390/w17050679
Tabunshchik V, Dzhambetova P, Gorbunov R, Gorbunova T, Nikiforova A, Drygval P, Kerimov I, Kiseleva M. Delineation and Morphometric Characterization of Small- and Medium-Sized Caspian Sea Basin River Catchments Using Remote Sensing and GISs. Water. 2025; 17(5):679. https://doi.org/10.3390/w17050679
Chicago/Turabian StyleTabunshchik, Vladimir, Petimat Dzhambetova, Roman Gorbunov, Tatiana Gorbunova, Aleksandra Nikiforova, Polina Drygval, Ibragim Kerimov, and Mariia Kiseleva. 2025. "Delineation and Morphometric Characterization of Small- and Medium-Sized Caspian Sea Basin River Catchments Using Remote Sensing and GISs" Water 17, no. 5: 679. https://doi.org/10.3390/w17050679
APA StyleTabunshchik, V., Dzhambetova, P., Gorbunov, R., Gorbunova, T., Nikiforova, A., Drygval, P., Kerimov, I., & Kiseleva, M. (2025). Delineation and Morphometric Characterization of Small- and Medium-Sized Caspian Sea Basin River Catchments Using Remote Sensing and GISs. Water, 17(5), 679. https://doi.org/10.3390/w17050679

