Sensitivity Analysis-Aided Calibration of Urban Drainage Modeling
Abstract
1. Introduction
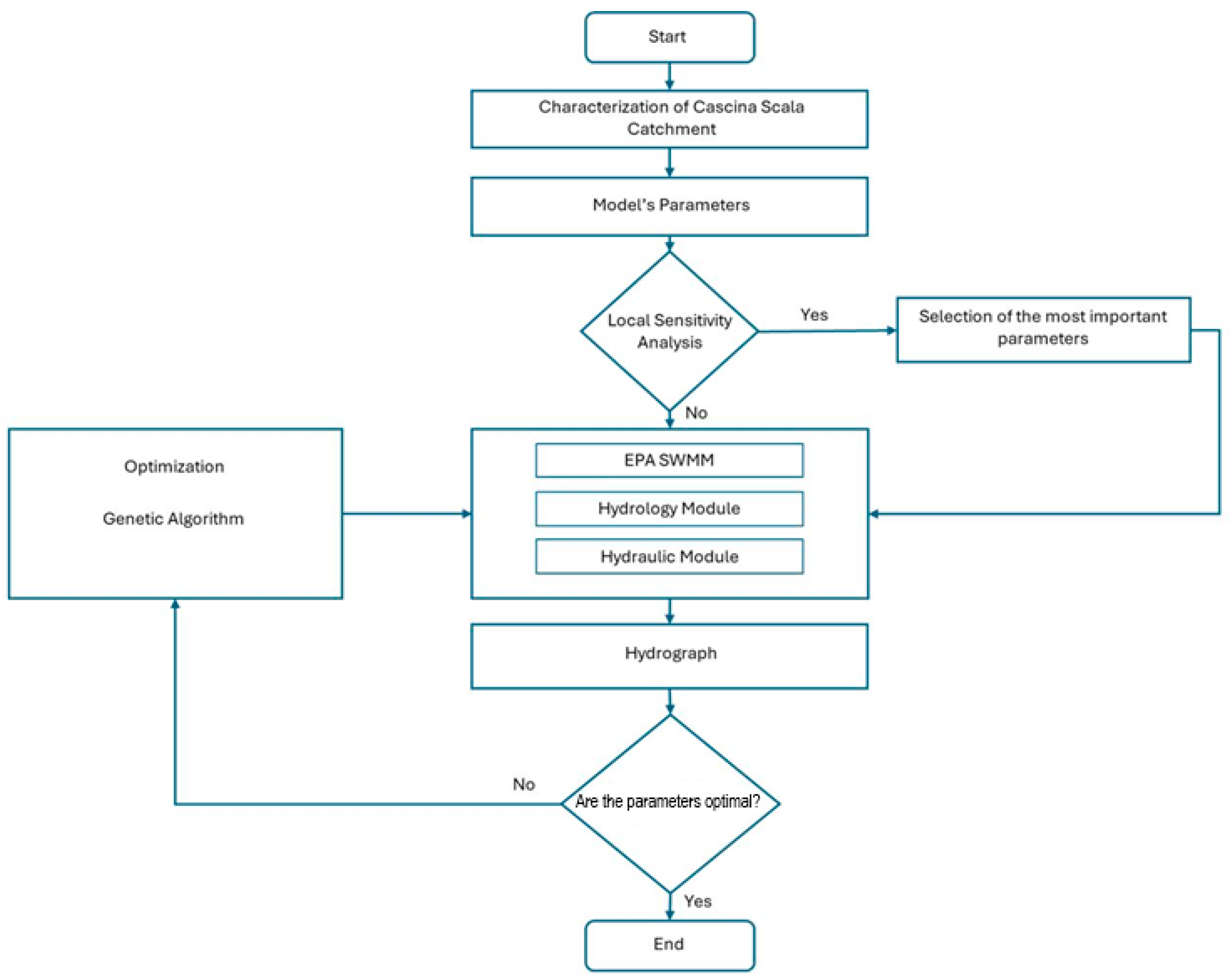
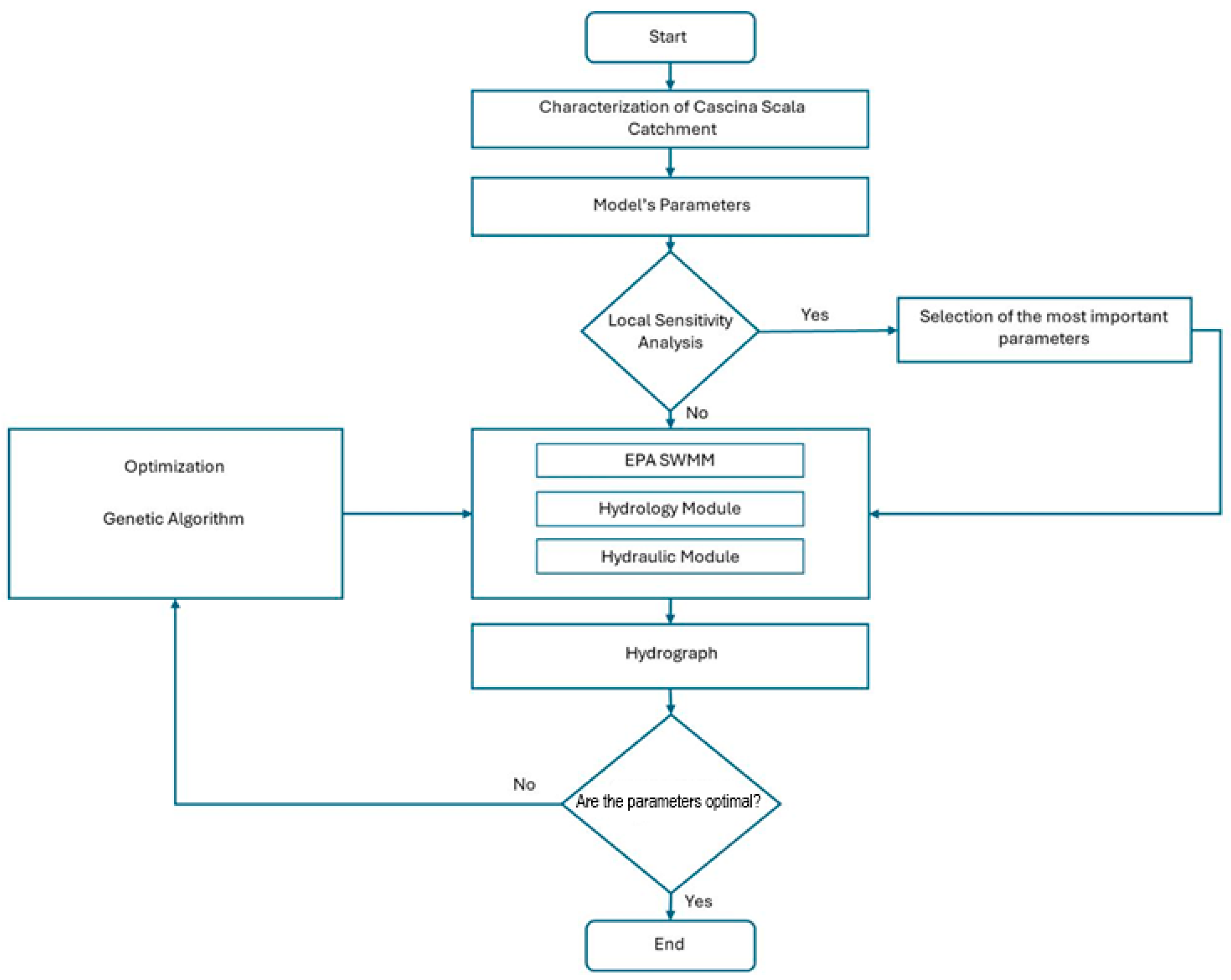
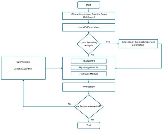
2. Materials and Methods
2.1. Case Study
- No measurement device malfunctioning.
- No pressurized flow conditions.
- Rainfall depth equal to or greater than 5 mm.
- Maximum rainfall intensity equal to or greater than 0.1 mm/min.
- Maximum rainfall depth of at least 2 mm over 15 min.
2.2. Methodology
2.2.1. Model Setup
2.2.2. Sensitivity Analysis
2.2.3. Genetic Optimization
- -
- Calibration 1: all the defined parameters are considered in the optimization (in this work, 11 parameters);
- -
- Calibration 2: only the most impactful parameters on the model outputs (as from the sensitivity analysis) are considered in the optimization, while considering the other parameter value constant and equal to the reference value (Table 3).
2.2.4. Goodness-of-Fit
3. Results
4. Discussion
Author Contributions
Funding
Data Availability Statement
Acknowledgments
Conflicts of Interest
References
- Zhu, Z.; Morales, V.; Garcia, M.H. Impact of Combined Sewer Overflow on Urban River Hydrodynamic Modelling: A Case Study of the Chicago Waterway. Urban Water J. 2017, 14, 984–989. [Google Scholar] [CrossRef]
- Kourtis, I.M.; Tsihrintzis, V.A. Adaptation of Urban Drainage Networks to Climate Change: A Review. Sci. Total Environ. 2021, 771, 145431. [Google Scholar] [CrossRef]
- Todeschini, S. Trends in Long Daily Rainfall Series of Lombardia (Northern Italy) Affecting Urban Stormwater Control. Int. J. Climatol. 2012, 32, 900–919. [Google Scholar] [CrossRef]
- Skotnicki, M.; Sowiński, M. The Influence of Depression Storage on Runoff from Impervious Surface of Urban Catchment. Urban Water J. 2015, 12, 207–218. [Google Scholar] [CrossRef]
- Giudicianni, C.; Assaf, M.N.; Todeschini, S.; Creaco, E. Comparison of Nonlinear Reservoir and UH Algorithms for the Hydrological Modeling of a Real Urban Catchment with EPASWMM. Hydrology 2023, 10, 24. [Google Scholar] [CrossRef]
- Arseni, M.; Rosu, A.; Calmuc, M.; Calmuc, V.A.; Iticescu, C.; Georgescu, L.P. Development of Flood Risk and Hazard Maps for the Lower Course of the Siret River, Romania. Sustainability 2020, 12, 6588. [Google Scholar] [CrossRef]
- Assaf, M.N.; Manenti, S.; Creaco, E.; Giudicianni, C.; Tamellini, L.; Todeschini, S. New Optimization Strategies for SWMM Modeling of Stormwater Quality Applications in Urban Area. J. Environ. Manag. 2024, 361, 121244. [Google Scholar] [CrossRef] [PubMed]
- Niazi, M.; Nietch, C.; Maghrebi, M.; Jackson, N.; Bennett, B.R.; Tryby, M.; Massoudieh, A. Storm Water Management Model: Performance Review and Gap Analysis. J. Sustain. Water Built Environ. 2017, 3, 04017002. [Google Scholar] [CrossRef]
- Hashemi, M.; Mahjouri, N. Global Sensitivity Analysis-Based Design of Low Impact Development Practices for Urban Runoff Management Under Uncertainty. Water Resour. Manag. 2022, 36, 2953–2972. [Google Scholar] [CrossRef]
- Wang, W.-C.; Cheng, C.-T.; Chau, K.-W.; Xu, D.-M. Calibration of Xinanjiang Model Parameters Using Hybrid Genetic Algorithm Based Fuzzy Optimal Model. J. Hydroinformatics 2012, 14, 784–799. [Google Scholar] [CrossRef]
- Liu, Y.; Batelaan, O.; De Smedt, F.; Poórová, J.; Velcick, L. Automated Calibration Applied to a GIS-Based Flood Simulation Model Using PEST. In Floods, from Defence to Management: Symposium Proceedings of the 3rd International Symposium on Flood Defence, Nijmegen, The Netherlands, 25–27 May 2005; van Alphen, J., van Beek, E., Taal, M., Eds.; Taylor & Francis Group: London, UK, 2005. [Google Scholar]
- Alamdari, N. Development of a Robust Automated Tool for Calibrating a SWMM Watershed Model. In Proceedings of the World Environmental and Water Resources Congress 2016, American Society of Civil Engineers, West Palm Beach, FL, USA, 22–26 May 2016; pp. 221–228. [Google Scholar]
- Barco, J.; Wong, K.M.; Stenstrom, M.K. Automatic Calibration of the U.S. EPA SWMM Model for a Large Urban Catchment. J. Hydraul. Eng. 2008, 134, 466–474. [Google Scholar] [CrossRef]
- Shahed Behrouz, M.; Zhu, Z.; Matott, L.S.; Rabideau, A.J. A New Tool for Automatic Calibration of the Storm Water Management Model (SWMM). J. Hydrol. 2020, 581, 124436. [Google Scholar] [CrossRef]
- Holland, J.H. Genetic Algorithms and the Optimal Allocation of Trials. SIAM J. Comput. 1973, 2, 88–105. [Google Scholar] [CrossRef]
- Chlumecký, M.; Buchtele, J.; Richta, K. Application of Random Number Generators in Genetic Algorithms to Improve Rainfall-Runoff Modelling. J. Hydrol. 2017, 553, 350–355. [Google Scholar] [CrossRef]
- Duarte Lopes, M.; Barbosa Lima da Silva, G. An Efficient Simulation-Optimization Approach Based on Genetic Algorithms and Hydrologic Modeling to Assist in Identifying Optimal Low Impact Development Designs. Landsc. Urban Plan. 2021, 216, 104251. [Google Scholar] [CrossRef]
- Song, X.; Zhan, C.; Kong, F.; Xia, J. Advances in the Study of Uncertainty Quantification of Large-Scale Hydrological Modeling System. J. Geogr. Sci. 2011, 21, 801–819. [Google Scholar] [CrossRef]
- Lenhart, T.; Eckhardt, K.; Fohrer, N.; Frede, H.-G. Comparison of Two Different Approaches of Sensitivity Analysis. Phys. Chem. Earth Parts A/B/C 2002, 27, 645–654. [Google Scholar] [CrossRef]
- Bahremand, A.; De Smedt, F. Distributed Hydrological Modeling and Sensitivity Analysis in Torysa Watershed, Slovakia. Water Resour. Manag. 2008, 22, 393–408. [Google Scholar] [CrossRef]
- Saltelli, A.; Chan, K.; Scott, M. Sensitivity Analysis; John Wiley & Sons, Ltd.: New York, NY, USA, 2000. [Google Scholar]
- Giudicianni, C.; Di Cicco, I.; Di Nardo, A.; Greco, R. Variance-Based Global Sensitivity Analysis of Surface Runoff Parameters for Hydrological Modeling of a Real Peri-Urban Ungauged Basin. Water Resour. Manag. 2024, 38, 3007–3022. [Google Scholar] [CrossRef]
- Song, X.; Zhang, J.; Zhan, C.; Xuan, Y.; Ye, M.; Xu, C. Global Sensitivity Analysis in Hydrological Modeling: Review of Concepts, Methods, Theoretical Framework, and Applications. J. Hydrol. 2015, 523, 739–757. [Google Scholar] [CrossRef]
- Hamby, D.M. A Review of Techniques for Parameter Sensitivity Analysis of Environmental Models. Environ. Monit. Assess. 1994, 32, 135–154. [Google Scholar] [CrossRef] [PubMed]
- Barco, J.; Papiri, S.; Stenstrom, M.K. First Flush in a Combined Sewer System. Chemosphere 2008, 71, 827–833. [Google Scholar] [CrossRef] [PubMed]
- Creaco, E.; Todeschini, S.; Franchini, M. Hydrological Modelling of the Cascina Scala Catchment. EPiC Ser. Eng. 2018, 3, 495–503. [Google Scholar]
- Rossman, L.; Huber, W. Storm Water Management Model Reference Manual Volume I-Hydrology (Revised); US Environmental Protection Agency: Cincinnati, OH, USA, 2016. [Google Scholar]
- Rossman, L. Storm Water Management Model User’s Manual Version 5.0; US Environmental Protection Agency: Cincinnati, OH, USA, 2010. [Google Scholar]
- Del Giudice, G.; Padulano, R. Sensitivity Analysis and Calibration of a Rainfall-Runoff Model with the Combined Use of EPA-SWMM and Genetic Algorithm. Acta Geophys. 2016, 64, 1755–1778. [Google Scholar] [CrossRef]
- Fatone, F.; Szelag, B.; Kiczko, A.; Majerek, D.; Majewska, M.; Drewnowski, J.; Łagód, G. Advanced Sensitivity Analysis of the Impact of the Temporal Distribution and Intensity of Rainfall on Hydrograph Parameters in Urban Catchments. Hydrol. Earth Syst. Sci. 2021, 25, 5493–5516. [Google Scholar] [CrossRef]
- Ballinas-González, H.A.; Alcocer-Yamanaka, V.H.; Canto-Rios, J.J.; Simuta-Champo, R. Sensitivity Analysis of the Rainfall–Runoff Modeling Parameters in Data-Scarce Urban Catchment. Hydrology 2020, 7, 73. [Google Scholar] [CrossRef]
- Rabori, A.M.; Ghazavi, R.; Reveshty, M.A. Sensitivity Analysis of SWMM Model Parameters for Urban Runoff Estimation in Semi-Arid Area. J. Biodivers. Environ. Sci. 2017, 10, 284–294. [Google Scholar]
- Gong, Y.; Li, X.; Zhai, D.; Yin, D.; Song, R.; Li, J.; Fang, X.; Yuan, D. Influence of Rainfall, Model Parameters and Routing Methods on Stormwater Modelling. Water Resour. Manag. 2018, 32, 735–750. [Google Scholar] [CrossRef]
- Xu, Z.; Xiong, L.; Li, H.; Xu, J.; Cai, X.; Chen, K.; Wu, J. Runoff Simulation of Two Typical Urban Green Land Types with the Stormwater Management Model (SWMM): Sensitivity Analysis and Calibration of Runoff Parameters. Environ. Monit. Assess. 2019, 191, 343. [Google Scholar] [CrossRef] [PubMed]






| ID | Area (ha) | Slope (%) | Impervious Area | ID | Area (ha) | Slope (%) | Impervious Area | ||
|---|---|---|---|---|---|---|---|---|---|
| Roofs (%) | Streets (%) | Roofs (%) | Streets (%) | ||||||
| 1 | 0.27 | 0.5 | 0 | 29.2 | 22 | 0.50 | 0.5 | 20.4 | 56.3 |
| 2 | 0.20 | 0.2 | 21.2 | 54.8 | 23 | 0.13 | 0.1 | 0 | 85.9 |
| 3 | 0.39 | 0.1 | 23.1 | 40.7 | 24 | 0.81 | 0.1 | 23.5 | 47.8 |
| 4 | 0.28 | 0.1 | 32.8 | 54.4 | 25 | 0.41 | 0.2 | 24.2 | 31.9 |
| 5 | 0.07 | 0.1 | 0 | 100 | 26 | 0.13 | 0.1 | 0 | 100 |
| 6 | 0.49 | 0.1 | 32.5 | 40 | 27 | 0.39 | 0.1 | 22.1 | 26 |
| 7 | 0.09 | 0.1 | 0 | 100 | 28 | 0.21 | 0.1 | 37.9 | 9 |
| 8 | 0.16 | 0.1 | 32.4 | 33.2 | 29 | 0.20 | 0.1 | 0 | 77.9 |
| 9 | 0.07 | 0.1 | 24.5 | 43.2 | 30 | 0.06 | 0.1 | 0 | 75.4 |
| 10 | 0.57 | 0.1 | 5.1 | 35.6 | 31 | 0.10 | 0.1 | 0 | 80.8 |
| 11 | 0.12 | 0.1 | 12.4 | 62.7 | 32 | 0.50 | 0.1 | 37.6 | 21.9 |
| 12 | 0.36 | 0.3 | 30.8 | 30.5 | 33 | 0.05 | 0.2 | 19.5 | 80.5 |
| 13 | 0.20 | 0.3 | 31.3 | 46.8 | 34 | 0.33 | 0.1 | 23.1 | 40.2 |
| 14 | 0.16 | 0.1 | 20.3 | 53 | 35 | 0.42 | 0.1 | 32 | 41.5 |
| 15 | 1.35 | 0.1 | 26.3 | 25.6 | 36 | 0.27 | 0.1 | 16 | 40.7 |
| 16 | 0.21 | 0.1 | 29.3 | 37.1 | 37 | 0.24 | 0.1 | 16.3 | 65.7 |
| 17 | 0.11 | 0.1 | 23.9 | 43.4 | 38 | 0.16 | 0.2 | 14.4 | 51.9 |
| 18 | 0.06 | 0.3 | 0 | 100 | 39 | 0.05 | 0.1 | 0 | 48 |
| 19 | 0.05 | 0.1 | 30.6 | 54.03 | 40 | 0.19 | 0.6 | 29.6 | 43.9 |
| 20 | 0.17 | 0.1 | 26.2 | 42 | 41 | 0.12 | 0.3 | 25.2 | 49.6 |
| 21 | 0.47 | 0.1 | 26.5 | 29.3 | 42 | 0.22 | 0.3 | 26.8 | 57.3 |
| 42 * | 1.55 | 0.3 | 25.1 | 21.1 | |||||
| Event | Rainfall Duration (min) | Total Rainfall Depth (mm) | Peak Discharge (L/s) | Average Rainfall Intensity (mm/h) |
|---|---|---|---|---|
| 3 | 196 | 11.84 | 247.1 | 3.62 |
| 5 | 109 | 16.39 | 551.0 | 9.02 |
| 7 | 50 | 6.99 | 325.5 | 8.39 |
| 8 | 64 | 10.99 | 375.9 | 10.30 |
| 9 | 215 | 10.61 | 161.5 | 2.96 |
| 11 | 478 | 26.21 | 280.7 | 3.29 |
| 12 | 443 | 18.62 | 262.8 | 2.52 |
| 13 | 110 | 8.39 | 157.3 | 4.57 |
| 14 | 380 | 15.80 | 256.7 | 2.50 |
| 17 | 964 | 23.40 | 128.2 | 1.46 |
| 19 | 248 | 12.56 | 231.9 | 3.04 |
| 20 | 231 | 16.22 | 212.0 | 4.21 |
| 21 | 445 | 8.57 | 61.3 | 1.16 |
| 23 | 1131 | 39.78 | 147.7 | 2.11 |
| Parameter | Symbol | Reference Value | Range of Variation |
|---|---|---|---|
| Manning coefficient roofs | 0.020 | [0.014–0.30] | |
| Manning coefficient streets | 0.014 | [0.010–0.055] | |
| Manning coefficient pervious area | 0.15 | [0.10–0.35] | |
| Depression storage impervious area | 1.35 | [0.00–2.54] | |
| Depression storage pervious area | 2.60 | [2.54–5.08] | |
| Maximum infiltration rate | 117.00 | [58.00–170.00] | |
| Minimum infiltration rate | 17.00 | [1.00–57.00] | |
| Decay coefficient | 5.34 | [2.00–7.00] | |
| Manning coefficient conduit | 0.0147 | [0.0120–0.0200] | |
| Width coefficient | 1.50 | [1.00–2.00] | |
| Percent routed | 25.00 | [0.00–50.00] |
| Parameters | Opt. | Events | |||||||||||||
|---|---|---|---|---|---|---|---|---|---|---|---|---|---|---|---|
| 3 | 5 | 7 | 8 | 9 | 11 | 12 | 13 | 14 | 17 | 19 | 20 | 21 | 23 | ||
| 6p | 0.014 | 0.014 | 0.014 | 0.014 | 0.014 | 0.014 | 0.014 | 0.014 | 0.014 | 0.014 | 0.014 | 0.016 | 0.014 | 0.014 | |
| 11p | 0.014 | 0.014 | 0.014 | 0.014 | 0.014 | 0.014 | 0.014 | 0.014 | 0.014 | 0.014 | 0.014 | 0.014 | 0.014 | 0.014 | |
| 6p | 0.010 | 0.010 | 0.010 | 0.010 | 0.010 | 0.010 | 0.010 | 0.010 | 0.010 | 0.010 | 0.010 | 0.010 | 0.010 | 0.010 | |
| 11p | 0.010 | 0.010 | 0.010 | 0.010 | 0.010 | 0.010 | 0.010 | 0.010 | 0.010 | 0.010 | 0.010 | 0.010 | 0.010 | 0.010 | |
| 11p | 0.21 | 0.31 | 0.31 | 0.34 | 0.32 | 0.13 | 0.15 | 0.18 | 0.10 | 0.34 | 0.22 | 0.10 | 0.26 | 0.15 | |
| 6p | 0.00 | 0.95 | 0.00 | 1.85 | 2.54 | 0.85 | 0.47 | 0.56 | 0.17 | 2.54 | 2.37 | 0.02 | 0.13 | 0.90 | |
| 11p | 0.00 | 0.66 | 0.00 | 1.95 | 2.54 | 0.88 | 0.46 | 0.54 | 0.21 | 2.54 | 2.37 | 0.00 | 0.16 | 0.91 | |
| 11p | 4.20 | 4.58 | 4.43 | 3.96 | 4.22 | 5.04 | 4.06 | 3.61 | 2.54 | 4.44 | 3.89 | 2.54 | 4.36 | 3.87 | |
| 11p | 101.93 | 161.68 | 116.14 | 78.22 | 71.11 | 70.14 | 152.32 | 153.11 | 58.00 | 73.91 | 164.30 | 58.00 | 85.57 | 59.25 | |
| 11p | 47.46 | 21.26 | 51.38 | 50.53 | 51.45 | 22.13 | 46.85 | 40.66 | 1.01 | 25.96 | 54.85 | 6.84 | 50.17 | 20.73 | |
| 11p | 6.17 | 3.10 | 5.27 | 5.06 | 3.99 | 2.75 | 3.09 | 2.83 | 7.00 | 6.17 | 5.30 | 7.00 | 2.57 | 5.62 | |
| 6p | 0.0120 | 0.0137 | 0.0120 | 0.0139 | 0.0120 | 0.0138 | 0.0120 | 0.0120 | 0.0121 | 0.0127 | 0.0120 | 0.0197 | 0.0120 | 0.0120 | |
| 11p | 0.0121 | 0.0146 | 0.0120 | 0.0138 | 0.0120 | 0.0138 | 0.0120 | 0.0120 | 0.0120 | 0.0129 | 0.0121 | 0.0186 | 0.0121 | 0.0120 | |
| 6p | 2.00 | 2.00 | 2.00 | 2.00 | 2.00 | 2.00 | 2.00 | 2.00 | 2.00 | 2.00 | 2.00 | 2.00 | 2.00 | 2.00 | |
| 11p | 2.00 | 2.00 | 2.00 | 2.00 | 2.00 | 2.00 | 2.00 | 2.00 | 2.00 | 2.00 | 2.00 | 2.00 | 2.00 | 2.00 | |
| 6p | 8.99 | 0.00 | 6.00 | 0.00 | 13.59 | 0.00 | 0.00 | 0.00 | 0.00 | 24.66 | 14.71 | 27.31 | 43.83 | 0.00 | |
| 11p | 9.39 | 0.00 | 6.12 | 0.00 | 13.26 | 0.00 | 0.00 | 0.00 | 0.01 | 24.59 | 14.73 | 36.24 | 43.21 | 0.00 | |
| Event | R2 | RMSE | Er,peak | Er,vol | ||||
|---|---|---|---|---|---|---|---|---|
| 6p | 11p | 6p | 11p | 6p | 11p | 6p | 11p | |
| 3 | 0.89 | 0.89 | 18.00 | 18.09 | −5.93 | −6.52 | 17.30 | 16.82 |
| 5 | 0.89 | 0.89 | 35.56 | 35.55 | −27.87 | −28.80 | 3.58 | 5.10 |
| 7 | 0.63 | 0.63 | 56.44 | 56.53 | −8.48 | −8.73 | 33.20 | 33.02 |
| 8 | 0.86 | 0.86 | 35.39 | 35.37 | −21.95 | −22.48 | 3.26 | 2.37 |
| 9 | 0.80 | 0.80 | 16.23 | 16.24 | −22.29 | −22.01 | 44.18 | 44.73 |
| 11 | 0.94 | 0.94 | 14.35 | 14.36 | −15.97 | −16.03 | −3.53 | −3.68 |
| 12 | 0.90 | 0.90 | 15.94 | 15.95 | −20.84 | −20.88 | 4.47 | 4.58 |
| 13 | 0.83 | 0.83 | 20.47 | 20.49 | −25.51 | −25.54 | −8.05 | −7.72 |
| 14 | 0.88 | 0.90 | 16.50 | 15.18 | −35.32 | −34.37 | −3.01 | 2.93 |
| 17 | 0.87 | 0.87 | 8.03 | 8.04 | −25.61 | −25.60 | 23.15 | 23.24 |
| 19 | 0.97 | 0.97 | 9.59 | 9.63 | 1.05 | 0.77 | 5.40 | 5.31 |
| 20 | 0.78 | 0.81 | 22.11 | 20.78 | −35.38 | −34.64 | 8.50 | 5.81 |
| 21 | 0.85 | 0.85 | 5.16 | 5.16 | −20.71 | −19.85 | 27.56 | 28.49 |
| 23 | 0.93 | 0.93 | 11.34 | 11.34 | −20.86 | −20.86 | −10.20 | −10.22 |
| Event | Opt. | n° Gen. | n° F_eval. | Event | Opt. | n° Gen. | n° F_eval. |
|---|---|---|---|---|---|---|---|
| 3 | 6p | 247 | 47,140 | 13 | 6p | 168 | 32,130 |
| 11p | 155 | 29,660 | 11p | 159 | 30,420 | ||
| 5 | 6p | 205 | 39,160 | 14 | 6p | 266 | 50,750 |
| 11p | 279 | 53,220 | 11p | 312 | 59,490 | ||
| 7 | 6p | 230 | 43,910 | 17 | 6p | 155 | 29,660 |
| 11p | 169 | 32,320 | 11p | 179 | 34,220 | ||
| 8 | 6p | 223 | 42,580 | 19 | 6p | 212 | 40,490 |
| 11p | 248 | 47,330 | 11p | 203 | 38,780 | ||
| 9 | 6p | 203 | 38,780 | 20 | 6p | 171 | 32,700 |
| 11p | 231 | 44,100 | 11p | 502 | 95,590 | ||
| 11 | 6p | 161 | 30,800 | 21 | 6p | 168 | 32,130 |
| 11p | 214 | 40,870 | 11p | 365 | 69,560 | ||
| 12 | 6p | 228 | 43,530 | 23 | 6p | 205 | 39,160 |
| 11p | 190 | 36,310 | 11p | 227 | 43,340 |
Disclaimer/Publisher’s Note: The statements, opinions and data contained in all publications are solely those of the individual author(s) and contributor(s) and not of MDPI and/or the editor(s). MDPI and/or the editor(s) disclaim responsibility for any injury to people or property resulting from any ideas, methods, instructions or products referred to in the content. |
© 2025 by the authors. Licensee MDPI, Basel, Switzerland. This article is an open access article distributed under the terms and conditions of the Creative Commons Attribution (CC BY) license (https://creativecommons.org/licenses/by/4.0/).
Share and Cite
Kheshti Azar, M.; Giudicianni, C.; Creaco, E. Sensitivity Analysis-Aided Calibration of Urban Drainage Modeling. Water 2025, 17, 612. https://doi.org/10.3390/w17050612
Kheshti Azar M, Giudicianni C, Creaco E. Sensitivity Analysis-Aided Calibration of Urban Drainage Modeling. Water. 2025; 17(5):612. https://doi.org/10.3390/w17050612
Chicago/Turabian StyleKheshti Azar, Morteza, Carlo Giudicianni, and Enrico Creaco. 2025. "Sensitivity Analysis-Aided Calibration of Urban Drainage Modeling" Water 17, no. 5: 612. https://doi.org/10.3390/w17050612
APA StyleKheshti Azar, M., Giudicianni, C., & Creaco, E. (2025). Sensitivity Analysis-Aided Calibration of Urban Drainage Modeling. Water, 17(5), 612. https://doi.org/10.3390/w17050612
