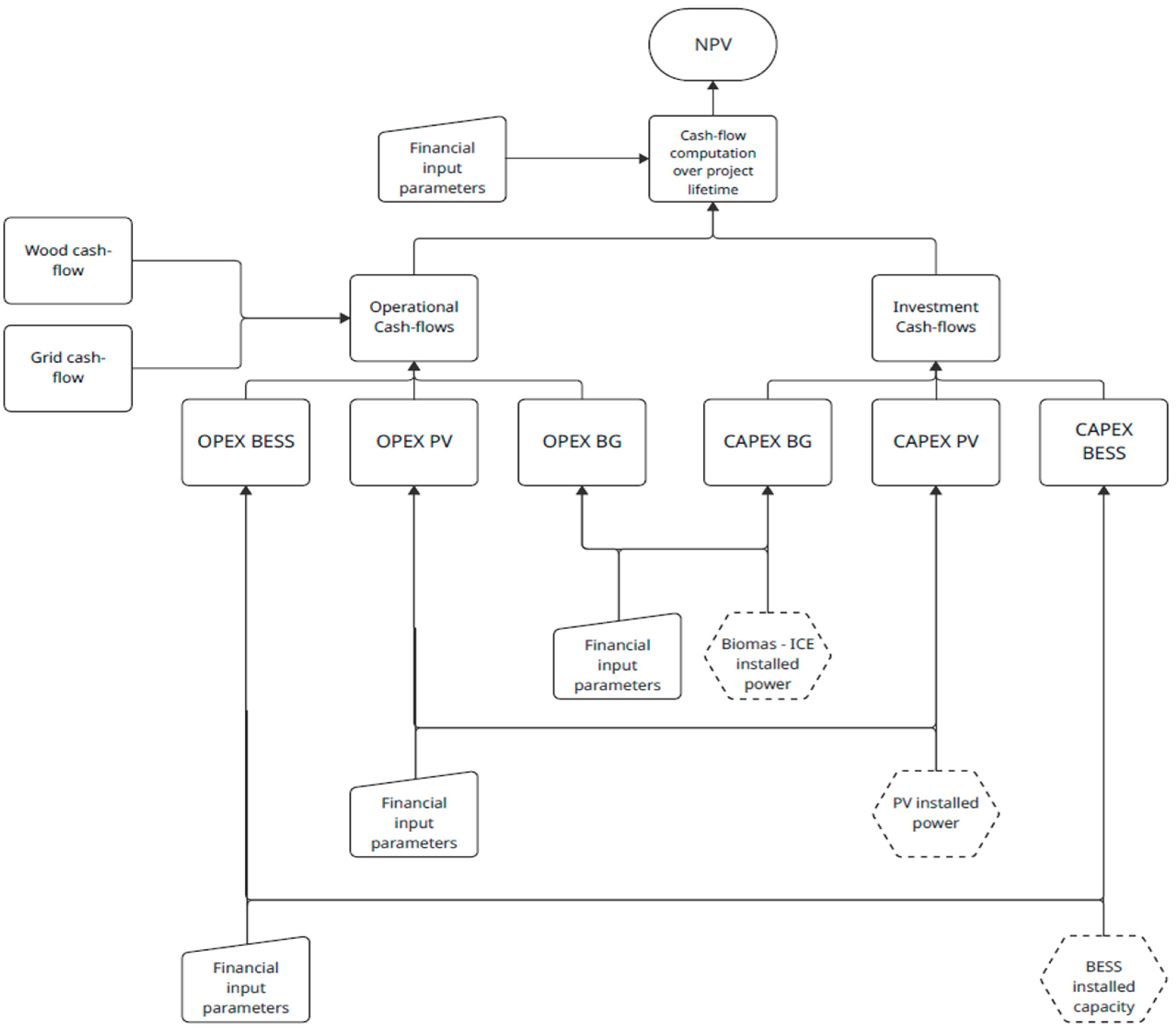
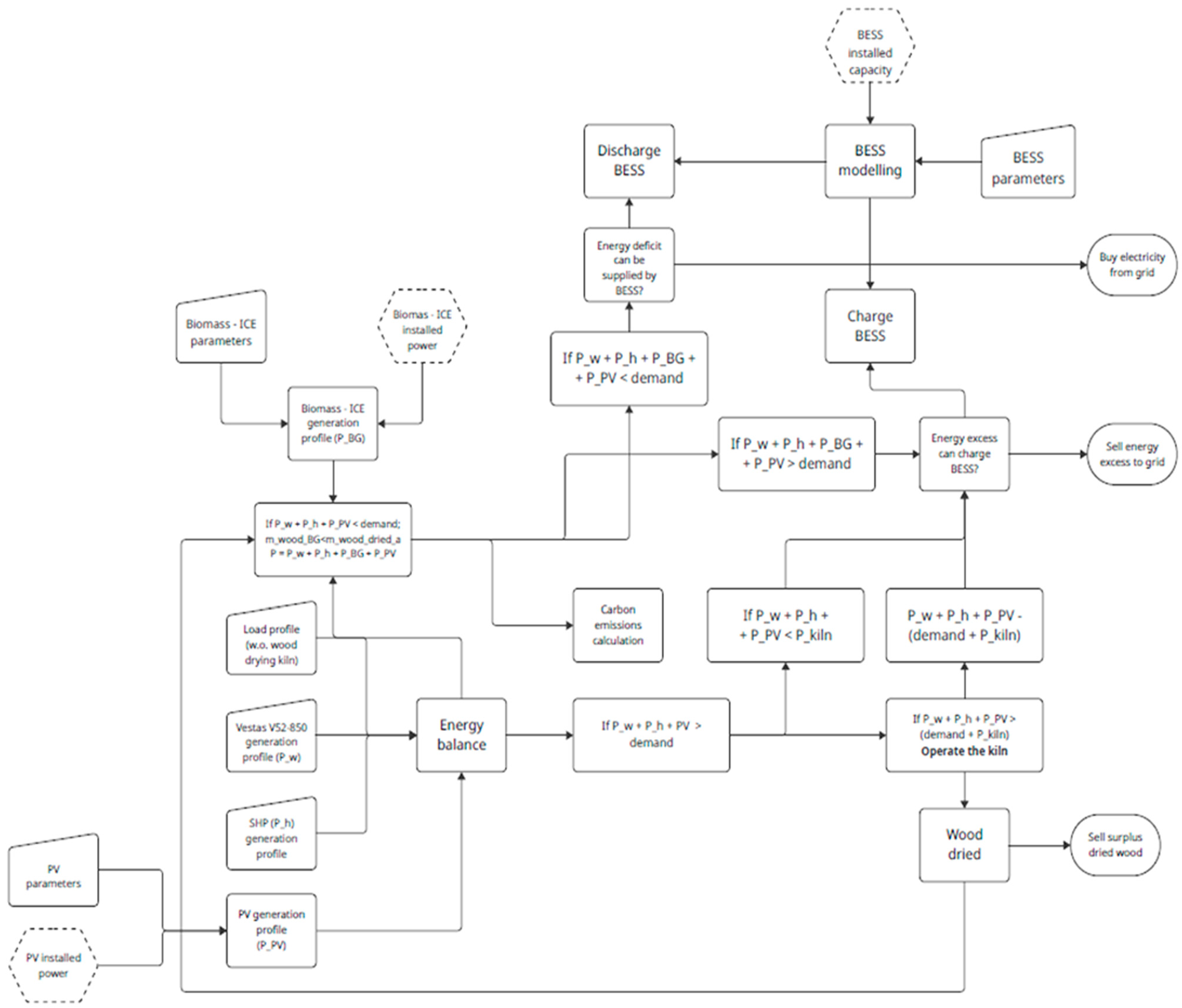
Optimization Tool of Hybrid Energy Systems Toward a New Integrated Solution to Improve the Fish Sector’s Effectiveness
Abstract
Share and Cite
Soehlemann, N.; Pérez-Sánchez, M.; Coronado-Hernández, O.E.; McNabola, A.; Quintino, A.; Ramos, H.M. Optimization Tool of Hybrid Energy Systems Toward a New Integrated Solution to Improve the Fish Sector’s Effectiveness. Water 2025, 17, 3242. https://doi.org/10.3390/w17223242
Soehlemann N, Pérez-Sánchez M, Coronado-Hernández OE, McNabola A, Quintino A, Ramos HM. Optimization Tool of Hybrid Energy Systems Toward a New Integrated Solution to Improve the Fish Sector’s Effectiveness. Water. 2025; 17(22):3242. https://doi.org/10.3390/w17223242
Chicago/Turabian StyleSoehlemann, Nicolas, Modesto Pérez-Sánchez, Oscar E. Coronado-Hernández, Aonghus McNabola, António Quintino, and Helena M. Ramos. 2025. "Optimization Tool of Hybrid Energy Systems Toward a New Integrated Solution to Improve the Fish Sector’s Effectiveness" Water 17, no. 22: 3242. https://doi.org/10.3390/w17223242
APA StyleSoehlemann, N., Pérez-Sánchez, M., Coronado-Hernández, O. E., McNabola, A., Quintino, A., & Ramos, H. M. (2025). Optimization Tool of Hybrid Energy Systems Toward a New Integrated Solution to Improve the Fish Sector’s Effectiveness. Water, 17(22), 3242. https://doi.org/10.3390/w17223242

