Abstract
This paper examines the relationship between investment in water education and economic performance, focusing on the context of widening countries (EU Member States and Associated Countries with lower research and innovation performance). Through time-series data and panel regression analysis, the study investigates whether increased spending on education correlates with Gross Domestic Product (GDP) growth. While the initial static model indicates a positive but statistically insignificant association, a dynamic model with lagged GDP significantly improves explanatory power, suggesting that educational investments may influence growth with a temporal delay. Complementing the macroeconomic data, the paper analyses how targeted investments in educational innovation, especially in digital technologies such as virtual reality (VR) applications, enhance teaching quality and student engagement. Examples from partner universities involved in the WATERLINE project (Horizon Europe, 101071306) show how custom-built VR modules, aligned with existing hydraulic labs, contribute to advanced water-related skills. The paper also presents a cost-benefit analysis of VR applications in water education, highlighting their economic efficiency compared to traditional laboratory equipment. Additionally, it explores how micro-level innovations in education can generate macroeconomic benefits through widespread adoption and systemic impact. Ultimately, the research highlights the long-term value of education and innovation in strengthening both economic and human capital across diverse regions.
1. Introduction
Education is widely recognised as the foundation of every national economy, as it enhances human capital, which is a production factor that can be continuously developed and expanded. Alongside traditional factors like land, capital, and labour, many studies emphasise entrepreneurship and knowledge as key contributors to modern economic productivity, both of which depend heavily on education and training [1,2]. Increased investment in human capital has been shown to positively influence macroeconomic indicators such as gross domestic product (GDP), exports, and public debt, positioning education as a pillar of long-term economic growth [3,4].
This research focuses on the growing importance of educational innovation, particularly within the global trend of digitalisation. Specifically, it aims to examine how investments in emerging educational technologies, such as virtual reality (VR), contribute to enhanced teaching outcomes and broader economic development, especially in widening countries. Widening countries are defined as EU Member States and Associated Countries with lower research and innovation performance, which are targeted for specific support under Horizon Europe to enhance their integration into the European Research Area (European Commission, n.d.). The importance of collaboration between widening countries and further analysis can be found in the Directorate-General for Neighbourhood and Enlargement Negotiations report [5].
The study is conducted within the framework of the WATERLINE project (Horizon Europe, Grant No. 101071306, https://www.waterline-project.eu, accessed on 10 April 2025), which is dedicated to building a European Digital Water Higher Education Institution (HEI) Alliance. The project brings together HEIs from four widening countries: the Czech Republic, Türkiye, Malta, and Serbia, with the aim of creating digitally advanced learning environments based on the quadruple helix model of innovation [5,6].
Traditional teaching methods in water education often rely on static materials and lectures, which are increasingly inadequate in a fast-changing, digitally saturated learning environment. Research shows that attention spans among students are shrinking, and passive learning approaches struggle to engage learners effectively. As a result, the integration of immersive technologies, such as VR, offers promising solutions by facilitating active, interactive, and experience-based learning environments [7,8,9,10].
VR applications in education simulate real-world systems and provide interactive laboratory experiences that significantly enhance learner engagement, comprehension, and retention [11,12,13,14]. These applications are particularly useful in technical fields such as water management, where practical engagement is essential. Furthermore, VR supports remote learning, improves accessibility, and reduces costs associated with physical infrastructure, making it a scalable and efficient tool for modern education.
This study presents a case from Serbia where a hydraulic lab model was transformed into a custom-built VR application for pipe loss simulations. The paper examines the economic and educational impacts of this application, integrating macroeconomic data analysis and micro-level cost-benefit evaluation. It also evaluates user experience through survey results collected across four countries involved in the WATERLINE project. The broader intention is to show how targeted innovations in education can generate long-term macroeconomic value through enhanced human capital and productivity [15].
The paper is structured as follows: Section 2 explores the connection between investment in education and economic growth; Section 3 outlines the development of the physical hydraulic model and the VR application; Section 4 explains the VR development process; Section 5 presents the cost-benefit analysis; Section 6 discusses user testing and feedback; Section 7 has a discussion part; and Section 8 concludes with recommendations for future application and research.
2. The Importance of Investment in Education and the Connection Between Education and Economics
The concept of factors of production is fundamental in economic theory, representing the essential inputs required for the creation of goods and services. Traditionally, economists identified land, labour, and capital as the three primary factors. Later theories introduced entrepreneurship as a fourth, rooted in human capital, reflecting the need for coordination, innovation, and risk-taking in productive activities [16]. Over time, modern economic thought expanded this framework to include technology, information, and organisation as additional contributors to productivity and long-term development [2]. Recent research has argued that knowledge and digitalisation should be recognised as distinct production factors due to their growing role in shaping competitiveness and innovation [17,18].
These evolving views underscore the need to reassess traditional production models in light of complex global economic dynamics. Tvaronavičienė and Lankauskienė [19] emphasise that sustainable development increasingly depends on integrating education and technological progress into economic structures. This forms the basis for treating education not merely as a social policy issue but as a strategic economic lever.
A robust theoretical foundation links education and economic growth. Pioneering work by Greiner et al. [20], Mankiw et al. [21], Barro and Sala-i-Martin [22], and Romer [23] affirms a positive relationship between likely human capital accumulation and GDP growth. Investment in education enhances labour productivity, spurs innovation, and fosters entrepreneurship. Uzawa [24], Lucas [25], and Rebelo [26] presented models in which long-term growth is sustained by continuous improvement in human capital. Conversely, Romer [23], Grossman and Helpman [27], and Aghion and Howitt [28] highlighted the role of technological change and innovation driven by education systems as core engines of economic advancement.
Country-specific studies provide further insight. For instance, Dragoescu [29] applied a vector correction model to analyse the causal relationship between higher education and economic growth in Romania, affirming a long-run impact. Cooray [4] stressed that both the quantity and quality of education are essential for economic transformation. Popescu and Crenicean [30] argued that education systems contribute to national development by cultivating creativity and entrepreneurial competencies. Meanwhile, Information Communication Technology (ICT) has emerged as a transformative force, reshaping educational delivery and creating opportunities for new teaching methodologies [31,32].
To empirically explore the education-growth relationship, this study examines four widening countries, Czechia, Malta, Serbia, and Türkiye, using macroeconomic data from 2000 to 2022. Figure 1 presents the trend of education investment as a percentage of GDP in the selected countries as well as GDP growth. Czechia and Malta show a consistent upward trend in education funding, while Serbia and Türkiye maintain relatively stable investment levels, averaging around 4%. Notable external shocks such as the 2008 global financial crisis and the COVID-19 pandemic in 2020 affected all economies, producing visible declines in GDP growth. However, visual analysis of the data suggests that increases in education investment can be followed by GDP growth in subsequent years, for instance, in Czechia (2015–2017) and Malta (2011–2015).
Figure 1.
Overview of the GDP growth and education investment in selected countries: Czechia, Malta, Serbia, and Türkiye.
To further deepen the analysis, the aggregated data of four countries have been used in the statistical program EViews 12, and a panel regression analysis has been run. The main intention was to see how much investment in education affects GDP growth. Panel regression analysis, with GDP as the dependent variable and education investment as the independent variable, reveals a positive but statistically insignificant relationship (Table 1). The coefficient for education investment is estimated at 0.27, suggesting that increased investment in education may be associated with economic growth. However, the p-value of 0.59 indicates this effect is not statistically significant at conventional levels (p > 0.05). Additionally, the model demonstrates a low explanatory power, with an R2 of 0.016, suggesting that only 1.6% of the variation in GDP is accounted for by education investment. The F-statistic is also not significant (p = 0.59), confirming that the model as a whole does not robustly explain changes in GDP. Nevertheless, the Durbin-Watson statistic of 1.75 suggests no serious concerns regarding autocorrelation among residuals. These findings are consistent with previous studies emphasising that while education is a critical long-term driver of economic development [3,33], its short-term impact may be less pronounced without considering factors such as the quality of education, the structure of the economy, and complementary investments. Future research should therefore expand the model to include additional control variables, such as innovation capacity, labour market conditions, and technological infrastructure, to better capture the multifaceted impact of education investment on economic growth [1].
Table 1.
Static panel regression results.
To show how this year’s investment in education affects the next year’s GDP growth, in the next econometric model (Table 2), GDP variables have been lagged for one year.
Table 2.
Dynamic panel regression with lagged GDP.
After introducing a one-period lag of GDP into the panel regression model, the results indicate a notable improvement in the model’s explanatory power. The coefficient for education investment remains positive (0.21) but continues to be statistically insignificant (p = 0.74), suggesting that the direct effect of education investment on economic growth is not robustly established in the short term. However, compared to the initial model without the lagged dependent variable, the overall model fit has substantially improved. The R2 value increases from 0.016 in the original model to 0.65 in the lagged model, indicating that approximately 65% of the variance in GDP is now explained. Furthermore, the F-statistic (0.000204) is highly significant (p < 0.00001), demonstrating a strong joint explanatory power of the model when accounting for the persistence of GDP over time. The Durbin-Watson statistic (1.66) remains close to 2, suggesting no significant issues with autocorrelation. These results align with the broader economic literature emphasising that economic growth processes are dynamic and path-dependent [3,33] and that including lagged dependent variables often captures important inertia effects that simple static models overlook [34]. Thus, while direct short-term impacts of education investment remain statistically weak, the overall model specification is significantly enhanced through the inclusion of dynamic elements.
Although the statistical models are not the most robust ones, the intention here was just to show and prove the existence of a connection, especially with a time difference between them, which has been demonstrated. While the econometric analysis reveals the long-term value of investing in education across national economies, particularly within widening countries, it is equally important to understand how such investments manifest at the institutional level. The economic benefits of education are not only measured in GDP growth but also in the efficiency and quality of teaching and learning processes. Innovations in pedagogy, especially those integrating digital technologies, can serve as key drivers of both educational effectiveness and economic competitiveness. One such innovation is the application of virtual reality in water education, which exemplifies how targeted investment can yield transformative outcomes. The following section introduces a physical hydraulic model used in a traditional laboratory setting and outlines the process of transforming this model into an immersive VR learning experience. This case exemplifies how micro-level innovations contribute to broader strategic goals by enhancing educational delivery, expanding access, and strengthening skill development in technical fields.
3. Physical Hydraulic Model
After thoroughly evaluating the existing equipment at the Laboratory of Hydraulic Engineering of the Faculty of Civil Engineering and Architecture at the University of Niš, a laboratory model was selected for the Virtual Reality Learning Environment (ViLE) foundation. This model (Figure 2) is specifically designed to facilitate learning the fundamentals of Fluid Mechanics, providing learners with an interactive way to study the behaviour of fluids in closed conduit systems. The chosen model focuses on pressure losses in pipes, piping elements, and shut-off devices, which are essential concepts in hydraulic engineering and water management.
Figure 2.
The equipment in the hydraulic laboratory used for modelling.
As shown in Figure 2, the laboratory equipment consists of multiple pipe segments with varying lengths and diameters, including bends and elbows. Each segment is equipped with integrated piezometers that allow learners to measure pressure differentials under controlled conditions. This setup enables experimentation with flow resistance, pressure loss, and valve operation, offering practical learning experiences and reinforcing theoretical knowledge. Two experimental configurations were used to validate the educational potential of the model and to inform the development of the VR application. In the first configuration (Figure 3a), learners determine pressure drop (ΔE) along the pipeline with changing diameters under steady-state conditions. Through this, they calculate flow velocities (v1 and v2), discharge (Q), and energy distribution across measurement points (points 1 to 6, circled in red on the Figure 3). The arrows point the direction of water flow through the pipes. This experiment emphasises the principles of energy conservation and highlights how geometric variations affect fluid behaviour. The second configuration (Figure 3b) evaluates pressure losses in the constant-diameter pipe containing two bends. With a known flow rate measured volumetrically, the objective is to quantify head losses due to pipe friction and directional changes. This helps students understand how physical design parameters influence pressure and energy profiles along the system. Both experiments provide critical insights for learners into real-world challenges in water supply and distribution systems.

Figure 3.
(a) Determination of the discharge value based on the measured pressures, (b) Energy loss, i.e., pressure drop on the pipeline of constant diameter with two bends for a known discharge Q.
This laboratory setup served as the physical basis for designing the virtual model described in the following section. The digital twin created within ViLE replicates these two scenarios and offers students an immersive, interactive platform to explore the same fluid mechanics principles.
4. The VR Application for Pipe Losses
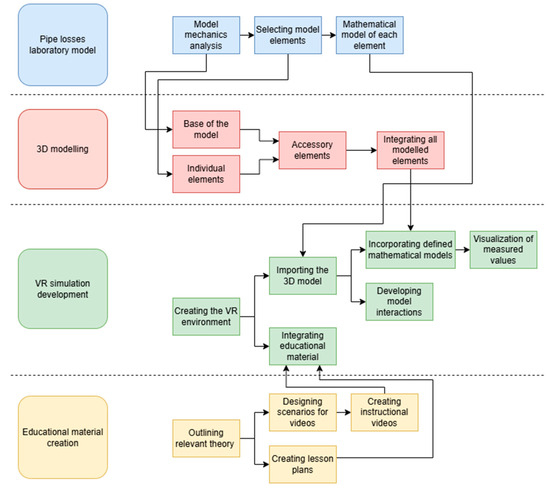
The development of ViLE followed a structured four-stage process, ensuring the accurate digital representation and effective educational integration of the laboratory model. These stages included: (1) analysing the physical laboratory model, (2) constructing a 3D virtual replica, (3) integrating interactive simulations, and (4) designing educational materials to complement the virtual experience. Each stage played a crucial role in developing an immersive and functional VR-based learning platform. These steps can be seen in the following Figure 4.
Figure 4.
VR application development process.
The first step involved thoroughly examining the real-world laboratory model to determine key elements for inclusion in the virtual environment. Engineers and educators collaborated to define the core principles and mathematical models governing fluid behaviour in the system. These models were integrated into the VR simulation, ensuring that the digital representation followed real-world physics and accurately demonstrated pressure variations, velocity changes, and energy losses within the system.
To enhance the realism and usability of ViLE, a detailed 3D model was constructed. This model included not only the base structure but also all essential hydraulic components, such as pipes, valves, measuring points, and flow regulators. Special attention was given to interactive features, allowing learners to manipulate elements within the virtual space, explore different system configurations, and observe how structural modifications influence fluid dynamics.
The third stage focused on transforming the static 3D model into an interactive VR simulation. Computational logic was incorporated to ensure that fluid behaviour adhered to real-world physics, enabling learners to visualise how different pipe configurations, flow rates, and valve adjustments impact pressure and velocity. The interface was designed to be intuitive, with hand-gesture controls that allow users to navigate menus, interact with system components, and customise simulation settings. To maximise the learning impact, the ViLE platform integrates a variety of educational resources, including instructional videos, step-by-step lesson plans, and real-time data visualisations. These materials help learners interpret simulation results, reinforcing theoretical knowledge with practical applications. The ability to overlay measured and calculated data within the VR environment enhances concept comprehension, making complex fluid mechanics principles more accessible.
Two platforms (Unity 2022.3.14f and Oculus Quest 2/Quest Pro) were used for the development and testing purposes of the VR application for losses in pipes. The development environment was based on Unity XR Interaction Toolkit, which used a Meta developer account for integration, while the development hardware was a Core i7, RTX4070, and 32 GB RAM.
One of the main game objects in each scene is the XR Player with Ray Interactor, which contains the Input Action Manager, Interaction Manager, Event System, and XR Origin. In the simulator and tutorial scenes, the VR model of the real-world laboratory model is the principal game object that the user can interact with. The model is a complex object with each element (such as pipe segment, valve, measuring point, etc.) as an individual sub-object. The main interaction scripts are assigned to valves as they control the water flow and all parameter value changes. Each valve interaction script contains references to relevant valve game objects, pipe segment game objects, measuring point game objects, and relevant info objects with parameter values. Info objects are implemented as scriptable objects, allowing for the storage of input and output parameter values throughout the user session lifecycle. In-house blender designs for individual model components like valves, pipe segments, and measuring points were used.
The main menu and simulator of the developed VR application for pipe losses are presented in Figure 5.
Figure 5.
VR application for pipe losses elements: (a) main menu, (b) simulator.
To accommodate different learning needs, the VR application [35] was structured into three main modules:
- (1)
- Learn (instructional videos and educational material): This module (Figure 6a) gives the option to select one of four designed lessons and review the available learning material related to that lesson. Learning material includes instructional videos recorded for the real-world laboratory model, technical drawings illustrating relevant principles, details of the theoretical background, and equations needed for manual calculations.
Figure 6. VR application for pipe losses modules: (a) learn, (b) tutorial, and (c) simulation. - (2)
- Tutorial (guided experience through the VR model): Beginners, not familiar with the laboratory model and VR technology, can try this guided experience. Each step has detailed instructions and visual signage devised to guide the user (Figure 6b). The tutorial takes the user through all options, one by one, in logical order. During the tutorial, only actions related to the current step are permitted, i.e., the user cannot accidentally do the wrong thing. The tutorial can be repeated any number of times if the user considers it necessary.
- (3)
- Simulation (free roaming and experimentation mode): In this module (Figure 6c), the user interacts with the same VR model as in the tutorial mode. However, in this module, all actions are available, enabling the user to experiment freely and explore the model and its behaviour in different conditions.
Each module can be used as a standalone feature, but switching from one to another is also possible.
The main technical challenge was the accurate representation of pressure loss at measuring points according to physical pipe characteristics, the state of the valve, and input parameter values, such as input pressure and flow rate. The VR model was simplified compared to the real-world laboratory model by isolating the active model segment, i.e., only one valve and pipe can be active at one point to avoid interference. The simulation was tested and consequently calibrated to the real-world laboratory model and expert knowledge principles of fluid mechanics.
From an economic point of view, the application development has its cost, mainly due to skilled labour for developing, maintaining, and updating the application. Additional costs include software licences, computer equipment, and VR headsets with limited availability. However, taking into account all development challenges and costs, the price is still many times lower than purchasing highly specialised laboratory equipment. It should also be considered that laboratory equipment requires space and maintenance and has limited usage since it requires the presence of teaching staff or technicians.
5. Cost-Benefit Analysis
To generate a measurable macroeconomic impact, the implementation of VR applications in education should extend beyond individual sectors, such as water education, and achieve broad adoption across the entire educational system. While the benefits of VR at the institutional or microeconomic level may appear limited in scope, their cumulative effects can significantly influence macroeconomic variables such as productivity, innovation, labour market efficiency, and human capital development.
Macroeconomic variables such as gross domestic product, aggregate investment, or national employment levels are ultimately the result of aggregated microeconomic behaviours, decisions, and outcomes [36,37]. For example, widespread adoption of VR in schools and universities can increase the efficiency of skill formation and reduce barriers to high-quality education, which in turn contributes to a more skilled labour force, which is a key determinant of long-term economic growth [23].
The implementation of VR in water education requires an upfront investment in both development and hardware. However, when evaluated against traditional laboratory-based teaching, VR proves to be a cost-effective and scalable long-term solution with additional pedagogical and logistical benefits (Table 3). The initial costs would include:
Table 3.
Cost-benefit comparison.
- Development and programming: Creating a tailored VR environment (ViLE) cost approximately €10,000, including design, Unity development, and scenario scripting.
- Hardware acquisition: A set of 5 Oculus Quest 2 headsets, combined with compatible PCs (Core i7, RTX4070, 32 GB RAM), totalled approximately €8500.
- Licensing and software tools: Unity and Blender were used under educational or open licenses; however, potential institutional deployments may require premium features (€500–€1000 annually) [38].
- Training and support: Approximately €1500 was allocated for initial staff training and support documentation development.
In contrast, the hydraulic laboratory setup used as a real-world reference in this project requires:
- €20,000–€30,000 for full-scale equipment (pipes, pumps, gauges, valves, safety gear).
- Dedicated space and water management systems.
- Maintenance personnel and recurring calibration costs.
Thus, even with a conservative estimate, the VR setup costs 75% of a real lab for a similar learning scope, and it eliminates the need for infrastructure maintenance and water usage, thereby lowering operational expenses over time [39].
Additionally, VR can be reused indefinitely by hundreds of students per year without wear and tear, unlike physical components that degrade over time. Comparatively, access to physical laboratories is constrained by space, safety, and staff availability, often limiting participation to 10–15 students per session.
Moreover, the benefits extend beyond financial metrics:
- Pedagogical efficiency: Students using ViLE demonstrated higher engagement and better retention of hydraulic principles, as reflected in the post-experiment questionnaire (Section 6).
- Accessibility: Remote users can access the simulation without needing to be on campus, promoting equity in education across geographies.
- Sustainability: The VR model eliminates water consumption, component waste, and CO2 emissions from equipment usage and energy [40].
To better validate these economic benefits, a structured cost-benefit comparison was developed based on the standard economic evaluation framework [41]. The comparison incorporated initial investment, equipment depreciation (5-year lifecycle), operational costs, and scalability potential.
The above analysis confirms that ViLE offers a significantly higher return on investment over time, especially for institutions aiming to scale water education. Furthermore, as adoption spreads, unit development costs decrease due to content reusability and multi-institutional cooperation [42].
Ultimately, broader integration of VR in education can enhance national productivity, labour market readiness, and innovation potential by improving the quality and efficiency of learning processes [43]. These benefits should be recognised not only at the institutional level but also as part of strategic national educational and economic policy [44].
While the cost-benefit analysis demonstrates the economic and institutional viability of VR integration, it is equally important to examine the learners’ perspectives, including usability, perceived effectiveness, and pedagogical value. Therefore, a dedicated questionnaire was designed and implemented to collect both quantitative and qualitative data from participants. The following section presents the methodology, structure, and findings of this student survey, aiming to validate the educational impact and acceptance of the VR model through real-world user experience.
6. Testing the Application Development and Testing Phase
The primary goal of this initiative is to harness the collective expertise of individuals, institutions, and regions, creating a dynamic and sustainable ecosystem for learning and innovation. Project partner HEIs from Norway, Finland, and the UK are equipped with emulation infrastructures that replicate real-world environments within controlled, scaled-down laboratory or workshop settings. These physical emulation and research setups allow learners to be engaged in complex skill-building exercises in a safe and structured way before transitioning to more advanced learning environments. This progressive approach ensures that learners acquire the necessary competencies through guided, hands-on experiences before moving on to more immersive training settings.
Three distinct types of learning environments (LEs) have been identified to support this transformative educational model: Emulative Learning Environment (ELE), Assisted Reality Learning Environment (ARLE), and Virtual Learning Environment (ViLE) (Figure 7). ELE focuses on environmental event simulation, enabling learners to engage in controlled experiments while adapting various parameters to meet specific learning objectives. ARLE extends ELE by enhancing learning experiences through assisted reality, incorporating technology-driven tools and real-time guidance in physical training settings that closely resemble real-world water environments. By integrating technical information and interactive insights, ARLE bridges the gap between theoretical knowledge and practical application, offering an enriched learning experience.
Figure 7.
WATERLINE’s 3-tier Learning Environments.
ViLE complements and enhances both ELE and ARLE by providing a fully virtual platform where learners can remotely explore and interact with water-related topics. Supported by advanced virtual reality tools and methodologies, ViLE enables students and researchers to engage with complex hydrological scenarios in a risk-free, simulated environment. The participating HEIs have already established expertise in designing and operating within virtual environments, ensuring that ViLE is seamlessly integrated into the broader learning ecosystem. By leveraging these digital innovations, ViLE not only enhances academic training but also fosters cutting-edge research and innovation in the field of digital water.
To capture user perceptions of value and effectiveness, a standardized questionaire was developed and distributed to participants across all eight project countries: Malta, the Czech Republic, Serbia, Türkiye, Italy, Norway, Finland, and the United Kingdom. The questionnaire consisted of both closed-ended questions (using Likert scales) to measure usability, satisfaction, and perceived value, as well as open-ended questions designed to gather qualitative feedback on usability challenges, learning experience, and potential for broader adoption.
The questionnaire structure included four thematic sections:
- (1)
- Demographics and background (education level, scientific field, prior experience with VR);
- (2)
- User experience assessment via User Experience Questionnaire (UEQ);
- (3)
- Educational impact via Cognitive, Affective, and Psychomotor (CAP) domains;
- (4)
- Perceived economic and practical benefits (compared to traditional laboratory usage).
This multi-layered approach allows triangulation between perceived usefulness, actual learning outcomes, and economic feasibility, thereby providing a comprehensive validation of the VR application’s potential benefits in water-related education. This survey, carried out over three weeks, aimed to assess societal, industrial, and research-related needs concerning digital water solutions. Additionally, the survey sought to identify institutional, legal, and financial barriers to digital water governance while exploring opportunities for improvement. The findings, seen in Figure 8, will contribute to refining policies, strengthening collaboration among HEIs, and enhancing the governance framework of the Digital Water HEI Alliance, ensuring that it remains aligned with both current and emerging challenges in the sector.
Figure 8.
Technical skills needed by the industry and business sector and taught skills at higher education and research institutions.
According to the analysed results, it can be concluded that the following skills are needed for the higher education sector: communication and networking skills, creativity, teamwork, self-motivation, decision-making, conflict management, project management, leadership, using mathematical models for the simulation of water-related processes, and understanding the environmental pricing concept with emphasis on the value of the water. According to Figure 8, the industry and business sector need data analysis skills (77%), and at the higher education and research institutions, the following skills are taught: data analysis (76%) and data acquisition and processing skills (79%). Also, one of the outputs of this survey will be to further improve the curriculum of water education as one of the objectives of the WATERLINE project.
To evaluate the educational impact of the VR application, Phase II of the testing incorporated both the CAP test and the standardised UEQ [45]. Initially, students studied the theoretical content that aligns with the application’s learning objectives. Following this, they received a guided introduction on how to navigate and use the application effectively. The experimental design divided participants into two subgroups: one subgroup completed the CAP test both before and after interacting with the VR application, while the other completed it only after using the app. All participants then engaged with the VR application, after which both subgroups completed the UEQ to assess usability and engagement. This design enabled a comparative assessment of learning outcomes between students who studied theory alone and those who combined theory with immersive VR experiences, offering insights into the added pedagogical value of digital learning tools in enhancing cognitive and affective learning dimensions. Visually, the results can be seen in Figure 9.
Figure 9.
Perceived learning before and after using the VR application.
As can be seen from Figure 9, all the applications were very successful and demonstrated substantial improvements in perceived learning after users had experienced the VR application. This proved the educational value of technology, specifically in cases where the usage of VR applications to teach water-related lessons. The user testing results from Phase II of the WATERLINE project further validate the educational value of VR-based learning tools, aligning with the core argument of this study. Specifically, the CAP questionnaire results revealed significant perceived learning improvements across all three domains (cognitive learning, affective engagement, psychomotor skills), particularly in courses on flood management and hydraulic engineering (Figure 10). Students reported stronger conceptual understanding, attitudinal shifts, and enhanced practical skill acquisition following VR use, confirming the pedagogical impact of immersive technologies.
Figure 10.
Summary of CAP (blue) and UEQ (orange) dimensions testing results.
In parallel, the UEQ showed positive benchmarking scores across all six UX dimensions (attractiveness, efficiency, dependability, simulation, novelty, perspicuity), with notable engagement levels among both students and professionals. The combined average of 217 participants confirmed a high-quality user experience, suggesting that ViLE and similar applications are not only technically sound but also perceived as intuitive, engaging, and useful for practical learning. Results indicate particularly strong performance in hydraulic modules, where participants expressed increased self-reliance and confidence in applying learnt skills outside the classroom. This supports the thesis that well-designed VR simulations foster both cognitive gains and affective engagement, a combination that is crucial for long-term knowledge retention and real-world applicability. These empirical findings directly reinforce the macroeconomic argument presented earlier: by enhancing educational efficiency and learner outcomes, digital technologies like VR contribute not only to individual skill development but also to broader national goals such as workforce productivity, cost efficiency, and innovation readiness.
7. Discussion
The findings of this study underscore the growing significance of innovative technologies, particularly VR, in enhancing both the efficiency and accessibility of higher education. These results are consistent with previous studies emphasising the transformative role of digital tools in pedagogical practice. For instance, Halabi et al. [12] demonstrated that immersive VR environments significantly improve students’ conceptual understanding in engineering education, validating the premise that simulation-based learning enhances retention and engagement.
In contrast to Grosser et al. [11], Barro [3], and Cooray [4], who primarily established a general link between investment in education and macroeconomic outcomes, the presented study extends the discourse by introducing a qualitative dimension related to how educational funds are allocated. The integration of VR through the WATERLINE project illustrates that innovation-targeted investments, particularly in digital learning platforms, yield measurable improvements in both student outcomes and institutional capabilities.
Moreover, the econometric evidence presented reinforces findings from prior research by Baltagi [34] and Romer [23], which highlighted that the impact of educational investment on GDP becomes more pronounced in dynamic, lag-structured models. This reinforces the interpretation that educational and technological interventions are long-term strategies whose full macroeconomic benefits unfold over time. The observed one-year lag in GDP response in this study corroborates such theoretical expectations.
In terms of resource allocation, the cost-benefit analysis indicates that VR-based learning can provide substantial returns on investment. While initial development and hardware costs are non-negligible, these are offset by long-term scalability, reusability, and reduced infrastructure needs. This aligns with recent discussions in the economics of education, which argue for a shift away from exclusive reliance on physical laboratories towards hybrid and digital teaching formats [1,46,47,48]. Thus, this study provides empirical backing for policy efforts aimed at optimising educational spending by leveraging digital innovation.
By linking macroeconomic patterns with micro-level technological integration, this research bridges a critical gap in the literature. It confirms that the adoption of advanced educational technologies, especially in widening countries, is not only pedagogically justified but also economically prudent. The evidence presented here supports the argument that technological integration into educational strategies represents a high-impact investment, i.e., one that fosters not only human capital development but also long-term economic resilience and innovation capacity.
8. Conclusions
This study has explored the connection between education investment, economic growth, and technological innovation in higher education, particularly within the context of twinning countries participating in the WATERLINE project. By combining macroeconomic analysis with educational case studies, the research highlights how financial support for education, especially when directed toward innovative, context-specific solutions like VR-based learning, can yield long-term socio-economic benefits.
The analysis of GDP and education investment data across Czechia, Malta, Serbia, and Türkiye reveals temporal patterns where increases in education spending are followed by periods of GDP growth, although these patterns vary by country and year. Notable economic downturns, such as during the 2008 financial crisis and the 2020 COVID-19 pandemic, affect all four economies. Panel regression results suggest a positive relationship between education investment and GDP, but the initial model’s statistical insignificance reflects the complexity of economic dynamics and the multifactorial nature of growth. The low R2 indicates that education alone cannot explain short-term economic fluctuations. When introducing a one-year lag for GDP, the model’s explanatory power increases substantially, highlighting the path-dependent nature of economic processes. This supports existing literature that stresses the importance of including dynamic variables in macroeconomic modelling.
While statistical models may lack robustness in proving causality, the intention here is to emphasise the presence of a connection between education investment and economic outcomes, particularly when considering lagged effects. This connection is further validated through observed outcomes of VR application use in educational settings.
The development of ViLE marks a significant advancement in digital water education, providing a cost-effective, scalable, and immersive learning tool. ViLE can bridge the gap between theory and practice in fluid mechanics by integrating VR simulations, interactive learning materials, and real-world physics. The presented VR application for pipe losses has the potential to become a cornerstone of modern hydraulic engineering education as a part of the virtual laboratory, enabling especially students and further young water professionals to develop a deeper, hands-on understanding of fluid dynamics in a safe and controlled virtual environment. The WATERLINE project illustrates that it is not merely the scale of investment that matters but the specificity and relevance of what is being funded. Tailored VR applications, aligned with real-world equipment and learning objectives, significantly enhance the learning process and foster skill development.
The integration of emulative, assisted reality and virtual learning environments creates a holistic framework that supports both theoretical knowledge and practical competence. This triad of digital learning tools, when strategically implemented, can strengthen workforce readiness and contribute to long-term economic resilience in twinning countries.
There is a link and a loop between education, economics, and technology. Investing in education technology can be improved. Implementing technology into education can make it not only more interesting to students but also more efficient and cheaper, as institutions do not need to provide physical models, only the VR headsets. Improving education and technology has an immense influence on the whole economy. Furthermore, this paper highlights that the economic benefits of VR-based education extend beyond isolated use cases. When implemented widely, such innovations generate cumulative effects that influence macroeconomic variables such as workforce productivity and national competitiveness. By aggregating micro-level improvements in learning outcomes, access, and efficiency, the education sector can act as a catalyst for broader economic transformation. As such, investing in VR is not only a technological advancement but also a strategic macroeconomic opportunity.
We hope that this work will enhance further research and specific application of different technologies in the education process. For this to be possible, it is necessary to invest more in education. Future research will expand the current model by incorporating additional macroeconomic and micro-educational variables to better understand the compound impact of educational investment on economic growth. Specifically, integrating factors such as innovation capacity, labour market adaptability, digital infrastructure, and the quality of educational outputs could yield a more comprehensive analysis. Moreover, cross-country comparisons that account for institutional and governance differences in education policy may help clarify why some nations see stronger returns on educational investment.
Author Contributions
Writing-original draft preparation, A.D. and M.Ć.; formal analysis, A.D.; writing-review and editing M.Ć., V.M., D.R., E.Z., D.S., M.G. and A.D.; supervision M.G. and E.Z. funding acquisition E.Z., project administration M.G. and E.Z.; data curation A.D.; investigation A.D.; software M.Ć. and V.M.; visualization D.R. and D.S. All authors have read and agreed to the published version of the manuscript.
Funding
The WATERLINE project receives funding from the European Union’s Horizon Europe HORIZON-WIDERA-2021-ACCESS-05 under grant agreement No 101071306.
Data Availability Statement
The data are available from the corresponding author upon request.
Acknowledgments
The WATERLINE project receives funding from the European Union’s Horizon Europe HORIZON-WIDERA-2021-ACCESS-05 under grant agreement No 101071306. Views and opinions expressed are however those of the author(s) only and do not necessary reflect those of the European Union or the Horizon Europe Programme. Neither the European Union nor the granting authority can be held responsible for them.
Conflicts of Interest
The authors declare no conflicts of interest.
References
- Psacharopoulos, G.; Patrinos, H.A. Returns to investment in education: A decennial review of the global literature. Educ. Econ. 2018, 26, 445–458. [Google Scholar] [CrossRef]
- Xu, B.; Chaudhry, S.S.; Li, Y. Factors of Production: Historical Theories and New Developments. Syst. Res. Behav. Sci. 2009, 26, 219–224. [Google Scholar] [CrossRef]
- Barro, R.J. Human capital and growth. Am. Econ. Rev. 2001, 91, 12–17. [Google Scholar] [CrossRef]
- Cooray, A.V. The role of education in economic growth. In Proceedings of the 2009 Australian Conference of Economists, Adelaide, Australia, 28–30 September 2009; South Australian Branch of the Economic Society of Australia: Adelaide, Australia, 2009; pp. 1–27. [Google Scholar]
- Directorate-General for Neighborhood and Enlargement Negotiations, 2024. TAIEX and Twinning Activity Report 2023. European Commission. Available online: https://enlargement.ec.europa.eu/taiex-and-twinning-activity-report-2023_en (accessed on 10 March 2025).
- United Nations, 2015. Transforming our world: The 2030 agenda for sustainable development. Available online: https://sdgs.un.org/2030agenda (accessed on 10 March 2025).
- Araiza-Alba, P.; Keane, T.; Chen, W.S.; Kaufman, J. Immersive virtual reality as a tool to learn problem-solving skills. Comput. Educ. 2021, 164, 104121. [Google Scholar] [CrossRef]
- Dubovi, I. Cognitive and emotional engagement while learning with VR: The perspective of multimodal methodology. Comput. Educ. 2022, 183, 104495. [Google Scholar] [CrossRef]
- Liu, J.; Ang, M.C.; Chaw, J.K.; Kor, A.-L.; Ng, K.W.; Lam, M.C. Assessing the impact and development of immersive VR technology in education: Insights from telepresence, emotion, and cognition. Technol. Forecast. Soc. Change 2025, 213, 124024. [Google Scholar] [CrossRef]
- Passig, D.; Tzuriel, D.; Eshel-Kedmi, G. Improving children’s cognitive modifiability by dynamic assessment in 3D Immersive Virtual Reality environments. Comput. Educ. 2016, 95, 296–308. [Google Scholar] [CrossRef]
- Grosser, P.F.; Xia, Z.; Alt, J.; Rüppel, U.; Schmalz, B. Virtual field trips in hydrological field laboratories: The potential of virtual reality for conveying hydrological engineering content. Educ. Inf. Technol. 2023, 28, 6977–7003. [Google Scholar] [CrossRef]
- Halabi, O. Immersive virtual reality to enforce teaching in engineering education. Multimed. Tools Appl. 2020, 79, 2987–3004. [Google Scholar] [CrossRef]
- Wolf, M.; Wehking, F.; Montag, M.; Söbke, H. 360°-Based Virtual Field Trips to Waterworks in Higher Education. Computers 2021, 10, 118. [Google Scholar] [CrossRef]
- Huang, X.; Macgilchrist, F. A virtual classroom map-based immersive VR learning approach to fostering collaborative learning. Comput. Educ.: X Real. 2024, 5, 100088. [Google Scholar] [CrossRef]
- Mankiw, N.G. Principles of Economics, 9th ed.; Cengage Learning: Boston, MA, USA, 2021. [Google Scholar]
- Marshall, A. Principles of Economics; Macmillan: London, UK, 1890. [Google Scholar]
- Okpighe, S.O. The Seven Factors of Production. Curr. J. Appl. Sci. Technol. 2014, 5, 217–232. [Google Scholar] [CrossRef]
- Chen, Y.; Jiang, Q. Estimation for Production Factors in World Major Economies. Int. J. Financ. Res. 2016, 7, 99. [Google Scholar] [CrossRef]
- Tvaronavičienė, M.; Lankauskienė, T. The impact of production factors and economic structures on economic development. Bus.: Theory Pract. 2013, 14, 5–16. [Google Scholar] [CrossRef]
- Greiner, A.; Semmler, W.; Gong, G. The Forces of Economic Growth: A Time Series Perspective; Princeton University Press: Princeton, NJ, USA, 2005. [Google Scholar]
- Mankiw, N.G.; Romer, D.; Weil, D.N. A Contribution to the Empirics of Economic Growth. Q. J. Econ. 1992, 107, 407–437. [Google Scholar] [CrossRef]
- Barro, R.J.; Sala-i-Martin, X. Economic Growth, 3rd ed.; MIT Press: Cambridge, MA, USA, 2004. [Google Scholar]
- Romer, P.M. Endogenous Technological Change. J. Political Econ. 1990, 98 Pt 2, S71–S102. [Google Scholar] [CrossRef]
- Uzawa, H. Optimum Technical Change in an Aggregative Model of Economic Growth. Int. Econ. Rev. 1965, 6, 18–31. [Google Scholar] [CrossRef]
- Lucas, R.E. On the Mechanics of Economic Development. J. Monet. Econ. 1988, 22, 3–42. [Google Scholar] [CrossRef]
- Rebelo, S. Long-Run Policy Analysis and Long-Run Growth. J. Political Econ. 1991, 99, 500–521. [Google Scholar] [CrossRef]
- Grossman, G.M.; Helpman, E. Innovation and Growth in the Global Economy; MIT Press: Cambridge, MA, USA, 1991. [Google Scholar]
- Aghion, P.; Howitt, P. A Model of Growth Through Creative Destruction. Econometrica 1992, 60, 323–351. [Google Scholar] [CrossRef]
- Dragoescu, R.M. Education as a Determinant of the Economic Growth. The Case of Romania. Procedia-Soc. Behav. Sci. 2015, 197, 404–412. [Google Scholar]
- Popescu, C.R.; Crenicean, L.C. Innovation and Education for Economic Growth in Romania. Econ. Ser. Manag. 2012, 15, 133–144. [Google Scholar]
- Tezci, E. Factors that Influence Preservice Teachers’ ICT Usage in Education. Eur. J. Teach. Educ. 2011, 34, 483–499. [Google Scholar] [CrossRef]
- Kubiatko, M.; Haláková, Z. Slovak high school students’ attitudes to ICT use in biology lessons. Comput. Hum. Behav. 2009, 25, 743–748. [Google Scholar] [CrossRef]
- Hanushek, E.A.; Wößmann, L. Education and economic growth. In International Encyclopedia of Education; Peterson, P., Baker, E., McGaw, B., Eds.; Elsevier: Oxford, UK, 2010; Volume 2, pp. 245–252. [Google Scholar]
- Baltagi, B.H. Econometric Analysis of Panel Data, 6th ed.; Springer: Berlin/Heidelberg, Germany, 2021. [Google Scholar] [CrossRef]
- Ciric, M.; Milosevic, V.; Djordjevic, A.; Gocic, M. Pipe Losses VR Application UNI. Zenodo. 2025. Available online: https://zenodo.org/records/15234983 (accessed on 7 May 2025).
- Acemoglu, D. Introduction to Modern Economic Growth; Princeton University Press: Princeton, NJ, USA, 2009. [Google Scholar]
- Blanchard, O.; Johnson, D.R. Macroeconomics, 7th ed.; Pearson: London, UK, 2017. [Google Scholar]
- Radianti, J.; Majchrzak, T.A.; Fromm, J.; Wohlgenannt, I. A systematic review of immersive virtual reality applications for higher education: Design elements, lessons learned, and research agenda. Comput. Educ. 2020, 147, 103778. [Google Scholar] [CrossRef]
- Hamilton, D.; McKechnie, J.; Edgerton, E.; Wilson, C. Immersive virtual reality as a pedagogical tool in education: A systematic literature review of quantitative learning outcomes and experimental design. J. Comput. High. Educ. 2020, 8, 1–32. [Google Scholar] [CrossRef]
- Salmerón-Manzano, E.; Manzano-Agugliaro, F. The Higher Education Sustainability through Virtual Laboratories: The Spanish University as Case of Study. Sustainability 2018, 10, 4040. [Google Scholar] [CrossRef]
- Boardman, A.E.; Greenberg, D.H.; Vining, A.R.; Weimer, D.L. Cost-Benefit Analysis: Concepts and Practice; Cambridge University Press: Cambridge, UK, 2018. [Google Scholar]
- Deloitte. Tech Trends 2021: Accelerating Digital Transformation and Measuring the Value of Tech Investments; Deloitte Insights: New York, NY, USA, 2021. [Google Scholar]
- Hanushek, E.A.; Woessmann, L. The Knowledge Capital of Nations: Education and the Economics of Growth; MIT Press: Cambridge, MA, USA, 2015. [Google Scholar]
- European Commission. Digital Education Action Plan 2021–2027: Resetting Education and Training for the Digital Age; Publications Office of the European Union: Luxembourg, 2023; Available online: https://education.ec.europa.eu/focus-topics/digital/digital-education-action-plan (accessed on 17 June 2025).
- Laugwitz, B.; Held, T.; Schrepp, M. Construction and Evaluation of a User Experience Questionnaire. In Lecture Notes in Computer Science; Holzinger, A., Ed.; HCI and Usability for Education and Work. USAB 2008; Springer: Berlin, Heidelberg, 2008; Volume 5298, pp. 63–76. [Google Scholar] [CrossRef]
- Farouk, A.M.; Naganathan, H.; Rahman, R.A.; Kim, J. Exploring the Economic Viability of Virtual Reality in Architectural, Engineering, and Construction Education. Buildings 2024, 14, 2655. [Google Scholar] [CrossRef]
- AlGerafi, M.A.M.; Zhou, Y.; Oubibi, M.; Wijaya, T.T. Unlocking the Potential: A Comprehensive Evaluation of Augmented Reality and Virtual Reality in Education. Electronics 2023, 12, 3953. [Google Scholar] [CrossRef]
- Muzata, A.R.; Singh, G.; Stepanov, M.S.; Musonda, I. Immersive Learning: A Systematic Literature Review on Transforming Engineering Education Through Virtual Reality. Virtual Worlds 2024, 3, 480–505. [Google Scholar] [CrossRef]
Disclaimer/Publisher’s Note: The statements, opinions and data contained in all publications are solely those of the individual author(s) and contributor(s) and not of MDPI and/or the editor(s). MDPI and/or the editor(s) disclaim responsibility for any injury to people or property resulting from any ideas, methods, instructions or products referred to in the content. |
© 2025 by the authors. Licensee MDPI, Basel, Switzerland. This article is an open access article distributed under the terms and conditions of the Creative Commons Attribution (CC BY) license (https://creativecommons.org/licenses/by/4.0/).