Impact of Exogenous Indoleacetic Acid on Nitrogen Cycling-Associated Bacteria in the Rhizosphere and Eutrophic Water Surrounding Hydrocotyle vulgaris Lam
Abstract
1. Introduction
2. Materials and Methods
2.1. Experimental Design and Processing
2.2. Biological Parameters of H. vulgaris Lam and Water Quality Testing
2.3. Bacterial Enrichment
2.4. Bacterial Community Structure Analysis and Functional Predictions
3. Results and Discussion
3.1. Impact of IAA Concentrations on the Biological Properties of H. vulgaris Lam
3.2. Impact of IAA on the Purification Performance of Eutrophic Waters
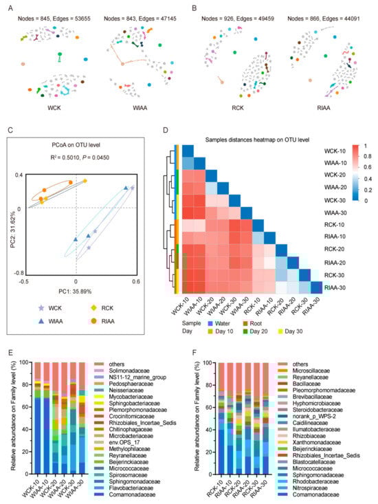
3.3. Impact of IAA on Bacterial Structure of H. vulgaris Lam Rhizosphere and Eutrophic Water
3.4. Regulation of Nitrogen Cycle-Related Bacterial community by IAA
4. Conclusions
Supplementary Materials
Author Contributions
Funding
Data Availability Statement
Conflicts of Interest
References
- Fu, W.; Wang, Q.; Chen, S.; Wang, Y.; Wang, Y.; Duan, P.; Yi, G.; Liu, C.; Zhang, X.; Rao, Z. Isolation and Identification of an Efficient Aerobic Denitrifying Pseudomonas stutzeri Strain and Characterization of Its Nitrite Degradation. Catalysts 2021, 11, 1214. [Google Scholar] [CrossRef]
- Jia, J.; Xiao, H.; Peng, S.; Zhang, K. Study on Purification Efficiency of Novel Aquatic Plant Combinations and Characteristics of Microbial Community Disturbance in Eutrophic Water Bodies. Water 2023, 15, 2586. [Google Scholar] [CrossRef]
- Hu, X.; Xie, J.; Xie, H.; Huo, J.; Wu, H.; Hu, Z.; Xue, K.; Song, M.; Liang, S.; Zhang, J. Towards a Better and More Complete Understanding of Microbial Nitrogen Transformation Processes in the Rhizosphere of Subsurface Flow Constructed Wetlands: Effect of Plant Root Activities. Chem. Eng. J. 2023, 463, 142455. [Google Scholar] [CrossRef]
- Srivastava, J.K.; Chandra, H.; Kalra, S.J.S.; Mishra, P.; Khan, H.; Yadav, P. Plant–Microbe Interaction in Aquatic System and Their Role in the Management of Water Quality: A Review. Appl. Water Sci. 2017, 7, 1079–1090. [Google Scholar] [CrossRef]
- Coskun, D.; Britto, D.T.; Shi, W.; Kronzucker, H.J. How Plant Root Exudates Shape the Nitrogen Cycle. Trends Plant Sci. 2017, 22, 661–673. [Google Scholar] [CrossRef]
- Liu, K.; Liang, X.; Li, C.; Wang, L.; He, X.; Qin, R.; Li, Y.; Yu, F. Hydrocotyle vulgaris L.: A New Cadmium-Tolerant Landscape Species and Its Physiological Responses to Cadmium Exposure. Environ. Sci. Pollut. Res. 2021, 28, 26045–26054. [Google Scholar] [CrossRef]
- Kuypers, M.M.M.; Marchant, H.K.; Kartal, B. The Microbial Nitrogen-Cycling Network. Nat. Rev. Microbiol. 2018, 16, 263–276. [Google Scholar] [CrossRef] [PubMed]
- Zhao, P.; Lin, Z.; Wang, Y.; Chai, H.; Li, Y.; He, L.; Zhou, J. Facilitating Effects of Plant Hormones on Biomass Production and Nutrients Removal by Tetraselmis cordiformis for Advanced Sewage Treatment and Its Mechanism. Sci. Total Environ. 2019, 693, 133650. [Google Scholar] [CrossRef]
- Jin, M.; Liu, Y.; Shi, B.; Yuan, H. Exogenous IAA Improves the Seedling Growth of Syringa villosa via Regulating the Endogenous Hormones and Enhancing the Photosynthesis. Sci. Hortic. 2023, 308, 111585. [Google Scholar] [CrossRef]
- Spaepen, S.; Vanderleyden, J.; Remans, R. Indole-3-Acetic Acid in Microbial and Microorganism-Plant Signaling. FEMS Microbiol. Rev. 2007, 31, 425–448. [Google Scholar] [CrossRef]
- Duca, D.; Lorv, J.; Patten, C.L.; Rose, D.; Glick, B.R. Indole-3-Acetic Acid in Plant–Microbe Interactions. Antonie Leeuwenhoek 2014, 106, 85–125. [Google Scholar] [CrossRef]
- Standard Methods Committee. Standard Methods for the Examination of Water and Wastewater; American Public Health Association: Washington, DC, USA, 2017; ISBN 978-0-87553-299-8. [Google Scholar]
- Kõljalg, U.; Nilsson, R.H.; Abarenkov, K.; Tedersoo, L.; Taylor, A.F.S.; Bahram, M.; Bates, S.T.; Bruns, T.D.; Bengtsson-Palme, J.; Callaghan, T.M.; et al. Towards a Unified Paradigm for Sequence-Based Identification of Fungi. Mol. Ecol. 2013, 22, 5271–5277. [Google Scholar] [CrossRef]
- Quast, C.; Pruesse, E.; Yilmaz, P.; Gerken, J.; Schweer, T.; Yarza, P.; Peplies, J.; Glöckner, F.O. The SILVA Ribosomal RNA Gene Database Project: Improved Data Processing and Web-Based Tools. Nucleic Acids Res. 2012, 41, D590–D596. [Google Scholar] [CrossRef]
- Dharmasiri, N.; Dharmasiri, S.; Estelle, M. The F-Box Protein TIR1 Is an Auxin Receptor. Nature 2005, 435, 441–445. [Google Scholar] [CrossRef]
- Ni, J.; Sun, S.X.; Zheng, Y.; Datta, R.; Sarkar, D.; Li, Y.M. Removal of Prometryn from Hydroponic Media Using Marsh Pennywort (Hydrocotyle vulgaris L.). Int. J. Phytoremediation 2018, 20, 909–913. [Google Scholar] [CrossRef]
- China, State Environmental Protection Administration. Environmental Quality Standard for Surface Water (GB3838-2002); China Environmental Science Press: Beijing, China, 2002.
- Ramoneda, J.; Hawes, I.; Pascual-García, A.; Mackey, T.J.; Sumner, D.Y.; Jungblut, A.D. Importance of Environmental Factors over Habitat Connectivity in Shaping Bacterial Communities in Microbial Mats and Bacterioplankton in an Antarctic Freshwater System. FEMS Microbiol. Ecol. 2021, 97, fiab044. [Google Scholar] [CrossRef]
- Crump, B.C.; Koch, E.W. Attached Bacterial Populations Shared by Four Species of Aquatic Angiosperms. Appl. Environ. Microbiol. 2008, 74, 5948–5957. [Google Scholar] [CrossRef] [PubMed]
- Gagnon, V.; Chazarenc, F.; Comeau, Y.; Brisson, J. Influence of Macrophyte Species on Microbial Density and Activity in Constructed Wetlands. Water Sci. Technol. 2007, 56, 249–254. [Google Scholar] [CrossRef] [PubMed]
- Delmas, E.; Besson, M.; Brice, M.H.; Burkle, L.A.; Dalla Riva, G.V.; Fortin, M.J.; Gravel, D.; Guimarães, P.R.; Hembry, D.H.; Newman, E.A.; et al. Analysing Ecological Networks of Species Interactions: Analyzing Ecological Networks. Biol. Rev. 2019, 94, 16–36. [Google Scholar] [CrossRef]
- Coates, C.J.; Wyman, M. A Denitrifying Community Associated with a Major, Marine Nitrogen Fixer: Nitrous Oxide Reducers Associated with Trichodesmium. Environ. Microbiol. 2017, 19, 4978–4992. [Google Scholar] [CrossRef] [PubMed]
- Borken, W.; Horn, M.A.; Geimer, S.; Aguilar, N.A.B.; Knorr, K.-H. Associative Nitrogen Fixation in Nodules of the Conifer Lepidothamnus fonkii (Podocarpaceae) Inhabiting Ombrotrophic Bogs in Southern Patagonia. Sci. Rep. 2016, 6, 39072. [Google Scholar] [CrossRef] [PubMed]
- Satanwat, P.; Tran, T.P.; Hirakata, Y.; Watari, T.; Hatamoto, M.; Yamaguchi, T.; Pungrasmi, W.; Powtongsook, S. Use of an Internal Fibrous Biofilter for Intermittent Nitrification and Denitrification Treatments in a Zero-Discharge Shrimp Culture Tank. Aquac. Eng. 2020, 88, 102041. [Google Scholar] [CrossRef]
- Li, Y.; Zhu, J.; Wang, L.; Gao, Y.; Zhang, W.; Zhang, H.; Niu, L. Grain Size Tunes Microbial Community Assembly and Nitrogen Transformation Activity under Frequent Hyporheic Exchange: A Column Experiment. Water Res. 2020, 182, 116040. [Google Scholar] [CrossRef] [PubMed]
- Sotres, A.; Cerrillo, M.; Viñas, M.; Bonmatí, A. Nitrogen Removal in a Two-Chambered Microbial Fuel Cell: Establishment of a Nitrifying–Denitrifying Microbial Community on an Intermittent Aerated Cathode. Chem. Eng. J. 2016, 284, 905–916. [Google Scholar] [CrossRef]
- Huang, X.; Duan, C.; Yu, J.; Dong, W. Transforming Heterotrophic to Autotrophic Denitrification Process: Insights into Microbial Community, Interspecific Interaction and Nitrogen Metabolism. Bioresour. Technol. 2022, 345, 126471. [Google Scholar] [CrossRef]
- Jia, L.; Cheng, X.; Fang, L.; Huang, X. Nitrogen Removal in Improved Subsurface Wastewater Infiltration System: Mechanism, Microbial Indicators and the Limitation of Phosphorus. J. Environ. Manag. 2023, 335, 117456. [Google Scholar] [CrossRef]
- Broman, E.; Zilius, M.; Samuiloviene, A.; Vybernaite-Lubiene, I.; Politi, T.; Klawonn, I.; Voss, M.; Nascimento, F.J.A.; Bonaglia, S. Active DNRA and Denitrification in Oxic Hypereutrophic Waters. Water Res. 2021, 194, 116954. [Google Scholar] [CrossRef]
- Sadaie, T.; Sadaie, A.; Takada, M.; Hamano, K.; Ohnishi, J.; Ohta, N.; Matsumoto, K.; Sadaie, Y. Reducing Sludge Production and the Domination of Comamonadaceae by Reducing the Oxygen Supply in the Wastewater Treatment Procedure of a Food-Processing Factory. Biosci. Biotechnol. Biochem. 2007, 71, 791–799. [Google Scholar] [CrossRef]





Disclaimer/Publisher’s Note: The statements, opinions and data contained in all publications are solely those of the individual author(s) and contributor(s) and not of MDPI and/or the editor(s). MDPI and/or the editor(s) disclaim responsibility for any injury to people or property resulting from any ideas, methods, instructions or products referred to in the content. |
© 2024 by the authors. Licensee MDPI, Basel, Switzerland. This article is an open access article distributed under the terms and conditions of the Creative Commons Attribution (CC BY) license (https://creativecommons.org/licenses/by/4.0/).
Share and Cite
Zhang, M.; Xiang, W.; Song, F.; Zhu, H.; Cai, T.; Tang, J.; Zhang, Q. Impact of Exogenous Indoleacetic Acid on Nitrogen Cycling-Associated Bacteria in the Rhizosphere and Eutrophic Water Surrounding Hydrocotyle vulgaris Lam. Water 2024, 16, 924. https://doi.org/10.3390/w16070924
Zhang M, Xiang W, Song F, Zhu H, Cai T, Tang J, Zhang Q. Impact of Exogenous Indoleacetic Acid on Nitrogen Cycling-Associated Bacteria in the Rhizosphere and Eutrophic Water Surrounding Hydrocotyle vulgaris Lam. Water. 2024; 16(7):924. https://doi.org/10.3390/w16070924
Chicago/Turabian StyleZhang, Min, Wenliang Xiang, Feifei Song, Haoyu Zhu, Ting Cai, Jie Tang, and Qing Zhang. 2024. "Impact of Exogenous Indoleacetic Acid on Nitrogen Cycling-Associated Bacteria in the Rhizosphere and Eutrophic Water Surrounding Hydrocotyle vulgaris Lam" Water 16, no. 7: 924. https://doi.org/10.3390/w16070924
APA StyleZhang, M., Xiang, W., Song, F., Zhu, H., Cai, T., Tang, J., & Zhang, Q. (2024). Impact of Exogenous Indoleacetic Acid on Nitrogen Cycling-Associated Bacteria in the Rhizosphere and Eutrophic Water Surrounding Hydrocotyle vulgaris Lam. Water, 16(7), 924. https://doi.org/10.3390/w16070924

