Next Article in Journal
The Analysis of the Spatial–Temporal Evolution and Driving Effect of Land Use Change on Carbon Storage in the Urban Agglomeration in the Middle Reaches of the Yangtze River
Previous Article in Journal
Algal Pigment Estimation Models to Assess Bloom Toxicity in a South American Lake
 
 
Font Type:
Arial Georgia Verdana
Font Size:
Aa Aa Aa
Line Spacing:
Column Width:
Background:
Article

Assessing the Vulnerability of Lakes in Western Kazakhstan to Climate Change and Anthropogenic Stressors

by
Kairat M. Kulebayev
1,
Sayat K. Alimkulov
1,
Aisulu A. Tursunova
1,
Lyazzat K. Makhmudova
1,*,
Elmira K. Talipova
1,
Assel A. Saparova
1,
María-Elena Rodrigo-Clavero
2 and
Javier Rodrigo-Ilarri
2,*
1
Institute of Geography and Water Security, Almaty 050010, Kazakhstan
2
Instituto de Ingeniería del Agua y del Medio Ambiente (IIAMA), Universitat Politècnica de València, 46022 Valencia, Spain
*
Authors to whom correspondence should be addressed.
Water 2024, 16(24), 3709; https://doi.org/10.3390/w16243709
Submission received: 2 December 2024 / Revised: 16 December 2024 / Accepted: 18 December 2024 / Published: 22 December 2024
(This article belongs to the Section Hydrology)

Abstract

The global water crisis, which intensifies each year, underscores the urgent need for accurate assessment and sustainable management of freshwater resources. Lakes, as significant components of surface water systems, are particularly vulnerable to human activities and climate change due to their slow renewal rates. Western Kazakhstan, a region affected by economic development and intensive mining activities, faces acute water scarcity. A reliable water supply is crucial to meeting the requirements of industrial operations and the needs of the region’s population. Understanding the dynamics of lake systems and implementing effective conservation and restoration strategies are essential to addressing this challenge. This study, employing cartographic and remote sensing techniques, identified 323 lakes in Western Kazakhstan, covering a total area of 1944 km2. Comparative analysis with historical data from the 1960s and 1970s revealed a 23% decrease in the number of lakes exceeding 1 km2. The most significant decline was observed in the Atyrau and Mangystau Regions, where the number of such lakes diminished by a factor of three. These findings highlight the pressing need for an integrated, interdisciplinary approach to water resource management in Western Kazakhstan.

1. Introduction

Water resources are indispensable for sustainable development, human health, and environmental integrity [1]. Surface water bodies, including rivers and lakes, are important components of the hydrological cycle [2]. Lakes are crucial for water supply in arid regions, where they serve as primary sources for domestic, agricultural, and industrial uses. However, their slow renewal rates render them susceptible to disturbances in the natural hydrological cycle, exacerbated by anthropogenic activities and climate change. Human-induced factors, such as hydrological engineering and land reclamation, as well as climate change, contribute to the degradation and depletion of lake resources [3]. Several lakes around the world have deteriorated in recent decades, with declines in water levels and surface areas. Notable examples include the Aral Sea in Central Asia [4], Lake Daihai in Mongolia [5], the Great Salt Lake in the United States [6], and Lake Urmia in Iran [7].
The assessment of lake water resource potential often faces challenges due to limited data availability. Initial information on the state of lakes, rivers, and other water bodies is frequently inaccurate, incomplete, and lacking in quantitative detail. Furthermore, reductions in observational networks have compounded these issues. To overcome these limitations, a conceptual framework and methodological approach are needed to support decision-making during data scarcity. This approach should enable the systematic formalization of information on potential water body behaviors and future scenarios [8]. Surface water resources, including lakes, are vital for the sustainable management of aquatic ecosystems and the preservation of ecological integrity [9,10]. Lakes, as integral components of the hydrological cycle, are particularly sensitive to climate change, especially endorheic lakes, which can serve as indicators of regional environmental variations [11,12].
Understanding the external water exchange of lakes, including river inflows and outflows, is critical for performing accurate water balance assessments. However, data limitations, particularly in unstudied areas, often hinder such analyses [13]. As a result, assessing the water resource potential of lakes, especially in arid regions such as Western Kazakhstan, is a top research priority.
Western Kazakhstan, characterized by diverse climatic and geographic conditions, is home to numerous lakes of strategic importance. These lakes are vital resources for water supply, irrigation, and industrial water intake, as well as supporting activities such as halurgy, reed harvesting, fisheries, recreation, and tourism. Given ongoing global climate change, it is imperative to investigate the relationship between climate dynamics and water balance in these water bodies. Assessing the impact of both natural and anthropogenic factors on water body regimes is essential for their conservation and sustainable management.
The purpose of this study is to assess the vulnerability of lakes in Western Kazakhstan to the impacts of climate change and anthropogenic factors. The study will identify key climatic and anthropogenic stressors affecting lake systems. The results of the study will serve as a scientific basis for taking measures to protect and sustainably manage water resources in Western Kazakhstan.

2. Materials and Methods

2.1. Study Area

Western Kazakhstan, a region characterized by its vast, arid landscapes and unique geological formations, is significantly influenced by its geographical location. Its remoteness from large water bodies and high mountain ranges results in a continental climate, marked by extreme temperature fluctuations between seasons.
The Caspian syneclise, a large, shallow depression formed on a continental scale by slow subsidence, covers a substantial portion of Western Kazakhstan, extending across the Aktobe, Atyrau, and Mangystau Regions. This vast region encompasses diverse landforms, including the Southern Urals, Mugalzhar Mountains, Sub-Ural Plateau, Obshchiy Syrt, Zhaiyk-Zhem Plateau, Caspian lowland plains, Ustyurt Plateau, Mangystau Peninsula, and the accumulative plains of the Caspian Sea’s shallow shelf (Figure 1).
The Southern Urals are part of a vast mountain-folded region that rises along the edge of the East European Platform. The Mugalzhar Mountains, a continuation of the Urals, extend meridionally for 400–450 km to 48° N latitude. They form a low, rugged massif with steep western and gentler eastern slopes. Despite their modest elevation, they act as a climatic divide between Western and Central Kazakhstan [14,15].
The southern spurs of the Obshchiy Syrt, characterized by a gently undulating, hilly relief, extend into Kazakhstan. The plateau’s surface is slightly wavy, with elevations ranging from 200 to 360 m. Towards the west, the elevation decreases to 60 to 70 m, transitioning into a flat plain [14,15].
The Sub-Ural (Embinskoye) Plateau borders the Caspian Lowland to the east. Its hilly plain is dissected by valleys of rivers such as the Zhaiyk, Elek, Shyngyrlau, Olenty, Buldyrty, and Kaldygaity. Endorheic depressions (sors), filled with meltwater in the spring, are also present on the plateau’s surface.
The Caspian Lowland, a vast plain sloping towards the Caspian Sea, covers the northern part of the Caspian Sea basin. Baer’s mounds, which range in length from tens to thousands of meters, are a unique feature of this region.
The Ustyurt Plateau, an elevated flat plain, is surrounded by steep cliffs that separate it from the Caspian Lowland and the Mangystau Peninsula. These cliffs, ranging in height from 50 to 280 m, are often dissected by ravines and deep gullies. The Ustyurt’s relief, particularly in its central and western parts, is distinguished by the alternation of valley-shaped structural depressions and small structural-denudation plateaus, with the latter rising 5–6 m above the former. The highest part of the Ustyurt, located in the southwest, adjoins the Mangistau Peninsula. While the plateau’s surface is generally flat, it is punctuated by large deflation depressions, often filled with salt marshes or takyrs (dried-up lake beds) [15,16,17].
The distribution of lakes across the region is uneven. The majority are concentrated in the pre-Syrt zone, where the primary runoff from the Obshchiy Syrt and Sub-Ural Plateau converges. In contrast, the southern and southeastern parts of the region are relatively devoid of lakes. Instead, they are characterized by numerous waterless, closed depressions containing bitter-salty mud. The Ustyurt Plateau is dotted with numerous depressions covered in salt marshes. Some lakes within the region have even formed self-sedimented salt deposits. While halite sedimentation dominates the lakes of the southern Caspian Lowland, mirabilite sedimentation is more prevalent in the southeastern region’s lakes and the depressions of the Ustyurt Plateau. Freshwater lakes are primarily found in the northeastern part of the region, specifically in the upper reaches of the Zhaiyk River basin and the basins of the Sub-Ural Plateau rivers.
Nearly all of these lakes are endorheic, which results in significant reductions in water surface area or complete drying by the end of summer. Only a few lakes, fed by groundwater or situated within river floodplains, are considered non-drying [14].

2.2. Data Sources and Research Methodology

The study analyzed all available archival data, including cadastral reference books, literature, and field measurements. During field expeditions, various types of lakes within the Western Kazakhstan were identified and studied using cartographic methods and remote sensing (RS) techniques. The study focused on lakes with a surface area of 1–10 km2. Population data came from the official 2021 census of the Republic of Kazakhstan (https://stat.gov.kz, accessed on 25 November 2024).
The proposed methodology for assessing water resources using remote sensing data offers significant improvements in accuracy. This approach involves a detailed assessment of the water surface areas of specific reservoirs using modern satellite imagery. By combining the derived data on the areas of individual water bodies within a defined region, the total water surface area, and the depths of the studied water bodies, volumetric estimates of water reserves can be obtained. The utilization of small-scale maps, satellite imagery, and geoinformation technologies enables a more precise assessment of both the number of natural reservoirs in a region and their spatial distribution across specific areas (regions and administrative districts).
In this study, ArcGIS 10.5 was employed to work with spatial data. To identify natural water bodies with an area exceeding 0.95 km2, raster topographic maps at a scale of 1:100,000 were vectorized. Subsequently, the lake areas were refined through the analysis of multispectral satellite images (6 bands) with a 30 m resolution, captured by the ETM+ sensor aboard the Landsat 7 satellite of the USGS between 1984 and 2020.
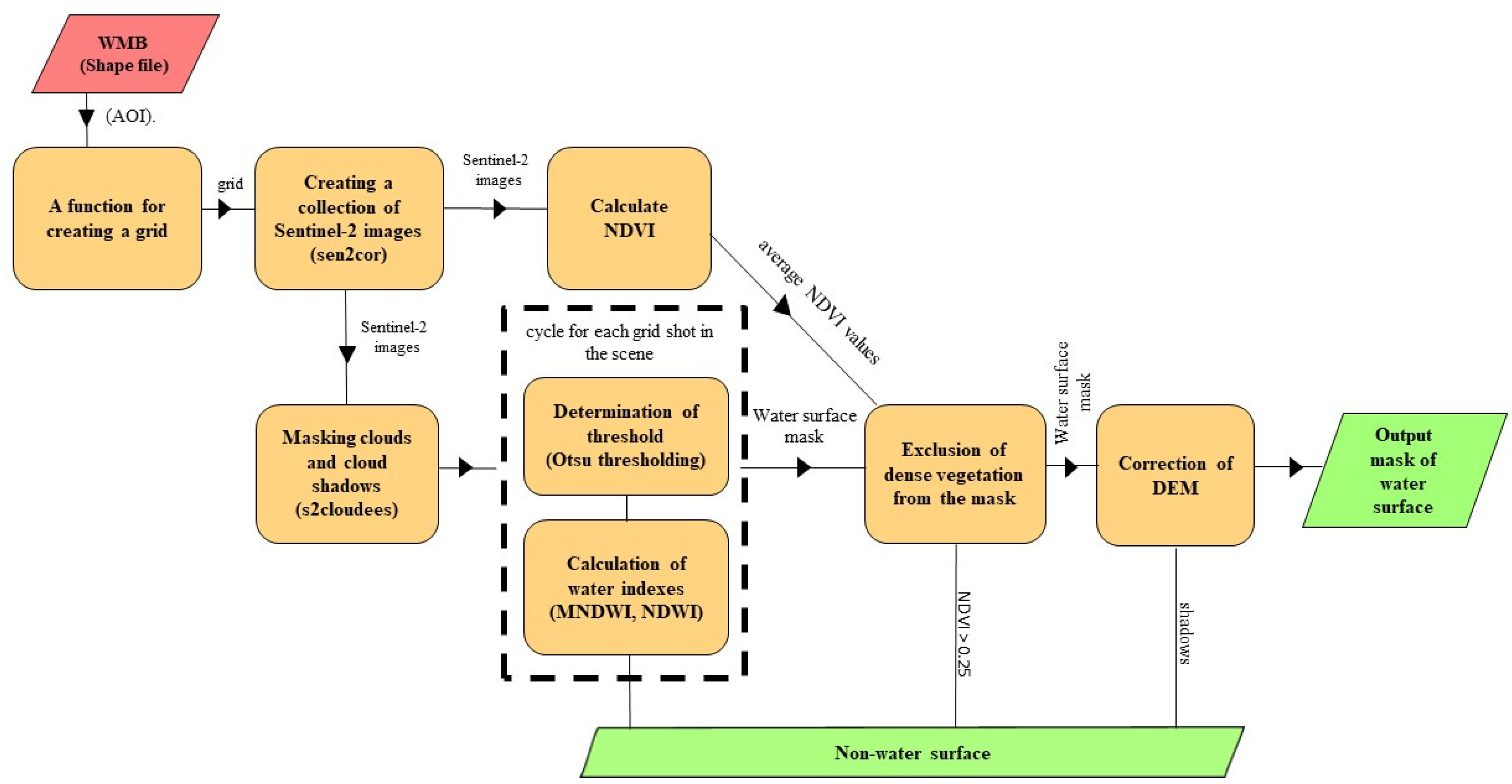
A methodology for processing Sentinel-2 satellite data [18] and automating water surface identification was developed, resulting in a set of Python3 scripts that leverage the Python API functionality on the Google Earth Engine (GEE) cloud platform (Figure 2).
The next phase involved systematic sampling and generation of Sentinel-2 image collections. Leveraging the Python API functionality on the Google Earth Engine (GEE) cloud platform (https://gisinfo.ru/, accessed on 25 November 2024), a sampling algorithm was employed for Sentinel-2 satellite data. Image selections were based on specific criteria: dates ranging from May to September within the period 2016–2021 and the spatial boundaries of the water management basins encompassing the study area. This process was executed independently for each grid within the defined region.
Following these processing stages, effective masking of cloud cover and shadows was achieved, resulting in the generation of gridded image collections. Subsequently, water detection was performed on the multispectral, multi-temporal Sentinel-2 imagery. A hierarchical clustering approach combined with a machine learning classifier was utilized for this purpose. The water detection process relied on established water indices, including the Normalized Difference Water Index (NDWI) and the Modified Normalized Difference Water Index (MNDWI) [19].
The NDWI index is calculated using Equation (1):
N D W I = G r e e n N I R G r e e n + N I R
where Green is the green band (560 nm (S2A)/559 nm (S2B)), which corresponds to Band 3 Sebtibel-2, and NIR is the near-infrared band (835.1 nm (S2A)/833 nm (S2B)) − Band 8.
However, the application of the Normalized Difference Water Index (NDWI) in water bodies located within built-up areas poses significant challenges. In these regions, the retrieved water information is often contaminated by built-up ground noise, resulting in positive NDWI values in many built-up land areas as well. To address this issue, the Modified Normalized Difference Water Index (MNDWI) is utilized as an effective solution [19,20]. MNDWI is calculated using Equation (2):
M N D W I = G r e e n S W I R G r e e n + S W I R
NDWI was modified by substituting the near-infrared band, typically used in NDWI, with a mid-infrared band, such as Band 12 (SWIR 2202.4 nm for Sentinel-2A/2185.7 nm for Sentinel-2B). This modification, resulting in the Modified Normalized Difference Water Index (MNDWI), enhances the detection of open water bodies while effectively suppressing or even eliminating built-up ground noise, as well as noise from vegetation and soil [20].
To determine the appropriate threshold for each grid, the histogram-based Otsu method was employed [21]. The Otsu method identifies an optimal threshold by minimizing the intra-class variance, which is defined as the weighted sum of the variances of two classes, as shown in Equation (3):
σ ω 2 t = ω 1 t σ 1 2 t + ω 2 ( t ) σ 2 2
where ωi represents the probabilities of the two classes separated by a threshold t, and σi2 denotes the variance of these classes.
To mitigate errors arising from the misclassification of dense vegetation as water surfaces, the average Normalized Difference Vegetation Index (NDVI) was computed for the selected Sentinel-2 image collection, as shown in Equation (4). This step was crucial in distinguishing between vegetated areas and actual water bodies, thereby enhancing the accuracy of water surface detection.
N D V I = N I R R e d N I R + R e d
The NDVI for Sentinel is calculated using Band 8 (NIR) and Band 4 (Red). By overlaying the NDVI data and the water surface mask, pixels with values above 0.25 were excluded from the mask [22].
To eliminate shadows caused by terrain features, the Watershed construction function within the Google Earth Engine (GEE) was utilized, with the publicly available Shuttle Radar Topography Mission (SRTM) Digital Elevation Model (DEM) serving as the input. By analyzing the elevation differences between water surfaces and adjacent slopes, shadowed areas were identified and excluded from the final water surface mask for each grid.
The integration of multiple methodologies—including the creation of a multi-temporal Sentinel-2 image collection, cloud and shadow masking, application of NDWI and MNDWI water indices, and NDVI-based corrections—enhanced the accuracy of automated water surface detection from remote sensing data. The automation facilitated by the GEE cloud platform enabled the efficient processing of extensive Sentinel-2 image datasets within a relatively brief timeframe and allowed for iterative refinements in the remote sensing data processing and water surface interpretation procedures.
A method for the automated determination of lakes’ morphometric characteristics has been developed, utilizing multi-temporal sets of Earth remote sensing data and digital elevation models. The lakes identified in the previous stage were categorized into two types: those with permanent or seasonal water, as determined by remote sensing products, and those with water surfaces overgrown with vegetation or salt crusts, which experience periodic absence of water within the lake basin.
The water surface area (Ao), maximum length (L), and width (b and ba) were selected as the primary analyzed morphometric characteristics. Based on these data, the elongation index (Kelong = L/ba) according to S. V. Grigoriyev’s classification [23] and the degree of coastline development (A) were calculated.
Classification of lakes by water surface area is carried out according to P. V. Ivanov [24] and I. S. Zakharchenkov [25], while classification by average and maximum depths is based on S. P. Kitayev [26]. Other morphometric indicators are categorized according to [27].
The methodology for determining the total surface area of water bodies involves a comprehensive accounting of all water bodies. By utilizing morphometric characteristics calculated with high accuracy (Ams) and the areas of water surfaces of all medium- and small-sized reservoirs (derived from satellite images), the individual characteristics of areas (Ace) were obtained, as shown in Equation (5).
A = Ams + Ace
To assess the lake water resources of the considered territory, a sequential summation of the volumes of morphometrically studied water bodies and those that are poorly studied or unstudied was performed, as shown in Equation (6):
V = Vms + Vce
where Vms represents the total volume of morphometrically studied water bodies, and Vce denotes the volume of medium and small water bodies, whose areas were determined from satellite images but for which depth data were unavailable.
When determining Vce, all water bodies are classified into groups. For each group, depth or volume are calculated based on established regional dependencies that characterize the relationships between various morphometric and genetic parameters of lake basins. This classification incorporates the size category of reservoirs, the degree of territorial homogeneity, orographic features, and the origin of the lake basins [3].
An important characteristic used in analyzing water resource distribution across the territory is water availability, which represents the amount of water resources per capita. Unlike the total value of water resources, water availability values, calculated considering the number of people residing in the region, provide a more accurate characterization of water deficits. The gradations of water availability were adopted according to I.A. Shiklomanov and O.L. Markov [28] (Table 1).
Assessment of lake water balance allows for an evaluation of the water cycle within the reservoir and identification of the most significant factors influencing the formation of the hydrological regime and their contribution to water balance changes. The mathematical expression of the water balance for the long-term period is represented in Equation (7) [29]:
VI + VUI + VP − VO − VUO − VE = ±ΔV
where
VI is the surface inflow into the lake;
VUI is the underground inflow into the lake;
VP is the precipitation on the water surface;
VO is the water outflow from the lake (river);
VUO is the underground outflow from the lake;
VE is the evaporation from the surface of the reservoir;
±ΔV is the accumulation or discharge of water in/from the lake kettle.
For the territory of the Western region, where most lakes are endorheic, the water outflow from the lake is zero. Frequently, as the number of years for which the balance is calculated increases, the sum of the incoming components equals the sum of the outgoing components. In this case, assuming zero accumulation or discharge of water within the lake basin, the balance becomes equilibrium. For a closed lake, the equation characterizing its water balance over a long period (Equation (8)) consists of only three terms:
VI + VP = VE
The amount of evaporation from the reservoir surface is calculated as the residual term in the balance equation and includes errors arising from any discrepancies in underground inflow and outflow to/from the lake.

3. Results and Discussion

3.1. Lake Percentage of Western Kazakhstan in Retrospect (1960–1970)

At the state level, efforts to determine the number of lakes were undertaken in the Soviet Union during the 1960s, relying on large-scale maps published at that time. A comprehensive study [30] identified 22 lake regions across the USSR, detailing the number of water bodies and calculating the lake surface areas for each region. This research was based on the results of cadastral assessments conducted by the Hydrometeorological Service of the USSR under the scientific guidance of the State Hydrological Institute.
Subsequent research on the number of lakes within Kazakhstan’s administrative divisions, including the Western region, was also conducted during the Soviet era by the Geography Sector of the Academy of Sciences of the Kazakh SSR, under the scientific supervision of the Kazakh Scientific Research Hydrometeorological Institute. This research utilized topographic maps from the period 1931 to 1965 [31].
According to the collected archival data, by the mid-1960s, the Western Kazakhstan region contained 420 lakes with areas exceeding 1 km2. Among these, 323 had areas between 1 and 5 km2, 50 lakes ranged from 5.01 to 10 km2, 42 lakes from 10.01 to 50 km2, 2 lakes from 50.01 to 100 km2, and 3 lakes exceeded 100 km2 in area (Table 2).
The percentage of the study area covered by lakes, in retrospect, was 0.34% in Aktobe, 0.48% in Ural (now West Kazakhstan), 0.22% in Guryev (now comprising Atyrau and Mangystau) Regions, and 0.32% for the region as a whole (Table 3).

3.2. Lake Percentage of Western Kazakhstan in the Modern Period

The analysis of remote sensing and expeditionary research involved two primary approaches: updating the lake database using multi-temporal remote sensing data and archival materials, and identifying previously unstudied small lakes through multi-scale cartographic materials and multi-temporal remote sensing data. To determine the current lake coverage within the study area, topographic maps of various periods and scales were employed to confirm the classification of water bodies as lakes. By examining scanned and georeferenced topographic materials, three categories of objects emerged: confirmed lakes, excluded objects, and anthropogenic objects.
Confirmed lakes were those identified as such on all maps. Excluded objects were those classified differently on various maps, such as salt marshes, sors, swamps, or other natural features. Anthropogenic objects were lakes now recognized as human-made structures. Objects with a maximum area less than 0.9 km2 or those temporarily filled with water according to the Global Water Surface (GWS) dataset were excluded from the lake list and subsequent identification processes. Specifically, objects were excluded if the lake contour on the map, based on remote sensing data, consisted of multiple small contours, with the largest contour having a maximum area significantly less than 0.9 km2 (Figure 3).
Another example is Lake Sorkol, located within the Aktobe Region. According to multi-scale topographic maps (1:100,000, 1:200,000, and 1:500,000), this object is classified as the Sorkol tract (Figure 4). Consequently, upon analysis of processed GWS thematic datasets and satellite images, the object was excluded from the list of lakes.
Based on the analysis of GWS thematic datasets, a preliminary list of lakes, wetlands, salt marshes, and sors was compiled. These objects were then subjected to detailed examination using Sentinel images, integrated with paid web map services of Sentinel Hub within desktop GIS programs. This approach enabled the identification of defining features of lakes, wetlands, salt marshes, and sors, leveraging combinations of various spectral zones.
The outcome of this work was the development of a scheme for updating and identifying small lakes, leveraging data from various scales and time periods of cartographic materials and remote sensing products. This process resulted in an updated list of lakes within the Aktobe Region, ranging in size from 0.9 to 11.0 km2.
The updated lake list was refined further using a combination of in situ surveys (field research) and visual verification of automated water surface classification results derived from Sentinel-2 images spanning the period 2016–2022.

3.3. Field Survey of Small Lakes for Determination of Their Main Morphometric Characteristics with Bathymetric Works Using Modern Instruments and Equipment (May–June 2022)

The field work was carried out in several stages: the preparatory stage, which involved determining the main hydrographic characteristics using cartographic materials, identifying study objects, and processing images; the field research stage, focused on data collection for verification with remote sensing results and determination of primary hydrometric parameters; and the final stage, encompassing office-based data processing and analysis, as well as comparison of field measurements with remote sensing observations.
Field work was conducted in accordance with established standards and regulations (Code of Rules of the Republic of Kazakhstan 1.02-105-2014; Code of Rules of the Republic of Kazakhstan 1.02-101-2014; Building Codes of the Republic of Kazakhstan 1.03-03-2013; Geodetic, Cartographic instructions, norms and rules 08-003-07; Geodetic, Cartographic instructions, norms and rules 05-005-07; Geodetic, Cartographic instructions, norms and rules 02-028-09) [32,33,34,35,36,37]. A comprehensive approach to topographic and geodetic work enabled the acquisition of data on location, relief, and water surface, which were essential for creating bathymetric maps and determining hydrometric parameters.
The topographic survey of the coastal strip was carried out using both Global Navigation Satellite Systems (GLONASS and GPS) and combined aerial photo-topographic surveys. To ensure accurate spatial coordinate determination, satellite geodetic measurements were employed. Both static and real-time kinematic (RTK) surveys were utilized at each site. Static surveying, a classic method suitable for all base sizes, involved a minimum of 2 h of observation at base stations to ensure the required accuracy. Simultaneously, mobile receivers conducted geodetic measurements in real-time kinematic mode (Figure 5). In parallel with the topographic work, aerial photography was conducted using unmanned aerial vehicles (UAVs) (Figure 6).
The following morphometric characteristics were determined for the first type of lakes: the dynamics of lake surface area, length, and maximum width from 2016 to 2022 (May to September), using Sentinel-2 satellite data. For the second type of lakes, the morphometric characteristics of the lake basin were determined using desktop GIS programs. These included the area, length, maximum width, length of the lake basin contour, and absolute height, based on the aforementioned DEM.
Given the impracticality of studying all the lakes in the Western region of Kazakhstan (with approximately 90% remaining unstudied), morphometric characteristics (indicators) were employed to quantitatively describe the structural features of lake basins. The analogy method, widely recognized in limnology, was adopted for this purpose [38]. This method relies on the relationships between lake depth (or level), surface area, and water volume for basins of similar genesis and evolutionary stages. While measured characteristics are essential for these calculations, their limited availability necessitates alternative approaches.
Lake surface areas were determined using ArcGIS software based on satellite imagery [39,40]. Subsequently, relationships between lake surface area and water volume were established for different lake basin genesis categories (Figure 7, Figure 8 and Figure 9). These relationships were used to derive formulas for estimating the water volume of unexplored lakes (Table 4).
Thus, within the Western region of Kazakhstan, a strong correlation exists between lakes of a similar genesis: erosion-floodplain, suffusion-subsidence, sor-deflation, kettle-hillock ridged, and relict stretches. The derived equations relating lake water volume (V) to lake surface area (Ao) for different lake basin genesis categories have enabled preliminary estimations of water volumes in unexplored lakes.
The total estimated water volumes for the regions are as follows: Aktobe Region—1073 million m3, Atyrau Region—153.5 million m3, West Kazakhstan Region—1632.5 million m3, and Mangystau Region—38.1 million m3. The total estimated water volume for the entirety of Western Kazakhstan is 2900 million m3.
Table 5 presents the primary morphometric indicators of lakes within Western Kazakhstan.
According to our research, Western Kazakhstan has 323 lakes covering a total of 1944 km2. The region exhibits an extremely uneven distribution of lakes, reflecting its complex developmental history and diverse landscapes. The highest lake density is found in the West Kazakhstan Region (0.42%), particularly in the Terekty (2.47%) and Bokeyorda (0.84%) districts. The Aktobe Region follows, with a lake density of 0.34%, with some regions like Yrgyz reaching 1.27%. In contrast, the Atyrau and Mangystau Regions have significantly fewer lakes. The Atyrau Region has a lake density of 0.17%, with the highest density observed in the Inder district due to the presence of the large Inder Lake (1.24%). The Mangystau Region, on the other hand, has a negligible lake density of 0.033% (Figure 10).

3.4. Assessment of Anthropogenic Load on Lakes

The lakes of the Western region exhibit a wide range of ages, reflecting their formation at different times. Most lakes in the plain-low mountain region are in their late stages of development. Those in the forest-steppe and steppe zones are gradually filling with loose sediments and becoming overgrown with vegetation. Lakes in semi-desert and desert zones tend to rapidly salinize and transform into self-sedimenting salt lakes or sors. Many of these lakes are undergoing various stages of degradation.
Due to natural fluctuations in humidity and increasing water consumption, transformations are observed in entire lakes or specific groups of lakes. Fresh lakes may transition to periodically or permanently saline states, while slightly saline lakes may become highly saline. These changes often lead to periodic drying or the complete disappearance of lakes. Economic activities further complicate the preservation of these lakes. Figure 11 illustrates examples of lakes regulated by channels and reservoirs.
According to archival materials (1960–1970) [30,31], there were 420 lakes having areas exceeding 1 km2. In 2022, this number had decreased to 323, representing a 23% reduction. Of the 323 remaining lakes, 74 (23% of the total) are regulated by reservoirs within their catchment areas (either directly excavated within the lake basin or through channels for recharge or water intake) (Table 6).
The most significant decrease in the number of lakes occurred in the Atyrau and Mangystau Regions, where only 37 lakes remained out of the original 109 (Figure 12).
A significant reduction in lake area has been observed. Lakes in the Atyrau and Mangystau Regions have experienced a substantial decline, decreasing from 614.4 km2 to 257.4 km2. In the West Kazakhstan Region, the total lake area has diminished from 728.2 km2 to 653 km2 (Figure 13). This reduction is directly linked to human activities within the basin, including water extraction for economic purposes, which contributes to lake degradation.
As shown in Table 7, only the Aktobe Region experienced a negligible change in lake area, while significant reductions occurred in the Atyrau and Mangystau Regions, decreasing from 0.22% to 0.09%. Overall, the lake percentage in the region declined from 0.32% to 0.26%.

3.5. Water Supply of the Western Region of Kazakhstan with Lake Waters

Lake water resources represent a crucial type of freshwater resource, and their utilization intensifies with increasing human activity. In this context, to conduct modern assessments of water availability in the Western region of Kazakhstan, it is essential to consider the water supply not only from renewable sources like lakes, but also from water contained in both natural and artificial reservoirs [41].
To calculate the specific water supply per capita for the region’s residents at the end of 2022, we utilized data on water resources in natural and artificial reservoirs obtained through this study. Population information was sourced from the 2021 census of the Republic of Kazakhstan (https://stat.gov.kz, accessed on 25 November 2024). To ensure data comparability, the specific water supply provided by lakes and reservoirs is presented in units of thousand cubic meters per person (Figure 14).
Access to potable water is a critical challenge facing humanity. An analysis of the calculated data reveals that the water supply situation in many administrative districts of Western Kazakhstan, particularly in the Mangistau Region, is alarmingly low, with specific water supply values below 1000 m3 per person.

3.6. Analysis of the Lakes Water Balance Components in the Western Region of Kazakhstan

Determining the components of the water balance equation is relatively straightforward when monitoring data on river runoff, precipitation, temperature, and other relevant parameters is available. However, such observations are often limited, especially for water bodies located in sparsely populated regions of the Republic of Kazakhstan. For instance, there are limited stationary observation points for river runoff, lake water levels, and meteorological data. Furthermore, specific observations on water bodies are often fragmentary and primarily associated with expeditionary research.
Consequently, when solving the water balance equation, indirect methods (such as the mapping method) are commonly employed to estimate its components. This approach, while necessary, can reduce the accuracy of calculations. To address this challenge, we focus on calculating the balance over a long-term period, assuming an equilibrium balance [29].

3.6.1. Water Inflow by Rivers

In regions where runoff observations are conducted within lake catchments, the task is simplified to summing up the discharges from the observed areas. However, lake catchments often include territories beyond the scope of these observations. Thus, the total inflow into a lake comprises water runoff from both observed and unobserved areas.
An analysis of the initial data revealed that most lake catchments in the Western region lack any form of observation coverage. Consequently, the estimation of water inflow into these lakes must rely entirely on indirect methods, such as the mapping method described earlier (Figure 15).
The highest water levels in the lakes of the Western region of Kazakhstan, primarily due to snowmelt runoff, typically occur in the second half of April and the first half of May [42]. This filling period usually lasts for 20–25 days, after which the water level begins to decline due to evaporation. The annual amplitude of water level fluctuations can reach 4–5 m.
The contribution of surface runoff to the incoming component of the water balance varies significantly. In lakes with substantial groundwater feeding, surface inflow can constitute as little as 1–15% of the total inflow. Conversely, in lakes lacking groundwater feeding, surface inflow can account for 84–99% of the total inflow. Precipitation directly onto the water surface can contribute between 1% and 35% of the total inflow.
For endorheic reservoirs, the outgoing component of the annual water balance is almost entirely determined by evaporative losses from the water surface.

3.6.2. Water Flow from the Lake

Determining the flow rate typically involves data from flow observation points located on outflowing rivers. However, such points are virtually nonexistent for the lakes of the West Kazakhstan region. In some instances, such points may be located at significant distances from the lake, necessitating recalculations of flow measurements for the river heads. In such cases, the use of indirect methods becomes essential.

3.6.3. Atmospheric Precipitation to the Lake Surface

Atmospheric precipitation significantly contributes to the water balance of lakes. The relative importance of precipitation increases as the specific catchment area decreases. The annual precipitation distribution across the Western region of Kazakhstan exhibits considerable variability, ranging from 125 to 350 mm per year over the long term. To address the water balance equation, maps depicting the long-term precipitation distribution across the region were utilized (Figure 16).

3.6.4. Evaporation from the Lake Surface

Evaporation from the lake surface occurs year-round, with evaporation occurring from the water surface during the warm season and from the ice surface during the cold season. Peak evaporation rates occur between June and September in the northern region and May and October in the southern region.
Direct observations of evaporation using floating evaporators have not been conducted in the Western region of Kazakhstan since the mid-1960s. Consequently, calculating evaporation using established formulas, as recommended by [29], is challenging due to the limited availability of initial meteorological station data. To estimate long-term evaporation values from water surfaces in unstudied areas, evaporation maps constructed using limited initial data are employed. Such maps have been developed for the Western region of Kazakhstan as part of this study.
As illustrated in Figure 17, the evaporation rate (E) increases gradually from north to south, ranging from 800 mm per year in the forest-steppe zone to 1500 mm per year in the southern desert zones.
The water balance calculations for the region’s lakes were performed using equations and thematic maps (depicting river flow, precipitation, and evaporation). Based on water balance conditions, lakes are categorized into three types: endorheic lakes (with no surface outflow and primarily losing water through evaporation), periodically draining lakes (with outflow during high-water periods but drying up during low-water periods), and overflow lakes (characterized by water loss through surface and underground flow, as well as evaporation).
As indicated in Table 8, most lakes in the Aktobe Region, particularly in the Aitekebi District, are endorheic and prone to drying. In the Shalkar District, out of 24 lakes, 21 are endorheic and 21 are drying.
In the Aktobe Region, 81% of lakes are endorheic and 62% are drying up. In the Atyrau Region, 41% of lakes are endorheic, 47% are periodically draining, and 13% are overflowing. Of the 32 lakes in the region, 66% are drying up. In the West Kazakhstan Region, 72% of lakes are endorheic, while the remaining lakes are evenly divided between overflowing and periodically draining types. Of all lakes in the oblast, 64% are drying up. In the Mangystau Region, all lakes are endorheic, and 80% of them are drying up.
Overall, in the Western region of Kazakhstan, 75% of lakes are endorheic, 13% are overflowing, 12% are periodically draining, and 63% are drying up.

4. Conclusions

This study provides a comprehensive assessment of the water resource potential of lakes in Western Kazakhstan. It identifies key patterns in lake distribution, quantifies water volumes, and examines the factors influencing lake dynamics. The findings highlight the significant decline in the number and volume of lakes, particularly in the southern parts of the region. This decline is primarily attributed to anthropogenic factors such as water extraction for irrigation and industrial purposes, as well as the impacts of climate change.
The Western region of Kazakhstan currently contains 323 lakes, covering a total area of 1944 km2. The distribution of these lakes is highly uneven, shaped by the region’s complex historical development and diverse landscapes. The West Kazakhstan Region exhibits the highest lake density, followed by the Aktobe Region, while the Atyrau and Mangystau Regions exhibit significantly lower lake densities.
Water scarcity is particularly acute in parts of the region, particularly the Mangystau Region, where water availability falls below 1000 m3 per person.
Since the 1960s, the number of lakes in the region has declined from 420 to 323, representing a 23% reduction. Moreover, 23% of the remaining 323 lakes are regulated by reservoirs or canals.
The estimated total water volume in the region’s lakes is 2369 million m3, distributed across the Aktobe Region (838 million m3), Atyrau Region (125 million m3), West Kazakhstan Region (1368 million m3), and Mangystau Region (38 million m3).
As evidenced in this study, the majority of these lakes are endorheic and prone to drying.
These findings highlight the challenges associated with water resource management in the Western region of Kazakhstan and underscore the need for sustainable water use practices to mitigate the impacts of climate change and human activities on lake ecosystems. To address the challenges associated with water scarcity and lake degradation in the region, future research should prioritize several key areas. A thorough assessment of the impact of climate change on lake hydrology, water quality, and ecosystem services is crucial. Developing and refining water balance models will enable the simulation of future scenarios and support informed decision-making. Additionally, the utilization of advanced remote sensing techniques will enhance the monitoring of lake dynamics, water quality, and changes in land use and land cover. Promoting integrated water resource management approaches will optimize water allocation and minimize environmental impacts. Finally, raising public awareness about the importance of water conservation and sustainable water use practices is essential for ensuring long-term sustainability.

Author Contributions

Conceptualization, S.K.A., A.A.T. and L.K.M.; methodology, S.K.A., A.A.T., L.K.M. and K.M.K.; software, K.M.K. and E.K.T.; formal analysis, K.M.K., E.K.T., A.A.S. and J.R.-I.; data curation, K.M.K. and E.K.T.; investigation, E.K.T. and K.M.K.; resources, A.A.S. and E.K.T.; writing—original draft preparation, E.K.T. and J.R.-I.; writing—review and editing, L.K.M., M.-E.R.-C. and J.R.-I.; visualization, M.-E.R.-C. and J.R.-I.; supervision, L.K.M., M.-E.R.-C. and J.R.-I.; project administration, S.K.A. and A.A.T. All authors have read and agreed to the published version of the manuscript.

Funding

This research was funded by the Committee of Science of the Ministry of Science and Higher Education of the Republic of Kazakhstan (Grant No. BR21882122), Sustainable Development of Natural-Industrial and Socio-Economic Systems of the West Kazakhstan Region in the Context of Green Growth: A Comprehensive Analysis, Concept, Forecast Estimates and Scenarios.

Data Availability Statement

The raw data supporting the conclusions of this article will be made available by the authors, without undue reservation.

Conflicts of Interest

The authors declare no conflicts of interest.

References

  1. Birol, E.; Karousakis, K.; Koundouri, P. Using economic valuation techniques to inform water resources management: A survey and critical appraisal of available techniques and an application. Sci. Total Environ. 2006, 365, 105–122. [Google Scholar] [CrossRef] [PubMed]
  2. Huang, C.; Chen, Y.; Zhang, S.; Wu, J. Detecting, extracting, and monitoring surface water from space using optical sensors: A review. Rev. Geophys. 2018, 56, 333–360. [Google Scholar] [CrossRef]
  3. Ryanzhin, S.V. Size Distribution of World Lakes and Rivers Derived from WORLDLAKE Database. In Proceedings of the 4th International Lake Ladoga Symposium, Joensuu, Finland, 2–6 September 2002; Joensuun Yliopisto: Joensuu, Finland, 2003; pp. 496–502. [Google Scholar]
  4. Berdimbetov, T.T.; Ma, Z.-G.; Liang, C.; Ilyas, S. Impact of Climate Factors and Human Activities on Water Resources in the Aral Sea Basin. Hydrology 2020, 7, 30. [Google Scholar] [CrossRef]
  5. Guo, J.; Shi, J.; Zhang, Y.; Wang, Z.; Wang, W. Lake Changes in Inner Mongolia over the Past 30 Years and the Associated Factors. Water 2022, 14, 3137. [Google Scholar] [CrossRef]
  6. Sowby, R.B. Transforming Great Salt Lake from Afterthought to Asset. Earth 2023, 4, 752–757. [Google Scholar] [CrossRef]
  7. Danesh-Yazdi, M.; Ataie-Ashtiani, B. Lake Urmia Crisis and Restoration Plan: Planning without Appropriate Data and Model Is Gambling. J. Hydrol. 2019, 576, 639–651. [Google Scholar] [CrossRef]
  8. Alimkulov, S.K.; Tursunova, A.A.; Kulebayev, K.M.; Birimbayeva, L.M. Current state of natural small lakes of the Ertis water management basin. Bull. Kazakh-Ger. Univ. 2022, 4. (In Russian) [Google Scholar] [CrossRef]
  9. Bai, J.; Chen, X.; Li, J.; Yang, L.; Fang, H. Changes in the area of inland lakes in arid regions of central Asia during the past 30 years. Environ. Monit. Assess. 2011, 178, 247–256. [Google Scholar] [CrossRef] [PubMed]
  10. Ciampittiello, M.; Dresti, C.; Saidi, H. Water Resource Management through Understanding of the Water Balance Components: A Case Study of a Sub-Alpine Shallow Lake. Water 2021, 13, 3124. [Google Scholar] [CrossRef]
  11. Kite, G.W. Recent Changes in Level of Lake Victoria. Hydrol. Sci. Bull. 1981, 26, 233–243. [Google Scholar] [CrossRef]
  12. Street, F.A. The Relative Importance of Climate and Local Hydrogeological Factors in Influencing Lake Level Fluctuations. Paleoecol. Afr. 1980, 12, 137–158. [Google Scholar]
  13. Doganovskiy, A.M.; Malinin, V.N. Hydrosphere of the Earth (Textbook for Universities); Gidrometeoizdat: St. Petersburg, Russia, 2004; 630p. (In Russian) [Google Scholar]
  14. Sarsekov, A.S.; Visloguzova, A.V.; Vladimirov, N.M.; Guskova, A.I.; Medeu, A.R.; Nurmambetov, E.I.; Potapova, G.M. Relief of Kazakhstan (Explanatory Note to the Geomorphological Map of Kazakhstan, Scale 1:1 500000), 2nd ed.; Arko LLP: Karaganda, Kazakhstan, 2017; 236p. (In Russian) [Google Scholar]
  15. Galperin, R.I. (Ed.) Water Resources of Kazakhstan: Assessment, Forecast, Management. River Flow Resources of Kazakhstan. Renewable Resources of Surface Waters of Western, Northern, Central and Eastern Kazakhstan; Arko LLP: Karaganda, Kazakhstan, 2012; Volume VII, 684p. (In Russian) [Google Scholar]
  16. Surface Water Resources of the USSR. [Text]. Vol.12. Lower Volga Region and Western Kazakhstan. Issue 2. Uralo-Embinsky District.—L.: [b. i.], 1970.—512 p.—Bibliography: p. 510.—4 p.33k. Available online: http://elib.wku.edu.kz/en/lib/document/FOND/13638E07-0D28-41BD-9592-6CBAA2AC5F76 (accessed on 25 November 2024). (In Russian).
  17. Surface Water Resources of the, U.S.S.R. Lower Volga Region and Western Kazakhstan. Aktobe Region. L: Gigrometeoizdat. 1966-T. 12, Issue 3, 514p. Available online: http://elib.wku.edu.kz/en/lib/document/FOND/C79AF1B6-D388-41E4-8520-E59027FB6D95 (accessed on 25 November 2024). (In Russian).
  18. Knorn, M.; Pflug, M.; Louis, B.; Debaecker, J.; Müller-Wilm, V.; Gascon Ferran, U. Sen2Cor for Sentinel-2. In Proceedings of the Image and Signal Processing for Remote Sensing XXIII, Warsaw, Poland, 4 October 2017; p. 3. [Google Scholar] [CrossRef]
  19. McFeeters, S.K. The use of the Normalized Difference Water Index (NDWI) in the delineation of open water features. Int. J. Remote Sens. 1996, 17, 1425–1432. [Google Scholar] [CrossRef]
  20. Liao, P.-S.; Chen, T.-S.; Chung, P.-C. A Fast Algorithm for Multilevel Thresholding. J. Inf. Sci. 2001, 17, 713–727. [Google Scholar]
  21. Kharinov, M.V. Amount of information in a pixel of a digital image. Bull. Buryat State Univ. 2013, 2, 95–104. (In Russian) [Google Scholar]
  22. Pelta, R.; Beeri, O.; Tarshish, R.; Shilo, T. Sentinel-1 to NDVI for Agricultural Fields Using Hyperlocal Dynamic Machine Learning Approach. Remote Sens. 2022, 14, 2600. [Google Scholar] [CrossRef]
  23. Grigoriev, S.V. About Some Definitions and Indicators in Limnology; Works of the Karelian Branch of the USSR Academy of Sciences; Petrozavodsk, Russia, 1959; pp. 29–46. Available online: http://resources.krc.karelia.ru/library/doc/articles/o_nekotoryh_opredelenijah.pdf (accessed on 25 November 2024). (In Russian).
  24. Ivanov, P.V. Classification of lakes of the world by size and by their average depth. Bull. Leningr. State Univ. 1948, 20, 29–36. (In Russian) [Google Scholar]
  25. Zakharchenkov, I.S. About the Limnological Classification of Lakes in Belarus. In Biological Bases of Fisheries in Inland Waters of the Baltic; Science and Technology: Minsk, Belarus, 1964; pp. 175–176. (In Russian) [Google Scholar]
  26. Kitayev, S.P. Fundamentals of Limnology for Hydrobiologists and Ichthyologists; Karelian Scientific Center of the Russian Academy of Sciences: Petrozavodsk, Russia, 2007; 395p. (In Russian) [Google Scholar]
  27. Lopukh, P.S.; Yakushko, O.F. General Limnology; Belarus State University: Minsk, Belarus, 2011; 366p, pp. 66–95. Available online: https://www.studmed.ru/lopuh-p-s-yakushko-o-f-obschaya-limnologiya_1b6e1e0bfe7.html (accessed on 25 November 2024). (In Russian)
  28. Shiklomanov, I.A.; Markova, O.L. Problems of Water Resources and Flow Transfer in the World. Gidrometeoizdat: St. Petersburg, Russia, 1987; 196p. [Google Scholar]
  29. Sokolov, A.A.; Chapmen, T.G. (Eds.) Methods of Water Balances Calculating International Guidelines for Research Practice; Gidrometizdat: St. Petersburg, Russia, 1976; pp. 87–88. (In Russian) [Google Scholar]
  30. Domanitskiy, A.P.; Dubrovina, R.G.; Isaeyva, A.I. Rivers and Lakes of the Soviet Union; Gidrometeoizdat: St. Petersburg, Russia, 1971; 104p. (In Russian) [Google Scholar]
  31. Filonets, P.P.; Omarov, T.R. Lakes of Northern, Western and Eastern Kazakhstan (Reference Book); Gidrometizdat: St. Petersburg, Russia, 1974; 137p. (In Russian) [Google Scholar]
  32. State Standards in the Field of Architecture, Urban Planning and Construction Sets of Rules of the Republic of Kazakhstan. Engineering-Geodetic Surveys for Construction. Basic Provisions. CП PK 1.02-105-2014. Committee for Construction, Housing and Communal Services and Land Resources Management of the Ministry of National Economy of the Republic of Kazakhstan. Astana 2015. 99p. Available online: https://igis.kz/images/snip/ntd-geolog-izyskaniya/sp-rk-1.02-105-2014-inzh-izyskaniya-dlya-stroitelstva-osn-polozheniya.pdf (accessed on 25 November 2024). (In Russian).
  33. State Norms in the Field of Architecture, Urban Planning and Construction Sets of Rules of the Republic of Kazakhstan. Engineering-Geodetic Surveys for Construction. Basic Provisions. CП PK 1.02-101-2014. Committee for Construction, Housing and Communal Services and Land Resources Management of the Ministry of National Economy of the Republic of Kazakhstan. Astana 2015. 173p. Available online: https://igis.kz/images/snip/ntd-geodez-izyskaniya/sp-rk-1.02-101-2014-inzh-geodezich-izyskaniya-dlya-stroitelstva-osnovnye-polozheniya.pdf (accessed on 25 November 2024). (In Russian).
  34. State Norms in the Field of Architecture, Urban Planning and Construction Building Standards of the Republic of Kazakhstan. Geodetic Works in Construction. CH PK 1.03-03-2023. Committee for Construction and Housing and Communal Services of the Ministry of Industry and Construction of the Republic of Kazakhstan. Astana 2023. Available online: https://new-shop.ksm.kz/upload/e-fond/upload/NTD/SNRK22/1_03_03_2023.pdf (accessed on 25 November 2024). (In Russian).
  35. Geodetic, Cartographic Instructions, Norms and Rules-08-003-07. Basic Provisions for the Creation and Updating of Topo-graphic Maps at Scales of 1:10,000, 1:25,000, 1:50,000, 1:100,000, 1:200,000, 1:500,000, 1:1,000,000. Agency of the Republic of Kazakhstan for Land Resources Management. Geodetic, Cartographic Instructions, Norms and Rules. Approved by the Order of the Agency of the Republic of Kazakhstan for Land Resources Management dated 25 December 2007, No. 200-P. 25 December. Available online: https://new-shop.ksm.kz/upload/egfntd/mshrk/19.pdf (accessed on 25 November 2024). (In Russian).
  36. Geodetic, Cartographic Instructions, Norms and Rules-05-005-07. Instructions for Photogrammetric Work When Creating Digital Topographic Maps and Plans. Agency of the Republic of Kazakhstan for Land Resources Management. Geodetic, Cartographic Instructions, Norms and Rules. Astana 2008. Approved by the order of the Agency of the Republic of Kazakhstan for Land Resources Management Dated 7 October 2009, No. 175-P. Available online: https://online.zakon.kz/Document/?doc_id=36646631&show_di=1&pos=1;-16#pos=1;-16 (accessed on 25 November 2024). (In Russian).
  37. Geodetic, Cartographic Instructions, Norms and Rules-02-028-09. Instructions for Topographic Survey at Scales of 1:5000, 1:2000, 1:1000, 1:500. Agency of the Republic of Kazakhstan for Land Resources Management. Geodetic, Cartographic In-structions, Norms and Rules. Astana 2009. Approved by the Order of the Agency of the Republic of Kazakhstan for Land Resources Management Dated 15 December 2009, No. 222-P. Available online: https://new-shop.ksm.kz/upload/egfntd/mshrk/14.pdf (accessed on 25 November 2024). (In Russian).
  38. Edelstein, K.K. Hydrology of Lakes and Reservoirs, M.: Pero. 2014. 400p. Available online: https://www.twirpx.com/file/2471839/ (accessed on 25 November 2024). (In Russian).
  39. Ryanzhin, S.V. New Assessments of the Global Area of Water Volume of Natural Lakes of the World. Reports of the Academy of Sciences, Series. Geography—M.: Science, 2005, V.400, No. 6. pp. 808–812. Available online: https://www.geokniga.org/bookfiles/geokniga-klassifikaciyaozervostochno-evropeyskoyravninypotipusedimentogeneza.pdf (accessed on 25 November 2024). (In Russian).
  40. Ksenofontova, M.I.; Kumke, T.; Pestryakova, L.A.; Hubberten, H.W. Limnological Characteristics of Lakes in Central Yakutia. Deutsche Gesellschaft fur Limnologie (eds), Jahrestagung der Deutschen Gesellschaft fur Limnologie, Tagungsbericht Wei-Sensee Verlag Berlin. 2007, pp. 151–155. Available online: https://pdfs.semanticscholar.org/b3f8/c36070f65c33a9ad4b0916396da1ca556600.pdf (accessed on 25 November 2024).
  41. Zhumangalieva, Z. Zhumangalieva, Z. Water Resources of Kazakhstan: The Lakes’ Fund/Z. Zhumangalieva//Proc. Vol. 2. 1st Eurasian Multidisciplinary Forum, EMF 2013, 2426 October 2013.—Tbilisi, European Scientific Institute ESI. 2013, pp. 35–38. Available online: https://www.dissercat.com/content/ozernyi-fond-kazakhstana (accessed on 25 November 2024).
  42. Smagulov, Z.Z.; Snow, D.; Arystambekova, D.D.; Sailaubek, A.M.; Tairov, A.Z. News of the National Academy of Sciences of the Republic of Kazakhstan. Ser. Geol. Tech. Sci. 2024, 2024, 164–178. [Google Scholar]
Figure 1. Schematic map of the study regions.
Figure 1. Schematic map of the study regions.
Water 16 03709 g001aWater 16 03709 g001b
Figure 2. Processing scheme for remote sensing data and classification of water surfaces.
Figure 2. Processing scheme for remote sensing data and classification of water surfaces.
Water 16 03709 g002
Figure 3. Example of excluding an object from the list of small lakes due to significant reduction in the area of its seasonal water surface and the lack of water in some years. Lake Zhumyrtkaly (Aktobe Region).
Figure 3. Example of excluding an object from the list of small lakes due to significant reduction in the area of its seasonal water surface and the lack of water in some years. Lake Zhumyrtkaly (Aktobe Region).
Water 16 03709 g003
Figure 4. Example of an object excluded from the list of lakes due to low values of water repeatability, according to the Occurrence GSW sets. Sorkol tract (West Kazakhstan Region).
Figure 4. Example of an object excluded from the list of lakes due to low values of water repeatability, according to the Occurrence GSW sets. Sorkol tract (West Kazakhstan Region).
Water 16 03709 g004
Figure 5. Geodetic measurements by a mobile receiver in real-time kinematic mode.
Figure 5. Geodetic measurements by a mobile receiver in real-time kinematic mode.
Water 16 03709 g005
Figure 6. Aerial photography using DJI Phantom 4 pro quadcopter (DJI: Shenzhen, China) and Autel Robotics EVO II(Autel: Hong Kong, China).
Figure 6. Aerial photography using DJI Phantom 4 pro quadcopter (DJI: Shenzhen, China) and Autel Robotics EVO II(Autel: Hong Kong, China).
Water 16 03709 g006
Figure 7. Dependence of water volume on the surface area. (a) lakes of erosional origin; (b) lakes of suffusion-subsidence origin.
Figure 7. Dependence of water volume on the surface area. (a) lakes of erosional origin; (b) lakes of suffusion-subsidence origin.
Water 16 03709 g007
Figure 8. Dependence of water volume on the surface area. (a) sor-deflation depressions; (b) lakes of kettle-hillock ridged.
Figure 8. Dependence of water volume on the surface area. (a) sor-deflation depressions; (b) lakes of kettle-hillock ridged.
Water 16 03709 g008
Figure 9. Dependence of water volume on the surface area. (a) relict lakes; (b) lakes of graben-fracture genesis.
Figure 9. Dependence of water volume on the surface area. (a) relict lakes; (b) lakes of graben-fracture genesis.
Water 16 03709 g009
Figure 10. Map of natural lake distribution in the Western region of Kazakhstan by administrative division.
Figure 10. Map of natural lake distribution in the Western region of Kazakhstan by administrative division.
Water 16 03709 g010
Figure 11. Example of lakes regulated by channels or reservoirs in the study area.
Figure 11. Example of lakes regulated by channels or reservoirs in the study area.
Water 16 03709 g011
Figure 12. Evolution of the number of lakes over time.
Figure 12. Evolution of the number of lakes over time.
Water 16 03709 g012
Figure 13. Evolution of the area of the lakes with time.
Figure 13. Evolution of the area of the lakes with time.
Water 16 03709 g013
Figure 14. Specific water supply per capita due to lake waters in the Western region of Kazakhstan.
Figure 14. Specific water supply per capita due to lake waters in the Western region of Kazakhstan.
Water 16 03709 g014
Figure 15. Map of average annual river flow (mm).
Figure 15. Map of average annual river flow (mm).
Water 16 03709 g015
Figure 16. Map of average annual precipitation (mm).
Figure 16. Map of average annual precipitation (mm).
Water 16 03709 g016
Figure 17. Map of average long-term evaporation from the water surface (mm).
Figure 17. Map of average long-term evaporation from the water surface (mm).
Water 16 03709 g017
Table 1. Classification of water resources by specific water availability.
Table 1. Classification of water resources by specific water availability.
CharacteristicValue (Thousand m3/Person)
Catastrophically low water availability<1.0
Very low water availability1.01–2.0
Low water availability2.01–5.0
Average water availability5.01–10
High water availability10.01–20
Very high water availability>20
Table 2. Distribution of lakes in Western Kazakhstan, in retrospect (1960–1970), by area.
Table 2. Distribution of lakes in Western Kazakhstan, in retrospect (1960–1970), by area.
Area (km2)Number of LakesTotal Area (km2)
1–5323695.60
5.01–1050336.20
10.01–5042730.79
50.01–1002150.66
More than 1003440.41
Total4202353.7
Table 3. Lake percentage of Western Kazakhstan, in retrospect (1960–1970).
Table 3. Lake percentage of Western Kazakhstan, in retrospect (1960–1970).
Region NameNumber of Lakes > 1 km2Total Area of the Lakes (km2)Region Area in 1967 (km2)Lake Percentage in the Territory (%)
Aktobe2271011.1301,6550.34
Ural84728.2151,3390.48
Guryev109614.4284,2730.22
Total4202353.7737,2670.32
Table 4. Formulas for determining lake water volume.
Table 4. Formulas for determining lake water volume.
Kettle TypesFormulas for Determining the Water Volume (Linear Trend)R2
Erosion-floodplainV = 0.552 Ao + 0.36570.6999
Suffusion-subsidenceV = 1.8321 Ao − 1.0120.7347
Sor-deflationV = 0.9986 Ao − 0.73410.6502
Kettle-hillock ridgedV = 1.4016 Ao − 0.89240.5000
Relict stretchV = 2.9423 Ao − 6.43860.4935
Graben-fracture genesisV = 3.0115 Ao − 0.71670.9495
Table 5. Main morphometric indicators of the lakes of Western Kazakhstan.
Table 5. Main morphometric indicators of the lakes of Western Kazakhstan.
Number and Distribution of Lakes by Area
Lake SizesArea, km2Number of Lakes, %
Small1.0–5.083
Medium5.01–11.017
Number and Distribution of Lakes by Maximum Depth
Depth GradationMaximum Depth, mNumber of Lakes, %
Very shallowless than 2.5096
Shallow2.51–5.0-
Mid-shallow5.01–10.04
Medium10.01–15.0-
Mid-deep15.01–20.0-
Deep20.01–25.0-
Very deepmore than 25.0-
Number and Distribution of Lakes by Average Volume
Volume GradationLake Volume in Million m3Number of Lakes, %
Very smallless than 1.030
Small1.01–5.055
Medium5.01–10.014
Large10.01–20.01
Very large20.01–100.0-
Number and Distribution of Lakes by Average Depth
Depth GradationAverage Depth, mNumber of Lakes, %
Very shallowless than 2.5099.3
Shallow2.51–5.0-
Medium5.01–10.00.68
Deep 10.01–15.0-
Very deepmore than 15.01-
Number and Distribution of Lakes by Kettle Shape
Kettle ShapeElongation CoefficientNumber of Lakes, %
Roundedless than 1.5020
Oval1.5–2.08
Elongatedmore than 2.072
Table 6. Lakes of the Western region of Kazakhstan subject to anthropogenic load.
Table 6. Lakes of the Western region of Kazakhstan subject to anthropogenic load.
RegionDistrictNumber of Lakes
AktobeAlga1
Uil4
Baiganin1
Shalkar6
Khobda1
Aiteke Bi6
Irgiz16
Temir4
AtyrauKyzylkoga1
Inder1
Kurmangazy1
Makat1
West KazakhstanTaskala1
Terekty2
Syrym2
Karatobe2
Kaztalov4
Zhangala13
Akzhaiyk2
Bokeyorda2
Zhanibek1
MangystauBeineu1
Aktau city administration1
Total 74
Table 7. Lake dynamics in the studied regions.
Table 7. Lake dynamics in the studied regions.
RegionLake Percentage of the Region, 1931–1965, % (Filonets, Omarov, 1974)Lake Percentage of the Region, 1984—2022, %
Aktobe0.340.34
West Kazakhstan (Ural)0.480.43
Atyrau + Mangystau (Guryev)0.220.09
Total0.320.26
Table 8. Lakes of Western Kazakhstan according to water balance conditions.
Table 8. Lakes of Western Kazakhstan according to water balance conditions.
RegionDistrictEndorheicOverflowPeriodically DrainingDryingNon-Drying
AktobeMartuk2--2-
Alga-1--1
Mugalzhar91-73
Uil3-58-
Temir51-51
Baiganin5117-
Shalkar2112213
Khobda1---1
Khromtau--11-
Aiteke Bi64215116
Irgiz592122855
AtyrauKyzylkoga62594
Inder2-68-
Zhylyoi32335
Kurmangazy2---2
Makat--11-
West KazakhstanChingirlau4-123
Taskala6--33
Terekty2---2
Syrym5--5-
Karatobe12--102
Kaztalov22114
Zhangala8671011
Akzhaik112-121
Bokeiorda5--5-
Baiterek--1-1
Zhanibek--11-
MangystauBeineu2--11
Karakiyan2--2-
Aktau city administration1--1-
Disclaimer/Publisher’s Note: The statements, opinions and data contained in all publications are solely those of the individual author(s) and contributor(s) and not of MDPI and/or the editor(s). MDPI and/or the editor(s) disclaim responsibility for any injury to people or property resulting from any ideas, methods, instructions or products referred to in the content.

Share and Cite

MDPI and ACS Style

Kulebayev, K.M.; Alimkulov, S.K.; Tursunova, A.A.; Makhmudova, L.K.; Talipova, E.K.; Saparova, A.A.; Rodrigo-Clavero, M.-E.; Rodrigo-Ilarri, J. Assessing the Vulnerability of Lakes in Western Kazakhstan to Climate Change and Anthropogenic Stressors. Water 2024, 16, 3709. https://doi.org/10.3390/w16243709

AMA Style

Kulebayev KM, Alimkulov SK, Tursunova AA, Makhmudova LK, Talipova EK, Saparova AA, Rodrigo-Clavero M-E, Rodrigo-Ilarri J. Assessing the Vulnerability of Lakes in Western Kazakhstan to Climate Change and Anthropogenic Stressors. Water. 2024; 16(24):3709. https://doi.org/10.3390/w16243709

Chicago/Turabian Style

Kulebayev, Kairat M., Sayat K. Alimkulov, Aisulu A. Tursunova, Lyazzat K. Makhmudova, Elmira K. Talipova, Assel A. Saparova, María-Elena Rodrigo-Clavero, and Javier Rodrigo-Ilarri. 2024. "Assessing the Vulnerability of Lakes in Western Kazakhstan to Climate Change and Anthropogenic Stressors" Water 16, no. 24: 3709. https://doi.org/10.3390/w16243709

APA Style

Kulebayev, K. M., Alimkulov, S. K., Tursunova, A. A., Makhmudova, L. K., Talipova, E. K., Saparova, A. A., Rodrigo-Clavero, M.-E., & Rodrigo-Ilarri, J. (2024). Assessing the Vulnerability of Lakes in Western Kazakhstan to Climate Change and Anthropogenic Stressors. Water, 16(24), 3709. https://doi.org/10.3390/w16243709

Note that from the first issue of 2016, this journal uses article numbers instead of page numbers. See further details here.

Article Metrics

Back to TopTop