Integrated Use of GIS and USLE Models for LULC Change Analysis and Soil Erosion Risk Assessment in the Hulan River Basin, Northeastern China
Abstract
1. Introduction
2. Overview of the Study Area and Data Sources
2.1. Overview of the Study Area
2.2. Data Sources
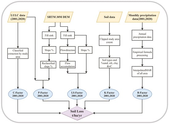
3. Methodology
3.1. USLE Model
3.2. Rainfall Erosion Factor R
3.3. Soil Erodibility Factor K
3.4. Slope and Slope Length Factor LS
3.5. Vegetation Cover and Crop Management Factor C
3.6. Support for Practice Factor P
4. Results and Discussion
4.1. Accuracy Assessment
4.2. Analysis of Changes in LULC
4.3. USLE Model Factors
4.3.1. Rainfall Erosion Factor R
4.3.2. Soil Erodibility Factor K
4.3.3. Slope and Slope Length Factor LS
4.3.4. Vegetation Cover and Crop Management Factor C
4.3.5. Support for Practice Factor P
4.4. Estimation of Soil Erosion Rates and Risk Evaluation
4.5. Protective Measure
5. Conclusions
Author Contributions
Funding
Data Availability Statement
Conflicts of Interest
References
- Rahman, M.R.; Shi, Z.; Chongfa, C. Soil erosion hazard evaluation—An integrated use of remote sensing, GIS and statistical approaches with biophysical parameters towards management strategies. Ecol. Model. 2009, 220, 1724–1734. [Google Scholar] [CrossRef]
- Panagos, P.; Borrelli, P.; Meusburger, K.; Yu, B.; Klik, A.; Jae Lim, K.; Yang, J.E.; Ni, J.; Miao, C.; Chattopadhyay, N. Global rainfall erosivity assessment based on high-temporal resolution rainfall records. Sci. Rep. 2017, 7, 4175. [Google Scholar] [CrossRef] [PubMed]
- AbdelRahman, M.A.; Natarajan, A.; Srinivasamurthy, C.; Hegde, R. Estimating soil fertility status in physically degraded land using GIS and remote sensing techniques in Chamarajanagar district, Karnataka, India. Egypt. J. Remote Sens. Space Sci. 2016, 19, 95–108. [Google Scholar] [CrossRef]
- Lal, R. Soil degradation by erosion. Land Degrad. Dev. 2001, 12, 519–539. [Google Scholar] [CrossRef]
- Lal, R. Soil erosion and the global carbon budget. Environ. Int. 2003, 29, 437–450. [Google Scholar] [CrossRef]
- Gashaw, T.; Tulu, T.; Argaw, M. Erosion risk assessment for prioritization of conservation measures in Geleda watershed, Blue Nile basin, Ethiopia. Environ. Syst. Res. 2018, 6, 1. [Google Scholar] [CrossRef]
- Biggelaar, C.d.; Lal, R.; Wiebe, K.; Breneman, V. Global impact of soil erosion on productivity. I. Absolute and relative erosion-induced yield losses. Adv. Agron. 2004, 81, 1–48. [Google Scholar]
- Wischmeier, W.H.; Smith, D.D. Predicting Rainfall Erosion Losses: A Guide to Conservation Planning; Department of Agriculture, Science and Education Administration: Washington, DC, USA, 1978. [Google Scholar]
- Griffin, M.; Beasley, D.; Fletcher, J.; Foster, G. Estimating soil loss on topographically non-uniform field and farm units. J. Soil Water Conserv. 1988, 43, 326–331. [Google Scholar]
- Dickinson, A.; Collins, R. Predicting Erosion and Sediment Yield at the Catchment Scale; CAB International: Wallingford, UK, 1998. [Google Scholar]
- Xie, H.; Zhang, Y.; Wu, Z.; Lv, T. A bibliometric analysis on land degradation: Current status, development, and future directions. Land 2020, 9, 28. [Google Scholar] [CrossRef]
- Krisnayanti, D.S.; Bunganaen, W.; Frans, J.H.; Seran, Y.A.; Legono, D. Curve number estimation for ungauged watershed in semi-arid region. Civ. Eng. J. 2021, 7, 1070–1083. [Google Scholar] [CrossRef]
- van Leeuwen, C.C.; Cammeraat, E.L.; de Vente, J.; Boix-Fayos, C. The evolution of soil conservation policies targeting land abandonment and soil erosion in Spain: A review. Land Use Policy 2019, 83, 174–186. [Google Scholar] [CrossRef]
- Bhattacharya, R.K.; Das Chatterjee, N.; Das, K. Land use and land cover change and its resultant erosion susceptible level: An appraisal using RUSLE and Logistic Regression in a tropical plateau basin of West Bengal, India. Environ. Dev. Sustain. 2021, 23, 1411–1446. [Google Scholar] [CrossRef]
- Castro, R.M.; dos Santos Alves, W.; de Oliveira Marcionilio, S.M.L.; De Moura, D.M.B.; da Silva Oliveira, D.M. Soil losses related to land use and rainfall seasonality in a watershed in the Brazilian Cerrado. J. South Am. Earth Sci. 2022, 119, 104020. [Google Scholar] [CrossRef]
- Petropoulos, G.P.; Kalivas, D.P.; Griffiths, H.M.; Dimou, P.P. Remote sensing and GIS analysis for mapping spatio-temporal changes of erosion and deposition of two Mediterranean river deltas: The case of the Axios and Aliakmonas rivers, Greece. Int. J. Appl. Earth Obs. Geoinf. 2015, 35, 217–228. [Google Scholar] [CrossRef]
- Leh, M.; Bajwa, S.; Chaubey, I. Impact of land use change on erosion risk: An integrated remote sensing, geographic information system and modeling methodology. Land Degrad. Dev. 2013, 24, 409–421. [Google Scholar] [CrossRef]
- Wang, H.; Yang, S.; Wang, Y.; Gu, Z.; Xiong, S.; Huang, X.; Sun, M.; Zhang, S.; Guo, L.; Cui, J. Rates and causes of black soil erosion in Northeast China. Catena 2022, 214, 106250. [Google Scholar] [CrossRef]
- Fan, H.M. Condition of soil erosion in phaeozem region of Northeast China. J. Soil Water Conserv. 2004, 18, 66–70. [Google Scholar]
- Mackenzie, L.; Bao, K.; Mao, L.; Klamt, A.-M.; Pratte, S.; Shen, J. Anthropogenic and climate-driven environmental change in the Songnen Plain of northeastern China over the past 200 years. Palaeogeogr. Palaeoclimatol. Palaeoecol. 2018, 511, 208–217. [Google Scholar] [CrossRef]
- Yu, D.; Shen, B.; Xie, J. Damages caused by soil and water erosion and their controlling approaches in the black earth area in Northeast China. Bull. Soil Water Conserv. 1992, 12, 25–34. (In Chinese) [Google Scholar]
- Li, F.; Li, J.; Xu, Z. The status quo of black soil degradation and water and soil loss in Northeast China. Res. Soil Water Conserv. 2006, 13, 50–54. [Google Scholar]
- Yesuph, A.Y.; Dagnew, A.B. Soil erosion mapping and severity analysis based on RUSLE model and local perception in the Beshillo Catchment of the Blue Nile Basin, Ethiopia. Environ. Syst. Res. 2019, 8, 17. [Google Scholar] [CrossRef]
- National Tibetan Plateau Data Center. SRTM DEM Dataset in China. 2000. Available online: http://60.245.210.47/en/data/acb49ce8-2bfe-4ab4-97ff-e6e727110703/?q= (accessed on 1 December 2023).
- Shouzhang, P. 1-km monthly precipitation dataset for China (1901–2022). Earth Syst. Sci. Data 2020, 11, 1931–1946. [Google Scholar] [CrossRef]
- Yang, J.; Huang, X. The 30 m annual land cover dataset and its dynamics in China from 1990 to 2019. Earth Syst. Sci. Data 2021, 13, 3907–3925. [Google Scholar] [CrossRef]
- Alewell, C.; Borrelli, P.; Meusburger, K.; Panagos, P. Using the USLE: Chances, challenges and limitations of soil erosion modelling. Int. Soil Water Conserv. Res. 2019, 7, 203–225. [Google Scholar] [CrossRef]
- Eisenberg, J.; Muvundja, F.A. Quantification of erosion in selected catchment areas of the Ruzizi River (DRC) using the (R) USLE model. Land 2020, 9, 125. [Google Scholar] [CrossRef]
- Hurni, H. Erosion-productivity-conservation systems in Ethiopia. In Proceedings of the IV International Conference on Soil Conservation, Maracay, Venezuela, 3–9 November 1985. [Google Scholar]
- Weldu Woldemariam, G.; Edo Harka, A. Effect of land use and land cover change on soil erosion in erer sub-basin, Northeast Wabi Shebelle Basin, Ethiopia. Land 2020, 9, 111. [Google Scholar] [CrossRef]
- Bekele, B.; Muluneh, A.; Wondrade, N. Geographic Information System (GIS) based soil loss estimation using Universal Soil Loss Equation Model (USLE) for soil conservation planning in Karesa Watershed, Dawuro Zone, and South West Ethiopia. Int. J. Water Resour. Environ. Eng. 2019, 11, 143–158. [Google Scholar]
- Bekele, B.; Gemi, Y. Soil erosion risk and sediment yield assessment with universal soil loss equation and GIS: In Dijo watershed, Rift valley Basin of Ethiopia. Model. Earth Syst. Environ. 2021, 7, 273–291. [Google Scholar] [CrossRef]
- Parysow, P.; Wang, G.; Gertner, G.; Anderson, A.B. Spatial uncertainty analysis for mapping soil erodibility based on joint sequential simulation. Catena 2003, 53, 65–78. [Google Scholar] [CrossRef]
- Prasannakumar, V.; Vijith, H.; Abinod, S.; Geetha, N. Estimation of soil erosion risk within a small mountainous sub-watershed in Kerala, India, using Revised Universal Soil Loss Equation (RUSLE) and geo-information technology. Geosci. Front. 2012, 3, 209–215. [Google Scholar] [CrossRef]
- Kefi, M.; Yoshino, K.; Setiawan, Y. Assessment and mapping of soil erosion risk by water in Tunisia using time series MODIS data. Paddy Water Environ. 2012, 10, 59–73. [Google Scholar] [CrossRef]
- Desmet, P.; Govers, G. A GIS procedure for automatically calculating the USLE LS factor on topographically complex landscape units. J. Soil Water Conserv. 1996, 51, 427–433. [Google Scholar]
- Zhang, H.; Yang, Q.; Li, R.; Liu, Q.; Moore, D.; He, P.; Ritsema, C.J.; Geissen, V. Extension of a GIS procedure for calculating the RUSLE equation LS factor. Comput. Geosci. 2013, 52, 177–188. [Google Scholar] [CrossRef]
- Moore, I.D.; Wilson, J.P. Length-slope factors for the Revised Universal Soil Loss Equation: Simplified method of estimation. J. Soil Water Conserv. 1992, 47, 423–428. [Google Scholar]
- Van der Knijff, J.; Jones, R.; Montanarella, L. Soil Erosion Risk Assessment in Europe; European Commission: Brussels, Belgium, 2000. [Google Scholar]
- Patil, R.; Sharma, S. Remote Sensing and GIS based modeling of crop/cover management factor (C) of USLE in Shakker river watershed. In Proceedings of the International Conference on Chemical, Agricultural and Medical Sciences (CAMS-2013), Kuala Lumpur, Malaysia, 29–30 December 2013; pp. 29–30. [Google Scholar]
- Beskow, S.; Mello, C.R.; Norton, L.D.; Curi, N.; Viola, M.R.; Avanzi, J.C. Soil erosion prediction in the Grande River Basin, Brazil using distributed modeling. Catena 2009, 79, 49–59. [Google Scholar] [CrossRef]
- Wondrade, N. Integrated use of GIS, RS and USLE model for LULC change analysis and soil erosion risk mapping in the Lake Hawassa Watershed, Southern Ethiopia. Geocarto Int. 2023, 38, 2210106. [Google Scholar] [CrossRef]
- Congalton, R.G. A Review of Assessing the Accuracy of Classifications of Remotely Sensed Data. Remote Sens. Environ. 1991, 37, 35–46. [Google Scholar] [CrossRef]
- Xiaozeng, H.; Wenxiu, Z.; Jun, Y.; Na, L.; Yanhua, L.; Jianguo, W.; Lujun, L. Ecology in agriculture and long-term research guide protection of black soil and agricultural sustainable development in Northeast China. Bull. Chin. Acad. Sci. 2019, 34, 362–370. (In Chinese) [Google Scholar]
- Butt, A.; Shabbir, R.; Ahmad, S.S.; Aziz, N. Land use change mapping and analysis using Remote Sensing and GIS: A case study of Simly watershed, Islamabad, Pakistan. Egypt. J. Remote Sens. Space Sci. 2015, 18, 251–259. [Google Scholar] [CrossRef]
- Qasim, M.; Hubacek, K.; Termansen, M.; Khan, A. Spatial and temporal dynamics of land use pattern in District Swat, Hindu Kush Himalayan region of Pakistan. Appl. Geogr. 2011, 31, 820–828. [Google Scholar] [CrossRef]
- Asmamaw, L.B.; Mohammed, A.A. Identification of soil erosion hotspot areas for sustainable land management in the Gerado catchment, North-eastern Ethiopia. Remote Sens. Appl. Soc. Environ. 2019, 13, 306–317. [Google Scholar] [CrossRef]
- Selmy, S.A.; Abd Al-Aziz, S.H.; Jiménez-Ballesta, R.; García-Navarro, F.J.; Fadl, M.E. Modeling and assessing potential soil erosion hazards using USLE and wind erosion models in integration with gis techniques: Dakhla oasis, Egypt. Agriculture 2021, 11, 1124. [Google Scholar] [CrossRef]
- Prasuhn, V. Experience with the assessment of the USLE cover-management factor for arable land compared with long-term measured soil loss in the Swiss Plateau. Soil Tillage Res. 2022, 215, 105199. [Google Scholar] [CrossRef]
- Falcão, C.J.L.M.; Duarte, S.M.d.A.; da Silva Veloso, A. Estimating potential soil sheet Erosion in a Brazilian semiarid county using USLE, GIS, and remote sensing data. Environ. Monit. Assess 2020, 192, 47. [Google Scholar] [CrossRef]
- Gelagay, H.S.; Minale, A.S. Soil loss estimation using GIS and Remote sensing techniques: A case of Koga watershed, Northwestern Ethiopia. Int. Soil Water Conserv. Res. 2016, 4, 126–136. [Google Scholar] [CrossRef]
- Yang, X.; Zhang, X.; Deng, W.; Fang, H. Black soil degradation by rainfall erosion in Jilin, China. Land Degrad. Dev. 2003, 14, 409–420. [Google Scholar] [CrossRef]
- Hladky, J.; Brtnicky, M.; Elbl, J.; Kintl, A.; Kynicky, J. Chernozem degradation in the Czech Republic over the last 50 years. Int. Multidiscip. Sci. GeoConference SGEM 2018, 18, 57–63. [Google Scholar]
- Díaz-Zorita, M.n.; Duarte, G.A.; Grove, J.H. A review of no-till systems and soil management for sustainable crop production in the subhumid and semiarid Pampas of Argentina. Soil Tillage Res. 2002, 65, 1–18. [Google Scholar] [CrossRef]
- Montanarella, L. The EU thematic strategy on soil protection. In Proceedings of the Contributions International Workshop “Land Degradation”, Ispra, Italy, 5–6 December 2002; pp. 15–29. [Google Scholar]
- Chen, J.; Xiao, H.; Li, Z.; Liu, C.; Ning, K.; Tang, C. How effective are soil and water conservation measures (SWCMs) in reducing soil and water losses in the red soil hilly region of China? A meta-analysis of field plot data. Sci. Total Environ. 2020, 735, 139517. [Google Scholar] [CrossRef]
- Chen, L.; Wei, W.; Fu, B.; Lü, Y. Soil and water conservation on the Loess Plateau in China: Review and perspective. Prog. Phys. Geogr. 2007, 31, 389–403. [Google Scholar] [CrossRef]
- Xiong, M.; Sun, R.; Chen, L. Effects of soil conservation techniques on water erosion control: A global analysis. Sci. Total Environ. 2018, 645, 753–760. [Google Scholar] [CrossRef] [PubMed]
- Wang, B.; Niu, J.; Berndtsson, R.; Zhang, L.; Chen, X.; Li, X.; Zhu, Z. Efficient organic mulch thickness for soil and water conservation in urban areas. Sci. Rep. 2021, 11, 6259. [Google Scholar] [CrossRef]
- Yin, J.; Slater, L. Understanding heatwave-drought compound hazards and impacts on socio-ecosystems. Innov. Geosci. 2023, 1, 100042. [Google Scholar] [CrossRef]
- Deng, L.; Liu, G.B.; Shangguan, Z.P. Land-use conversion and changing soil carbon stocks in China’s ‘Grain-for-Green’ Program: A synthesis. Glob. Chang. Biol. 2014, 20, 3544–3556. [Google Scholar] [CrossRef]





| Soil Unit Name | SYM90 | K Factor | Area (km3) | Proportion (%) |
|---|---|---|---|---|
| Dystric Planosols | PLd | 0.256 | 43 | 0.112 |
| Gleyic Cambisols | CMg | 0.271 | 1661 | 4.309 |
| Haplic Greyzems | GRh | 0.280 | 2396 | 6.216 |
| Luvic Chernozems | CHl | 0.250 | 1310 | 3.399 |
| Eutric Cambisols | CMe | 0.324 | 7613 | 19.751 |
| Calcaric Regosols | RGc | 0.266 | 120 | 0.311 |
| Eutric Fluvisols | FLe | 0.271 | 158 | 0.41 |
| Cambic Arenosols | ARb | 0.285 | 4023 | 10.437 |
| Haplic Podzols | PZh | 0.247 | 18 | 0.047 |
| Chromic Luvisols | LVx | 0.256 | 9816 | 25.466 |
| Haplic Luvisols | LVh | 0.296 | 712 | 1.847 |
| Umbric Leptosols | LPu | 0.325 | 389 | 1.009 |
| Mollic Gleysols | GLm | 0.249 | 588 | 1.525 |
| Calcaric Cambisols | CMc | 0.277 | 8069 | 20.934 |
| Calcic Chernozems | CHk | 0.281 | 1105 | 2.867 |
| Haplic Phaeozems | PHh | 0.242 | 225 | 0.584 |
| Stagnic Phaeozems | PHj | 0.233 | 296 | 0.768 |
| Haplic Chernozems | CHh | 0.293 | 3 | 0.008 |
| Total | 38,545 | 100 |
| LULC | C Factor | Source |
|---|---|---|
| Cropland | 0.15 | [42] |
| Forest | 0.003 | |
| Grassland | 0.05 | |
| Water | 0 | |
| Barren | 0.6 | |
| Impervious | 0.09 | |
| Wetland | 0.001 |
| LULC Classes | Slope % | P Factor |
|---|---|---|
| Agricultural land | 0–5 | 0.1 |
| 5–10 | 0.12 | |
| 10–20 | 0.14 | |
| 20–30 | 0.19 | |
| 30–50 | 0.25 | |
| 50–100 | 0.33 | |
| Other LULC classes | all | 1 |
| LULC Class | 2001 | 2020 | ||
|---|---|---|---|---|
| PAa (%) | UAa (%) | PAa (%) | UAa (%) | |
| Cropland | 88.98 | 82.76 | 93.51 | 90.53 |
| Water | 94.56 | 95 | 96.45 | 91.59 |
| Wetland | 96.54 | 89.29 | 90.32 | 93.33 |
| Impervious | 73.12 | 93.14 | 96.04 | 95.04 |
| Barren | 91.3 | 93.33 | 94.28 | 94.87 |
| Forest | 92.34 | 96.15 | 92.86 | 90.7 |
| Grassland | 80 | 80 | 90.38 | 94.35 |
| Overall accuracy (%) | - | 89.79 | - | 92.83 |
| Overall kappa statistics (%) | - | 88.47 | - | 91.64 |
| LULC Category | 2001 | 2020 | LULC Change | Time Rate of Change | Annual Rate of Change | ||
|---|---|---|---|---|---|---|---|
| km2 | % | km2 | % | km2 | % | % | |
| Cropland | 26,364.78 | 68.4 | 26,133.51 | 67.8 | −231.27 | −0.88 | −0.046 |
| Forest | 11,139.51 | 28.9 | 10,831.15 | 28.1 | −308.36 | −2.77 | −0.15 |
| Grassland | 116.02 | 0.301 | 72.47 | 0.188 | −43.55 | −37.54 | −1.98 |
| Water | 139.92 | 0.363 | 247.84 | 0.643 | 107.92 | 77.13 | 4.06 |
| Barren | 23.13 | 0.06 | 5.24 | 0.0136 | −17.89 | −77.35 | −4.07 |
| Impervious | 713.08 | 1.85 | 1225.73 | 3.18 | 512.65 | 71.89 | 3.78 |
| Wetland | 48.56 | 0.126 | 29.06 | 0.0754 | −19.5 | −40.16 | −2.11 |
| Total | 38,545 | 100 | 38,545 | 100 | - | - | - |
Disclaimer/Publisher’s Note: The statements, opinions and data contained in all publications are solely those of the individual author(s) and contributor(s) and not of MDPI and/or the editor(s). MDPI and/or the editor(s) disclaim responsibility for any injury to people or property resulting from any ideas, methods, instructions or products referred to in the content. |
© 2024 by the authors. Licensee MDPI, Basel, Switzerland. This article is an open access article distributed under the terms and conditions of the Creative Commons Attribution (CC BY) license (https://creativecommons.org/licenses/by/4.0/).
Share and Cite
Cheng, J.; Zhang, X.; Jia, M.; Su, Q.; Kong, D.; Zhang, Y. Integrated Use of GIS and USLE Models for LULC Change Analysis and Soil Erosion Risk Assessment in the Hulan River Basin, Northeastern China. Water 2024, 16, 241. https://doi.org/10.3390/w16020241
Cheng J, Zhang X, Jia M, Su Q, Kong D, Zhang Y. Integrated Use of GIS and USLE Models for LULC Change Analysis and Soil Erosion Risk Assessment in the Hulan River Basin, Northeastern China. Water. 2024; 16(2):241. https://doi.org/10.3390/w16020241
Chicago/Turabian StyleCheng, Junhui, Xiaohong Zhang, Minghui Jia, Quanchong Su, Da Kong, and Yixin Zhang. 2024. "Integrated Use of GIS and USLE Models for LULC Change Analysis and Soil Erosion Risk Assessment in the Hulan River Basin, Northeastern China" Water 16, no. 2: 241. https://doi.org/10.3390/w16020241
APA StyleCheng, J., Zhang, X., Jia, M., Su, Q., Kong, D., & Zhang, Y. (2024). Integrated Use of GIS and USLE Models for LULC Change Analysis and Soil Erosion Risk Assessment in the Hulan River Basin, Northeastern China. Water, 16(2), 241. https://doi.org/10.3390/w16020241

