Abstract
As global water scarcity becomes increasingly acute, water demand forecasting has emerged as a critical component in water resource management and planning. This review aims to comprehensively survey and analyze the current state of research, existing issues, and development trends in the field of water demand forecasting. Presently, there are numerous studies on water demand forecasting; however, most of the forecasting results tend to be overestimated. On the mechanistic level, research has gradually shifted from considering single factors to accounting for the complex influences of multiple factors. This paper summarizes the mechanism of water demand from the three levels of agriculture, industry, and residential life. In terms of forecasting methods, various techniques have been explored and applied, particularly new methods based on artificial intelligence and machine learning, which have demonstrated significant advantages in improving forecasting accuracy and handling nonlinear relationships. Despite the notable progress and practical achievements in water demand forecasting, several challenges and issues remain. Future research should focus on diversifying methodologies, comprehensively considering multiple influencing factors, further refining forecasting models and technical systems, strengthening uncertainty and risk management, and emphasizing practical applications and policy guidance.
1. Introduction
Water is the source of life and a crucial support for socio-economic development. With the acceleration of global climate change, population growth, and economic and social progress, the gap between water resource supply and demand is becoming increasingly pronounced [1]. Water demand forecasting is a fundamental and challenging task for water resource allocation, integrated planning, and management. Reasonable and accurate water demand projections are of significant practical importance for determining the scale of hydraulic engineering projects, assessing water resource conditions, planning water resources, and scheduling and distributing water quantities [2]. Water demand forecasting has become a hot topic in academic circles and production departments [3]. Many factors influence the outcomes of water demand forecasting. These include water resource endowment, the level of urbanization, the level of economic and social development, industrial structure and layout, water use structure, water pricing, water use quotas, water conservation levels and management efficiency, and water-resource-related policies. All of these factors can lead to significant variations in water resource demand [4,5]. Furthermore, the various factors driving and constraining water resource demand growth are often phase-specific, which increases the uncertainty of forecasting results and makes water demand forecasting a challenging aspect of water resource management [6].
The theoretical basis, technical methods, and assumptions of water demand forecasts, especially medium- and long-term water demand forecasts, are controversial in the academic community. The controversy centers on the fact that the results of previous demand forecasts were generally inaccurate. [7,8]. For example, in 1968, the National Water Resources Council of the United States predicted that the total national water demand of the United States would reach 1111.6 Gm3 in 2000, while the actual water consumption in 2000 was 563.7 Gm3 [9]. In addition, Japan’s land planning department predicted that Japan’s total water demand in 2000 would be 125.5 Gm3, while the actual water consumption was only 90.8 Gm3 [10]. In 1986, the Planning and Design Institute of the Ministry of Water Resources completed “China’s Water Resource Utilization”, predicting that the total national water demand in 2000 would be approximately 700 Gm3 [11]. However, the actual water usage was only 549.8 Gm3. It can be seen that the over-forecasting of water demand has resulted in the misguided planning of certain water resources and misjudgment of the water resource situation [12].
In 2015, the Opinions of the Central Committee of the Communist Party of China and the State Council on Accelerating the Advancement of the Construction of Ecological Civilization proposed to “strengthen the management of water demand, determine the demand for water, act according to the quantity of water, curb unreasonable water demand, and promote the balance between population, economy, etc. and water resources”. When General Secretary Xi Jinping visited the Yellow River in October 2019 and convened a symposium on the ecological protection and high-quality development of the Yellow River Basin, he pointed out, “Insist on defining the city by water, the land by water, the people by water, and the production by water, take water resources as the biggest rigid constraint, rationally plan the development of populations, cities, and industries, and resolutely curb the demand for unreasonable water use”. With the rising status of water demand management in the social economy, the accuracy of the water demand forecasting process and forecasting results is constantly improving.
Water demand forecasting research involves a wide range of disciplines, including macroeconomics, water resources, ecological and environmental sciences, microeconomics, systems engineering, and mathematical planning [13]. Although some important progress has been made in localized areas through long-term research and extensive practice by many scholars, the theoretical basis and scientific analysis methods are imperfect [8]. Water demand forecasting results often tend to overestimate actual demand and may not withstand practical scrutiny [14]. The main reason for the generally high water demand forecast is that people do not know enough about the objective laws of economic and social development and water demand growth; the mechanism of water demand has not yet been clarified, and the driving mechanisms and constraints of water demand changes in various industries are not understood well. Therefore, it is still necessary to urgently carry out research on issues related to water demand forecasting, clarify the mechanism of water demand, explore the water demand of water users, and establish a scientific technical system for water demand forecasting.
This paper systematically analyzes the development history of water demand forecasting, analyzes the mechanism of agricultural, industrial, and residential water demand, and summarizes the methodology of water demand forecasting. It is hoped that the above contents can provide basic and technical support for the research of water resource demand forecasts.
2. The Historic Development of Water Resource Demand Prediction
Since the 1950s, the world’s total water use has grown rapidly, and many countries have begun to incorporate water resources management into their governmental functions. At the same time, these countries also take water demand forecasting as an important means of planning work in order to achieve the goal of controlling the dynamic between the supply and demand of water resources. In the 1960s, the world began to pay attention to the forecasting of future water use in various sectors of the national economy. The World Water Congress, held in 1977, called on countries to dedicate a national water resources assessment exercise. In 1988, the World Commission on Environment and Development (WCED) stated that “Water resources are replacing oil as the main problem causing crises throughout the world”.
The State of California in the United States carried out a water demand forecasting exercise in 1956, and the results were subsequently revised several times based on actual water use. In 1968, the National Water Resources Board of the United States predicted that the total water demand of the United States in 2000 and 2020 would reach 1111.6 Gm3 and 1890 Gm3, respectively. But in fact, the peak water use occurred in 1980, when water consumption was only 580.3 Gm3, and then there was a negative growth. Meanwhile, water consumption in 2000 was down to 563.7 Gm3 [10]. The second national water resource assessment was carried out in 1978. This time, demand forecasts for all types of water were re-established. It was projected that by 2000, the total water consumption of the country would be reduced by about 9% compared with that in 1975, of which the water consumption of manufacturing industries would be reduced by 62% [15]. Japan’s land planning department predicted that Japan’s total water demand in 2000 would be 125.5 Gm3, but the actual water consumption in 2000 was only 90.8 Gm3 [10]. Countries such as the United Kingdom, France, the Netherlands, and Canada are also progressively developing water demand forecasting as a means of macro-management or policy formulation [16]. China’s water demand forecasts are shown in Table 1.
Table 1.
China’s water demand forecasts.
Water demand forecasts differ significantly from actual water use [26]. The main reason for the deviation of the above forecast results is that people have insufficient understanding of the objective law of economic and social development and water demand growth, and have not yet clarified the mechanism influencing macro water demand. The demand for water resources is the result of a combination of social, economic, climatic, and ecological factors. Its influencing factors are both driving and constraining factors of demand growth. For different water use systems, the driving or restraining factors are also significantly different.
In recent years, a large number of scholars has continued to work on water demand forecasting. The main focus is “Has China’s total water use reached its peak?” According to the China Water Resources Bulletin, the peaks of China’s agricultural water use, industrial water use, and total water use occurred in 1985, 2011, and 2013, respectively. Their peak sizes were 424 Gm3, 146.2 Gm3, and 618.3 Gm3, respectively. According to this feature, some experts and scholars believe that the scale of China’s economic and social water demand has reached its peak. Jiang et al. [27] believed that the nation’s water use is currently peaking and that there will be no overall increase in fresh water use in the future [24]. However, a number of scholars disagree with this view. Wang et al. [28] believed that the basis of this paper was insufficient, and it is too early to draw the conclusion that China’s water consumption has reached its peak at this stage. Zhang et al. [29] showed that China has not yet acquired the economic and social basis for water peaking at this stage. The United Nations World Water Development Report 2023 released by UNESCO pointed out that with the rapid increase in population and other factors, global water consumption will continue to grow at a rate of 1% per year before 2050. Low–middle-income countries will face greater pressure on water supply in the future [30]. Specific information on China’s peak water use forecasts is shown in Table 2.
Table 2.
China’s peak water use forecasts.
3. Research on Water Demand Mechanisms
In order to forecast water demand more accurately, a number of scholars have carried out research on the mechanisms of water demand. For example, Sun et al. [36] believed that the improvement of economic level is the direct cause of China’s water consumption change in recent years, and the expansion of population size is the original driving force of water consumption growth. Liu et al. [37] identified population, food production, and changes in industrial structure as the main factors affecting total water use in China. Kan et al. [38] analyzed the characteristics and reasons for the changes in water consumption in China from 2005 to 2020 and concluded that industrial structural adjustment and progress in water-saving technology were the dominant factors leading to the reduction in water consumption. Bijan et al. [39] constructed a global-scale water intensity index (the ratio of population size to the amount of new water available) and found that two-thirds of the world’s population will be living in areas of high water stress by the mid-century, an increase of 17% from 1965.
The water demand mechanism is a complex concept involving multiple aspects and levels. It involves many aspects of the physiology, ecology, and behavior of organisms. For different types of organisms and different industries, the specific manifestation of the water demand mechanism will be different.
3.1. Agricultural Water Demand Mechanism
The main body of crop water demand is the sum of plant transpiration and inter-plant evaporation (Figure 1). Plant transpiration is a combination of physical and physiological processes. Physical action refers to the process of liquid diffusion at the evaporating surface and the turbulent gas flow over it. Physiological action refers to processes such as water uptake by plant roots, water transport within the body, and the opening and closing of leaf stomata. It is related to both meteorological and non-meteorological conditions [40]. Inter-plant evaporation is the evaporation of soil or water surface between crop plants, which is mainly a physical phenomenon affected by meteorological conditions. The magnitude of crop water requirement depends on internal and external factors of crop growth and development and water requirement. The internal factors refer to the biological characteristics that have an impact on the rule of water demand and are related to crop types, varieties, and growth stages.
Figure 1.
Schematic diagram of crop water demand mechanism. Tip: ET: The process of moving water from the Earth’s surface to the atmosphere, including evaporation of liquid or solid phase water from the soil and plant surfaces and transpiration by plants.
The water requirement of different crops is different. Xerophytes have a small leaf area, small stomata, and a strong water retention ability, and their water requirement is less than that of hygrophytes [41]. External factors refer to climatic conditions (including solar radiation, temperature, relative humidity, sunshine hours, wind speed, etc.), soil conditions (including soil texture, water content, etc.), and agricultural water-saving technical measures (the popularization of water-saving facilities such as drip irrigation and micro-irrigation, channel seepage prevention, and agronomic technology). Meteorological factors are the main factors affecting crop water requirements when soil moisture is adequate. The effect of meteorological factors on evapotranspiration can be seen from the Penman–Monteith (P-M) equation for physical mechanisms [42]. According to [43], for every 1 °C rise in temperature, water requirements for irrigation in arid and semi-arid areas may increase by 10%. When the temperature rises by 1 °C, the net irrigation water demand of winter wheat increases by about 2~3% [44].
The water requirement of the same crop is different in different growing periods. It has been shown that during the entire fertility period of wheat from sowing to milky harvest, the following stage has the highest water demand intensity (see Figure 2). The water demand intensity of cotton at the growing stage reaches its peak at the filling stage and fruit expansion stage [42,45].
Figure 2.
Water demand intensity at different stages of winter wheat.
Soil moisture content is one of the main factors affecting the water requirement of dry crops. Studies have shown that the water requirement of crops increases with the increase of soil water content within a certain range. When soil water content approaches or exceeds field water capacity for a long time, crop water requirement will decrease with the increase in soil water content [42]. Agricultural technology indirectly affects crop water requirement, while sowing density, fertilizer amount, irrigation method, moisture retention technology, and film mulching all have an impact on agricultural water requirement [41].
In general, the water requirement of a single crop of a certain variety depends on the evapotranspiration intensity of the crop. However, regional agricultural water demand depends not only on evapotranspiration, but also on the planting area, planting structure and planting system, irrigation water utilization coefficient, management level, water resource endowment conditions, water price, and other factors. The increase in planting areas is a direct driver of the increase in agricultural water use. The optimization of the cropping structure and cropping system will to some extent curb regional agricultural water demand. Zhang et al. [46] found that the total water demand of major crops caused by changes in the cropping structure in the North China Plain decreased by 6.37% from 2002 to 2012. The level of agricultural water management and water pricing are factors that constrain the growth of agricultural water demand. Water resources are a constraint in water-scarce areas, where the coefficient of irrigation water use is relatively high. The per mu (1 mu = 666.7 m2) irrigation withdrawal is lower than that in water-rich areas. Water resources also have an impact on agricultural water demand [47].
3.2. Industrial Water Demand Mechanism
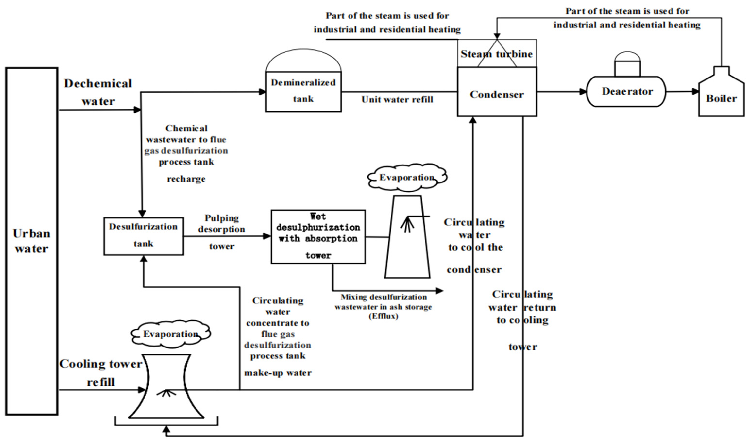
Industrial water demand generally refers to the water demand of enterprises in the production process and manufacturing processing, cooling, washing, etc. It is affected by factors such as the scale of production, production structure, progress in water-saving technology, and price. The expansion of the industrial production scale is the main factor driving the growth of industrial water demand. However, whether there is a high water consumption in the industry and its proportion to the industrial structure will have an important impact on industrial water use. Typical high-water-consuming industries include the thermal power generation, iron and steel, textile, paper, and chemical industries, which account for about two-thirds of total industrial water consumption [48]. These high-water-consuming industries use water mainly for cooling and washing. Among them, the thermal power generation industry uses water mainly in the water vapor cycle system, i.e., water for the thermal system, cooling system, heating system, and hydraulic ash removal and slag discharge system. These account for about 40% of the total industrial water use (see Figure 3). The main water uses in the chemical industry are cooling water, heating and processing water, and washing water (circulating cooling towers in chemical plants account for more than 45% of the water consumed in chemical plants). These water uses account for about 8% of total industrial water use. The steel industry mainly uses water for sintering (pellets), coking, iron, steel, steel rolling, and other processes of the production process and equipment cooling. These account for about 5% of total industrial water consumption. The water in the textile industry is mainly used for the preparation and rinsing of various kinds of fabric pre-treatment processes, dying, printing solutions, and for rinsing water after fabric finishing. These account for about 4% of the total industrial water use. Paper industry water mainly includes pulping water, paper, and cardboard production process water. These account for about 3.5% of the total industrial water use [8].
Figure 3.
Classification of water consumption in a typical domestic thermal power plant.
Industrial water use is affected by meteorological conditions, generation processes and technologies, industrial structure, water prices, etc. Studies have shown that for every 1 °C increase in temperature, the industrial cooling water demand in the Huaihe River Basin will increase by about 2% [49]. Zhang et al. [44] found that for every 1 °C rise in temperature in the thermal power industry, the cooling water demand will increase by 1% to 2%. And this effect is more significant in the northern region with water scarcity. Technical factors refer to the reduction of water withdrawal per unit of product through technological innovation and management innovation. The development of circulating cooling technology and wastewater treatment technology has led to a significant increase in the reuse of industrial water. Technological progress and the generation of structural adjustments are important reasons for the almost zero growth in industrial water use in developed countries over the past 20 years [50,51]. Wang et al. [52] took the ventilated cooling tower operated by Shenhua Xinjiang Chemical Co., Ltd. (Urumqi, China) as the research object and adopted the external air cooler technology transformation program to save water in the cooling tower, which achieved an average annual water-saving rate of more than 21%. Chen et al. [53] proposed and designed a new cyclone-created vortex water-saving device that increased the water-saving efficiency by about 17% over that of the traditional water collector. Altman et al. [54] demonstrated a 16% water-saving effect and a 49% reduction in water discharges by switching to a membrane distillation system for water from a recirculating cooling tower.
Some studies have shown that compressing water use in high-water-consuming industries and reducing the proportion of high-water-consuming industries can significantly reduce the total amount of industrial water demand [50]. Water pricing has proven to be an effective tool for regulating industrial water use. The price elasticity of industrial water demand ranges from −0.10 to 0.79 [55]. In addition, there is a significant positive correlation between water prices and industrial water reuse rates [56]. The impact of water price increase on water demand is as follows: first, it encourages enterprises to save water and minimize the cost increase caused by water waste [57]; second, it causes the average profit rate of high-water-consumption industries to decline, and the development vitality of departments with small water withdrawal or high water use efficiency is relatively enhanced, which realizes the rational allocation of water resources by means of the market economy.
3.3. Mechanisms of Residential Water Demand
Residential water use has become a new source of water growth. China’s annual water consumption for domestic use rose from 600 million m3 at the early days of the founding of the China to 28 Gm3 in the 1980s, and will further increase to 64.78 Gm3 in 2022, with an average annual growth rate of 880 million m3. Per capita water consumption also increased from 78 L/(person-d) in 1980 to 125 L/(person-d) in 2022, with an average annual growth rate of 1.4% [58]. Domestic water use mainly consists of seven parts: drinking water, cooking water, washing water, environmental cleaning water, laundry, bathing water, and toilet flushing water. Urban households use the highest proportion of water for bathing, with an average of 43 L/(person-d), accounting for about 36% of total water use. Toilet flushing and personal hygiene are also behaviors that use more water, with an average water consumption of 30 L/(person-d) and 25 L/(person-d), respectively, accounting for about 28% and 16% of the total water consumption. Eating and drinking, laundry, and household cleaning are mostly communal household behaviors, with relatively low per capita water use and a direct correlation to household size, accounting for 10%, 9%, and 1% of the total water use, respectively (see Figure 4). Per capita water consumption in rural households is about 60–140 L/(person-d). Bathing, toilet flushing, and personal hygiene are also behaviors that account for the highest proportion of water use in rural households, with a water consumption of about 30–70 L/(person-d), accounting for 50–70% of the total water consumption.
Figure 4.
Household water use structure.
This is mainly influenced by five factors: population, water-saving technologies, the level of economic development, climate, and water prices.
(1) The first influencing factor is demographic, including population size, urbanization, age structure, household size, and gender. The increasing population is the main driver of the growth in domestic water demand. Chen et al. [59] developed a multiregional LMDI decomposition model to analyze the driving effects of population and urbanization on domestic water use changes in 21 cities in Guangdong Province and concluded that the population change factor is the most important positive driver leading to the increase in total domestic water use, followed by the population distribution factor and urbanization factor. Xiong et al. [60] used the Cochrane–Ockert iterative method to develop a regression model for residential water use in Chengdu and found that water demand rises as the number of urban residents using water increases. Klasset et al. [61] assessed that under the most unfavorable climatic conditions, population increase could lead to a 50% decline in per capita water availability in Jordan by 2100. Accelerated urbanization with rapid socio-economic development is also an important driver of water demand growth. According to [62,63], for every 1% increase in the urbanization rate, the urban domestic water consumption in China will increase by 1.67 Gm3.
There is not a simple linear relationship between household water use and population size. Studies have shown that a household with two members consumes less water than the sum of the water consumption of two single members. The age structure of the household population also has an impact on water use. Usually, young and middle-aged people are the main contributors to household water consumption [64]. According to [58], it was found that women are more concerned about personal hygiene and healthy living than men. The duration and frequency of water use for bathing and personal hygiene, the frequency of toilet flushing, frequency of laundry, and frequency of cooking are all higher for women than those for men, and domestic water consumption is generally about 13% to 24% higher for women than that for men [20 to 30 L/(person-d)].
(2) The impact of water conservation awareness on residents’ domestic water use. Factors such as water use habits, social customs, and water conservation awareness all have an impact on the amount of water used by residents. Residents living in areas with scarce water resources are more likely to be aware of water conservation than those living in areas with abundant water resources. Willis et al. [65] revealed the relationship between awareness of water conservation and household water use in 132 individual households in selected cities in Australia. The results show that water-conscious residents consume significantly less water for behaviors such as showering, using washing machines, irrigation, and using taps. By analyzing data from a 2010 water conservation survey of 5000 residents in Beijing, Mu et al. [66] found that water conservation behavior is considered to be closely related to water conservation awareness. On average, residents’ awareness of water conservation was the strongest motivator for purchasing water-saving appliances. Its marginal probability ranged from 8.8% to 25.3%.
The prevalence of water-saving appliances and the rate of network depletion are important constraints on the growth of domestic water demand. A survey in Tampa, an eastern city in the United States, showed that water-saving retrofits in household bathrooms, laundry rooms, showerheads, and other water-using fixtures could reduce per capita water use by 49.7% [67]. According to [58], if you switch to a water-saving faucet with less than 7.5 L/min, you can save about 17% of water consumption without affecting the effect of water behavior. Toilet flushing water consumption was gradually updated from 9 L/times to 5 L/times for a two-stall toilet flow, which resulted in an average increase in water use efficiency of about 44%. The shower flow rate was reduced from 9 L/min to 7.2 L/min for the water-saving type, and the average water use efficiency was increased by 20%. When residents turn off the water valve in time during the water use process, 6 L/(person-d) of water can be saved, accounting for about 4% of the total water consumption. Residents can reduce water consumption by 14 L/(person-d), or about 10% of the total water consumption, by using water for multiple purposes at home.
(3) The impact of the level of economic development on the population’s domestic water use. Per capita daily water consumption for domestic use shows an overall upward trend with household income. Zuo et al. [68] analyzed the changes in per capita household water consumption in different periods and regions at home and abroad. They concluded that the per capita household water consumption had a certain relationship with the local socio-economic development level, showing an S-curve relationship. Liu et al. [69] found after research that the increase in the level of economic development brought about the growth of residential water consumption. The effect of economic development on household water consumption: Shi et al. [63] showed that for every one-fold increase in per capita disposable income, household water consumption increased by 6.4%.
(4) Climate impacts on residential water use. Williset al. [65] quantified in Arizona, USA, that a 10% reduction in annual rainfall could increase per capita residential water use by 3.9%, and that a 10 °C increase in average annual temperature would result in a 6.6% increase in per capita residential water use. Duro et al. [70] showed that increased evaporation from warmer temperatures increases daily household water use. According to [58], the per capita domestic water consumption in the northern region was significantly less than that in the southern region, with a difference of about 27%. The per capita domestic water consumption in the central region was 120 L/(person-d), which was 5–10 L/(person-d) lower than that in the eastern and western regions. South China has the highest per capita domestic water consumption. Taking the city of Urumqi as an example, Dou [71] found that an increase of 1.0 °C in the average annual temperature would increase the annual per capita domestic water consumption by 12.807 m3.
(5) The impact of water prices on residential water use. The higher the price of water, the lower the demand for water. Billings et al. [72] suggested that the price elasticity index for basic water uses, such as drinking and cooking, is almost zero, while there is a relatively large binding effect on water for bathing and environmental use. However, the price elasticity index is still well below −1 [73]. 4According to [58], water expenses accounted for a very small proportion of household disposable income. The per capita monthly water bill in Beijing was about RMB 15, and about 93% of residents’ annual household water consumption was at the first step of the ladder. This led to a low level of concern about water prices and water resources. More than 65% of respondents had little knowledge of the local water stress. The water pricing policy did not have a significant restraining effect on residents’ water use behavior.
The price level of water tariffs, the method of setting them, and the structure of water tariffs all have a significant impact on the water use of urban residents. Therefore, a scientific and reasonable water pricing model would have a positive effect on improving water use and saving water [74,75]. Xu et al. [76] analyzed the impact of water prices on residential water demand. The study showed that high water prices inhibited water demand, but the effect diminished over time. It was also shown that a reasonable stepped model of residential water prices in Chongqing could achieve water savings by extending the linear expenditure model [77].
With economic and social development, people’s demand for water has shifted from subsistence to health and comfort, and water-use facilities have diversified. On the basis that urban and rural domestic water demand is guaranteed, the amount of water used by residents for domestic use grows naturally with the increase in water-using appliances and demand. Positively correlated with income and living standards, water consumption will stabilize when the water-use behavior meets the comfortable living condition. Water conservation is achieved through the renewal and development of domestic water-saving appliances and water-using facilities. Increased awareness of water conservation and the improved behavior of residents are also important ways to reduce resource waste. Under the dual constraints of technology and awareness, the potential for domestic water conservation reaches the limit state, and water consumption can be regulated to the limit water conservation type curve (curve ADGM). According to [26], the total domestic water demand in China will continue to increase from 90.6 Gm3 in 2022 to 112.3 Gm3 in 2050.
4. Methodology for Water Demand Forecasting
The core issue of water demand forecasting is the technical methodology of water demand forecasting. With the continuous progress of science and technology, the methodology of water demand forecasting is also developing. Early water demand prediction is mainly an empirical method, based on the rich experience of the dispatchers and their own information. However, its prediction accuracy and reliability are low. Since the 1970s, empirical methods have been gradually replaced by more scientific statistical analysis methods. Scholars have proposed a number of water demand prediction methods. In the late 1980s, with the progress of science and technology, some modern prediction methods based on theories of emerging disciplines appeared, which led to the further development of water demand prediction.
In summary, water demand forecasting methods can be divided into two main categories: quota methods and mathematical modeling methods. The quota method is a forecasting method that uses a comprehensive water use quota to forecast water demand and is widely used in water resources planning [78]. Mathematical modeling methods can be divided into three categories, depending on how the data are processed: time series methods, structural analysis methods, and systems methods. ① The time series method is based on the statistical data of the projected object to find out the pattern of its change over time and then model the time series to extrapolate future values. It is divided into two types: deterministic and stochastic. The deterministic types are moving average, exponential smoothing, trend extrapolation, and seasonal variation [79]. Stochastic types are Markov, Monte Carlo, and Box–Jenkins methods (B-J) [80]. ② The structural analysis method is based on the study of the influencing factors and their relationships, and the establishment of a model of the relationship between the forecasting object and the influencing factors, thus indirectly reflecting the pattern of change of the forecasting object by analyzing the pattern of change of the influencing factors. It uses regression analysis, the industry water-use elasticity coefficient method, indicator analysis, and the support vector machine method [81]. ③ The systems approach uses a systems science perspective to view changes in the predicted object as a dynamic system behavior. The prediction of future values studies the structure of the system and constructs a model of the system. There are grey methods, artificial neural network methods, and system dynamics methods [82]. For example, Yu et al. [83] proposed a relatively novel artificial neural network technique for short-term water demand forecasting and noted that the neural network model consistently outperformed the regression model developed in the study.
With the deep integration of various communication and computer technologies, the development of new technologies, such as the mobile internet, intelligent sensor networks, the Internet of Things, and cloud computing, is changing rapidly. Water demand forecasting methods have gradually emerged with some new features, such as machine semesters, big data, artificial intelligence, and other applied technologies [84]. They show significant advantages in improving prediction accuracy and dealing with nonlinear relationships. They also provide new ways for water demand prediction and water resources management.
The study of water demand forecasting involves a number of disciplines such as macroeconomics, water resources, microeconomics, systems engineering and mathematical planning. There are many factors affecting water demand. The water demand forecasting method should not only comprehensively consider the population, urbanization, socio-economic development pattern, industrial layout and economic structure, and the development of various industries, but also water conservation, technological innovation, and the water consumption characteristics of various industries. Scholars have proposed a number of prediction methods, but the simulation of socio-economic development law and water demand law still needs further in-depth research; especially, the development and application of economic mathematical simulation model is not mature enough.
5. Conclusions and Prospects
Water demand forecasting is the basic work and difficulty of water resource allocation, integrated water resource planning, and management. Numerous scholars have conducted water demand forecasting studies. The theoretical foundations, technical methods, and assumptions of water demand forecasting, especially in the medium- and long-term, are controversial among academics. The controversy centers on the prevalence of errors in the results of previous demand forecasts. A comparison of the results of previous water demand forecasts with actual data reveals that water demand forecasts are often on the large side, and this deviation may affect the accurate judgment of the water resources situation, making the relevant departments lack a scientific basis for formulating policies on water resource protection, conservation, and rational utilization. In response to future water demand projections, some scholars have carried out research on whether total water use has peaked, and most studies have concluded that China’s total water use has still not peaked.
The volume of agricultural water demand depends on crop types, varieties and growth stages, climatic conditions, soil conditions (including soil texture, water content, etc.) and agricultural water-saving technical measures, water resource conditions, etc. Industrial water use is affected by meteorological conditions, generation processes and technologies, industrial structure, water prices, etc. Residential water demand is influenced by population, water-saving technologies, level of economic development, climate, and water prices.
Water demand forecasting methods can be divided into two main categories: quota methods and mathematical modeling methods. Mathematical modeling methods can be divided into three categories, depending on how the data are processed: time series methods, structural analysis methods, and systems methods. With the deep integration of various communication and computer technologies and the rapid development of new technologies, such as the mobile internet, intelligent sensor networks, the Internet of Things, and cloud computing, some new features of water demand forecasting methods have gradually emerged. For example, applied technologies such as machine semesters, big data, and artificial intelligence provide new ways to forecast water demand and manage water resources.
Although significant research progress and practical achievements have been made in the field of water demand forecasting, a number of challenges and problems remain. Firstly, water demand forecasting involves numerous factors and variables, including population growth, economic development, climate change, and so on. There are complex interactions and influencing mechanisms between these factors that make forecasting more difficult. Secondly, although the existing forecasting models and methods have been continuously improved and refined, they still have certain limitations and shortcomings, for example, with difficulties in determining model parameters, data acquisition, and processing. In addition, water demand forecasting needs to take into account the actual situation and special needs of different regions. Therefore, there is a need to strengthen targeted and practical research.
Future water demand forecasting studies can be carried out in the following areas:
- (1)
- Application and development of diverse methods.
Most of the existing water demand forecasting methods are based on statistics, regression analysis, grey system theory, etc. However, with the rise of technologies such as big data and artificial intelligence, these new methods are expected to play a greater role in water demand prediction. For example, machine learning methods such as neural networks, support vector machines, and deep learning are capable of extracting nonlinear relationships from large amounts of historical data to improve prediction accuracy. At the same time, remote sensing, GIS, and other technologies can also provide more accurate spatial distribution data for water demand prediction.
- (2)
- Considering multiple influencing factors comprehensively and further improving the forecasting model and technical system.
Future water demand forecasting studies should pay more attention to the integrated consideration of a variety of influencing factors, such as climate change, population growth, economic development, industrial restructuring, technological progress, and so on. These factors are intertwined and interact with each other, and together they determine the future trend of water demand. Therefore, the establishment of a comprehensive prediction model containing multiple influencing factors will be an important direction for future research.
- (3)
- Uncertainty and risk management.
Water demand forecasting involves numerous uncertainties, such as the uncertainty of climate change, the volatility of economic development, and the possibility of policy adjustments. These uncertainties bring great challenges to water demand forecasting. Therefore, future research needs to pay more attention to uncertainty analyses and also needs to establish corresponding risk management mechanisms to cope with possible water shortages or surpluses.
- (4)
- Practical applications and policy guidance.
Future water demand forecasting research should focus more on practical applications and policy guidance. By combining prediction results with practical applications, it can provide a scientific basis for governmental decision making, urban planning, water resource management, and other fields. At the same time, the research results need to be transformed into specific policy measures to guide practical work. For example, a reasonable water price policy and water conservation policy can be formulated based on the water demand prediction results to promote the sustainable use of water resources.
Author Contributions
Conceptualization, X.F. and J.Z.; methodology, X.F.; validation, J.L., M.Z., and H.Z.; formal analysis, J.Z.; resources, M.Z.; writing—original draft preparation, X.F.; writing—review and editing, J.Z.; supervision, H.Z.; project administration, J.Z. All authors have read and agreed to the published version of the manuscript.
Funding
This work was supported by the National Key R&D Program of China under Grant [2023YFC3206802], National Natural Science Foundation of China [52009042] and the Natural Science Foundation of Henan province [222300420231].
Data Availability Statement
No new data were created or analyzed in this study. Data sharing is not applicable to this article.
Acknowledgments
We are grateful to the reviewers and the editor for their constructive suggestions, which have helped us a lot in improving the quality of the paper.
Conflicts of Interest
Author Xudong Fang, Jinhua Liu, Min Zhou and Hui Zhang were employed by the company PowerChina HuaDong Engineering Corporation Limited and PowerChina ChongQing Engineering Corporation Limited. The remaining authors declare that the research was conducted in the absence of any commercial or financial relationships that could be construed as a potential conflict of interest.
References
- Zhang, Q.S.; Sun, J.H.; Zhang, G.X.; Liu, X.M.; Wu, Y.F.; Sun, J.X.; Hu, B.T. Spatiotemporal dynamics of water supply–demand patterns under large-scale paddy expansion: Implications for regional sustainable water resource management. Agric. Water Manag. 2023, 285, 108388. [Google Scholar] [CrossRef]
- Gebrewold, M.G.; Abdella, K.; Shigute, A.N. Assessment of surface water resource and allocation optimization for diverse demands in Ethiopia’s upper Bilate Watershed. Heliyon 2023, 9, e20298. [Google Scholar]
- Behailu, H.; Ayalkebet, M.; Murlidhar, S.P. Integrated water resources management under climate change scenarios in the sub-basin of Abaya-Chamo, Ethiopia. Model. Earth Syst. Environ. 2018, 4, 221–240. [Google Scholar]
- Niva, V.; Cai, J.L.; Taka, M.; Kummu, M.; Varis, O. China’s sustainable water-energy-food nexus by 2030: Impacts of urbanization on sectoral water demand. J. Clean. Prod. 2020, 251, 119755. [Google Scholar] [CrossRef]
- Bekele, A.A.; Pingale, M.S.; Hatiye, D.S.; Tilahun, A.K. Impact of climate change on surface water availability and crop water demand for the sub-watershed of Abbay Basin, Ethiopia. Sustain. Water Resour. Manag. 2019, 5, 1859–1875. [Google Scholar] [CrossRef]
- Chen, X.H.; Wang, J.W.; He, Y.H.; Yang, B.; Yang, J. Analysis on driving forces of water demand based on theory of water demand field. Adv. Water Sci. 2018, 29, 357–364. [Google Scholar]
- Li, Y.Y.; Wang, H. China water situation analysis and research report. In Chinese Hydrological Analysis and Research Papers; China Water & Power Press: Beijing, China, 2010. [Google Scholar]
- Hou, B.D.; Gao, E.K.; Wu, Y.X.; Zhan, X.Z.; Wang, G.X.; Wu, K. Water resources demand hierarchy theory and preliminary practice. Adv. Water Sci. 2014, 25, 897–906. [Google Scholar]
- Feng, J. Comparative analysis on the water consumption in China and America. China Water Resour. 2010, 41–44. [Google Scholar] [CrossRef]
- Ke, L.D. Forecast Water demand by the method of Comprehensive Water use per capita—Effective Way for Observing Water Use in Future Society. Ground Water 2004, 26, 1–5. [Google Scholar]
- General Institute of Water Conservancy and Hydropower Planning and Design, Ministry of Water Resources. Water Resources Utilization in China; China Water & Power Press: Beijing, China, 1989. [Google Scholar]
- Wang, A.N.; Zheng, C.Y.; Zhou, X.P.; Zhao, M. Post-assessment Based on the Deploy and Plan of Water Resource in Huaihe River Drainage Area Plan. Ecol. Econ. 2007, 44–46+60. [Google Scholar]
- Wang, H.; Qin, D.Y.; Wang, J.H. Concept of system and methodology for river basin water resources programming. J. Hydraul. Eng. 2002, 8, 5–9. [Google Scholar]
- Qian, Z.Y. China Sustainable Development of Water Resources Strategic Research Comprehensive Report and Various Thematic Reports; China Water & Power Press: Beijing, China, 2001. [Google Scholar]
- Baker, M.N. Quest for Pure Water—The History of Water Purification from the Earliest Records to the Twentyth Century; American Water Works Association: New York, NY, USA, 1948. Available online: http://lccn.loc.gov/48010469 (accessed on 1 January 2023).
- Renzetti, S. Water Demand Forecasting. In The Economics of Water Demands; Springer: Berlin/Heidelberg, Germany, 2002. [Google Scholar]
- National Planning Commission of the People’s Republic of China, Ministry of Water Resources of the People’s Republic of China. National Water Medium and Long-Term Supply and Demand Plan; China Water & Power Press: Beijing, China, 1994. [Google Scholar]
- Chinese Academy of Sciences. China’s Agenda 21 for the 21st Century; Science Press: Beijing, China, 1997. [Google Scholar]
- Center for Forecasting Science. Forecast of Water Demand in China for 2018. China Science Daily, 22 January 2018, p. 4.
- Ministry of Water Resources Hydropower and Water Resources Planning and Design General Institute. Comprehensive Water Resources Planning of China; China Water & Power Press: Beijing, China, 2010. [Google Scholar]
- Haihe River Water Conservancy Commission. Comprehensive Planning of the Haihe River Basin; Water Conservancy Press: Beijing, China, 1980. [Google Scholar]
- Haihe River Water Conservancy Commission. Comprehensive Planning of the Haihe River Basin; Water Conservancy Press: Beijing, China, 2000. [Google Scholar]
- Qian, Z.Y.; Chen, J.Q.; Feng, J. From water supply management to water demand management. China Water Resour. 2009, 5, 20–23. [Google Scholar]
- Lin, Y. Study on Water Demand Forecasting and Optimized Allocation of Water Resource in Shanxi Province; Xi’an University of Technology: Xi’an, China, 2010. [Google Scholar]
- Construction Ministry Research Group. Research on Urban Water Shortage Issues; China Architecture & Building Press: Beijing, China, 1995. [Google Scholar]
- Zhao, Y.; Li, H.H.; Liu, H.Q.; Wang, L.Z.; He, G.H.; Wang, H. The law of growth: Prediction of peak water consumption in China. J. Hydraul. Eng. 2021, 52, 129–141. [Google Scholar]
- Jiang, F.H.; Xing, Z.H. Reinforce the research and analysis of water resources demand in the new era. Zhongzi Res. 2023. [Google Scholar]
- Wang, J.H.; He, G.H.; Shi, L.R.; Zhu, Y.N. Judging the evolution of China’s water use—Reading and debating the study of “Making a good judgement on the water resources demand in the new era”. China Water Resour. 2023, 29–33. [Google Scholar]
- Zhang, J.Y.; Wang, J.H.; He, G.H.; Zhao, Y.; Jin, J.L.; Liu, C.S.; He, R.M. Discussion on issue related to water peaking China. Adv. Water Sci. 2024, 35, 1–10. [Google Scholar]
- UNESCO. United Nat1ons World Water Development Report 2023: Water and Climate Changek; UNESCO: Paris, France, 2023. [Google Scholar]
- He, X.W.; Gu, D.F.; Tang, Q.W. Study on zero growth problem in total water demand of China. J. Nat. Resour. 2011, 26, 901–909. [Google Scholar]
- Peng, Y.J.; Bian, R.W.; Xing, Y.L.; Ni, S.H.; Wang, S.R. Method for determining total water consumption in China and discussion about its results. J. Econ. Water Resour. 2018, 36, 36–43. [Google Scholar]
- Yi, X. Research on economic growth trend in medium and long term of our country and the water resources demand influences. China Water Resour. 2020, 37–39. [Google Scholar]
- Qin, C.H.; Sun, H.Y.; Zhao, Y.; Li, H.H.; Qu, J.L.; Wang, M. Water consumption, efficiency and future extremum of accompanying China’s social commodity consumption. South–North Water Transf. Water Sci. Technol. 2023, 21, 76–86. [Google Scholar]
- He, G.H.; Zhao, Y.; Wang, H.; He, F.; Li, H.H.; Qin, C.H.; Zhu, H.L. Impact of demographic characteristics on China’s economic and social water demand, with peak projections. Adv. Water Sci. 2024, 35, 220–231. [Google Scholar]
- Sun, C.Z.; Xie, W. Measurement of the driving effects on industrial water utilization change and its spatial difference analysis in China. Econ. Geogr. 2011, 31, 666–672. [Google Scholar]
- Liu, X.L.; Zou, Q.R. Forecast on total water demand in China. J. Syst. Sci. Math. Sci. 2016, 36, 1643–1651. [Google Scholar]
- Kan, D.Y.; Kong, K.; Xu, J. Characteristics and trends of recent water consumption in China. J. Univ. Jinan Sci. Technol. 2022, 36, 497–503. [Google Scholar]
- Bijan, N.; Marzieh, K. Water population density: Global and regional analysis. Theor. Appl. Climatol. 2023, 153, 431–445. [Google Scholar]
- Da Costa Faria Martins, S.; Dos Santos, M.A.; Lyra, G.B.; De Souza, J.L.; Lyra, G.B.; Teodoro, I.; Ferreira, F.F.; Junior, R.A.F.; dos Santos Almeida, A.C.; De Souza, R.C. Actual Evapotranspiration for Sugarcane Based on Bowen Ratio-Energy Balance and Soil Water Balance Models with Optimized Crop Coefficients. Water Resour. Manag. 2022, 36, 4557–4574. [Google Scholar] [CrossRef]
- Peng, Y.Q.; Xiao, Y.X.; Fu, Z.T.; Dong, Y.H.; Zheng, Y.J.; Yan, H.J.; Li, X.X. Precision irrigation perspectives on the sustainable water-saving of field crop production in China: Water demand prediction and irrigation scheme optimization. J. Clean. Prod. 2019, 231, 365–377. [Google Scholar] [CrossRef]
- Seidel, S.J.; Barfus, K.; Gaiser, T.; Nguyen, T.H.; Lazarovitch, N. The influence of climate variability, soil and sowing date on simulation-based crop coefficient curves and irrigation water demand. Agric. Water Manag. 2019, 221, 73–83. [Google Scholar] [CrossRef]
- Jiang, F.Q.; Dong, Z.C.; Wu, H.; Bian, J.Q.; Zhong, D.Y.; Wang, W.Z.; Jia, Y.F.; Zhu, H.S.; Liu, M.Y.; Wang, Y. Response of irrigation water demand to changing environment in Yellow River irrigation area in Ningxia and inner Mongolia. J. China Hydrol. 2019, 39, 35–39+7. [Google Scholar]
- Zhang, J.Y. Impacts of climate change on national water security and mitigation and adaptation strategies. China Water Resour. 2022, 15, 3–5+14. [Google Scholar]
- Zuo, Y.B.; Tian, C.Y.; Tang, J.W.; Lv, S.Y.; Wei, B.; Yang, X.Q.; Gao, Q. Studies on ETc and Kc of main crops in northern shandong province. Chin. J. Agrometeorol. 2009, 30, 70–73. [Google Scholar]
- Zhang, Y.F.; Guo, Y.; Shen, Y.J.; Qi, Y.Q.; Luo, J.M. Impact of planting structure changes on agricultural water requirement in North China Plain. Chin. J. Eco-Agric. 2020, 28, 8–16. [Google Scholar]
- Guo, Y.; Shen, Y.J. Agricultural water supply/demand changes under projected future climate change in the arid region of northwestern China. J. Hydrol. 2016, 540, 257–273. [Google Scholar] [CrossRef]
- Zhao, J.; Ni, H.Z.; Chen, G.F. Evaluation on water use efficiency of water-intensive industries in China. Water Resour. Hydropower Eng. 2015, 46, 11–15. [Google Scholar]
- Wang, X.J.; Zhang, J.Y.; Shahid, S.; Bi, S.H.; Elmahdi, A.; Liao, C.H.; Li, Y.D. Forecasting industrial water demand in Huaihe River Basin due to environmental changes. Mitig. Adapt. Strateg. Glob. Chang. 2018, 23, 469–483. [Google Scholar] [CrossRef]
- Allan, G.J.; McGrane, S.J.; Roy, G.; Baer, T.M. Scotland’s industrial water use: Understanding recent changes and examining the future. Environ. Sci. Policy 2020, 106, 48–57. [Google Scholar] [CrossRef]
- Zhou, F.; Bo, Y.; Ciais, P.; Dumas, P.; Tang, Q.H.; Wang, X.H.; Liu, J.G.; Zheng, C.; Polcher, J.; Yin, Z.; et al. Deceleration of China’s human water use and its key drivers. Proc. Natl. Acad. Sci. USA 2020, 117, 7702–7711. [Google Scholar] [CrossRef] [PubMed]
- Wang, Y.F.; Zhang, R.M.; Liu, Y. Analysis and engineering application of water-saving technical scheme for mechanical draft cooling tower. Ind. Water Wastewater 2019, 50, 69–73. [Google Scholar]
- Chen, X.D.; Gao, M.; Ni, Z.P.; Zhang, P.L.; Sun, W.L. Design and application of new water collector in cooling tower of thermal power plant. Mech. Electr. Inf. 2019, 117+119. [Google Scholar]
- Altman, S.J.; Jensen, R.P.; Cappelle, M.A.; Sanchez, A.L.; Everett, R.L.; Anderson, H.L.; McGrath, L.K. Membrane treatment of side-stream cooling tower water for reduction of water usage. Desalination 2012, 285, 177–183. [Google Scholar] [CrossRef]
- Reynaud, A. An Econometric Estimation of Industrial Water Demand in France. Environ. Resour. Econ. 2003, 25, 213–232. [Google Scholar] [CrossRef]
- Hu, X.J.; Tang, L.; Liu, Y.H.; Dong, X.D. Effectiveness of industrial water price leverage: Based on simultaneous equation model. J. Nat. Resour. 2020, 35, 413–424. [Google Scholar]
- Sun, D.Y.; Zhang, M.; Jung, D.H. Policy evaluation of economic—Environmental tradeoffs in regulating industrial water use: An agent-based model. J. Environ. Manag. 2023, 346, 118988. [Google Scholar] [CrossRef] [PubMed]
- Zhao, Y.; Zhu, Y.N.; Shi, L.R.; Zhan, L.W.; Li, H.H.; He, G.H.; Wang, L.Z.; Qin, C.H.; He, F. Ten features of domestic water use in China and reflections. China Water Resour. 2024, 27–33. [Google Scholar]
- Chen, L.; Qiao, C.K.; Xia, L.L.; Cai, Y.P.; Yang, Z.P. Changes of domestic water consumption and its driving mechanism in the period of new urbanization of Guangdong. South-North Water Transf. Water Sci. Technol. 2021, 19, 273–280. [Google Scholar]
- Xiong, S.Y. Empirical analysis of influencing factors of urban residents domestic water. Sci. Technol. Ind. 2018, 18, 92–97+142. [Google Scholar]
- Klassert, C.; Yoon, J.; Sigel, K.; Klauer, B.; Talozi, S.; Lachaut, T.; Selby, P.; Knox, S.; Avisse, N.; Tilmant, A.; et al. Unexpected growth of an illegal water market. Nat. Sustain. 2023, 6, 1406–1417. [Google Scholar] [CrossRef]
- He, G.H.; Geng, C.F.; Zhai, J.Q.; Zhao, Y.; Wang, Q.M.; Jiang, S.; Zhu, Y.N.; Wang, L.Z. Impact of food consumption patterns change on agricultural water requirements:An urban-rural comparison in China. Agric. Water Manag. 2021, 243, 106504. [Google Scholar] [CrossRef]
- Shi, L.R.; Wang, L.Z.; Li, H.H.; Zhao, Y.; Wang, J.H.; Zhu, Y.N.; He, G.H. Impact of residential water saving devices on urban water security: The case of Beijing, China. Environ. Sci. Water Res. Technol. 2022, 8, 326–342. [Google Scholar] [CrossRef]
- Nauges, C.; Thomas, A. Privately-operated water utilities, municipal price negotiation, and estimation of residential water demand the case of France. Land Econ. 2000, 76, 68–85. [Google Scholar] [CrossRef]
- Willis, R.M.; Stewart, R.A.; Panuwatwanich, K.; Williams, P.R.; Hollingsworth, A.L. Quantifying the influence of environmental and water conservation attitudes on household end use water consumption. J. Environ. Manag. 2011, 92, 1996–2009. [Google Scholar] [CrossRef] [PubMed]
- Mu, Q.; Zhang, S.Q.; Ma, X.Z. Driving Factors of Household Adoption of Water Conservation Behaviors. Acta Sci. Nat. Univ. Pekin. 2014, 50, 587–594. [Google Scholar]
- Inman, D.; Jeffrey, P. A review of residential water conservation tool performance and influences on implementation effectiveness. Urban Water J. 2006, 3, 127–143. [Google Scholar] [CrossRef]
- Zuo, Q.T. Interval S-model for forecasting per capita domestic water consumption. J. Hydraul. Eng. 2008, 39, 351–354. [Google Scholar]
- Liu, Q.; Wang, W.R.; Zhou, P.; Liu, H.B. The Impact of Social Economic Development Level on Urban Water. J. Shenyang Jianzhu Univ. (Nat. Sci.) 2012, 28, 1108–1113. [Google Scholar]
- Duro, J.A. Seasonality of hotel demand in the main Spanish provinces: Measurements and decomposition exercises. Tour. Manag. 2016, 52, 52–63. [Google Scholar] [CrossRef]
- Dou, Y. Economic Growth and Climate Change Impact on Domestic Water Changes and Grey Correlation Analysis in Urumqi City. Water Conserv. Sci. Technol. Econ. 2015, 21, 1–3. [Google Scholar]
- Billings, R.B.; Agthe, D.E. Price Elasticities for Water: A Case of Increasing Block Rates. Land Econ. 1980, 56, 73–84. [Google Scholar] [CrossRef]
- Klaiber, H.A.; Smith, V.K.; Kaminsky, M.; Strong, A. Measuring price elasticities for residential water demand with limited information. Land Econ. 2014, 90, 100–113. [Google Scholar] [CrossRef]
- Einaboulsi, J.C. Nonlinear pricing and capacity planning for water and wastewater services. Water Resour. Manag. 2001, 15, 55–69. [Google Scholar] [CrossRef]
- Michael, L. Estimating urban residential water demand: Effects of price structure, conservation, and education. Water Resour. Res. 1992, 28, 12–15. [Google Scholar] [CrossRef]
- Xu, P.; Song, Y.L.; Chen, Z.H. Research on the dynamic relationship between urban residents’ water demand and water price and income based on VAR model. China Rural. Water Hydropower 2022, 6, 95–103. [Google Scholar]
- Ma, L.H.; Su, X.L.; Hu, X. Water price for urban domestic water based on ELES model: Case study of Chongqing City. J. Econ. Water Resour. 2017, 35, 56–58+78. [Google Scholar]
- He, Y.H.; Yang, J.; Chen, X.H.; Lin, K.R.; Zheng, Y.H.; Wang, Z.L. A two-stage approach to basin-scale water demand prediction. Water Resour. Manag. 2018, 32, 401–416. [Google Scholar] [CrossRef]
- Alvisi, S.; Ansaloni, N.; Franchini, M. A procedure for spatial aggregation of synthetic water demand time series. Procedia Eng. 2014, 70, 51–60. [Google Scholar] [CrossRef]
- Wagena, M.B.; Goering, D.; Collick, A.S.; Bock, E.; Fuka, D.R.; Buda, A.; Easton, Z.M. Comparison of short-term streamflow forecasting using stochastic time series, neural networks, process-based, and Bayesian models. Environ. Model. Softw. 2020, 126, 104669. [Google Scholar] [CrossRef]
- Sebri, M. Forecasting urban water demand: A meta-regression analysis. J. Environ. Manag. 2016, 183, 777–785. [Google Scholar] [CrossRef] [PubMed]
- Li, T.H.; Yang, S.N.; Tan, M.X. Simulation and optimization of water supply and demand balance in Shenzhen: A system dynamics approach. J. Clean. Prod. 2019, 207, 882–893. [Google Scholar] [CrossRef]
- Yu, F.B.; Wei, C.H.; Deng, P.; Peng, T.; Hu, X.G. Deep exploration of random forest model boosts the interpretability of machine learning studies of complicated immune responses and lung burden of nanoparticles. Sci. Adv. 2021, 7, eabf4130. [Google Scholar] [CrossRef]
- Hesam, K.; Tayebeh, K.; Shreeshivadasan, C.; Morteza, S.; Shahabaldin, R.; Mohammad, Y.; Mohammad, F.; Mohamed, A.; Byong, H.J.; Yongtae, A. The latest innovative avenues for the utilization of artificial Intelligence and big data analytics in water resource management. Results Eng. 2023, 20, 101566. [Google Scholar]
Disclaimer/Publisher’s Note: The statements, opinions and data contained in all publications are solely those of the individual author(s) and contributor(s) and not of MDPI and/or the editor(s). MDPI and/or the editor(s) disclaim responsibility for any injury to people or property resulting from any ideas, methods, instructions or products referred to in the content. |
© 2024 by the authors. Licensee MDPI, Basel, Switzerland. This article is an open access article distributed under the terms and conditions of the Creative Commons Attribution (CC BY) license (https://creativecommons.org/licenses/by/4.0/).



