Groundwater Potential Zone Mapping in the Ghaggar River Basin, North-West India, Using Integrated Remote Sensing and GIS Techniques
Abstract
1. Introduction
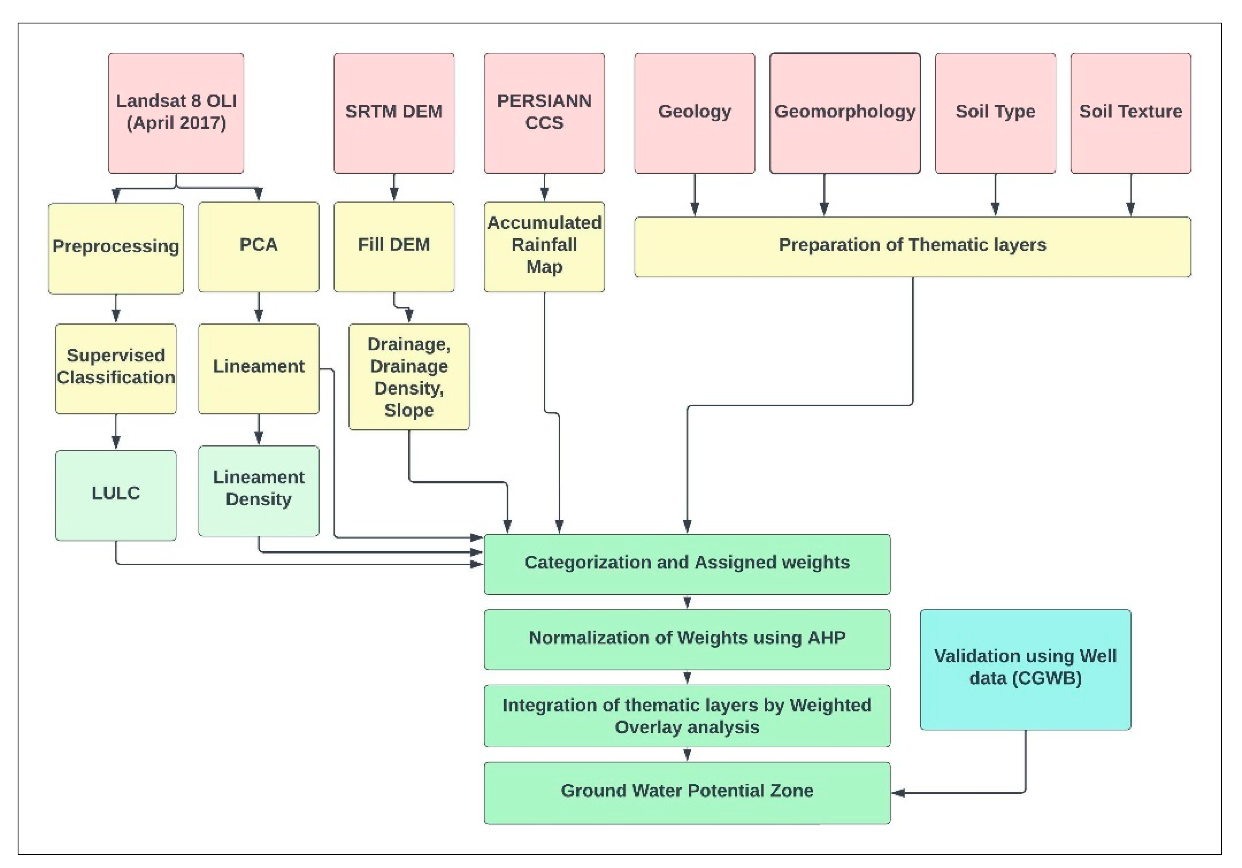
2. Materials and Methods
2.1. Study Area
2.2. Materials
2.2.1. Thematic Layers
2.2.2. Geomorphology
2.2.3. Soil
2.2.4. Land Use/Land Cover
2.2.5. Drainage
2.2.6. Drainage Density
2.2.7. Lineament Density
2.2.8. Slope
2.2.9. Rainfall
2.3. Methods
Assigning Rank and Weight to Thematic Layers
3. Results and Discussion
3.1. Delineation of Groundwater Potential Zones
3.2. Validation of Groundwater Potential Zones Using CGWB Well Data
4. Conclusions
Author Contributions
Funding
Data Availability Statement
Conflicts of Interest
References
- Rangarajan, R.; Athavale, R.N. Annual replenishable ground water potential of India—An estimate based on injected tritium studies. J. Hydrol. 2000, 234, 38–53. [Google Scholar] [CrossRef]
- Agarwal, E.; Agarwal, R.; Garg, R.D.; Garg, P.K. Delineation of groundwater potential zone: An AHP/ANP approach. J. Earth Syst. Sci. 2013, 122, 887–898. [Google Scholar] [CrossRef]
- Ramu, M.B.; Vinay, M. Identification of ground water potential zones using GIS and Remote Sensing Techniques: A case study of Mysore taluk-Karnataka. Int. J. Geomat. Geosci. 2014, 5, 393–403. [Google Scholar]
- Krishnamurthy, J.; Kumar, N.V.; Jayaraman, V.; Manivel, M. An approach to demarcate ground water potential zones through remote sensing and a geographical information system. Int. J. Remote. Sens. 1996, 17, 1867–1884. [Google Scholar] [CrossRef]
- Prabhu, M.V.; Venkateswaran, S. Delineation of Artificial Recharge Zones Using Geospatial Techniq Naduues in Sarabanga Sub Basin Cauvery River, Tamil. Aquatic Procedia 2015, 4, 1265–1312. [Google Scholar] [CrossRef]
- Mu, E.; Pereyra-Rojas, M.; Mu, E.; Pereyra-Rojas, M. Understanding the Analytic Hierarchy Process. Practical Decision Making: An Introduction to the Analytic Hierarchy Process (AHP) Using Super Decisions V2; Springer: Berlin/Heidelberg, Germany, 2017; pp. 7–22. [Google Scholar]
- Salem, A.; Dezső, J.; El-Rawy, M. Assessment of Groundwater Recharge, Evaporation, and Runoff in the Drava Basin in Hungary with the WetSpass Model. Hydrology 2019, 6, 23. [Google Scholar] [CrossRef]
- Sahoo, S.; Jha, M.K.; Kumar, N.; Chowdary, V.M. Evaluation of GIS-based multicriteria decision analysis and probabilistic modeling for exploring groundwater prospects. Environ. Earth Sci. 2015, 74, 2223–2246. [Google Scholar] [CrossRef]
- Sharma, R.S. Identification of Groundwater recharge potential zones in Thiruverumbur block. Trichy Dist. Using GIS Remote Sens. 2016, 3, 8–14. [Google Scholar]
- Sridevi, P.D.; Srinivasalu, S.; Kesava Raju, K. Hydrogeomorphological and groundwater prospects of the Pageru river basin by using remote sensing data. Environ. Geol. 2001, 40, 1088–1094. [Google Scholar]
- Ahmed II, J.B.; Mansor, S. Overview of the application of geospatial technology to groundwater potential mapping in Nigeria. Arab J Geosci. 2018, 11, 504. [Google Scholar] [CrossRef]
- Prasad, R.K.; Mondal, N.; Banerjee, P.; Nandakumar, M.V.; Singh, V.S. Deciphering potential groundwater zone in hard rock through the application of GIS. Environ. Earth Sci. 2007, 55, 467–475. [Google Scholar] [CrossRef]
- Varade, A.M.; Khare, Y.D.; Mondal, N.C.; Deshkar, R.K.; Thakare, S. Insinuation of spatial database for realistic groundwater assessment in Indian context. Sustain. Water Resour. Manag 2017, 3, 343–356. [Google Scholar]
- Kumar, P.K.D.; Gopinath, G.; Seralathan, P. Application of remote sensing and GIS for the demarcation of groundwater potential zones of a river basin in Kerala, southwest coast of India. Int. J. Remote. Sens. 2007, 28, 5583–5601. [Google Scholar] [CrossRef]
- Roy, S.; Hazra, S.; Chanda, A.; Das, S. Assessment of groundwater potential zones using multi-criteria decision-making technique: A micro-level case study from red and lateritic zone (RLZ) of West Bengal, India. Sustain. Water Resour. Manag. 2020, 6, 1–14. [Google Scholar] [CrossRef]
- Agarwal, R.; Garg, P. Remote Sensing and GIS Based Groundwater Potential & Recharge Zones Mapping Using Multi-Criteria Decision Making Technique. Water Resour. Manag. 2015, 30, 243–260. [Google Scholar] [CrossRef]
- Kaliraj, S.; Chandrasekar, N.; Magesh, N.S. Identification of potential groundwater recharge zones in Vaigai upper basin, Tamil Nadu, using GIS-based analytical hierarchical process (AHP) technique. Arab. J. Geosci. 2013, 7, 1385–1401. [Google Scholar] [CrossRef]
- Geological Survey of India. Hydro-Geology Maps. 2022. Available online: https://www.mines.gov.in/writereaddata/UploadFile/UpdatedGSIHomepageinfo2022.pdf (accessed on 13 January 2023).
- National Soil Conservation and Salinization Board. Soil Classification Maps; National Soil Conservation and Salinization Board: Port Blair, India, 2022. [Google Scholar]
- Ahmad, A.; Liu, Q.-J.; Nizami, S.M.; Mannan, A.; Saeed, S. Carbon emission from deforestation, forest degradation and wood harvest in the temperate region of Hindukush Himalaya, Pakistan between 1994 and 2016. Land Use Policy 2018, 78, 781–790. [Google Scholar] [CrossRef]
- Sharma, J.R.; Bhadra, B.K. Signatures of palaeorivers network in northwest India using satellite remote sensing. In Historicity of Vedic and Ramayan Eras; Institute of Scientific Research on Vedas: New Delhi, India, 2012; pp. 171–192. [Google Scholar]
- Chakraborty, S.; Biswas, S. Simulation of flow at an ungauged river site based on HEC-HMS model for a mountainous river basin. Arab. J. Geosci. 2021, 14, 1–17. [Google Scholar] [CrossRef]
- Rao, S.; Reddy, B.; Muttharam, M. The impact of cyclic wetting and drying on the swelling behaviour of stabilized expansive soils. Eng. Geol. 2001, 60, 223–233. [Google Scholar] [CrossRef]
- Musa, K.A.; Akhir, J.M.; Abdullah, I. Groundwater prediction potential zone in Langat Basin using the integration of remote sensing and GIS. In Proceedings of the 21st Asian Conference on Remote Sensing 2000, Taipei, Taiwan, 4–8 December 2000; pp. 4–8. [Google Scholar]
- Manap, M.; Sulaiman, W.; Ramli, M.; Pradhan, B.; Surip, N. A Knowledge driven GIS modelling technique for prediction of groundwater potential zones at the Upper Langat Basin. Arab. J. Geosci. 2013, 6, 1621–1637. [Google Scholar] [CrossRef]
- Manap, M.A.; Nampak, H.; Pradhan, B.; Lee, S.; Sulaiman, W.N.A.; Ramli, M.F. Application of probabilistic-based frequency ratio model in groundwater potential mapping using remote sensing data and GIS. Arab. J. Geosci. 2012, 7, 711–724. [Google Scholar] [CrossRef]
- Rahmati, O.; Samani, A.N.; Mahdavi, M.; Pourghasemi, H.R.; Zeinivand, H. Groundwater potential mapping at Kurdistan region of Iran using analytic hierarchy process and GIS. Arab. J. Geosci. 2014, 8, 7059–7071. [Google Scholar] [CrossRef]
- Mandal, S. Assessing the instability and shifting character of the river bank Ganga in Manikchak Diara of Malda district, West Bengal using bank erosion hazard index (BEHI). RS & GIS. Eur. J. Geogr. 2017, 8, 6–25. [Google Scholar]
- Sharma, P.K.; Kumar, S.; Kumar, M. Groundwater depletion assessment in Haryana State, India, using GIS and remote sensing techniques. Appl. Water Sci. 2016, 6, 343–354. [Google Scholar]
- Saraf, A.K.; Choudhury, P.R. Integrated remote sensing and GIS for groundwater exploration and identification of artificial recharge sites. Int. J. Remote. Sens. 1998, 19, 1825–1841. [Google Scholar] [CrossRef]
- Pourtaghi, Z.S.; Pourghasemi, H.R. GIS-based groundwater spring potential assessment and mapping in the Birjand Township, southern Khorasan Province, Iran. Hydrogeol. J. 2014, 22, 643–662. [Google Scholar] [CrossRef]
- Patra, S.; Mishra, P.; Mahapatra, S.C. Delineation of groundwater potential zone for sustainable development: A case study from Ganga Alluvial Plain covering Hooghly district of India using remote sensing, geographic information system and analytic hierarchy process. J. Clean. Prod. 2018, 172, 2485–2502. [Google Scholar] [CrossRef]
- Butler, J.R.; Wong, G.Y.; Metcalfe, D.J.; Honzák, M.; Pert, P.L.; Rao, N.; van Grieken, M.E.; Lawson, T.; Bruce, C.; Kroon, F.J.; et al. An analysis of trade-offs between multiple ecosystem services and stakeholders linked to land use and water quality management in the Great Barrier Reef, Australia. Agric. Ecosyst. Environ. 2013, 180, 176–191. [Google Scholar] [CrossRef]
- Asadi, S.S.; Vuppala, P.; Reddy, M.A. Remote Sensing and GIS Techniques for Evaluation of Groundwater Quality in Municipal Corporation of Hyderabad (Zone-V), India. Int. J. Environ. Res. Public Heal. 2007, 4, 45–52. [Google Scholar] [CrossRef]
- Yammani, S. Groundwater quality suitable zones identification: Application of GIS, Chittoor area, Andhra Pradesh, India. Environ. Geol. 2007, 53, 201–210. [Google Scholar] [CrossRef]
- Yeh, H.-F.; Cheng, Y.-S.; Lin, H.-I.; Lee, C.-H. Mapping groundwater recharge potential zone using a GIS approach in Hualian River, Taiwan. Sustain. Environ. Res. 2016, 26, 33–43. [Google Scholar] [CrossRef]
- Nsiah, E.; Appiah-Adjei, E.K.; Adjei, K.A. Hydrogeological delineation of groundwater potential zones in the Nabogo basin, Ghana. J. Afr. Earth Sci. 2018, 143, 1–9. [Google Scholar] [CrossRef]
- Al-Abadi, A.M. Groundwater potential mapping at northeastern Wasit and Missan governorates, Iraq using a data-driven weights of evidence technique in framework of GIS. Environ. Earth Sci. 2015, 74, 1109–1124. [Google Scholar] [CrossRef]
- Kumar, S.; Bhattacharya, P.; Singh, R.; Mukherjee, S. Groundwater level decline and aquifer vulnerability assessment in the Ghaggar River Basin, North-West India. J. Hydrol. 2018, 563, 674–685. [Google Scholar]
- van Dijk, W.M.; Densmore, A.L.; Sinha, R.; Singh, A.; Voller, V.R. Reduced-complexity probabilistic reconstruction of alluvial aquifer stratigraphy, and application to sedimentary fans in northwestern India. J. Hydrol. 2016, 541, 1241–1257. [Google Scholar] [CrossRef]
- Suganthi, S.; Elango, L.; Subramanian, S.K. Groundwater potential zonation by Remote Sensing and GIS techniques and its relation to the Groundwater level in the Coastal part of the Arani and Koratalai River Basin, Southern India. Earth Sci. Res. J. 2013, 17, 87–95. [Google Scholar]
- Babiker, I.S.; Mohamed, M.A.A.; Hiyama, T. Assessing groundwater quality using GIS. Water Resour. Manag. 2006, 21, 699–715. [Google Scholar] [CrossRef]
- Tripathi, G.; Pandey, A.C.; Parida, B.R. Flood Hazard and Risk Zonation in North Bihar Using Satellite-Derived Historical Flood Events and Socio-Economic Data. Sustainability 2022, 14, 1472. [Google Scholar] [CrossRef]
- Shyam, M.; Meraj, G.; Kanga, S.; Sudhanshu; Farooq, M.; Singh, S.K.; Sahu, N.; Kumar, P. Assessing the Groundwater Reserves of the Udaipur District, Aravalli Range, India, Using Geospatial Techniques. Water 2022, 14, 648. [Google Scholar] [CrossRef]
- Parida, B.R.; Tripathi, G.; Pandey, A.C.; Kumar, A. Estimating floodwater depth using SAR-derived flood inundation maps and geomorphic model in kosi river basin (India). Geocarto Int. 2022, 15, 4336–4360. [Google Scholar] [CrossRef]
- Tomar, P.; Singh, S.K.; Kanga, S.; Meraj, G.; Kranjčić, N.; Đurin, B.; Pattanaik, A. GIS-Based Urban Flood Risk Assessment and Management—A Case Study of Delhi National Capital Territory (NCT), India. Sustainability 2021, 13, 12850. [Google Scholar] [CrossRef]
- Sinha, K.K.; Gupta, M.K.; Banerjee, M.K.; Meraj, G.; Singh, S.K.; Kanga, S.; Farooq, M.; Kumar, P.; Sahu, N. Neural Network-Based Modeling of Water Quality in Jodhpur, India. Hydrology 2022, 9, 92. [Google Scholar] [CrossRef]
- Rather, M.A.; Meraj, G.; Farooq, M.; Shiekh, B.A.; Kumar, P.; Kanga, S.; Singh, S.K.; Sahu, N.; Tiwari, S.P. Identifying the Potential Dam Sites to Avert the Risk of Catastrophic Floods in the Jhelum Basin, Kashmir, NW Himalaya, India. Remote Sens. 2022, 14, 1538. [Google Scholar] [CrossRef]

















| Name of Dataset | Temporal Resolution | Spatial Resolution | Acquisition Date | Source |
|---|---|---|---|---|
| Landsat-8 (OLI) | 16 days | 30 m | 28 April 2017 | USGS |
| SRTM DEM | - | 1 arc second (30 m) | - | USGS |
| PERSIANN-CCS | 24 Hrs. | 0.04 × 0.04° | August and September 2017 | CHRS |
| Geological Map | - | - | - | GSI |
| Geomorphology Map | - | - | - | SOI |
| Soil Texture | - | - | - | National Soil Conservation and Salinization Board |
| Soil Type | - | - | - | National Soil Conservation and Salinization Board |
| Water Level data | - | - | - | CGWB |
| S. No. | Texture | Types of Soil | Hydrologic Soil Group | Area (km2) | Area (%) |
|---|---|---|---|---|---|
| 1 | Coarse Texture | Loamy sand, sand | A | 8473.72 | 43.76 |
| 2 | Fine texture | Clay, loamy clay, sandy clay, salty clay, sandy clay loam, silty clay loam | D | 10,113.06 | 52.23 |
| 3 | Others | Rocky, other non-soil categories (built-up, water bodies) | Others | 774.23 | 4.01 |
| Total area in km2 | 19,361.01 | 100 | |||
| S. No. | Stream Orders | No. of Streams | Stream Length (km) | Drainage Density (Dd) km per km2 |
|---|---|---|---|---|
| 1 | 1 | 845 | 3610.7 | 0.181 |
| 2 | 2 | 397 | 1859.04 | 0.093 |
| 3 | 3 | 263 | 408.18 | 0.020 |
| 4 | 4 | 87 | 351.15 | 0.017 |
| 5 | 5 | 81 | 1265.3 | 0.063 |
| 6 | 6 | 1 | 7494.37 | 0.37 |
| S. No. | Lineament Density (km/km2) | Area (km2) | Area (%) |
|---|---|---|---|
| 1 | 0 to 0.06 | 2611 | 13 |
| 2 | 0.06 to 0.1 | 8280 | 41 |
| 3 | 0.1 to 0.18 | 6905 | 35 |
| 4 | 0.18 to 0.25 | 2016 | 10 |
| 5 | 0.25 to 0.31 | 194 | 1 |
| Total | 20,006 | 100 |
| S. No | Slope | Slope Types | Area (km2) | Area (%) |
|---|---|---|---|---|
| 1 | 0–0.3 | Very Low | 4099 | 20.54 |
| 2 | 0.4–0.8 | Low | 4637 | 23.22 |
| 3 | 0.8–1.4 | Very Gentle | 5111 | 25.6 |
| 4 | 1.4–2.2 | Gentle | 5001 | 25.05 |
| 5 | 2.2–9.2 | Gentle to moderate | 497 | 2.48 |
| 6 | 9.2–16.1 | Moderate to steep | 290 | 1.45 |
| 7 | 16.2–24.4 | Steep | 216 | 1.08 |
| 8 | 24.5–48 | Very steep | 113 | 0.58 |
| 19,964 | 100 |
| Parameters | Hydro-Geomorphology/Geology/Soil | Rainfall | Slope | Lineament | Drainage | LU/LC | Weight |
|---|---|---|---|---|---|---|---|
| Hydro-geomorphology/Geology/Soil | 6 | 5 | 4 | 3 | 2 | 1 | 0.41 |
| Rainfall | 6/2 | 5/2 | 4/2 | 3/2 | 2/2 | 1/2 | 0.20 |
| Slope | 6/3 | 5/3 | 4/3 | 3/3 | 2/3 | 1/3 | 0.14 |
| Lineament | 6/4 | 5/4 | 4/4 | 3/4 | 2/4 | 1/4 | 0.10 |
| Drainage | 6/5 | 5/5 | 4/5 | 3/5 | 2/5 | 1/5 | 0.08 |
| Land use/Land Cover | 6/6 | 5/6 | 4/6 | 3/6 | 2/6 | 1/6 | 0.07 |
| Parameter | Classes | Weight | Rank |
|---|---|---|---|
| Geomorphology/Geology/Soil | Alluvial Plains | 0.41 | 4 |
| Older Flood Plains | 4 | ||
| Highly Dissected Structural Hills and Valleys | 1 | ||
| Piedmont Alluvial Plain | 3 | ||
| Coarse Texture Soil | 4 | ||
| Fine Texture Soil | 4 | ||
| Rocky Soil | 1 | ||
| Sedimentary | 4 | ||
| Metamorphic | 1 | ||
| Rainfall (mm) | 250–350 | 0.20 | 1 |
| 350–450 | 2 | ||
| 450–550 | 3 | ||
| 550–650 | 4 | ||
| Slope (Degrees) | 0–10 | 0.14 | 4 |
| 10–20 | 3 | ||
| 20–30 | 2 | ||
| 30–40 | 1 | ||
| 40–50 | 1 | ||
| Lineament Density (km/km2) | 0–0.05 | 0.10 | 1 |
| 0.05–0.10 | 1 | ||
| 0.10–0.15 | 2 | ||
| 0.15–0.25 | 3 | ||
| 0.25–0.35 | 4 | ||
| Drainage Density (km/km2) | 0.01–0.05 | 0.08 | 4 |
| 0.05–0.10 | 3 | ||
| 0.10–0.15 | 2 | ||
| 0.15–0.20 | 1 | ||
| Land Use/Land Cover (LU/LC) | Water Bodies | 0.07 | 3 |
| Vegetation | 4 | ||
| Agriculture | 4 | ||
| Settlement | 1 | ||
| Others | 2 |
| S. No. | Value | Count Pixel | Classes | Area (sq. km) | Area (%) |
|---|---|---|---|---|---|
| 1 | 2 | 21,938 | Low | 19.74 | 0.10 |
| 2 | 3 | 258,013 | Low | 232.2 | 1.17 |
| 3 | 4 | 796,503 | Moderate | 716.8 | 3.64 |
| 4 | 5 | 2,626,677 | Moderate | 2364.01 | 12.01 |
| 5 | 6 | 7,998,471 | High | 7198.6 | 36.5 |
| 6 | 7 | 8,571,521 | High | 7714.3 | 39.19 |
| 7 | 8 | 1,595,224 | Very High | 1435.7 | 7.29 |
| Total | 19,681.5 | 100 |
Disclaimer/Publisher’s Note: The statements, opinions and data contained in all publications are solely those of the individual author(s) and contributor(s) and not of MDPI and/or the editor(s). MDPI and/or the editor(s) disclaim responsibility for any injury to people or property resulting from any ideas, methods, instructions or products referred to in the content. |
© 2023 by the authors. Licensee MDPI, Basel, Switzerland. This article is an open access article distributed under the terms and conditions of the Creative Commons Attribution (CC BY) license (https://creativecommons.org/licenses/by/4.0/).
Share and Cite
Upadhyay, R.K.; Tripathi, G.; Đurin, B.; Šamanović, S.; Cetl, V.; Kishore, N.; Sharma, M.; Singh, S.K.; Kanga, S.; Wasim, M.; et al. Groundwater Potential Zone Mapping in the Ghaggar River Basin, North-West India, Using Integrated Remote Sensing and GIS Techniques. Water 2023, 15, 961. https://doi.org/10.3390/w15050961
Upadhyay RK, Tripathi G, Đurin B, Šamanović S, Cetl V, Kishore N, Sharma M, Singh SK, Kanga S, Wasim M, et al. Groundwater Potential Zone Mapping in the Ghaggar River Basin, North-West India, Using Integrated Remote Sensing and GIS Techniques. Water. 2023; 15(5):961. https://doi.org/10.3390/w15050961
Chicago/Turabian StyleUpadhyay, Ritambhara K., Gaurav Tripathi, Bojan Đurin, Sanja Šamanović, Vlado Cetl, Naval Kishore, Mukta Sharma, Suraj Kumar Singh, Shruti Kanga, Md Wasim, and et al. 2023. "Groundwater Potential Zone Mapping in the Ghaggar River Basin, North-West India, Using Integrated Remote Sensing and GIS Techniques" Water 15, no. 5: 961. https://doi.org/10.3390/w15050961
APA StyleUpadhyay, R. K., Tripathi, G., Đurin, B., Šamanović, S., Cetl, V., Kishore, N., Sharma, M., Singh, S. K., Kanga, S., Wasim, M., Rai, P. K., & Bhardwaj, V. (2023). Groundwater Potential Zone Mapping in the Ghaggar River Basin, North-West India, Using Integrated Remote Sensing and GIS Techniques. Water, 15(5), 961. https://doi.org/10.3390/w15050961

