Know to Predict, Forecast to Warn: A Review of Flood Risk Prediction Tools
Abstract
1. Introduction
2. Materials and Methods
2.1. Search Strategy
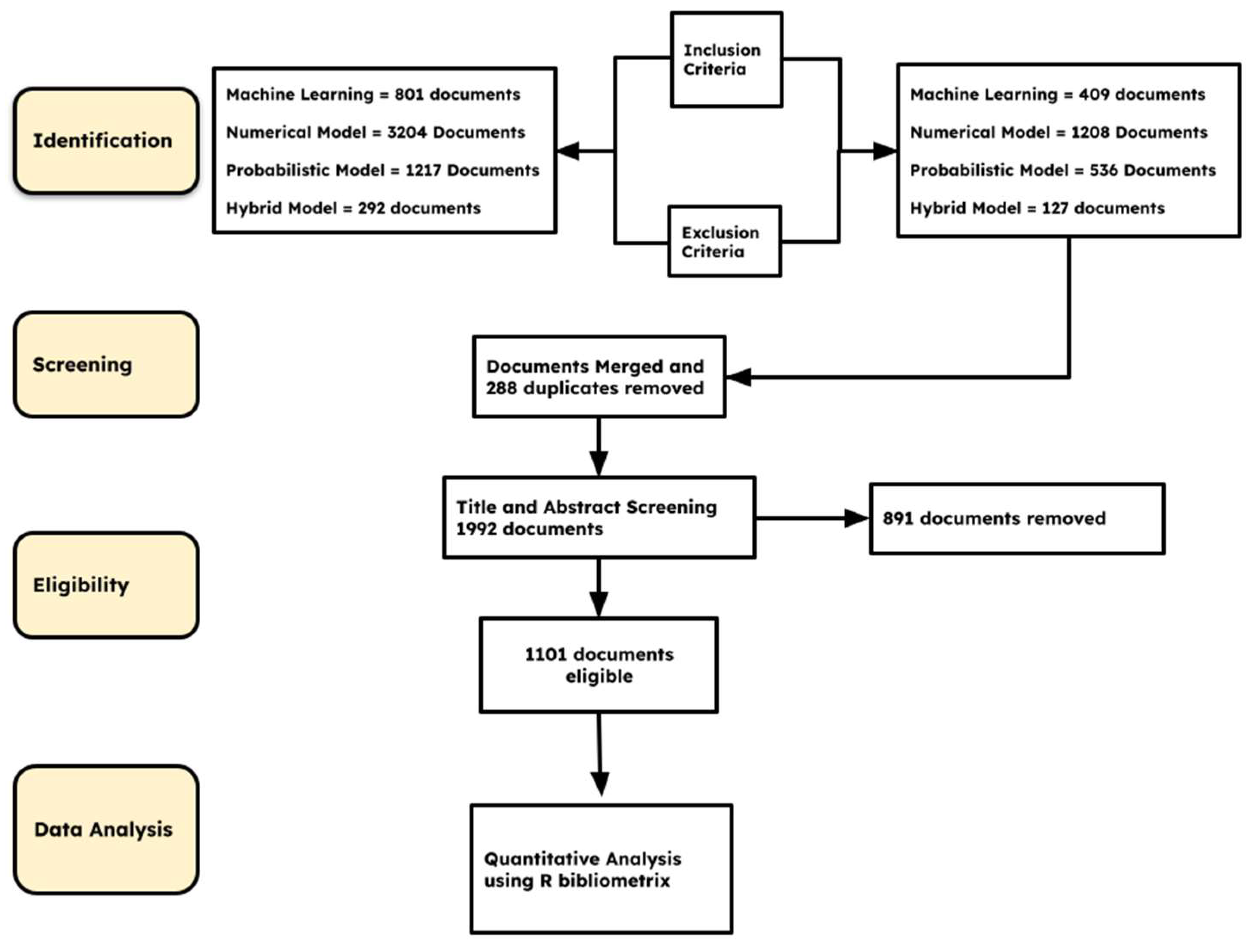
- Keywords search for Machine Learning Models: (“Machine Learning” OR ml OR “Artificial Neural Networks” OR ann OR “neuro-fuzzy” OR “adaptive neuro-fuzzy inference systems” OR anfis OR “support vector machines” OR svm OR “wavelet neural networks” OR wnn OR “multilayer perceptron” OR mlp OR “Random Forest” OR rf) AND (flood OR hydrodynamics) AND (risk OR vulnerability OR susceptibility OR hazard) AND (estimation OR mapping OR simulation OR prediction OR modelling OR forecasting).
- Keywords search for Numerical Models: (“Numerical model” OR “Numerical Modelling” OR 1d OR 2d OR 3d OR “Coupled 1D/2D” OR “Statistical Modelling” OR “Statistical Model”) AND (flood OR hydrodynamics) AND (risk OR vulnerability OR susceptibility OR hazard) AND (estimation OR mapping OR simulation OR prediction OR modelling OR forecasting)
- Keywords search for Probabilistic Models: (“Bayesian Network” OR “Bayesian Belief Network” OR bayes* OR bn OR bbf OR ahp OR “Multi-Criteria Decision Analysis” OR mcda OR “Analytic Hierarchy Process” OR ahp OR “Monte Carlo” OR mcmc OR “cellular automata” OR “Probabilistic models” OR “probabilistic graphical models” OR pgm) AND (flood OR hydrodynamics) AND (risk OR vulnerability OR susceptibility OR hazard) AND (estimation OR mapping OR simulation OR prediction OR modelling OR forecasting)
- Keywords search for Hybrid Models: (“hybrid model” OR “Hybrid tool*” OR hybrid*) AND (flood OR hydrodynamics) AND (risk OR vulnerability OR susceptibility OR hazard) AND (estimation OR mapping OR simulation OR prediction OR modelling OR forecasting)
2.2. Data Pre-Processing and Cleaning
- “Limit to” filter was used to state the inclusion criteria: Publication Year: 2017–2022; Document Type: Article; Publication Stage: Final; Source Type: Journal and Language: English.
- An “Exclude” filter was used to eliminate articles with keywords like Aneurysm, Oil spills, Polymer flooding, landslide, Debris flow, Material Flow, Heavy Metal, pollutants and so forth.
- This resulted in the retention of only 2280 records.
- These 2280 records were merged in the R console, and 288 duplicates were removed.
- A cursory examination of the resulting titles revealed that they mostly matched the suggested purpose of examining the various approaches utilized in flood research.
- The publications were then analyzed with the Biblioshiny app in R according to Figure 2 to generate the graphs and charts.

3. Results/Discussion
3.1. Chronological Growth of the Research in the Field of Flood Prediction
3.1.1. Descriptive Findings
3.1.2. Annual Growth of the Research
3.1.3. Most Relevant Sources
3.2. Evolutionary Trends in Flood Prediction
3.2.1. Trending Topics
3.2.2. Keywords Co-Occurrence
- (1)
- the red cluster focuses on keywords related to hazards like storm surges, sea level rise, climate change, flooding, and uncertainty.
- (2)
- the green cluster focuses on keywords tools for risk assessment, random forest, flood mapping, HEC-RAS, remote sensing and so forth.
- (3)
- the blue cluster focuses on types of flooding and tools like urban flooding, flashing flooding, GIS, machine learning, multi-criteria decision analysis, analytic hierarchical process and so forth.
- (4)
- the violet cluster has two keywords of numerical modelling and coastal flooding and
- (5)
- the orange cluster with uncertainty and flood risk management.
3.2.3. Mapping Conceptual Structure: Factorial Analysis
- the “Red cluster” has over 40 keywords, including Artificial Neural Networks, numerical modelling, Hydrologic Engineering Center’s River Analysis System (HEC RAS), GIS, Remote Sensing, flood risk management, storm surge, coastal flooding, uncertainty, sea level rise, and so forth. In addition, we can identify main themes associated with flood prediction, like analysis tools, data, natural hazards, and disasters.
- the “Blue cluster” has 3 keywords associated with probabilistic tools: Analytic Hierarchal Process (AHP), Multi-criteria decision analysis and flood susceptibility.
3.2.4. Thematic Mapping
3.3. Spatial Distribution of the Research
4. State-of-the-Art Review of Flood Prediction Tools
4.1. Machine Learning in Flood Prediction
4.1.1. Neural Networks
4.1.2. Trees-Based Models (TbM)
4.1.3. Support Vector Machine (SVM)
4.1.4. Ensemble Prediction System (EPS)
4.1.5. Examples of Machine Learning Applications in Flood Prediction
- Case Study 1: Flood Susceptibility Mapping using Convolutional Neural Network Frameworks
- Case Study 2: Deep Learning Data-Intelligence Model Based on Adjusted Forecasting Window Scale: Application in Daily Streamflow Simulation
4.2. Numerical Modelling in Flood Prediction
4.2.1. One-Dimensional Flood Models (1D)
4.2.2. Two-Dimensional Flood Models
4.2.3. Three-Dimensional Flood Models
4.2.4. Comparison of the Numerical Models
4.2.5. Examples of Numerical Models in Flood Predictions
- Case study 1: Dynamic 3D simulation of flood risk based on the integration of spatio-temporal GIS and hydrodynamic models
- Case study 2: Flood Hazard Assessment and Mapping of River Swat Using Hecras 2d Model and High resolution 12 m TanDEMX DEM WorldDEM
4.3. Probabilistic Models in Flood Prediction
4.3.1. Multi-Criteria Decision Analysis (MCDA)
Decision-Making Trial and Evaluation Laboratory (DEMATEL)
Technique for Order Preference by Similarity to the Ideal Solution (TOPSIS)
Preference-Ranking Organization Method for Enrichment Evaluation (PROMETHEE)
Analytical Hierarchical Process (AHP)
Analytical Network Process (ANP)
4.3.2. Bayesian Network (B.N.)
4.3.3. Examples of Probabilistic Models in Flood Prediction
- Case study 1: Towards Flood Risk Mapping Based on Multitiered Decision-Making in a Densely Urbanized Metropolitan City of Istanbul.
- Case study 2: Assessing urban flood disaster risk using the Bayesian network model and GIS applications.
5. Discussion
5.1. Review on the Flood Prediction Tools
5.2. Importance of GIS and Remote Sensing in Flood Prediction
6. Research Trends, Hotspots, and Conclusions
Author Contributions
Funding
Institutional Review Board Statement
Informed Consent Statement
Data Availability Statement
Acknowledgments
Conflicts of Interest
Appendix A
| Dimension of Model | Examples | Strengths | Limitation | Access |
|---|---|---|---|---|
| 1D | HEC-RAS | Easy to set up and flexible | Not stable in a multidimensional environment | Open Source |
| ISIS | Suited for transitional, unsteady, | Not suitable for dynamic flood simulation | Commercial | |
| Steady, sub and super critical flows | Assume velocity perpendicular to | |||
| cross-section | ||||
| MIKE II | Simulate unsteady flows | Unable to model supercritical flow | Commercial | |
| in open channel | ||||
| TUFLOW-1D | Fast Computation | Uncertainty in results | Commercial | |
| Able to effectively link capability | ||||
| domains | ||||
| Dimension of Model | Examples | Strengths | Limitation | Commercial/ Open Source |
|---|---|---|---|---|
| 2D | FLO-2D | Suitable for urban and river flood | Unable to compute for bridges or culverts | Open Source |
| combine hydraulic and hydrologic | Inability to simulate shock waves, hydraulic | |||
| modelling | flows and rapid flows | |||
| Spatio-temporal resolution depends | ||||
| on grid size and discharge flux | ||||
| JFLOW | Suitable for coarse resolution | Unable to simulate small-scale effects during | Commercial | |
| data | flooding | |||
| It is simple and has good accuracy | Conditional stability via CFL condition | |||
| TUFLOW-2D | Able to effectively link capability | Slow | Commercial | |
| domains | ||||
| Captures bulk flows dynamically. | ||||
| TELEMAC | Performs best under | |||
| The permanent and transient condition | Conditionally Stable | |||
| MIKE 21 | Simulate bulk flows, flow velocity | Courant-Friedrich-Lévy (CFL) number | Commercial | |
| in various direction | affect the simulation time and stability of | |||
| the model | ||||
| Calibration needed | ||||
| CADDIES | Simulation is done quickly | Validation module unavailable | Open Source | |
| DIVAST | Unconditionally Stable | Simulation lacks the ability to capture shock | Commercial | |
| Constant time step | ||||
| SOBEK | Capable of handling wet and dry, | Conditionally stable | Commercial | |
| varying spatial surfaces, Wind | ||||
| friction and roughness | ||||
| TRENT | Ability to capture shock | Stable at CFL condition, using adaptive time | ||
| stepping | Commercial | |||
| Dimension of Model | Examples | Strengths | Limitation | Access |
|---|---|---|---|---|
| 3D | TELEMAC | Captures 3D hydrodynamic features | Conditional stable | Open Source |
| of area | ||||
| DELFT-3D | Suitable for Coastal, river | |||
| TUFLOW FV | Stratification allowed | Computational | ||
| Allow for 3D model geometry | ||||
| Density and Velocity distribution | ||||
| are inherently 3D | ||||
| Dimension of Model | Examples | Strengths | Limitation | Access |
|---|---|---|---|---|
| Coupled 1D and 2D | MIKE FLOOD | Real-time simulation of the river, | Calibration of model needed | Commercial |
| coastal and urban floods | Not well suitable in terms of many places | |||
| satisfactory | applications | |||
| MIKE URBAN 2010 | Suitable for Urban floods and has | Urban to capture shock, supercritical flows | Commercial | |
| GIS capabilities | and other hydrodynamic phenomena | |||
| HEC-HMS | Capable of being used in a number | Unsuitable for simulating dynamic flood | Open Source | |
| of hydrological applications | condition | |||
| Integrates with other software | ||||
| like GIS | ||||
| GUFIN | GIS capabilities and suitable for | Unavailability of validation module | Open Source | |
| Urban flood | ||||
| Factors to Consider | Prediction Models | ||
|---|---|---|---|
| Machine Learning | Probabilistic | Numerical | |
| Cost of Operation | Moderate | Low | High |
| Dealing of Uncertainty | High | Very high | Moderately |
| Accuracy of Prediction | High | Very high | Low |
| Data requirement | Highly data-driven | Less sensitive to data | Highly data-driven |
| Access | Mostly Open Source | Mostly Open Source | Mostly Commercial |
| Hybridization | Very High | High | Moderately |
| Model Lead Time | Fast | Very Fast | Slow |
| Data Products | Some Sensors/Satellite Missions |
|---|---|
| Soil Moisture | SSM/I, AMSR-E. SMAP. SMOS |
| Groundwater | GRACE, GRACE FO |
| Water storage (Volume) | MODIS, Landsat, SPOT, SRTM, GRACE, ICESat |
| Precipitation | TRMM, GPM, IMERG |
| Evapotranspiration | MODIS, Landsat, GRACE |
| Flooding | MODIS, UAV, SMAP, SMOS, Sentinel 1A/2A, GRACE, ASTAR and so forth |
| Discharge from rivers and lakes | MODIS, SRTM, Landsat, ICESat, Sentinel 1, 2 and 3, UAV |
| Sea Surface Temperature | Sentinel 6 |
| Sea level | TOPEX/Poseidon, Jason 1, Jason 2, Jason 3 and Sentinel 6 |
| Significant Wave Height | TOPEX/Poseidon, Jason 1, Jason 2 and Jason 3 |
| DEM | SRTM, Sentinel 1, ASTER, GLAS, ICESat, ALOS, Tandem-X |
| Abbreviations | Full Meaning |
|---|---|
| ALOS | Advanced Land Observing Satellite |
| AMSR-E | Advanced Microwave Scanning Radiometer |
| ASTER | Advanced Spaceborne Thermal Emission and Reflection Radiometer |
| GLAS | Geosecience Lasar Altimeter System |
| GPM | Global Precipitation Measurement |
| GRACE | Gravity Recovery and Climate Experiment |
| GRACE-FO | Gravity Recovery and Climate Experiment Follow-On |
| ICESat | Ice, Cloud, and land Elevation Satellite |
| IMERG | Integrated Multi-satellitE Retrievals for GPM |
| MODIS | Moderate Resolution Imaging Spectroradiometer |
| SSM/I | Special Sensor Microwave Imager |
| SMAP | Soil Moisture Active Passive |
| SMOS | Soil Moisture and Ocean Salinity |
| SPOT | Satellite Pour l’Observation de la Terre |
| SRTM | Shuttle Radar Topography Mission |
| TRMM | Tropical Rainfall Measuring Mission |
| UAV | Unmanned Aerial Vehicle |
References
- Pralle, S. Drawing lines: FEMA and the politics of mapping flood zones. Clim. Chang. 2019, 152, 227–237. [Google Scholar] [CrossRef]
- Echendu, A.J. The impact of flooding on Nigeria’s sustainable development goals (SDGs). Ecosyst. Health Sustain. 2020, 6, 1791735. [Google Scholar] [CrossRef]
- Munawar, H.S.; Hammad, A.W.; Waller, S.T. A review on flood management technologies related to image processing and machine learning. Autom. Constr. 2021, 132, 103916. [Google Scholar] [CrossRef]
- Xu, L.; Gober, P.; Wheater, H.S.; Kajikawa, Y. Reframing socio-hydrological research to include a social science perspective. J. Hydrol. 2018, 563, 76–83. [Google Scholar] [CrossRef]
- Pham, B.T.; Phong, T.V.; Nguyen, H.D.; Qi, C.; Al-Ansari, N.; Amini, A.; Ho, L.S.; Tuyen, T.T.; Yen, H.P.; Ly, H.; et al. A comparative study of kernel logistic regression, radial basis function classifier, multinomial naive Bayes, and logistic model tree for flash flood susceptibility mapping. Water 2020, 12, 239. [Google Scholar] [CrossRef]
- Williams, L.; Arguillas, M.J.B.; Arguillas, F. Major storms, rising tides, and wet feet: Adapting to flood risk in the Philippines. Int. J. Disaster Risk Reduct. 2020, 50, 101810. [Google Scholar] [CrossRef]
- AghaKouchak, A.; Chiang, F.; Huning, L.S.; Love, C.A.; Mallakpour, I.; Mazdiyasni, O.; Moftakhari, H.; Papalexiou, S.M.; Ragno, E.; Sadegh, M. Climate extremes and compound hazards in a warming world. Annu. Rev. Earth Planet. Sci. 2020, 48, 519–548. [Google Scholar] [CrossRef]
- Coronese, M.; Lamperti, F.; Keller, K.; Chiaromonte, F.; Roventini, A. Evidence for sharp increase in the economic damages of extreme natural disasters. Proc. Natl. Acad. Sci. USA 2019, 116, 21450–21455. [Google Scholar] [CrossRef]
- Wang, K.; Zhang, A. Climate change, natural disasters and adaptation investments: Inter-and intra-port competition and cooperation. Transp. Res. Part B Methodol. 2018, 117, 158–189. [Google Scholar] [CrossRef]
- Ding, Y.; Mu, C.; Wu, T.; Hu, G.; Zou, D.; Wang, D.; Li, W.; Wu, X. Increasing cryospheric hazards in a warming climate. Earth Sci. Rev. 2021, 213, 103500. [Google Scholar] [CrossRef]
- Kekeh, M.; Akpinar-Elci, M.; Allen, M.J. Sea level rise and coastal communities. In Extreme Weather Events and Human Health; Springer: Cham, Switzerland, 2020; pp. 171–184. [Google Scholar]
- Hereher, M.E. Assessment of climate change impacts on sea surface temperatures and sea level rise—The Arabian Gulf. Climate 2020, 8, 50. [Google Scholar] [CrossRef]
- Trenberth, K.E. Climate change caused by human activities is happening and it already has major consequences. J. Energy Nat. Resour. Law 2018, 36, 463–481. [Google Scholar] [CrossRef]
- Ngenyam Bang, H.; Church Burton, N. Contemporary flood risk perceptions in England: Implications for flood risk management foresight. Clim. Risk Manag. 2021, 32, 100317. [Google Scholar] [CrossRef]
- Denchak, M. Flooding and Climate Change. Natural Resources Defence Council Website. 2019. Available online: https://www.nrdc.org/stories/flooding-and-climate-change-everything-you-need-know (accessed on 25 August 2019).
- Wing, O.E.; Bates, P.D.; Smith, A.M.; Sampson, C.C.; Johnson, K.A.; Fargione, J.; Morefield, P. Estimates of present and future flood risk in the conterminous United States. Environ. Res. Lett. 2018, 13, 034023. [Google Scholar] [CrossRef]
- Ozger, M. Assessment of flood damage behaviour in connection with large-scale climate indices. J. Flood Risk Manag. 2017, 10, 79–86. [Google Scholar] [CrossRef]
- EM-DAT, CRED. EM-DAT Public. Retrieved from Emergency Events Database (EM-DAT) of The Centre for Research on the Epidemiology of Disaster (CRED). Available online: https://www.emdat.be/ (accessed on 20 February 2022).
- Breili, K.; Simpson, M.J.R.; Klokkervold, E.; Roaldsdotter Ravndal, O. High-accuracy coastal flood mapping for Norway using lidar data. Nat. Hazards Earth Syst. Sci. 2020, 20, 673–694. [Google Scholar] [CrossRef]
- Eini, M.; Kaboli, H.S.; Rashidian, M.; Hedayat, H. Hazard and vulnerability in urban flood risk mapping: Machine learning techniques and considering the role of urban districts. Int. J. Disaster Risk Reduct. 2020, 50, 101687. [Google Scholar] [CrossRef]
- Darabi, H.; Choubin, B.; Rahmati, O.; Haghighi, A.T.; Pradhan, B.; Kløve, B. Urban flood risk mapping using the GARP and QUEST models: A comparative study of machine learning techniques. J. Hydrol. 2019, 569, 142–154. [Google Scholar] [CrossRef]
- Wang, H.; Sanchez-Molina, J.A.; Li, M.; Rodríguez Díaz, F. Improving the performance of vegetable leaf wetness duration models in greenhouses using decision tree learning. Water 2019, 11, 158. [Google Scholar] [CrossRef]
- Dilshad, A.; Muhammad, A. Flood hazards and factors influencing household flood perception and mitigation strategies in Pakistan. Environ. Sci. Pollut. Res. Int. 2020, 27, 15375–15387. [Google Scholar]
- Shah, A.A.; Ye, J.; Abid, M.; Khan, J.; Amir, S.M. Flood hazards: Household vulnerability and resilience in disaster-prone districts of Khyber Pakhtunkhwa province, Pakistan. Nat. Hazards 2018, 93, 147–165. [Google Scholar] [CrossRef]
- Towfiqul Islam, A.R.; Talukdar, S.; Mahato, S.; Kundu, S.; Eibek, K.U.; Pham, Q.B.; Kuriqi, A.; Linh, N.T. Flood susceptibility modelling using advanced ensemble machine learning models. Geosci. Front. 2021, 12, 101075. [Google Scholar] [CrossRef]
- Talukdar, S.; Ghose, B.; Shahfahad; Salam, R.; Mahato, S.; Pham, Q.B.; Linh, N.T.; Costache, R.; Avand, M. Flood susceptibility modeling in Teesta river basin, Bangladesh using novel ensembles of bagging algorithms. Stoch. Environ. Res. Risk Assess. 2020, 34, 2277–2300. [Google Scholar] [CrossRef]
- Mosavi, A.; Ozturk, P.; Chau, K.W. Flood prediction using machine learning models: Literature review. Water 2018, 10, 1536. [Google Scholar] [CrossRef]
- Grimaldi, S.; Schumann, G.P.; Shokri, A.; Walker, J.P.; Pauwels, V.R.N. Challenges, opportunities, and pitfalls for global coupled hydrologic-hydraulic modeling of floods. Water Resour. Res. 2019, 55, 5277–5300. [Google Scholar] [CrossRef]
- Hussain, F.; Wu, R.S.; Wang, J.X. Comparative study of very short-term flood forecasting using physics-based numerical model and data-driven prediction model. Nat. Hazards 2021, 107, 249–284. [Google Scholar] [CrossRef]
- Sankaranarayanan, S.; Prabhakar, M.; Satish, S.; Jain, P.; Ramprasad, A.; Krishnan, A. Flood prediction based on weather parameters using deep learning. J. Water Clim. Chang. 2020, 11, 1766–1783. [Google Scholar] [CrossRef]
- Fakhruddin, B.S.; Gluckman, P.; Bardsley, A.; Griffiths, G.; McElroy, A. Creating resilient communities with medium-range hazard warning systems. Prog. Disaster Sci. 2021, 12, 100203. [Google Scholar] [CrossRef]
- Han, S.; Coulibaly, P. Bayesian flood forecasting methods: A review. J. Hydrol. 2017, 551, 340–351. [Google Scholar] [CrossRef]
- Bayat, M.; Tavakkoli, O. Application of machine learning in flood forecasting. Future Technol. 2022, 1, 1–6. [Google Scholar] [CrossRef]
- Nkwunonwo, U.C.; Whitworth, M.; Baily, B. A review of the current status of flood modelling for urban flood risk management in the developing countries. Sci. Afr. 2020, 7, e00269. [Google Scholar] [CrossRef]
- Jodhani, K.H.; Patel, D.; Madhavan, N. A review on analysis of flood modelling using different numerical models. Mater. Today Proc. 2021. [CrossRef]
- Díez-Herrero, A.; Garrote, J. Flood risk analysis and assessment, applications and uncertainties: A bibliometric review. Water 2020, 12, 2050. [Google Scholar] [CrossRef]
- Gough, D.; Davies, P.; Jamtvedt, G.; Langlois, E.; Littell, J.; Lotfi, T.; Masset, E.; Merlin, T.; Pullin, A.S.; Ritskes-Hoitinga, M.; et al. Evidence synthesis international (ESI): Position statement. Syst. Rev. 2020, 9, 155. [Google Scholar] [CrossRef]
- Brennan, M.L.; Arlt, S.P.; Belshaw, Z.; Buckley, L.; Corah, L.; Doit, H.; Fajt, V.R.; Grindlay, D.J.; Moberly, H.K.; Morrow, L.D.; et al. Critically appraised topics (CATs) in veterinary medicine: Applying evidence in clinical practice. Front. Vet. Sci. 2020, 7, 314. [Google Scholar] [CrossRef] [PubMed]
- Grant, M.J.; Booth, A. A typology of reviews: An analysis of 14 review types and associated methodologies. Health Inf. Libr. J. 2009, 26, 91–108. [Google Scholar] [CrossRef]
- O’Gorman, C.S.; Macken, A.P.; Cullen, W.; Saunders, J.; Dunne, C.P.; Higgins, M.F. What are the differences between a literature search, a literature review, a systematic review and a meta-analysis? And why is a systematic review considered to be so good? Ir. Med. J. 2013, 106, 8–19. [Google Scholar]
- Munn, Z.; Peters, M.D.; Stern, C.; Tufanaru, C.; McArthur, A.; Aromataris, E. Systematic review or scoping review? Guidance for authors when choosing between a systematic or scoping review approach. BMC Med. Res. Methodol. 2018, 18, 143. [Google Scholar] [CrossRef]
- Chellappandi, P.; Vijayakumar, C.S. Bibliometrics, Scientometrics, Webometrics/Cybermetrics, Informetrics and Altmetrics--An Emerging Field in Library and Information Science Research. Shanlax Int. J. Educ. 2018, 7, 5–8. [Google Scholar]
- Van Raan, A. Measuring science: Basic principles and application of advanced bibliometrics. In Springer Handbook of Science and Technology Indicators; Springer: Cham, Switzerland, 2019; pp. 237–280. [Google Scholar]
- Hincapie, M.; Diaz, C.; Valencia, A.; Contero, M.; Güemes-Castorena, D. Educational applications of augmented reality: A bibliometric study. Comput. Electr. Eng. 2021, 93, 107289. [Google Scholar] [CrossRef]
- Aman, VA new bibliometric approach to measure knowledge transfer of internationally mobile scientists. Scientometrics 2018, 117, 227–247. [CrossRef]
- López-Robles, J.R.; Cobo, M.J.; Gutiérrez-Salcedo, M.; Martínez-Sánchez, M.A.; Gamboa-Rosales, N.K.; Herrera-Viedma, E. 30th Anniversary of Applied Intelligence: A combination of bibliometrics and thematic analysis using SciMAT. Appl. Intell. 2021, 51, 6547–6568. [Google Scholar] [CrossRef]
- Soliman, M.; Lyulyov, O.; Shvindina, H.; Figueiredo, R.; Pimonenko, T. Scientific output of the European Journal of Tourism Research: A bibliometric overview and visualization. Eur. J. Tour. Res. 2021, 28, 2801. [Google Scholar] [CrossRef]
- Nadhiroh, I.M.; Hardiyati, R.; Amelia, M.; Handayani, T. Mathematics and statistics related studies in Indonesia using co-authorship network analysis. Int. J. Adv. Intell. Inform. 2018, 4, 142–153. [Google Scholar] [CrossRef]
- Akudinobi, E.A.; Kilmarx, P.H. Bibliometric analysis of sub-Saharan African and S.U.S. authorship in publications about sub-Saharan Africa funded by the Fogarty International Center, 2008–2020. BMJ Glob. Health 2022, 7, e009466. [Google Scholar] [CrossRef] [PubMed]
- Ullah, M.; Shahid, A.; Din, I.U.; Roman, M.; Assam, M.; Fayaz, M.; Ghadi, Y.; Aljuaid, H. Analyzing Interdisciplinary Research Using Co-Authorship Networks. Complexity 2022, 2022, 2524491. [Google Scholar] [CrossRef]
- Mihăilă, B.E. The impact of transnational co-authorship on the scientific quality of academic researchers-Case Studies: Slovenia, Poland and Romania. Int. Rev. Soc. Res. 2018, 8, 129–142. [Google Scholar] [CrossRef]
- Hart, K.L.; Perlis, R.H. Authorship inequality: A bibliometric study of the concentration of authorship among a diminishing number of individuals in high-impact medical journals, 2008–2019. BMJ Open 2021, 11, e046002. [Google Scholar] [CrossRef]
- Ullah, A.; Ameen, K. Relating research growth, authorship patterns and publishing outlets: A bibliometric study of LIS articles produced by Pakistani authors. Scientometrics 2021, 126, 8029–8047. [Google Scholar] [CrossRef]
- Beshyah, W.S.; Beshyah, S.A. Bibliometric analysis of the literature on Ramadan fasting and diabetes in the past three decades (1989–2018). Diabetes Res. Clin. Pract. 2019, 151, 313–322. [Google Scholar] [CrossRef]
- Yang, Y.; Gao, X.; Guo, Z.; Chen, D. Learning Bayesian networks using the constrained maximum a posteriori probability method. Pattern Recognition 2019, 91, 123–134. [Google Scholar] [CrossRef]
- Praveen, K.V.; Singh, A.; Kumar, P.; Jha, G.K.; Kingsly, I. Advancing with fertilizers in Indian agriculture: Trends, challenges, and research priorities. Agric. Econ. Res. 2020, 33, 49–60. [Google Scholar] [CrossRef]
- Mani, N.S.; Hayes, B.E.; Dodd, A.; Yu, F.; Cawley, M.A. New data-related roles for librarians: Using bibliometric analysis and visualization to increase visibility of research impact. In Handbook of Research on Knowledge and Organization Systems in Library and Information Science; IGI Global: Hershey, PA, USA, 2021; pp. 317–345. [Google Scholar]
- Sweileh, W.M. Global research activity on elder abuse: A bibliometric analysis (1950–2017). J. Immigr. Minor. Health 2021, 23, 79–87. [Google Scholar] [CrossRef] [PubMed]
- Yao, J.; Guo, X.; Wang, L.; Jiang, H. Understanding green consumption: A literature review based on factor analysis and bibliometric method. Sustainability 2022, 14, 8324. [Google Scholar] [CrossRef]
- de Oliveira, O.J.; da Silva, F.F.; Juliani, F.; Barbosa, L.C.F.M.; Nunhes, T.V. Bibliometric method for mapping the state-of-the-art and identifying research gaps and trends in literature: An essential instrument to support the development of scientific projects. In Scientometrics Recent Advances; IntechOpen: London, UK, 2019. [Google Scholar]
- Huertas-Valdivia, I.; Ferrari, A.M.; Settembre-Blundo, D.; García-Muiña, F.E. Social life-cycle assessment: A review by bibliometric analysis. Sustainability 2020, 12, 6211. [Google Scholar] [CrossRef]
- Tarragona, J.; de Gracia, A.; Cabeza, L.F. Bibliometric analysis of smart control applications in thermal energy storage systems. A model predictive control approach. J. Energy Storage 2020, 32, 101704. [Google Scholar] [CrossRef]
- Marinescu, C.; Cicea, C.; Colesca, S.E. Tracking biofuels-innovation relationship through scientific and technological advances. Manag. Res. Pract. 2019, 11, 31–44. [Google Scholar]
- Zacharewicz, T.; Lepori, B.; Reale, E.; Jonkers, K. Performance-based research funding in U.E.U. Member States—A comparative assessment. Sci. Public Policy 2019, 46, 105–115. [Google Scholar] [CrossRef]
- Mejia, C.; Wu, M.; Zhang, Y.; Kajikawa, Y. Exploring topics in bibliometric research through citation networks and semantic analysis. Front. Res. Metr. Anal. 2021, 6, 742311. [Google Scholar] [CrossRef]
- Scopus. Available online: https://www.scopus.com/home.uri (accessed on 24 March 2022).
- Aboelela, M.A.; Alrefaey, A.K. Lidocaine versus magnesium sulfate infusion during isoflurane anesthesia for brain tumor resection, effect on minimum alveolar concentration reduction guided by bispectral index: A prospective randomized controlled trial. Signa Vitae 2022, 18, 108–114. [Google Scholar]
- Kim, D.W.; Jo, Y.H.; Park, S.M.; Lee, D.K.; Jang, D.H. Neurological pupil index during cardiopulmonary resuscitation is associated with admission to ICU in non-traumatic out-of-hospital cardiac arrest patients. Signa Vitae 2022, 1, 7. [Google Scholar]
- Panes, P.; Macariola, M.A.; Niervo, C.; Maghanoy, A.G.; Garcia, K.P.; Ignacio, J.J. A bibliometric approach for analyzing the potential role of waste-derived nanoparticles in the upstream oil and gas industry. Clean. Eng. Technol. 2022, 8, 100468. [Google Scholar] [CrossRef]
- Bramer, W.M.; Rethlefsen, M.L.; Kleijnen, J.; Franco, O.H. Optimal database combinations for literature searches in systematic reviews: A prospective exploratory study. Systematic Rev. 2017, 6, 245. [Google Scholar] [CrossRef] [PubMed]
- Zhang, Y.C.; Luo, W.Z.; Shan, M.; Pan, D.W.; Mu, W.J. Systematic analysis of PPP research in construction journals: From 2009 to 2019. Eng. Constr. Archit. Manag. 2020, 27, 3309–3339. [Google Scholar] [CrossRef]
- Kukah, A.S.; Akomea-Frimpong, I.; Jin, X.; Osei-Kyei, R. Emotional intelligence (EI) research in the construction industry: A review and future directions. Eng. Constr. Archit. Manag. 2021, 29, 4267–4286. [Google Scholar]
- Aria, M.; Alterisio, A.; Scandurra, A.; Pinelli, C.; D’Aniello, B. The scholar’s best friend: Research trends in dog cognitive and behavioral studies. Anim. Cogn. 2021, 24, 541–553. [Google Scholar] [CrossRef]
- Paprotny, D.; Sebastian, A.; Morales-Nápoles, O.; Jonkman, S.N. Trends in flood losses in Europe over the past 150 years. Nat. Commun. 2018, 9, 1985. [Google Scholar] [CrossRef]
- Tayfur, G.; Singh, V.P.; Moramarco, T.; Barbetta, S. Flood hydrograph prediction using machine learning methods. Water 2018, 10, 968. [Google Scholar] [CrossRef]
- Farizawani, A.; Puteh, M.; Marina, Y.; Rivaie, A. A review of artificial neural network learning rule based on multiple variant of conjugate gradient approaches. J. Phys. Conf. Ser. 2020, 1529, 022040. [Google Scholar] [CrossRef]
- Sheffield, J.; Wood, E.F.; Pan, M.; Beck, H.; Coccia, G.; Serrat-Capdevila, A.; Verbist, K. Satellite remote sensing for water resources management: Potential for supporting sustainable development in data-poor regions. Water Resour. Res. 2018, 54, 9724–9758. [Google Scholar] [CrossRef]
- Cui, Y.; Chen, X.; Gao, J.; Yan, B.; Tang, G.; Hong, Y. Global water cycle and remote sensing big data: Overview, challenge, and opportunities. Big Earth Data 2018, 2, 282–297. [Google Scholar] [CrossRef]
- Sui, X.; Wu, Q.; Liu, J.; Chen, Q.; Gu, G. A review of optical neural networks. IEEE Access 2020, 8, 70773–70783. [Google Scholar] [CrossRef]
- Gurney, K. An Introduction to Neural Networks; CRC Press: Boca Raton, FL, USA, 2018. [Google Scholar]
- Kamilaris, A.; Prenafeta-Boldú, F.X. Deep learning in agriculture: A survey. Comput. Electron. Agric. 2018, 147, 70–90. [Google Scholar] [CrossRef]
- Prieto, A.; Prieto, B.; Ortigosa, E.M.; Ros, E.; Pelayo, F.; Ortega, J.; Rojas, I. Neural networks: An overview of early research, current frameworks and new challenges. Neurocomputing 2016, 214, 242–268. [Google Scholar] [CrossRef]
- Mohsen, H.; El-Dahshan, E.-S.A.; El-Horbaty, E.-S.M.; Salem, A.-B.M. Classification using deep learning neural networks for brain tumors. Future Comput. Inform. J. 2018, 3, 68–71. [Google Scholar] [CrossRef]
- Nápoles, G.; Vanhoenshoven, F.; Vanhoof, K. Short-term cognitive networks, flexible reasoning and nonsynaptic learning. Neural Netw. 2019, 115, 72–81. [Google Scholar] [CrossRef]
- Batina, L.; Bhasin, S.; Jap, D.; Picek, S. CSI neural network: Using side-channels to recover your artificial neural network information. Cryptol. Eprint Arch. 2018, 477, 1–15. [Google Scholar]
- Elsafi, S.H. Artificial neural networks (ANNs) for flood forecasting at Dongola Station in the River Nile, Sudan. Alex. Eng. J. 2014, 53, 655–662. [Google Scholar] [CrossRef]
- Mazumder, M.T.R.; Gupta, B.C. Flood Forecasting Using Artificial Neural Network (ANNs): A Case study of Jamuna River. In AGU Fall Meeting Abstracts; AGU Fall Meeting: New Orleans, LA, USA, 2021; Volume 2021, p. NH35F–12. [Google Scholar]
- Vijay, S.; Kamaraj, K. Prediction of water quality index in drinking water distribution system using activation functions based Ann. Water Resour. Manag. 2021, 35, 535–553. [Google Scholar] [CrossRef]
- Chao, W.T.; Young, C.C.; Hsu, T.W.; Liu, W.C.; Liu, C.Y. Long-lead-time prediction of storm surge using artificial neural networks and effective typhoon parameters: Revisit and deeper insight. Water 2020, 12, 2394. [Google Scholar] [CrossRef]
- Feng, Z.K.; Niu, W.J. Hybrid artificial neural network and cooperation search algorithm for nonlinear river flow time series forecasting in humid and semi-humid regions. Knowl. Based Syst. 2021, 211, 106580. [Google Scholar] [CrossRef]
- Poonia, V.; Tiwari, H.L. Rainfall-runoff modeling for the Hoshangabad Basin of Narmada River using artificial neural network. Arab. J. Geosci. 2020, 13, 944. [Google Scholar] [CrossRef]
- Hunt, K.M.; Matthews, G.R.; Pappenberger, F.; Prudhomme, C. Using a long short-term memory (LSTM) neural network to boost river streamflow forecasts over the western United States. Hydrol. Earth Syst. Sci. Discuss. 2022, 26, 5449–5472. [Google Scholar] [CrossRef]
- Jimeno-Sáez, P.; Senent-Aparicio, J.; Pérez-Sánchez, J.; Pulido-Velazquez, D. A comparison of SWAT and ANN models for daily runoff simulation in different climatic zones of peninsular Spain. Water 2018, 10, 192. [Google Scholar] [CrossRef]
- Najah Ahmed, A.; Binti Othman, F.; Abdulmohsin Afan, H.; Khaleel Ibrahim, R.; Ming Fai, C.; Shabbir Hossain, M.; Ehteram, M.; Elshafie, A. Machine learning methods for better water quality prediction. J. Hydrol. 2019, 578, 124084. [Google Scholar] [CrossRef]
- Yogi, G. Performance Analysis of Attribute Selection Methods in Decision Tree Induction. Master’s Thesis, Department of Computer Science & Information Technology, Tribhuvan University, Kathmandu, Nepal, 3 April 2018. [Google Scholar]
- Nguyen, H.H.X.; Dang, T.K.; Nguyen, N.D. A Hybrid Approach Using Decision Tree and Multiple Linear Regression for Predicting Students’ Performance. In International Conference on Future Data and Security Engineering; Springer: Singapore, 2021; pp. 23–35. [Google Scholar]
- Rutkowski, L.; Jaworski, M.; Duda, P. Decision trees in data stream mining. In Stream Data Mining: Algorithms and Their Probabilistic Properties; Springer: Cham, Switzerland, 2020; pp. 37–50. [Google Scholar]
- Choubin, B.; Zehtabian, G.; Azareh, A.; Rafiei-Sardooi, E.; Sajedi-Hosseini, F.; Kişi, Ö. Precipitation forecasting using classification and regression trees (CART) model: A comparative study of different approaches. Environ. Earth Sci. 2018, 77, 314. [Google Scholar] [CrossRef]
- Pham, L.T.; Luo, L.; Finley, A. Evaluation of random forests for short-term daily streamflow forecasting in rainfall-and snowmelt-driven watersheds. Hydrol. Earth Syst. Sci. 2021, 25, 2997–3015. [Google Scholar] [CrossRef]
- Khosravi, K.; Pham, B.T.; Chapi, K.; Shirzadi, A.; Shahabi, H.; Revhaug, I.; Prakash, I.; Tien Bui, D. A comparative assessment of decision trees algorithms for flash flood susceptibility modeling at Haraz watershed, Northern Iran. Sci. Total Environ. 2018, 627, 744–755. [Google Scholar] [CrossRef]
- Elmahdy, S.; Ali, T.; Mohamed, M. Flash Flood Susceptibility modeling and magnitude index using machine learning and geohydrological models: A modified hybrid approach. Remote Sens. 2020, 12, 2695. [Google Scholar] [CrossRef]
- de Mello, R.F.; Ponti, M.A. Statistical Learning Theory. In Machine Learning; Springer: Cham, Switzerland, 2019; p. 75. [Google Scholar]
- Savithri, V.; Ruso, T.; Diana, J.I.; Prasanna, S.; Hariharan, G. Crow Intelligence Estimation using Artificial Intelligence. Ann. Rom. Soc. Cell Biol. 2021, 25, 10620–10629. [Google Scholar]
- Sahana, M.; Rehman, S.; Sajjad, H.; Hong, H. Exploring effectiveness of frequency ratio and support vector machine models in storm surge flood susceptibility assessment: A study of Sundarban Biosphere Reserve, India. Catena 2020, 189, 104450. [Google Scholar] [CrossRef]
- Zehra, N. Prediction Analysis of Floods Using Machine Learning Algorithms (NARX & SVM). Int. J. Sci. Basic Appl. Res. 2020, 4531, 24–34. [Google Scholar]
- Wang, Y.; Fang, Z.; Hong, H.; Peng, L. Flood susceptibility mapping using convolutional neural network frameworks. J. Hydrol. 2020, 582, 124482. [Google Scholar] [CrossRef]
- Fu, M.; Fan, T.; Ding, Z.A.; Salih, S.Q.; Al-Ansari, N.; Yaseen, Z.M. Deep learning data-intelligence model based on adjusted forecasting window scale: Application in daily streamflow simulation. IEEE Access 2020, 8, 32632–32651. [Google Scholar] [CrossRef]
- Anees, M.T.; Abdullah, K.; Nawawi, M.N.M.; Ab Rahman, N.N.N.; Piah, A.R.M.; Zakaria, N.A.; Syakir, M.I.; Omar, A.M. Numerical modelling techniques for flood analysis. J. Afr. Earth Sci. 2016, 124, 478–486. [Google Scholar] [CrossRef]
- Son, A.L.; Kim, B.; Han, K.Y. A simple and robust method for simultaneous consideration of overland and underground space in urban flood modeling. Water 2016, 8, 494. [Google Scholar] [CrossRef]
- Hu, R.; Fang, F.; Salinas, P.; Pain, C.C.; Domingo, N.S.; Mark, O. Numerical simulation of floods from multiple sources using an adaptive anisotropic unstructured mesh method. Adv. Water Resour. 2019, 123, 173–188. [Google Scholar] [CrossRef]
- Teng, J.; Vaze, J.; Dutta, D.; Marvanek, S. Rapid inundation modelling in large floodplains using LiDAR DEM. Water Resour. Manag. 2015, 29, 2619–2636. [Google Scholar] [CrossRef]
- Guo, K.; Guan, M.; Yu, D. Urban surface water flood modelling—A comprehensive review of current models and future challenges. Hydrol. Earth Syst. Sci. 2021, 25, 2843–2860. [Google Scholar] [CrossRef]
- de Almeida, G.A.; Bates, P.; Ozdemir, H. Modelling urban floods at submetre resolution: Challenges or opportunities for flood risk management? J. Flood Risk Manag. 2018, 11, S855–S865. [Google Scholar] [CrossRef]
- Munoz, D.H.; Constantinescu, G. A fully 3-D numerical model to predict flood wave propagation and assess the efficiency of flood protection measures. Adv. Water Resour. 2018, 122, 148–165. [Google Scholar] [CrossRef]
- Zhang, B.; Wu, B.; Ren, S.; Zhang, R.; Zhang, W.; Ren, J.; Chen, Y. Large-scale 3D numerical modelling of flood propagation and sediment transport and operational strategy in the Three Gorges Reservoir, China. J. Hydro-Environ. Res. 2021, 36, 33–49. [Google Scholar] [CrossRef]
- Jain, S.K.; Mani, P.; Jain, S.K.; Prakash, P.; Singh, V.P.; Tullos, D.; Kumar, S.; Agarwal, S.P.; Dimri, A.P. A brief review of flood forecasting techniques and their applications. Int. J. River Basin Manag. 2018, 16, 329–344. [Google Scholar] [CrossRef]
- Kaya, C.M.; Tayfur, G.; Gungor, O. Predicting flood plain inundation for natural channels having no upstream gauged stations. J. Water Clim. Chang. 2019, 10, 360–372. [Google Scholar] [CrossRef]
- Ming, X.; Liang, Q.; Xia, X.; Li, D.; Fowler, H.J. Real-time flood forecasting based on a high-performance 2-D hydrodynamic model and numerical weather predictions. Water Resour. Res. 2020, 56, e2019WR025583. [Google Scholar] [CrossRef]
- Rios, V.S.; Avansi, G.D.; Schiozer, D.J. Practical workflow to improve numerical performance in time-consuming reservoir simulation models using submodels and shorter period of time. J. Pet. Sci. Eng. 2020, 195, 107547. [Google Scholar] [CrossRef]
- Spiliopoulos, G.; Bereta, K.; Zissis, D.; Memos, C.; Makris, C.; Metallinos, A.; Kafarebas, T.; Chondros, M.; Emmanouilidou, M.; Papadimitriou, A.; et al. A big data framework for modelling and simulating high-resolution hydrodynamic models in sea harbours. In Proceedings of the Global Oceans 2020: Singapore—U.S. Gulf Coast, Biloxi, MS, USA, 5–30 October 2020. [Google Scholar] [CrossRef]
- Chondros, M.; Metallinos, A.; Papadimitriou, A.; Memos, C.; Tsoukala, V. A coastal flood early-warning system based on offshore sea state forecasts and artificial neural networks. J. Mar. Sci. Eng. 2021, 9, 1272. [Google Scholar] [CrossRef]
- Maschio, C.; Avansi, G.D.; da Silva, F.B.M.; Schiozer, D.J. Data assimilation for uncertainty reduction using different fidelity numerical models. J. Pet. Sci. Eng. 2022, 209, 109851. [Google Scholar] [CrossRef]
- Wu, Z.; Shen, Y.; Wang, H.; Wu, M. Assessing urban flood disaster risk using Bayesian network model and GIS applications. Geomat. Nat. Hazards Risk 2019, 10, 2163–2184. [Google Scholar] [CrossRef]
- Farooq, M.; Shafique, M.; Khattak, M.S. Flood hazard assessment and mapping of River Swat using HEC-RAS 2D model and high-resolution 12-m TanDEM-X DEM (WorldDEM). Nat. Hazards 2019, 97, 477–492. [Google Scholar] [CrossRef]
- Bezbradica, M.; Crane, M.; Ruskin, H.J. Release modelling of nanoencapsulated food ingredients by probabilistic models: Cellular automata and Monte Carlo methods. In Release and Bioavailability of Nanoencapsulated Food Ingredients; Academic Press: Cambridge, MA, USA, 2020; pp. 273–309. [Google Scholar] [CrossRef]
- Arabameri, A.; Rezaei, K.; Cerdà, A.; Conoscenti, C.; Kalantari, Z. A comparison of statistical methods and multi-criteria decision making to map flood hazard susceptibility in Northern Iran. Sci. Total Environ 2019, 660, 443–458. [Google Scholar] [CrossRef] [PubMed]
- Sriram, S.; Ramachandran, M.; Chinnasamy, S.; Mathivanan, G. A Review on Multi-Criteria Decision-Making and Its Application. REST J. Emerg. Trends Model. Manuf. 2022, 7, 101–107. [Google Scholar]
- Thakkar, J.J. Decision-making trial and evaluation laboratory (DEMATEL). In Multi-Criteria Decision Making; Springer: Singapore, 2021; pp. 139–159. [Google Scholar]
- Kadoić, N.; Divjak, B.; Begičević Ređep, N. Integrating the DEMATEL with the analytic network process for effective decision-making. Cent. Eur. J. Oper. Res. 2019, 27, 653–678. [Google Scholar] [CrossRef]
- Kanani-Sadat, Y.; Arabsheibani, R.; Karimipour, F.; Nasseri, M. A new approach to flood susceptibility assessment in data-scarce and ungauged regions based on GIS-based hybrid multi criteria decision-making method. J. Hydrol. 2019, 572, 17–31. [Google Scholar] [CrossRef]
- Mondal, M.; Biswas, A.; Haldar, S.; Mandal, S.; Mandal, P.; Bhattacharya, S.; Paul, S. Rural livelihood risk to hydro-meteorological extreme events: Empirical evidence from Indian Sundarban applying IPCC-AR5 and DEMATEL methodology. Int. J. Disaster Risk Reduct. 2022, 77, 103100. [Google Scholar] [CrossRef]
- Ekmekcioğlu, Ö.; Koc, K.; Özger, M. Towards flood risk mapping based on multi-tiered decision making in a densely urbanized metropolitan city of Istanbul. Sustain. Cities Soc. 2022, 80, 103759. [Google Scholar] [CrossRef]
- Azhar, N.A.; Radzi, N.A.; Wan Ahmad, W.S.H.M. Multi-criteria Decision Making: A Systematic Review. Recent Adv. Electr. Electron. Eng. Former. Recent Pat. Electr. Electron. Eng. 2021, 14, 779–801. [Google Scholar] [CrossRef]
- Skvarciany, V.; Vidžiūnaitė, S. Decent work and economic growth: The case study of the BRICS countries. Forum Sci. Oeconomia 2022, 10, 73–89. [Google Scholar]
- Thakkar, J.J. Technique for order preference and similarity to ideal solution (TOPSIS). In Multi-Criteria Decision Making; Springer: Singapore, 2021; pp. 83–91. [Google Scholar]
- Huang, C.N.; Lo, H.W. A Hybrid Z-Based MADM Model for the Evaluation of Urban Resilience. Math. Probl. Eng. 2021, 2021, 9474753. [Google Scholar] [CrossRef]
- Mahmood, A.; Arshad Ali, A.; Nazam, M.; Nazim, M. Developing an interplay among the psychological barriers for the adoption of industry 4.0 phenomenon. PLoS ONE 2021, 16, e0255115. [Google Scholar] [CrossRef]
- Irfan, M.; Elavarasan, R.M.; Ahmad, M.; Mohsin, M.; Dagar, V.; Hao, Y. Prioritizing and overcoming biomass energy barriers: Application of AHP and G-TOPSIS approaches. Technol. Forecast. Soc. Chang. 2022, 177, 121524. [Google Scholar] [CrossRef]
- Rafiei-Sardooi, E.; Azareh, A.; Choubin, B.; Mosavi, A.H.; Clague, J.J. Evaluating urban flood risk using hybrid method of TOPSIS and machine learning. Int. J. Disaster Risk Reduct. 2021, 66, 102614. [Google Scholar] [CrossRef]
- Thakkar, J.J. Preference Ranking organisation Method for Enrichment Evaluations (PROMETHEE). In Multi-Criteria Decision Making; Springer: Singapore, 2021; pp. 119–127. [Google Scholar]
- Uzun, B.; Almasri, A.; Uzun Ozsahin, D. Preference rankings organisation method for enrichment evaluation (PROMETHEE). In Application of Multi-Criteria Decision Analysis in Environmental and Civil Engineering; Springer: Cham, Switzerland, 2021; pp. 37–41. [Google Scholar]
- Abdullah, L.; Chan, W.; Afshari, A. Application of PROMETHEE method for green supplier selection: A comparative result based on preference functions. J. Ind. Eng. Int. 2019, 15, 271–285. [Google Scholar] [CrossRef]
- Díaz, H.; Loughney, S.; Wang, J.; Soares, C.G. Comparison of multicriteria analysis techniques for decision making on floating offshore wind farms site selection. Ocean. Eng. 2022, 248, 110751. [Google Scholar] [CrossRef]
- Mohdiwale, S.; Sahu, M.; Sinha, G.R.; Bajaj, V. Automated cognitive workload assessment using logical teaching learning-based optimization and PROMETHEE multi-criteria decision making approach. IEEE Sens. J. 2020, 20, 13629–13637. [Google Scholar] [CrossRef]
- Uğur, L.O. Selection of architecture company with PROMETHEE method. Repozytorium CeON 2018, 2018, 239–257. [Google Scholar]
- Moreira, M.Â.L.; de Araújo Costa, I.P.; Pereira, M.T.; Dos Santos, M.; Gomes, C.F.S.; Muradas, F.M. PROMETHEE-SAPEVO-M1 a Hybrid approach based on ordinal and cardinal inputs: Multi-Criteria evaluation of helicopters to support brazilian navy operations. Algorithms 2021, 14, 140. [Google Scholar] [CrossRef]
- Babaei, S.; Ghazavi, R.; Erfanian, M. Urban flood simulation and prioritization of critical urban sub-catchments using SWMM model and PROMETHEE II approach. Phys. Chem. Earth Parts A/B/C 2018, 105, 3–11. [Google Scholar] [CrossRef]
- Ramík, J. Pairwise Comparisons Method; Lecture Notes in Economics and Mathematical Systems; Springer: Cham, Switzerland, 2020; Volume 10, pp. 978–983. [Google Scholar]
- Faregh, W.; Benkhaled, A. GIS-based multicriteria approach for flood risk assessment in Sigus city, east Algeria. Arab. J. Geosci. 2021, 14, 1152. [Google Scholar] [CrossRef]
- Spanidis, P.M.; Roumpos, C.; Pavloudakis, F. A fuzzy-AHP methodology for Planning the risk management of Natural hazards in surface mining projects. Sustainability 2021, 13, 2369. [Google Scholar] [CrossRef]
- Li, Y.; Wei, M.; Liu, L.; Yu, B.; Dong, Z.; Xue, Q. Evaluation of the effectiveness of VOC-contaminated soil preparation based on AHP-CRITIC-TOPSIS model. Chemosphere 2021, 271, 129571. [Google Scholar] [CrossRef] [PubMed]
- Goumrasa, A.; Guendouz, M.; Guettouche, M.S.; Belaroui, A. Flood hazard susceptibility assessment in Chiffa wadi watershed and along the first section of Algeria North–South highway using GIS and AHP method. Appl. Geomat. 2021, 13, 565–585. [Google Scholar] [CrossRef]
- Kwatra, S.; Kumar, A.; Sharma, S.; Sharma, P. Stakeholder participation in prioritizing sustainability issues at regional level using analytic hierarchy process (AHP) technique: A case study of Goa, India. Environ. Sustain. Indic. 2021, 11, 100116. [Google Scholar] [CrossRef]
- Marović, I.; Perić, M.; Hanak, T. A multi-criteria decision support concept for selecting the optimal contractor. Appl. Sci. 2021, 11, 1660. [Google Scholar] [CrossRef]
- Mohanty, L.; Maiti, S. Probability of glacial lake outburst flooding in the Himalaya. Resour. Environ. Sustain. 2021, 5, 100031. [Google Scholar] [CrossRef]
- Dahri, N.; Yousfi, R.; Bouamrane, A.; Abida, H.; Pham, Q.B.; Derdous, O. Comparison of analytic network process and artificial neural network models for flash flood susceptibility assessment. J. Afr. Earth Sci. 2022, 193, 104576. [Google Scholar] [CrossRef]
- Thakkar, J.J. Analytic Hierarchy Process (AHP). In Multi-Criteria Decision Making; Springer: Singapore, 2021; pp. 33–62. [Google Scholar]
- Peng, K.H.; Tzeng, G.H. Exploring heritage tourism performance improvement for making sustainable development strategies using the hybrid-modified MADM model. Curr. Issues Tour. 2019, 22, 921–947. [Google Scholar] [CrossRef]
- Thakkar, J.J. Analytic Network Process (ANP). In Multi-Criteria Decision Making; Springer: Singapore, 2021; pp. 63–82. [Google Scholar]
- Kovačević, M.S.; Librić, L.; Ivoš, G.; Cerić, A. Application of reliability analysis for risk ranking in a levee reconstruction project. Sustainability 2020, 12, 1404. [Google Scholar] [CrossRef]
- Yariyan, P.; Avand, M.; Abbaspour, R.A.; Torabi Haghighi, A.; Costache, R.; Ghorbanzadeh, O.; Janizadeh, S.; Blaschke, T. Flood susceptibility mapping using an improved analytic network process with statistical models. Geomat. Nat. Hazards Risk 2020, 11, 2282–2314. [Google Scholar] [CrossRef]
- Dano, U.L.; Balogun, A.-L.; Matori, A.-N.; Wan Yusouf, K.; Abubakar, I.R.; Said Mohamed, M.A.; Aina, Y.A.; Pradhan, B. Flood Susceptibility Mapping Using GIS-Based Analytic Network Process: A Case Study of Perlis, Malaysia. Water 2019, 11, 615. [Google Scholar] [CrossRef]
- Chukwuma, E.; Okonkwo, C.; Ojediran, J.; Anizoba, D.; Ubah, J.; Nwachukwu, C. A GIS based flood vulnerability modelling of Anambra state using an integrated IVFRN-DEMATEL-ANP model. Heliyon 2021, 7, e08048. [Google Scholar] [CrossRef] [PubMed]
- Zhang, G.; Thai, V.V. Expert elicitation and Bayesian Network modeling for shipping accidents: A literature review. Saf. Sci. 2016, 87, 53–62. [Google Scholar] [CrossRef]
- Van de Schoot, R.; Depaoli, S.; King, R.; Kramer, B.; Märtens, K.; Tadesse, M.G.; Vannucci, M.; Gelman, A.; Veen, D.; Willemsen, J.; et al. Publisher correction: Bayesian statistics and modelling. Nat. Rev. Methods Prim. 2021, 1, 1. [Google Scholar] [CrossRef]
- Wilson, A.G.; Izmailov, P. Bayesian deep learning and a probabilistic perspective of generalization. Adv. Neural Inf. Process. Syst. 2020, 33, 4697–4708. [Google Scholar]
- Keprate, A.; Moslemian, R. Multiscale Damage Modelling of Composite Materials Using Bayesian Network. In Proceedings of the 1st International Conference on Structural Damage Modelling and Assessment; Springer: Singapore, 2021; pp. 135–150. [Google Scholar]
- Marcot, B.G.; Penman, T.D. Advances in Bayesian network modelling: Integration of modelling technologies. Environ. Model. Softw. 2019, 111, 386–393. [Google Scholar]
- Goodarzi, L.; Banihabib, M.E.; Roozbahani, A.; Dietrich, J. Bayesian network model for flood forecasting based on atmospheric ensemble forecasts. Nat. Hazards Earth Syst. Sci. 2019, 19, 2513–2524. [Google Scholar] [CrossRef]
- Klemas, V. Remote sensing of floods and flood-prone areas: An overview. J. Coast. Res. 2015, 31, 1005–1013. [Google Scholar] [CrossRef]
- Fattore, C.; Abate, N.; Faridani, F.; Masini, N.; Lasaponara, R. Google earth engine as multisensor open-source tool for supporting the preservation of archaeological areas: The case study of flood and fire mapping in Metaponto, Italy. Sensors 2021, 21, 1791. [Google Scholar] [CrossRef]
- Gorelick, N.; Hancher, M.; Dixon, M.; Ilyushchenko, S.; Thau, D.; Moore, R. Google Earth Engine: Planetary-scale geospatial analysis for everyone. Remote Sens. Environ. 2017, 202, 18–27. [Google Scholar] [CrossRef]
- Li, M.; Liu, K. Probabilistic prediction of significant wave height using dynamic Bayesian network and information flow. Water 2020, 20, 2075. [Google Scholar] [CrossRef]











| Natural Disaster | Flooding | Percentage | |
|---|---|---|---|
| Deaths | 32,447,171 | 6,994,878 | 21.56 |
| Injured | 10,213,349 | 1,374,664 | 13.46 |
| The number of people affected | 8,142,696,037 | 3,798,244,028 | 46.65 |
| Number of people made homeless | 178,110,836 | 93,636,158 | 52.57 |
| Total people affected | 8,331,020,222 | 3,893,254,850 | 46.73 |
| Natural Disaster | Flooding | Percentage | |
|---|---|---|---|
| Reconstruction Costs (‘000 US$) | 74,159,793 | 3,314,993 | 4.47 |
| Reconstruction Costs, Adjusted (‘000 US$) | 100,209,663 | 4,017,467 | 4.01 |
| Insured Damages (‘000 US$) | 875,638,961 | 89,040,096 | 10.17 |
| Insured Damages, Adjusted (‘000 US$) | 1,097,861,950 | 102,014,849 | 9.29 |
| Total Damages (‘000 US$) | 3,867,165,532 | 923,505,982 | 23.88 |
| Total Damages, Adjusted (‘000 US$) | 5,477,706,724 | 1,335,436,720 | 24.38 |
| Description | Results |
|---|---|
| Timespan | 2017–2022 |
| Sources (Journals) | 311 |
| Documents | 1101 |
| Average years from publication | 2.32 |
| Average citations per document | 14.51 |
| Average citations per year per doc | 3.72 |
| References | 59,827 |
| Article | 1101 |
| Author’s Keywords (DE) | 3104 |
| Authors | 3535 |
| Author Appearances | 5118 |
| Authors of single-authored documents | 24 |
| Authors of multi-authored documents | 3511 |
| Single-authored documents | 29 |
| Documents per Author | 0.311 |
| Authors per Document | 3.21 |
| Co-Authors per Documents | 4.65 |
| Collaboration Index | 3.28 |
Disclaimer/Publisher’s Note: The statements, opinions and data contained in all publications are solely those of the individual author(s) and contributor(s) and not of MDPI and/or the editor(s). MDPI and/or the editor(s) disclaim responsibility for any injury to people or property resulting from any ideas, methods, instructions or products referred to in the content. |
© 2023 by the authors. Licensee MDPI, Basel, Switzerland. This article is an open access article distributed under the terms and conditions of the Creative Commons Attribution (CC BY) license (https://creativecommons.org/licenses/by/4.0/).
Share and Cite
Antwi-Agyakwa, K.T.; Afenyo, M.K.; Angnuureng, D.B. Know to Predict, Forecast to Warn: A Review of Flood Risk Prediction Tools. Water 2023, 15, 427. https://doi.org/10.3390/w15030427
Antwi-Agyakwa KT, Afenyo MK, Angnuureng DB. Know to Predict, Forecast to Warn: A Review of Flood Risk Prediction Tools. Water. 2023; 15(3):427. https://doi.org/10.3390/w15030427
Chicago/Turabian StyleAntwi-Agyakwa, Kwesi Twum, Mawuli Kwaku Afenyo, and Donatus Bapentire Angnuureng. 2023. "Know to Predict, Forecast to Warn: A Review of Flood Risk Prediction Tools" Water 15, no. 3: 427. https://doi.org/10.3390/w15030427
APA StyleAntwi-Agyakwa, K. T., Afenyo, M. K., & Angnuureng, D. B. (2023). Know to Predict, Forecast to Warn: A Review of Flood Risk Prediction Tools. Water, 15(3), 427. https://doi.org/10.3390/w15030427

