The Effect of the El Nino Southern Oscillation on Precipitation Extremes in the Hindu Kush Mountains Range
Abstract
:1. Introduction
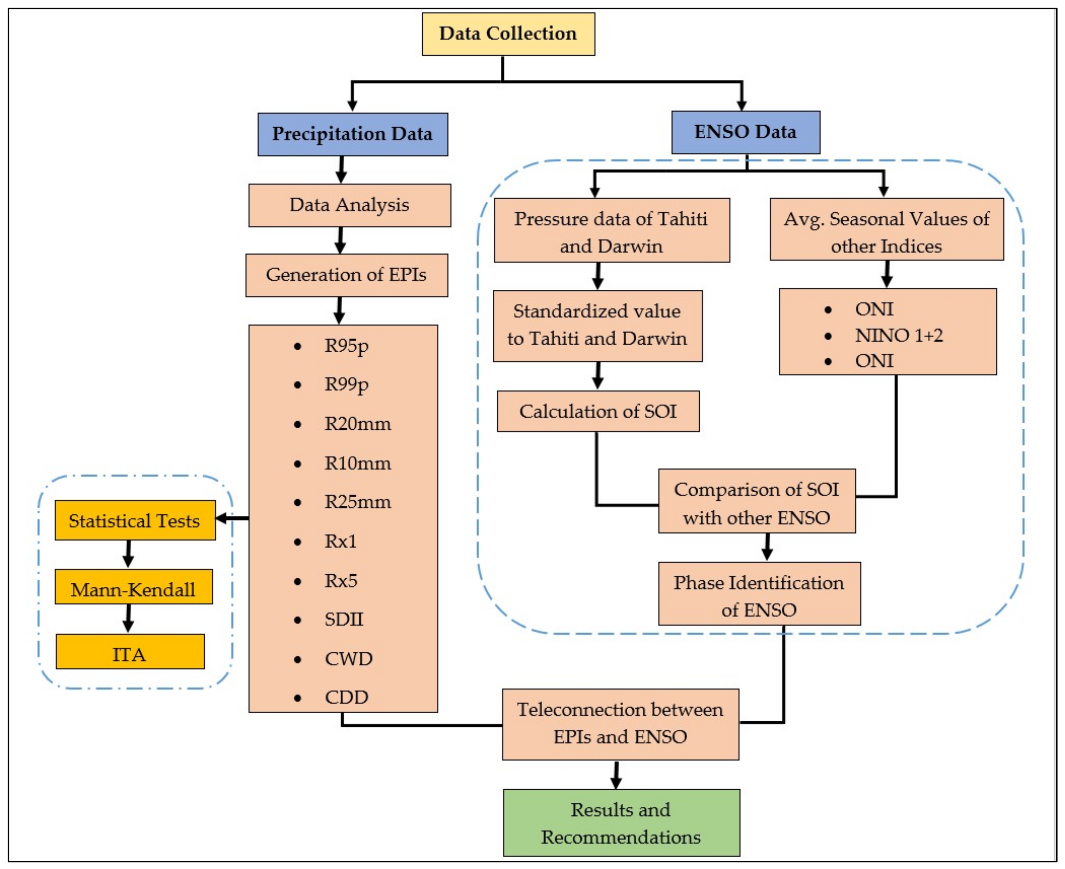
2. Materials and Methods
2.1. Study Area and Data Sets
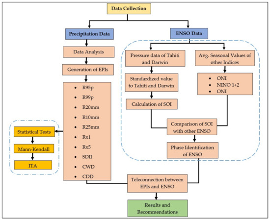
2.2. Data Collection
2.3. Precipitation Extreme Indices
2.4. Spatiotemporal Variation in Indices
2.4.1. Mann–Kendall Test
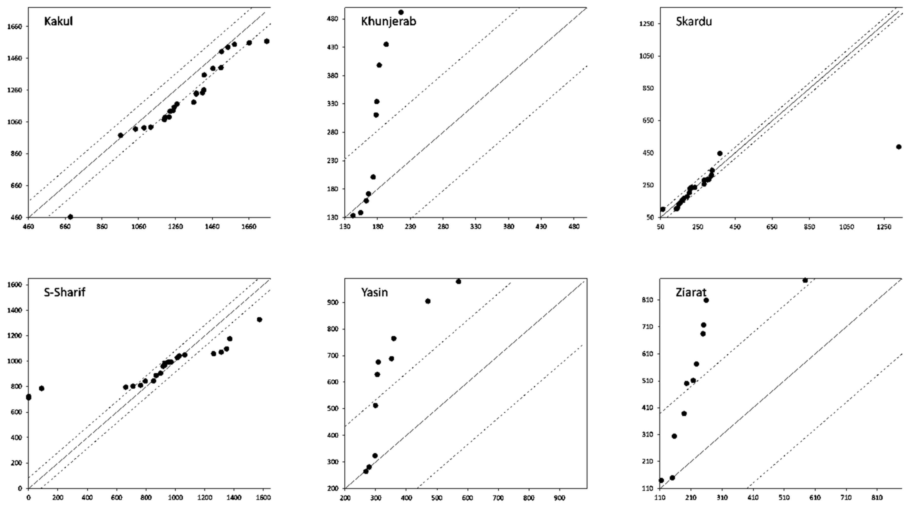
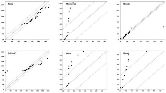
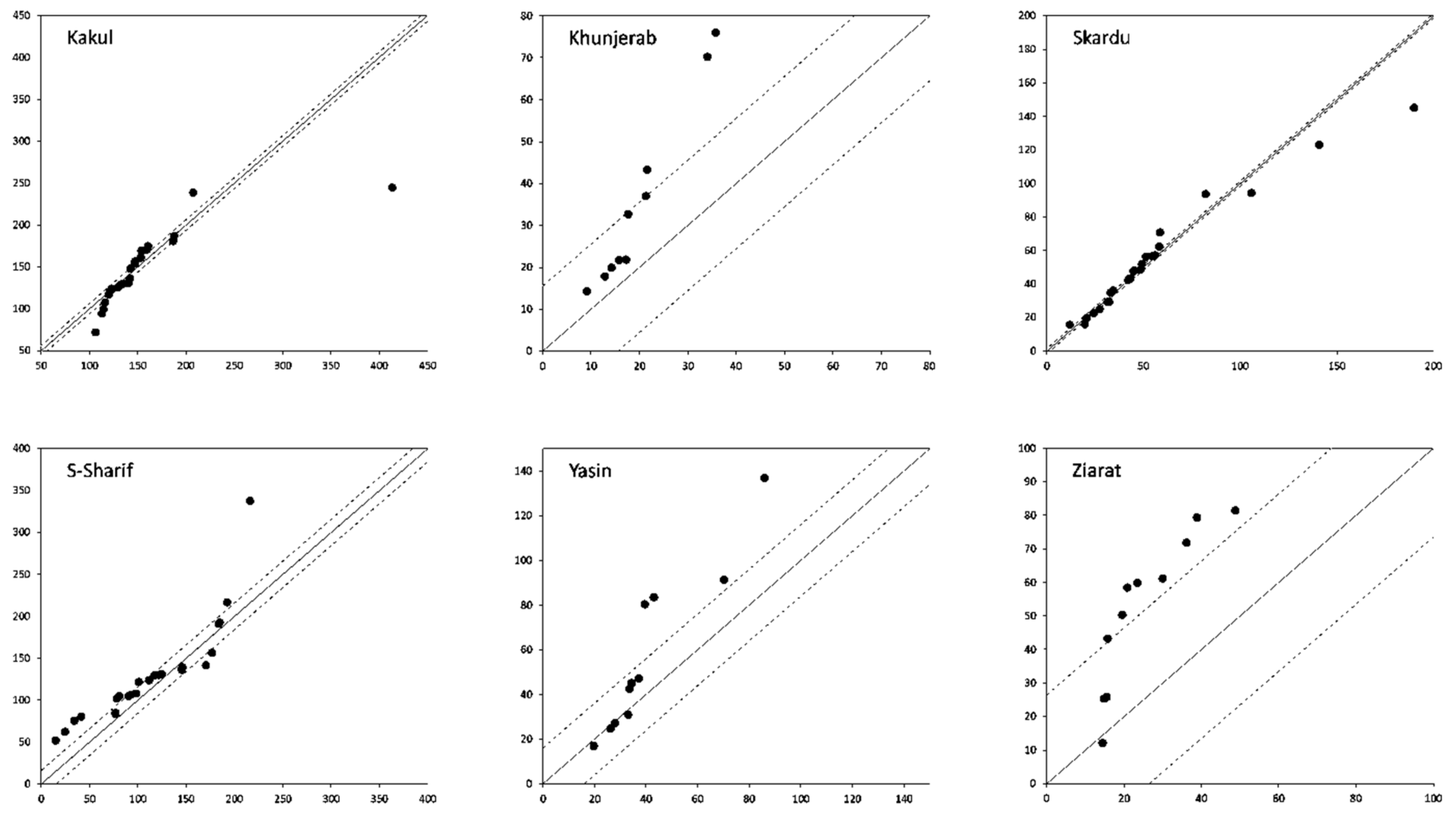
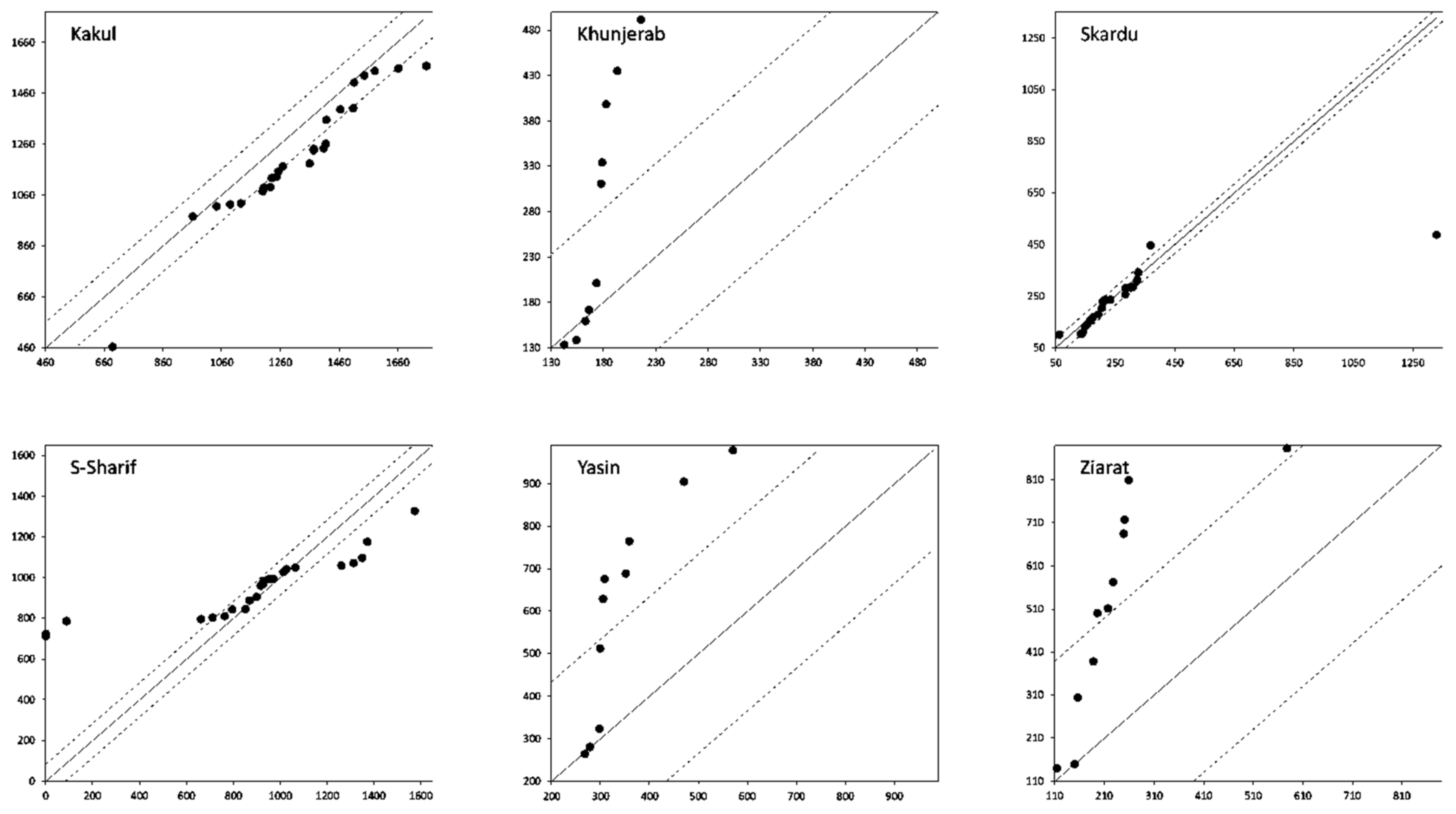
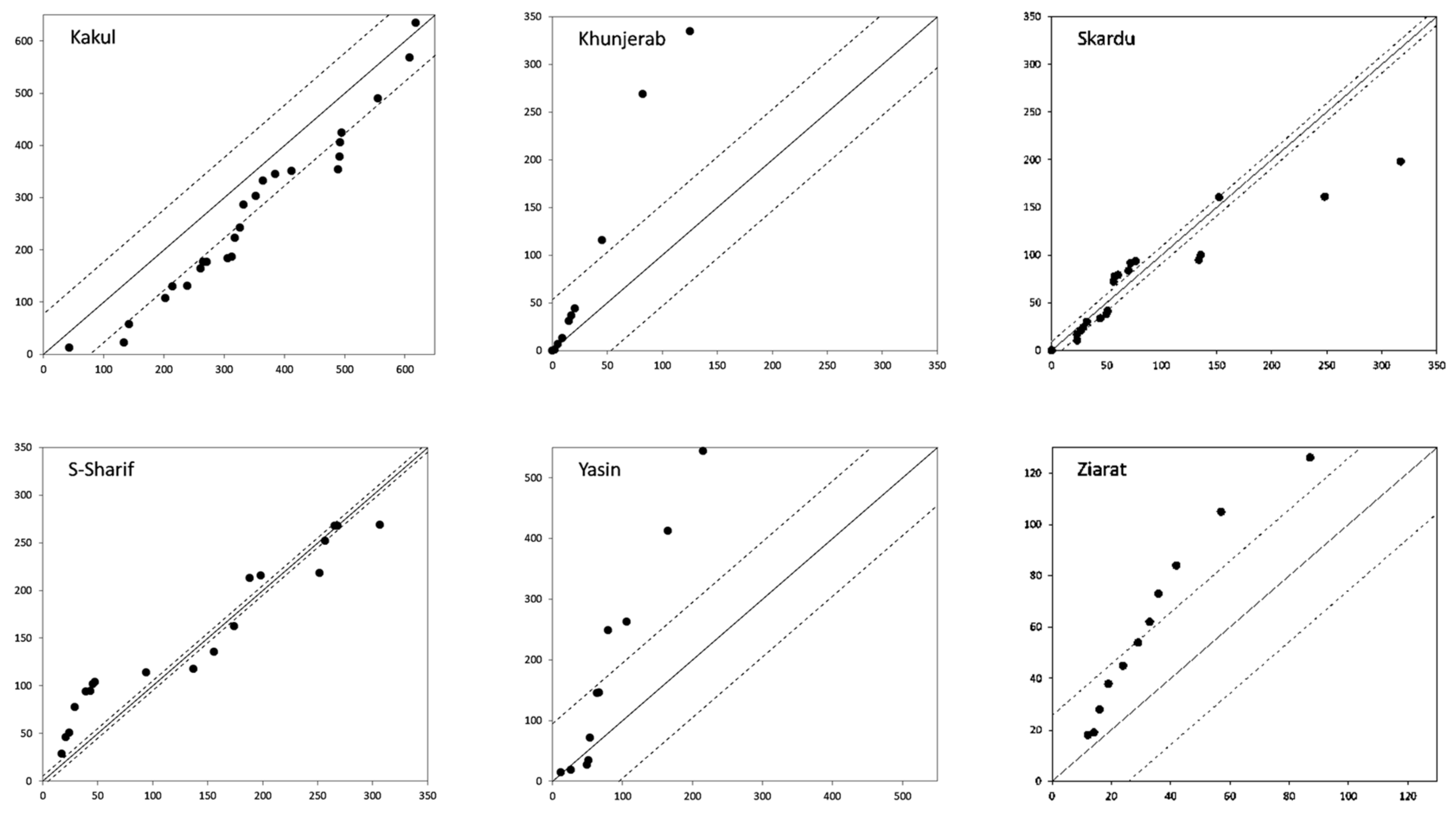
2.4.2. Innovative Trend Analysis (ITA)
2.5. ENSO Index
Derivation of SOI
2.6. Oceanic ENSO Indices
2.7. Teleconnections of ENSO
Pearson Correlation Method
3. Results and Discussion
3.1. Spatiotemporal Variations in Precipitation over the Upper Indus Basin
3.2. Spatiotemporal Variation in EPI
3.3. Comparison of MK and ITA
3.4. Comparison of ENSO Indices
3.5. Phase Identification
3.6. Precipitation Trend during ENSO Phase in UIB
3.7. Correlation of ENSO Indices and EPIs
3.7.1. Annual Scale Correlations
3.7.2. Seasonal Scale Correlations
3.8. Overall Trends in UIB
Highly Elevated Stations’ Trends in UIB
4. Conclusions
- ■
- An analysis of 132 time series revealed that 47% and 52% trends were significant for the MK test and ITA, respectively. CDD, CWD, and PRCPTOT showed mostly increasing significant trends for the EPIs.
- ■
- However, the CDD index is increasing by 0.13 days/year, whereas CWD is increasing by 0.09 days/year. This shows that the increase in CDD can cause drought conditions in the UIB.
- ■
- The very heavy precipitation days indices depicted decreasing trends for almost all of the regions and showed significant negative trends for two to four stations. However, it was seen that the overall magnitudes of R10 and R20mm were increasing with small rates of 0.06 and 0.02 days/year.
- ■
- Rx1 and Rx5 are decreasing at the rates of 0.08 and 0.05 mm/year, with eight stations showing decreasing trends, but only three to four stations showed significant trends.
- ■
- R95p and R99p also depicted decreasing trends for eight stations, but an overall increase in the magnitudes of 0.11 and 0.08 mm/days was observed.
- ■
- On the other hand, the SDII exhibited a decrease in magnitude by 0.02 mm/day/year. Nine stations displayed decreasing trends, with five stations showing significant trends.
- ■
- The climate indices revealed that there is a very slow increase in precipitation extremes for most of the indices, and decreasing trends in the Rx1, Rx5, and SDII indices.
- ■
- The correlation analysis revealed that the CDD index is significantly positively correlated with the ENSO indices during the winter period, and the inverse is true in the warm period. We can accept that the ENSO can reduce CDD in the warm phase and can increase CDD in the cold phase, as the warm phase, El Nino, increases precipitation.
- ■
- PRCPTOT exhibited a significant negative relationship with the SOI which indicates the increase in total precipitation during the El Nino phase of the ENSO.
- ■
- R95p and R99p also displayed negative relationships with the SOI in most of the stations, revealing that El Nino can cause more precipitation in the area.
- ■
- The maximum number of 1-day and 5-day precipitation indices also revealed that there is an increase in such days during the El Nino phase, causing more precipitation.
Author Contributions
Funding
Data Availability Statement
Acknowledgments
Conflicts of Interest
Appendix A




















References
- Zhou, G.; Li, W.; Zhou, X.; Tan, Y.; Lin, G.; Li, X.; Deng, R. An innovative echo detection system with STM32 gated and PMT adjustable gain for airborne LiDAR. Int. J. Remote Sens. 2021, 42, 9187–9211. [Google Scholar] [CrossRef]
- Zhou, G.; Deng, R.; Zhou, X.; Long, S.; Li, W.; Lin, G.; Li, X. Gaussian Inflection Point Selection for LiDAR Hidden Echo Signal Decomposition. IEEE Geosci. Remote Sens. Lett. 2021, 19, 6502705. [Google Scholar] [CrossRef]
- Zhou, G.; Zhang, R.; Huang, S. Generalized Buffering Algorithm. IEEE Access 2021, 9, 27140–27157. [Google Scholar] [CrossRef]
- Hashmi, H.N.; Siddiqui, Q.T.M.; Ghumman, A.R.; Kamal, M.A.; Mughal, H.U.R. A critical analysis of 2010 floods in Pakistan. Afr. J. Agric. Res. 2012, 7, 1054–1067. [Google Scholar] [CrossRef]
- Gaurav, K.; Sinha, R.; Panda, P.K. The Indus flood of 2010 in Pakistan: A perspective analysis using remote sensing data. Nat. Hazards 2011, 59, 1815–1826. [Google Scholar] [CrossRef]
- Carter, B.; Pozarny, P. National Disaster Management Authorities; GSDRC Helpdesk Research Report 1359; University of Birmingham: Birmingham, UK, 2016. [Google Scholar]
- Khan, A.N.; Khan, S.N. Drought Risk and Reduction Approaches in Pakistan. In Drought Risk and Reduction Approaches in Pakistan; Springer: Berlin/Heidelberg, Germany, 2015; pp. 131–143. [Google Scholar]
- Hirons, L.; Klingaman, N. La Niña 2016/2017: Historical Impact Analysis. 2016. Available online: https://www.gov.uk/research-for-development-outputs/la-nina-2016-2017-historical-impact-analysis (accessed on 12 December 2023).
- Tian, H.F.; Huang, N.; Niu, Z.; Qin, Y.C.; Pei, J.; Wang, J. Mapping Winter Crops in China with Multi-Source Satellite Imagery and Phenology-Based Algorithm. Remote Sens. 2019, 11, 820. [Google Scholar] [CrossRef]
- Tian, H.; Pei, J.; Huang, J.; Li, X.; Wang, J.; Zhou, B.; Qin, Y.; Wang, L. Garlic and Winter Wheat Identification Based on Active and Passive Satellite Imagery and the Google Earth Engine in Northern China. Remote Sens. 2020, 12, 3539. [Google Scholar] [CrossRef]
- Yu, L.; Zhong, S.; Heilman, W.E.; Bian, X. A comparison of the effects of El Niño and El Niño Modoki on subdaily extreme precipitation occurrences across the contiguous United States. J. Geophys. Res. Atmos. 2017, 122, 7401–7415. [Google Scholar] [CrossRef]
- Gao, C.; Hao, M.; Chen, J.; Gu, C. Simulation and design of joint distribution of rainfall and tide level in Wuchengxiyu Region, China. Urban Clim. 2021, 40, 101005. [Google Scholar] [CrossRef]
- Xu, Z.; Li, X.; Li, J.; Xue, Y.; Jiang, S.; Liu, L.; Luo, Q.; Wu, K.; Zhang, N.; Feng, Y.; et al. Characteristics of Source Rocks and Genetic Origins of Natural Gas in Deep Formations, Gudian Depression, Songliao Basin, NE China. ACS Earth Space Chem. 2022, 6, 1750–1771. [Google Scholar] [CrossRef]
- DeFlorio, M.J.; Pierce, D.W.; Cayan, D.R.; Miller, A.J. Western U.S. Extreme Precipitation Events and Their Relation to ENSO and PDO in CCSM4. J. Clim. 2013, 26, 4231–4243. [Google Scholar] [CrossRef]
- Goly, A.; Teegavarapu, R.S.V. Individual and coupled influences of AMO and ENSO on regional precipitation characteristics and extremes. Water Resour. Res. 2014, 50, 4686–4709. [Google Scholar] [CrossRef]
- Xu, J.; Lan, W.; Ren, C.; Zhou, X.; Wang, S.; Yuan, J. Modeling of coupled transfer of water, heat and solute in saline loess considering sodium sulfate crystallization. Cold Reg. Sci. Technol. 2021, 189, 103335. [Google Scholar] [CrossRef]
- Rashid, A. Impact of el-nino on summer monsoon rainfall of pakistan. Pak. J. Meteorol. 2004, 1, 35–43. [Google Scholar]
- Mahmood, A.; Khan, T.M.A.; Faisal, N. Correlation between multivariate enso index (mei) and pakistan’s summer rainfall. Pak. J. Meteorol. 2004, 1, 53–64. [Google Scholar]
- Hoyt, J.C. Drought of 1936, with Discussion on the Significance of Drought in Relation to Climate; U.S. Government Publishing Office: Washington, DC, USA, 1938. [CrossRef]
- Zhu, X.; Xu, Z.; Liu, Z.; Liu, M.; Yin, Z.; Yin, L.; Zheng, W. Impact of dam construction on precipitation: A regional perspective. Mar. Freshw. Res. 2022, 74, 877–890. [Google Scholar] [CrossRef]
- Kaskaoutis, D.; Houssos, E.; Solmon, F.; Legrand, M.; Rashki, A.; Dumka, U.; Francois, P.; Gautam, R.; Singh, R. Impact of atmospheric circulation types on southwest Asian dust and Indian summer monsoon rainfall. Atmos. Res. 2018, 201, 189–205. [Google Scholar] [CrossRef]
- Masood, M.U.; Haider, S.; Rashid, M.; Aldlemy, M.S.; Pande, C.B.; Đurin, B.; Homod, R.Z.; Alshehri, F.; Elkhrachy, I. Quantifying the Impacts of Climate and Land Cover Changes on the Hydrological Regime of a Complex Dam Catchment Area. Sustainability 2023, 15, 15223. [Google Scholar] [CrossRef]
- Haider, S.; Masood, M.U.; Rashid, M.; Alshehri, F.; Pande, C.B.; Katipoğlu, O.M.; Costache, R. Simulation of the Potential Impacts of Projected Climate and Land Use Change on Runoff under CMIP6 Scenarios. Water 2023, 15, 3421. [Google Scholar] [CrossRef]
- Xie, X.; Xie, B.; Cheng, J.; Chu, Q.; Dooling, T. A simple Monte Carlo method for estimating the chance of a cyclone impact. Nat. Hazards 2021, 107, 2573–2582. [Google Scholar] [CrossRef]
- Wu, X.; Guo, S.; Qian, S.; Wang, Z.; Lai, C.; Li, J.; Liu, P. Long-range precipitation forecast based on multipole and preceding fluctuations of sea surface temperature. Int. J. Clim. 2022, 42, 8024–8039. [Google Scholar] [CrossRef]
- Yin, L.; Wang, L.; Li, T.; Lu, S.; Yin, Z.; Liu, X.; Li, X.; Zheng, W. U-Net-STN: A Novel End-to-End Lake Boundary Prediction Model. Land 2023, 12, 1602. [Google Scholar] [CrossRef]
- Yin, L.; Wang, L.; Keim, B.D.; Konsoer, K.; Yin, Z.; Liu, M.; Zheng, W. Spatial and wavelet analysis of precipitation and river discharge during operation of the Three Gorges Dam, China. Ecol. Indic. 2023, 154, 110837. [Google Scholar] [CrossRef]
- Gong, S.; Bai, X.; Luo, G.; Li, C.; Wu, L.; Chen, F.; Ran, C.; Xi, H.; Zhang, S. Climate change has enhanced the positive contribution of rock weathering to the major ions in riverine transport. Glob. Planet. Chang. 2023, 228, 104203. [Google Scholar] [CrossRef]
- Hussain, D.; Kuo, C.-Y.; Hameed, A.; Tseng, K.-H.; Jan, B.; Abbas, N.; Kao, H.-C.; Lan, W.-H.; Imani, M. Spaceborne Satellite for Snow Cover and Hydrological Characteristic of the Gilgit River Basin, Hindukush–Karakoram Mountains, Pakistan. Sensors 2019, 19, 531. [Google Scholar] [CrossRef] [PubMed]
- Hasson, S.U.; Böhner, J.; Lucarini, V. Prevailing climatic trends and runoff response from Hindukush–Karakoram–Himalaya, upper Indus Basin. Earth Syst. Dyn. 2017, 8, 337–355. [Google Scholar] [CrossRef]
- Anjum, M.N.; Ding, Y.; Shangguan, D. Simulation of the projected climate change impacts on the river flow regimes under CMIP5 RCP scenarios in the westerlies dominated belt, northern Pakistan. Atmos. Res. 2019, 227, 233–248. [Google Scholar] [CrossRef]
- Rashid, M.; Haider, S.; Masood, M.U.; Pande, C.B.; Tolche, A.D.; Alshehri, F.; Costache, R.; Elkhrachy, I. Sustainable Water Management for Small Farmers with Center-Pivot Irrigation: A Hydraulic and Structural Design Perspective. Sustainability 2023, 15, 16390. [Google Scholar] [CrossRef]
- Forsythe, N.; Fowler, H.J.; Blenkinsop, S.; Burton, A.; Kilsby, C.G.; Archer, D.R.; Harpham, C.; Hashmi, M.Z. Application of a stochastic weather generator to assess climate change impacts in a semi-arid climate: The Upper Indus Basin. J. Hydrol. 2014, 517, 1019–1034. [Google Scholar] [CrossRef]
- Bin Farhan, S.; Zhang, Y.; Aziz, A.; Gao, H.; Ma, Y.; Kazmi, J.; Shahzad, A.; Hussain, I.; Mansha, M.; Umar, M.; et al. Assessing the Impacts of Climate Change on the High Altitude Snow- and Glacier-Fed Hydrological Regimes of Astore and Hunza, the Sub-Catchments of Upper Indus Basin. J. Water Clim. Chang. 2018, 11, 479–490. [Google Scholar] [CrossRef]
- Nagra, M.; Masood, M.U.; Haider, S.; Rashid, M. Assessment of Spatiotemporal Droughts through Machine Learning Algorithm over Pakistan. In Proceedings of the 2nd National Conference on Sustainable Water Resources Management (SWRM-22) at Center of Excellence in Water Resources Engineering, UET, Lahore, Pakistan, 16 November 2022; p. 8670. [Google Scholar]
- Liu, Z.; Xu, J.; Liu, M.; Yin, Z.; Liu, X.; Yin, L.; Zheng, W. Remote sensing and geostatistics in urban water-resource monitoring: A review. Mar. Freshw. Res. 2023, 74, 747–765. [Google Scholar] [CrossRef]
- Zhang, S.; Bai, X.; Zhao, C.; Tan, Q.; Luo, G.; Wang, J.; Li, Q.; Wu, L.; Chen, F.; Li, C.; et al. Global CO2 Consumption by Silicate Rock Chemical Weathering: Its Past and Future. Earth’s Future 2021, 9, e1938E–e2020E. [Google Scholar] [CrossRef]
- Zhou, J.; Wang, L.; Zhong, X.; Yao, T.; Qi, J.; Wang, Y.; Xue, Y. Quantifying the major drivers for the expanding lakes in the interior Tibetan Plateau. Sci. Bull. 2021, 67, 474–478. [Google Scholar] [CrossRef] [PubMed]
- Khattak, M.S.; Babel, M.S.; Sharif, M. Hydro-meteorological trends in the upper Indus River basin in Pakistan. Clim. Res. 2011, 46, 103–119. [Google Scholar] [CrossRef]
- Archer, D.; Fowler, H. Spatial and temporal variations in precipitation in the Upper Indus Basin, global teleconnections and hydrological implications. Hydrol. Earth Syst. Sci. 2004, 8, 47–61. [Google Scholar] [CrossRef]
- Ullah, S.; You, Q.; Ullah, W.; Ali, A. Observed changes in precipitation in China-Pakistan economic corridor during 1980–2016. Atmos. Res. 2018, 210, 1–14. [Google Scholar] [CrossRef]
- Steinbauer, M.; Zeidler, J. Climate Change in the Northern Areas Pakistan: Impacts on Glaciers, Ecology and Livelyhoods. 2008. Available online: http://www.alfalter.org/wwfpakistan/Climate-change-in-the-Northern-Areas-Pakistan.pdf (accessed on 12 December 2023).
- Latif, Y.; Yaoming, M.; Yaseen, M. Spatial analysis of precipitation time series over the Upper Indus Basin. Theor. Appl. Clim. 2016, 131, 761–775. [Google Scholar] [CrossRef]
- Yin, L.; Wang, L.; Li, T.; Lu, S.; Tian, J.; Yin, Z.; Li, X.; Zheng, W. U-Net-LSTM: Time Series-Enhanced Lake Boundary Prediction Model. Land 2023, 12, 1859. [Google Scholar] [CrossRef]
- Lin, X.; Zhu, G.; Qiu, D.; Ye, L.; Liu, Y.; Chen, L.; Liu, J.; Lu, S.; Wang, L.; Zhao, K.; et al. Stable precipitation isotope records of cold wave events in Eurasia. Atmos. Res. 2023, 296, 107070. [Google Scholar] [CrossRef]
- Luo, J.; Niu, F.; Lin, Z.; Liu, M.; Yin, G.; Gao, Z. Abrupt increase in thermokarst lakes on the central Tibetan Plateau over the last 50 years. CATENA 2022, 217, 106497. [Google Scholar] [CrossRef]
- Lüdecke, H.-J.; Müller-Plath, G.; Wallace, M.G.; Lüning, S. Decadal and multidecadal natural variability of African rainfall. J. Hydrol. Reg. Stud. 2021, 34, 100795. [Google Scholar] [CrossRef]
- Shi, P.; Yang, T.; Xu, C.-Y.; Yong, B.; Shao, Q.; Li, Z.; Wang, X.; Zhou, X.; Li, S. How do the multiple large-scale climate oscillations trigger extreme precipitation? Glob. Planet. Chang. 2017, 157, 48–58. [Google Scholar] [CrossRef]
- Fowler, H.J.; Archer, D.R. Hydro-Climatological Variability in the Upper Indus Basin and Implications for Water Resources. IAHS-AISH Publ. 2005, 295, 131–138. [Google Scholar]
- Bhutiyani, M.R.; Kale, V.S.; Pawar, N.J. Climate change and the precipitation variations in the northwestern Himalaya: 1866–2006. Int. J. Clim. 2009, 30, 535–548. [Google Scholar] [CrossRef]
- Wu, X.; Feng, X.; Wang, Z.; Chen, Y.; Deng, Z. Multi-source precipitation products assessment on drought monitoring across global major river basins. Atmos. Res. 2023, 295, 106982. [Google Scholar] [CrossRef]
- Xiong, L.; Bai, X.; Zhao, C.; Li, Y.; Tan, Q.; Luo, G.; Wu, L.; Chen, F.; Li, C.; Ran, C.; et al. High-Resolution Data Sets for Global Carbonate and Silicate Rock Weathering Carbon Sinks and Their Change Trends. Earth’s Future 2022, 10, e2022EF002746. [Google Scholar] [CrossRef]
- Ma, S.; Qiu, H.; Yang, D.; Wang, J.; Zhu, Y.; Tang, B.; Sun, K.; Cao, M. Surface multi-hazard effect of underground coal mining. Landslides 2022, 20, 39–52. [Google Scholar] [CrossRef]
- Basharat, M. Water Management in the Indus Basin in Pakistan: Challenges and Opportunities. Indus River Basin 2019, 1, 375–388. [Google Scholar]
- Li, Q.; Lu, L.; Zhao, Q.; Hu, S. Impact of Inorganic Solutes’ Release in Groundwater during Oil Shale In Situ Exploitation. Water 2022, 15, 172. [Google Scholar] [CrossRef]
- Anwar, Z. El Nino and La Nina: Effects on Region and Pakistan; Islamabad. 2021. Available online: https://casstt.com/el-nino-and-la-nina-effects-on-region-and-pakistan (accessed on 12 December 2023).
- Laghari, A.N.; Vanham, D.; Rauch, W. The Indus basin in the framework of current and future water resources management. Hydrol. Earth Syst. Sci. 2012, 16, 1063–1083. [Google Scholar] [CrossRef]
- Shrestha, A.B.; Bajracharya, S.R.; Sharma, A.R.; Duo, C.; Kulkarni, A. Observed trends and changes in daily temperature and precipitation extremes over the Koshi river basin 1975–2010. Int. J. Clim. 2016, 37, 1066–1083. [Google Scholar] [CrossRef]
- Zaman, M.; Ahmad, I.; Usman, M.; Saifullah, M.; Anjum, M.N.; Khan, M.I.; Qamar, M.U. Event-Based Time Distribution Patterns, Return Levels, and Their Trends of Extreme Precipitation across Indus Basin. Water 2020, 12, 3373. [Google Scholar] [CrossRef]
- Lutz, A.F.; Immerzeel, W.W.; Kraaijenbrink, P.D.A.; Shrestha, A.B.; Bierkens, M.F.P. Climate Change Impacts on the Upper Indus Hydrology: Sources, Shifts and Extremes. PLoS ONE 2016, 11, e0165630. [Google Scholar] [CrossRef] [PubMed]
- Karl, T.R.; Nicholls, N.; Ghazi, A. Clivar/GCOS/WMO Workshop on Indices and Indicators for Climate Extremes Workshop Summary. In Weather and Climate Extremes: Changes, Variations and a Perspective from the Insurance Industry; Springer: Berlin/Heidelberg, Germany, 1999; pp. 3–7. [Google Scholar]
- Guo, J.; Guo, S.; Li, Y.; Chen, H.; Li, T. Spatial and temporal variation of extreme precipitation indices in the Yangtze River basin, China. Stoch. Environ. Res. Risk Assess. 2012, 27, 459–475. [Google Scholar] [CrossRef]
- Mann, H.B. Nonparametric tests against trend. Econometrica 1945, 13, 245–259. [Google Scholar] [CrossRef]
- Tabari, H.; Marofi, S.; Aeini, A.; Talaee, P.H.; Mohammadi, K. Trend analysis of reference evapotranspiration in the western half of Iran. Agric. For. Meteorol. 2011, 151, 128–136. [Google Scholar] [CrossRef]
- Şen, Z. Innovative Trend Analysis Methodology. J. Hydrol. Eng. 2012, 17, 1042–1046. [Google Scholar] [CrossRef]
- Pastagia, J.; Mehta, D. Application of innovative trend analysis on rainfall time series over Rajsamand district of Rajasthan state. Water Supply 2022, 22, 7189–7196. [Google Scholar] [CrossRef]
- Körük, A.E.; Kankal, M.; Yıldız, M.B.; Akçay, F.; Şan, M.; Nacar, S. Trend analysis of precipitation using innovative approaches in northwestern Turkey. Phys. Chem. Earth Parts A/B/C 2023, 131, 103416. [Google Scholar] [CrossRef]
- Alashan, S. An improved version of innovative trend analyses. Arab. J. Geosci. 2018, 11, 50. [Google Scholar] [CrossRef]
- Ropelewski, C.F.; Halpert, M.S. The Southern Oscillation and Northern Hemisphere Temperature Variability. In Developments in Atmospheric Science; Elsevier: Amsterdam, The Netherlands, 1991; Volume 19, pp. 369–376. ISBN 0167-5117. [Google Scholar]
- Trenberth, K.E.; Hoar, T.J. El Niño and climate change. Geophys. Res. Lett. 1997, 24, 3057–3060. [Google Scholar] [CrossRef]
- Gupta, V.; Jain, M.K. Impact of ENSO, Global Warming, and Land Surface Elevation on Extreme Precipitation in India. J. Hydrol. Eng. 2020, 25, 05019032. [Google Scholar] [CrossRef]
- Hussain, A.; Cao, J.; Hussain, I.; Begum, S.; Akhtar, M.; Wu, X.; Guan, Y.; Zhou, J. Observed Trends and Variability of Temperature and Precipitation and Their Global Teleconnections in the Upper Indus Basin, Hindukush-Karakoram-Himalaya. Atmosphere 2021, 12, 973. [Google Scholar] [CrossRef]
- Anjum, M.N.; Ding, Y.; Shangguan, D.; Ahmad, I.; Ijaz, M.W.; Farid, H.U.; Yagoub, Y.E.; Zaman, M.; Adnan, M. Performance evaluation of latest integrated multi-satellite retrievals for Global Precipitation Measurement (IMERG) over the northern highlands of Pakistan. Atmos. Res. 2018, 205, 134–146. [Google Scholar] [CrossRef]
- Salma, S.; Rehman, S.; Shah, M.A. Rainfall Trends in Different Climate Zones of Pakistan. Pak. J. Meteorol. 2012, 9, 37–47. [Google Scholar]
- Magaña, V.O.; Vázquez, J.L.; Pérez, J.L.; Pérez, J.B. Geofísica Internacional. Geofis. Int. 2003, 42, 313–330. [Google Scholar]
- Yang, X.; Wu, J.; Liu, J.; Ye, X. Changes of Extreme Precipitation and Possible Influence of ENSO Events in a Humid Basin in China. Atmosphere 2021, 12, 1522. [Google Scholar] [CrossRef]
- Peña-Q, A.J.; Bermudez-F, L.N.; Ramírez-C, C.; Riaño-H, N.M. Oceanic Niño Index as a Tool to Determine the Effect of Weather on Coffee Plantation in Colombia. Am. J. Exp. Agric. 2015, 7, 395–404. [Google Scholar] [CrossRef]
- Bhatti, A.S.; Wang, G.; Ullah, W.; Ullah, S.; Hagan, D.F.T.; Nooni, I.K.; Lou, D.; Ullah, I. Trend in Extreme Precipitation Indices Based on Long Term In Situ Precipitation Records over Pakistan. Water 2020, 12, 797. [Google Scholar] [CrossRef]
- Supari; Tangang, F.; Salimun, E.; Aldrian, E.; Sopaheluwakan, A.; Juneng, L. ENSO modulation of seasonal rainfall and extremes in Indonesia. Clim. Dyn. 2017, 51, 2559–2580. [Google Scholar] [CrossRef]
- Khan, A.H. The Influence of La-Nina Phenomena on Pakistan’s Precipitation. Pak. J. Meteorol. 2004, 1, 23–31. [Google Scholar]
- Cai, W.; Borlace, S.; Lengaigne, M.; van Rensch, P.; Collins, M.; Vecchi, G.; Timmermann, A.; Santoso, A.; McPhaden, M.J.; Wu, L.; et al. Increasing frequency of extreme El Niño events due to greenhouse warming. Nat. Clim. Chang. 2014, 4, 111–116. [Google Scholar] [CrossRef]





















| Sr. No. | Stations | Longitude (Decimal Degrees) | Latitude (Decimal Degrees) | Elevation (m) | Mean Annual Precipitation (mm) | Available Data (Year) |
|---|---|---|---|---|---|---|
| 1 | Bunji | 74.63 | 35.67 | 1372 | 164 | 1974–2020 |
| 2 | Chilas | 74.1 | 35.4 | 1251 | 215 | 1980–2020 |
| 3 | Gilgit | 74.3 | 35.9 | 1460 | 134 | 1975–2020 |
| 4 | Gupis | 73.4 | 36.2 | 2156 | 201 | 1972–2020 |
| 5 | Hunza | 74.67 | 36.32 | 2200 | 263 | 2007–2020 |
| 6 | Hushey | 76.4 | 35.4 | 3010 | 526 | 1995–2020 |
| 7 | Kakul | 73.3 | 34.2 | 1309 | 1242 | 1971–2020 |
| 8 | Khunjerab | 75.4 | 36.9 | 5182 | 280 | 1999–2020 |
| 9 | Skardu | 75.7 | 35.2 | 2210 | 237 | 1971–2020 |
| 10 | S-Sharif | 72.4 | 34.6 | 962 | 957 | 1974–2020 |
| 11 | Yasin | 73.3 | 36.4 | 3353 | 474 | 1999–2020 |
| 12 | Ziarat | 74.3 | 36.9 | 3688 | 395 | 1999–2020 |
| Index | Name | Definition | Unit |
|---|---|---|---|
| CDD | Consecutive dry days | Maximum consecutive days having R < 1 mm | days |
| CWD | Consecutive wet days | Maximum consecutive days having R ≥ 1 mm | days |
| PRCPTOT | Annual total wet day precipitation | Total precipitation on wet days annually, i.e., R > 1 mm | mm |
| R10mm | Number of heavy precipitation days | Annual count of days when R ≥ 10 mm for the given period | days |
| R20mm | Number of very heavy precipitation days | Annual count of days when R ≥ 20 mm for the given period | days |
| R25mm | Number of extremely heavy precipitation days | Annual count of days when R ≥ 25 mm for the given period | days |
| R95p | Very wet days | Annual total precipitation when R > 95th percentile where R > 1 mm | mm |
| R99p | Extremely wet days | Annual total precipitation when R > 99th percentile where R > 1 mm | mm |
| Rx1 day | Max 1-day precipitation amount | Maximum 1-day precipitation for the given period. | mm |
| Rx5 day | Max 5-day precipitation amount | Maximum 5-day consecutive precipitation for the given period | mm |
| SDII | Simple daily precipitation intensity index | Total precipitation divided by the number of rainy days | mm/day |
| SST Region | Location | Comments |
|---|---|---|
| Nino 1 + 2 | 0-10 S, 90 W-80 W | It is the most eastern part of Nino SST and is also the smallest. |
| Nino 3 | 5 N-5 S, 150 W-90 W | It was considered as the key region for ENSO but it was observed that the key region lies further in the west [70]. |
| Nino 3.4 | 5 N-5 S, 170 W-120 W | SST anomalies for this region are considered average for the Pacific Ocean |
| Niño 4 | 5 N-5 S, 160 E-150 W | Nino 4 index captures SST anomalies in the central equatorial Pacific. It has less variance than the other SST regions. |
Disclaimer/Publisher’s Note: The statements, opinions and data contained in all publications are solely those of the individual author(s) and contributor(s) and not of MDPI and/or the editor(s). MDPI and/or the editor(s) disclaim responsibility for any injury to people or property resulting from any ideas, methods, instructions or products referred to in the content. |
© 2023 by the authors. Licensee MDPI, Basel, Switzerland. This article is an open access article distributed under the terms and conditions of the Creative Commons Attribution (CC BY) license (https://creativecommons.org/licenses/by/4.0/).
Share and Cite
Masood, M.U.; Haider, S.; Rashid, M.; Lodhi, M.U.K.; Pande, C.B.; Alshehri, F.; Ahmed, K.O.; Scholz, M.; Sammen, S.S. The Effect of the El Nino Southern Oscillation on Precipitation Extremes in the Hindu Kush Mountains Range. Water 2023, 15, 4311. https://doi.org/10.3390/w15244311
Masood MU, Haider S, Rashid M, Lodhi MUK, Pande CB, Alshehri F, Ahmed KO, Scholz M, Sammen SS. The Effect of the El Nino Southern Oscillation on Precipitation Extremes in the Hindu Kush Mountains Range. Water. 2023; 15(24):4311. https://doi.org/10.3390/w15244311
Chicago/Turabian StyleMasood, Muhammad Umer, Saif Haider, Muhammad Rashid, Muhammad Usama Khan Lodhi, Chaitanya B. Pande, Fahad Alshehri, Kaywan Othman Ahmed, Miklas Scholz, and Saad Sh. Sammen. 2023. "The Effect of the El Nino Southern Oscillation on Precipitation Extremes in the Hindu Kush Mountains Range" Water 15, no. 24: 4311. https://doi.org/10.3390/w15244311
APA StyleMasood, M. U., Haider, S., Rashid, M., Lodhi, M. U. K., Pande, C. B., Alshehri, F., Ahmed, K. O., Scholz, M., & Sammen, S. S. (2023). The Effect of the El Nino Southern Oscillation on Precipitation Extremes in the Hindu Kush Mountains Range. Water, 15(24), 4311. https://doi.org/10.3390/w15244311

