Flood Estimation and Control in a Micro-Watershed Using GIS-Based Integrated Approach
Abstract
:1. Introduction
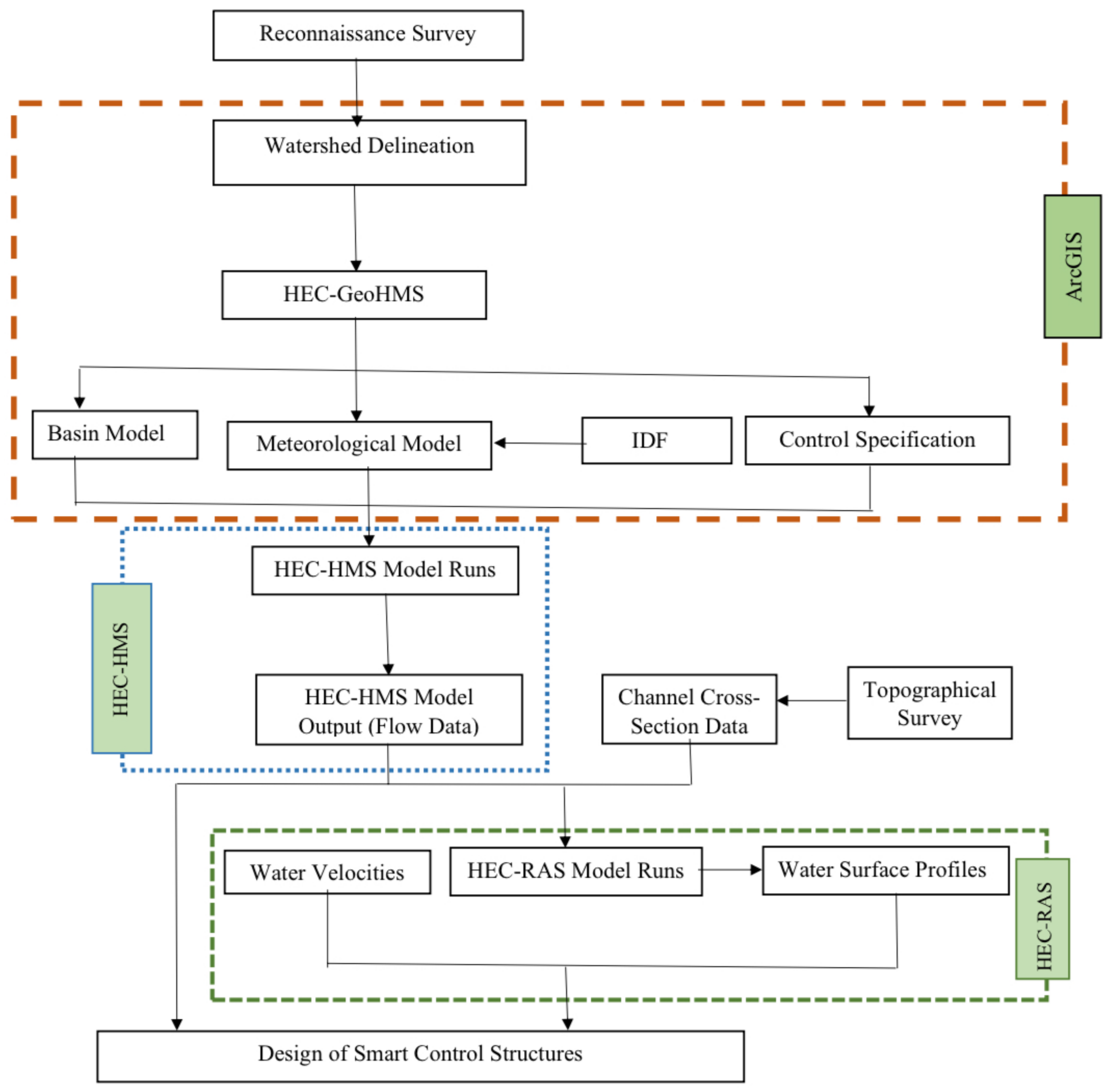
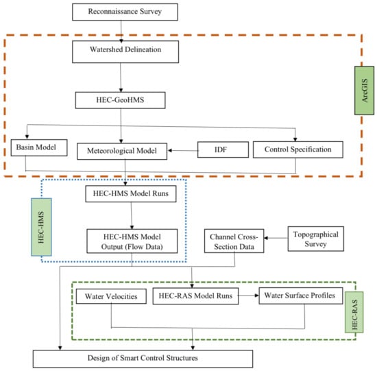
2. Materials and Methods
2.1. Study Area and Data Collection
2.2. Intensity Duration Frequency Curve IDF
2.3. Model Setup and Evaluation
2.3.1. HEC-HMS Model
2.3.2. HEC-RAS Model
2.4. Hydraulic Evaluation
3. Results and Discussion
3.1. Intensity Duration Frequency Curve (IDF)
3.2. HEC-HMS Parameters Sensitivity Analysis
3.3. HEC-HMS Model Calibration, Validation, and Performance Evaluation
3.4. Simulation of Peak Runoff
3.5. Hydraulic Evaluation of the River System of Watershed
- (a)
- Cross-sectional Water Surface Profile
- (b)
- Longitudinal Water Surface Profile
- (c)
- Water Depth in Overbanks
3.6. Smart Flood Control Structures
4. Conclusions
- (a)
- The hydrological modeling of the watershed was achieved using HEC-HMS. The intensity duration frequency curve (IDF) of the watershed was successfully developed and used for peak discharge estimation. The calibration and validation of the HEC-HMS results showed a close match between the observed and simulated flows in August and September 2014.
- (b)
- The calibration performance evaluation gave an RMSE, NSE, and PBIAS of 0.6, 0.67, and 20.54%, respectively, while the validation performance evaluation produces were 0.50, 0.783, and 20.77%, respectively.
- (c)
- A parameter sensitivity analysis of the HEC-HMS model revealed that the model outputs were more sensitive to the curve number. This may be attributed to the land use changes in the watershed, which led to increasing urbanization and paved surfaces; thus, land development in the watershed should be monitored.
- (d)
- The peak runoff rates from the Samaru watershed for 2-, 5-, 10-, 25-, 50-, 100-, and 200-year return periods at all junctions and reaches along the Samaru stream, including the watershed outlet, were successfully estimated. The peak discharges at the NUGA gate culvert for 2-, 5-, 10-, 25-, 50-, 100-, and 200-year return periods were estimated as 3.7, 6.8, 9.1, 12.1, 14.3, 16.6, and 19.0 m3/s, respectively, while those at the watershed outlet were found to be 5.7, 11.0, 14.9, 20.0, 23.9, 27.8, and 31.8 m3/s, respectively.
- (e)
- The hydraulic modeling of the Samaru stream was performed using the HEC-RAS model with river cross-sections; the flow data from the 2-, 5-, 10-, 25-, 50-, 100-, and 200-year return periods; and Manning’s coefficient as the input data. The modeling analysis yielded water depth, water velocity, and other flow characteristics at all of the cross-sections that were entered for the respective return periods.
- (f)
- The floods of the 25-year return period and above produced water surface profiles that inundated the overbanks at cross-sections 22, 24, 9, and 8. Furthermore, the NUGA gate culvert was also found to be overtopped by floods in 25-year return periods and above.
- (g)
- The maximum water depth in the right and left overbanks was found to be about 0.9 m and 1.0 m, respectively. This was used for channel design, which was achieved by considering the floods in a 100-year return period. The most economical channel section design gave approximate channel dimensions of 1.50 m as the normal flow depth, 1.73 m as the bottom width, 3.50 m as the channel top width, and a free board of 0.30 m.
- (h)
- These findings enable an improved understanding of parameter behavior in the HEC-HMS model application, as well as aids in the identification of the dominant processes under different hydrological scenarios that will allow for the accurate estimation of floods in micro-watersheds.
Supplementary Materials
Author Contributions
Funding
Data Availability Statement
Acknowledgments
Conflicts of Interest
References
- Nabinejad, S.; Schüttrumpf, H. Flood Risk Management in Arid and Semi-Arid Areas: A Comprehensive Review of Challenges, Needs, and Opportunities. Water 2023, 15, 3113. [Google Scholar] [CrossRef]
- Subraelu, P.; Ahmed, A.; Ebraheem, A.A.; Sherif, M.; Mirza, S.B.; Ridouane, F.L.; Sefelnasr, A. Risk Assessment and Mapping of Flash Flood Vulnerable Zones in Arid Region, Fujairah City, UAE-Using Remote Sensing and GIS-Based Analysis. Water 2023, 15, 2802. [Google Scholar] [CrossRef]
- Mishra, K.; Sinha, R. Flood risk assessment in the Kosi megafan using multi-criteria decision analysis: A hydro-geomorphic approach. Geomorphology 2020, 350, 106861. [Google Scholar] [CrossRef]
- Pinos, J.; Quesada-Román, A. Flood Risk-Related Research Trends in Latin America and the Caribbean. Water 2022, 14, 10. [Google Scholar] [CrossRef]
- Quesada-Román, A. Disaster Risk Assessment of Informal Settlements in the Global South. Sustainability 2022, 14, 10261. [Google Scholar] [CrossRef]
- Shuaibu, A.; Hounkpè, J.; Bossa, Y.A.; Kalin, R.M. Flood Risk Assessment and Mapping in the Hadejia River Basin, Nigeria, Using Hydro-Geomorphic Approach and Multi-Criterion Decision-Making Method. Water 2022, 14, 3709. [Google Scholar] [CrossRef]
- Khosravi, K.; Pham, B.T.; Chapi, K.; Shirzadi, A.; Shahabi, H.; Revhaug, I.; Prakash, I.; Bui, D.T. A comparative assessment of decision trees algorithms for flash flood susceptibility modeling at Haraz watershed, northern Iran. Sci. Total Environ. 2018, 627, 744–755. [Google Scholar] [CrossRef]
- Abdulrahman, S.; Bwambale, J. A review on flood risk assessment using multicriteria decision making technique. World Water Policy 2021, 7, 209–221. [Google Scholar] [CrossRef]
- Alfa, M.I.; Ajibike, M.A.; Daffi, R.E. Application of Analytic Hierarchy Process and Geographic Information System Techniques in Flood Risk Assessment: A Case of Ofu River Catchment in Application of analytic hierarchy process and geographic information system techniques in flood risk assessm. J. Degrad. Min. Lands Manag. 2018, 5, 1363–1372. [Google Scholar] [CrossRef]
- Echendu, A.J. The impact of flooding on Nigeria’s sustainable development goals (SDGs). Ecosyst. Health Sustain. 2020, 6, 1791735. [Google Scholar] [CrossRef]
- Echendu, A.J. Flooding in Nigeria and Ghana: Opportunities for partnerships in disaster-risk reduction. Sustain. Sci. Pract. Policy 2022, 18, 1–15. [Google Scholar] [CrossRef]
- Umar, N.; Gray, A. Flooding in Nigeria: A review of its occurrence and impacts and approaches to modelling flood data. Int. J. Environ. Stud. 2022, 80, 540–561. [Google Scholar] [CrossRef]
- Oyedele, P.; Kola, E.; Olorunfemi, F.; Walz, Y. Understanding Flood Vulnerability in Local Communities of Kogi State, Nigeria, Using an Index-Based Approach. Water 2022, 14, 2746. [Google Scholar] [CrossRef]
- Dorcas, I.; Wendy, Z. Land Use and Land Cover Change Assessment in the Context of Flood Hazard in Lagos State, Nigeria. Water 2021, 13, 1105. [Google Scholar] [CrossRef]
- Cirella, G.T.; Iyalomhe, F.O. Flooding Conceptual Review: Sustainability-Focalized Best Practices in Nigeria. Appl. Sci. 2018, 8, 1558. [Google Scholar] [CrossRef]
- Oladokun, V.; Proverbs, D. Flood risk management in Nigeria: A review of the challenges and opportunities. Int. J. Saf. Secur. Eng. 2016, 6, 485–497. [Google Scholar] [CrossRef]
- Miguez, M.G.; Battemarco, B.P.; De Sousa, M.M.; Rezende, O.M.; Veról, A.P.; Gusmaroli, G. Urban Flood Simulation Using MODCEL—An Alternative Quasi-2D Conceptual Model. Water 2017, 9, 445. [Google Scholar] [CrossRef]
- Xiao, H.; Vasconcelos, J.G. Evaluating Curve Number Implementation Alternatives for Peak Flow Predictions in Urbanized Watersheds Using SWMM. Water 2022, 15, 41. [Google Scholar] [CrossRef]
- Kurki-Fox, J.J.; Doll, B.A.; Line, D.E.; Baldwin, M.E.; Klondike, T.M.; Fox, A.A. Estimating Changes in Peak Flow and Associated Reductions in Flooding Resulting from Implementing Natural Infrastructure in the Neuse River Basin, North Carolina, USA. Water 2022, 14, 1479. [Google Scholar] [CrossRef]
- Ran, L.; Wang, S.; Lu, X.X. Hydraulic geometry change of a large river: A case study of the upper Yellow River. Environ. Earth Sci. 2011, 66, 1247–1257. [Google Scholar] [CrossRef]
- Feng, B.; Zhang, Y.; Bourke, R. Urbanization impacts on flood risks based on urban growth data and coupled flood models. Nat. Hazards 2021, 106, 613–627. [Google Scholar] [CrossRef]
- McGrane, S.J. Impacts of urbanisation on hydrological and water quality dynamics, and urban water management: A review. Hydrol. Sci. J. 2016, 61, 2295–2311. [Google Scholar] [CrossRef]
- Mizuki, C.; Kuzuha, Y. Frequency Analysis of Hydrological Data for Urban Floods—Review of Traditional Methods and Recent Developments, Especially an Introduction of Japanese Proper Methods. Water 2023, 15, 2490. [Google Scholar] [CrossRef]
- Nugent, J.L. A Comparison of Manual and Geographic Information System Techniques for Environmental Planning Mapping and Analysis; State University of New York: New York, NY, USA, 1991. [Google Scholar]
- Deshpande, S.S. Improved Floodplain Delineation Method Using High-Density LiDAR Data. Comput. Civ. Infrastruct. Eng. 2012, 28, 68–79. [Google Scholar] [CrossRef]
- Jafarzadegan, K.; Merwade, V. A DEM-based approach for large-scale floodplain mapping in ungauged watersheds. J. Hydrol. 2017, 550, 650–662. [Google Scholar] [CrossRef]
- Sindhu, K.; Rao, D. Hydrological and hydrodynamic modeling for flood damage mitigation in Brahmani—Baitarani River Basin, India. Geocarto Int. 2017, 32, 1004–1016. [Google Scholar] [CrossRef]
- Boutaghane, H.; Boulmaiz, T.; Lameche, E.K.; Lefkir, A.; Hasbaia, M.; Abdelbaki, C.; Moulahoum, A.W.; Keblouti, M.; Bermad, A. Flood Analysis and Mitigation Strategies in Algeria. In Wadi Flash Floods: Challenges and Advanced Approaches for Disaster Risk Reduction; Springer: Cham, Switzerland, 2022. [Google Scholar] [CrossRef]
- El-Naqa, A.; Jaber, M. Floodplain Analysis using ArcGIS, HEC-GeoRAS and HEC-RAS in Attarat Um Al-Ghudran Oil Shale Concession Area, Jordan. J. Civ. Environ. Eng. 2018, 8, 1–11. [Google Scholar] [CrossRef]
- Grimaldi, S.; Schumann, G.J.; Shokri, A.; Walker, J.P.; Pauwels, V.R.N. Challenges, Opportunities, and Pitfalls for Global Coupled Hydrologic-Hydraulic Modeling of Floods. Water Resour. Res. 2019, 55, 5277–5300. [Google Scholar] [CrossRef]
- Zeleňáková, M.; Fijko, R.; Labant, S.; Weiss, E.; Markovič, G.; Weiss, R. Flood risk modelling of the Slatvinec stream in Kružlov village, Slovakia. J. Clean. Prod. 2018, 212, 109–118. [Google Scholar] [CrossRef]
- Plate, E.J. Flood risk and flood management. J. Hydrol. 2002, 267, 2–11. [Google Scholar] [CrossRef]
- Şen, Z. Flood Modeling, Prediction and Mitigation; Springer Science and Business Media LLC.: Dordrecht, The Netherlands, 2018; ISBN 9783319523552. [Google Scholar]
- Nharo, T.; Makurira, H.; Gumindoga, W. Mapping floods in the middle Zambezi Basin using earth observation and hydrological modeling techniques. Phys. Chem. Earth Parts A/B/C 2019, 114, 102787. [Google Scholar] [CrossRef]
- Natarajan, S.; Radhakrishnan, N. An Integrated Hydrologic and Hydraulic Flood Modeling Study for a Medium-Sized Ungauged Urban Catchment Area: A Case Study of Tiruchirappalli City Using HEC-HMS and HEC-RAS. J. Inst. Eng. Ser. A 2020, 101, 381–398. [Google Scholar] [CrossRef]
- Xiao, B.; Wang, Q.-H.; Fan, J.; Han, F.-P.; Dai, Q.-H. Application of the SCS-CN Model to Runoff Estimation in a Small Watershed with High Spatial Heterogeneity. Pedosphere 2011, 21, 738–749. [Google Scholar] [CrossRef]
- Abdessamed, D.; Abderrazak, B. Coupling HEC-RAS and HEC-HMS in rainfall–runoff modeling and evaluating floodplain inundation maps in arid environments: Case study of Ain Sefra city, Ksour Mountain. SW of Algeria. Environ. Earth Sci. 2019, 78, 586. [Google Scholar] [CrossRef]
- Laouacheria, F.; Mansouri, R. Comparison of WBNM and HEC-HMS for Runoff Hydrograph Prediction in a Small Urban Catchment. Water Resour. Manag. 2015, 29, 2485–2501. [Google Scholar] [CrossRef]
- Bruno, L.S.; Mattos, T.S.; Oliveira, P.T.S.; Almagro, A.; Rodrigues, D.B.B. Hydrological and Hydraulic Modeling Applied to Flash Flood Events in a Small Urban Stream. Hydrology 2022, 9, 223. [Google Scholar] [CrossRef]
- Garba, M.L.; Yusuf, Y.O.; Arabi, A.S.; Musa, S.K.; Schoeneich, K. An Update on the quality of water in Samaru Stream. Zaria Geogr. 2014, 21, 75–84. [Google Scholar]
- Shehu, J.; Yusuf, Y.O.; Koki, I.B. Dissolved Sediment Delivery by the Samaru Stream into the Ahmadu Bello University Reservior, Zaria, Nigeria. J. Nat. Sci. Res. 2016, 6, 16–22. [Google Scholar]
- Youssef, A.M.; Hegab, H.A. Flood-Hazard Assessment Modeling Using Multicriteria Analysis and GIS: A Case Study—Ras Gharib Area, Egypt, No. 2017; Elsevier Inc.: Amsterdam, The Netherlands, 2019. [Google Scholar] [CrossRef]
- Zakaria, S.; Mustafa, Y.T.; Mohammed, D.A.; Ali, S.S.; Al-Ansari, N.; Knutsson, S. Estimation of annual harvested runoff at Sulaymaniyah Governorate, Kurdistan region of Iraq. Nat. Sci. 2013, 05, 1272–1283. [Google Scholar] [CrossRef]
- Al Mamun, A.; bin Salleh, N.; Noor, H.M. Estimation of short-duration rainfall intensity from daily rainfall values in Klang Valley, Malaysia. Appl. Water Sci. 2018, 8, 203. [Google Scholar] [CrossRef]
- Sam, M.G.; Nwaogazie, I.L.; Ikebude, C.; Inyang, U.J.; Irokwe, J.O. Modeling Rainfall Intensity-Duration-Frequency (IDF) and Establishing Climate Change Existence in Uyo-Nigeria Using Non-Stationary Approach. J. Water Resour. Prot. 2023, 15, 194–214. [Google Scholar] [CrossRef]
- Bibi, T.S.; Tekesa, N.W. Impacts of climate change on IDF curves for urban stormwater management systems design: The case of Dodola Town, Ethiopia. Environ. Monit. Assess. 2022, 195, 1–17. [Google Scholar] [CrossRef]
- Halder, A.; Majed, N. The effects of unplanned land use and heavy seasonal rainfall on the storm-water drainage in Dhaka metropolitan city of Bangladesh. Urban Water J. 2023, 20, 707–722. [Google Scholar] [CrossRef]
- Haddad, K.; Rahman, A. Derivation of short-duration design rainfalls using daily rainfall statistics. Nat. Hazards 2014, 74, 1391–1401. [Google Scholar] [CrossRef]
- Bhagat, N. Flood Frequency Analysis Using Gumbel’s Distribution Method: A Case Study of Lower Mahi Basin, India. J. Water Resour. Ocean Sci. 2017, 6, 51. [Google Scholar] [CrossRef]
- Onen, F.; Bagatur, T. Prediction of Flood Frequency Factor for Gumbel Distribution Using Regression and GEP Model. Arab. J. Sci. Eng. 2017, 42, 3895–3906. [Google Scholar] [CrossRef]
- Derdour, A.; Bouanani, A.; Babahamed, K. Modelling rainfall runoff relations using HEC-HMS in a semi-arid region: Case study in Ain Sefra watershed, Ksour Mountains (SW Algeria). J. Water Land Dev. 2018, 36, 45–55. [Google Scholar] [CrossRef]
- Howard, D.A.; Luzzadder-Beach, S.; Beach, T. Field evidence and hydraulic modeling of a large Holocene jökulhlaup at Jökulsá á Fjöllum channel, Iceland. Geomorphology 2012, 147–148, 73–85. [Google Scholar] [CrossRef]
- Barnes, H.H. Roughness Characteristics of Natural Channels; US Government Printing Office: Washington, DC, USA, 1967; Volume 1849.
- USACE. “HEC-RAS Hydraulic Reference Manual”. p. 464. 2016. Available online: https://www.hec.usace.army.mil/software/hec-ras/documentation/HEC-RAS%205.0%20Reference%20Manual.pdf (accessed on 23 November 2023).
- Akan, A.O. Open Channel Hydraulics; Elsevier: Amsterdam, The Netherlands, 2006; ISBN 9780128217702. [Google Scholar]
- Muhammad, M.M.; Petronas, U.T.; Yusof, K.W.; Mustafa, M.R.U.; Ghani, A.A. Velocity Distributions in Grassed Channel. In Proceedings of the 4th Annual International Conference on Architecture and Civil Engineering (ACE 2016), Singapore, 25–26 April 2016. [Google Scholar]
- Khaddor, I.; Achab, M.; Soumali, M.R.; Alaoui, A.H. Rainfall-runoff calibration for semi-arid ungauged basins based on the cumulative observed hyetograph and SCS storm model: Application to the Boukhalef watershed (Tangier, North Western Morocco). J. Mater. Environ. Sci. 2017, 8, 3795–3808. [Google Scholar]










| S/N | Data Category | Data Type | Data Source |
|---|---|---|---|
| 1 | Satellite imagery (Landsat 8 OLI) | Land use data (30 m) | United State Geological Survey (USGS) |
| 2 | GIS data | SRTM DEM (30 m) | United State Geological Survey (USGS) |
| Slope | |||
| 3 | Meteorological data | Rainfall data | Nigerian Meteorological Agency (NiMet) |
| Observed discharge data | [41] | ||
| 4 | Geomorphological data | Soil data (10 m) | Digital World Soil Map (FAO) |
| 5 | Ancillary data | Channel cross-section and elevation data | Field (Topographical survey) |
| Estimated Rainfall Intensity (mm/h) for Different Return Periods | |||||||||
|---|---|---|---|---|---|---|---|---|---|
| Duration (Minutes) | 2 Years | 5 Years | 10 Years | 25 Years | 50 Years | 100 Years | 200 Years | 400 Years | 1000 Years |
| 5 | 129 | 222 | 283 | 361 | 419 | 476 | 533 | 589 | 665 |
| 10 | 82 | 140 | 179 | 227 | 264 | 300 | 336 | 371 | 419 |
| 15 | 62 | 107 | 136 | 174 | 201 | 229 | 256 | 283 | 319 |
| 30 | 39 | 67 | 86 | 109 | 127 | 144 | 161 | 179 | 201 |
| 60 | 25 | 42 | 54 | 69 | 80 | 91 | 102 | 112 | 127 |
| 120 | 16 | 27 | 34 | 43 | 50 | 57 | 64 | 71 | 80 |
| 180 | 12 | 20 | 26 | 33 | 38 | 44 | 49 | 54 | 61 |
| 300 | 8 | 14 | 19 | 24 | 27 | 31 | 35 | 38 | 43 |
| 360 | 7 | 13 | 16 | 21 | 24 | 27 | 31 | 34 | 38 |
| 720 | 5 | 8 | 10 | 13 | 15 | 17 | 19 | 21 | 24 |
| 1440 | 3 | 5 | 7 | 8 | 10 | 11 | 12 | 14 | 15 |
| Element | Parameter | Units | Initial Value | Optimized Value |
|---|---|---|---|---|
| All Sub-basins | SCS Curve Number—Initial Abstraction Scale Factor | 1 | 1.1603 | |
| All Sub-basins | SCS Curve Number—Curve Number Scale Factor | 1 | 0.98729 | |
| W120 | SCS Curve Number—Curve Number | 92.66304 | 75.453 | |
| W110 | SCS Curve Number—Curve Number | 88.41209 | 56.694 | |
| W100 | SCS Curve Number—Curve Number | 89.13062 | 41.733 | |
| W180 | SCS Curve Number—Curve Number | 84.12308 | 84.421 | |
| W170 | SCS Curve Number—Curve Number | 80.13656 | 73.511 | |
| W160 | SCS Curve Number—Curve Number | 91.75 | 70.627 | |
| W150 | SCS Curve Number—Curve Number | 90.01976 | 63.081 | |
| W140 | SCS Curve Number—Curve Number | 81.43609 | 52.916 | |
| W130 | SCS Curve Number—Curve Number | 83.84741 | 55.924 | |
| W120 | SCS Unit Hydrograph—Lag Time | MIN | 16.66416 | 13.776 |
| W110 | SCS Unit Hydrograph—Lag Time | MIN | 163.1303 | 156.74 |
| W100 | SCS Unit Hydrograph—Lag Time | MIN | 76.08306 | 81.507 |
| W180 | SCS Unit Hydrograph—Lag Time | MIN | 141.1654 | 163.75 |
| W170 | SCS Unit Hydrograph—Lag Time | MIN | 79.06074 | 88.216 |
| W160 | SCS Unit Hydrograph—Lag Time | MIN | 4.1292 | 4.8915 |
| W150 | SCS Unit Hydrograph—Lag Time | MIN | 81.23118 | 100.31 |
| W140 | SCS Unit Hydrograph—Lag Time | MIN | 62.38896 | 79.1 |
| W130 | SCS Unit Hydrograph—Lag Time | MIN | 67.54464 | 84.897 |
| R90 | Muskingum—K | HR | 0.1 | 0.35946 |
| R80 | Muskingum—K | HR | 0.11 | 0.34604 |
| R50 | Muskingum—K | HR | 0.11 | 0.2658 |
| R40 | Muskingum—K | HR | 0.1 | 0.16622 |
| Performance Indices | Calibration | Validation | ||||
|---|---|---|---|---|---|---|
| Before Optimization | Remark | After Optimization | Remark | Remark | ||
| RMSE | 0.9 | Unsatisfactory | 0.6 | Good | 0.5 | Good |
| NSE | 0.27 | Poor | 0.67 | Very Good | 0.78 | Very Good |
| PBIAS | 50.6% | Very Poor | 20.5% | Satisfactory | 20.8% | Good |
| Return Periods | |||||||
|---|---|---|---|---|---|---|---|
| Location | 2-Year | 5-Year | 10-Year | 25-Year | 50-Year | 100-Year | 200-Year |
| Ganga Uku (upstream) | 2.9 | 5.4 | 7.1 | 9.4 | 11.1 | 12.8 | 14.6 |
| NUGA gate culvert | 3.7 | 6.8 | 9.1 | 12.1 | 14.3 | 16.6 | 19 |
| Mid-section | 5.7 | 11 | 14.9 | 20 | 23.9 | 27.8 | 31.8 |
| Dan Fodio culvert (Towards the outlet) | 6.3 | 12.4 | 16.9 | 22.8 | 27.3 | 31.8 | 36.4 |
| Outlet | 7.5 | 14.9 | 20.3 | 27.3 | 32.6 | 38 | 43.5 |
| Reach | River Station | Q Total (m3/s) | Min Ch. Elv. (m) | WS. Elv. (m) | Vel. Chl. (m/s) | Flow Area (m2) | Top Width (m) | Froude No. |
|---|---|---|---|---|---|---|---|---|
| Ganga Uku | 12.8 | 675 | 676.2 | 2.6 | 5.0 | 7.4 | 1 | |
| Samaru Stream | NUGA gate culvert | 16.5 | 667.6 | 669.1 | 2.3 | 7.7 | 15.5 | 0.9 |
| Dan Fodio culvert | 31.3 | 658.5 | 660.3 | 2.9 | 11.6 | 15.3 | 0.87 | |
| Detention basin | 31.3 | 655.4 | 656.2 | 2.5 | 12.8 | 21.2 | 1.01 |
| Channel Characteristics | Units | Symbols | Values |
|---|---|---|---|
| Normal flow depth | m | y | 1.5 |
| Bottom width | m | b | 1.7 |
| Top width | m | T | 3.5 |
| Side slope | - | z | |
| Freeboard | m | F | 0.3 |
Disclaimer/Publisher’s Note: The statements, opinions and data contained in all publications are solely those of the individual author(s) and contributor(s) and not of MDPI and/or the editor(s). MDPI and/or the editor(s) disclaim responsibility for any injury to people or property resulting from any ideas, methods, instructions or products referred to in the content. |
© 2023 by the authors. Licensee MDPI, Basel, Switzerland. This article is an open access article distributed under the terms and conditions of the Creative Commons Attribution (CC BY) license (https://creativecommons.org/licenses/by/4.0/).
Share and Cite
Shuaibu, A.; Mujahid Muhammad, M.; Bello, A.-A.D.; Sulaiman, K.; Kalin, R.M. Flood Estimation and Control in a Micro-Watershed Using GIS-Based Integrated Approach. Water 2023, 15, 4201. https://doi.org/10.3390/w15244201
Shuaibu A, Mujahid Muhammad M, Bello A-AD, Sulaiman K, Kalin RM. Flood Estimation and Control in a Micro-Watershed Using GIS-Based Integrated Approach. Water. 2023; 15(24):4201. https://doi.org/10.3390/w15244201
Chicago/Turabian StyleShuaibu, Abdulrahman, Muhammad Mujahid Muhammad, Al-Amin Danladi Bello, Khalid Sulaiman, and Robert M. Kalin. 2023. "Flood Estimation and Control in a Micro-Watershed Using GIS-Based Integrated Approach" Water 15, no. 24: 4201. https://doi.org/10.3390/w15244201
APA StyleShuaibu, A., Mujahid Muhammad, M., Bello, A.-A. D., Sulaiman, K., & Kalin, R. M. (2023). Flood Estimation and Control in a Micro-Watershed Using GIS-Based Integrated Approach. Water, 15(24), 4201. https://doi.org/10.3390/w15244201

