Effect of pH, COD, and HRT on the Performance of Microbial Fuel Cell Using Synthetic Dairy Wastewater
Abstract
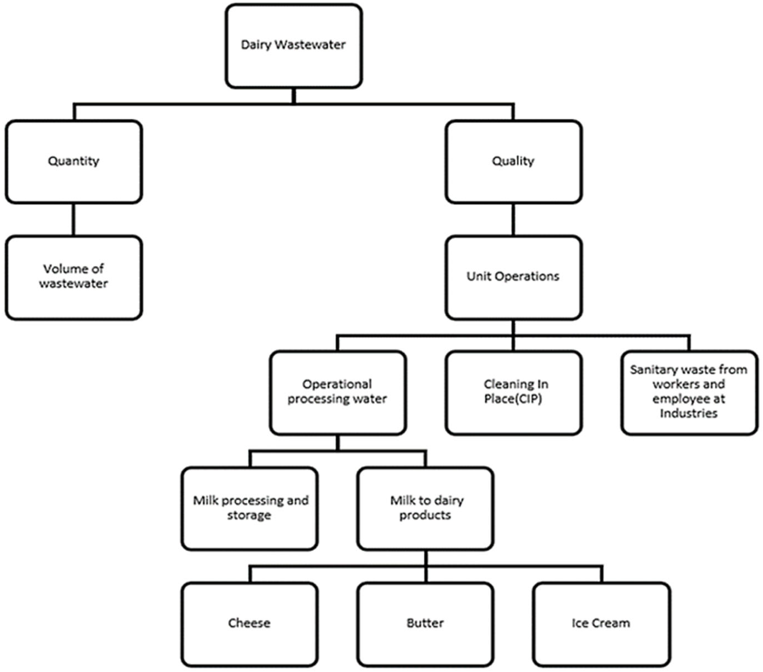
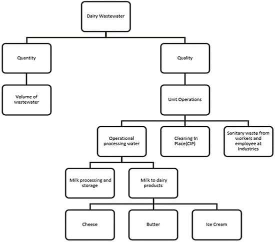
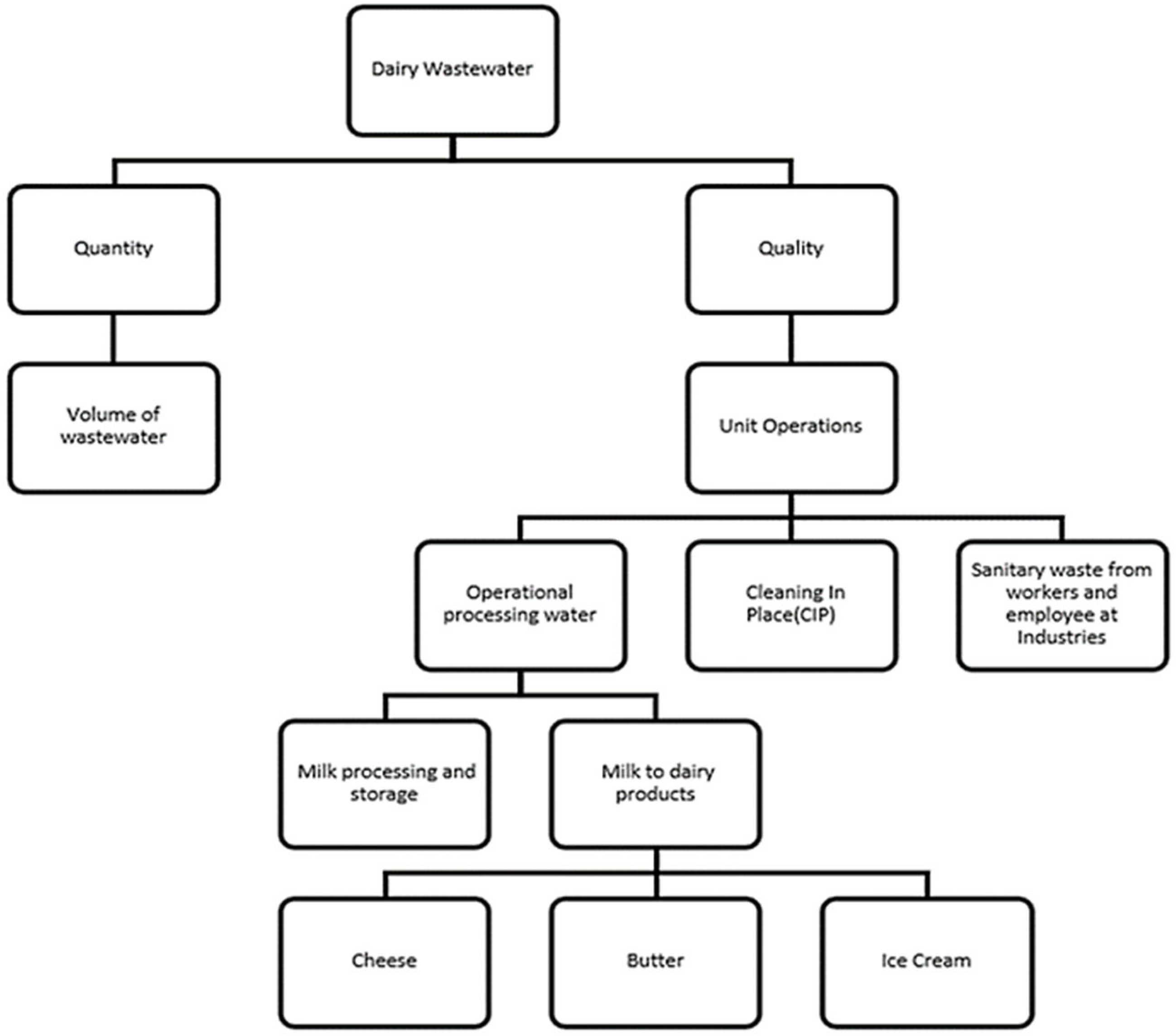
1. Introduction
2. Materials and Methods
2.1. Experimental Setup
2.2. Wastewater Composition
2.3. Exoelectrogen
2.4. Instruments
3. Experimental Procedure
4. Results and Discussion
4.1. The Effect of Initial CODs on Output Performance
4.2. The Effect of pH on Output Performance
4.3. The Effect of HRT on Output Performance
5. Conclusions
- HRT is an essential factor that affects the biochemical reactions within an MFC, which is controlled by the flow of the feed wastewater. HRT needs to be optimized for different MFC designs and sizes. For this case study, an HRT of 6.66 h yielded the best performance, which was achieved by maintaining a flow rate of 0.025 mL/min. Flow rates higher than 0.14 mL/min lead to washout conditions within the MFC [54].
- The pH of dairy wastewater varies between 4 and 10. The results of our experiment showed better performance using S. baltica at pH 8 compared to other pH values.
- The initial COD indicates the limitation of handling organic load for any MFC system. In the present study, a feed water COD of 20,632 mg/L was found to be the maximum organic load for the operation of the MFC. A higher value of organic load inhibits the performance of the MFC. Therefore, prior analysis of wastewater quality is necessary to adjust the organic load to obtain the desired output from the system.
- The best MFC performance in terms of power generation and % removal of COD was observed at a pH value of 8, a HRT of 6.66 h, and an initial COD concentration of 20,632 mg/L, with values of 138.21 mW/m2 and 71%, respectively.
Author Contributions
Funding
Data Availability Statement
Conflicts of Interest
References
- Bouamra-Mechemache, Z.; Réquillart, V.; Soregaroli, C.; Trévisiol, A. Demand for dairy products in the EU. Food Policy 2008, 33, 644–656. [Google Scholar] [CrossRef]
- Rankin, S.A.; Bradley, R.L.; Miller, G.; Mildenhall, K.B. A 100-Year Review: A century of dairy processing advancements—Pasteurization, cleaning and sanitation, and sanitary equipment design. J. Dairy Sci. 2017, 100, 9903–9915. [Google Scholar] [CrossRef] [PubMed]
- Ranieri, M.L.; Huck, J.R.; Sonnen, M.; Barbano, D.M.; Boor, K.J. High temperature, short time pasteurization temperatures inversely affect bacterial numbers during refrigerated storage of pasteurized fluid milk. J. Dairy Sci. 2009, 92, 4823–4832. [Google Scholar] [CrossRef] [PubMed]
- Suozzo, A. Pasteurization and Its Discontents: Raw Milk, Risk, and the Reshaping of the Dairy Industry. 2015, p. 111. Available online: https://scholarworks.uvm.edu/graddis/320/ (accessed on 20 April 2023).
- Kolev Slavov, A. Dairy Wastewaters—General Characteristics and Treatment Possibilities—A Review. Food Technol. Biotechnol. 2017, 55, 2017. [Google Scholar] [CrossRef] [PubMed]
- Kohle, A.S.; Pawar, V.P. Physico-chemical analysis of effluents from dairy industry. J. Recent Res. Sci. Technol. 2011, 3, 29–32. [Google Scholar]
- Sar, T.; Harirchi, S.; Ramezani, M.; Bulkan, G.; Akbas, M.Y.; Pandey, A.; Taherzadeh, M.J. Potential utilization of dairy industries by-products and wastes through microbial processes: A critical review. Sci. Total Environ. 2022, 810, 152253. [Google Scholar] [CrossRef] [PubMed]
- Stasinakis, A.S.; Charalambous, P.; Vyrides, I. Dairy wastewater management in EU: Produced amounts, existing legislation, applied treatment processes and future challenges. J. Environ. Manag. 2022, 303, 114152. [Google Scholar] [CrossRef] [PubMed]
- Ganta, A.; Bashir, Y.; Das, S. Dairy Wastewater as a Potential Feedstock for Valuable Production with Concurrent Wastewater Treatment through Microbial Electrochemical Technologies. Energies 2022, 15, 9084. [Google Scholar] [CrossRef]
- Kolhe, A.S.; Ingale, S.R.; Bhole, R.V. Effluent of Dairy Technology. Int. Res. J. Sodh Samiksha Mulyankan 2008, 4, 303–306. [Google Scholar]
- Gonzalez, N.C.; Pérez-Sato, M.; Soni-Guillermo, E.; Valencia-Franco, E.; Carmona-Victoria, M.; Calderón-Sánchez, F. Nitric acid and hydrogen peroxide in the digestion of milk and cheeses for the detection of heavy metals. Agro Prod. 2022, IV, 61–70. [Google Scholar] [CrossRef]
- Danalewich, J.; Papagiannis, T.; Belyea, R.; Tumbleson, M.; Raskin, L. Characterization of dairy waste streams, current treatment practices, and potential for biological nutrient removal. Water Res. 1998, 32, 3555–3568. [Google Scholar] [CrossRef]
- Das, P.; Paul, K.K. Present Scenario of Dairy Wastewater Treatment: A State of Art Review. Res. Sq. 2022. [Google Scholar] [CrossRef]
- Ne, A. Waste Water from Industry of Milk and Dairy Products in Kragujevac. IETI Trans. Eng. Res. Pract. 2017, 1, 8–14. [Google Scholar]
- Shete, N.P. Dairy Industry Wastewater Sources, Characteristics & Its Effects on Environment. Int. J. Curr. Eng. Technol. 2013, 3, 1611–1615. Available online: http://inpressco.com/category/ijcet (accessed on 3 May 2023).
- Goli, A.; Shamiri, A.; Khosroyar, S.; Talaiekhozani, A.; Sanaye, R.; Azizi, K. A review on different aerobic and anaerobic treatment methods in dairy industry wastewater. J. Environ. Treat. Tech. 2019, 7, 113–141. [Google Scholar]
- Walker, S.I. Waste water treatment in the dairy industry. Int. J. Dairy Technol. 2001, 54, 78–80. [Google Scholar] [CrossRef]
- Bajracharya, S.; Sharma, M.; Mohanakrishna, G.; Benneton, X.D.; Strik, D.P.; Sarma, P.M.; Pant, D. An overview on emerging bioelectrochemical systems (BESs): Technology for sustainable electricity, waste remediation, resource recovery, chemical production and beyond. Renew. Energy 2016, 98, 153–170. [Google Scholar] [CrossRef]
- Thulasinathan, B.; Jayabalan, T.; Arumugam, N.; Kulanthaisamy, M.R.; Kim, W.; Kumar, P.; Govarthanan, M.; Alagarsamy, A. Wastewater substrates in microbial fuel cell systems for carbon-neutral bioelectricity generation: An overview. Fuel 2022, 317, 123369. [Google Scholar] [CrossRef]
- Das, S.; Das, S.; Das, I.; Ghangrekar, M. Application of bioelectrochemical systems for carbon dioxide sequestration and concomitant valuable recovery: A review. Mater. Sci. Energy Technol. 2019, 2, 687–696. [Google Scholar] [CrossRef]
- Pandit, C.; Thapa, B.S.; Srivastava, B.; Mathuriya, A.S.; Toor, U.-A.; Pant, M.; Pandit, S.; Jadhav, D.-A. Integrating Human Waste with Microbial Fuel Cells to Elevate the Production of Bioelectricity. BioTech 2022, 11, 36. [Google Scholar] [CrossRef]
- Koca, N. (Ed.) Technological Approaches for Novel Applications in Dairy Processing; IntechOpen: Rijeka, Croatia, 2018. [Google Scholar] [CrossRef]
- Kushwaha, J.P.; Srivastava, V.C.; Mall, I.D. Sequential batch reactor for dairy wastewater treatment: Parametric optimization; kinetics and waste sludge disposal. J. Environ. Chem. Eng. 2013, 1, 1036–1043. [Google Scholar] [CrossRef]
- Lateef, A.; Chaudhry, M.N.; Ilyas, S. Biological treatment of dairy wastewater using activated sludge. ScienceAsia 2013, 39, 179–185. [Google Scholar] [CrossRef]
- Żyłka, R.M.; Dąbrowski, W.; Gogina, E.; Yancen, O. Trickling Filter for High Efficiency Treatment of Dairy Sewage. J. Ecol. Eng. 2018, 19, 269–275. [Google Scholar] [CrossRef] [PubMed]
- Tocchi, C.; Federici, E.; Fidati, L.; Manzi, R.; Vincigurerra, V.; Petruccioli, M. Aerobic treatment of dairy wastewater in an industrial three-reactor plant: Effect of aeration regime on performances and on protozoan and bacterial communities. Water Res. 2012, 46, 3334–3344. [Google Scholar] [CrossRef] [PubMed]
- Ramasamy, E.; Gajalakshmi, S.; Sanjeevi, R.; Jithesh, M.; Abbasi, S. Feasibility studies on the treatment of dairy wastewaters with upflow anaerobic sludge blanket reactors. Bioresour. Technol. 2004, 93, 209–212. [Google Scholar] [CrossRef]
- Marassi, R.J.; López, M.B.G.; Queiroz, L.G.; Silva, D.C.V.; da Silva, F.T.; de Paiva, T.C.B.; Silva, G.C. Efficient dairy wastewater treatment and power production using graphite cylinders electrodes as a biofilter in microbial fuel cell. Biochem. Eng. J. 2022, 178, 108283. [Google Scholar] [CrossRef]
- Das, B.; Sarkar, S.; Sarkar, A.; Bhattacharjee, S.; Bhattacharjee, C. Recovery of whey proteins and lactose from dairy waste: A step towards green waste management. Process. Saf. Environ. Prot. 2016, 101, 27–33. [Google Scholar] [CrossRef]
- Chollangi, A.; Hossain, M. Separation of proteins and lactose from dairy wastewater. Chem. Eng. Process. Process Intensif. 2007, 46, 398–404. [Google Scholar] [CrossRef]
- Patil, S.A.; Ahire, V.V.; Hussain, M.H. Dairy Wastewater-a Case Study. Int. J. Res. Eng. Technol. 2014, 3, 30–34. [Google Scholar]
- Yang, P.; Zhang, R.; McGarvey, J.A.; Benemann, J.R. Biohydrogen production from cheese processing wastewater by anaerobic fermentation using mixed microbial communities. Int. J. Hydrog. Energy 2007, 32, 4761–4771. [Google Scholar] [CrossRef]
- Hassan, A.; Nelson, B. Invited review: Anaerobic fermentation of dairy food wastewater. J. Dairy Sci. 2012, 95, 6188–6203. [Google Scholar] [CrossRef] [PubMed]
- Fang, H.H.P.; Yu, H.Q. Acidification of Lactose in Wastewater. J. Environ. Eng. 2001, 127, 825–831. [Google Scholar] [CrossRef]
- Suman, G.; Nupur, M.; Anuradha, S.; Pradeep, B. Assessment of toxicity in dairy waste: A Review. IOSR J. Biotechnol. Biochem. 2017, 3, 6–10. [Google Scholar]
- Britz, T.J.; van Schalkwyk, C.; Hung, Y.T. Treatment of dairy processing wastewaters. In Handbook of Industrial and Hazardous Wastes Treatment; CRC Press: Boca Raton, FL, USA, 2004; pp. 673–705. [Google Scholar]
- Report Technical Evaluation. Lactic Acid, Sodium Lactate, and Potassium Lactate. Available online: https://www.ams.usda.gov/sites/default/files/media/Lactic%20Acid%20TR%202015.pdf (accessed on 5 June 2023).
- Zheng, Z. Extracellular Electron Transfer of S. oneidensis MR 1: Fundamentals and Applications. Technical University of Denmark. 2019. Available online: https://backend.orbit.dtu.dk/ws/portalfiles/portal/222411276/Zhiyong_Zheng.pdf (accessed on 12 June 2023).
- Nealson, K.H.; Moser, D.P. Growth of the facultative anaerobe Shewanella putrefaciens by elemental sulfur reduction. Appl. Environ. Microbiol. 1996, 62, 2100–2105. [Google Scholar]
- Sun, W.; Lin, Z.; Yu, Q.; Cheng, S.; Gao, H. Promoting Extracellular Electron Transfer of Shewanella oneidensis MR-1 by Optimizing the Periplasmic Cytochrome c Network. Front. Microbiol. 2021, 12, 727709. [Google Scholar] [CrossRef] [PubMed]
- Edel, M.; Sturm, G.; Sturm-Richter, K.; Wagner, M.; Ducassou, J.N.; Couté, Y.; Horn, H.; Gescher, J. Extracellular riboflavin induces anaerobic biofilm formation in Shewanella oneidensis. Biotechnol. Biofuels 2021, 14, 130. [Google Scholar] [CrossRef]
- Hu, Y.; Wang, Y.; Han, X.; Shan, Y.; Li, F.; Shi, L. Biofilm Biology and Engineering of Geobacter and Shewanella spp. for Energy Applications. Front. Bioeng. Biotechnol. 2021, 9, 786416. [Google Scholar] [CrossRef]
- Chen, Y.; Wang, F. Insights on nitrate respiration by Shewanella. Front. Mar. Sci. 2015, 1, 80. [Google Scholar] [CrossRef]
- Pirbadian, S.; Barchinger, S.E.; Leung, K.M.; Byun, H.S.; Jangir, Y.; Bouhenni, R.A.; Reed, S.B.; Romine, M.F.; Saffarini, D.A.; Shi, L.; et al. Shewanella oneidensis MR-1 nanowires are outer membrane and periplasmic extensions of the extracellular electron transport components. Proc. Natl. Acad. Sci. USA 2014, 111, 12883–12888. [Google Scholar] [CrossRef]
- von Canstein, H.; Ogawa, J.; Shimizu, S.; Lloyd, J.R. Secretion of Flavins by Shewanella Species and Their Role in Extracellular Electron Transfer. Appl. Environ. Microbiol. 2008, 74, 615–623. [Google Scholar] [CrossRef]
- Bretschger, O.; Obraztsova, A.; Sturm, C.A.; Chang, I.S.; Gorby, Y.A.; Reed, S.B.; Culley, D.E.; Reardon, C.L.; Barua, S.; Romine, M.F.; et al. Current Production and Metal Oxide Reduction by Shewanella oneidensis MR-1 Wild Type and Mutants. Appl. Environ. Microbiol. 2007, 73, 7003–7012. [Google Scholar] [CrossRef] [PubMed]
- Zang, Y.; Zhao, T.; Xie, B.; Feng, Y.; Yi, Y.; Liu, H. A bio-electrochemical sensor based on suspended Shewanella oneidensis MR-1 for the sensitive assessment of water biotoxicity. Sens. Actuators B Chem. 2021, 341, 130004. [Google Scholar] [CrossRef]
- Ishii, T.; Kawaichi, S.; Nakagawa, H.; Hashimoto, K.; Nakamura, R. From chemolithoautotrophs to electrolithoautotrophs: CO2 fixation by Fe(II)-oxidizing bacteria coupled with direct uptake of electrons from solid electron sources. Front. Microbiol. 2015, 6, 994. [Google Scholar] [CrossRef]
- Aydogdu, T.; O’mahony, J.A.; McCarthy, N.A. pH, the Fundamentals for Milk and Dairy Processing: A Review. Dairy 2023, 4, 395–409. [Google Scholar] [CrossRef]
- Karadag, D.; Köroğlu, O.E.; Ozkaya, B.; Cakmakci, M. A review on anaerobic biofilm reactors for the treatment of dairy industry wastewater. Process. Biochem. 2015, 50, 262–271. [Google Scholar] [CrossRef]
- Janczukowicz, W.; Zieliński, M.; Dębowski, M. Biodegradability evaluation of dairy effluents originated in selected sections of dairy production. Bioresour. Technol. 2008, 99, 4199–4205. [Google Scholar] [CrossRef] [PubMed]
- Demirel, B.; Yenigun, O.; Onay, T.T. Anaerobic treatment of dairy wastewaters: A review. Process. Biochem. 2005, 40, 2583–2595. [Google Scholar] [CrossRef]
- Kaur, N. Different treatment techniques of dairy wastewater. Groundw. Sustain. Dev. 2021, 14, 100640. [Google Scholar] [CrossRef]
- Das, S.; Calay, R.K. Experimental Study of Power Generation and COD Removal Efficiency by Air Cathode Microbial Fuel Cell Using Shewanella baltica 20. Energies 2022, 15, 4152. [Google Scholar] [CrossRef]
- Fazli, N.; Mutamim, N.S.A.; Jafri, N.M.A.; Ramli, N.A.M. Microbial Fuel Cell (MFC) in treating spent caustic wastewater: Varies in Hydraulic Retention Time (HRT) and Mixed Liquor Suspended Solid (MLSS). J. Environ. Chem. Eng. 2018, 6, 4339–4346. [Google Scholar] [CrossRef]
- Santos, J.B.C.; de Barros, V.V.S.; Linares, J.J. The Hydraulic Retention Time as a Key Parameter for the Performance of a Cyclically Fed Glycerol-Based Microbial Fuel Cell from Biodiesel. J. Electrochem. Soc. 2017, 164, H3001–H3006. [Google Scholar] [CrossRef]
- Mansoorian, H.J.; Mahvi, A.H.; Jafari, A.J.; Khanjani, N. Evaluation of dairy industry wastewater treatment and simultaneous bioelectricity generation in a catalyst-less and mediator-less membrane microbial fuel cell. J. Saudi Chem. Soc. 2016, 20, 88–100. [Google Scholar] [CrossRef]
- Banerjee, A.; Calay, R.K.; Eregno, F.E. Role and Important Properties of a Membrane with Its Recent Advancement in a Microbial Fuel Cell. Energies 2022, 15, 444. [Google Scholar] [CrossRef]
- Banerjee, A.; Calay, R.K.; Mustafa, M. Review on Material and Design of Anode for Microbial Fuel Cell. Energies 2022, 15, 2283. [Google Scholar] [CrossRef]
- Boas, J.V.; Oliveira, V.B.; Simões, M.; Pinto, A.M. Review on microbial fuel cells applications, developments and costs. J. Environ. Manag. 2022, 307, 114525. [Google Scholar] [CrossRef]
- Logan, B.E. Microbial Fuel Cells; John Wiley & Sons, Inc.: Hoboken, NJ, USA, 2007. [Google Scholar]
- Pallavi, C.K.; Sanjay, S.; Udayashankara, T.H. Feasibility Study on Treatability of Dairy Wastewater Employing Dual Compartment Microbial Fuel Cell. Int. Res. J. Eng. Technol. 2017, 4, 752–758. Available online: https://irjet.net/archives/V4/i7/IRJET-V4I7189.pdf (accessed on 9 May 2023).
- Optimization, O. Electricity Generation from Synthetic Wastewater in a Laboratory Scale Microbial Fuel Cell. Pamukkale Üniversitesi Mühendislik Bilim. Derg. 2011, 17, 43–49. [Google Scholar]
- Al-Saned, A.J.O.; Kitafa, B.A.; Badday, A.S. Microbial fuel cells (MFC) in the treatment of dairy wastewater. IOP Conf. Ser. Mater. Sci. Eng. 2021, 1067, 012073. [Google Scholar] [CrossRef]
- Kelly, P.T.; He, Z. Understanding the application niche of microbial fuel cells in a cheese wastewater treatment process. Bioresour. Technol. 2014, 157, 154–160. [Google Scholar] [CrossRef]
- Dai, H.N.; Nguyen, T.-A.D.; LE, L.-P.M.; Van Tran, M.; Lan, T.-H.; Wang, C.-T. Power generation of Shewanella oneidensis MR-1 microbial fuel cells in bamboo fermentation effluent. Int. J. Hydrog. Energy 2021, 46, 16612–16621. [Google Scholar] [CrossRef]
- Ramirez-Nava, J.; Martínez-Castrejón, M.; García-Mesino, R.L.; López-Díaz, J.A.; Talavera-Mendoza, O.; Sarmiento-Villagrana, A.; Rojano, F.; Hernández-Flores, G. The Implications of Membranes Used as Separators in Microbial Fuel Cells. Membranes 2021, 11, 738. [Google Scholar] [CrossRef]
- Yu, D.-Y.; Wang, G.; Xu, F.-C.; Chen, L.-M. Constitution and Optimization on the Performance of Microbial Fuel Cell Based on Sulfate-Reducing Bacteria. Energy Procedia 2012, 16, 1664–1670. [Google Scholar] [CrossRef][Green Version]
- Schneider, G.; Pásztor, D.; Szabó, P.; Kőrösi, L.; Kishan, N.S.; Raju, P.A.R.K.; Calay, R.K. Isolation and Characterisation of Electrogenic Bacteria from Mud Samples. Microorganisms 2023, 11, 781. [Google Scholar] [CrossRef] [PubMed]
- Angelaalincy, M.J.; Krishnaraj, R.N.; Shakambari, G.; Ashokkumar, B.; Kathiresan, S.; Varalakshmi, P. Biofilm Engineering Approaches for Improving the Performance of Microbial Fuel Cells and Bioelectrochemical Systems. Front. Energy Res. 2018, 6, 63. [Google Scholar] [CrossRef]
- Greenman, J.; Gajda, I.; You, J.; Mendis, B.A.; Obata, O.; Pasternak, G.; Ieropoulos, I. Microbial fuel cells and their electrified biofilms. Biofilm 2021, 3, 100057. [Google Scholar] [CrossRef]
- Sonawane, J.M.; Mahadevan, R.; Pandey, A.; Greener, J. Recent progress in microbial fuel cells using substrates from diverse sources. Heliyon 2022, 8, e12353. [Google Scholar] [CrossRef] [PubMed]
- Katagiri, H.; Imai, K. Studies on lactic acid fermentation: Observations on the mode of fermentation. J. Agric. Chem. Soc. Jpn. 1955, 19, 15–21. [Google Scholar] [CrossRef]
- Choudhury, P.; Bhunia, B.; Bandyopadhyay, T.K.; Ray, R.N. The Overall Performance Improvement of Microbial Fuel Cells Connected in Series with Dairy Wastewater Treatment. J. Electrochem. Sci. Technol. 2021, 12, 101–111. [Google Scholar] [CrossRef]
- Zhao, Q.; Li, R.; Ji, M.; Ren, Z.J. Organic content influences sediment microbial fuel cell performance and community structure. Bioresour. Technol. 2016, 220, 549–556. [Google Scholar] [CrossRef]
- Zavala, M.L.; Delenne, P.R.T.; Peña, O.I.G. Improvement of Wastewater Treatment Performance and Power Generation in Microbial Fuel Cells by Enhancing Hydrolysis and Acidogenesis, and by Reducing Internal Losses. Energies 2018, 11, 2309. [Google Scholar] [CrossRef]
- Picioreanu, C.; Katuri, K.P.; Head, I.M.; van Loosdrecht, M.C.M.; Scott, K. Mathematical model for microbial fuel cells with anodic biofilms and anaerobic digestion. Water Sci. Technol. 2008, 57, 965–971. [Google Scholar] [CrossRef]
- Bagchi, S.; Behera, M. Methanogenesis suppression in microbial fuel cell by aluminium dosing. Bioelectrochemistry 2019, 129, 206–210. [Google Scholar] [CrossRef] [PubMed]
- Choudhury, P.; Ray, R.N.; Bandyopadhyay, T.K.; Tiwari, O.N.; Bhunia, B. Kinetics and performance evaluation of microbial fuel cell supplied with dairy wastewater with simultaneous power generation. Int. J. Hydrog. Energy 2021, 46, 16815–16822. [Google Scholar] [CrossRef]
- Linares, R.V.; Domínguez-Maldonado, J.; Rodríguez-Leal, E.; Patrón, G.; Castillo-Hernández, A.; Miranda, A.; Romero, D.D.; Moreno-Cervera, R.; Camara-Chale, G.; Borroto, C.G.; et al. Scale up of Microbial Fuel Cell Stack System for Residential Wastewater Treatment in Continuous Mode Operation. Water 2019, 11, 217. [Google Scholar] [CrossRef]









| Components | Concentration |
|---|---|
| Ammonium Chloride (NH4Cl) | 40 mg/L |
| Magnesium Chloride (MgCl2) | 10 mg/L |
| Copper(II) Sulfate (CuSO4) | 0.1 mg/L |
| Calcium Chloride (CaCl2) | 5.0 mg/L |
| Manganese(II) Sulfate (MnSO4) | 0.1 mg/L |
| Zinc Chloride (ZnCl2) | 0.1 mg/L |
| Phosphate buffer | 1 mol/L |
| Potassium Chloride (KCl) | 60 mg/L |
| Magnesium Sulfate (MgSO4) | 50 mg/L |
| Ferric Chloride (FeCl3) | 3.0 mg/L |
| Nido Milk powder | 2500 mg/L |
Disclaimer/Publisher’s Note: The statements, opinions and data contained in all publications are solely those of the individual author(s) and contributor(s) and not of MDPI and/or the editor(s). MDPI and/or the editor(s) disclaim responsibility for any injury to people or property resulting from any ideas, methods, instructions or products referred to in the content. |
© 2023 by the authors. Licensee MDPI, Basel, Switzerland. This article is an open access article distributed under the terms and conditions of the Creative Commons Attribution (CC BY) license (https://creativecommons.org/licenses/by/4.0/).
Share and Cite
Banerjee, A.; Calay, R.K.; Das, S. Effect of pH, COD, and HRT on the Performance of Microbial Fuel Cell Using Synthetic Dairy Wastewater. Water 2023, 15, 3472. https://doi.org/10.3390/w15193472
Banerjee A, Calay RK, Das S. Effect of pH, COD, and HRT on the Performance of Microbial Fuel Cell Using Synthetic Dairy Wastewater. Water. 2023; 15(19):3472. https://doi.org/10.3390/w15193472
Chicago/Turabian StyleBanerjee, Aritro, Rajnish Kaur Calay, and Subhashis Das. 2023. "Effect of pH, COD, and HRT on the Performance of Microbial Fuel Cell Using Synthetic Dairy Wastewater" Water 15, no. 19: 3472. https://doi.org/10.3390/w15193472
APA StyleBanerjee, A., Calay, R. K., & Das, S. (2023). Effect of pH, COD, and HRT on the Performance of Microbial Fuel Cell Using Synthetic Dairy Wastewater. Water, 15(19), 3472. https://doi.org/10.3390/w15193472
