Study on the Prevention and Control of Downhole Debris Flows Based on Disaster Chain Theory
Abstract
1. Introduction
2. Overview of the Chain Theory of Catastrophe
3. Chain Effect Analysis of Catastrophe
3.1. Cases and Their Hazard Characteristics
3.2. Chain Type Characteristics
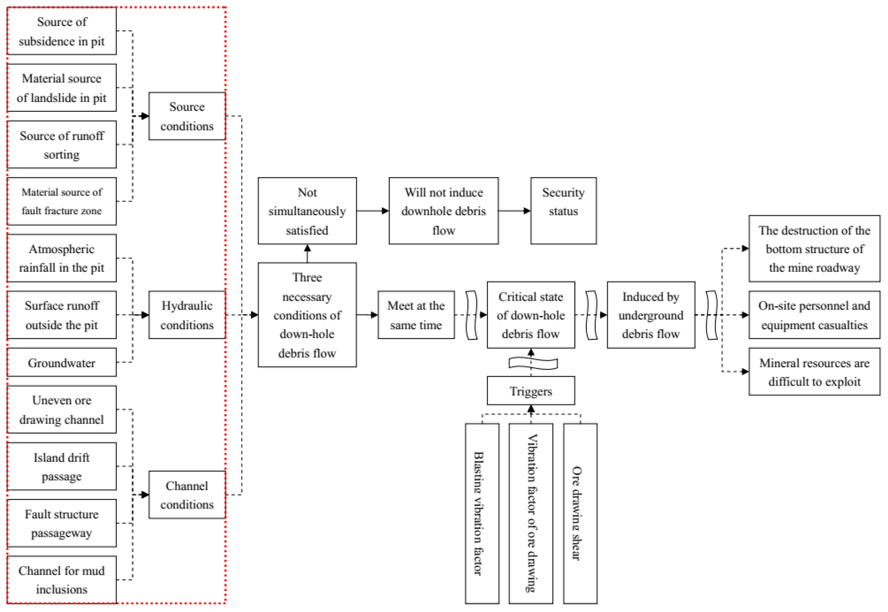
3.3. Chain Effect of Catastrophe
4. Prevention and Control of Downhole Debris Flow Disaster
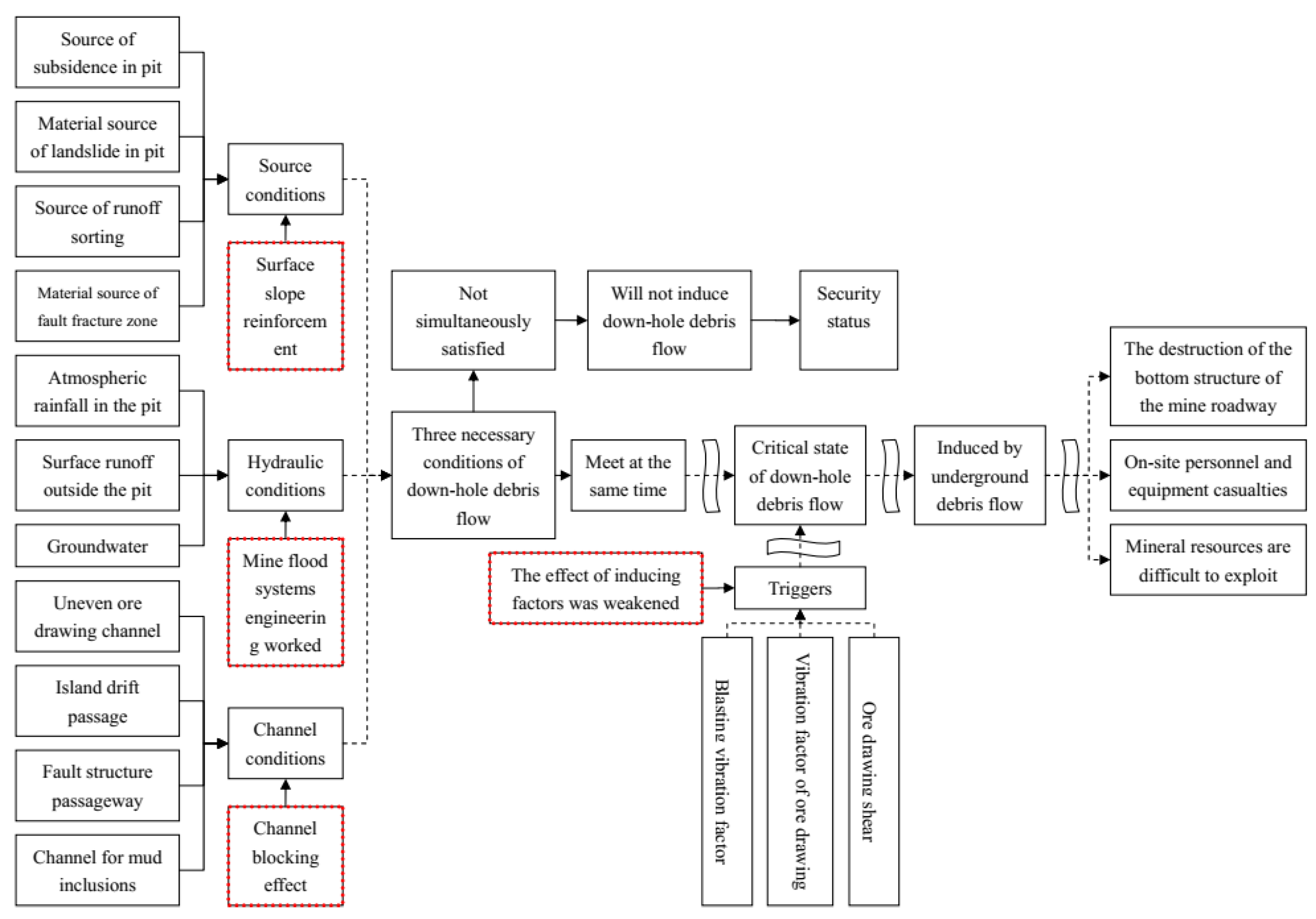
4.1. Active and Passive Controls of Downhole Debris Flow Disaster
4.2. Prevention and Control Measures of Downhole Debris Flow
4.3. Evaluation of Prevention and Control Effect
5. Conclusions
6. Future Development of This Study
Author Contributions
Funding
Data Availability Statement
Acknowledgments
Conflicts of Interest
References
- Li, Z.-J.; Niu, X.-D.; Zeng, Q.-T.; Hou, K.-P.; Li, Z.-Y.; Wu, M.; Peng, Z.; Wei, Y.-H. Experimental study on critical threshold value of rainfall induced by natural caving method for down-hole debris flow. Nonferrous Met. (Min. Sect.) 2022, 74, 79–85. [Google Scholar]
- Gunes, A.; Demirdag, S.; Demirbas, E.-O.; Uner, C.-O. Investigating the Usability of Pyrotechnic Rock Breaker Materials in Natural Stone Quarrying. J. Min. Sci. 2023, 58, 973–991. [Google Scholar] [CrossRef]
- Zhang, J.-H.; Cheng, X.-J.; Wen, H.; Wang, W. Prediction and Control of Coal Spontaneous Combustion in a Multi-fault Fully Mechanized Top Coal Caving Face at the Mine Field Boundary. Combust. Sci. Technol. 2022, 194, 1895–1913. [Google Scholar] [CrossRef]
- Pijush, P.-R.; Chhangte, S.; Kumar, S.-R. Design of blasting patterns to induce effective caving in continuous miner depillaring panel—A case study. Min. Technol. 2021, 130, 209–220. [Google Scholar]
- Niu, X.-D.; Hou, K.-P.; Sun, H.-F. Experimental study on the flow mechanism of fine-grained moraine in the process of uniform ore drawing. J. Min. Strat. Control Eng. 2023, 5, 033511. [Google Scholar]
- Huang, H.-T.; Luo, G.-P.; Wang, H.; Zeng, X.-T.; He, X. Research and application of mud inrush control in stope of Block Caving Method. World Nonferrous Met. 2020, 55–56. [Google Scholar]
- Niu, X.-D.; Xie, J.-Y.; Hou, K.-P.; Li, Z.-Y.; Wang, D.-W.; Liang, W. Experimental Study on Rainfall Threshold and Outbreak Time of Downhole Debris Flow Induced by the Prang Copper Mine. Nonferrous Met. Eng. 2020, 10, 100–106. [Google Scholar]
- Chen, N.-S.; She, D.-B. A New Approach to Debris Flow Disaster Control Based on Comprehensive Utilization of Waste Slag—A Case Study of Lugu Iron Mine at the Yanjing Valley of Mianning County, Sichuan, China. Mt. Res. 2019, 37, 78–85. [Google Scholar]
- Zhang, L.-P.; Tang, L.; Chen, W.-L. Experiments of artificial simulation setting water on initiation and sediment of man-made debris flow-taking Shenfu-Dongsheng minesite as an example. J. Nat. Disasters 2000, 94–98. [Google Scholar]
- Kazemi, M.-S.; Banihabib, M.-E.; Soltani, J. A hybrid SVR-PSO model to predict concentration of sediment in typical and debris floods. Earth Sci. Inform. 2021, 14, 365–376. [Google Scholar] [CrossRef]
- Ali, S.; Haider, R.; Abbas, W.; Basharat, M.; Reicherter, K. Empirical assessment of rockfall and debris flow risk along the Karakoram Highway, Pakistan. Nat. Hazards 2021, 106, 2437–2460. [Google Scholar] [CrossRef]
- Lei, J. Debris flow simulation results and actual situation of the gully basin in Lukeng Wood Storage Yard, Sanming City. Geol. Fujian 2022, 41, 156–162. [Google Scholar]
- Zhu, J.-X.; Liu, R. Mechanism analysis on the dump slide and debris flow and the determination of critical rainfall intensity. Nonferrous Met. (Min. Sect.) 2016, 69, 75–79. [Google Scholar]
- Wang, Z.-A.; Zhou, A.-B. Study on debris flow prediction model. Jiangxi Build. Mater. 2016, 238. [Google Scholar]
- Tian, S.-J.; Fan, X.-Y. Forecast of post-earthquake debris flow based on critical rainfall taking the Baisha River Basin as an example. J. Nat. Disasters 2015, 24, 176–182. [Google Scholar] [CrossRef]
- Li, X.-D.; Wang, P.; Cheng, A.-P.; Xu, M.-G.; Zhang, Y.-S. Research on early warning of down-hole mud-rocks flow based on efficacy coefficient method. Min. Res. Dev. 2018, 38, 25–28. [Google Scholar]
- Chen, H.-Z.; Liu, C.-W.; Jiang, Y. Prevention and control measures in different stages of mine debris flow. China Min. Sci. Exch. 2015, 312–314. [Google Scholar]
- Zan, S.-M.; Fan, Y.-Y.; Wan, J.; Song, G.-Z. Study on prevention and control of mine debris flow disasters. Mod. Min. 2013, 29, 93–96. [Google Scholar]
- Ou, R.-Z.; Song, J.-D.; Lin, W.-X. Discussion on disaster control scheme of debris flow in litie mine. Min. Technol. 2010, 10, 28–30. [Google Scholar]
- Huang, D.-F.; Zeng, Y. Analysis and prevention measures of engineering geological hazards in Tianbaoshan mining area, Huili, Sichuan province. Min. Technol. 2012, 12, 60–61. [Google Scholar]
- Chen, B.; Zhang, S.-C.; Li, Y.-Y.; Li, J.-P. Experimental study on water and sand inrush of mining cracks in loose layers with different clay contents. Bull. Eng. Geol. Environ. 2020, 80, 1–16. [Google Scholar] [CrossRef]
- Silalahi, P.; Wicaksono, D.-S.; Sriyanto, I. Geological aspects for the wet muck material forming at the deep ore zone (DOZ) block cave mine, Papua, Indonesia. Deep. Ore Zone Block Caving Prod. Mine Geol. 2012, 28–32. [Google Scholar]
- Xue, Y.-G.; Kong, F.-M.; Li, S.-C.; Qiu, D.-H.; Su, M.-X.; Li, Z.-Q.; Zhou, B.-H. Water and mud inrush hazard in down-hole engineering Genesis, evolution and prevention. Tunn. Down-Hole Space Technol. 2021, 114, 1–21. [Google Scholar]
- He, X.-L.; Huang, Y.-D.; Chen, Z.-N.; Li, L.; Wang, W.; Wang, X.-Y.; Xu, C. Report on the second academic forum on earthquake hazard chain, 12 November 2022, Beijing, China. Nat. Hazards Res. 2023, 3, 125–138. [Google Scholar] [CrossRef]
- Zhang, T.-T.; Yin, Y.-P.; Li, B.; Liu, X.-J.; Wang, M.; Gao, Y.; Wan, J.-E.; Raj, G.-K. Characteristics and dynamic analysis of the February 2021 long-runout disaster chain triggered by massive rock and ice avalanche at Chamoli, Indian Himalaya. J. Rock Mech. Geotech. Eng. 2023, 15, 296–308. [Google Scholar] [CrossRef]
- Ke, S.-S.; Hsu, C.-H. Developing a Disaster Chain Method to Evaluate Transportation Systems A Pilot Study of Predicting Debris Blockages in Disaster-Response Road Systems. Transp. Res. Rec. 2023, 2677, 475–489. [Google Scholar] [CrossRef]
- Zeng, L.; Ge, Y.-G.; Chen, J.-G.; Su, F.-H.; Chen, H.-Y.; Zhao, W.-Y.; Si, G.-W. Influences of a debris flow disaster chain on buildings in remote rural areas, Southwest China. Geomat. Nat. Hazards Risk 2022, 13, 2777–2795. [Google Scholar] [CrossRef]
- Xiao, S.-X.; Sui, Y.-C.; Liu, W.-F.; Zhou, J.-F. Application of chain-cutting disaster mitigation from gestation source to preventing land desertification. J. Chongqing Jiaotong Univ. 2007, 26, 149–152. [Google Scholar]
- Xiao, S.-X. Originality structure sketch on chain-styled theory of disaster in eco-environment. Chin. J. Rock Mech. Eng. 2006, 25, 2593–2602. [Google Scholar]
- Czmyr, S.; Kaminski, P. Comparison of Reduction Systems of Harmful Substances into the Atmosphere in Accordance to Requirements of IMO Tier III. J. KONES 2019, 26, 7–14. [Google Scholar] [CrossRef]
- Li, D.-Y.; Nian, T.-K.; Wu, H.; Zhang, Y.-J. Coupled DEM–CFD Method for Landslide–river Blockage–impulse Wave Disaster Chain Simulation and its Application. Adv. Eng. Sci. 2023, 55, 141–149. [Google Scholar]
- Jiang, W.-Y.; Wang, F.; Zheng, X.-C.; Zheng, X.-X.; Qiao, X.-H.; Li, X.; Meng, Q.-X. Toward Interoperable Multi-hazard Modeling A Disaster Management System for Disaster Model Service Chain. Int. J. Disaster Risk Sci. 2022, 13, 862–877. [Google Scholar] [CrossRef]












| Stage Division | Phase Characteristics | Destructive Strength | Carrier Information | Time Ratio | Technology Initiatives |
|---|---|---|---|---|---|
| Early stage | Gestation stage | Destructive force has not yet formed | Accumulation of matter and potential energy | Longer, more than 70% | Broken chain |
| Medium stage | Latent stage | Potential for destruction | Storage of matter and potential energy | Ephemeral, about 25% | Defense |
| Late stage | Induction stage | Violent explosion of destruction | Kinetic energy of diffusion of matter bursts forth | Instantaneous, less than 5% | Governance |
Disclaimer/Publisher’s Note: The statements, opinions and data contained in all publications are solely those of the individual author(s) and contributor(s) and not of MDPI and/or the editor(s). MDPI and/or the editor(s) disclaim responsibility for any injury to people or property resulting from any ideas, methods, instructions or products referred to in the content. |
© 2023 by the authors. Licensee MDPI, Basel, Switzerland. This article is an open access article distributed under the terms and conditions of the Creative Commons Attribution (CC BY) license (https://creativecommons.org/licenses/by/4.0/).
Share and Cite
Niu, X.; Hou, K.; Sun, H. Study on the Prevention and Control of Downhole Debris Flows Based on Disaster Chain Theory. Water 2023, 15, 2367. https://doi.org/10.3390/w15132367
Niu X, Hou K, Sun H. Study on the Prevention and Control of Downhole Debris Flows Based on Disaster Chain Theory. Water. 2023; 15(13):2367. https://doi.org/10.3390/w15132367
Chicago/Turabian StyleNiu, Xiangdong, Kepeng Hou, and Huafen Sun. 2023. "Study on the Prevention and Control of Downhole Debris Flows Based on Disaster Chain Theory" Water 15, no. 13: 2367. https://doi.org/10.3390/w15132367
APA StyleNiu, X., Hou, K., & Sun, H. (2023). Study on the Prevention and Control of Downhole Debris Flows Based on Disaster Chain Theory. Water, 15(13), 2367. https://doi.org/10.3390/w15132367

