Research on Seismic Connectivity Reliability Analysis of Water Distribution System Based on CUDA
Abstract
1. Introduction
2. Graph Theory
3. Application of the QMC Method in SCR Analysis of WDS
3.1. QMC Method Principle
3.2. Sobol Sequence
3.3. SCR Analysis of WDS Based on the QMC Method
- 1.
- According to the seismic vulnerability analysis of pipelines, the damage probability Pij of each pipeline in the WDS under seismic action is determined, see Equation (14).
- 2.
- Generate a low-discrepancy random number Rij between 0 and 1 and compare it with the damage probability Pij of the corresponding pipeline. If Rij ≥ Pij, the pipeline is considered to work normally; otherwise, the pipeline is considered to be ineffective. The pipeline status aij is shown in Equation (11), the numbers 0 and 1 represent the pipeline in “failures state” and “reliable state”, respectively. Based on this method, the connection state of all pipelines can be obtained, and then the adjacency table of the pipe network can be generated.where i and j are upstream and downstream nodes and m is the total number of nodes.
- 3.
- The BFS algorithm is used to traverse the adjacency table of the pipe network, and the water source point is set as the starting point. First, put the water source point into queue Q, and search for all the nodes directly adjacent to the water source point. Then, put the adjacent nodes of the water source point into queue Q, and delete the first node in the current queue Q, that is, the water source point is out of the queue. Next, continue searching with the first vertex in queue Q as the starting point, and repeat the above steps until queue Q is empty. In this process, it should be stated that the vector Z = [zi] (i = 1, 2, …, m) is used to record the access status of the nodes. For node i, if it was ever put into queue Q, the value of zi is set to 1, indicating that node i is connected with the water source point, otherwise it is set to 0. For a multi-source WDS, a virtual source point can be added, and assuming that the failure probability of the pipeline connecting the virtual source point to each water source point is 0, the multi-source system can be transformed into a single-source WDS.
- 4.
- The vector Z obtained from each simulation is added up and the result is saved in the vector T initialised to 0:
- 5.
- Repeat steps (2)–(4) K times to obtain the connectivity probability vector Pc = {Pc1, Pc2, …, Pcm} between the water source point and each node, Pci can be calculated as follows:
4. Parallel Algorithm for SCR Analysis of WDS Based on CUDA
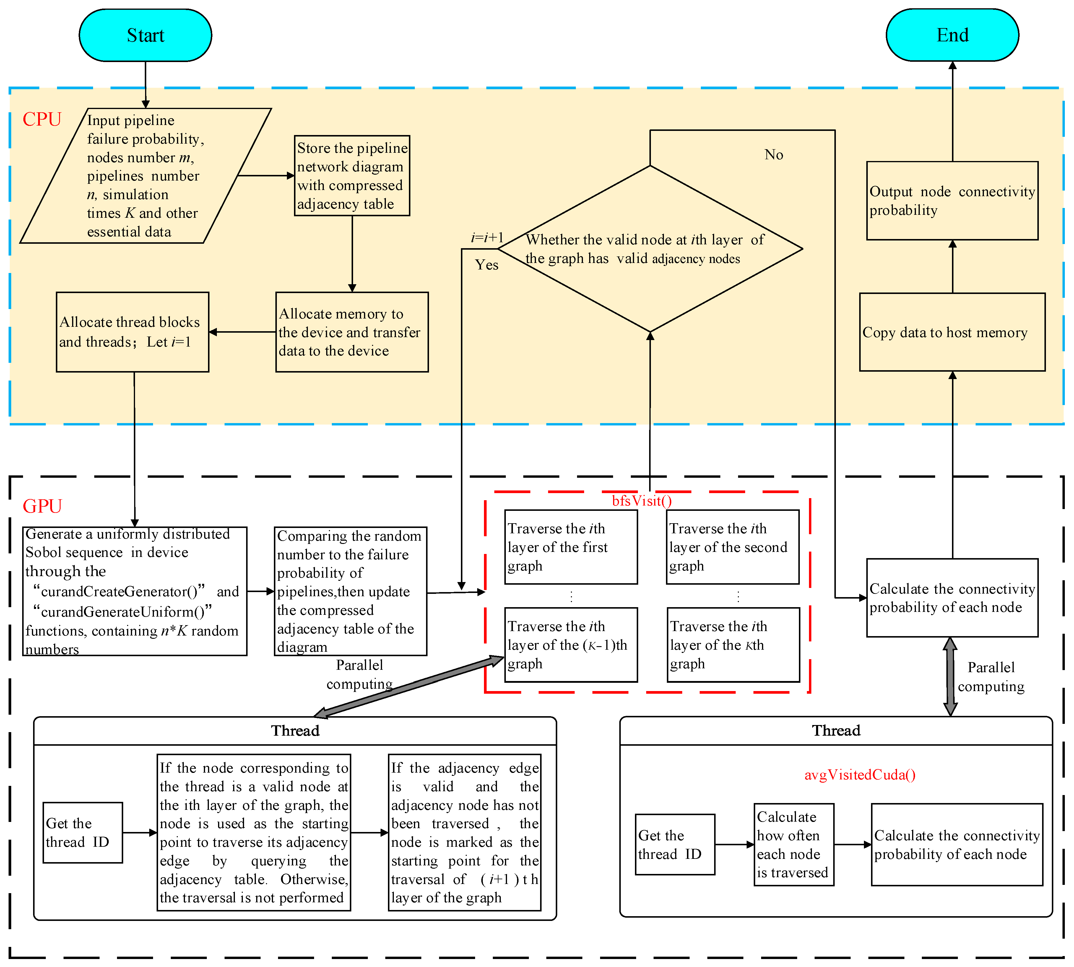
4.1. Parallel Scheme Design
- (1)
- Input the basic data such as the total number of nodes m, the total number of pipelines n, the starting point and ending point number of the pipeline, the failure probability of the pipeline under earthquake, the QMC simulation times K in the CPU, and store the pipe network diagram in the format of compressed row storage (CRS) [52].
- (2)
- Use the “cudaMalloc()” function provided by CUDA to allocate the space in the global graphics memory, and copy the data (i.e., pipe network diagram, number of nodes and pipelines in the pipeline network) from the host memory to the graphics memory through the “cudaMemcpy()” function.
- (3)
- Generate a uniformly distributed Sobol sequence between 0 and 1 on the GPU through the “curandCreateGenerator()” and “curandGenerateUniform()” functions, containing n*K random numbers. Then, the Sobol sequence is compared with the failure probability of pipelines, and the CRS of K graphs is generated.
- (4)
- Start the kernel function “bfsVisit()” and implement the BFS traversal of k pipeline network graphs in parallel on the GPU. It should be noted that the kernel function “bfsVisit()” needs to be restarted repeatedly until all the valid nodes are traversed, each time it only searches the valid adjacency nodes of all valid nodes in a certain layer of the pipeline network graph in parallel. Assuming that the adjacency edge of a valid node at the ith layer of the graph is in a reliable state and the corresponding node of the adjacency edge has not been traversed, this node is called a valid adjacency node. The valid adjacency node is defined as the valid node at the (i + 1)th layer of the graph.
- (5)
- Start the kernel function “avgVisitedCuda()” to calculate the final connection probability of each node in parallel on the GPU.
- (6)
- Copy the connectivity probability of each node to the CPU and output it.
4.2. CUDA Implementation of the Algorithm
4.2.1. Storage of Graph on the GPU
4.2.2. Sobol Sequence Generation
4.2.3. Implementation of the CUDA-Based Reliability Algorithm for WDS
| Algorithm 1. CUDA BFS (Graph G(V, E, W), Source node S0, Vertex number vNum, Edge number eNum, Simulation number Sn) |
| 1: Create location array Ra, column indices array Ca and weight array Va from G(V, E, W) |
| 2: Create Sobol random numbers array Sa of size eNum * Sn, node traversal array Na of size vNum * Sn, connectivity probability array Pa of size V 3: Invoke CUDA initVisit (Na, vNum, S0) on the grid 4: F ← Flag ← false, Ct ← current_Traversal ← 1 5: while F is false 6: Invoke CUDA bfsVisit (Ra, Ca, Va, Sa, Ct, Na, F, vNum, eNum) on the grid 7: Ct ← Ct + 1 8: end while 9: Invoke CUDA avgVisitedCuda (Pa, Na, vNum, Sn) on the grid |
| Algorithm 2. CUDA initVisit(Na, vNum, S0) |
| 1: tid ← getThreadID 2: v_index ← tid % vNum 3: if v_index + 1 = S0 4: then Na[tid] ← 1 5: else Na[tid] ← 0 6: end if |
| Algorithm 3. CUDA bfsVisit (Ra, Ca, Va, Sa, Ct, Na, F, vNum, eNum) |
| 1: tid ← getThreadID 2: v_index ← id % vNum, sim_index ← tid / vNum, F ← true 3: if Na[tid]= Ct 4: for i From Ra[v_index] to Ra[v_index + 1] 5: if Sa[sim_index * eNum + i]< Va[i] 6: v_index ← Ca[i] 7: if Na[im_index * vNum + v_index] = 0 8: Na[im_index * vNum + v_index] ← Ct + 1 9: F ← false 10: end if 11: end if 12: end for 13: end if |
| Algorithm 4. CUDA avgVisitedCuda (Pa, Na, vNum, Sn) |
| 1: tid ← getThreadID 2: Pa[tid] ← 0 3: for i From 0 to Sn 4: if Na[i * vNum + tid] > 0 5: Pa[tid] ←Pa[tid] + 1 6: end if 7: end for 8: Pa[tid] ← Pa[tid] / Sn |
5. Numerical Example
6. Conclusions
Author Contributions
Funding
Data Availability Statement
Conflicts of Interest
References
- Büyüksaraç, A.; Işık, E.; Bektaş, Ö. A comparative evaluation of earthquake code change on seismic parameter and structural analysis; a case of Turkey. Arab. J. Sci. Eng. 2022, 47, 12301–12321. [Google Scholar] [CrossRef]
- Dal Zilio, L.; Ampuero, J.P. Earthquake doublet in Turkey and Syria. Commun. Earth Environ. 2023, 4, 71. [Google Scholar] [CrossRef]
- Cui, P.; Chen, X.-Q.; Zhu, Y.-Y.; Su, F.-H.; Wei, F.-Q.; Han, Y.-S.; Liu, H.-J.; Zhuang, J.-Q. The Wenchuan Earthquake (May 12, 2008), Sichuan Province, China, and resulting geohazards. Nat. Hazards 2011, 56, 19–36. [Google Scholar] [CrossRef]
- Bata, M.T.H.; Carriveau, R.; Ting, D.S.-K. Urban water supply systems’ resilience under earthquake scenario. Sci. Rep. 2022, 12, 20555. [Google Scholar] [CrossRef] [PubMed]
- Hasan, M.A. Performance of Water Supply Lines in a Post-Earthquake Scenario. Pol. J. Environ. Stud. 2021, 30, 4545–4554. [Google Scholar] [CrossRef]
- Bouziou, D.; O’rourke, T. Response of the Christchurch water distribution system to the 22 February 2011 earthquake. Soil Dyn. Earthq. Eng. 2017, 97, 14–24. [Google Scholar] [CrossRef]
- Eidinger, J.M. Performance of Water Systems during the Manic M-w 8.8 Earthquake of 27 February 2010. Earthq. Spectra 2012, 28, 605–620. [Google Scholar] [CrossRef]
- Zhou, Y.; Chen, L.; Long, L. Modeling cyclic behavior of squat reinforced concrete walls exposed to acid deposition. J. Build. Eng. 2023, 63, 105432. [Google Scholar] [CrossRef]
- Zhou, Y.; Zheng, S.; Chen, L.; Long, L.; Wang, B. Experimental investigation into the seismic behavior of squat reinforced concrete walls subjected to acid rain erosion. J. Build. Eng. 2021, 44, 102899. [Google Scholar] [CrossRef]
- Long, L.; Zheng, S.S.; Zhou, Y.; He, J.C.; Meng, H.L.; Cai, Y.L. Parallel study of seismic reliability analysis of water supply pipe network based on quasi-Monte Carlo method. J. Zhejiang Univ. Eng. Sci. 2020, 54, 241–247. [Google Scholar]
- Liu, X.H.; He, J.C.; Zheng, S.S.; Chen, D.X.; Wu, X.X. Lifeline: Modeling the Impact of Power Systems on Seismic Reliability of Water Supply Systems. J. Tianjin Univ. 2021, 54, 468–478. [Google Scholar]
- Kim, Y.; Kang, W.H. Network reliability analysis of complex systems using a non-simulation-based method. Reliab. Eng. Syst. Saf. 2013, 110, 80–88. [Google Scholar] [CrossRef]
- Wagner, J.M.; Shamir, U.; Marks, D.H. Water distribution reliability: Analytical methods. J. Water Resour. Plan. Manag. 1988, 114, 253–275. [Google Scholar] [CrossRef]
- Kuo, S.-Y.; Lu, S.-K.; Yeh, F.-M. Determining terminal-pair reliability based on edge expansion diagrams using OBDD. IEEE Trans. Reliab. 1999, 48, 234–246. [Google Scholar] [CrossRef]
- Aggarwal, K.K.; Misra, K.B.; Gupta, J.S. A fast algorithm for reliability evaluation. IEEE Trans. Reliab. 1975, 24, 83–85. [Google Scholar] [CrossRef]
- Lin, H.-Y.; Kuo, S.-Y.; Yeh, F.-M. Minimal cutset enumeration and network reliability evaluation by recursive merge and BDD. In Proceedings of the Eighth IEEE Symposium on Computers and Communications, Kemer-Antalya, Turkey, 30 June–3 July 2003; pp. 1341–1346. [Google Scholar]
- Yoo, Y.; Deo, N. A comparison of algorithms for terminal-pair reliability. IEEE Trans. Reliab. 1988, 37, 210–215. [Google Scholar] [CrossRef]
- Torrieri, D. Calculation of node-pair reliability in large networks with unreliable nodes. IEEE Trans. Reliab. 1994, 43, 375–377. [Google Scholar] [CrossRef]
- Selcuk, A.S.; Yücemen, M.S. Reliability of lifeline networks under seismic hazard. Reliab. Eng. Syst. Saf. 1999, 65, 213–227. [Google Scholar] [CrossRef]
- Li, J.; He, J. A recursive decomposition algorithm for network seismic reliability evaluation. Earthq. Eng. Struct. Dyn. 2002, 31, 1525–1539. [Google Scholar] [CrossRef]
- Shinozuka, M.; Tan, R.; Toike, T. Serviceability of water transmission systems under seismic risk. In Lifeline Earthquake Engineering: The Current State of Knowledge; American Society of Civil Engineers: New York, NY, USA, 1981. [Google Scholar]
- Adachi, T.; Ellingwood, B.R. Serviceability of earthquake-damaged water systems: Effects of electrical power availability and power backup systems on system vulnerability. Reliab. Eng. Syst. Saf. 2008, 93, 78–88. [Google Scholar] [CrossRef]
- Fishman, G.S. A Comparison of Four Monte Carlo Methods for Estimating the Probability of s-t Connectedness. IEEE Trans. Reliab. 1986, 35, 145–155. [Google Scholar] [CrossRef]
- Metropolis, N.; Ulam, S. The monte carlo method. J. Am. Stat. Assoc. 1949, 44, 335–341. [Google Scholar] [CrossRef] [PubMed]
- James, F. Monte Carlo theory and practice. Rep. Prog. Phys. 1980, 43, 1145. [Google Scholar] [CrossRef]
- Soboĺ, I.M. Quasi-monte carlo methods. Prog. Nucl. Energy 1990, 24, 55–61. [Google Scholar] [CrossRef]
- Selcuk-Kestel, A.S.; Duzgun, H.S.; Oduncuoglu, L. A GIS-based software for lifeline reliability analysis under seismic hazard. Comput. Geosci. 2012, 42, 37–46. [Google Scholar] [CrossRef]
- Ciaponi, C.; Franchioli, L.; Papiri, S. Simplified Procedure for Water Distribution Networks Reliability Assessment. J. Water Resour. Plan. Manag. 2012, 138, 368–376. [Google Scholar] [CrossRef]
- Oliveira, G.C.; Pereira, M.V.; Cunha, M.V. A technique for reducing computational effort in Monte-Carlo based composite re-liability evaluation. IEEE Trans. Power Syst. 1989, 4, 1309–1315. [Google Scholar] [CrossRef]
- Keramat, M.; Kielbasa, R. A study of stratified sampling in variance reduction techniques for parametric yield estimation. IEEE Trans. Circuits Syst. II Analog. Digit. Signal Process. 1998, 45, 575–583. [Google Scholar] [CrossRef]
- Ferrenberg, A.M.; Swendsen, R.H. Optimized monte carlo data analysis. Comput. Phys. 1989, 3, 101–104. [Google Scholar] [CrossRef]
- Boyle, P.; Broadie, M.; Glasserman, P. Monte Carlo methods for security pricing. J. Econ. Dyn. Control. 1997, 21, 1267–1321. [Google Scholar] [CrossRef]
- Dai, H.Z.; Wang, W. Application of low-discrepancy sampling method in structural reliability analysis. Struct. Saf. 2009, 31, 55–64. [Google Scholar] [CrossRef]
- Singhee, A.; Rutenbar, R.A. Why Quasi-Monte Carlo is Better Than Monte Carlo or Latin Hypercube Sampling for Statistical Circuit Analysis. IEEE Trans. Comput. Des. Integr. Circuits Syst. 2010, 29, 1763–1776. [Google Scholar] [CrossRef]
- Luebke, D.; Harris, M. General-purpose computation on graphics hardware. In Proceedings of the Workshop: SIGGRAPH, Singapore, 16–18 June 2004; Volume 33, p. 6. [Google Scholar]
- Garland, M.; Le Grand, S.; Nickolls, J.; Anderson, J.; Hardwick, J.; Morton, S.; Phillips, E.; Zhang, Y.; Volkov, V. Parallel Computing Experiences with CUDA. IEEE Micro 2008, 28, 13–27. [Google Scholar] [CrossRef]
- Spiechowicz, J.; Kostur, M.; Machura, L. GPU accelerated Monte Carlo simulation of Brownian motors dynamics with CUDA. Comput. Phys. Commun. 2015, 191, 140–149. [Google Scholar] [CrossRef]
- Nielsen, C. GPU accelerated Monte Carlo simulation of high-intensity pulsed laser-electron interaction. Comput. Phys. Commun. 2022, 278, 108425. [Google Scholar] [CrossRef]
- Brost, E.E.; Tseung, H.W.C.; Antolak, J.A. A fast GPU-accelerated Monte Carlo engine for calculation of MLC-collimated electron fields. Med. Phys. 2022, 50, 600–618. [Google Scholar] [CrossRef]
- Feng, H.; Patel, S.H.; Wong, W.W.; Younkin, J.E.; Penoncello, G.P.; Morales, D.H.; Stoker, J.B.; Robertson, D.G.; Fatyga, M.; Bues, M.; et al. GPU-accelerated Monte Carlo-based online adaptive proton therapy: A feasibility study. Med. Phys. 2022, 49, 3550–3563. [Google Scholar] [CrossRef]
- West, D.B. Introduction to Graph Theory; Prentice Hall: Upper Saddle River, NJ, USA, 2001. [Google Scholar]
- Harary, F. The Determinant of the Adjacency Matrix of a Graph. SIAM Rev. 1962, 4, 202–210. [Google Scholar] [CrossRef]
- Fulkerson, D.; Gross, O. Incidence matrices and interval graphs. Pac. J. Math. 1965, 15, 835–855. [Google Scholar] [CrossRef]
- Singh, H.; Sharma, R. Role of adjacency matrix & adjacency list in graph theory. Int. J. Comput. Technol. 2012, 3, 179–183. [Google Scholar]
- Deng, Q.L.; Jiang, Z.A.; Han, S.; Fu, E.Q. Reliability Analysis of Dust-Proof Water Supply Network System Based on Sobol. J. Tianjin Univ. Sci. Technol. 2018, 51, 919–926. [Google Scholar]
- Niederreiter, H. Random Number Generation and Quasi-Monte Carlo Methods; Society for Industrial and Applied Mathematics: Siam, PA, USA, 1992. [Google Scholar]
- Halton, J.H. On the efficiency of certain quasi-random sequences of points in evaluating multi-dimensional integrals. Numer. Math. 1960, 2, 84–90. [Google Scholar] [CrossRef]
- Sobol, I.M. On the distribution of points in a cube and the approximate evaluation of integrals. Zhurnal Vychislitel’noi Matemat. I Mat. Fiz. 1967, 7, 784–802. [Google Scholar] [CrossRef]
- McKay, M.D.; Beckman, R.J.; Conover, W.J. A comparison of three methods for selecting values of input variables in the analy-sis of output from a computer code. Technometrics 2000, 42, 55–61. [Google Scholar] [CrossRef]
- Antonov, I.A.; Saleev, V.M. An economic method of computing LPτ-sequences. USSR Comput. Math. Math. Phys. 1979, 19, 252–256. [Google Scholar] [CrossRef]
- Bundy, A.; Wallen, L. Breadth-first search. In Catalogue of Artificial Intelligence Tools; Springer: Berlin, Germany, 1984. [Google Scholar]
- Harish, P.; Narayanan, P.J. Accelerating large graph algorithms on the GPU using CUDA. In High Performance Computing–HiPC 2007, Proceedings of the 14th International Conference, Goa, India, 18–21 December 2007; Springer: Berlin/Heidelberg, Germany, 2007; pp. 197–208. [Google Scholar]
- Cheng, J.; Grossman, M.; McKercher, T. Professional CUDA C Programming; John Wiley & Sons: Hoboken, NJ, USA, 2014. [Google Scholar]
- Isoyama, R.; Ishida, E.; Yune, K.; Shirozu, T. Seismic damage estimation procedure for water supply pipelines. Water Supply 2000, 18, 63–68. [Google Scholar]









| Category | Subcategory | Correction Factor |
|---|---|---|
| Pipe diameter Cd (mm) | Cd < 100 | 1.6 |
| 100 Cd < 200 | 1.0 | |
| 200 Cd < 500 | 0.8 | |
| Cd 500 | 0.5 | |
| Pipe material Cp | ACP | 1.2 |
| VP, PVC | 1.0 | |
| CIP | 1.0 | |
| PE, HI-3P | 0.8 | |
| SP | 0.3 | |
| DCIP | 0.3 | |
| Topography Cg | Narrow valley | 3.2 |
| Terrace | 1.5 | |
| Disturbed hill | 1.1 | |
| Alluvial | 1.0 | |
| Liquefaction Cl | Total | 2.4 |
| Partial | 2.0 | |
| None | 1.0 | |
| Stiff alluvial | 0.4 |
| Number of Simulations/Times | 3000 | 5000 | 10,000 | 100,000 | 1,000,000 |
|---|---|---|---|---|---|
| Computation time of serial method/ms | 81 | 103 | 180 | 1370 | 13,454 |
| Computation time of parallel method/ms | 45 | 42 | 58 | 262 | 2222 |
| Speedup ratio | 1.80 | 2.45 | 3.10 | 5.23 | 6.05 |
| Number of Stitches | Number of Nodes | Number of Pipelines | Computation Time of Parallel Method/ms | Computation Time of Serial Method/ms |
|---|---|---|---|---|
| 1 | 40 | 64 | 58 | 180 |
| 5 | 201 | 325 | 250 | 590 |
| 10 | 401 | 650 | 500 | 1089 |
| 15 | 601 | 975 | 745 | 1568 |
| 20 | 801 | 1300 | 1032 | 2567 |
| 25 | 1001 | 1625 | 1165 | 4524 |
Disclaimer/Publisher’s Note: The statements, opinions and data contained in all publications are solely those of the individual author(s) and contributor(s) and not of MDPI and/or the editor(s). MDPI and/or the editor(s) disclaim responsibility for any injury to people or property resulting from any ideas, methods, instructions or products referred to in the content. |
© 2023 by the authors. Licensee MDPI, Basel, Switzerland. This article is an open access article distributed under the terms and conditions of the Creative Commons Attribution (CC BY) license (https://creativecommons.org/licenses/by/4.0/).
Share and Cite
Long, L.; Yang, H.; Zhou, Y.; Yang, Y. Research on Seismic Connectivity Reliability Analysis of Water Distribution System Based on CUDA. Water 2023, 15, 2087. https://doi.org/10.3390/w15112087
Long L, Yang H, Zhou Y, Yang Y. Research on Seismic Connectivity Reliability Analysis of Water Distribution System Based on CUDA. Water. 2023; 15(11):2087. https://doi.org/10.3390/w15112087
Chicago/Turabian StyleLong, Li, Huaping Yang, Yan Zhou, and Yong Yang. 2023. "Research on Seismic Connectivity Reliability Analysis of Water Distribution System Based on CUDA" Water 15, no. 11: 2087. https://doi.org/10.3390/w15112087
APA StyleLong, L., Yang, H., Zhou, Y., & Yang, Y. (2023). Research on Seismic Connectivity Reliability Analysis of Water Distribution System Based on CUDA. Water, 15(11), 2087. https://doi.org/10.3390/w15112087

