Next Article in Journal
Effects of Warming on Aquatic Snails and Periphyton in Freshwater Ecosystems with and without Predation by Common Carp
Next Article in Special Issue
Environmental Compliance through the Implementation of Effluent Treatment Plant at a Company in the Cosmetics Sector
Previous Article in Journal
Research on Optimal Allocation of Water Resources in Handan City Based on the Refined Water Resource Allocation Model
Previous Article in Special Issue
Microplastic Accumulation and Degradation in Environment via Biotechnological Approaches
 
 
Font Type:
Arial Georgia Verdana
Font Size:
Aa Aa Aa
Line Spacing:
Column Width:
Background:
Article

Assessment of Greenhouse Gas Emissions and Energetic Potential from Solid Waste Landfills in Jordan: A Comparative Modelling Analysis

Civil Engineering Department, Jordan University of Science and Technology, P.O. Box 3030, Irbid 22110, Jordan
*
Author to whom correspondence should be addressed.
Water 2023, 15(1), 155; https://doi.org/10.3390/w15010155
Submission received: 21 October 2022 / Revised: 22 December 2022 / Accepted: 27 December 2022 / Published: 30 December 2022
(This article belongs to the Special Issue Advances in Management of Solid Waste and Wastewater Treatment)

Abstract

Landfilling of solid waste has been and continues to be among the most common practices of solid waste disposal. This is particularly true for Jordan, where approximately 3.3 million tons of municipal solid waste (MSW) is annually generated, with 90% of the generated amount disposed into landfills. The main objective of this study is to estimate the quantities of landfill gas (LFG) generated from the solid waste disposal and its potential as a source of clean energy in Jordan using four different models, namely, GasSim 2.5, LandGEM, Afvalzorg, and Mexico Landfill Gas Model V2 (MLFGM V2). Furthermore, the greenhouse gas (GHG) mitigation potential of LFG projects was estimated. Currently, there are 18 active landfills that are distributed across the country. Based on screening criteria, the landfills were grouped into three categories: five landfills were considered for energy production, four were strong candidates for LFG collection and flaring, while the remaining nine landfills do not receive enough waste to be considered for either energy recovery or flaring. The total amount of LFG emissions was found to be 1.6 billion M3 of LFG, while the landfill energetic potential of the recovered LFG was estimated to be 34.8 MW. On the other hand, GHG mitigation potential was assessed between the years 2020 and 2030, which was found to be 18 million ton CO2 eq. The proposed LFG energy recovery projects will lead to increased biogas contribution to Jordan’s local renewable energy mix from a current level of 1% to 6%.

1. Introduction

Landfilling of solid waste has been and is still among the most common practices in solid waste management worldwide [1]. In Jordan, solid waste management is mainly the responsibility of municipalities. Currently, municipalities in Jordan produce approximately 3.37 million tons of MSW [2]. Ten years ago, the annual generation of MSW was approximately 1.9 million tons when the population of the country was 5.8 million [3]. These figures show a sharp increase in MSW generation rate, which has been estimated to continue to increase by approximately 3% annually [4]. Furthermore, the influx of refugees has resulted in a 10% increase in the population [5] and is consequently reflected in the increase in the amounts of the generated MSW by 0.5 million tons/year.
Food and paper are the largest fractions of the generated solid waste stream generated in Jordan. The high organic content landfilled contributes largely to the GHG emissions from the landfills. Landfill gas contributes significantly to climate change in terms of methane (CH4) and carbon dioxide (CO2). Methane has a global warming potential (GWP) that is 28-fold higher than carbon dioxide over a 100-year timeframe [6].
The waste management sector in Jordan is the second-largest contributor of GHG emissions. In 2010, GHG emissions from the waste sector accounted for 10.6% of Jordan’s total GHG emissions. More than 90% of the emitted methane in Jordan is from solid waste disposal sites [7]. Currently, in Jordan, there are 18 landfills in operation, and the Al-Ghabawi landfill is the largest landfill in the country, designed and operated as a fully engineered sanitary landfill with biogas and leachate management systems. Al-Akeeder landfill is the second largest landfill that serves northern Jordan, which was lacking a biogas and leachate management system until recently. From 2017, Al-Akeeder started operating as a sanitary landfill with sanitary cells. Figure 1 shows a map of the currently operating landfills in Jordan. The current landfills will continue to be operated until the year 2040.
Being the two largest landfills of the country, Al-Ghabawi and Al-Akaider Al-Akaider receive more than 60% of the total MSW generated in Jordan. Solid waste quantity is a main input for landfill LFG models. The daily quantities vary largely between landfills—some landfills receive as little as 20 tons per day, while other landfills receive quantities as high as 4300 tons per day. Al-Ghabawi and Al-Akaider receive the largest waste amounts, 4300 and 1300 tons per day, respectively (communications and interviews with landfills operators and Greater Amman Municipality).
The physical composition of solid waste is an important characteristic of the generated waste that should be known before the adoption of any management approach. Historical on-site records on the composition of the solid waste disposed in each landfill do not exist. However, several studies have been conducted to analyze the composition of MSW generated in the Amman and Irbid areas, which are the main solid waste sheds that are disposed into Al-Ghabawi and Al-Akeeder [8,9]. These studies revealed a trend in data, showing a declining biowaste fraction, possibly as a result of changing consumption patterns and lifestyle. The National Solid Waste Strategy reported that the national solid waste composition is linked to the level of urbanization in each governorate of Jordan, as shown in Table 1.

1.1. Status of Jordan’s Energy Sector

Jordan is lacking domestic fossil fuel sources, and traditionally meeting the demand on energy by importing most of its requirements. In 2017, Jordan imported 94% of its energy requirements, while only 6% of the demand was met by local sources. This puts a heavy burden on the Jordanian economy as the imported energy bill accounted for 8.5% of the GDP in 2017 [11]. Furthermore, the energy sector contributes to 73% of the total greenhouse gases emitted in the country [7]. As such, looking for indigenous clean energy sources such as waste to energy will contribute to the energy security of the country and will decrease the environmental burden of the energy sector by reducing the carbon emissions. Renewable sources production accounted for 6% of the total energy production. By the year 2020, Jordan planned to reach 20% energy production from renewable sources. Currently, biogas generated from MSW disposed into Jordan’s landfills makes up only 1% of the total renewable energy generation capacity.

1.2. Waste to Energy Potential

Given the fact that Jordan is lacking in indigenous energy resources, with more than 90% of the country’s energy needs being imported [12,13], LFG recovery in Jordan will serve as a means to provide green energy in the years to come, which will contribute to the energy security of the country as well as to achieving many sustainable development goals, especially SDG 7, which calls for affordable and clean energy.
Several studies have been conducted on waste to energy of MSW in Jordan. For example, a study conducted by Abu Qudais and Abu Qdais [14] on the energy content of MSW in Jordan reported that the energy recovery from the waste generated in Jordan could account for 6% of the annual imported oil consumption of the country and may result in annual saving of USD 24 million (at that time) on utilization. Al-Ghazawi and Abdulla [15] estimated that landfill gas recovery from two landfills in Jordan (Al-Akeeder and Al-Rusaifeh) will generate electricity at a cost of USD 0.046 per kWh, which is less than the Jordan electric long-run marginal cost of generation, resulting in annual savings of USD 4.65 million achieved by the replacement of fuel oil with the generated biogas (at the time) [15]. Abu Qdais et al. [16] studied the energetic and methane emission reduction potentials from Al-Akeeder landfill, the second largest landfill site in Jordan. Gas amount and gas composition were estimated through models and validated using pumping tests. The study estimated the projected potential from the landfill to be 4.5 MW at the expected closure time of the landfill in 2020 [17]. Aljaradin estimated that approximately 340 kWh of electricity can be generated from each ton of solid waste [18].
The main objective of this paper is to estimate the amounts of the greenhouse gases emitted from Jordanian landfills, assess their energetic content and determine the climate change mitigation potential as a result of biogas recovery for energy production.

2. Methodology

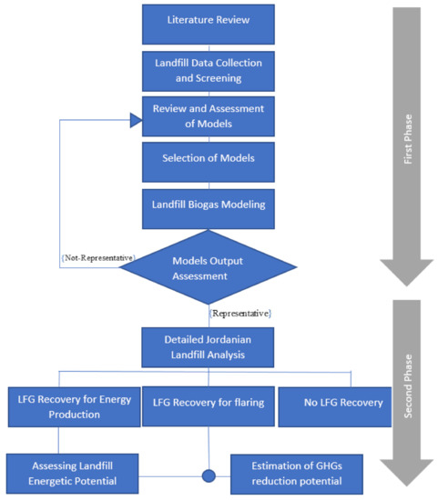
The methodology that was followed in this study is presented in Figure 2. As can be seen, the work has implemented in two main phases; the first phase is concerned with the selection and application of the models. A comprehensive literature review was conducted to find LFG models that suit Jordanian landfill conditions and availability of data. On the other hand, in the second phase, the landfills were subjected to a screening process and categorized into three groups based on the possibility of landfill gas collection and utilization. The landfill emissions are then modeled to estimate the amount of the landfill gas generated and the associated energetic potential as well as the level of GHG mitigation.
The literature review has resulted in acquiring knowledge about several first-order decay (FOD) models to be considered for further inspection and adaptation to the conditions of Jordanian landfills. In parallel, recent data on MSW-generated amounts and composition as well as landfill-specific characteristics were collected. Parameters such as the gas generation rate constant (k) and the gas generation potential (L0), which are widely used in biogas modelling, are not available for Jordanian landfills. Therefore, such parameters were obtained from the literature on solid waste similar in characteristics to that in Jordan. Reviewing numerous research articles on landfill gas modelling and the advantages and disadvantages of each model, the authors in [19,20,21,22,23,24] indicated that the most commonly used model on a global level is the FOD model.
After the selection of the landfill gas models and checking the suitability of the models to Jordanian landfills, the collected data were utilized to categorize Jordanian landfills with regard to their emissions and energy recovery into three categories through landfills using modified the Environmental Protection Agency (EPA) screening procedure adapted to the Jordanian climate and landfill conditions [25]. The landfill categories are as follows:
  • Landfill gas recovery for energy production,
  • Landfill gas collection for flaring, and
  • No landfill gas collection.
The landfills categorized for energy projects are modeled under their current operation standards for a projected duration to estimate their energetic potential. Finally, assessment of the impact of landfill gas collection for energy utilization projects at the landfills on the mitigation of climate change impacts via greenhouse gas reduction potential, both in terms of CH4 flaring and oil substitution, was carried out.

Landfill Gas Models

Landfill gas models are widely applied to estimate the amounts of LFG produced from disposal of MSW. There are several models that apply different orders of decay kinetics. Moving from a first-order to a second-order model makes the modeling procedure much more complicated and does not necessarily increase the accuracy of the results. Therefore, the first-order models are the most widely used in simulating the gaseous emissions from the landfills [24]. To estimate LFG generation and compare the modelling results, in the current study, four first-order degradation (FOD) models were tested to model Jordan’s landfills, namely LandGEM, Afvalzorg, Mexico Landfill Gas Model V2 (MLFGM V2) and GasSim 2.5. FOD models have a linear relation between the maximum methane potential production with per weight amount of MSW as well as an exponential relation with time and rate of decay [21]. It is important to note that there is no universal model that can be used in all cases. Different models have different applications as well as different assumptions, advantages, and disadvantages [21,24].

3. Results and Discussion

3.1. Landfills Screening

In order to consider the actual status that is prevailing in Jordanian landfills and to assess the potential candidate landfills for energy recovery, the landfills were subjected to a screening process. The EPA screening procedure [25] was modified to suit Jordan’s landfill conditions, where there is low annual rainfall, a high organic fraction in MSW stream and unsanitary landfill conditions. Such conditions are affecting the biodegradation kinetics of the solid waste [26] and consequently LFG generation. Landfills that scored 40 and higher were considered by the initial screening as a candidate for energy recovery projects, while landfills that scored between 20 and 40 were considered for the LFG flaring, and landfills that scored less than 20 were not considered for LFG recovery and flaring. The results of the screening and classification of the landfills into three categories are presented in Table 2.
As can be seen from Table 3, five landfills can be considered as candidates for LFG recovery and energy production in Jordan, with Al-Ghabawi and Al-Akaider having the highest scores. Further, four landfills are good candidates for LFG flaring, and the remaining nine landfills are not suitable for either energy recovery or flaring.

3.2. LFG Modelling Results

Estimation of LFG generated from solid waste landfilling is an initial step in assessing the energetic potential and GHG reduction potential of the considered landfills. Harmonization of results plays an important role in developing a national inventory. Compared to other LFG estimation methods, LFG modelling lends itself as a method that provides prompt results with a minimal cost [24]. Even when the model’s estimation may vary from actual LFG collected, the harmonization of the model or models used will provide results that are more comparable, more consistent, and more transparent [19].
LandGEM, Afvalzorg, GasSim 2.5 and MLFGM V2 were used to estimate the LFG production rates in Jordan’s landfills. To illustrate the modelling results, Figure 3 and Figure 4 present the modeling results for Al-Ghabawi and Al-Akaider LFG production rates, respectively. These landfills receive more than 60% of the solid waste in Jordan. Consequently, the two landfills have the highest LFG production rates as compared to other landfills
As shown from Figure 3, LFG production will reach a maximum in the year 2031, which is one year after the expected closure of the landfill. The four models predict different values of biogas production, and the Afvalzorg and LandGEM models predict the highest amount, with a peak value of approximately 24,000 and 23,000 M3/h, respectively. On the other hand, the GasSim and MLFGM models predict the lowest values of gas production as compared to the other two models, with a peak of approximately 19,000 M3/h. Similar trends were observed for LFG production from Al-Akeeder but with lower peak values that range from 7.2 to 9 million M3/h (Figure 4), as the size of the landfill is smaller than Al-Ghabawi. The size of the landfill also has an impact on the duration of LFG production in the post closure period. As shown from Figure 3, the LFG in Al-Ghabawi will be continued until the year 2100, while will be emitted in Al-Akeeder until the year 2080. This suggests the need for a post closure monitoring even after quitting the LFG recovery [27]. For the other three candidate landfills for energy recovery, namely Al-Hsseiniat, Al-Lajjoon and Madaba, the LFG modeling process revealed similar findings, but with lower amounts of biogas production rates.

3.3. Models Verification

To verify the models’ findings, the simulated amounts of LFG were compared with the actual amounts generated from landfills. The only landfill in Jordan that keeps records on the generated amounts of LFG is Al-Ghabawi, as a biogas plant was put recently into operation at this landfill (mid 2019). Modeled results of Al-Ghabawi three sanitary cells compared with the actual collected LFG amounts. The Al-Ghabawi 4.8 MW plant is the only operating LFG energy facility in Jordan. The LFG collection data are only available for the first months of operation. Approximately 2400 M3/h of LFG is currently being collected as indicated by the LFG plant daily records. Figure 5 shows the results of simulated LFG from Al-Ghabawi using the four LFG models as compared to the actual generated amount of biogas from the three cells. Figure 5 indicates that all the models used predicted higher amounts of LFG than the collected amounts—the amounts predicted by the LandGem and Afvalzorg models were the highest and similar to each other. Using the LandGem and Afvalzorg models for modelling LFG in South Africa, Njoku et al. (2020) [28] reported that the two models predicted similar amounts of LFG. Furthermore, as shown from Figure 5, LFG predicted by the GasSim model is the closest to the actual generated amount. Similar results were obtained by different researchers, who reported that simulated amounts using different LFG models are higher than the actual collected amounts as reported in [22,24,29], as there is a certain level of uncertainty in modelling [30]. Such uncertainty may be attributed to several reasons. The first reason is relevant to the availability of specific values of L0, which are not available for the solid waste in Jordan. Therefore, values for such parameters were obtained from the literature [31]. Another reason is that the models assume ideal conditions for biodegradation prevailing within the landfill body, while in fact some of biodegradable waste is stored in closed plastic bags which are resistant to biodegradation. Finally, some of the methane generated is oxidized or migrated from the landfill or even lost as a result of the fires that took place in the landfills [16].

3.4. Energetic Potential of Jordanian Landfills

It is important to note that in addition to the mitigation of greenhouse gases (GHG), LFG recovery will generate energy which should be subjected to technical and financial analysis [32]. For a country such as Jordan, where energy import puts a heavy burden of the country’s economy, it is necessary to investigate any potential renewable energy source such as LFG [33]. Therefore, an assessment of the energetic potential of LFG in Jordan’s landfills that scored 40 or higher in the screening process was conducted. According to the screening process, Al-Ghabawi, Al-Akaider Al-Hsseiniat, Al-Lajjoon and Madaba are all candidates for energy recovery projects. The power generation capacity of the mentioned landfills considered for LFG energy projects is presented in Table 3. Thompson et al. reported that 500–540 M3/h LFG at 50% CH4 is necessary to generate 1 MW electricity [20]. Based on the LFG generated volumes in Al-Ghabawi of 2400 M3/h, the estimated power generation is approximately 4.8 MW. The average methane concentration at Al-Ghabawi according to LFG well records is approximately 50%. The power generation capacity is calculated based on 520 M3/h LFG at 50% CH4 for 1 MW of electricity. Table 3 shows the energetic potential of the candidate landfills for energy recovery. As can be seen, the highest energetic potential is for Al-Ghabawi, 18 MW, while the lowest potential is for Madaba, approximately 2.6 MW. The total energetic potential from all the landfills is 34.85 MW.
Collection efficiency and methane oxidation are significant factors in assessing the amount of the collected LFG and consequently the energetic potential of the landfill [34]. In an engineered landfill with proper cover and a LFG extraction system, collection efficiency can reach 90% [35]. Considering the history of the operational practices of landfills in Jordan and based on the site inspection conducted by the researchers, in Al-Ghabawi, some of the operating gas wells are suffering from leachate infiltration, which prevents full utilization of LFG, while the closed cell cap is poorly maintained Al-Akeeder, where some of the gas is emitted out of the cell to the atmosphere.

3.5. Climate Change Mitigation Potential

Unlike the global average of a 5% contribution to the GHG emissions from the waste sector, the Jordanian waste sector contributes to 10% of the total GHGs emitted from all sectors in the country [2]. The combined emission reduction potential of the LFG to energy projects from Jordanian landfills was estimated for the period 2020–2030. The estimations considered the LFG collection efficiencies of each landfill. Furthermore, the mitigation potential estimates took into account the direct emission reduction as a result of LFG recovery for energy production, as well as the indirect emission reduction due the substitution of the fossil fuel with a renewable source of energy (LFG). The substitution of 1 MWh from fossil fuel is equivalent to 0.707 tons of CO2eq [30]. The global warming potential of methane used in the calculation was based on 1 ton of CH4 and is equivalent to 28 tons of CO2 [6]. During the 10-year period, the mitigated CO2 emission from the five LFG to energy projects will be approximately 18 million tons of CO2 equivalent. The mitigated CO2 consists of 16 million tons of CO2 equivalent as a result of utilizing 569,000 tons CH4 and 2 million tons of CO2 equivalent from oil energy substitution.
Considering the LFG mitigated amount during the 10-year period (2020–2030) is 18 million tons CO2eq, the average annual amount is 1.8 million tons CO2eq. In 2019, the population of Jordan was 10.1 million, which implies that the annual per capita emission was 178.2 kg/person. This is greater than the emitted amount in Germany and China, i.e., 87 and 117 kg CO2 equivalent/person, respectively. However, the emitted amount in Jordan is less than that emitted by the EU countries, 189 kg CO2 equivalent/person in 2019 [36].
The mitigated CO2 emission provides an additional revenue source, which renders such projects more economically feasible. Kurbatova and Abu Qdais [37] used the multicriteria decision making process to select the best waste to energy option for the city of Moscow. The researchers reported that based on several criteria, the landfill biogas option ranked the first among other waste to energy technologies. Another study [38] conducted in Jordan concluded that the best waste to energy technology for Jordan is biogas from landfills.

4. Conclusions and Recommendations

Jordan is a country that is mainly dependent on imported energy sources. Unlike the global average of 5%, the waste sector in Jordan contributes to 10% of the total emitted GHGs from all sectors. The annual amount of MSW generated in Jordan is approximately 3.3 million tons, which is currently landfilled in 18 official landfills across the country. Assessing Jordan’s landfills for energy recovery from LFG revealed that out of 18 landfills currently operating in Jordan, 5 landfills can be utilized for LFG collection to produce energy, 4 landfills can be operated with LFG flaring, and the remaining 9 landfills are not convenient for either energy production or LFG flaring.
Four LFG models were used and tested to estimate the amounts of biogas generated from Jordanian landfills. The amount of biogas that can be recovered is approximately 1.6 billion M3/year. Utilizing such amounts of LFG will have an energetic potential of 34.85 MW and will increase the contribution of biogas in the total renewable energy resources of the country from its current level of 1% to 6%. Furthermore, LFG recovery for energy and flaring will result in mitigating 18 million tons of CO2 eq of the GHG emissions. Modelling of LFG production from landfills revealed that different models predict different amounts of LFG, but the predicted amounts were always greater than the actual recovered and collected quantities of LFG.
Models are useful tools in predicting and simulating the LFG from landfills, and accurate quantification of LFG can guide climate change mitigation strategies. However, the availability of data on solid waste quantities, characteristics and landfill operating practices is a prerequisite for accurate modelling. In the absence of country-specific data, default emission factors reported in the literature are used. Using such factors is reflected in the accuracy and certainty of the results. For Jordan, it is recommended to have national emission factors, so as to obtain reliable and accurate results with an acceptable level of certainty.

Author Contributions

Conceptualization, H.A.A.-Q.; methodology, H.A.A.-Q.; software, A.A.; investigation, Z.A.-G. and A.A.; writing—original draft, A.A.; writing—review and editing, H.A.A.-Q. and Z.A.-G.; supervision, H.A.A.-Q. All authors have read and agreed to the published version of the manuscript.

Funding

The authors are grateful for the financial support provided by the German Agency for International Cooperation (GIZ) through the Waste to Positive Energy project No. 2018-515.

Acknowledgments

The authors are grateful for the financial support provided by the German Agency for International Cooperation (GIZ) through the Waste to Positive Energy project No. 2018-515.

Conflicts of Interest

The authors declare no conflict of interest.

References

  1. US EPA. Background Information Document for Updating AP42 Section 2.4 for Estimating Emissions from Municipal Solid Waste Landfills; EPA/600/R-08-116; U.S. Environmental Protection Agency: Washington, DC, USA, 2008. [Google Scholar]
  2. Abu Qdais, H.; Wuensh, C.; Dornack, C.; Nassour, A. The role of solid waste composting in mitigating climate change in Jordan. Waste Manag. Res. 2019, 37, 833–842. [Google Scholar] [CrossRef] [PubMed]
  3. Ministry of Municipals Affairs annual book (MoMA). Amman, Hashemite Kingdom of Jordan, 2010.
  4. Al-Hamamre, Z.; Saidan, M.; Hararah, M.; Rawajfeh, K.; Alkhasawneh, H.; Al Shannag, M. Wastes and biomass materials as sustainable-renewable energy resources for Jordan. Renew. Sustain. Energy Rev. 2017, 67, 295–314. [Google Scholar] [CrossRef]
  5. UNDP. Mitigating the Impact of the Syrian Refugee Crisis on Jordanian Vulnerable Host Communities. 2014. Available online: https://erc.undp.org/evaluation/documents/download/10354 (accessed on 18 August 2018).
  6. IPCC Intergovernmental Panel on Climate Change. Summary for Policymakers. In Climate Change 2013: The Physical Science Basis; 2013. [Google Scholar]
  7. Ministry of Environment (MOENV). Jordan’s Third National Communication on Climate Change (TNC); Ministry of Environment (MOENV): Amman, Hashemite Kingdom of Jordan, 2014. [Google Scholar]
  8. Manoj Chopra, D.R.; Abu-El-Shaar, W. US-Jordan Municipal Solid Waste Management Collaborative Research; The National Science Foundation: Arlington, VA, USA, 2001; p. 12. [Google Scholar]
  9. Nobani, H.A. Municipal Solid Waste Management at Amman City Middle East Recycling. Waste & Environmental Management Jordan. 2008. [Google Scholar]
  10. Ministry of Municipals Affairs (MoMA). National Solid Waste Strategy Jordan; Ministry of Municipals Affairs (MoMA): Amman, Hashemite Kingdom of Jordan, 2014. [Google Scholar]
  11. Ministry of Energy and mineral resources Jordan (MEMR). Ministry of Energy and Mineral Resources Jordan Annual Report; Ministry of Energy and mineral resources Jordan (MEMR): Amman, Hashemite Kingdom of Jordan, 2017. [Google Scholar]
  12. Abdulla, F.; Widyan, M.; Al-Ghazawi, Z.; Kiwan, S.; Abu-Qdais, H.; Hayajneh, M.; Harb, A.; Al-Nimr, M. Status of Jordan Renewable Energy Sector: Problems, Needs and Challenges. In Proceedings of the Regional Collaboration Workshop, American University of Beirut, Beirut, Lebanon, 26 April 2004. [Google Scholar]
  13. Ministry of Energy and Mineral Resources (MEMR). National Energy Strategy of Jordan 2015–2025, Amman Jordan, 2015. Available online: http://www.memr.gov.jo/Pages/viewpage.aspx (accessed on 30 October 2018).
  14. Abu Qdais, M.A.; Abu Qdais, H. A Energy content of municipal solid waste in Jordan and its potential utilization. Energy Convers. Manag. 2000, 41, 983–991. [Google Scholar] [CrossRef]
  15. Al-Ghazawi, Z.D.; Abdulla, F. Mitigation of methane emissions from sanitary landfills and sewage treatment plants in Jordan. Clean Technol. Environ. Policy 2008, 10, 341–350. [Google Scholar] [CrossRef]
  16. Abu Qdais, H.A.; Maqableh, A.M.; Al Nawayseh, L.M.; Al Jamal, N.M. Energetic and methane emission reduction potentials from an unsanitary landfill. Energy Sources Part A Recovery Util. Environ. Eff. 2011, 34, 360–369. [Google Scholar] [CrossRef]
  17. Abu Qdais, H.A.; Abdulla, F.; Qrenawi, L. Solid waste landfills as a source of green energy: Case study of Al Akeeder landfill. JJMIE 2010, 4, 69–74. [Google Scholar]
  18. Aljaradin, M. Waste-to-Energy in Jordan: Potential and Challenges. EcoMena. 2016. Available online: http://www.ecomena.org/waste-to-energy-jordan/ (accessed on 18 October 2022).
  19. Scharff, H.; Jacobs, J.; Oonk, H.; Hensen, A.; Afvalzorg, N.V. Methods to Ascertain Methane Emission of Landfills. 2000. Available online: https://www.afvalzorg.nl/content/uploads/2017/09/Paper-methods-to-ascertain-methane-emission.pdf (accessed on 19 October 2022).
  20. Thompson, S.; Sawyer, J.; Bonam, R.; Valdivia, J.E. Building a better methane generation model: Validating models with methane recovery rates from 35 Canadian landfills. Waste Manag. 2009, 29, 2085–2091. [Google Scholar] [CrossRef]
  21. Kamalan, H.; Sabour, M.; Shariatmadari, N. A review on available landfill gas models. J. Environ. Sci. Technol. 2011, 4, 79–92. [Google Scholar] [CrossRef]
  22. Mou, Z.S.; Scheutz, C.; Kjeldsen, P. Evaluating the biochemical methane potential (BMP) of low-organic waste at Danish landfills. Waste Manag. 2014, 34, 2251–2259. [Google Scholar] [CrossRef]
  23. Cakir, A.K.; Gunerhan, H.; Hepbasli, A. A comparative study on estimating the landfill gas potential: Modeling and analysis. Energy Sources Part A Recovery Util. Environ. Eff. 2016, 38, 2478–2486. [Google Scholar] [CrossRef]
  24. Majdinasab, A.; Zhang, Z.; Yuan, Q. Modelling of landfill gas generation: A review. Rev. Environ. Sci. Bio/Technol. 2017, 16, 361–380. [Google Scholar] [CrossRef]
  25. US EPA. Turning a Liability into an Asset: A Landfill Gas-to-Energy Project Development Handbook. Landfill Methane Outreach Program. 1996. Available online: https://nepis.epa.gov/Exe/ZyPURL.cgi?Dockey=600008CZ.txt (accessed on 19 October 2022).
  26. Meima, A.; Narajno, M.; Haarstrick, A. Sensitivity Analysis and Literature Review of Parameters Controlling Local Biodegradation Processes in Municipal Solid Waste Landfills. Waste Manag. 2017, 28, 904–918. [Google Scholar] [CrossRef] [PubMed]
  27. Barlaz, M.A.; Rooker, A.P.; Kjeldsen, P.; Gaber, M.A.; Borden, R.C. Critical Evaluation of Factors Required to Terminate the Postclosure Monitoring Period at Solid Waste Landfills. Environ. Sci. Technol. 2002, 16, 3457–3464. [Google Scholar] [CrossRef]
  28. Njoku, P.O.; Edokpayi, J.N.; Odiyo, J.O. Modeling landfill gas potential and potential energy recovery from Thohoyandou landfill site, South Africa. J. Air Waste Manag. Assoc. 2020, 70, 820–833. [Google Scholar] [CrossRef]
  29. Vu, H.L.; Ng, K.T.W.; Richter, A. Optimization of first order decay gas generation model parameters for landfills located in cold semi-arid climates. Waste Manag. 2017, 69, 315–324. [Google Scholar] [CrossRef] [PubMed]
  30. US EPA. Greenhouse Gas Equivalencies Calculator—Revision History | US EPA. 2019. Available online: https://www.epa.gov/energy/greenhouse-gas-equivalencies-calculator-revision-history (accessed on 10 July 2022).
  31. Amini, H.; Reinhart, D.; Mackie, K.R. Determination of first-order landfill gas modeling parameters and uncertainties. Waste Manag. 2012, 32, 305–316. [Google Scholar] [CrossRef]
  32. Barros, R.M.; Filho, G.L.; DaSilva, T.R. The electric energy potential of landfill biogas in Brazil. Energy Policy 2014, 65, 150–164. [Google Scholar] [CrossRef]
  33. Abu-Ashour, J.; Abu Qdais, H.; Al-Widyan, M. Estimation of animal and olive solid wastes in Jordan and their potential as a supplementary energy source: An overview. Renew. Sustain. Energy Rev. 2010, 14, 2227–2231. [Google Scholar] [CrossRef]
  34. Ayodele, T.R.; Alao, M.A.; Ogunjuyigbe, S.O. Effect of collection efficiency and oxidation factor on greenhouse gas emission and life cycle cost of landfill distributed energy generation. Sustain. Cities Soc. 2020, 52, 2020, 101821. [Google Scholar] [CrossRef]
  35. IPCC. Intergovernmental Panel on Climate Change. In 2006 IPCC Guidelines for National Greenhouse Gas Inventories; Institute for Global Environmental Strategies (IGES): Kanagawa, Japan, 2006; Volume 5. [Google Scholar]
  36. Guo, H.; Xu, H.; Liu, J.; Nie, X.; Li, X.; Shu, T.; Bai, B.; Ma, X.; Yao, Y. Greenhouse Gas Emissions in the Process of Landfill Disposal in China. Energies 2022, 15, 6711. [Google Scholar] [CrossRef]
  37. Kurbatova, A.; Abu-Qdais, H. Using Multi-Criteria Decision Analysis to Select Waste to Energy Technology for a Mega City: The Case of Moscow. Sustainability 2020, 12, 9828. [Google Scholar] [CrossRef]
  38. Al Theeb, N.; Abu Qdais, H.; Abu Qdais, F.; Habibah, O. Utilizing AHP-TOPSIS as Multi-Criteria Decision Approaches to Select the Best Alternative for Waste to Energy Technology. Jordan J. Mech. Ind. Eng. 2022, 16, 601–613. [Google Scholar]
Figure 1. Operating landfills in Jordan (Developed by the Authors).
Figure 1. Operating landfills in Jordan (Developed by the Authors).
Water 15 00155 g001
Figure 2. Flowchart shows the methodology that was followed in conducting this study.
Figure 2. Flowchart shows the methodology that was followed in conducting this study.
Water 15 00155 g002
Figure 3. Al-Ghabawi landfill LFG production using FOD models until the year 2100.
Figure 3. Al-Ghabawi landfill LFG production using FOD models until the year 2100.
Water 15 00155 g003
Figure 4. Al-Akeeder landfill LFG production using FOD models until the year 2080.
Figure 4. Al-Akeeder landfill LFG production using FOD models until the year 2080.
Water 15 00155 g004
Figure 5. Comparison of the LFG modelling results with the actual collected amounts of LFG from Al-Ghabawi.
Figure 5. Comparison of the LFG modelling results with the actual collected amounts of LFG from Al-Ghabawi.
Water 15 00155 g005
Table 1. MSW composition based on level of urbanization [10].
Table 1. MSW composition based on level of urbanization [10].
Urbanization Index
Component
0–50%50–75%75–100%
Organics0.650.570.50
Paper/Cardboard0.090.130.15
Plastics0.090.130.15
Metal0.020.030.04
Glass0.020.030.04
Textile0.030.010.01
Wood/Garden0.050.020.01
Miscellaneous0.050.080.10
GovernoratesMafraq, KerakJarash, Madaba, Balqa, Tafilah, Ma’anAmman, Irbid, Ajloun, Az-Zarqa, Aqaba
Table 2. Screening results of landfills for suitability of landfill gas recovery.
Table 2. Screening results of landfills for suitability of landfill gas recovery.
Landfill NameScoreScreening Result
Al-Akaider100LFG collection for energy recovery
Al-Ghabawi100
Al-Hsseiniat40
Al-Lajjoon40
Madaba40
North Ghore30Collection and flaring of LFG
Al-Humra30
Deir Alla30
Al-Dulail30
North Badia15Not suitable for energy recovery or flaring
Aqaba15
Al-Mohamadeah10
Basta (Ail dumpsite)10
Ma’an10
Jarf Al-Daraweesh10
Al-Qawiera10
Al-Barkah10
Al-Samar10
Table 3. Energetic potential of the LFG recovery from Jordanian landfills.
Table 3. Energetic potential of the LFG recovery from Jordanian landfills.
LandfillLandfilled Waste Amount by 2030Estimated Collection EfficiencyPower Generation Capacity 2020–2030
Al-Ghabawi landfill37 million tons85% efficiency18 MW
Al-Akeeder landfill16.5 million tons75% efficiency6.5 MW
Al-Hsseiniat Landfill10 million tons70% efficiency4 MW
Al-Lajjoon Landfill9.5 million tons65% efficiency3.75 MW
Madaba Landfill7.6 million tons65% efficiency2.6 MW
Disclaimer/Publisher’s Note: The statements, opinions and data contained in all publications are solely those of the individual author(s) and contributor(s) and not of MDPI and/or the editor(s). MDPI and/or the editor(s) disclaim responsibility for any injury to people or property resulting from any ideas, methods, instructions or products referred to in the content.

Share and Cite

MDPI and ACS Style

Abu-Qdais, H.A.; Al-Ghazawi, Z.; Awawdeh, A. Assessment of Greenhouse Gas Emissions and Energetic Potential from Solid Waste Landfills in Jordan: A Comparative Modelling Analysis. Water 2023, 15, 155. https://doi.org/10.3390/w15010155

AMA Style

Abu-Qdais HA, Al-Ghazawi Z, Awawdeh A. Assessment of Greenhouse Gas Emissions and Energetic Potential from Solid Waste Landfills in Jordan: A Comparative Modelling Analysis. Water. 2023; 15(1):155. https://doi.org/10.3390/w15010155

Chicago/Turabian Style

Abu-Qdais, Hani A., Ziad Al-Ghazawi, and Abdallah Awawdeh. 2023. "Assessment of Greenhouse Gas Emissions and Energetic Potential from Solid Waste Landfills in Jordan: A Comparative Modelling Analysis" Water 15, no. 1: 155. https://doi.org/10.3390/w15010155

APA Style

Abu-Qdais, H. A., Al-Ghazawi, Z., & Awawdeh, A. (2023). Assessment of Greenhouse Gas Emissions and Energetic Potential from Solid Waste Landfills in Jordan: A Comparative Modelling Analysis. Water, 15(1), 155. https://doi.org/10.3390/w15010155

Note that from the first issue of 2016, this journal uses article numbers instead of page numbers. See further details here.

Article Metrics

Back to TopTop