The Temporal–Spatial Dynamic Distributions of Soil Water and Salt under Deep Vertical Rotary Tillage on Coastal Saline Soil
Abstract
1. Introduction
2. Materials and Methods
2.1. Study Area, Sampling Sites and Sample Analysis
2.2. Soil Column Experiment
3. Statistical Analysis
4. Results and Discussion
4.1. Effect of Deep Vertical Rotary on Soil Water Infiltration
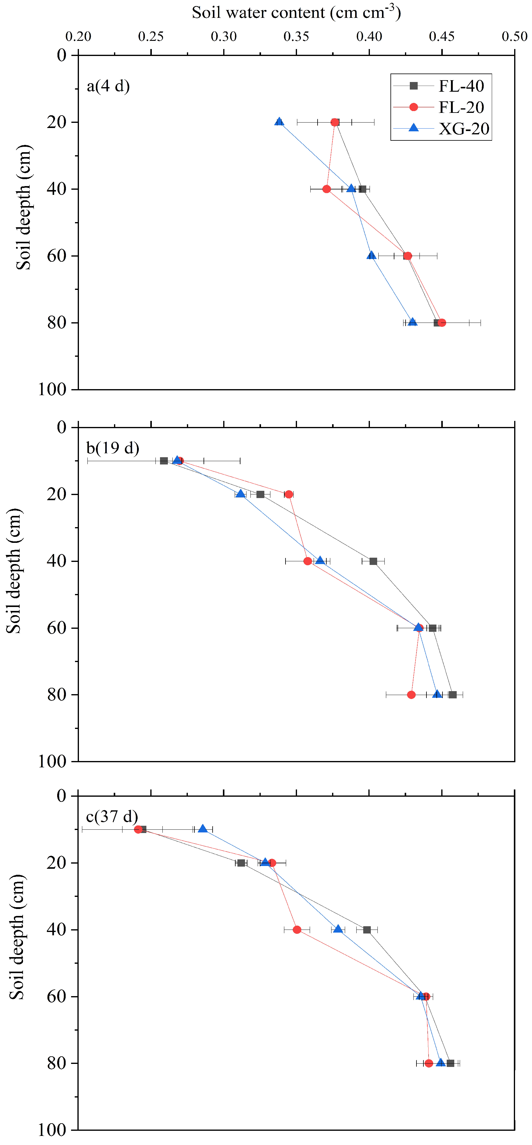
4.2. Temporal–Spatial Dynamic Distributions of Soil Water
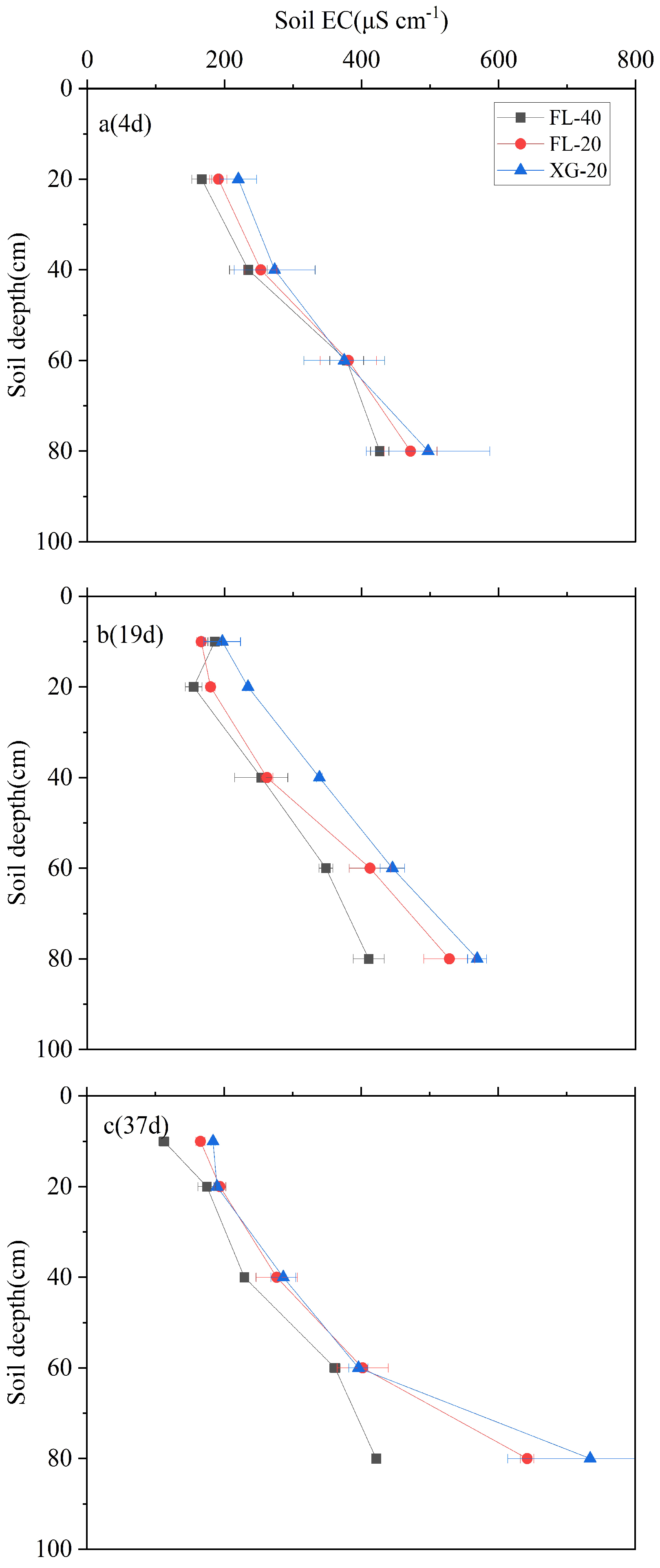
4.3. Temporal–Spatial Dynamic Distributions of Soil Electric Conductivity
4.4. Salt Reduction under the Different Tillage Methods
4.5. Analysis of Different Tillage Methods and Their Application
5. Conclusions
Author Contributions
Funding
Data Availability Statement
Conflicts of Interest
References
- Zhu, H.; Yang, J.S.; Yao, R.J.; Wang, X.P.; Xie, W.P.; Zhu, W.; Liu, X.Y.; Cao, Y.F.; Tao, J.Y. Interactive effects of soil amendments (biochar and gypsum) and salinity on ammonia volatilization in coastal saline soil. CATENA 2020, 190, 104527. [Google Scholar] [CrossRef]
- Ma, C.; Ma, L.T.; Liu, T.X.; Zuo, H.J.; Zhang, B.; Liu, Y. Research Progression Saline Land Improvement Technology. World For. Res. 2010, 23, 28–32. [Google Scholar]
- Qin, H.L.; Gao, W.S.; Ma, Y.C.; Ma, L.; Yin, C.M.; Chen, Z.; Chen, C.L. Effects of subsoiling on soil water under no-tillage for two years. Agric. Sci. China 2008, 7, 88–95. [Google Scholar] [CrossRef]
- Jabro, J.D.; Stevens, W.B.; Iversen, W.M.; Evans, R.G. Bulk density water content, and hydraulic properties of a sandy loam soil following conventional or strip tillage. Appl. Eng. Agric. 2011, 27, 765–768. [Google Scholar] [CrossRef]
- Liu, X.W.; Zhang, X.Y.; Chen, S.Y.; Sun, H.Y.; Shao, L.W. Subsoil compaction and irrigation regimes affect the root–shoot relation and grain yield of winter wheat. Agric. Water Manag. 2015, 154, 59–67. [Google Scholar] [CrossRef]
- Fu, G.Z.; Li, C.H.; Wang, J.Z.; Wang, Z.L.; Cao, H.M.; Jiao, N.Y.; Chen, M.C. Effects of stubble mulching and tillage on soil properties and water use efficiency of summer maize. Chin. Soc. Agric. Eng. 2005, 21, 52–56. [Google Scholar]
- Fan, R.Q.; Liang, A.Z.; Yang, X.M. Effects of tillage on aggregate content and characteristics of black soil. Sci. Agric. Sin. 2010, 43, 3767–3775. [Google Scholar]
- Cai, H.G.; Ma, W.; Zhang, X.Z.; Ping, J.Q.; Yan, X.G.; Liu, J.Z.; Yuan, J.C.; Wang, L.C.; Ren, J. Effect of subsoil tillage depth on nutrient accumulation, root distribution, and grain yield in spring maize. Crop J. 2014, 2, 297–307. [Google Scholar] [CrossRef]
- Schluter, S.; Grossmann, C.; Diel, J.; Wu, G.M.; Tischer, S.; Deubel, A.; Rucknagel, J. Long-term effects of conventional and reduced tillage on soil structure, soil ecological and soil hydraulic properties. Geoderma 2018, 332, 10–19. [Google Scholar] [CrossRef]
- Zhao, X.R.; Zhao, X.J.; Chen, X.Z. Effects of conservation tillage on soil moisture and wheat yield. Trans. Chin. Soc. Agric. Eng. 2009, 25, 6–10. [Google Scholar]
- Zhao, J.G.; Wang, A.; Ma, Y.J.; Li, J.C.; Hao, J.J.; Nie, Q.L.; Long, S.F.; Yang, Q.F. Design and test of soil preparation machine combined subsoiling, rotary tillage and soil breaking. Trans. Chin. Soc. Agric. Eng. 2019, 35, 46–54. [Google Scholar]
- Zhai, L.C.; Xu, P.; Zhang, Z.B.; Li, S.K.; Xie, R.Z.; Zhai, L.F.; Wei, B.H. Effects of deep vertical rotary tillage on dry matter accumulation and grain yield of summer maize in the Huang-Huai-Hai Plain of China. Soil Tillage Res. 2017, 170, 167–174. [Google Scholar] [CrossRef]
- Li, Y.B.; Pang, H.C.; Yang, X.; Li, Y.Y.; Li, H.; Ren, T.Z.; Dong, G.H.; Guo, L.H. Effects of deep vertically rotary tillage on soil water and water use efficiency in northern China’s Huang-huai-hai Region. Acta Ecol. Sin. 2013, 33, 7478–7486. [Google Scholar]
- Varsa, E.C.; Chong, S.K.; Abolaji, J.O.; Farquhar, D.A.; Olsen, F.J. Effect of deep tillage on soil physical characteristics and corn (Zea mays L.) root growth and production. Soil Tillage Res. 1997, 43, 219–228. [Google Scholar] [CrossRef]
- Laddha, K.C.; Totawat, K.L. Effects of deep tillage under rainfed agriculture on production of sorghum (Sorghum biocolor L. Moench) intercropped with green gram (Vigna radiata L. Wilczek) in western India. Soil Tillage Res. 1997, 43, 241–250. [Google Scholar] [CrossRef]
- Sojka, R.E.; Home, D.J.; Ross, C.W.; Baker, C.J. Subsoiling and surface tillage effects on soil physical properties and forage oat stand and yield. Soil Tillage Res. 1997, 40, 125–144. [Google Scholar] [CrossRef]
- Velykis, A. Effect of subsoiling on agrophysical properties of compacted clay loam soil. Subsoil compaction-distribution, processes and consequences. Adv. Geoecol. 2000, 32, 325–330. [Google Scholar]
- Wei, B.H.; Shen, Z.Z.; Zhou, J.; Gan, X.Q.; Lao, C.Y.; Zhou, L.Z.; Liu, B.; Hu, P.; Li, Y.J. Initial Exploration on Effect of Saline-alkali Land Rebuilding and Utilization by Fenlong. J. Agric. Sci. Technol. 2017, 19, 107–112. [Google Scholar]
- Zhu, W.; Yang, J.S.; Yao, R.J.; Wang, X.P.; Xie, W.P.; Shi, Z.G. Buried layers change soil water flow and solute transport from the Yellow River Delta, China. J. Soils Sediments 2021, 21, 1598–1608. [Google Scholar] [CrossRef]
- Jiang, F.H.; Gao, L.; Wei, B.H.; Li, L.J.; Peng, X.H. Impact of Fenlong Tillage on Soil Physiochemical Properties and Sweet Potato Yield in Dryland Red Soil. Soils 2020, 52, 588–596. [Google Scholar]
- Wei, B.H.; Shen, Z.Y.; Zhou, J.; Zhou, L.Z.; Hu, P.; Zhang, X. Study on Effect and Mechanism of Improving Saline-alkali Soil by Fenlong Tillage. Soils 2020, 52, 699–703. [Google Scholar]
- Berhe, F.T.; Fanta, A.; Alamirew, T.; Melesse, A.M. The effect of tillage methods on grain yield and water use efficiency. CATENA 2012, 100, 128–138. [Google Scholar] [CrossRef]
- Dong, H.Z.; Li, W.J.; Tang, W.; Zhang, D.M. Early plastic mulching increases standestablishment and lint yield of cotton in saline fields. Field Crop. Res. 2009, 111, 269–275. [Google Scholar] [CrossRef]
- Zhang, Y.J.; Wang, H.; Wang, S.L. Soil moisture preservation and improving of crop yield in dry land under long-term wheat/maize rotation. Trans. Chin. Soc. Agric. Eng. 2018, 34, 126–136. [Google Scholar]
- Zhang, C.C.; Ma, Y.F.; Yu, X.F.; Hou, H.Z.; Wang, H.L. Effects of vertically rotary sub-soiling tillage on water utilization and yield of potato in semi-arid area of northwest China. Chin. J. Appl. Ecol. 2018, 29, 3293–3301. [Google Scholar]
- Min, S. Long-term evaluation of tillage methods in fallow season for soil water storage, wheat yield and water use efficiency in semiarid southeast of the Loess Plateau. Trans. Chin. Soc. Agric. Eng. 2018, 218, 24–32. [Google Scholar]
- Huang, C.Y.; Xu, J.M. Soil science. China Agriculture Press. 2010, 3, 126. [Google Scholar]
- Yang, J.L.; Zhu, L.L.; Zhu, J.C. Study on soil water holding characteristics in Shanghai area. Acta Pedol. Sin. 1982, 19, 331–343. [Google Scholar]
- Gao, W.; Zhang, J.; Hao, X.; Liu, J.; Cui, Y.N.; Zhang, M.L.; Zhang, P.L.; Zang, X.W. Effect of Smash-Ridging on Soil Physical Properties and Peanut Growth. J. Peanut Sci. 2021, 50, 67–71, 86. [Google Scholar]
- Zhang, B.Y.; He, W.T.; Li, H.X.; Chen, Y.Y.; He, J.Y. Effects of deep vertically rotary tillage and film mulching on soil physical properties and potato yield in the arid area of Southern Ningxia. Agric. Res. Arid Areas 2022, 40, 27–37. [Google Scholar]
- Sun, M.L.; Lin, G.C.; Hui, J.T.; Xian, H.; Ren, X.R.; Zhang, R.L.; Yang, J. Effects of smash-ridging cultivation on physical and chemical properties of saline-alkali soil and cotton growth in Xinjiang. Soil Fertil. Sci. China 2020, 6, 58–64. [Google Scholar]
- Li, H.; Pang, H.C.; Ren, T.Z. Effect of Deep Rotary-Subsoiling Tillage Method on Brown Physical Properties and Maize Growth in Northeast of China. Sci. Agric. Sin. 2013, 46, 647–656. [Google Scholar]
- Zhang, Y.; Jiang, D.H.; Huang, J.L.; Wang, M.S.; Deng, H.W. Effect of deep vertically rotary tillage on particle size distribution and stability of latosolic red soil aggregates. Chin. J. Ecol. 2021, 40, 3922–3932. [Google Scholar]
- Wang, S.J.; Wei, B.H.; Shen, Y.Z. Effect of Deep Vertically Rotary Tillage on the Structure of Shajiang Black Soil inFarmland. J. Anhui Agric. Sci. 2019, 47, 76–79, 96. [Google Scholar]
- Bailey, V.L.; McCue, L.A.; Fansler, S.J.; Boyanov, M.I.; DeCarlo, F.; Kemner, K.M.; Konopka, A. Micrometer-scale physical structure and microbial composition of soil macroaggregates. Soil Biol. Biochem. 2013, 65, 60–68. [Google Scholar] [CrossRef]
- Ren, X.Y.; Chen, Y.Y.; Liang, X.H. Effect of Fenlong tillage on soil nutrients and maize yield in saline land of NingxiaYinbei irrigation area Southwest. China J. Agric. Sci. 2022, 35, 1063–1068. [Google Scholar]
- Wang, R.; Kang, Y.; Wan, S. Effects of different drip irrigation regimes on saline-sodic soil nutrients and cotton yield in an arid region of Northwest China. Agric. Water Manag. 2015, 153, 1–8. [Google Scholar] [CrossRef]
- Liu, H.; Wang, X.; Zhang, X.; Zhang, L.; Li, Y.; Huang, G. Evaluation on the responses of maize (Zea mays L.) growth: Yield and water use efficiency to drip irrigation water under mulch condition in the Hetao irrigation District of China. Agric. Water Manag. 2017, 179, 144–157. [Google Scholar] [CrossRef]
- Qi, Z.; Zhang, T.; Zhou, L.; Feng, H.; Zhao, Y.; Si, B. Combined effects of mulchand tillage on soil hydrothermal conditions under drip irrigation in Hetao Irrigation District. Water 2016, 8, 504. [Google Scholar] [CrossRef]
- Cao, M.H.; Liu, H.G.; Wang, G.; Feng, J.P.; Xu, Y.B.; Xue, B. Effects of Different Powder Ridge Depth and Spring Irrigation Amount on Soil Water and Salt Transport. Water Sav. Irrig. 2022, 2, 13–20. [Google Scholar]
- Sun, G.; Zhu, Y.; Ye, M.; Yang, J.; Qu, Z.; Mao, W.; Wu, J. Development and application of long-term root zone salt balance model for predicting soil salinity in arid shallow water table area. Agric. Water Manag. 2019, 213, 486–498. [Google Scholar] [CrossRef]
- Wu, X.; Xia, J.; Zhan, C.; Jia, R.; Li, Y.; Qiao, Y.; Zou, L. Modeling soil salinization at the downstream of a lowland reservoir. Hydrol. Res. 2019, 50, 1202–1205. [Google Scholar] [CrossRef]
- Li, H.Q.; Wang, S.L.; Guo, M.M.; Gao, H.Y.; Pang, H.C.; Li, Y.Y. Effect of different straw interlayer on soil water-salt movement and maize yield in Hetao Irrigation District in Inner Mongolia. J. Irrig. Drain. 2012, 31, 91–94. [Google Scholar]
- Fan, X.; Pedroli, B.; Liu, G.; Liu, Q.; Liu, H.; Shu, L. Soil salinity development in the yellow river delta in relation to groundwater dynamics. Land Degrad. Dev. 2012, 23, 175–189. [Google Scholar] [CrossRef]







| pH | EC (μs cm−1) | Salinity Content (g kg−1) | Sand Content (%) | Silt Content (%) | Clay Content (%) | Soil Texture |
|---|---|---|---|---|---|---|
| 7.98 | 1600 | 3.35 | 13.2 | 61.5 | 25.3 | Silt loam |
| Treatments | XG-20 (cm·h−1) | FL-20 (cm·h−1) | FL-40 (cm·h−1) |
|---|---|---|---|
| 0–20 cm | 1.12 | 2.19 | 2.62 |
| 20–40 cm | 0.27 | 0.47 | 1.28 |
Publisher’s Note: MDPI stays neutral with regard to jurisdictional claims in published maps and institutional affiliations. |
© 2022 by the authors. Licensee MDPI, Basel, Switzerland. This article is an open access article distributed under the terms and conditions of the Creative Commons Attribution (CC BY) license (https://creativecommons.org/licenses/by/4.0/).
Share and Cite
Li, W.; Yang, J.; Tang, C.; Liu, X.; Xie, W.; Yao, R.; Wang, X. The Temporal–Spatial Dynamic Distributions of Soil Water and Salt under Deep Vertical Rotary Tillage on Coastal Saline Soil. Water 2022, 14, 3370. https://doi.org/10.3390/w14213370
Li W, Yang J, Tang C, Liu X, Xie W, Yao R, Wang X. The Temporal–Spatial Dynamic Distributions of Soil Water and Salt under Deep Vertical Rotary Tillage on Coastal Saline Soil. Water. 2022; 14(21):3370. https://doi.org/10.3390/w14213370
Chicago/Turabian StyleLi, Wenxiu, Jingsong Yang, Chong Tang, Xiaoyuan Liu, Wenping Xie, Rongjiang Yao, and Xiangping Wang. 2022. "The Temporal–Spatial Dynamic Distributions of Soil Water and Salt under Deep Vertical Rotary Tillage on Coastal Saline Soil" Water 14, no. 21: 3370. https://doi.org/10.3390/w14213370
APA StyleLi, W., Yang, J., Tang, C., Liu, X., Xie, W., Yao, R., & Wang, X. (2022). The Temporal–Spatial Dynamic Distributions of Soil Water and Salt under Deep Vertical Rotary Tillage on Coastal Saline Soil. Water, 14(21), 3370. https://doi.org/10.3390/w14213370

