NIRAVARI: A Parsimonious Bio-Decisional Model for Assessing the Sustainability and Vulnerability of Rainfed or Groundwater-Irrigated Farming Systems in Indian Agriculture
Abstract
1. Introduction
2. Materials and Methods
2.1. Specificities of Groundwater Irrigated Farms in India
2.2. Overall Description of the System
2.3. Decision-Making Processes
2.3.1. Management Processes at the Bele Level
Sowing/Harvesting/Crop Succession
Irrigation Model at the Bele Level
2.3.2. Management Processes at the Jeminu Level
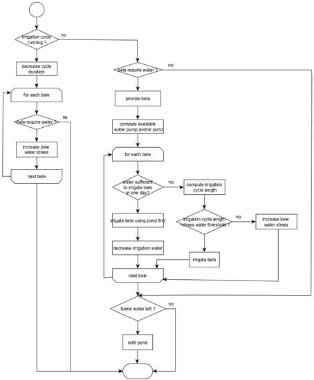
Irrigation Model at the Jeminu Level
- Each day, the model checks if an irrigation cycle is running. If yes, the duration of the cycle is decreased by one, and the crops on the beles that would have needed irrigation are stressed by one more point.
- If there is no irrigation cycle running, then the model checks if the different beles need irrigation. Irrigation triggering once irrigation campaign has started is based on Equation (1).
- Priority between beles requiring irrigation is computed first (see below) and irrigation is then performed one after the other in decreasing priority.
- Irrigation water may come either from the pond or the groundwater table (through the pump).
- When irrigation is requested, if the pond can be used for irrigation, its water volume is used first to irrigate.
- For a bele needing irrigation, the amount provided by the irrigation cycle depends on the type of irrigation equipment (drip, sprinkler or furrow).
- The amount of irrigation water is given on the first day of the irrigation cycle on the bele.
- However, the amount to refill the pond (if any) is given on the last day of the irrigation cycle.
- If the amount required can be given in one day, the bele is irrigated and the remaining water can be used to irrigate another bele or to fill the pond, depending on the number of beles requiring irrigation. This is an optional possibility.
- If several days are required to irrigate, the irrigation cycle length is computed.
- If the irrigation cycle length may lead to crop failure (too large water stress), the bele is not irrigated and the next bele is tested for irrigation.
- If some water remains, it can be used to refill the pond.
- When an irrigation is performed, the pump is “blocked”, meaning that it cannot be used for another purpose.
Irrigation Priority between Beles
- Rcrop represents the crop priority.
- Rstress represents the water stress priority factor. This factor is linked to the cumulative stress of the crop (number of days without water supply). For this factor, two strategies are possible: (i) favor the most stressed crops to prevent them from failing, or (ii) favor the least stressed crops, because the most stressed have already lost their yield potential.
- Rage represents the crop cycle priority factor. This factor is linked to the relative (normalized) state of achievement of the culture cycle. For this factor, two strategies are possible: (i) favor crops close to the end of the cycle to ensure harvest, or (ii) favor crops at the start of the cycle, to ensure their successful development during the first phases of the cycle.
- Rtechnic represents the irrigation amount priority factor. This factor is linked to irrigation technique (drip, sprinkler and furrow). The idea is to classify beles by their irrigation technique; from the techniques requiring the least water to the techniques requiring the most water. Two strategies are possible: (i) favor the irrigation technique with the larger amount of water to provide; or (ii) favor the irrigation technique with the less amount of water to provide.
2.3.3. The Dynamic of the System
- Initialization of the simulation:
- 1.1.
- Create the jeminu.
- 1.2.
- Create the different beles and initialize the bele (soil water amount).
- 1.3.
- Create a pump and a pond, if any.
- 1.4.
- Initialize the pond (water amount).
- 1.5.
- Create a dictionary of crops and a dictionary of irrigation practices.
- 1.6.
- Read the full climatic series.
- Daily simulation:
- 2.1.
- For each bele, manage the crop (check for sowing, harvesting and crop failure).
- 2.1.
- On the jeminu, manage the irrigation.
- 2.1.1.
- Check for beles that need irrigation.
- 2.1.2.
- Manage priorities between beles.
- 2.1.3.
- Provide irrigation if water is available.
- 2.3.
- Update crop water stress on the different beles.
- 2.4.
- Perform the water budget on the different objects (beles; pond, if any; and groundwater table)
- At the end of the simulation period:
- 3.1.
- Write an output file (dump memory).
- 3.2.
- Create graphs to analyze the scenario.
- 3.3.
- Clean the memory and end-up the simulation.
2.4. Modeling Approach
2.5. Testing Scenarios
- Sc0 (ref): The reference scenario corresponds to a rainfed farm with two plots (5000 m2 each). For rainfed farms, crops are grown only in two seasons, Kharif and Rabi, which is a widely used crop practice in the area. For each season, the farmer grows the two major crops of the area, each crop in one plot: for Kharif, sorghum and sunflower, and for Rabi, maize and horse gram. Rainfed crops are drought resistant, but these crops fail at a stress of 0.2 or less over a 5-day period.
- Sc1: For Scenario 1, the farmer chooses to keep the same cropping system as in Sc0, but to install a pond that is filled by the runoff of rainwater on his watershed. This pond is lined and covered in order to avoid losses and to make the best use of the collected water, in protective irrigation. The surface of the pond is removed from the jeminu area. The irrigation is triggered when the crop is stressed to 0.4, to avoid its failure. For this scenario, furrow irrigation is used, the most common irrigation technique in the area. In case of competition for irrigation water, the farmer favors the most stressed crop closest to the end of its cycle in order to maximize the chance of a harvest.
- Sc2: For Scenario 2, the farmer intensifies his production system compared to Sc0, by installing an 80 m-depth borewell, and by developing cash crops on four plots. The farmer grows beetroot in Kharif, tomatoes in Rabi and watermelon in Summer. These crops are quite common in the area. Crop failure occurs when a crop has a stress less than or equal to 0.45 over a 5-day period (Table 2). The irrigation system is a furrow, and it is activated when the crop is at 0.6 stress. In case of competition for irrigation water, the farmer favors the crop with the highest stress level in order to avoid losing production quality.
- Sc3: For Scenario 3, the farmer has the same cropping system and the same structural aspects as Sc2, but he decides to install a pond in addition. The functioning of this pond is different from that of Sc1. The pond in Sc3 is filled with water from the borewell in addition to the runoff, in order to store water on days when there is no irrigation demand, or if there is excess water after irrigation.
3. Results
3.1. Model Graphic User Interface
3.2. Playing with the Model
4. Discussion
5. Conclusions
6. Patents
Author Contributions
Funding
Institutional Review Board Statement
Informed Consent Statement
Data Availability Statement
Acknowledgments
Conflicts of Interest
Appendix A. Equations of the Biophysical Model
Appendix A.1. Soil Water Budget
Appendix A.2. Crop Processes

Representing Crop Water Stress
Appendix A.3. Pump Process
Appendix A.4. Pond Processes

Appendix A.5. Water Table Processes
Appendix B

References
- Castilla-Rho, J.C.; Rojas, R.; Andersen, M.S.; Holley, C.; Mariethoz, G. Sustainable groundwater management: How long and what will it take? Glob. Environ. Change 2019, 58, 101972. [Google Scholar] [CrossRef]
- Siebert, S.; Burke, J.; Faures, J.M.; Frenken, K.; Hoogeveen, J.; Döll, P.; Portmann, F.T. Groundwater use for irrigation—A global inventory. Hydrol. Earth Syst. Sci. 2010, 14, 1863–1880. [Google Scholar] [CrossRef]
- Dangar, S.; Asoka, A.; Mishra, V. Causes and implications of groundwater depletion in India: A review. J. Hydrol. 2021, 596, 126103. [Google Scholar] [CrossRef]
- Sivapalan, M.; Konar, M.; Srinivasan, V.; Chhatre, A.; Wutich, A.; Scott, C.A.; Wescoat, J.L.; Rodríguez-Iturbe, I. Socio-hydrology: Use-inspired water sustainability science for the Anthropocene. Earth’s Future 2014, 2, 225–230. [Google Scholar] [CrossRef]
- Leenhardt, D.; Therond, O.; Cordier, M.O.M.-O.; Gascuel-Odoux, C.; Reynaud, A.; Durand, P.; Bergez, J.; Clavel, L.; Masson, V.; Moreau, P. A generic framework for scenario exercises using models applied to water-resource management. Environ. Model. Softw. 2012, 37, 125–133. [Google Scholar] [CrossRef]
- Alcamo, J. The SAS Approach: Combining Qualitative and Quantitative Knowledge in Environmental Scenarios. In Environmental Futures: The Practice of Environmental Scenario Analysis; Alcamo, J., Ed.; Elsevier: Amsterdam, The Netherlands, 2008. [Google Scholar]
- Iglesias, A.; Garrote, L. Adaptation strategies for agricultural water management under climate change in Europe. Agric. Water Manag. 2015, 155, 113–124. [Google Scholar] [CrossRef]
- Bergez, J.E.; Deumier, J.M.; Lacroix, B.; Leroy, P.; Wallach, D. Improving irrigation schedules by using a biophysical and a decisional model. Eur. J. Agron. 2002, 16, 123–135. [Google Scholar] [CrossRef]
- Bergez, J.-E.; Garcia, F.; Wallach, D. Representing and optimizing management decisions with crop models. In Working with Dynamic Crop Models: Evaluating; Wallach, D., Makowski, D., Jones, J.W., Eds.; Parameterizing and Using Them; Elsevier: Amsterdam, The Netherlands, 2006; pp. 175–210. [Google Scholar]
- McCown, R.L. Changing systems for supporting farmers’ decisions: Problems, paradigms, and prospects. Agric. Syst. 2002, 74, 179–220. [Google Scholar] [CrossRef]
- Lowder, S.K.; Sánchez, M.V.; Bertini, R. Which farms feed the world and has farmland become more concentrated? World Dev. 2021, 142, 105455. [Google Scholar] [CrossRef]
- Martin, G.; Allain, S.; Bergez, J.; Burger-Leenhardt, D.; Constantin, J.; Duru, M.; Hazard, L.; Lacombe, C.; Magda, D.; Magne, M.-A.; et al. How to address the sustainability transition of farming systems? A conceptual framework to organize research. Sustainability 2018, 10, 2083. [Google Scholar] [CrossRef]
- Bergez, J.; Colbach, N.; Crespo, O.; Garcia, F.; Jeuffroy, M.H.; Justes, E.; Loyce, C.; Munier-Jolain, N.; Sadok, W. Designing crop management systems by simulation. Eur. J. Agron. 2010, 32, 3–9. [Google Scholar] [CrossRef]
- Baccar, M.; Bergez, J.-E.; Couture, S.; Sekhar, M.; Ruiz, L.; Leenhardt, D. Building Climate Change Adaptation Scenarios with Stakeholders for Water Management: A Hybrid Approach Adapted to the South Indian Water Crisis. Sustainability 2021, 13, 8459. [Google Scholar] [CrossRef]
- Babel, M.S.; Deb, P.; Soni, P. Performance Evaluation of AquaCrop and DSSAT-CERES for Maize Under Different Irrigation and Manure Application Rates in the Himalayan Region of India. Agric. Res. 2019, 8, 207–217. [Google Scholar] [CrossRef]
- Malik, A.; Shakir, A.S.; Ajmal, M.; Khan, M.J.; Khan, T.A. Assessment of AquaCrop Model in Simulating Sugar Beet Canopy Cover, Biomass and Root Yield under Different Irrigation and Field Management Practices in Semi-Arid Regions of Pakistan. Water Resour. Manag. 2017, 31, 4275–4292. [Google Scholar] [CrossRef]
- Kumar, P.; Sarangi, A.; Singh, D.K.; Parihar, S.S.; Sahoo, R.N. Simulation of salt dynamics in the root zone and yield of wheat crop under irrigated saline regimes using SWAP model. Agric. Water Manag. 2015, 148, 72–83. [Google Scholar] [CrossRef]
- Singh, A. Optimal allocation of water and land resources for maximizing the farm income and minimizing the irrigation-induced environmental problems. Stoch. Environ. Res. Risk Assess. 2017, 31, 1147–1154. [Google Scholar] [CrossRef]
- Mohapatra, A.G.; Lenka, S.K.; Keswani, B. Neural Network and Fuzzy Logic Based Smart DSS Model for Irrigation Notification and Control in Precision Agriculture. Proc. Natl. Acad. Sci. USA 2019, 89, 67–76. [Google Scholar] [CrossRef]
- Vij, A.; Vijendra, S.; Jain, A.; Bajaj, S.; Bassi, A.; Sharma, A. IoT and Machine Learning Approaches for Automation of Farm Irrigation System. Procedia Comput. Sci. 2020, 167, 1250–1257. [Google Scholar] [CrossRef]
- Robert, M.; Thomas, A.; Sekhar, M.; Badiger, S.; Ruiz, L.; Raynal, H.; Bergez, J. Adaptive and dynamic decision-making processes: A conceptual model of production systems on Indian farms. Agric. Syst. 2017, 157, 279–291. [Google Scholar] [CrossRef]
- Robert, M.; Thomas, A.; Bergez, J. Processes of adaptation in farm decision-making models. A review. Agron. Sustain. Dev. 2016, 36, 64. [Google Scholar] [CrossRef]
- O’Keeffe, J.; Moulds, S.; Bergin, E.; Brozović, N.; Mijic, A.; Buytaert, W. Including Farmer Irrigation Behavior in a Sociohydrological Modeling Framework With Application in North India. Water Resour. Res. 2018, 54, 4849–4866. [Google Scholar] [CrossRef]
- Shah, T.; Giordano, M.; Mukherji, A. Political economy of the energy-groundwater nexus in India: Exploring issues and assessing policy options. Hydrogeol. J. 2012, 20, 995–1006. [Google Scholar] [CrossRef]
- Fishman, R.M.; Siegfried, T.; Raj, P.; Modi, V.; Lall, U. Over-extraction from shallow bedrock versus deep alluvial aquifers: Reliability versus sustainability considerations for India’s groundwater irrigation. Water Resour. Res. 2011, 47. [Google Scholar] [CrossRef]
- Buvaneshwari, S.; Riotte, J.; Sekhar, M.; Mohan Kumar, M.S.; Sharma, A.K.; Duprey, J.L.; Audry, S.; Giriraja, P.R.; Praveenkumarreddy, Y.; Moger, H.; et al. Groundwater resource vulnerability and spatial variability of nitrate contamination: Insights from high density tubewell monitoring in a hard rock aquifer. Sci. Total Environ. 2017, 579, 838–847. [Google Scholar] [CrossRef]
- Buvaneshwari, S.; Riotte, J.; Sekhar, M.; Sharma, A.K.; Helliwell, R.; Kumar, M.S.M.; Braun, J.J.; Ruiz, L. Potash fertilizer promotes incipient salinization in groundwater irrigated semi-arid agriculture. Sci. Rep. 2020, 10, 3691. [Google Scholar] [CrossRef]
- Sekhar, M.; Riotte, J.; Ruiz, L.; Jouquet, J.; Braun, J.J. Influences of Climate and Agriculture on Water and Biogeochemical Cycles: Kabini Critical Zone Observatory. Proc. Indian Natl. Sci. Acad. 2016, 82, 833–846. [Google Scholar] [CrossRef]
- Robert, M.; Thomas, A.; Sekhar, M.; Badiger, S.; Ruiz, L.; Willaume, M.; Leenhardt, D.; Bergez, J. Farm Typology in the Berambadi Watershed (India): Farming Systems Are Determined by Farm Size and Access to Groundwater. Water 2017, 9, 51. [Google Scholar] [CrossRef]
- Fischer, C.; Aubron, C.; Trouvé, A.; Sekhar, M.; Ruiz, L. Groundwater irrigation reduces overall poverty but increases socioeconomic vulnerability in a semiarid region of southern India. Sci. Rep. 2022, 12, 8850. [Google Scholar] [CrossRef]
- Boisson, A.; Guihéneuf, N.; Perrin, J.; Bour, O.; Dewandel, B.; Dausse, A.; Viossanges, M.; Ahmed, S.; Maréchal, J.C. Determining the vertical evolution of hydrodynamic parameters in weathered and fractured south Indian crystalline-rock aquifers: Insights from a study on an instrumented site. Hydrogeol. J. 2015, 23, 757–773. [Google Scholar] [CrossRef]
- Collins, S.L.; Loveless, S.E.; Muddu, S.; Buvaneshwari, S.; Palamakumbura, R.N.; Krabbendam, M.; Lapworth, D.J.; Jackson, C.R.; Gooddy, D.C.; Nara, S.N.V.; et al. Groundwater connectivity of a sheared gneiss aquifer in the Cauvery River basin, India. Hydrogeol. J. 2020, 28, 1371–1388. [Google Scholar] [CrossRef]
- Allen, R.G.; Pereira, L.S.; Raes, D.; Smith, M. Crop Evapotranspiration—Guidelines for Computing Crop Water Requirements; FAO: Rome, Italy, 1998; Volume 300, p. D05109. [Google Scholar]
- Robert, M.; Dury, J.; Thomas, A.; Therond, O.; Sekhar, M.; Badiger, S.; Ruiz, L.; Bergez, J. CMFDM: A methodology to guide the design of a conceptual model of farmers’ decision-making processes. Agric. Syst. 2016, 148, 86–94. [Google Scholar] [CrossRef]
- Bergez, J.-E.; Debaeke, P.; Deumier, J.-M.; Lacroix, B.; Leenhardt, D.; Leroy, P.; Wallach, D. MODERATO: An object-oriented decision tool for designing maize irrigation schedules. Ecol. Modell. 2001, 137, 43–60. [Google Scholar] [CrossRef]
- Booch, G. Object-Oriented Analysis and Design with Applications, 2nd ed.; Benjamin/Cummings Publishing Company: Redwood City, CA, USA, 1994. [Google Scholar]
- Bahinipati, C.S.; Viswanathan, P.K. Can Micro-Irrigation Technologies Resolve India’s Groundwater Crisis? Reflections from Dark-Regions in Gujarat. Int. J. Commons 2019, 13, 848–858. [Google Scholar] [CrossRef]
- SCS Hydrology. National Engineering Handbook, Supplement A, Soil Conservation Service; US Department of Agriculture: Washington, DC, USA, 1956; Section 4, Chapter 10. [Google Scholar]
- Soldevilla-Martinez, M.; Quemada, M.; López-Urrea, R.; Muñoz-Carpena, R.; Lizaso, J.I. Soil water balance: Comparing two simulation models of different levels of complexity with lysimeter observations. Agric. Water Manag. 2014, 139, 53–63. [Google Scholar] [CrossRef]






| Priorities | Option | |||
|---|---|---|---|---|
| 1 | Rcrop: crop priority | 1 | ||
| 2 | Rstress: stress priority | 2 | favor more stressed crop | |
| 3 | Rage: crop cycle priority | 3 | favor aged crop | |
| 4 | Rtechnic: irrigation technic priority | 0 | - | |
| Weights | ||||
| 5 | a | 0.167 | =1/(1 + 2 + 3) | |
| 6 | b | 0.333 | =2/(1 + 2 + 3) | |
| 7 | c | 0.500 | 3/(1 + 2 + 3) | |
| 8 | d | 0.000 | 0/(1 + 2 + 3) | |
| Daily data | ||||
| 9 | Bele | 1 | 2 | 3 |
| 10 | Crop | cucurma | beetroot | onion |
| 11 | crop priority | 1 | 2 | 3 |
| 12 | Irrigation | Drip | Furrow | Sprinkler |
| 13 | Irrigation amount (mm) | 15 | 50 | 25 |
| 14 | Crop length (d) | 240 | 90 | 90 |
| 15 | Crop age (d) | 230 | 30 | 2 |
| 16 | Crop water stress level | 10 | 6 | 5 |
| 17 | Number of days without irrigation | 5 | 5 | 4 |
| Priority calculation | ||||
| 18 | Rcrop | 0.167 | 0.333 | 0.500 |
| 19 | Rstress(j) | 0.50 | 0.17 | 0.20 |
| 20 | Rage(j) | 0.04 | 0.67 | 0.98 |
| 21 | Rtechnic | 0.3 | 1 | 0.5 |
| 22 | Overall priority | 0.22 | 0.44 | 0.64 |
| 23 | In case of equal Rbele, bele prioriy | 1 | 3 | 2 |
| Crop | p1 [0; 1] | p2 [mm] | p3 [Number of Days] | Scenario |
|---|---|---|---|---|
| Beetroot | 0.45 | 20 | 5 | 3 |
| Horse gram | 0.2 | 20 | 5 | 1, 2 |
| Maize | 0.2 | 20 | 5 | 1, 2 |
| Sorghum | 0.2 | 20 | 5 | 1, 2 |
| Sunflower | 0.2 | 20 | 5 | 1, 2 |
| Tomato | 0.45 | 20 | 5 | 3 |
| Watermelon | 0.45 | 20 | 5 | 3 |
| Scenario | Number of Crops | Failure |
|---|---|---|
| Sc0 | 60 | 15% |
| Sc1 | 60 | 8% |
| Sc2 | 180 | 29% |
| Sc3 | 180 | 8% |
Publisher’s Note: MDPI stays neutral with regard to jurisdictional claims in published maps and institutional affiliations. |
© 2022 by the authors. Licensee MDPI, Basel, Switzerland. This article is an open access article distributed under the terms and conditions of the Creative Commons Attribution (CC BY) license (https://creativecommons.org/licenses/by/4.0/).
Share and Cite
Bergez, J.-E.; Baccar, M.; Sekhar, M.; Ruiz, L. NIRAVARI: A Parsimonious Bio-Decisional Model for Assessing the Sustainability and Vulnerability of Rainfed or Groundwater-Irrigated Farming Systems in Indian Agriculture. Water 2022, 14, 3211. https://doi.org/10.3390/w14203211
Bergez J-E, Baccar M, Sekhar M, Ruiz L. NIRAVARI: A Parsimonious Bio-Decisional Model for Assessing the Sustainability and Vulnerability of Rainfed or Groundwater-Irrigated Farming Systems in Indian Agriculture. Water. 2022; 14(20):3211. https://doi.org/10.3390/w14203211
Chicago/Turabian StyleBergez, Jacques-Eric, Mariem Baccar, Muddu Sekhar, and Laurent Ruiz. 2022. "NIRAVARI: A Parsimonious Bio-Decisional Model for Assessing the Sustainability and Vulnerability of Rainfed or Groundwater-Irrigated Farming Systems in Indian Agriculture" Water 14, no. 20: 3211. https://doi.org/10.3390/w14203211
APA StyleBergez, J.-E., Baccar, M., Sekhar, M., & Ruiz, L. (2022). NIRAVARI: A Parsimonious Bio-Decisional Model for Assessing the Sustainability and Vulnerability of Rainfed or Groundwater-Irrigated Farming Systems in Indian Agriculture. Water, 14(20), 3211. https://doi.org/10.3390/w14203211

