Case Study of Collaborative Modeling in an Indigenous Community
Abstract
:1. Introduction
1.1. Land Acknowledgement and Positionality Statement
1.2. Context
1.3. Agent-Based Modeling
1.4. Discrete Event Simulation
1.5. System Dynamics Modeling
1.6. Objectives
- Grounded by diverse data sources, develop a model framework with ABM to assess and investigate comprehensive impacts on the community members from flooding,
- Demonstrate the capability of ABMs as an operational tool for evaluating and supporting health services and emergency planning and management measures, and,
- Contribute to the sustainability of the community and their environment by providing a tool to investigate complex interactions and feedbacks between human and natural systems and to communicate understanding of flooding impacts and improvements to mitigation measures.
2. Materials and Methods
2.1. Ethics
2.2. Community Engagement
2.3. Simulation Model
2.3.1. Model Purpose and Scope
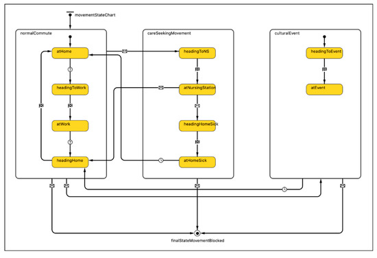
2.3.2. Agents
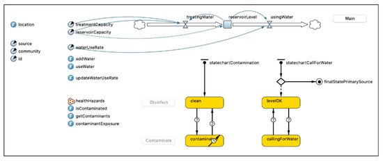
2.3.3. GIS Environment
2.3.4. Flooding
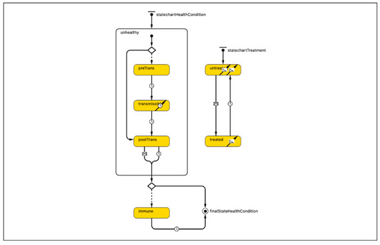
2.3.5. Health Conditions
2.4. Scenarios and Parameterization
2.4.1. Scenarios
2.4.2. Parameters
2.5. Outcome Measures
2.6. Experiments
3. Results
3.1. Contaminated Truck Scenario
3.1.1. Model Outcomes
3.1.2. Ensemble Results
3.2. Pow Wow Scenario
3.2.1. Model Outcomes
3.2.2. Ensemble Results
3.3. Mobility Impacts from Flooding Scenario
3.3.1. Model Outcomes
3.3.2. Ensemble Results
4. Discussion
5. Conclusions
Author Contributions
Funding
Institutional Review Board Statement
Informed Consent Statement
Data Availability Statement
Acknowledgments
Conflicts of Interest
Appendix A
Appendix A.1. Objectives
Appendix A.1.1. Purpose
Appendix A.1.2. Entities, State Variable, and Scales
| Name | Description |
| Person | |
| Age | The person’s age in years |
| Sex | The person’s sex |
| Home Location | The Place representing the person’s home |
| Work Location | The Place representing the person’ workplace, if any |
| Care-seeking probability | Probability the person will seek care if unhealthy |
| Health Conditions | Health Conditions the person has |
| Place | |
| Unique ID | ID of this place |
| Location | Geographic location |
| People Inside | Person agents inside this place |
| Water Source | Water source for the place |
| Water Source | |
| ID | ID of this water source |
| Location | Geographic location |
| Source | Parent water source for the source, if any |
| Reservoir Level | Level of reservoir for the source |
| Secondary Sources | Water sources drawing from the source |
| Water Transporter | |
| Home Base | Water source where the transporter refills |
| Location | Geographic location |
| Reservoir Level | Level of transporter’s reservoir |
| Health Condition | |
| Duration | Duration of the condition |
| Symptom Type | Curve shape for symptom severity vs. condition progression |
| Transmission Type | Means of transmission of the condition, if any |
| Transmissivity Begins | Point in progression where transmissivity begins |
| Transmissivity Ends | Point in progression where transmissivity ends |
| Prob of Transmission | Probability of transmission on exposure |
| Full Recovery | Whether the person recover fully at end of condition progression |
| Prob of Death | Probability of death from the condition |
| Curable | Is the condition curable through treatment |
| Treatment Symptom Mult | Multiplier on symptoms due to treatment |
| Treatment Death Multiplier | Multiplier on probability of death due to treatment |
| Immunity Period | Duration of immunity after recovery |
| Treatment Duration | Duration of treatment |
| Pond | |
| Region | The GIS region associated with the pond |
| Collisions | Count of the number of agents that have “collided” with the pond |







Appendix A.1.3. Process Overview and Scheduling
Appendix A.2. Design Concepts
Appendix A.2.1. Basic Principles
Appendix A.2.2. Emergence
Appendix A.2.3. Adaptation
Appendix A.2.4. Sensing
Appendix A.2.5. Interaction
Appendix A.2.6. Stochasticity
Appendix A.2.7. Collectives
Appendix A.2.8. Observation


Appendix A.3. Details
Appendix A.3.1. Initialization
Appendix A.3.2. Input Data
Appendix A.3.3. Parameters
| Parameter | Default Value |
| numWaterTrucks | 1 |
| probability cistern contaminated by truck | 1 |
| waterUsePerPersonPerDay (cistern) | 200 L/person/day [5] |
| waterUsePerPersonPerDay (piped) | 500 L/person/day |
| fracDiabetics | 0.02 |
| isShowingBuildings | TRUE |
| isShowingWaterSources | TRUE |
| isShowingPeople | TRUE |
| scenario | FREEFORM |
| isUsingAltArt | FALSE |
| isShowingLegend | TRUE |
| iconScaleFactor | 1.0 |
| slowForAgentMovements | FALSE |
| slowTimeScale | 0.002 |
| fastTimeScale | 0.1 |
References
- Neapetung, M.; Bradford, L. Preparing for the Future—How Yellow Quill First Nation is Using Indigenous Knowledge and Science to Mitigate the Risk of Flooding. Indigenous CLimate Hub, 12 August 2019. Available online: https://indigenousclimatehub.ca/2019/08/preparing-for-the-future-how-yellow-quill-first-nation-is-using-indigenous-knowledge-and-science-to-mitigate-the-risk-of-flooding/ (accessed on 28 October 2021).
- Penno, W.; Félio, G.; Morris, R. Climate Change Impacts on Yellow Quill First Nation Infrastructure. Stantec, 3 December 2019. Available online: https://pievc.ca/wp-content/uploads/2021/03/Stantect-Yellow-Quill-First-Nation-Dec-2019.pdf (accessed on 28 October 2021).
- Jung, J.; Skinner, K. Enteric Disease Outbreaks: Foodborne and Waterborne Illness Among Canadian Indigenous Population: A Scoping Review. Can. Commun. Dis. Rep. 2017, 43, 7. [Google Scholar] [CrossRef] [PubMed]
- Johnson, D.; Parsons, M.; Fisher, K. Engaging Indigenous Perspectives on Health, Wellbeing, and Climate Change. A New Research Agenda for Holistic Climate Action in Aotearoa and Beyond. Local Environ. 2021, 26, 477–503. [Google Scholar] [CrossRef]
- Whitney, C.K.; Frid, A.; Edgar, B.K.; Walkus, J.; Siwallace, P.; Siwallace, I.L.; Ban, N.C. Like the plains people losing the buffalo: Perceptions of climate change impacts, fisheries management, and adaptation actions by Indigenous peoples in coastal British Columbia, Canada. Ecol. Soc. 2020, 4, 33. [Google Scholar] [CrossRef]
- Koutiva, I.; Makropoulos, C. Exploring the Effects of Alternative Water Demand Management Strategies Using an Agent-Based Model. Water 2019, 11, 2216. [Google Scholar] [CrossRef]
- Kadinski, L.; Ostfeld, A. Incorporation of COVID-19-Inspired Behaviour into Agent-Based Modelling for Water Distribution Systems’ Contamination Responses. Water 2021, 13, 2863. [Google Scholar] [CrossRef]
- Bradford, L.; Waldner, C.; McLaughlin, K.; Zagozewski, R.; Bharadwaj, L. A Mixed-Method Examination of Risk Factors in the Truck-toCistern Drinking Water System on the Beardy’s and Okemasis First Nation Reserve. Can. Water Resour. J. Rev. Can. Des. Ressour. Hydr. 2018, 43, 383–400. [Google Scholar] [CrossRef]
- Wylie, L.; McConkey, S.; Corrado, A.M. Colonial Legacies and Collaborative Action: Improving Indigenous Peoples’ Health Care in Canada. Int. Indig. Policy J. 2019, 10, 5. [Google Scholar] [CrossRef]
- Lavoi, J.G.; Forget, E.L.; Browne, A.J. Caught at the Crossroad: First Nations, Health Care, and the Legacy of the Indian Act. Pimatisiwin A J. Aborig. Indig. Community 2010, 8, 83–100. [Google Scholar]
- Basco-Carrera, L.; Warren, A.; van Beek, E.; Jonoski, A.; Giardino, A. Collaborative Modelling or Participatory Modelling? A Framework for Water Resources Management. Environ. Model. Softw. 2017, 91, 95–110. [Google Scholar] [CrossRef]
- Jordan, R.; Gray, S.; Zellner, M.; Glynn, P.D.; Voinov, A.; Hedelin, B.; Sterling, E.J.; Leong, K.; Olabisi, L.S.; Hubacek, K.; et al. Twelve Questions for the Participatory Modeling Community. Earth’s Future 2018, 6, 1046–1057. [Google Scholar] [CrossRef]
- Katapally, T.R. The SMART Framework: Integration of Citizen Science, Community-based Participatory Research, and Systems Science for Population Health Science in the Digital Age. JMIR Mhealth Uhealth 2019, 7, e14056. [Google Scholar] [CrossRef] [PubMed]
- González-Méndez, M.; Olaya, C.; Fasolino, I.; Grimaldi, M.; Obregón, N. Agent-based Modeling for Urban Development Planning Based on Human Needs: Conceptual Basis and Model Formulation. Land Use Policy 2021, 101, 105110. [Google Scholar] [CrossRef]
- Godfrey, T. Domain-Specific Modelling Languages for Participatory Agent-Based Modelling in Healthcare. In Proceedings of the ACM/IEEE International Conference on Model Driven Engineering Languages and Systems Companion (MODELS-C), Fukuoka, Japan, 10–15 October 2021. [Google Scholar]
- Bonabeau, E. Agent-Based Modeling: Methods and Techniques for Simulating Human Systems. Proc. Natl. Acad. Sci. USA 2002, 99, 7280–7287. [Google Scholar] [CrossRef] [PubMed]
- Railsback, S.; Grimm, V. Agent-Based and Individual-Based Modeling: A Practical Introduction; Princeton University Press: Princeton, NJ, USA, 2012. [Google Scholar]
- Osgood, N. Representing Heterogeneity in Complex Feedback Systems Modeling: Computational Resource and Error Scaling. In Proceedings of the 22nd International Conference of the System Dynamics Society, Oxford, UK, 25–29 July 2004. [Google Scholar]
- Osgood, N. Representing Progression and Interactions of Comorbidities in Aggregate and INdividual-Based Systems Models. In Proceedings of the 27th International Conference of the System Dynamics Society, Albuquerque, NM, USA, 26–30 July 2009. [Google Scholar]
- Tuite, A.R.; Gallant, V.; Randell, E.; Bourgeois, A.C.; Greer, A.L. Stochastic Agent-Based Modeling of Tuberculosis in Canadian Indigenous Communities. BMC Public Health 2017, 17, 73. [Google Scholar] [CrossRef] [PubMed]
- Iwamura, T.; Lambin, E.F.; Silvius, K.M.; Luzar, J.B.; Fragosos, J.M. Agent-Based Modeling of Hunting and Subsistence Agriculture on Indigenous Lands: Understanding Iteractions Between Social and Ecological. Environ. Model. Softw. 2014, 58, 109–127. [Google Scholar] [CrossRef]
- Adams, S.; Rhodes, T.; Lancaster, K. New Directions for Participatory Modelling in Health: Redistributing Expertise in Relation to Localised Matters of Concern. Glob. Public Health 2021. [CrossRef]
- Voinov, A.; Bousquet, F. Modelling with Stakeholders. Environ. Model. Softw. 2010, 25, 1268–1281. [Google Scholar] [CrossRef]
- Karnon, J.; Stahl, J.; Brennan, A.; Caro, J.J.; Mar, J.; Möller, J. Modeling Using Discrete Event Simulation. Med. Decis. Mak. 2012, 32, 701–711. [Google Scholar] [CrossRef]
- Marshall, D.A.; Burgos-Liz, L.; Ijzerman, M.J.; Crown, W.; Padula, W.V.; Wong, P.K.; Pasupathy, K.S.; Higashi, M.K.; Osgood, N.D. Selecting a Dynamic Simulation Modeling Method for Health Care Delivery Research—Part 2: Report of the ISPOR Dynamic Simulation Modeling Emerging Good Practices Task Force. Value Health 2015, 18, 147–160. [Google Scholar] [CrossRef]
- Neapetung, M.; Bradford, L.; Bharadwaj, L. Spirit, Safety, and a Stand-off: The Research Creation Process and its Roles in Relationality and Reconciliation among Researchers and Indigenous Co-Learners in Saskatchewan, Canada. Engaged Sch. J. Community-Engaged Res. Teach. Learn. 2019, 5, 37–60. [Google Scholar] [CrossRef]
- Bradford, L.; Zagozewski, R.; Bharadwaj, L. Perspectives of Water and Health Using Photovoice with Youths Living on Reserve. Can. Geogr. Le Géographe Can. 2017, 61, 178–195. [Google Scholar] [CrossRef]
- Bradford, L.E.; Ovsenek, N.; Bharadwaj, L.A. Indigenizing Water Governance in Canada. In Water Policy and Governance in Canada; Springer: Cham, Switzerland, 2017; pp. 269–298. [Google Scholar]
- The AnyLogic Company. AnyLogic. 2020. Available online: https://www.anylogic.com (accessed on 18 November 2020).
- Oracle. Java. 2020. Available online: https://www.java.com (accessed on 18 November 2020).
- Bradford, L.E.; Chun, K.P.; Bonli, R.; Strickert, G. Does Engagement Build Empathy for Shared Water Resources? Results from the Use of the Interpersonal Reactivity Index during a Mobile Water Allocation Experimental Decision Laboratory. Water 2019, 11, 1259. [Google Scholar] [CrossRef]
- Akhbari, M.; Grigg, N.S. A Framework for an Agent-Based Model to Manage Water Resources Conflicts. Water Resour. Manag. 2013, 27, 4039–4052. [Google Scholar] [CrossRef]
- Farenhorst, A.; Li, R.; Jahan, M.; Tun, M.; Mi, R.; Amarakoon, I.; Kumar, A.; Khafipour, E. Bacteria in Drinking Water Sources of a First Nation Reserve in Canada. Sci. Total Environ. 2017, 575, 813–819. [Google Scholar] [CrossRef]
- Fernando, D.; Tun, H.; Poole, J.; Patidar, R.; Li, R.; Mi, R.; Amarawansha, G.; Fernando, W.; Khafipour, E.; Farenhorst, A.; et al. Detection of Antibiotic Resistant Genes in Source and Drinking Water Samples from a First Nations Community in Canada. Appl. Environ. Microbiol. 2016, 82, 4767–4775. [Google Scholar] [CrossRef] [PubMed]
- OpenStreetMap Foundation. Open Street Map. 2022. Available online: https://www.openstreetmap.org. (accessed on 16 May 2022).
- Pomeroy, J.; Shook, K.; Fang, X.; Dumanski, S.; Westbrook, C.; Brown, T. Improving and Testing the Prarie Hydrological Model at Smith Creek Research Basin. 2014. Available online: https://www.usask.ca/hydrology-old/papers/Pomeroy_et_al_2014.pdf (accessed on 7 December 2020).
- Centre for Hydrology. WDPM: The Wetland DEM Ponding Model. 2014. Available online: https://research-groups.usask.ca/hydrology/modelling/wdpm.php (accessed on 8 December 2020).
- Jacklin, K.M.; Henderson, R.I.; Green, M.E.; Walker, L.M.; Calam, B.; Crowshoe, L.J. Health care experiences of Indigenous people living with type 2 diabetes in Canada. Can. Med. Assoc. J. 2017, 189, E106–E112. [Google Scholar] [CrossRef]
- Bjørnstad, O.N.; Shea, K.; Krzywinski, M.; Altman, N. The SEIRS Model for Infectious Disease Dynamics. Nat. Methods 2020, 17, 557–558. [Google Scholar] [CrossRef]
- Statistics Canada. Data Products, 2016 Census. Government of Canada. 8 February 2021. Available online: https://www12.statcan.gc.ca/census-recensement/2016/dp-pd/index-eng.cfm (accessed on 11 June 2021).
- Amarawasha, G.E.; Zvomuya, F.; Farenhorst, A. Water Delivery System Effects on Coliform Bacteria in Tap Water in First Nations Reserves in Manitoba, Canada. Environ. Monit. Assess. 2021, 193, 339. [Google Scholar] [CrossRef]
- O’Gorman, M. Mental and Physical Health Impacts of Water/Sanitation Infrastructure in First Nations Communities in Canada: An Analysis of the Regional Health Survey. World Dev. 2021, 145, 105517. [Google Scholar] [CrossRef]
- Gora, S.L.; Soucie, T.A.; McCormick, N.E.; Ontiveros, C.C.; L’Hérault, V.; Gavin, M.; Trueman, B.F.; Campbell, J.; Stoddart, A.K.; Gagnon, G.A. Microbiological Water Quality in a Decentralized Arctic Drinking Water System. Environ. Sci. Water Res. Technol. 2020, 6, 1855–1868. [Google Scholar] [CrossRef]
- Shapiro, G.D.; Sheppard, A.J.; Mashford-Pringle, A.; Bushnik, T.; Kramer, M.S.; Kaufman, J.S.; Yang, S. Housing Conditions and Adverse Birth Outcomes Among Indigenous People in Canada. Can. J. Public Health 2021, 112, 903–911. [Google Scholar] [CrossRef] [PubMed]
- Moffatt, J.; Long, R.; Mayan, M. Taking Care of Our Own: The Multifaceted Relationship Between On-reserve Housing and Tuberculosis Occurrence. Pimatisiwin A J. Aborig. Indig. Community Health 2013, 11, 555. [Google Scholar]
- Cioffi-Revilla, C. Comparing Agent-based Computational Simulation Models in Cross-cultural Research. Cross-Cult. Res. 2011, 45, 208–230. [Google Scholar] [CrossRef]
- Grimm, V.; Berger, U.; DeAngelis, D.L.; Polhill, G.; Giske, J.; Railsback, S.F. The ODD Protocol: A review and first update. Ecol. Modeling 2010, 221, 2760–2768. [Google Scholar] [CrossRef]
- Grimm, V.; Railsback, S.F.; Vincenot, C.E.; Berger, U.; Gallagher, C.; DeAngelis, D.L.; Edmonds, B.; Ge, J.; Giske, J.; Groeneveld, J.; et al. The ODD Protocol for Describing Agent-Based and Other Simulation Models: A Second Update to Improve Clarity, Replication, and Structural Realism. J. Artif. Soc. Soc. Simul. 2020, 23, 2. [Google Scholar] [CrossRef] [Green Version]
- QGIS Association. QGIS Geographic InformationSystem. 2022. Available online: https://www.qgis.org. (accessed on 16 May 2022).










| SD | DES | ABM | |
|---|---|---|---|
| Perspective | Top-down | Top-down | Bottom-up |
| Stochasticity | Deterministic | Stochastic | Stochastic |
| Building Blocks | Stocks, flows, feedback | Entities, events, queues | Agents, decision rules |
| Development time | Low | High | High |
| Population Scalability | Good | Poor | Poor |
| Heterogeneity | Complex | Simple | Simple |
| Network Effects | No | Yes | Yes |
| Parameter | Baseline Value |
|---|---|
| Demographics | |
| Population | 800 1 |
| Male: Female ratio | 1.0 |
| Unemployed fraction—Male | 0.5 2 |
| Unemployed fraction—Female | 0.15 2 |
| Prevalence of diabetes requiring dialysis | 0.02 |
| Water Delivery | |
| Probability contaminated truck results in contaminated cistern | 1.0 |
| Waterborne Illness Natural History | |
| Rate of infection by waterborne pathogen from contaminated premises | 0.75/6 h |
| Latent period | 1 day |
| Infectious period | 3 days |
| Rate of person-to-person transmission | 0.25 per 0.1 days |
| Duration of immunity | 14 days |
| Clinic Operations | |
| Rate ill person will seek care | 1.0/day |
| Time until leaving clinic without care | 1.0–6.0 h |
| Number of health care workers | 1 |
| Number of beds available | 4 |
| Time for appointment | 5 min |
| Time using bed after appointment | 0 min |
| Parameter | Baseline Value |
|---|---|
| Rate of person-to-person transmission | 0.25/0.1 days |
| Duration of waterborne illness | 5 days |
| Probability delivery truck is contaminated | 0.0 |
| Truck decontamination | Never |
| Rainfall | 0 mm |
| Scenario | Variation | Description |
|---|---|---|
| Contaminated Truck | Baseline 1 | Baseline scenario |
| Alt 1 | Disease is not transmissible person-to-person | |
| Alt 2 | 2-day longer illness duration | |
| Alt 3 | Disease is not transmissible person-to-person; 2-day longer illness duration | |
| Cleaning 1 | Truck is decontaminated daily | |
| Cleaning 1 Alt 1 | Truck is decontaminated daily; disease is not transmissible person-to-person | |
| Cleaning 5 | Truck is decontaminated every 5 days | |
| Cleaning 5 Alt 1 | Truck is decontaminated every 5 days; disease is not transmissible person-to-person | |
| Pow Wow | Baseline 1 | Baseline scenario |
| Alt 1 | Disease is not transmissible person-to-person | |
| Alt 2 | 2-day longer illness duration | |
| Alt 3 | Disease is not transmissible person-to-person; 2-day longer illness duration | |
| Movement | Baseline 1 | No flooding |
| 10 mm | Flood due to 10 mm precipitation event | |
| 20 mm | Flood due to 20 mm precipitation event | |
| 100 mm | Flood due to 100 mm precipitation event |
Publisher’s Note: MDPI stays neutral with regard to jurisdictional claims in published maps and institutional affiliations. |
© 2022 by the authors. Licensee MDPI, Basel, Switzerland. This article is an open access article distributed under the terms and conditions of the Creative Commons Attribution (CC BY) license (https://creativecommons.org/licenses/by/4.0/).
Share and Cite
McDonald, G.W.; Bradford, L.; Neapetung, M.; Osgood, N.D.; Strickert, G.; Waldner, C.L.; Belcher, K.; McLeod, L.; Bharadwaj, L. Case Study of Collaborative Modeling in an Indigenous Community. Water 2022, 14, 2601. https://doi.org/10.3390/w14172601
McDonald GW, Bradford L, Neapetung M, Osgood ND, Strickert G, Waldner CL, Belcher K, McLeod L, Bharadwaj L. Case Study of Collaborative Modeling in an Indigenous Community. Water. 2022; 14(17):2601. https://doi.org/10.3390/w14172601
Chicago/Turabian StyleMcDonald, Gavin Wade, Lori Bradford, Myron Neapetung, Nathaniel D. Osgood, Graham Strickert, Cheryl L. Waldner, Kurt Belcher, Lianne McLeod, and Lalita Bharadwaj. 2022. "Case Study of Collaborative Modeling in an Indigenous Community" Water 14, no. 17: 2601. https://doi.org/10.3390/w14172601
APA StyleMcDonald, G. W., Bradford, L., Neapetung, M., Osgood, N. D., Strickert, G., Waldner, C. L., Belcher, K., McLeod, L., & Bharadwaj, L. (2022). Case Study of Collaborative Modeling in an Indigenous Community. Water, 14(17), 2601. https://doi.org/10.3390/w14172601

