Conceptualising and Implementing an Agent-Based Model of an Irrigation System
Abstract
:1. Introduction
2. Materials and Methods
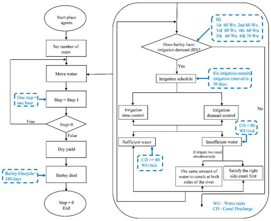
2.1. Model Process Overview and Scheduling
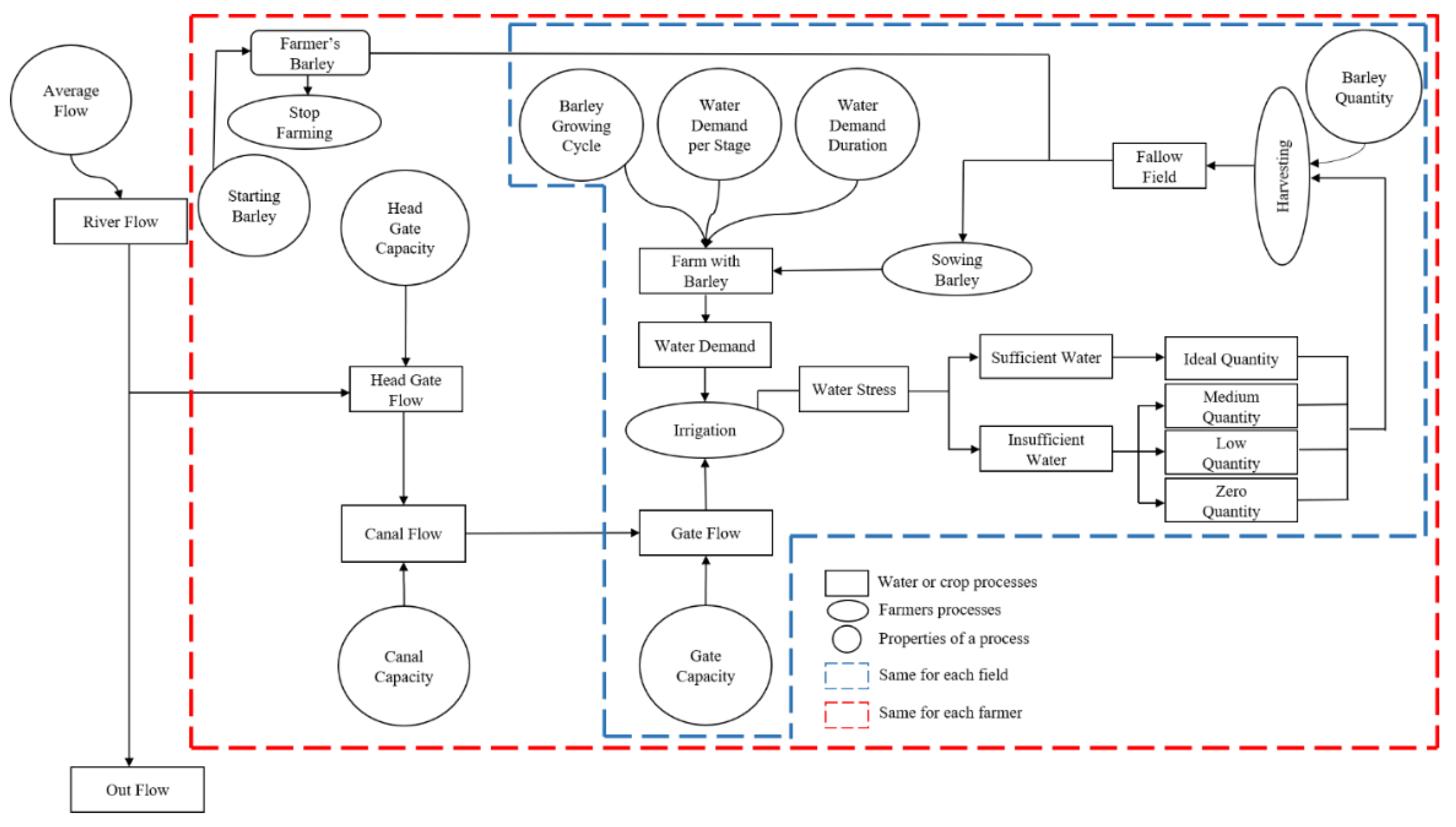
2.2. Model Design Concepts
2.3. Irrigation Schedule
2.4. Scenarios
3. Results
3.1. Abundant Water Availability
3.1.1. Irrigation Demand Control
3.1.2. Irrigation Time Control
3.2. Abundant Water Availability
3.2.1. Irrigation Demand Control
3.2.2. Irrigation Time Control
3.3. Water Control Patterns
3.4. Patterns of Yield
- Cases 1–4: the same low total yields are the result of different results per canal and between farmers: canals have the same yields, but farmers do not. In case 4, the first two farmers along each canal harvest 0.38 ton barley, but the last six farmers gain nothing. In cases 1 to 3, the first four farmers along canals yield 0.19 ton, with the rest of farmers harvesting nothing.
- Case 5–6: in case 5, each canal yields 3 ton, because each first farmer could gain 3 ton barley, while the others are left without harvest. For case 6, each right canal gains 6 ton barley, but the left canals gain nothing. Actually, the first two farmers along each right canal gain 3 ton barley, while the other farmers harvest nothing.
- Case 7–8: in case 7, only the first two canals gain yields (18 ton), whereas the other canals remain without yields. Case 8 shows each right canal gaining 4.5 ton, but the left canals have no yields. In terms of difference between farmers, case 7 allows the first six farmers yields of 3 ton each, but the last two farmers gain nothing. Case 8 shows yields of 3 and 1.5 ton for first and second farmer along the right canals, respectively, but the left-canal farmers are bankrupted.
4. Summary and Discussion
- Demand control gives better results in terms of yields than time control, when there is sufficient water in the river.
- Time control should be the first choice when our irrigation system faces water deficiency.
- Barley yields generally increase when irrigation time and/or river discharge are extended.
- Tipping points of gate capacity resulting in differences in yields can be observed.
- Yields do not change linearly with changing gate capacities but show threshold behaviour.
4.1. IRABM’s Engagement with Other Studies
4.2. IRABM’s Next Steps
Author Contributions
Funding
Institutional Review Board Statement
Informed Consent Statement
Data Availability Statement
Conflicts of Interest
Appendix A. ODD Protocol
Appendix A.1. Purpose and Patterns
Appendix A.2. Entities, State Variables and Scales
| Model Variables | Lower Bound | Upper Bound | Units |
|---|---|---|---|
| Simulation Days | 0 | 365 | day |
| GateMaxFixed | 0 | 10 | WU |
| HGateMaxFixed | 0 | 80 | WU |
| Gate Limit? | off | On | \ |
| Hgate Limited? | off | On | \ |
| Qin, average | 10 | 200 | WU |
| StartBarley | 0 | 0.15 | ton |
| Barley harvest cycle | 0 | 180 | day |
| MaxStorageofStoregePatch | 0 | 80 | WU |
| IrrigationDemandPerTick | 0 | 10 | WU |
| First irrigation demand | 0 | 60 | WU |
| Second irrigation demand | 0 | 60 | WU |
| Third irrigation demand | 0 | 80 | WU |
| Fourth irrigation demand | 0 | 60 | WU |
| Fifth irrigation demand | 0 | 60 | WU |
| Sixth irrigation demand | 0 | 70 | WU |
| Barley yieldsY6 | 0 | 3 | ton |
| Barley yieldsY5 | 0 | 3 | ton |
| Barley yieldsY4 | 0 | 3 | ton |
| Barley yieldsY3 | 0 | 3 | ton |
| Barley yieldsY2 | 0 | 3 | ton |
| Barley yieldsY1 | 0 | 3 | ton |
- The river is the origin of the water resource. Water moves one cell per time step, whatever the inflow. The relevant variables are varied river discharges.
- Canals are transfer tools of water, transporting water from the river to farms. Water moves one cell per time step, organised with canal capacity.
- Gates control the water flow. Water moves one cell per time step, arranged by gate capacity.
- There are two types of farms in this model. One is with barley; another one is fallow—allowing for storage of irrigation water. The farms with barley have the variables: water demand, water stress, start barley, barley yields, harvest cycle, barley alive or not. The fallow farms have the variable: irrigation volume and storage capacity.
- Water managers propose water allocation strategies. Water allocation control, or irrigation water control, to canals can be achieved in two ways: time control and demand control.
- Water distribution strategies are shaped through river discharge, the number of canals irrigated simultaneously, and barley water demands.
- The farmers make choices on crop growing. Farmers may support the water allocating strategies in the system. They have the variable: irrigation demand.

Appendix B. Irrigation Schedule
Appendix C. The Response of Barley Yields to Water Supply
| Water Supply (mm) | Stage Ⅰ | Stage Ⅱ | Stage Ⅲ |
|---|---|---|---|
| Ideal | 120 | 140 | 130 |
| Medium | 60–48 | 70–140 | 52–130 |
| Poor | \ | 28–70 | \ |
| None | 0–48 | 0–28 | 0–52 |

References
- Junier, S. Modelling Expertise: Experts and Expertise in the Implementation of the Water Framework Directive in the Netherlands. Ph.D. Thesis, TU Delft University, Delft, The Netherlands, 2017. [Google Scholar]
- Ertsen, M.W. Discussion of “Perceptual Models of Uncertainty for Socio-Hydrological Systems: A Flood Risk Change Example”. Hydrol. Sci. J. 2018, 63, 1998–2000. [Google Scholar] [CrossRef]
- Di Baldassarre, G.; Wanders, N.; AghaKouchak, A.; Kuil, L.; Rangecroft, S.; Veldkamp, T.I.E.; Garcia, M.; van Oel, P.R.; Breinl, K.; Van Loon, A.F. Water Shortages Worsened by Reservoir Effects. Nat. Sustain. 2018, 1, 617–622. [Google Scholar] [CrossRef]
- Rangecroft, S.; Rohse, M.; Banks, E.W.; Day, R.; Di Baldassarre, G.; Frommen, T.; Hayashi, Y.; Höllermann, B.; Lebek, K.; Mondino, E.; et al. Guiding Principles for Hydrologists Conducting Interdisciplinary Research and Fieldwork with Participants. Hydrol. Sci. J. 2021, 66, 214–225. [Google Scholar] [CrossRef]
- Pramana, K.E.R.; Ertsen, M.W. Outward Appearance or Inward Significance? On Experts’ Perspectives When Studying and Solving Water Scarcity. Front. Water 2022, 4, 811862. [Google Scholar] [CrossRef]
- Ertsen, M.W.; Murphy, J.T.; Purdue, L.E.; Zhu, T. A Journey of a Thousand Miles Begins with One Small Step-Human Agency, Hydrological Processes and Time in Socio-Hydrology. Hydrol. Earth Syst. Sci. 2014, 18, 1369–1382. [Google Scholar] [CrossRef] [Green Version]
- Blair, P.; Buytaert, W. Socio-Hydrological Modelling: A Review Asking “Why, What and How?”. Hydrol. Earth Syst. Sci. 2016, 20, 443–478. [Google Scholar] [CrossRef] [Green Version]
- Khan, H.F.; Yang, Y.C.E.; Xie, H.; Ringler, C. A Coupled Modeling Framework for Sustainable Watershed Management in Transboundary River Basins. Hydrol. Earth Syst. Sci. 2017, 21, 6275–6288. [Google Scholar] [CrossRef] [Green Version]
- O’Connell, P.E.; O’Donnell, G. Towards Modelling Flood Protection Investment as a Coupled Human and Natural System. Hydrol. Earth Syst. Sci. 2014, 18, 155–171. [Google Scholar] [CrossRef] [Green Version]
- Baggio, J.A.; Janssen, M.A. Comparing Agent-Based Models on Experimental Data of Irrigation Games. In Proceedings of the 2013 Winter Simulations Conference (WSC), Washington, DC, USA, 8–11 December 2013; pp. 1742–1753. [Google Scholar]
- Janssen, M.A.; Anderies, J.M.; Pérez, I.; Yu, D.J. The Effect of Information in a Behavioral Irrigation Experiment. Water Resour. Econ. 2015, 12, 14–26. [Google Scholar] [CrossRef] [Green Version]
- Janssen, M.A.; Baggio, J.A. Using Agent-Based Models to Compare Behavioral Theories on Experimental Data: Application for Irrigation Games. J. Environ. Psychol. 2017, 52, 194–203. [Google Scholar] [CrossRef]
- Holtz, G.; Pahl-Wostl, C. An Agent-Based Model of Groundwater over-Exploitation in the Upper Guadiana, Spain. Reg. Environ. Chang. 2012, 12, 95–121. [Google Scholar] [CrossRef]
- Anthony, P.; Birendra, K.C. Improving Irrigation Water Management Using Agent Technology. N. Z. J. Agric. Res. 2018, 61, 425–439. [Google Scholar] [CrossRef]
- Hu, Y.; Beattie, S. Role of Heterogeneous Behavioral Factors in an Agent-Based Model of Crop Choice and Groundwater Irrigation. J. Water Resour. Plan. Manag. 2019, 145, 04018100. [Google Scholar] [CrossRef]
- Tamburino, L.; Di Baldassarre, G.; Vico, G. Water Management for Irrigation, Crop Yield and Social Attitudes: A Socio-Agricultural Agent-Based Model to Explore a Collective Action Problem. Hydrol. Sci. J. 2020, 65, 1815–1829. [Google Scholar] [CrossRef]
- Lucke, B.; al-Karaimeh, S.; Schörner, G. Channels, Terraces, Pottery, and Sediments–A Comparison of Past Irrigation Systems along a Climatic Transect in Northern Jordan. J. Arid Environ. 2019, 160, 56–73. [Google Scholar] [CrossRef]
- Ertsen, M.W. Structuring Properties of Irrigation Systems: Understanding Relations between Humans and Hydraulics through Modeling. Water Hist. 2010, 2, 165–183. [Google Scholar] [CrossRef] [Green Version]
- Vandermeer, C. Changing Water Control in a Taiwanese Rice-Field Irrigation System. Ann. Assoc. Am. Geogr. 1968, 58, 720–747. [Google Scholar] [CrossRef]
- Bonfante, A.; Monaco, E.; Manna, P.; De Mascellis, R.; Basile, A.; Buonanno, M.; Cantilena, G.; Esposito, A.; Tedeschi, A.; De Michele, C.; et al. LCIS DSS—An Irrigation Supporting System for Water Use Efficiency Improvement in Precision Agriculture: A Maize Case Study. Agric. Syst. 2019, 176, 102646. [Google Scholar] [CrossRef]
- Cai, Y.; Wu, P.; Zhu, D.; Zhang, L.; Zhao, X.; Gao, X.; Ge, M.; Song, X.; Wu, Y.; Dai, Z. Subsurface Irrigation with Ceramic Emitters: An Effective Method to Improve Apple Yield and Irrigation Water Use Efficiency in the Semiarid Loess Plateau. Agric. Ecosyst. Environ. 2021, 313, 107404. [Google Scholar] [CrossRef]
- Kothari, K.; Ale, S.; Bordovsky, J.P.; Thorp, K.R.; Porter, D.O.; Munster, C.L. Simulation of Efficient Irrigation Management Strategies for Grain Sorghum Production over Different Climate Variability Classes. Agric. Syst. 2019, 170, 49–62. [Google Scholar] [CrossRef]
- Mattar, M.A.; Zin El-Abedin, T.K.; Al-Ghobari, H.M.; Alazba, A.A.; Elansary, H.O. Effects of Different Surface and Subsurface Drip Irrigation Levels on Growth Traits, Tuber Yield, and Irrigation Water Use Efficiency of Potato Crop. Irrig. Sci. 2021, 39, 517–533. [Google Scholar] [CrossRef]
- Sadiq, M.T.; Hossain, M.A.M.; Rahman, K.F.; Sayem, A.S. Automated Irrigation System: Controlling Irrigation through Wireless Sensor Network. Int. J. Electron. Electr. Eng. 2019, 7, 33–37. [Google Scholar] [CrossRef]
- Tang, J.; Folmer, H. Latent vs. Observed Variables: Analysis of Irrigation Water Efficiency Using SEM and SUR. J. Agric. Econ. 2016, 67, 173–185. [Google Scholar] [CrossRef]
- Ajaz, A.; Datta, S.; Stoodley, S. High plains aquifer–state of affairs of irrigated agriculture and role of irrigation in the sustainability paradigm. Sustainability. 2020, 12, 3714. [Google Scholar] [CrossRef]
- Bentzen, J.S.; Kaarsen, N.; Wingender, A.M. Irrigation and Autocracy. J. Eur. Econ. Assoc. 2017, 15, 1–53. [Google Scholar] [CrossRef] [Green Version]
- Chaoua, S.; Boussaa, S.; El Gharmali, A.; Boumezzough, A. Impact of Irrigation with Wastewater on Accumulation of Heavy Metals in Soil and Crops in the Region of Marrakech in Morocco. J. Saudi Soc. Agric. Sci. 2019, 18, 429–436. [Google Scholar] [CrossRef]
- Karthikeyan, L.; Chawla, I.; Mishra, A.K. A Review of Remote Sensing Applications in Agriculture for Food Security: Crop Growth and Yield, Irrigation, and Crop Losses. J. Hydrol. 2020, 586, 124905. [Google Scholar] [CrossRef]
- Zhu, T.; Woodson, K.C.; Ertsen, M.W. Reconstructing Ancient Hohokam Irrigation Systems in the Middle Gila River Valley, Arizona, United States of America. Hum. Ecol. 2018, 46, 735–746. [Google Scholar] [CrossRef] [Green Version]
- Ersten, M.W. Modelling Human Agency in Ancient Irrigation. In Proceedings of the XXXIIe Rencontres Internationales d’Archéologie et d’Histoire d’Antibes, Antibes, France, 20–22 October 2011; Variabilités Environnementales, Mutations Sociales: Nature, Intensités, Échelles et Temporalités des Changements. pp. 199–209. [Google Scholar]
- Burton, M.A. Experiences with the Irrigation Management Game. Irrig. Drain. Syst. 1989, 3, 217–228. [Google Scholar] [CrossRef]
- Burton, M.A. The Irrigation Management Game: A Role Playing Exercise for Training in Irrigation Management. Irrig. Drain. Syst. 1994, 7, 305–318. [Google Scholar] [CrossRef]
- Linkola, L.; Andrews, C.J.; Schuetze, T. An Agent Based Model of Household Water Use. Water 2013, 5, 1082–1100. [Google Scholar] [CrossRef]
- Perello-Moragues, A.; Poch, M.; Sauri, D.; Popartan, L.A.; Noriega, P. Modelling Domestic Water Use in Metropolitan Areas Using Socio-Cognitive Agents. Water 2021, 13, 1024. [Google Scholar] [CrossRef]
- Berglund, E.Z. Using Agent-Based Modeling for Water Resources Planning and Management. J. Water Resour. Plan. Manag. 2015, 141, 04015025. [Google Scholar] [CrossRef]
- Allison, A.E.F.; Dickson, M.E.; Fisher, K.T.; Thrush, S.F. Dilemmas of Modelling and Decision-Making in Environmental Research. Environ. Model. Softw. 2018, 99, 147–155. [Google Scholar] [CrossRef]
- Sun, Z.; Lorscheid, I.; Millington, J.D.; Lauf, S.; Magliocca, N.R.; Groeneveld, J.; Balbi, S.; Nolzen, H.; Müller, B.; Schulze, J.; et al. Simple or Complicated Agent-Based Models? A Complicated Issue. Environ. Model. Softw. 2016, 86, 56–67. [Google Scholar] [CrossRef] [Green Version]
- Ertsen, M.W. ‘Friendship Is a Slow Ripening Fruit’: An Agency Perspective on Water, Values and Infrastructure. World Archaeol. 2016, 48, 500–516. [Google Scholar] [CrossRef] [Green Version]
- Horton, D.L.; Ismail, M.Z.; Siryan, E.S.; Wali, A.R.A.; Ab-dulla, H.E.; Wise, E.; Voller, K.; Harkess, G.; Marston, D.A.; McElhinney, L.M.; et al. Rabies in Iraq: Trends in Human Cases 2001–2010 and Characterisation of Animal Rabies Strains from Baghdad. PLoS Negl. Trop. Dis. 2013, 7, e2075. [Google Scholar] [CrossRef] [Green Version]
- Rost, S. Watercourse Management and Political Centralization in Third-Millennium BC Southern Mesopotamia: A Case Study of the Umma Province of the Ur III period (2112–2004 BC). Ph.D. Thesis, State University of New York at Stony Brook, Stony Brook, NY, USA, 2015. [Google Scholar]
- Wilkinson, T.J.; Rayne, L.; Jotheri, J. Hydraulic Landscapes in Mesopotamia: The Role of Human Niche Construction. Water Hist. 2015, 7, 397–418. [Google Scholar] [CrossRef]
- Grimm, V.; Railsback, S.F.; Vincenot, C.E.; Berger, U.; Gallagher, C.; Deangelis, D.L.; Edmonds, B.; Ge, J.; Giske, J.; Groeneveld, J.; et al. The ODD Protocol for Describing Agent-Based and Other Simulation Models: A Second Update to Improve Clarity, Replication, and Structural Realism. Jasss 2020, 23, 7. [Google Scholar] [CrossRef] [Green Version]
- Grimm, V.; Berger, U.; DeAngelis, D.L.; Polhill, J.G.; Giske, J.; Railsback, S.F. The ODD Protocol: A Review and First Update. Ecol. Model. 2010, 221, 2760–2768. [Google Scholar] [CrossRef] [Green Version]
- Grimm, V.; Berger, U.; Bastiansen, F.; Eliassen, S.; Ginot, V.; Giske, J.; Goss-Custard, J.; Grand, T.; Heinz, S.K.; Huse, G.; et al. A Standard Protocol for Describing Individual-Based and Agent-Based Models. Ecol. Model. 2006, 198, 115–126. [Google Scholar] [CrossRef]
- Wilensky, U. Center for Connected Learning and Computer-Based Modeling; Northwestern University: Evanston, IL, USA, 1999. [Google Scholar]
- Brouwer, C.; Prins, K.; Heibloem, M. Irrigation Water Management: Irrigation Scheduling. Train. Man. No.4 1989, 23–25. [Google Scholar]
- Barreteau, O.; Bousquet, F.; Millier, C.; Weber, J. Suitability of Multi-Agent Simulations to Study Irrigated System Viability: Application to Case Studies in the Senegal River Valley. Agric. Syst. 2004, 80, 255–275. [Google Scholar] [CrossRef]
- Ostrom, E.; Gardner, R. Coping with Asymmetries in the Commons: Self-Governing Irrigation Systems Can Work. J. Econ. Perspect. 1993, 7, 93–112. [Google Scholar] [CrossRef]
- Cai, J.; Xiong, H. An agent-based simulation of cooperation in the use of irrigation systems. Complex Adapt. Syst. Model. 2017, 5, 9. [Google Scholar] [CrossRef] [Green Version]
- Pacilly, F.C.A.; Hofstede, G.J.; Lammerts van Bueren, E.T.; Groot, J.C.J. Analysing Social-Ecological Interactions in Disease Control: An Agent-Based Model on Farmers’ Decision Making and Potato Late Blight Dynamics. Environ. Model. Softw. 2019, 119, 354–373. [Google Scholar] [CrossRef]
- Bithell, M.; Brasington, J. Coupling Agent-Based Models of Subsistence Farming with Individual-Based Forest Models and Dynamic Models of Water Distribution. Environ. Model. Softw. 2009, 24, 173–190. [Google Scholar] [CrossRef]
- Arnold, R.T.; Troost, C.; Berger, T. Quantifying the Economic Importance of Irrigation Water Reuse in a Chilean Watershed Using an Integrated Agent-Based Model. Water Resour. Res. 2015, 51, 648–668. [Google Scholar] [CrossRef]
- Jaxa-Rozen, M.; Kwakkel, J.H.; Bloemendal, M. A Coupled Simulation Architecture for Agent-Based/Geohydrological Modelling with NetLogo and MODFLOW. Environ. Model. Softw. 2019, 115, 19–37. [Google Scholar] [CrossRef]
- Altaweel, M. Southern Mesopotamia: Water and the Rise of Urbanism. Wiley Interdiscip. Rev. Water 2019, 6, e1362. [Google Scholar] [CrossRef]
- Nieuwenhuis, T. Politics and Society in Early Modern Iraq: Maml? K Pashas, Tribal Shayks, and Local Rule between 1802 and 1831; Martinus Nijhoff Publishers: Hague, The Netherlands, 1981. [Google Scholar]
- Bakhtiari, P.H.; Nikoo, M.R.; Izady, A.; Talebbeydokhti, N. A Coupled Agent-Based Risk-Based Optimization Model for Integrated Urban Water Management. Sustain. Cities Soc. 2020, 53, 101922. [Google Scholar] [CrossRef]
- Ellison, R. Diet in Mesopotamia: The Evidence of the Barley Ration Texts (c. 3000–1400 BC). Iraq 1981, 43, 35–45. [Google Scholar]
- Helbaek, H. Domestication of Food Plants in the Old World. Science 1959, 130, 365–372. [Google Scholar] [CrossRef] [PubMed]
- Smith, C.W. Crop Production: Evolution, History, and Technology; John Wiley & Sons: New York, NY, USA, 1995. [Google Scholar]
- Steduto, P.; Hsiao, T.C.; Fereres, E.; Raes, D. Crop Yield Response to Water; Food and Agriculture Organization of the United Nations: Rome, Italy, 2012; Volume 1028. [Google Scholar]








| River Discharge (WU/tick) | Number of Canals Irrigated Simultaneously | Irrigation Control Method | Head Gates (WU/tick) | Farmers’ Gates (WU/tick) |
|---|---|---|---|---|
| 200 | One canal | TC (1 and 1.5 days) | 80 | 1–10 |
| DC | ||||
| Two canals | TC (1, 1.5, 2, 3, and 3.5 days) | 80 | ||
| DC | ||||
| 160 | One canal | DC | 80 | |
| Two canals | TC (1, 1.5, 2, 3, and 3.5 days) | 80 | ||
| DC | ||||
| 120 | One canal | DC | 40–80 | |
| Two canals | TC (1, 1.5, 2, 3, and 3.5 days) | |||
| DC | ||||
| 80 | One canal | DC | 80 | |
| Two canals | TC (1, 1.5, 2, 3, and 3.5 days) | 0–80 | ||
| DC | ||||
| 40 | One canal | DC | 40 | |
| Two canals | TC (1, 1.5, 2, 3, and 3.5 days) | 0–40 | ||
| DC | ||||
| 20 | One canal | DC | 20 | |
| Two canals | TC (1, 1.5, 2, 3, and 3.5 days) | 0–20 | ||
| DC | ||||
| 10 | One canal | DC | 10 | |
| Two canals | TC (1, 1.5, 2, 3, and 3.5 days) | 0–10 | ||
| DC |
| River Discharge (WU/tick) | Canal Discharge (WU/tick) | Gate Capacity (WU/tick) | |||||||||
|---|---|---|---|---|---|---|---|---|---|---|---|
| 10 | 9 | 8 | 7 | 6 | 5 | 4 | 3 | 2 | 1 | ||
| 200/160/120/80 | 80 | F8 | F8 | F8 | F8 | F8 | F8 | F8 | F8 | F8 | F8 |
| 120 | 60 | F6 | F7 | F8 | F8 | F8 | F8 | F8 | F8 | F8 | F8 |
| 120/80 | 40 | F4 | F5 | F5 | F6 | F7 | F8 | F8 | F8 | F8 | F8 |
| 40 | 20 | F2 | F3 | F3 | F3 | F4 | F4 | F5 | F7 | F8 | F8 |
| 20 | 10 | F1 | F2 | F2 | F2 | F2 | F2 | F3 | F4 | F5 | F8 |
| 10 | 5 | F1 | F1 | F1 | F1 | F1 | F1 | F2 | F2 | F3 | F5 |
| Case | Number of Canals | River Discharge (WU/tick) | Water Allocation | Irrigation Control | Gate Capacity (WU/tick) | Yields of Irrigation System(ton) |
|---|---|---|---|---|---|---|
| 1 | 1 | 200 | \ | 1.5 days | 1 | 12.16 |
| 2 | 2 | 120 | S | 1.5 days | 1 | 12.16 |
| 3 | 2 | 120 | R | 1.5 days | 1 | 12.16 |
| 4 | 2 | 10 | S | 1 day | 2 | 12.16 |
| 5 | 2 | 20 | S | 2 days | 10 | 48 |
| 6 | 2 | 20 | R | 3 days | 10 | 48 |
| 7 | 2 | 80 | S | DC | 7 | 36 |
| 8 | 2 | 10 | R | 1 day | 6 | 36 |
Publisher’s Note: MDPI stays neutral with regard to jurisdictional claims in published maps and institutional affiliations. |
© 2022 by the authors. Licensee MDPI, Basel, Switzerland. This article is an open access article distributed under the terms and conditions of the Creative Commons Attribution (CC BY) license (https://creativecommons.org/licenses/by/4.0/).
Share and Cite
Lang, D.; Ertsen, M.W. Conceptualising and Implementing an Agent-Based Model of an Irrigation System. Water 2022, 14, 2565. https://doi.org/10.3390/w14162565
Lang D, Ertsen MW. Conceptualising and Implementing an Agent-Based Model of an Irrigation System. Water. 2022; 14(16):2565. https://doi.org/10.3390/w14162565
Chicago/Turabian StyleLang, Dengxiao, and Maurits Willem Ertsen. 2022. "Conceptualising and Implementing an Agent-Based Model of an Irrigation System" Water 14, no. 16: 2565. https://doi.org/10.3390/w14162565
APA StyleLang, D., & Ertsen, M. W. (2022). Conceptualising and Implementing an Agent-Based Model of an Irrigation System. Water, 14(16), 2565. https://doi.org/10.3390/w14162565

