An Approach for Monitoring and Classifying Marshlands Using Multispectral Remote Sensing Imagery in Arid and Semi-Arid Regions
Abstract
:1. Introduction
2. Materials and Methods
2.1. Study Area
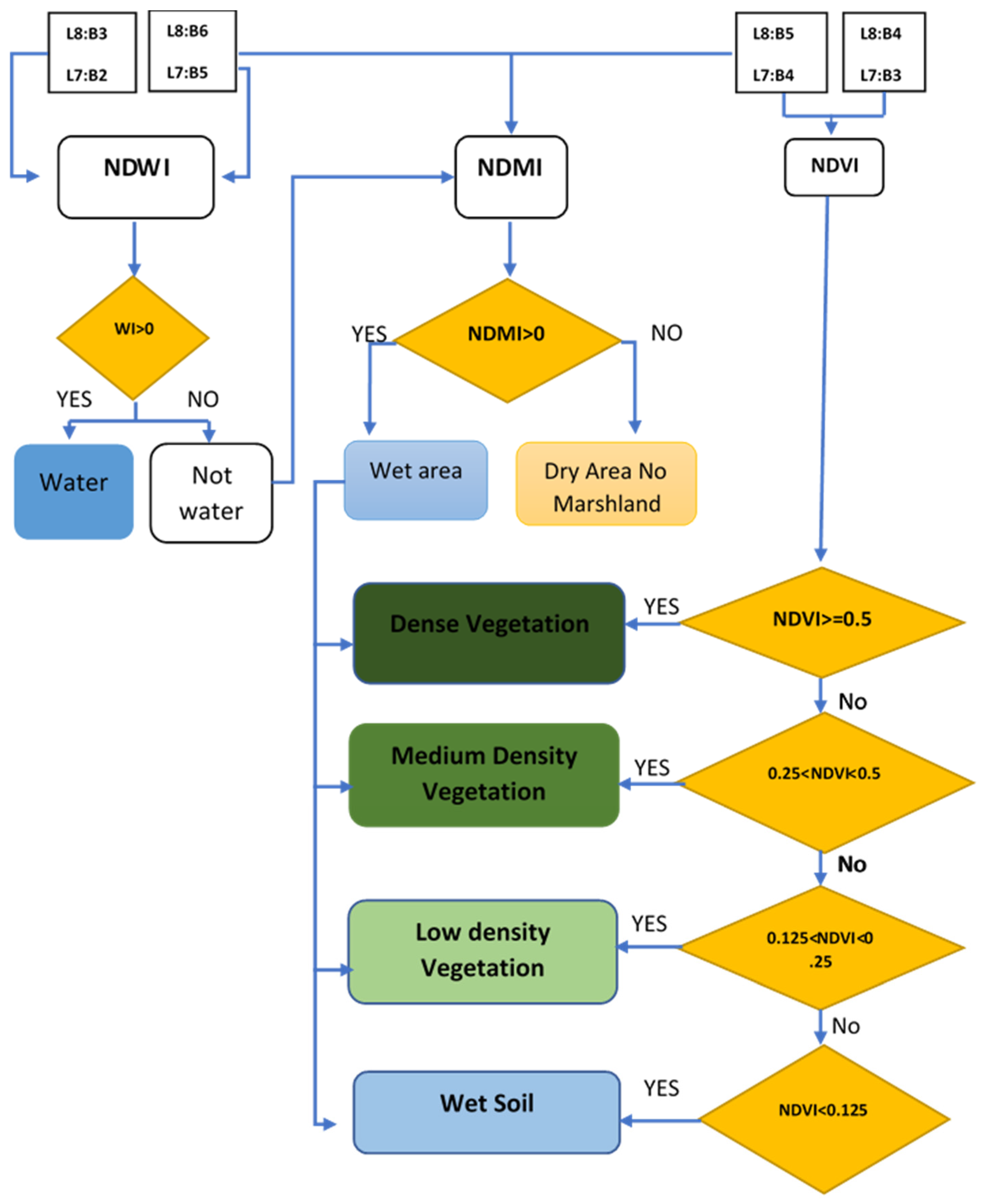
2.2. Analysis Methods
2.3. Data Download and Pre-Processing
3. Results and Discussion
3.1. Sensitivity to Spatial Resolution
3.2. Effects of Water Availability on Land Cover
4. Conclusions
Author Contributions
Funding
Data Availability Statement
Acknowledgments
Conflicts of Interest
Appendix A
| Date of Acquisition | Sensor Type | Date of Acquisition | Sensor Type | Date of Acquisition | Sensor Type |
|---|---|---|---|---|---|
| 22 Feberuary 1991 | TM | 12 March 2015 | OLI | 17 March 2017 | OLI |
| 10 March 1991 | TM | 13 April 2015 | OLI | 02 April 2017 | OLI |
| 11 April 1991 | TM | 31 May 2015 | OLI | 20 May 2017 | OLI |
| 29 May 1991 | TM | 16 June 2015 | OLI | 21 June 2017 | OLI |
| 14 June 1991 | TM | 18 July 2015 | OLI | 23 July 2017 | OLI |
| 16 July 1991 | TM | 19 August 2015 | OLI | 08 August 2017 | OLI |
| 17 August 1991 | TM | 20 September 2015 | OLI | 09 September 2017 | OLI |
| 18 September 1991 | TM | 09 December 2015 | OLI | 11 October 2017 | OLI |
| 20 October 1991 | TM | 10 January 2016 | OLI | 28 November 2017 | OLI |
| 21 November 1991 | TM | 30 March 2016 | OLI | 15 January 2018 | OLI |
| 23 December 1991 | TM | 15 April 2016 | OLI | 20 March 2018 | OLI |
| 27 January 2002 | ETM | 17 May 2016 | OLI | 05 April 2018 | OLI |
| 03 May 2002 | ETM | 18 June 2016 | OLI | 23 May 2018 | OLI |
| 12 June 2002 | ETM | 04 July 2016 | OLI | 08 June 2018 | OLI |
| 14 July 2002 | ETM | 05 August 2016 | OLI | 10 July 2018 | OLI |
| 08 September 2002 | ETM | 22 September 2016 | OLI | 11 August 2018 | OLI |
| 26 October 2002 | ETM | 08 October 2016 | OLI | 12 September 2018 | OLI |
| 11 November 2002 | ETM | 09 November 2016 | OLI | 14 October 2018 | OLI |
| 29 December 2002 | ETM | 11 December 2016 | OLI | ||
| 23 January 2015 | OLI | 12 January 2017 | OLI |
| 1991 | ||||||||||||
|---|---|---|---|---|---|---|---|---|---|---|---|---|
| Marsh Land Cover | January | February | March | April | May | June | July | August | September | October | November | December |
| Dry area | - | 486 | 323 | 235 | 298 | 322 | 337 | 366 | 412 | 394 | 380 | 587 |
| Wet soil | - | 74 | 91 | 18 | 15 | 16 | 16 | 17 | 52 | 106 | 18 | 38 |
| Water | - | 1054 | 1225 | 947 | 755 | 712 | 724 | 676 | 611 | 773 | 742 | 666 |
| Low-density vegetation | - | 63 | 44 | 78 | 58 | 72 | 61 | 57 | 73 | 372 | 102 | 195 |
| Medium-density vegetation | - | 7 | 2 | 337 | 269 | 294 | 384 | 281 | 393 | 39 | 442 | 197 |
| Densely vegetated | - | 0 | 0 | 69 | 288 | 267 | 161 | 287 | 143 | 0 | 0 | |
| 2002 | ||||||||||||
| Dry area | 1598 | - | - | 1592 | 1570 | 1543 | - | 1506 | 1469 | 1490 | 1559 | |
| Wet soil | 14 | 8 | 6 | 15.2 | 19.98 | 21.55 | 23 | 17.7 | ||||
| Water | 14 | - | - | 11 | 9 | 15 | - | 20 | 48 | 41 | 25 | |
| Low-density vegetation | 12 | - | - | 39 | 57 | 69 | - | 89 | 98 | 66 | 36 | |
| Medium-density vegetation | 32 | - | - | 34 | 41 | 41 | - | 47 | 46 | 62 | 42 | |
| Densely vegetated | 13 | - | - | 0 | 0 | 1 | - | 2 | 1 | 2 | 5 | |
| 2015 | ||||||||||||
| Dry area | 595 | - | 435 | 268 | 340 | 443 | 577 | 688 | 745 | - | - | 712 |
| Wet soil | 84 | - | 67 | 99 | 95 | 74 | 143 | 184 | 195 | - | - | 135 |
| Water | 760 | - | 766 | 788 | 554 | 520 | 388 | 314 | 287 | - | - | 408 |
| Low-density vegetation | 104 | - | 99 | 113 | 274 | 143 | 138 | 168 | 176 | - | - | 126 |
| Medium-density vegetation | 112 | - | 273 | 264 | 388 | 273 | 285 | 270 | 244 | - | - | 255 |
| Densely vegetated | 11 | - | 43 | 153 | 31 | 231 | 154 | 59 | 36 | - | - | 48 |
| 2016 | ||||||||||||
| Dry area | 833 | - | 476 | 433 | 446 | 504 | 498 | 595 | 566 | 591 | 585 | 428 |
| Wet soil | 89 | - | 98 | 93 | 76 | 139 | 167 | 50 | 69 | 72 | 56 | 141 |
| Water | 474 | - | 647 | 684 | 631 | 376 | 354 | 470 | 441 | 405 | 444 | 500 |
| Low-density vegetation | 162 | - | 99 | 70 | 77 | 230 | 256 | 76 | 86 | 96 | 58 | 68 |
| Medium-density vegetation | 109 | - | 217 | 172 | 192 | 292 | 324 | 213 | 211 | 211 | 276 | 407 |
| Densely vegetated | 16 | - | 147 | 232 | 262 | 138 | 85 | 279 | 310 | 310 | 265 | 140 |
| 2017 | ||||||||||||
| Dry area | 565 | - | 443 | 331 | 355 | 439 | 482 | 504 | 522 | 525 | 364 | - |
| Wet soil | 142 | - | 61 | 62 | 74 | 135 | 97 | 113 | 111 | 115 | 119 | - |
| Water | 542 | - | 702 | 865 | 624 | 440 | 461 | 427 | 417 | 405 | 486 | - |
| Low-density vegetation | 138 | - | 108 | 87 | 130 | 104 | 65 | 66 | 76 | 87 | 105 | - |
| Medium-density vegetation | 283 | - | 280 | 276 | 410 | 221 | 221 | 221 | 249 | 272 | 381 | - |
| Densely vegetated | 13 | - | 89 | 62 | 90 | 345 | 356 | 353 | 309 | 279 | 228 | - |
| 2018 | ||||||||||||
| Dry area | 532 | - | 436 | 196 | 405 | 419 | 573 | 738 | 775 | 740 | - | - |
| Wet soil | 386 | - | 416 | 528 | 390 | 355 | 290 | 242 | 275 | 308 | - | - |
| Water | 386 | - | 416 | 528 | 390 | 355 | 290 | 242 | 275 | 308 | - | - |
| Low-density vegetation | 155 | - | 127 | 153 | 86 | 143 | 104 | 138 | 201 | 218 | - | - |
| Medium-density vegetation | 206 | - | 267 | 217 | 200 | 318 | 224 | 266 | 156 | 108 | - | - |
| Densely vegetated | 18 | - | 23 | 63 | 212 | 96 | 203 | 59 | 1 | 1 | - | - |
References
- Mas, J.-F. Monitoring land-cover changes: A comparison of change detection techniques. Int. J. Remote Sens. 1999, 20, 139–152. [Google Scholar] [CrossRef]
- Yesuph, A.Y.; Dagnew, A.B. Land use/cover spatiotemporal dynamics, driving forces and implications at the Beshillo catchment of the Blue Nile Basin, North Eastern Highlands of Ethiopia. Environ. Syst. Res. 2019, 8, 21. [Google Scholar] [CrossRef] [Green Version]
- Tiner, R.W.; Lang, M.W.; Klemas, V.V. Remote Sensing of Wetlands: Applications and Advances; CRC Press: Boca Raton, FL, USA, 2015; ISBN 1482237385. [Google Scholar]
- Guo, M.; Li, J.; Sheng, C.; Xu, J.; Wu, L. A review of wetland remote sensing. Sensors 2017, 17, 777. [Google Scholar] [CrossRef] [Green Version]
- Shelestov, A.; Lavreniuk, M.; Kussul, N.; Novikov, A.; Skakun, S. Exploring google earth engine platform for big data processing: Classification of multi-temporal satellite imagery for crop mapping. Front. Earth Sci. 2017, 5, 17. [Google Scholar] [CrossRef] [Green Version]
- Singh, A. Digital change detection techniques using remotely-sensed data. Int. J. Remote Sens. 1989, 10, 989–1003. [Google Scholar] [CrossRef] [Green Version]
- Dunkle, F.; Hanmer, R.; Page, R.W.; Scaling, W. Federal Manual for Identifying and Delineating Jurisdictional Wetlands; Interagency Cooperative Publication, National Service Center for Environmental Publications (NSCEP): Cincinnati, OH, USA, 1989. [Google Scholar]
- Tucker, C.J. Red and photographic infrared linear combinations for monitoring vegetation. Remote Sens. Environ. 1979, 8, 127–150. [Google Scholar] [CrossRef] [Green Version]
- Singh, A.; Harrison, A. Standardized principal components. Int. J. Remote Sens. 1985, 6, 883–896. [Google Scholar] [CrossRef]
- Lu, D.; Mausel, P.; Batistella, M. Land-cover binary change detection methods for use in the moist tropical region of the Amazon: A comparative study. Int. J. Remote Sens. 2005, 1, 101–114. [Google Scholar] [CrossRef]
- Munro, D.C.; Touron, H. The estimation of marshland degradation in southern Iraq using multitemporal Landsat TM images. Int. J. Remote Sens. 1997, 18, 1597–1606. [Google Scholar] [CrossRef]
- Lee, Z. Remote sensing of inherent optical properties: Fundamentals, tests of algorithms, and applications. Int. Dairy J. 2006, 1, 67–75. [Google Scholar] [CrossRef]
- O’Reilly, J.E.; Maritorena, S.; Siegel, D.A.; O’Brien, M.C.; Toole, D.; Mitchell, B.G.; Kahru, M.; Chavez, F.P.; Strutton, P.; Cota, G.F. Ocean color chlorophyll a algorithms for SeaWiFS, OC2, and OC4: Version 4. In SeaWiFS Postlaunch Calibration and Validation Analyses, Part 3; Academia: San Francisco, CA, USA, 2000; Volume 3, pp. 9–23. [Google Scholar]
- Rouse, J.W.; Haas, R.H.; Schell, J.A.; Deering, D.W. Monitoring vegetation systems in the great plains with ERTS-1. In Proceedings of the Third Earth Resources Technology Satellite-1 Symposium; Goddard Space Flight Centre, NASA: Washington, DC, USA, 1973; p. 309. [Google Scholar]
- Lillesand, T.M.; Keifer, R. Remote Sensing and Image Interpretation, 4th ed.; Wiley: Chichester, UK, 1999. [Google Scholar]
- Ozesmi, S.L.; Bauer, M.E. Satellite remote sensing of wetlands. Wetl. Ecol. Manag. 2002, 10, 381–402. [Google Scholar] [CrossRef]
- Schmitt, A.; Brisco, B. Wetland monitoring using the curvelet-based change detection method on polarimetric SAR imagery. Water 2013, 5, 1036–1051. [Google Scholar] [CrossRef]
- Dronova, I. Object-based image analysis in wetland research: A review. Remote Sens. 2015, 7, 6380–6413. [Google Scholar] [CrossRef] [Green Version]
- Gao, B.-C. NDWI—A normalized difference water index for remote sensing of vegetation liquid water from space. Remote Sens. Environ. 1996, 58, 257–266. [Google Scholar] [CrossRef]
- McFeeters, S.K. The use of the normalized difference water index (NDWI) in the delineation of open water features. Int. J. Remote Sens. 1996, 17, 1425–1432. [Google Scholar] [CrossRef]
- Di Vittorio, C.A.; Georgakakos, A.P. Land cover classification and wetland inundation mapping using MODIS. Remote Sens. Environ. 2018, 204, 1–17. [Google Scholar] [CrossRef]
- Liu, J.; Feng, Q.; Gong, J.; Zhou, J.; Li, Y. Land-cover classification of the Yellow River Delta wetland based on multiple end-member spectral mixture analysis and a Random Forest classifier. Int. J. Remote Sens. 2016, 37, 1845–1867. [Google Scholar] [CrossRef]
- Drexler, J.Z.; Snyder, R.L.; Spano, D.; Paw U, K.T. A review of models and micrometeorological methods used to estimate wetland evapotranspiration. Hydrol. Process. 2004, 18, 2071–2101. [Google Scholar] [CrossRef]
- Vinez, M.; Leonard, S. The Iraq marshlands: The loss of the garden of Eden and its people. In Proceedings of the Annual Illinois State University Conference for Students of Political Science, Chicago, IL, USA, Fall, 2010. [Google Scholar]
- Becker, R.H. The stalled recovery of the Iraqi marshes. Remote Sens. 2014, 6, 1260–1274. [Google Scholar] [CrossRef] [Green Version]
- Aoki, C.; Kugaprasatham, S. Support for Environmental Management of the Iraqi Marshlands; UNEP Publication DTI/1171/JP; United Nations Environment Programme: Nairobi, Kenya, 2009. [Google Scholar]
- Guarasci, B.L. Biodiversity and ecosystem management in the Iraqi Marshlands–screening study on potential world heritage nomination. J. Chem. Inf. Modeling 2011, 53, 1689–1699. [Google Scholar] [CrossRef]
- Center for Restoration of Iraqi Marshes. CRIMW; Annual Report; Ministry of Water Resources: Baghdad, Iraq, 2017. [Google Scholar]
- Ramsar Sites Information Service (RSIS) Hammar Marsh. Available online: https://rsis.ramsar.org/ris/2242 (accessed on 27 August 2021).
- FAO ETo Calculator. Land and Water Digital Media Series No. 36; FAO: Rome, Italy, 2009. [Google Scholar]
- Davis, T.J. The Ramsar Convention Manual: A Guide to the Convention on Wetlands of International Importance Especially as Waterfowl Habitat; Ramsar Convention Bureau: Gland, Switzerland, 1994. [Google Scholar]
- Al-Hilli, M.R. Studies on the Plant Ecology of the Ahwar Region in Southern Iraq. Ph.D. Thesis, University of Cairo, Giza, Egypt, 1977. [Google Scholar]
- Salim, Š.M. Marsh dwellers of the Euphrates delta. Monogr. Soc. Anthropol. 1962, 23, 157. [Google Scholar]
- Aqrawi, A.A.M.; Evans, G. Sedimentation in the lakes and marshes (Ahwar) of the Tigris-Euphrates Delta, southern Mesopotamia. Sedimentology 1994, 41, 755–776. [Google Scholar] [CrossRef]
- Evans, M.I. The Iraqi marshlands: A human and environmental study: The ecosystem; Amar International Charitable Foundation: London, UK, 2002; pp. 201–219. [Google Scholar]
- Hussain, D.A.; Alwan, A.A. Evaluation of Aquatic macrophytes vegetation after restoration in East Hammar marsh, Iraq. Marsh Bull. 2008, 3, 32–44. [Google Scholar]
- Al-Hilli, M.R.A.; Warner, B.G.; Asada, T.; Douabul, A. An assessment of vegetation and environmental controls in the 1970s of the Mesopotamian wetlands of southern Iraq. Wetl. Ecol. Manag. 2009, 17, 207–223. [Google Scholar] [CrossRef]
- UNDP. UNDP Technical Report. In Iraqi Marshlands Observation System; United Nations Environment Programme: Nairobi, Kenya, 2010. [Google Scholar]
- Hunt, E.R.; Rock, B.N. Detection of changes in leaf water content using Near- and Middle-Infrared reflectances. Remote Sens. Environ. 1989, 30, 43–54. [Google Scholar] [CrossRef]
- Rokni, K.; Ahmad, A.; Selamat, A.; Hazini, S. Water feature extraction and change detection using multitemporal landsat imagery. Remote Sens. 2014, 6, 4173–4189. [Google Scholar] [CrossRef] [Green Version]
- Fisher, A.; Flood, N.; Danaher, T. Comparing Landsat water index methods for automated water classification in eastern Australia. Remote Sens. Environ. 2016, 175, 167–182. [Google Scholar] [CrossRef]
- Ji, L.; Zhang, L.; Wylie, B. Analysis of dynamic thresholds for the normalized difference water index. Photogramm. Eng. Remote Sens. 2009, 75, 1307–1317. [Google Scholar] [CrossRef]
- Xu, C.Y.; Gong, L.; Jiang, T.; Chen, D.; Singh, V.P. Analysis of spatial distribution and temporal trend of reference evapotranspiration and pan evaporation in Changjiang (Yangtze River) catchment. J. Hydrol. 2006, 327, 81–93. [Google Scholar] [CrossRef]
- Salim, M.; Abd, I.; Abdulhassan, N.; Minjal, M. Key Biodiversity Survey of Southern Iraq; Nature Iraq: Sulaimani, Iraq, 2009. [Google Scholar]
- Kääb, A.; Winsvold, S.H.; Altena, B.; Nuth, C.; Nagler, T.; Wuite, J. Glacier remote sensing using sentinel-2. part I: Radiometric and geometric performance, and application to ice velocity. Remote Sens. 2016, 8, 598. [Google Scholar] [CrossRef] [Green Version]
- Mandanici, E.; Bitelli, G. Preliminary comparison of sentinel-2 and landsat 8 imagery for a combined use. Remote Sens. 2016, 8, 1014. [Google Scholar] [CrossRef] [Green Version]
- Varga, O.G.; Kovács, Z.; Bekő, L.; Burai, P.; Szabó, Z.C.; Holb, I.; Ninsawat, S.; Szabó, S. Validation of visually interpreted corine land cover classes with spectral values of satellite images and machine learning. Remote Sens. 2021, 13, 857. [Google Scholar] [CrossRef]
- Al Shehhi, M.R.; Kaya, A. Time series and neural network to forecast water quality parameters using satellite data. Cont. Shelf Res. 2021, 231, 104612. [Google Scholar] [CrossRef]
- Jiang, W.; He, G.; Long, T.; Ni, Y.; Liu, H.; Peng, Y.; Lv, K.; Wang, G. Multilayer perceptron neural network for surface water extraction in landsat 8 OLI satellite images. Remote Sens. 2018, 10, 755. [Google Scholar] [CrossRef] [Green Version]
- Liew, S.C. Spatio—Temporal Analysis of Biomass Burning In Insular Southeast Asia Using Empirical Orthogonal Function (EOF); Soo Chin Liew Centre for Remote Imaging, Sensing and Processing, National University of Singapore. In Proceedings of the 2016 IEEE International Geoscience and Remote Sensing Symposium (IGARSS), Beijing, China, 10–15 July 2016; pp. 5177–5180. [Google Scholar]
- Dwyer, E.; Pereira, J.M.C.; Grégoire, J.M.; Dacamara, C.C. Characterization of the spatio-temporal patterns of global fire activity using satellite imagery for the period April 1992 to March 1993. J. Biogeogr. 2000, 27, 57–69. [Google Scholar] [CrossRef]












| Index | Equation | |
|---|---|---|
| NDVI | [8] | |
| NDMI | [19] | |
| NDWI | [20] |
| RS Categories | NDVI1 | Habitat Type 2 | Dominant Plants 3 |
|---|---|---|---|
| Water | Rooted, submerged, helophytic and free-floating vegetation, non-vegetated river and canal (pondweed) | Ceratophyllum demersum, Myriophyllum verticillatum | |
| Dense vegetation | ≥0.5 | Flooded communities (reedbed) | Phragmites australis |
| Medium-density vegetation | >0.25, <0.5 | Flooded communities (reedbed) | Typha domigensis |
| Low-density vegetation | >0.125, <0.25 | Flooded communities (reedbed) | Schoenoplectus litoralis |
| Wet soil | Terrestrial vegetation, scrub | Carex spp., Juncus spp., Tamarix spp. | |
| Dry area | Non-vegetated desert | Salsola spp., Bienertia cycloptera, Hammada elegans, etc. |
| Dry Area | Wet Soil | Open Water | Low Vegetation | MD Vegetation | Dense Vegetation | Total Flow Discharge | Monthly Air Temperature | ETo (mm) Total | |
|---|---|---|---|---|---|---|---|---|---|
| Dry Area | 1 | ||||||||
| Wet Soil | 0.105 | 1 | |||||||
| Open Water | −0.675 ** | −0.221 | 1 | ||||||
| Low Vegetation | 0.249 | 0.431 ** | −0.316 | 1 | |||||
| Medium-Density Vegetation | −0.510 ** | 0.079 | 0.008 | 0.127 | 1 | ||||
| Dense Vegetation | −0.286 | −0.311 | −0.118 | −0.650 ** | −0.083 | 1 | |||
| Total Flow Discharge | −0.507 ** | −0.269 | 0.545 ** | −0.237 | −0.116 | 0.241 | 1 | ||
| Monthly Air Temperature | 0.088 | −0.058 | −0.445 ** | 0.214 | −0.007 | 0.321 * | −0.103 | 1 | |
| ETo (mm) Total | 0.063 | −0.100 | −0.343 * | 0.236 | −0.039 | 0.230 | −0.029 | 0.954 ** | 1 |
Publisher’s Note: MDPI stays neutral with regard to jurisdictional claims in published maps and institutional affiliations. |
© 2022 by the authors. Licensee MDPI, Basel, Switzerland. This article is an open access article distributed under the terms and conditions of the Creative Commons Attribution (CC BY) license (https://creativecommons.org/licenses/by/4.0/).
Share and Cite
Al-Maliki, S.; Ibrahim, T.I.M.; Jakab, G.; Masoudi, M.; Makki, J.S.; Vekerdy, Z. An Approach for Monitoring and Classifying Marshlands Using Multispectral Remote Sensing Imagery in Arid and Semi-Arid Regions. Water 2022, 14, 1523. https://doi.org/10.3390/w14101523
Al-Maliki S, Ibrahim TIM, Jakab G, Masoudi M, Makki JS, Vekerdy Z. An Approach for Monitoring and Classifying Marshlands Using Multispectral Remote Sensing Imagery in Arid and Semi-Arid Regions. Water. 2022; 14(10):1523. https://doi.org/10.3390/w14101523
Chicago/Turabian StyleAl-Maliki, Sadiq, Taha I. M. Ibrahim, Gusztáv Jakab, Malihe Masoudi, Jamal S. Makki, and Zoltán Vekerdy. 2022. "An Approach for Monitoring and Classifying Marshlands Using Multispectral Remote Sensing Imagery in Arid and Semi-Arid Regions" Water 14, no. 10: 1523. https://doi.org/10.3390/w14101523
APA StyleAl-Maliki, S., Ibrahim, T. I. M., Jakab, G., Masoudi, M., Makki, J. S., & Vekerdy, Z. (2022). An Approach for Monitoring and Classifying Marshlands Using Multispectral Remote Sensing Imagery in Arid and Semi-Arid Regions. Water, 14(10), 1523. https://doi.org/10.3390/w14101523

