Comparison of Multicriteria Decision-Making Techniques for Groundwater Recharge Potential Zonation: Case Study of the Willochra Basin, South Australia
Abstract
1. Introduction
2. Study Area
3. Geology and Hydrogeology
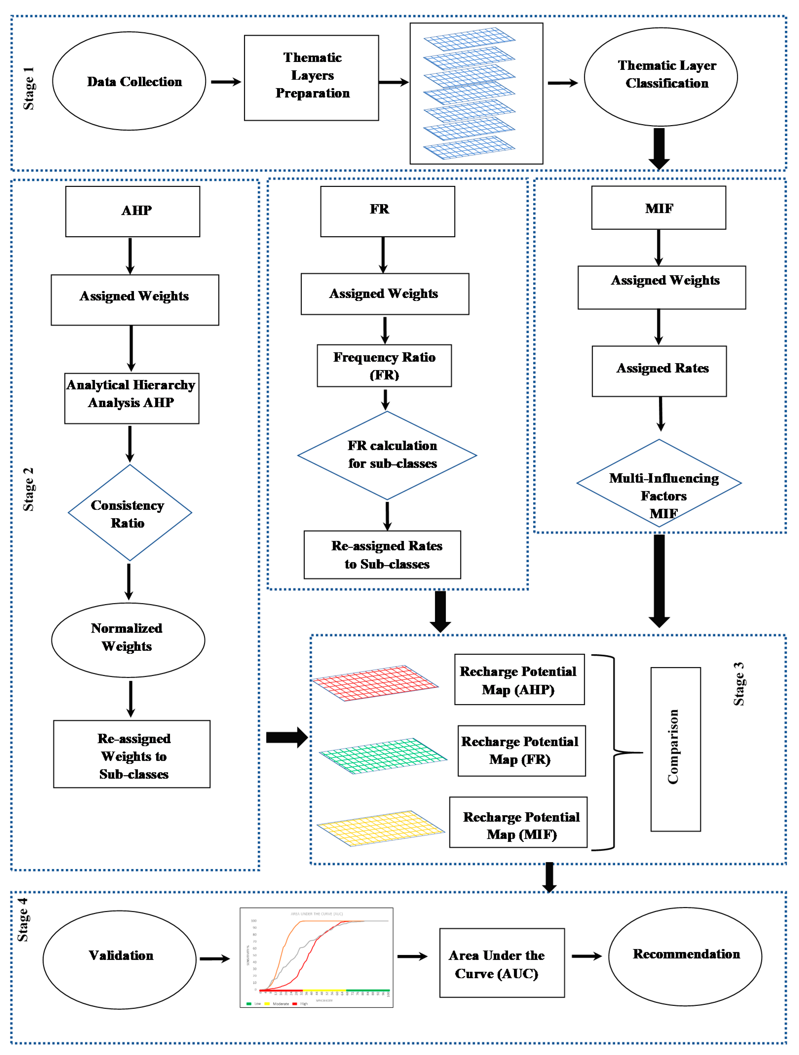
4. Materials and Methods
4.1. Data Collection and Processing
4.2. Multi-Criteria Decision-Making
4.2.1. Multi-Influencing Factor
4.2.2. Analytical Hierarchy Process
4.2.3. Frequency Ratio (FR)
4.3. Cross-Validation Technique
5. Results and Discussion
5.1. Selection of Factors Influencing GPZ
5.1.1. Lithology
5.1.2. Slope Features
5.1.3. Soil Type
5.1.4. Drainage Density
5.1.5. Land Use
5.1.6. Lineament Density
5.1.7. Rainfall
5.2. Qualitative Classification of Defined Factors
5.2.1. Lithology
5.2.2. Slope Features
5.2.3. Soil Type
5.2.4. Drainage Density
5.2.5. Land Use
5.2.6. Lineament Density
5.2.7. Rainfall
5.3. Recharge Potential Mapping
5.3.1. Multi-Influencing Factor
5.3.2. Analytical Hierarchy Process
5.3.3. Frequency Ratio
5.4. Multi-Criteria Decision-Making
5.5. Cross-Validation with AUC and Well Data
6. Conclusions
7. Recommendations and Further Research
- A more detailed study of the high-potential recharge zones in the Willochra area is recommended to have a full understanding for the assumed measures of the mapping results.
- A consultation of hydrology and hydrochemistry and soil experts is needed to validate the results about the suitable locations of the groundwater recharge.
- A validation using a sensitivity model is recommended to evaluate the results of the study.
Author Contributions
Funding
Informed Consent Statement
Data Availability Statement
Acknowledgments
Conflicts of Interest
References
- Hamdy, A.; Ragab, R.; Scarascia-Mugnozza, E. Coping with water scarcity: Water saving and increasing water productivity. Irrig. Drain. 2003, 52, 3–20. [Google Scholar] [CrossRef]
- Rosegrant, M.W.; Cai, X. Global water demand and supply projections: Part 2. Results and prospects to 2025. Water Int. 2002, 27, 170–182. [Google Scholar] [CrossRef]
- Yeh, H.-F.; Cheng, Y.-S.; Lin, H.-I.; Lee, C.-H. Mapping groundwater recharge potential zone using a GIS approach in Hualian River, Taiwan. Sustain. Environ. Res. 2016, 26, 33–43. [Google Scholar] [CrossRef]
- Souissi, D.; Msaddek, M.H.; Zouhri, L.; Chenini, I.; El May, M.; Dlala, M. Mapping groundwater recharge potential zones in arid region using GIS and Landsat approaches, southeast Tunisia. Hydrol. Sci. J. 2018, 63, 251–268. [Google Scholar] [CrossRef]
- Mandal, U.; Sahoo, S.; Munusamy, S.B.; Dhar, A.; Panda, S.N.; Kar, A.; Mishra, P.K. Delineation of Groundwater Potential Zones of Coastal Groundwater Basin Using Multi-Criteria Decision Making Technique. Water Resour. Manag. 2016, 30, 4293–4310. [Google Scholar] [CrossRef]
- Panahi, M.R.; Mousavi, S.M.; Rahimzadegan, M. Delineation of groundwater potential zones using remote sensing, GIS, and AHP technique in Tehran–Karaj plain, Iran. Environ. Earth Sci. 2017, 76, 792. [Google Scholar] [CrossRef]
- Arefin, R. Groundwater potential zone identification at Plio-Pleistocene elevated tract, Bangladesh: AHP-GIS and remote sensing approach. Groundw. Sustain. Dev. 2020, 10, 100340. [Google Scholar] [CrossRef]
- Hammami, S.; Zouhri, L.; Souissi, D.; Souei, A.; Zghibi, A.; Marzougui, A.; Dlala, M. Application of the GIS based multi-criteria decision analysis and analytical hierarchy process (AHP) in the flood susceptibility mapping (Tunisia). Arab. J. Geosci. 2019, 12, 653. [Google Scholar] [CrossRef]
- Gee, G.W.; Hillel, D. Groundwater recharge in arid regions: Review and critique of estimation methods. Hydrol. Process. 1988, 2, 255–266. [Google Scholar] [CrossRef]
- Gao, S.; Jin, H.; Bense, V.F.; Wang, X.; Chai, X. Application of electrical resistivity tomography for delineating permafrost hydrogeology in the headwater area of Yellow River on Qinghai-Tibet Plateau, SW China. Hydrogeol. J. 2019, 27, 1725–1737. [Google Scholar] [CrossRef]
- Haque, M.N.; Shahid, S.; Keramat, M.; Mohsenipour, M. GIS integration of hydrogeological and geoelectrical data for groundwater potential modeling in the western part of greater Kushtia district of Bangladesh. Water Resour. 2016, 43, 283–291. [Google Scholar] [CrossRef]
- Jothibasu, A.; Anbazhagan, S. Hydrogeological assessment of the groundwater aquifers for sustainability state and development planning. Environ. Earth Sci. 2018, 77, 88. [Google Scholar] [CrossRef]
- Al-Manmi, D.A.M.; Rauf, L.F. Groundwater potential mapping using remote sensing and GIS-based, in Halabja City, Kurdistan, Iraq. Arabian J Geosci 2016, 9, 356–357. [Google Scholar] [CrossRef]
- Arulbalaji, P.; Sreelash, K.; Maya, K.; Padmalal, D. Hydrological assessment of groundwater potential zones of Cauvery River Basin, India: A geospatial approach. Environ. Earth Sci. 2019, 78, 667. [Google Scholar] [CrossRef]
- Thapa, R.; Gupta, S.; Gupta, A.; Reddy, D.V.; Kaur, H. Use of geospatial technology for delineating groundwater potential zones with an emphasis on water-table analysis in Dwarka River basin, Birbhum, India. Hydrogeol. J. 2018, 26, 899–922. [Google Scholar] [CrossRef]
- Donevska, K.R.; Gorsevski, P.V.; Jovanovski, M.; Peševski, I. Regional non-hazardous landfill site selection by integrating fuzzy logic, AHP and geographic information systems. Environ. Earth Sci. 2012, 67, 121–131. [Google Scholar] [CrossRef]
- Ghobadi, M.H.; Babazadeh, R.; Bagheri, V. Siting MSW landfills by combining AHP with GIS in Hamedan province, western Iran. Environ. Earth Sci. 2013, 70, 1823–1840. [Google Scholar] [CrossRef]
- Moeinaddini, M.; Khorasani, N.; Danehkar, A.; Darvishsefat, A.A.; Zienalyan, M. Siting MSW landfill using weighted linear combination and analytical hierarchy process (AHP) methodology in GIS environment (case study: Karaj). Waste Manag. 2010, 30, 912–920. [Google Scholar] [CrossRef] [PubMed]
- Şener, B.; Süzen, M.L.; Doyuran, V. Landfill site selection by using geographic information systems. Environ. Earth Sci. 2006, 49, 376–388. [Google Scholar] [CrossRef]
- Al-Ruzouq, R.; Shanableh, A.; Merabtene, T.; Siddique, M.; Khalil, M.A.; Idris, A.; Almulla, E. Potential groundwater zone mapping based on geo-hydrological considerations and multi-criteria spatial analysis: North UAE. Catena 2019, 173, 511–524. [Google Scholar] [CrossRef]
- Manap, M.A.; Nampak, H.; Pradhan, B.; Lee, S.; Sulaiman, W.N.A.; Ramli, M.F. Application of probabilistic-based frequency ratio model in groundwater potential mapping using remote sensing data and GIS. Arab. J. Geosci. 2012, 7, 711–724. [Google Scholar] [CrossRef]
- Chowdhury, A.; Jha, M.K.; Chowdary, V.M. Delineation of groundwater recharge zones and identification of artificial recharge sites in West Medinipur district, West Bengal, using RS, GIS and MCDM techniques. Environ. Earth Sci. 2009, 59, 1209–1222. [Google Scholar] [CrossRef]
- Machiwal, D.; Jha, M.K.; Mal, B.C. Assessment of Groundwater Potential in a Semi-Arid Region of India Using Remote Sensing, GIS and MCDM Techniques. Water Resour. Manag. 2010, 25, 1359–1386. [Google Scholar] [CrossRef]
- Rajasekhar, M.; Raju, G.S.; Sreenivasulu, Y.; Raju, R.S. Delineation of groundwater potential zones in semi-arid region of Jilledubanderu river basin, Anantapur District, Andhra Pradesh, India using fuzzy logic, AHP and integrated fuzzy-AHP approaches. HydroResearch 2019, 2, 97–108. [Google Scholar] [CrossRef]
- Saaty, T.L. Decision Making for Leaders: The Analytic Hierarchy Process for Decisions in a Complex World; RWS publications: Pittsburgh, PA, USA, 1990. [Google Scholar]
- Mallick, J.; Khan, R.A.; Ahmed, M.; Alqadhi, S.D.; Alsubih, M.; Falqi, I.; Hasan, M.A. Modeling Groundwater Potential Zone in a Semi-Arid Region of Aseer Using Fuzzy-AHP and Geoinformation Techniques. Water 2019, 11, 2656. [Google Scholar] [CrossRef]
- Meena, S.R.; Mishra, B.K.; Piralilou, S.T. A Hybrid Spatial Multi-Criteria Evaluation Method for Mapping Landslide Susceptible Areas in Kullu Valley, Himalayas. Geosciences 2019, 9, 156. [Google Scholar] [CrossRef]
- Ahmed, A.A.; Shabana, A.R. Integrating of remote sensing, GIS and geophysical data for recharge potentiality evaluation in Wadi El Tarfa, eastern desert, Egypt. J. Afr. Earth Sci. 2020, 172, 103957. [Google Scholar] [CrossRef]
- Nasir, M.J.; Khan, S.; Zahid, H.; Khan, A. Delineation of groundwater potential zones using GIS and multi influence factor (MIF) techniques: A study of district Swat, Khyber Pakhtunkhwa, Pakistan. Environ. Earth Sci. 2018, 77, 367. [Google Scholar] [CrossRef]
- Selvam, S.; Magesh, N.S.; Chidambaram, S.; Rajamanickam, M.; Sashikkumar, M.C. A GIS based identification of groundwater recharge potential zones using RS and IF technique: A case study in Ottapidaram taluk, Tuticorin district, Tamil Nadu. Environ. Earth Sci. 2014, 73, 3785–3799. [Google Scholar] [CrossRef]
- Singh, S.K.; Zeddies, M.; Shankar, U.; Griffiths, G.A. Potential groundwater recharge zones within New Zealand. Geosci. Front. 2019, 10, 1065–1072. [Google Scholar] [CrossRef]
- Krishnamurthy, J.; Kumar, N.V.; Jayaraman, V.; Manivel, M. An approach to demarcate ground water potential zones through remote sensing and a geographical information system. Int. J. Remote. Sens. 1996, 17, 1867–1884. [Google Scholar] [CrossRef]
- Shaban, A.; Khawlie, M.; Abdallah, C. Use of remote sensing and GIS to determine recharge potential zones: The case of Occidental Lebanon. Hydrogeol. J. 2005, 14, 433–443. [Google Scholar] [CrossRef]
- Arshad, A.; Zhang, Z.; Zhang, W.; Dilawar, A. Mapping favorable groundwater potential recharge zones using a GIS-based analytical hierarchical process and probability frequency ratio model: A case study from an agro-urban region of Pakistan. Geosci. Front. 2020, 11, 1805–1819. [Google Scholar] [CrossRef]
- Das, S.; Pardeshi, S.D. Integration of different influencing factors in GIS to delineate groundwater potential areas using IF and FR techniques: A study of Pravara basin, Maharashtra, India. Appl. Water Sci. 2018, 8, 197. [Google Scholar] [CrossRef]
- Das, S. Comparison among influencing factor, frequency ratio, and analytical hierarchy process techniques for groundwater potential zonation in Vaitarna basin, Maharashtra, India. Groundw. Sustain. Dev. 2019, 8, 617–629. [Google Scholar] [CrossRef]
- Arabameri, A.; Rezaei, K.; Cerda, A.; Lombardo, L.; Rodrigo-Comino, J. GIS-based groundwater potential mapping in Shahroud plain, Iran. A comparison among statistical (bivariate and multivariate), data mining and MCDM approaches. Sci. Total. Environ. 2019, 658, 160–177. [Google Scholar] [CrossRef] [PubMed]
- Naghibi, S.A.; Pourghasemi, H.R. A Comparative Assessment Between Three Machine Learning Models and Their Performance Comparison by Bivariate and Multivariate Statistical Methods in Groundwater Potential Mapping. Water Resour. Manag. 2015, 29, 5217–5236. [Google Scholar] [CrossRef]
- Nguyen, P.T.; Ha, D.H.; Avand, M.; Jaafari, A.; Nguyen, H.D.; Al-Ansari, N.; Van Phong, T.; Sharma, R.; Kumar, R.; Van Le, H.; et al. Soft Computing Ensemble Models Based on Logistic Regression for Groundwater Potential Mapping. Appl. Sci. 2020, 10, 2469. [Google Scholar] [CrossRef]
- Lee, S.; Hong, S.-M.; Jung, H.-S. GIS-based groundwater potential mapping using artificial neural network and support vector machine models: The case of Boryeong city in Korea. Geocarto Int. 2017, 33, 847–861. [Google Scholar] [CrossRef]
- Rahmati, O.; Pourghasemi, H.R.; Melesse, A.M. Application of GIS-based data driven random forest and maximum entropy models for groundwater potential mapping: A case study at Mehran Region, Iran. Catena 2016, 137, 360–372. [Google Scholar] [CrossRef]
- Risby, L.; Scholz, G.; Vanlaarhoven, J.; Deane, D. Willochra Catchment Hydrological and Ecological Assessment; Department of Water, Land and Biodiversity Conservation: Hawthorn, Australia, 2003; p. 21.
- Meterology, B.O. Monthly Average Rainfall. Available online: http://www.bom.gov.au/jsp/ncc/cdio/wData/wdata?p_nccObsCode=139&p_display_type=dataFile&p_stn_num=019024 (accessed on 21 October 2020).
- Preiss, W. The Adelaide Geosyncline of South Australia and its significance in Neoproterozoic continental reconstruction. Precambrian Res. 2000, 100, 21–63. [Google Scholar] [CrossRef]
- Jenkins, R.J.; Sandiford, M. Observations on the tectonic evolution of the southern Adelaide Fold Belt. Tectonophys. 1992, 214, 27–36. [Google Scholar] [CrossRef]
- Priess, W.V. The Adelaide Geosyncline: Late Proterozoic Stratigraphy, Sedimentation, Palaeontology and Tectonics; Preiss, W.V., Coats, R.P., Forbes, B.G., Eds.; Geological Survey of South Australia Bulletin, South Australia Government Printer: Melbourne, Australia, 1987.
- Miller, D.; Greenhalgh, S. Seismic reflection investigations in the Willochra Basin, South Australia. Explor. Geophys. 1996, 27, 197–203. [Google Scholar] [CrossRef]
- Magarey, P.; Deane, D. Willochra Basin Groundwater Monitoring Status Report; DWLBC Report 2005/39; Government of South Australia, Department of Water, Land and Biodiversity Conservation: Adelaide, Australia, 2005; p. 50.
- Sandiford, M. Neotectonics of Southeastern Australia: Linking the Quaternary Faulting Record with Seismicity and In Situ Stress; Geological Society of America: Boulder, CO, USA, 2003; pp. 107–120. [Google Scholar]
- Célérier, J.; Sandiford, M.; Hansen, D.L.; Quigley, M. Modes of active intraplate deformation, Flinders Ranges, Australia. Tectonics 2005, 24, 24. [Google Scholar] [CrossRef]
- Quigley, M.C.; Cupper, M.L.; Sandiford, M. Quaternary faults of south-central Australia: Palaeoseismicity, slip rates and origin. Aust. J. Earth Sci. 2006, 53, 285–301. [Google Scholar] [CrossRef]
- Government of South Australia. Water Connect. Available online: https://www.waterconnect.sa.gov.au/Systems/GD/Pages/Default.aspx (accessed on 30 January 2021).
- Meresa, E.; Taye, G. Estimation of groundwater recharge using GIS-based WetSpass model for Birki watershed, the eastern zone of Tigray, Northern Ethiopia. Sustain. Water Resour. Manag. 2018, 5, 1555–1566. [Google Scholar] [CrossRef]
- Gong, G.; Mattevada, S.; O’Bryant, S.E. Comparison of the accuracy of kriging and IDW interpolations in estimating groundwater arsenic concentrations in Texas. Environ. Res. 2014, 130, 59–69. [Google Scholar] [CrossRef]
- Rahmati, O.; Samani, A.N.; Mahdavi, M.; Pourghasemi, H.R.; Zeinivand, H. Groundwater potential mapping at Kurdistan region of Iran using analytic hierarchy process and GIS. Arab. J. Geosci. 2015, 8, 7059–7071. [Google Scholar] [CrossRef]
- Dar, T.; Rai, N.; Bhat, A. Delineation of potential groundwater recharge zones using analytical hierarchy process (AHP). Geol. Ecol. Landscapes 2020, 1–16. [Google Scholar] [CrossRef]
- Lentswe, G.B.; Molwalefhe, L. Delineation of potential groundwater recharge zones using analytic hierarchy process-guided GIS in the semi-arid Motloutse watershed, eastern Botswana. J. Hydrol. Reg. Stud. 2020, 28, 100674. [Google Scholar] [CrossRef]
- Brunelli, M.; Canal, L.; Fedrizzi, M. Inconsistency indices for pairwise comparison matrices: A numerical study. Ann. Oper. Res. 2013, 211, 493–509. [Google Scholar] [CrossRef]
- Saaty, T.L. Analytic Heirarchy Process. In Wiley StatsRef: Statistics Reference Online; Wiley: Hoboken, NJ, USA, 2014. [Google Scholar]
- Naghibi, S.A.; Dashtpagerdi, M.M. Evaluation of four supervised learning methods for groundwater spring potential mapping in Khalkhal region (Iran) using GIS-based features. Hydrogeol. J. 2016, 25, 169–189. [Google Scholar] [CrossRef]
- Hosmer, D.W., Jr.; Lemeshow, S.; Sturdivant, R.X. Applied logistic regression; John Wiley & Sons: Hoboken, NJ, USA, 2013; Volume 398. [Google Scholar]
- Magesh, N.; Chandrasekar, N.; Soundranayagam, J.P. Delineation of groundwater potential zones in Theni district, Tamil Nadu, using remote sensing, GIS and MIF techniques. Geosci. Front. 2012, 3, 189–196. [Google Scholar] [CrossRef]
- Ozdemir, H.; Bird, D. Evaluation of morphometric parameters of drainage networks derived from topographic maps and DEM in point of floods. Environ. Earth Sci. 2009, 56, 1405–1415. [Google Scholar] [CrossRef]
- Patel, D.P.; Gajjar, C.A.; Srivastava, P.K. Prioritization of Malesari mini-watersheds through morphometric analysis: A remote sensing and GIS perspective. Environ. Earth Sci. 2012, 69, 2643–2656. [Google Scholar] [CrossRef]
- Barua, S.; Cartwright, I.; Dresel, P.E.; Daly, E. Using multiple methods to investigate the effects of land-use changes on groundwater recharge in a semi-arid area. Hydrol. Earth Syst. Sci. 2021, 25, 89–104. [Google Scholar] [CrossRef]
- Owuor, S.O.; Butterbach-Bahl, K.; Guzha, A.C.; Rufino, M.C.; Pelster, D.E.; Díaz-Pinés, E.; Breuer, L. Groundwater recharge rates and surface runoff response to land use and land cover changes in semi-arid environments. Ecol. Process. 2016, 5, 16. [Google Scholar] [CrossRef]
- Bhattacharya, R.K.; Das Chatterjee, N.; Das, K. An integrated GIS approach to analyze the impact of land use change and land cover alteration on ground water potential level: A study in Kangsabati Basin, India. Groundw. Sustain. Dev. 2020, 11, 100399. [Google Scholar] [CrossRef]
- Fagbohun, B.J. Integrating GIS and multi-influencing factor technique for delineation of potential groundwater recharge zones in parts of Ilesha schist belt, southwestern Nigeria. Environ. Earth Sci. 2018, 77, 69. [Google Scholar] [CrossRef]
- Tam, V.T.; De Smedt, F.; Batelaan, O.; Dassargues, A.; Smedt, F. Study on the relationship between lineaments and borehole specific capacity in a fractured and karstified limestone area in Vietnam. Hydrogeol. J. 2004, 12, 662–673. [Google Scholar] [CrossRef]
- Hamdani, N.; Baali, A. Height Above Nearest Drainage (HAND) model coupled with lineament mapping for delineating groundwater potential areas (GPA). Groundw. Sustain. Dev. 2019, 9, 100256. [Google Scholar] [CrossRef]
- Senanayake, I.; Dissanayake, D.; Mayadunna, B.; Weerasekera, W. An approach to delineate groundwater recharge potential sites in Ambalantota, Sri Lanka using GIS techniques. Geosci. Front. 2016, 7, 115–124. [Google Scholar] [CrossRef]
- Abrahams, A.D. Channel Networks: A Geomorphological Perspective. Water Resour. Res. 1984, 20, 161–188. [Google Scholar] [CrossRef]
- Rekha, V.B.; Thomas, A.P.; Suma, M.; Vijith, H. An Integration of Spatial Information Technology for Groundwater Potential and Quality Investigations in Koduvan Ár Sub-Watershed of Meenachil River Basin, Kerala, India. J. Indian Soc. Remote. Sens. 2011, 39, 63–71. [Google Scholar] [CrossRef]
- Rao, K.N. Analysis of surface runoff potential in ungauged basin using basin parameters and SCS-CN method. Appl. Water Sci. 2020, 10, 1–16. [Google Scholar] [CrossRef]
- De Vries, J.J.; Simmers, I. Groundwater recharge: An overview of processes and challenges. Hydrogeol. J. 2002, 10, 5–17. [Google Scholar] [CrossRef]
- Anbarasu, S.; Brindha, K.; Elango, L. Multi-influencing factor method for delineation of groundwater potential zones using remote sensing and GIS techniques in the western part of Perambalur district, southern India. Earth Sci. Inform. 2019, 13, 317–332. [Google Scholar] [CrossRef]
- Scanlon, B.R.; Reedy, R.C.; Stonestrom, D.A.; Prudic, D.E.; Dennehy, K.F. Impact of land use and land cover change on groundwater recharge and quality in the southwestern US. Glob. Chang. Biol. 2005, 11, 1577–1593. [Google Scholar] [CrossRef]
- Kaliraj, S.; Chandrasekar, N.; Magesh, N.S. Evaluation of multiple environmental factors for site-specific groundwater recharge structures in the Vaigai River upper basin, Tamil Nadu, India, using GIS-based weighted overlay analysis. Environ. Earth Sci. 2015, 74, 4355–4380. [Google Scholar] [CrossRef]
- Ahmed, A.; El Ammawy, M.; Hewaidy, A.G.; Moussa, B.; Hafz, N.A.; El Abd, E.S. Mapping of lineaments for groundwater assessment in the Desert Fringes East El-Minia, Eastern Desert, Egypt. Environ. Monit. Assess. 2019, 191, 556. [Google Scholar] [CrossRef]
- Edet, A.; Teme, S.; Okereke, C.; Esu, E. Lineament analysis for groundwater exploration in Precambrian Oban massif and Obudu plateau, SE Nigeria. Int. J. Rock Mech. Min. Sci. Geomech. Abstr. 1996, 5, 215A. [Google Scholar]
- Mabee, S.B.; Hardcastle, K.C.; Wise, D.U. A Method of Collecting and Analyzing Lineaments for Regional-Scale Fractured-Bedrock Aquifer Studies. Ground Water 1994, 32, 884–894. [Google Scholar] [CrossRef]
- Sander, P. Lineaments in groundwater exploration: A review of applications and limitations. Hydrogeol. J. 2006, 15, 71–74. [Google Scholar] [CrossRef]
- Yeh, H.-F.; Lee, C.-H.; Hsu, K.-C.; Chang, P.-H. GIS for the assessment of the groundwater recharge potential zone. Environ. Earth Sci. 2009, 58, 185–195. [Google Scholar] [CrossRef]
- Abdalla, F. Mapping of groundwater prospective zones using remote sensing and GIS techniques: A case study from the Central Eastern Desert, Egypt. J. Afr. Earth Sci. 2012, 70, 8–17. [Google Scholar] [CrossRef]
- Al-Abadi, A.; Al-Shamma’a, A. Groundwater potential mapping of the major aquifer in Northeastern Missan Governorate, South of Iraq by using analytical hierarchy process and GIS. J. Environ. Earth Sci. 2014, 10, 125–149. [Google Scholar]













| Materials | Source |
|---|---|
| ASTER GDEM V3 | https://earthdata.nasa.gov/ |
| Landsat 8 OLI | https://earthexplorer.usgs.gov/ |
| Land use | https://www.agriculture.gov.au/ |
| South Australian soil data | https://data.environment.sa.gov.au/ |
| Rainfall | http://www.bom.gov.au/ |
| Lithology | https://data.gov.au/ |
| Water data | http://waterconnect.gov.au |
| Factor | Major Effect (EA) | Minor Effect (EB) | Proposed Relative Rates (EA + EB) | Proposed Score/Weight of Each Influencing Factor |
|---|---|---|---|---|
| Drainage | 0 | 2 × 0.5 | 1 | 7.7 |
| Soil | 1 × 2 | 0 | 2 | 15.4 |
| Lithology | 1 × 4 | 0 | 4 | 30.8 |
| Land use | 1 × 1 | 3 × 0.5 | 2.5 | 19.2 |
| Rainfall | 0 | 2 × 0.5 | 1 | 7.7 |
| Lineament | 1 × 1 | 0 | 1 | 7.7 |
| Slope | 1 × 1 | 1 × 0.5 | 1.5 | 11.5 |
| Intensity of Importance | Interpretation |
|---|---|
| 1 | Equal Importance |
| 3 | Moderate Importance |
| 5 | Essential or Strong Importance |
| 7 | Very Strong Importance |
| 9 | Extreme Importance |
| 2, 4, 6, 8 | Intermediate values between the two adjacent judgements |
| n | 3 | 4 | 5 | 6 | 7 | 8 | 9 | 10 |
|---|---|---|---|---|---|---|---|---|
| RI | 0.58 | 0.89 | 1.12 | 1.24 | 1.32 | 1.41 | 1.45 | 1.49 |
| PCM | Lithology | Slope | Land Use | Drainage | Lineaments | Rainfall | Soil |
|---|---|---|---|---|---|---|---|
| Lithology | 1 | 3 | 5 | 4 | 5 | 6 | 6 |
| Slope | 1/3 | 1 | 2 | 2 | 4 | 2 | 6 |
| Land use | 1/5 | 1/2 | 1 | 2 | 2 | 3 | 4 |
| Drainage | 1/4 | 1/2 | 1/2 | 1 | 3 | 4 | 5 |
| Lineament | 1/5 | 1/4 | 1/2 | 1/3 | 1 | 2 | 3 |
| Rainfall | 1/6 | 1/2 | 1/3 | 1/4 | 1/2 | 1 | 2 |
| Soil | 1/6 | 1/6 | 1/4 | 1/5 | 1/3 | 1/2 | 1 |
| Totals | 2.32 | 5.92 | 9.58 | 9.78 | 15.83 | 18.50 | 27.00 |
| NM | Lithology | Slope | Land Use | Drainage | Lineaments | Rainfall | Soil | Eigenvector | Factor Influencing % Recharge |
|---|---|---|---|---|---|---|---|---|---|
| Lithology | 0.43 | 0.51 | 0.52 | 0.41 | 0.32 | 0.32 | 0.22 | 0.39 | 39.00 |
| Slope | 0.14 | 0.17 | 0.21 | 0.2 | 0.25 | 0.11 | 0.22 | 0.19 | 19.00 |
| Land use | 0.09 | 0.08 | 0.1 | 0.2 | 0.13 | 0.16 | 0.15 | 0.13 | 13.00 |
| Drainage | 0.12 | 0.08 | 0.05 | 0.1 | 0.19 | 0.22 | 0.19 | 0.13 | 13.00 |
| Lineament | 0.09 | 0.04 | 0.05 | 0.03 | 0.06 | 0.11 | 0.11 | 0.07 | 7.00 |
| Rainfall | 0.07 | 0.08 | 0.03 | 0.03 | 0.03 | 0.05 | 0.07 | 0.05 | 5.00 |
| Soil | 0.07 | 0.03 | 0.03 | 0.02 | 0.02 | 0.03 | 0.04 | 0.03 | 3.00 |
| Totals | 1.00 | 1.00 | 1.00 | 1.00 | 1.00 | 1.00 | 1.00 | 1.00 | 100 |
| Thematic Map | Column Sums from Table 1 | Eigen Vectors Column 8 of Table 2 | Parameter Rank 1 × 2 |
|---|---|---|---|
| Lithology | 2.32 | 0.39 | 0.90 |
| Slope | 5.92 | 0.19 | 1.11 |
| Land use | 9.58 | 0.13 | 1.25 |
| Drainage | 9.78 | 0.13 | 1.31 |
| Lineament | 15.83 | 0.07 | 1.13 |
| Rainfall | 18.50 | 0.05 | 0.99 |
| Soil | 27.00 | 0.03 | 0.89 |
| Principal Eigenvalue (λmax) | 7.56 |
| Factor | FC | CP | % CP | WP | % WP | FR |
|---|---|---|---|---|---|---|
| Rainfall | 1 | 4,932,202 | 69.05 | 1378 | 53.06 | 0.77 |
| 2 | 1,826,364 | 25.57 | 967 | 37.24 | 1.46 | |
| 3 | 384,049 | 5.38 | 252 | 9.70 | 1.80 | |
| 4.03 | ||||||
| Lithology | 1 | 2,787,985 | 39.03 | 667 | 25.68 | 0.66 |
| 2 | 3,592,538 | 50.30 | 1802 | 69.39 | 1.38 | |
| 3 | 762,046 | 10.67 | 128 | 4.93 | 0.46 | |
| 2.50 | ||||||
| Land use | 1 | 260,714 | 3.65 | 61 | 2.35 | 0.64 |
| 2 | 5,755,189 | 80.58 | 1796 | 69.16 | 0.86 | |
| 3 | 1,129,564 | 15.81 | 423 | 16.29 | 1.03 | |
| 2.53 | ||||||
| Soil | 1 | 3,909,809 | 54.74 | 886 | 34.12 | 0.62 |
| 2 | 3,027,704 | 42.39 | 1568 | 60.38 | 1.42 | |
| 3 | 203,117 | 2.84 | 143 | 5.51 | 1.94 | |
| 3.98 | ||||||
| Drainage | 1 | 4,001,885 | 56.03 | 1778 | 68.46 | 1.22 |
| 2 | 2,312,019 | 32.37 | 666 | 25.64 | 0.79 | |
| 3 | 607,213 | 8.50 | 150 | 5.78 | 0.68 | |
| 2.69 | ||||||
| Lineament | 1 | 2,255,576 | 31.58 | 553 | 21.29 | 0.67 |
| 2 | 4,693,893 | 65.72 | 1711 | 65.88 | 1.00 | |
| 3 | 195,672 | 2.74 | 16 | 0.62 | 0.22 | |
| 1.90 | ||||||
| Slope | 1 | 428,728 | 6.00 | 49 | 1.81 | 0.30 |
| 2 | 699,497 | 9.79 | 194 | 7.16 | 0.73 | |
| 3 | 6,014,466 | 84.20 | 2467 | 91.03 | 1.08 | |
| 2.11 | ||||||
| FC = factor class, CP = class pixels, WP = well pixels. | ||||||
| Factor | FR | AHP | MIF |
|---|---|---|---|
| Lineament | 19.60 | 7.10 | 7.40 |
| Slope | 17.69 | 18.69 | 11.1 |
| Lithology | 17.59 | 39.02 | 29.6 |
| Soil | 15.80 | 3.31 | 14.8 |
| Rainfall | 12.32 | 5.37 | 14.8 |
| Drainage | 9.65 | 13.39 | 3.70 |
| Land use | 7.31 | 13.09 | 18.5 |
Publisher’s Note: MDPI stays neutral with regard to jurisdictional claims in published maps and institutional affiliations. |
© 2021 by the authors. Licensee MDPI, Basel, Switzerland. This article is an open access article distributed under the terms and conditions of the Creative Commons Attribution (CC BY) license (http://creativecommons.org/licenses/by/4.0/).
Share and Cite
Ahmed, A.; Ranasinghe-Arachchilage, C.; Alrajhi, A.; Hewa, G. Comparison of Multicriteria Decision-Making Techniques for Groundwater Recharge Potential Zonation: Case Study of the Willochra Basin, South Australia. Water 2021, 13, 525. https://doi.org/10.3390/w13040525
Ahmed A, Ranasinghe-Arachchilage C, Alrajhi A, Hewa G. Comparison of Multicriteria Decision-Making Techniques for Groundwater Recharge Potential Zonation: Case Study of the Willochra Basin, South Australia. Water. 2021; 13(4):525. https://doi.org/10.3390/w13040525
Chicago/Turabian StyleAhmed, Alaa, Chathuri Ranasinghe-Arachchilage, Abdullah Alrajhi, and Guna Hewa. 2021. "Comparison of Multicriteria Decision-Making Techniques for Groundwater Recharge Potential Zonation: Case Study of the Willochra Basin, South Australia" Water 13, no. 4: 525. https://doi.org/10.3390/w13040525
APA StyleAhmed, A., Ranasinghe-Arachchilage, C., Alrajhi, A., & Hewa, G. (2021). Comparison of Multicriteria Decision-Making Techniques for Groundwater Recharge Potential Zonation: Case Study of the Willochra Basin, South Australia. Water, 13(4), 525. https://doi.org/10.3390/w13040525

