Development of a Hydrodynamic-Based Flood-Risk Management Tool for Assessing Redistribution of Expected Annual Damages in a Floodplain
Abstract
:1. Introduction
1.1. Normative Design Criteria
1.2. Probability-Based Standards
1.3. Risk-Based Assessment
1.4. Research Philosophy and Objectives
2. Literature Review
2.1. Risk Redistribution in a Floodplain
2.1.1. Residual Risk
2.1.2. Induced Risk
2.1.3. Floodplain Dynamics
2.1.4. Socioeconomic Development
2.2. Expected Annual Damages
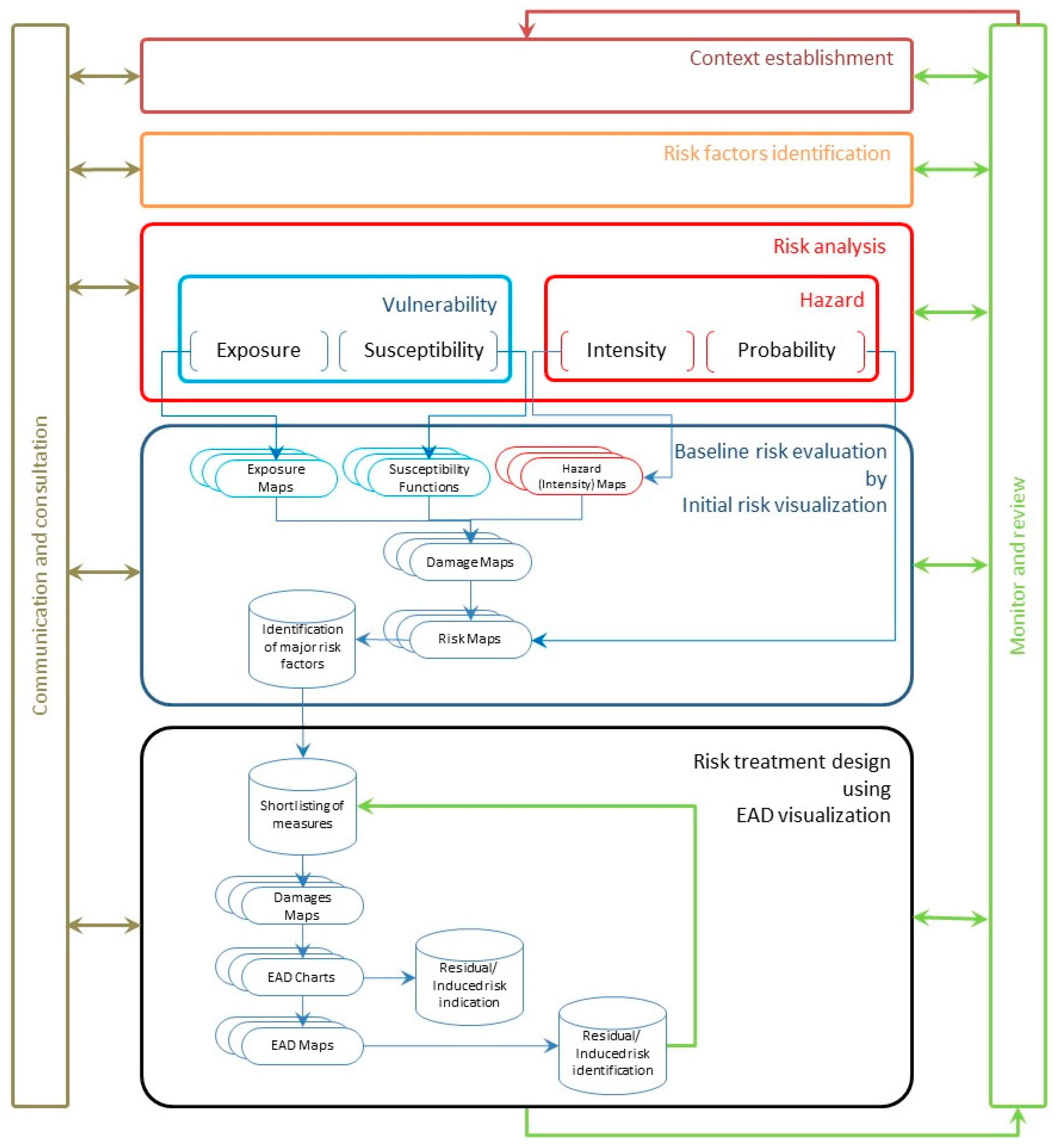
3. Method and Analysis
3.1. Risk Context and Factors
3.2. Risk Analysis
3.3. Initial Risk Visualization
3.3.1. Exposure Map of the Study Area
3.3.2. Probability Analysis
3.3.3. Flood-Intensity Maps
3.3.4. Susceptibility Functions
3.3.5. Flood-Damage Maps
3.3.6. Baseline Risk Map
3.4. EAD Visualization
Existing Mitigation Measures
3.5. Existing Damage and EAD Maps
3.5.1. Residual Risk Indication
3.5.2. Existing EAD Charts
4. Conclusions and Recommendations
- A generalized approach was developed for a risk-based flood-management approach for the design of structural measures.
- The EAD maps were developed considering a range of possible flood events with a range of probabilities. These maps considered the marginal increase in loss against the incremental probability of the event to ensure that risk thus calculated counts the probable nature of flood losses.
- These maps not only provide the initial distribution of risk in a floodplain but also are able to envisage the redistribution of risk after a flood management measure is implemented.
- The proposed method is based on the philosophy to consider all floods and all scenarios (pre- and post-measure); therefore, these maps have the capability to envisage the potential risks in a floodplain even after a measure is applied.
- These maps also have the capability to design nonstructural measures (although not covered in this study).
Author Contributions
Funding
Institutional Review Board Statement
Informed Consent Statement
Data Availability Statement
Conflicts of Interest
Appendix A


References
- Van Duivendijk, J. Assessment of Flood Management Options. In Assessment of Flood Control and Management Options; World Commission on Dams: Cape Town, South Africa, 1999. [Google Scholar]
- Pilon, P.J. Guidelines for Reducing Flood Losses; United Nations-Hqrs. (UN): New York, NY, USA, 2002; Available online: https//www.unisdr.org/we/inform/publications/558 (accessed on 10 November 2021). [CrossRef] [Green Version]
- Association of State Floodplain Managers; ASFPM; Ink, L.S. No Adverse Impact: A Toolkit for Common Sense Floodplain Management; Larson, L.A., Klitzke, M.J., Brown, D.A., Eds.; Association of State Floodplain Managers: Madison, WI, USA, 2003. [Google Scholar]
- White, G.F.; Flood, N.; Forum, P. Reducing Flood Losses: Is the 1% Chance (100-year) Flood Standard Sufficient? In Proceedings of the 2004 Assembly Gilbert F. White National Flood Policy Forum, Washington, DC, USA, 21–22 September 2004. [Google Scholar]
- Collins, E.; Simpson, L. The impact of climate change on insuring flood risk. In Proceedings of the Biennial Convention, Institute of Actuaries of Australia, Christchurch, New Zealand, 23–26 September 2007. [Google Scholar]
- Collins, E.; Simpson, L. Flood risk-The impact of climate change. Proc. Inst. Civ. Eng. Civ. Eng. 2002, 150, 22–24. [Google Scholar] [CrossRef]
- Sikorska-Senoner, A.E.; Seibert, J. Flood-type trend analysis for alpine catchments. Hydrol. Sci. J. 2020, 65, 1281–1299. [Google Scholar] [CrossRef]
- Borrows, P.; de Bruin, D. The management of riverine flood risk. Irrig. Drain. 2006, 55, S151–S157. [Google Scholar] [CrossRef]
- Petry, B. Keynote lecture: Coping with floods: Complementarity of structural and non-structural measures. In Flood Defence; Science Press: New York, NY, USA, 2002; pp. 60–70. [Google Scholar]
- White, G.F.; Kates, R.W.; Burton, I. Knowing better and losing even more: The use of knowledge in hazards management. Glob. Environ. Chang. Part B Environ. Hazards 2001, 3, 81–92. Available online: http://www.sciencedirect.com/science/article/B6VPC-44RNRCB-1/2/b6c636431e506950dce2076ce65cc368 (accessed on 16 November 2021). [CrossRef] [Green Version]
- Hoes, O.; Schuurmans, W. Flood standards or risk analyses for polder management in the Netherlands. Irrig. Drain. 2006, 55, S113–S119. [Google Scholar] [CrossRef]
- Andjelkovic, I. Guidelines on Non-Structural Measures in Urban Flood Management; UNESCO, International Hydrological Programme: Paris, France, 2001. [Google Scholar]
- Nathwani, J.S.; Lind, N.C.; Pandey, M.D. Affordable Safety by Choice: The Life Quality Method; University of Waterloo: Waterloo, ON, Canada, 1997. [Google Scholar]
- Schanze, J.; Zeman, E.; Marsalek, J. Flood Risk Management: Hazards, Vulnerability and Mitigation Measures; Springer: Berlin/Heidelberg, Germany, 2006. [Google Scholar]
- Pistrika, A.K.; Tsakiris, G. Flood risk assessment: A methodological framework. In Proceedings of the Water Resources Management: New Approaches and Technologies, Chania, Crete, Greece, 14–16 June 2007. [Google Scholar]
- WMO; APFM. Integrated Flood Management Concept Paper; World Meteorological Organization: Geneva, Switzerland, 2009; Volume 7. [Google Scholar]
- Chetty, K.; Smithers, J. Continuous simulation modelling for design flood estimation in South Africa: Preliminary investigations in the Thukela catchment. Phys. Chem. Earth Parts A/B/C 2005, 30, 634–638. Available online: http://www.sciencedirect.com/science/article/pii/S1474706505000732 (accessed on 20 November 2021). [CrossRef]
- Wobus, C.; Zheng, P.; Stein, J.; Lay, C.; Mahoney, H.; Lorie, M.; Mills, D.; Spies, R.; Szafranski, B.; Martinich, J. Projecting Changes in Expected Annual Damages from Riverine Flooding in the United States. Earths Futur. 2019, 7, 516–527. [Google Scholar] [CrossRef]
- Diaconu, D.C.; Costache, R.; Popa, M.C. An Overview of Flood Risk Analysis Methods. Water 2021, 13, 474. [Google Scholar] [CrossRef]
- Wagner, S.; Souvignet, M.; Walz, Y.; Balogun, K.; Komi, K.; Kreft, S.; Rhyner, J. When does risk become residual? A systematic review of research on flood risk management in West Africa. Reg. Environ. Chang. 2021, 21, 84. [Google Scholar] [CrossRef]
- Alkema, D.; Middelkoop, H. The Influence of floodplain Compartmentalization on flood risk within the Rhine-Meuse Delta. In Flood Risk Management in Europe: Innovation in Policy and Practice; Begum, S., Stive, M.J.F., Hall, J.W., Eds.; Springer: Dordrecht, The Netherlands, 2007; pp. 21–42. ISBN 978-1-40120-4199-0. [Google Scholar]
- WMO; Ministry_Zambia; APFM. Strategy for Flood Management for Kafue River Basin, Zambia; Associated Programme Flood Management; World Meteorological Organization: Geneva, Switzerland, 2007. [Google Scholar]
- Genovese, E. A Methodological Approach to Land Use-Based Flood Damage Assessment in Urban Areas: Prague Case Study; Institute for Environment and Sustainability: Ispra, Italy, 2006. [Google Scholar]
- De Salvo, M.; Capitello, R.; Gaudenzi, B.; Begalli, D. Risk management strategies and residual risk perception in the wine industry: A spatial analysis in Northeast Italy. Land Use Policy 2019, 83, 47–62. [Google Scholar] [CrossRef]
- Li, C.; Cheng, X.; Li, N.; Du, X.; Yu, Q.; Kan, G. A Framework for Flood Risk Analysis and Benefit Assessment of Flood Control Measures in Urban Areas. Int. J. Environ. Res. Public Health Artic. 2016, 13, 787. [Google Scholar] [CrossRef] [PubMed] [Green Version]
- Carter, N.T. Flood Risk Management: Federal Role in Infrastructure; Congressional Research Service: Washington, DC, USA, 2005.
- Criss, R.E.; Shock, E.L. Flood enhancement through flood control. Geology 2001, 29, 875–878. [Google Scholar] [CrossRef]
- Everard, M. Investing in sustainable catchments. Sci. Total Environ. 2004, 324, 1–24. [Google Scholar] [CrossRef]
- Pinter, N.; Huthoff, F.; Dierauer, J.; Remo, J.W.F.; Damptz, A. Modeling residual flood risk behind levees, Upper Mississippi River, USA. Environ. Sci. Policy 2016, 58, 131–140. [Google Scholar] [CrossRef]
- Majewski, W. New approach to flood management. Publ. Inst. Geophys. Polish Acad. Sci. Warszawa Pol. 2007, 401, 149–158. [Google Scholar]
- Penning-Rowsell, E.C.; Green, C.H. Enhanced appraisal of flood alleviation benefits. In New Approaches and Lessons from Experience; Wiley: London, UK, 2000; Volume I, pp. 214–238. [Google Scholar] [CrossRef]
- Carton, L. Strengths and Weaknesses of Spatial Language: Mapping Activities as Debating Instrument in a Spatial Planning Process; FIG XXII International Congress: Washington, DC, USA, 2002; p. 13. [Google Scholar]
- Tariq, M.A.U.R.; van de Giesen, N.; Hoes, O. Risk-based assessment of coalesced response of embankments and flood zoning, employing EAD: The Chenab River case study. J. Hydroinformatics 2013, 27, 1957–1966. [Google Scholar]
- Tariq, M.A.U.R.; Hoes, O.A.C.; Van de Giesen, N.C. Development of a risk-based framework to integrate flood insurance. J. Flood Risk Manag. 2014, 7, 291–307. [Google Scholar] [CrossRef]
- Tucci, C.E.M. Urban Flooding; The Federal Public Ministry (MPF): Porto Alegre, Brazil, 2002. [Google Scholar]
- De Bruijn, K.M.; van Beek, E. Resilience and Flood Risk Management: A Systems Approach Applied to Lowland Rivers. Ph.D. Thesis, Technische Universiteit Delft, Delft, The Netherlands, 2005. [Google Scholar]
- Di Baldassarre, G.; Laio, F.; Montanari, A. Design flood estimation using model selection criteria. Phys. Chem. Earth Parts A/B/C 2009, 34, 606–611. [Google Scholar] [CrossRef]
- Tucci, C.E.M. Urban Flood Management; World Meteorological Organization: Porto Alegre, RS, Brazil, 2007. [Google Scholar]
- Tucci, C.E.M.; Villanueva, A.O.N. Flood control measures in União da Vitoria and Porto União: Structural vs. non-structural measures. Urban Water 1999, 1, 177–182. [Google Scholar] [CrossRef]
- Yoe, C. Framework for Estimating National Economic Development Benefits and Other Beneficial Effects of Flood Warning and Preparedness Systems; U.S. Army Corps of Engineers: Washington, DC, USA, 1994. [Google Scholar]
- Olsen, A.S.; Zhou, Q.; Linde, J.J.; Arnbjerg-Nielsen, K. Comparing methods of calculating expected annual damage in urban pluvial flood risk assessments. Water 2015, 7, 255–270. [Google Scholar] [CrossRef] [Green Version]
- Erdlenbruch, K.; Thoyer, S.; Grelot, F.; Kast, R.; Enjolras, G. Risk-sharing policies in the context of the French Flood Prevention Action Programmes. J. Environ. Manag. 2009, 91, 363–369. [Google Scholar] [CrossRef] [PubMed] [Green Version]
- Purdy, G. ISO 31000:2009-Setting a New Standard for Risk Management. Risk Anal. 2010, 30, 881–886. [Google Scholar] [CrossRef] [PubMed]
- Jonkman, S.N.; Bockarjova, M.; Kok, M.; Bernardini, P. Integrated hydrodynamic and economic modelling of flood damage in the Netherlands. Ecol. Econ. 2008, 66, 77–90. [Google Scholar] [CrossRef]
- Vrijling, J.K. Probabilistic design of water defense systems in The Netherlands. Reliab. Eng. Syst. Saf. 2001, 74, 337–344. [Google Scholar] [CrossRef]
- Tzioutzios, C.; Kastridis, A. Multi-Criteria Evaluation (MCE) Method for the Management of Woodland Plantations in Floodplain Areas. ISPRS Int. J. Geo-Inf. 2020, 9, 725. [Google Scholar] [CrossRef]
- Addy, S.; Wilkinson, M.E. Representing natural and artificial in-channel large wood in numerical hydraulic and hydrological models. WIREs Water 2019, 6, e1389. [Google Scholar] [CrossRef] [Green Version]
- Blanchard-Boehm, R.D.; Berry, K.A.; Showalter, P.S. Should flood insurance be mandatory? Insights in the wake of the 1997 New Year’s Day flood in Reno Sparks, Nevada. Appl. Geogr. 2001, 21, 199–221. [Google Scholar] [CrossRef]
- Li, Y.; Zhang, Z.; Gong, S.; Liu, M.; Zhao, Y. Risk assessment of rainstorm disasters under different return periods: A case study of Bohai Rim, China. Ocean Coast. Manag. 2020, 187, 105107. [Google Scholar] [CrossRef]
- Tariq, M.A.U.R.; Farooq, R.; Giesen, N. van de A Critical Review of Flood Risk Management and the Selection of Suitable Measures. Appl. Sci. 2020, 10, 8752. [Google Scholar] [CrossRef]
- Tariq, M.A.U.R.; Farooq, R.; Van De Giesen, N. Development of a Preliminary-Risk-Based Flood Management Approach to Address the Spatiotemporal Distribution of Risk under the Kaldor-Hicks Compensation Principle. Appl. Sci. 2020, 10, 9045. [Google Scholar] [CrossRef]
- ADCP; UNDP. Integrated Flood Risk Management in Asia: A Primer; RMIT University: Melbourne, Australia, 2005; p. 332. [Google Scholar]
- Messner, F.; Penning-Rowsell, E.; Green, C.; Tunstall, S.; Van Der Veen, A.; Tapsell, S.; Wilson, T.; Krywkow, J.; Logtmeijer, C.; Fernández-bilbao, A.; et al. Evaluating Flood Damages: Guidance and Recommendations on Principles and Methods; FLOODsite Consortium, European Union, Helmholz Unweltforschungszentrum (UFZ): Leipzig, Germany, 2007. [Google Scholar]
- Apel, H.; Merz, B.; Thieken, A.H. Influence of dike breaches on flood frequency estimation. Comput. Geosci. 2009, 35, 907–923. [Google Scholar] [CrossRef] [Green Version]
- Kron, W. Flood Risk = Hazard • Values • Vulnerability. Water Int. 2005, 30, 58–68. [Google Scholar] [CrossRef]
- NESPak. Second Flood Protection Sector Project–Package C Strengthening Flood Forecasting, Management and Warning System; Federal Flood Commission of Pakistan: Islamabad, Pakistan, 2008; Volume 1. [Google Scholar]
- Tariq, M.A.U.R.; van de Giesen, N.; Janjua, S.; Shahid, M.L.U.R.; Farooq, M.R. An Engineering Perspective of Water Sharing Issues in Pakistan. Water 2020, 12, 477. [Google Scholar] [CrossRef] [Green Version]
- Landuyt, L.; Van Coillie, F.M.B.; Vogels, B.; Dewelde, J.; Verhoest, N.E.C. Towards Operational Flood Monitoring in Flanders Using Sentinel-1. IEEE J. Sel. Top. Appl. Earth Obs. Remote Sens. 2021, 14, 11004–11018. [Google Scholar] [CrossRef]
- Ghasemigoudarzi, P.; Huang, W.; De Silva, O.; Yan, Q.; Power, D.T. Flash flood detection from CYGNSS data using the RUSBoost algorithm. IEEE Access 2020, 8, 171864–171881. [Google Scholar] [CrossRef]
- Francés, F.; Botero, B.A. Flood frequency analysis for extreme events. In Advances in Urban Flood Management. Taylor & Francis/Balkema; Ashley, R., Garvin, S., Pasche, E., Vassilopoulos, A., Zevenbergen, C., Eds.; CRC Press: Boca Raton, FL, USA, 2007; pp. 123–138. [Google Scholar]
- Ahmad, I. Design Flood. PC Based Hydraulic Design Packages. p. A Flood Hydrograph PC Based Package. 1994. Available online: https://global.hauraton.com/en/hydraulic-design-software/ (accessed on 25 November 2021).
- Lehner, B.; Verdin, K.; Jarvis, A. USGS HydroSHEDS; U.S. Geological Survey: Reston, VA, USA, 2008.
- Deltares. SOBEK 1DFLOW (Rural)-Deltares 2021. Available online: https://www.deltares.nl/en/software/module/sobek-1dflow-rural/ (accessed on 28 November 2021).
- Te Chow, V.; Maidment, D.R.; Mays, L.W. Applied Hydrology; McGraw-Hill: New York, NY, USA, 1988. [Google Scholar]
- NESPak; Delft-Hydraulics. Floodplain and Flood Risk Mapping; Federal Flood Commission of Pakistan: Islamabad, Pakistan, 2008; Volume 1. [Google Scholar]
- Yi, C.S.; Lee, J.H.; Shim, M.P. GIS-based distributed technique for assessing economic loss from flood damage: Pre-feasibility study for the Anyang Stream Basin in Korea. Nat. Hazards 2010, 55, 251–272. [Google Scholar] [CrossRef]
- Smith, D.I. Flood damage estimation-A review of urban stage-damage curves and loss functions. Water SA 1994, 20, 231–236. [Google Scholar]
- Middelmann-Fernandes, M.H. Flood damage estimation beyond stage-damage functions: An Australian example. J. Flood Risk Manag. 2010, 3, 88–96. [Google Scholar] [CrossRef]
- Douben, K.-J. Characteristics of river floods and flooding: A global overview, 1985–2003. Irrig. Drain. 2006, 55, 9–21. [Google Scholar] [CrossRef]
- Chen, Y.F. A New Weighted Function Moments Method to Estimate Parameters of P-III Distribution with Historical Floods; Hohai University Press: Nanjing, China, 1999. [Google Scholar]
- Wang, Y.; Xiang, L. Study on flood damage assessment modes of different scales in China. In Flood Defence; Seience Press: New York, NY, USA, 2002. [Google Scholar]
- ANFAS. Literature Review for a Socio-Economic Impacts Assessment Procedure for Qianliang Hu Detention Basin, Hunan Province, China, Yangtze River Flood Control and Management Project. 2003. Available online: https://d1rkab7tlqy5f1.cloudfront.net/TBM/Over%20faculteit/Afdelingen/Values%2C%20Technology%20and%20Innovation/People/Full%20Professors/Pieter%20van%20Gelder/Citations/citatie119.pdf (accessed on 9 December 2021).
- Veerbeek, W. Flood induced indirect hazard loss estimation models. In Advances in Urban Flood Management. Taylor & Francis/Balkema; Ashley, R., Garvin, S., Pasche, E., Vassilopoulos, A., Zevenbergen, C., Eds.; CRC Press: Boca Raton, FL, USA, 2007; pp. 195–212. [Google Scholar]
- Saleem, M.U.; Iqbal, N.; Iqbal, S.; Bin Khalid, U.; Iram, A.; Akhter, M.; Latif, T.; Awan, T.H. Reduced water use and labor cost and increased productivity of direct seeded basmati rice in Punjab, Pakistan. Sarhad J. Agric. 2020, 36, 603–611. [Google Scholar] [CrossRef]
- Tariq, M.A.U.R.; van de Giesen, N. Floods and flood management in Pakistan. Phys. Chem. Earth Parts A/B/C 2012, 47–48, 11–20. [Google Scholar] [CrossRef]










Publisher’s Note: MDPI stays neutral with regard to jurisdictional claims in published maps and institutional affiliations. |
© 2021 by the authors. Licensee MDPI, Basel, Switzerland. This article is an open access article distributed under the terms and conditions of the Creative Commons Attribution (CC BY) license (https://creativecommons.org/licenses/by/4.0/).
Share and Cite
Tariq, M.A.U.R.; Muttil, N.; Rajabi, Z.; Hussein, M.; Shah, M.I.; Shahid, M.L.U.R.; Janjua, S.; Farooq, R.; Ng, A.W.M. Development of a Hydrodynamic-Based Flood-Risk Management Tool for Assessing Redistribution of Expected Annual Damages in a Floodplain. Water 2021, 13, 3562. https://doi.org/10.3390/w13243562
Tariq MAUR, Muttil N, Rajabi Z, Hussein M, Shah MI, Shahid MLUR, Janjua S, Farooq R, Ng AWM. Development of a Hydrodynamic-Based Flood-Risk Management Tool for Assessing Redistribution of Expected Annual Damages in a Floodplain. Water. 2021; 13(24):3562. https://doi.org/10.3390/w13243562
Chicago/Turabian StyleTariq, Muhammad Atiq Ur Rehman, Nitin Muttil, Zohreh Rajabi, Maha Hussein, Muhammad Izhar Shah, Muhammad Laiq Ur Rahman Shahid, Shahana Janjua, Rashid Farooq, and Anne W. M. Ng. 2021. "Development of a Hydrodynamic-Based Flood-Risk Management Tool for Assessing Redistribution of Expected Annual Damages in a Floodplain" Water 13, no. 24: 3562. https://doi.org/10.3390/w13243562
APA StyleTariq, M. A. U. R., Muttil, N., Rajabi, Z., Hussein, M., Shah, M. I., Shahid, M. L. U. R., Janjua, S., Farooq, R., & Ng, A. W. M. (2021). Development of a Hydrodynamic-Based Flood-Risk Management Tool for Assessing Redistribution of Expected Annual Damages in a Floodplain. Water, 13(24), 3562. https://doi.org/10.3390/w13243562

