Flow Rate Measurement of Production Profile Logging Using Thermal Method
Abstract
:1. Introduction
2. Theoretical Research
3. Design
3.1. Measurement Principle
3.2. Design of Probe
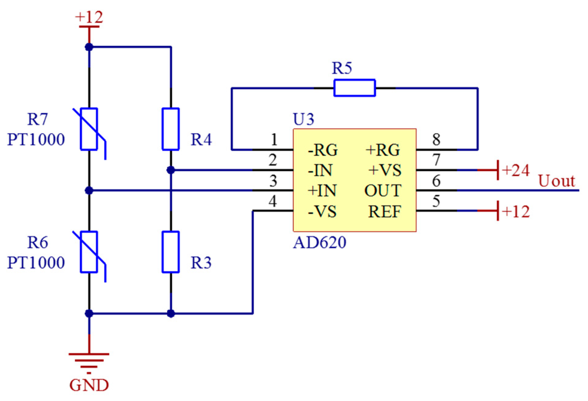
3.3. Temperature Sensor
3.4. Measuring Circuit
4. Simulation Study on Temperature Rise of Heating Wire Changing with Flow Rate
4.1. Meshing
4.2. FLUENT Boundary Condition Setting
- (a)
- Mass conservation equation:
- (b)
- Momentum conservation equation:
- (a)
- Mass conservation equation:
- (b)
- Momentum conservation equation:
- (c)
- Turbulent kinetic energy equation:
- (d)
- The dissipation rate equation of turbulent energy:
- The temperature of the fluid in the pipe is constant at 25 °C, and it is a non-Newtonian fluid.
- The inner wall of the casing is smooth, the temperature is 25 °C and there is no heat exchange with the fluid.
- The flow pattern of the fluid is calculated according to the calculation formula of Reynolds number. The fluid is single-phase oil and single-phase water, and the physical parameters are shown in Table 1.
- The structure of the temperature sensor is simplified as a rectangle of 4 mm × 10 mm, and its material is nickel chromium alloy. The physical parameters are shown in Table 1.
- Since the temperature sensor is set to correct the background temperature, the use of Fluent simulation is mainly to get the temperature changes, so the model of the temperature sensor has not been established.
4.3. Single-Phase Water Medium
4.4. Single-Phase Oil Medium
4.5. Result Analysis at Different Medium
4.6. Study on Steady State Time of Heating Wire Temperature Rise
4.6.1. Simulation Results and Data Analysis in Single-Phase Water
4.6.2. Simulation Results and Data Analysis in Single-Phase Oil
4.6.3. Comparative Analysis of Simulation Results in Water and Oil
4.6.4. Comparative Analysis of Simulation Results in Water and Oil
5. Dynamic Experimental
5.1. Multiphase Flow Simulation Experimental Facility
5.2. Dynamic Experimental of DTFM on Multiphase Flow Facility
5.2.1. The Experiment of Single-Phase Water and Single-Phase Medium
5.2.2. Comparison of Dynamic Experiment and Simulation Study
6. Conclusions
- The temperature field inside the measuring device is simulated by Fluent. The temperature rise with time is obtained. With the increase of flow rate, the temperature rise on the DTFM changes less. The larger the heating power is, the more obvious the temperature field changes. However, when the flow rate is less than 20 m3/d, the resolution of the sensor is higher. When the flow rate is more than 20 m3/d, the resolution decreases. The accurate simulation results provide a theoretical basis for dynamic experimental research.
- The relationship between the heating time and the heating power is obtained through the simulation experiment. Whether the medium is water or oil, the heating time of the heating wire can be considered as reaching the steady state after 40s, which provides the theoretical results of the heating time for the dynamic experimental.
- Dynamic experimental is carried out on a multiphase flow simulation experimental facility. The results show that when the medium is single-phase water and single-phase oil, the DTFM has good response characteristics when the flow rate is less than 20 m3/d and has good flow resolution. This is the same as the result of numerical simulation, and also shows that the DTFM is suitable for low flow measurement. It provides a theoretical basis for practical application.
- The research of theoretical and dynamic experimental proves that it is feasible to use the thermal flowmeter to measure the flow rate of underground liquid. The research of DTFM provides a new idea with the characteristics of high reliability, no movable parts, high accuracy of low flow measurement and small disturbance to fluid for downhole flow measurement, which has a strong application value.
Author Contributions
Funding
Data Availability Statement
Acknowledgments
Conflicts of Interest
References
- Yoder, J. Technology Upgrades Enhance Turbine Flowmeter Reliability. Flow Control 2012, 18, 36. [Google Scholar]
- Yoder, J. Turbine Flowmeters an Industry Standard Faces New Competition. Flow Control 2009, 12, 38. [Google Scholar]
- Denes Bolza. Turbine flowmeters: Simple elegance. Process. Control Eng. 2004, 57, 21–22. [Google Scholar]
- Cheesewright, R.; Clark, C. Step response tests on turbine flowmeters in liquid flows. Proc. Inst. Mech. Eng. Part A J. Power Energy 1997, 211, 321–330. [Google Scholar] [CrossRef]
- Guibo, Z.; Ningde, J.; Xiaohui, J. Gas–liquid two phase flow measurement method based on combination instrument of turbine flowmeter and conductance sensor. Int. J. Multiph. Flow 2008, 34, 1031–1041. [Google Scholar]
- Jinhai, H.; Xingbin, L.; Yuhui, Z. A new flowmeter for measuring oil—water two—phase flow. Well Logging Technol. 1999, 23, 292–294. [Google Scholar]
- Jinhai, H.; Xingbin, L.; Jiaqing, Z. Field Applications of Conductivity Correlated Flow Rae Logging Tool. Well Logging Technol. 2004, 28, 26–30. [Google Scholar]
- Fisher, M.J.; Davies, P. Correlation measurements in a non-frozen pattern of turbulence. J. Fluid Mech. 1964, 18, 97–116. [Google Scholar] [CrossRef]
- Lucas, G.P.; Cory, J.C.; Waterfall, R.C. A six-electrode local probe for measuring solids velocity and volume fraction profiles in solids-water flows. Meas. Sci. Technol. 2000, 11, 1498–1509. [Google Scholar] [CrossRef]
- Yingwei, L.; Xiaoming, L. Sensing characteristics of conductance sensor for measuring the volume fraction and axial velocity in oil-water pipe flow. Int. J. Simul. Process Modell. 2012, 7, 98. [Google Scholar] [CrossRef]
- Tiejun, L.; Tongsheng, G.; Yinjia, C. Development of an Electromagnetic Flowmeter with Dual Frequency Excitation. Telkomnika Indones. J. Electr. Eng. 2012, 10, 362–366. [Google Scholar]
- Baker, R.C. On the concept of virtual current as a means to enhance verification of electromagnetic flowmeters. Meas. Sci. Technol. 2011, 22, 105403. [Google Scholar] [CrossRef]
- Adamovskii, L.A. Vortex electromagnetic flowmeter-counter for liquids with ionic conductivity. Meas. Tech. 2008, 51, 1191–1199. [Google Scholar] [CrossRef]
- Clarke, D.W.; Hemp, J. Eddy-current effects in an electromagnetic flowmeter. Flow Meas. Instrum. 2009, 20, 22–37. [Google Scholar] [CrossRef]
- Heuiser, B. Thermal mass flowmeters improve fuel-gas measurement accuracy. Power 2002, 146, 16–20. [Google Scholar]
- Marshall, R. Chemical Engineering Group. Thermal mass flowmeter boasts accuracy of a premium unit. Chem. Eng. 2004, 111, 13–15. [Google Scholar]
- Bartos, F.J. Tame Flow disturbances with this thermal mass flowmeter. Control Eng. 1995, 42, 142–143. [Google Scholar]
- Waters, B.C. Thermal mass flowmeters. Control Eng. 2005, 32, 150. [Google Scholar]
- Olin, J.G. A New Paradigm for Thermal Dispersion Mass Flowmeters. Flow Control 2013, 19, 20–23. [Google Scholar]
- Yaghmourali, Y.V.; Ahmadi, N.; Ab Ba Spour-Sani, E. A thermal-calorimetric gas flow meter with improved isolating feature. Microsyst. Technol. 2016, 23, 1–10. [Google Scholar] [CrossRef]
- Horning, M.A.; Rikesh, S.; Nathan, I. Design of a Low-Cost Thermal Dispersion Mass Air Flow (MAF) Sensor. Sens. Imaging Int. J. 2018, 19, 21. [Google Scholar] [CrossRef]
- Lyu, G.; Zhang, J.; Wang, C.; Wang, K.; Zhang, Y.; Jiang, X. Fiber Bragg Grating Thermal Gas Flow Sensor by 980nm Laser Heating. In Proceedings of the 2018 International Conference on Optoelectronics and Measurement, Hangzhou, China, 1 January 2020. [Google Scholar]
- Churchill, S.W.; Bernstein, M. A Correlating Equation for Forced Convection from Gases and Liquids to a Circular Cylinder in Crossflow. J. Heat Transf. 1977, 99, 300–306. [Google Scholar] [CrossRef]
- Van Dudheusden, B.W. Silicon thermal flow sensors. Sens. Actuators A Phys. 1992, 30, 5–26. [Google Scholar] [CrossRef]
- Reyes-Romero, D.F.; Cubukcu, A.S.; Urban, G.A. Measurement and simulation of the frequency response of a thermal flow sensor at different flow speeds. Sens. Actuators A Phys. 2013, 189, 168–176. [Google Scholar] [CrossRef]
- Sofiane, B.; Syamlal, M.; Obrien, T.J. Evaluation of boundary conditions used to model dilute, turbulent gas/solids flows in a pipe. Powder Technol. 2005, 156, 62–72. [Google Scholar]
- Balakin, B.V.; Hoffmann, A.C.; Kosinski, P.; Istomin, V.A.; Chuvilin, E.M. Combined CFD/Population Balance Model for Gas Hydrate Particle Size Prediction in Turbulent Pipeline Flow. AIP Conf. Proc. 2010, 1281, 151–154. [Google Scholar]



















| Material | Density (kg/m3) | Cp (j/kg·k) | Thermal Conductivity (w/m·k) | Viscosity (kg/m·s) |
|---|---|---|---|---|
| Water | 998.2 | 4182 | 0.6 | 0.001003 |
| Oil | 879.625 | 1857 | 0.127 | 0.0392712 |
| Heating wire | 7200 | 450 | 16.8 | - |
| Flow (m3/d) | 1 | 3 | 5 | 10 | 15 | 20 | 25 | 30 |
|---|---|---|---|---|---|---|---|---|
| Initial fluid temperature (°C) | 25 | 25 | 25 | 25 | 25 | 25 | 25 | 25 |
| Measuring point temperature (°C) | 30.18 | 28.88 | 27.74 | 26.7 | 26.33 | 26.13 | 26.01 | 25.93 |
| Temperature Rise (°C) | 5.18 | 3.88 | 2.74 | 1.7 | 1.33 | 1.13 | 1.01 | 0.93 |
Publisher’s Note: MDPI stays neutral with regard to jurisdictional claims in published maps and institutional affiliations. |
© 2021 by the authors. Licensee MDPI, Basel, Switzerland. This article is an open access article distributed under the terms and conditions of the Creative Commons Attribution (CC BY) license (https://creativecommons.org/licenses/by/4.0/).
Share and Cite
Yang, Y.; Jiang, Z.; Liu, X.; Liu, W.; Han, L.; Yang, L. Flow Rate Measurement of Production Profile Logging Using Thermal Method. Water 2021, 13, 1544. https://doi.org/10.3390/w13111544
Yang Y, Jiang Z, Liu X, Liu W, Han L, Yang L. Flow Rate Measurement of Production Profile Logging Using Thermal Method. Water. 2021; 13(11):1544. https://doi.org/10.3390/w13111544
Chicago/Turabian StyleYang, Yuntong, Zhaoyu Jiang, Xingbin Liu, Wancun Liu, Lianfu Han, and Lin Yang. 2021. "Flow Rate Measurement of Production Profile Logging Using Thermal Method" Water 13, no. 11: 1544. https://doi.org/10.3390/w13111544
APA StyleYang, Y., Jiang, Z., Liu, X., Liu, W., Han, L., & Yang, L. (2021). Flow Rate Measurement of Production Profile Logging Using Thermal Method. Water, 13(11), 1544. https://doi.org/10.3390/w13111544
