Exploring the Interactions of Physical, Chemical and Biological Variables of an Urban River Using Network Analysis
Abstract
1. Introduction
2. Methods
2.1. Study Area—The River Medlock, Greater Manchester, U.K.
2.2. Samples
2.3. Data Analysis
2.3.1. Creation of the Network Using Ecolo_Works Pipeline
2.3.2. NetworkCreate and NetworkMerger
2.3.3. Biological and Environmental (BIOENV) Analysis
3. Results
3.1. Benthic Macroinvertebrates and Physicochemical Variables
3.2. Physicochemical Variables and Benthic Macroinvertebrates
3.3. Physicochemical—Physicochemical Relationships
3.4. BIOENV Analysis
4. Discussion and Conclusions
Author Contributions
Funding
Conflicts of Interest
References
- Ramírez, A.; Gutiérrez-Fonseca, P.E. Functional feeding groups of aquatic insect families in Latin America: A critical analysis and review of existing literature. Rev. Biol. Trop. 2014, 62, 155–167. [Google Scholar] [CrossRef] [PubMed]
- Kenney, M.; Sutton-Grier, A.; Smith, R.; Gresens, S. Benthic macroinvertebrates as indicators of water quality: The intersection of science and policy. Terr. Arthropod Rev. 2010, 2, 99–128. [Google Scholar]
- Morley, S.A.; Karr, J.R. Assessing and restoring the health of urban streams in the Puget Sound Basin. Conserv. Biol. 2002, 16, 1498–1509. [Google Scholar] [CrossRef]
- Lau, M.K.; Borrett, S.R.; Baiser, B.; Gotelli, N.J.; Ellison, A.M. Ecological network metrics: Opportunities for synthesis. Ecosphere 2017, 8, e01900. [Google Scholar] [CrossRef]
- Chin, A. Urban transformation of river landscapes in a global context. Geomorphology 2006, 79, 460–487. [Google Scholar] [CrossRef]
- Dudgeon, D. Responses of benthic macroinvertebrate communities to altitude and geology in tributaries of the Sepik River (Papua New Guinea): The influence of taxonomic resolution on the detection of environmental gradients. Freshw. Biol. 2012, 57, 1794–1812. [Google Scholar] [CrossRef]
- Francis, R.A. Positioning urban rivers within urban ecology. Urban. Ecosyst. 2012, 15, 285–291. [Google Scholar] [CrossRef]
- Gregory, K.J. The human role in changing river channels. Geomorphology 2006, 79, 172–191. [Google Scholar] [CrossRef]
- McGrane, S.J. Impacts of urbanisation on hydrological and water quality dynamics, and urban water management: A review. Hydrol. Sci. J. 2016, 61, 2295–2311. [Google Scholar] [CrossRef]
- Walsh, C.J.; Roy, A.H.; Feminella, J.W.; Cottingham, P.D.; Groffman, P.M.; Morgan, R.P. The urban stream syndrome: Current knowledge and the search for a cure. J. N. Am. Benthol. Soc. 2005, 24, 706. [Google Scholar] [CrossRef]
- Hunter, J. Natural Assers North: Water in the Northern Powerhouse; Institute for Public Policy Research: Manchester, UK, 2019. [Google Scholar]
- Hatt, B.E.; Fletcher, T.D.; Walsh, C.J.; Taylor, S.L. The influence of urban density and drainage infrastructure on the concentrations and loads of pollutants in small streams. Environ. Manag. 2004, 34, 112–124. [Google Scholar] [CrossRef] [PubMed]
- Paul, M.J.; Meyer, J.L. Streams in the urban landscape. Annu. Rev. Ecol. Syst. 2001, 32, 333–365. [Google Scholar] [CrossRef]
- Medupin, C.; Bark, R.; Owusu, K. Land Cover and Water Quality Patterns in an Urban River: A Case Study of River Medlock, Greater Manchester, UK. Water 2020, 12, 848. [Google Scholar] [CrossRef]
- Astaraie-Imani, M.; Kapelan, Z.; Fu, G.; Butler, D. Assessing the combined effects of urbanisation and climate change on the river water quality in an integrated urban wastewater system in the UK. J. Environ. Manag. 2012, 112, 1–9. [Google Scholar] [CrossRef] [PubMed]
- Hepp, L.U.; Milesi, S.V.; Biasi, C.; Restello, R.M. Effects of agricultural and urban impacts on macroinvertebrates assemblages in streams (Rio Grande do Sul, Brazil). Zoologia 2010, 27, 106–113. [Google Scholar] [CrossRef]
- Moore, A.A.; Palmer, M.A. Invertebrate Biodiversity in Agricultural and Urban Headwater Streams: Implications for Conservation and Management. Ecol. Appl. 2011, 15, 1169–1177. [Google Scholar] [CrossRef]
- Ongley, E.D.; Xiaolan, Z.; Tao, Y. Current status of agricultural and rural non-point source Pollution assessment in China. Environ. Pollut. 2010, 158, 1159–1168. [Google Scholar] [CrossRef]
- Ortiz, J.D.; Puig, M.A. Point source effects on density, biomass and diversity of benthic macroinvertebrates in a mediterranean stream. River Res. Appl. 2007, 23, 16. [Google Scholar] [CrossRef]
- UNFCC. Climate Change and Freshwater Resources: A Synthesis of Adaptation Actions Undertaken by Nairobi Work Programme Partner Organisations; UNFCC: Nairobi, Kenya, 2011. [Google Scholar]
- Jiménez Cisneros, B.E.; Oki, T.; Arnell, N.W.; Benito, G.; Cogley, J.G.; Döll, P.; Jiang, T.; Mwakalila, S.S.; Kundzewicz, Z.; Nishijima, A. Freshwater resources. In Climate Change 2014—Impacts, Adaptation and Vulnerability: Part A: Global and Sectoral Aspects; Cambridge University Press: Cambrigde, UK, 2015; pp. 229–270. [Google Scholar]
- Jun, Y.C.; Kim, N.Y.; Kim, S.H.; Park, Y.S.; Kong, D.S.; Hwang, S.J. Spatial distribution of benthic macroinvertebrate assemblages in relation to environmental variables in Korean nationwide streams. Water 2016, 8, 27. [Google Scholar] [CrossRef]
- Medupin, C. Distribution of benthic macroinvertebrate communities and assessment of water quality in a small UK river catchment. SN Appl. Sci. 2019, 1, 544. [Google Scholar] [CrossRef]
- Melo, A.S. Explaining dissimilarities in macroinvertebrate assemblages among stream sites using environmental variables. Zoologia (CuritibaImpresso) 2009, 26, 79–84. [Google Scholar] [CrossRef]
- Manzo, G. Complex Social Networks are Missing in the Dominant COVID-19 Epidemic Models. Sociologica 2020, 14, 31–49. [Google Scholar]
- Wey, T.; Blumstein, D.T.; Shen, W.; Jordán, F. Social network analysis of animal behaviour: A promising tool for the study of sociality. Anim. Behav. 2008, 75, 333–344. [Google Scholar] [CrossRef]
- Newman, M.E.J. Spread of epidemic disease on networks. Phys. Rev. E 2002, 66, 016128. [Google Scholar] [CrossRef] [PubMed]
- Soul, J.; Hardingham, T.E.; Boot-Handford, R.P.; Schwartz, J.M. PhenomeExpress: A refined network analysis of expression datasets by inclusion of known disease phenotypes. Sci. Rep. 2015, 5, 8117. [Google Scholar] [CrossRef] [PubMed]
- Su, G.; Morris, J.H.; Demchak, B.; Bader, G.D. Biological Network Exploration with Cytoscape 3. Curr. Potocol Bioinform. 2015, 47, 8–13. [Google Scholar] [CrossRef] [PubMed]
- Yamanishi, Y.; Vert, J.P.; Kanehisa, M. Protein network inference from multiple genomic data: A supervised approach. Bioinformatics 2004, 20, 363–370. [Google Scholar] [CrossRef]
- Hevey, D. Network analysis: A brief overview and tutorial. Health Psychol. Behav. Med. 2018, 6, 301–328. [Google Scholar] [CrossRef]
- Clifton, A.; Webster, G.D. An Introduction to Social Network Analysis for Personality and Social Psychologists. Soc. Psychol. Personal. Sci. 2017, 8, 442–453. [Google Scholar] [CrossRef]
- Schmittmann, V.D.; Cramer, A.O.J.; Waldorp, L.J.; Epskamp, S.; Kievit, R.A.; Borsboom, D. Deconstructing the construct: A network perspective on psychological phenomena. New Ideas Psychol. 2013, 31, 43–53. [Google Scholar] [CrossRef]
- Salpeteur, M.; Calvet-Mir, L.; Diaz-Reviriego, I.; Reyes-García, V. Networking the environment: Social network analysis in environmental management and local ecological knowledge studies. Ecol. Soc. 2017, 22. [Google Scholar] [CrossRef]
- Allison, S.D.; Martiny, J.B.H. Resistance, resilience, and redundancy in microbial communities. Light Evol. 2009, 2, 149–166. [Google Scholar] [CrossRef] [PubMed]
- Shade, A.; Read, J.S.; Youngblut, N.D.; Fierer, N.; Knight, R.; Kratz, T.K.; Lottig, N.R.; Roden, E.E.; Stanley, E.H.; Stombaugh, J.; et al. Lake microbial communities are resilient after a whole-ecosystem disturbance. ISME J. 2012, 6, 2153–2167. [Google Scholar] [CrossRef] [PubMed]
- Ramirez, K.S.; Geisen, S.; Morriën, E.; Snoek, B.L.; van der Putten, W.H. Network Analyses Can Advance Above-Belowground Ecology. Trends Plant Sci. 2018, 23, 759–768. [Google Scholar] [CrossRef] [PubMed]
- Frost, S.; Chiu, M.T.L.; Pugh Thomas, M. Seasonal changes of invertebrate populations in the polluted River Medlock. Environ. Pollut. 1976, 11, 223–242. [Google Scholar] [CrossRef]
- James, P.; Atkinson, S.; Barlow, D.; Bates, A.; Comyn, F.; Duddy, M.; Dutton, D.; Fraser, J.; Horsfall, W.; Hothersall, A.; et al. The Irwell Catchment Pilot: The Rivers Return; The Environment Agency: Warrington, UK, 2012. [Google Scholar]
- Council of the European Union. Water Framework Directive 2000/60/EC. Off. J. Eur. Communities 2000, 72. Available online: https://eur-lex.europa.eu/eli/dir/2000/60/oj (accessed on 15 September 2020).
- APHA. Standard Methods for the Examination of Water and Wate Water; APHA: Washington, DC, USA, 1999. [Google Scholar]
- WFD UK Technical Advisory Group. UKTAG River Assessment Methods Benthic Invertebrate Fauna; Scottish Acid Water Indicator Community (SAWIC); WFD: Edinburgh, UK, 2009; ISBN 978-1-906934-19-4. [Google Scholar]
- Jenson, K.S.; Dominigue, O.J. Extracting Topographic Structure from Digital Elevation Data for Geographic Information System Analysis. Photogramm. Eng. Remote Sens. 1988, 54, 1593–1600. [Google Scholar]
- Shannon, P.; Markiel, A.; Ozier, O.; Baliga, N.; Wang, J.; Ramage, D.; Amin, N.; Schwikowski, B.; Ideker, T. Cytoscape: A Software Environment for Integrated Models of Biomolecular Interaction Networks. Genome Res. 2003, 13, 2498–2504. [Google Scholar] [CrossRef]
- Smoot, M.E.; Ono, K.; Ruscheinski, J.; Wang, P.L.; Ideker, T. Cytoscape 2.8: New features for data integration and network visualization. Bioinformatics 2011, 27, 431–432. [Google Scholar] [CrossRef]
- Clarke, K.R.; Warwick, R.M. Change in Marine Communities: An Approach to Statistical Analysis and Interpretation, 2nd ed.; PRIMER-E Ltd. Plymouth Marine Laboratory: Plymouth, UK, 2001. [Google Scholar]
- European Union. Water Framework Directive (WFD_UKTAG) UKTAG WFD Environmental Standards River Basin Management 2015–2021. Wfd_Uktag 2013. Available online: http://www.wfduk.org/sites/default/files/Media/Environmental%20standards/UKTAG%20Environmental%20Standards%20Phase%203%20Final%20Report%2004112013.pdf (accessed on 15 September 2020).
- Miserendino, M.L. Macroinvertebrate functional organization and water quality in a large arid river from Patagonia (Argentina). Ann. Limnol. 2007, 43, 133–145. [Google Scholar] [CrossRef]
- Rawer-Jost, C.; Böhmer, J.; Blank, J.; Rahmann, H. Macroinvertebrate functional feeding group methods in ecological assessment. Hydrobiologia 2000, 422–423, 225–232. [Google Scholar] [CrossRef]
- Medupin, C. Spatial and temporal variation of benthic macroinvertebrate communities along an urban river in Greater Manchester, UK. Environ. Monit. Assess. 2020, 192, 1–20. [Google Scholar] [CrossRef]
- Harrell, F.E. Package ‘ Hmisc ’ 2020, 433. Available online: https://github.com/harrelfe/Hmisc/ (accessed on 15 September 2020).
- Leunda, P.M.; Oscoz, J.; Miranda, R.; Ariño, A.H. Longitudinal and seasonal variation of the benthic macroinvertebrate community and biotic indices in an undisturbed Pyrenean river. Ecol. Indic. 2009, 9, 53–63. [Google Scholar] [CrossRef]
- Nelson, S.M. Response of stream macroinvertebrate assemblages to erosion control structures in a wastewater dominated urban stream in the southwestern U.S. Hydrobiologia 2011, 663, 51–69. [Google Scholar] [CrossRef]
- Windsor, F.M.; Pereira, G.; Tyler, C.R.; Ormerod, S.J. Persistent contaminants as potential constraints on the recovery of urban river food webs from gross pollution. Water Res. 2019, 163, 114858. [Google Scholar] [CrossRef]
- Jun, Y.-C.; Kim, N.-Y.; Kwon, S.-J.; Han, S.-C.; Hwang, I.-C.; Park, J.-H.; Won, D.-H.; Byun, M.-S.; Kong, H.-Y.; Lee, J.-E.; et al. Effects of land use on benthic macroinvertebrate communities: Comparison of two mountain streams in Korea. Ann. Limnol. Int. J. Limnol. 2011, 47, S35–S49. [Google Scholar] [CrossRef]
- Uwadiae, R.E. Macroinvertebrates functional feeding groups as indices of biological assessment in a tropical aquatic ecosystem: Implications for ecosystem functions. NY Sci. J. 2010, 3, 6–15. [Google Scholar]
- Xu, M.; Wang, Z.; Duan, X.; Pan, B. Effects of pollution on macroinvertebrates and water quality bio-assessment. Hydrobiologia 2014, 729, 247–259. [Google Scholar] [CrossRef]
- Merritt, R.W.; Cummins, K.W. An Introduction to the Aquatic Insects of North. America, 3rd ed.; Kendall/Hunt Publishing: Dubuque, IA, USA, 1996. [Google Scholar]
- Palmer, C.G.; Maart, B.; Palmer, A.R.; O’Keeffe, J.H. An assessment of macroinvertebrate functional feeding groups as water quality indicators in the Buffalo River, eastern Cape Province, South Africa. Hydrobiologia 1996, 318, 153–164. [Google Scholar] [CrossRef]
- Delmas, E.; Besson, M.; Brice, M.H.; Burkle, L.A.; Dalla Riva, G.V.; Fortin, M.J.; Gravel, D.; Guimarães, P.R.; Hembry, D.H.; Newman, E.A.; et al. Analysing ecological networks of species interactions. Biol. Rev. 2019, 94, 16–36. [Google Scholar] [CrossRef]
- Pocock, M.J.O.; Evans, D.M.; Fontaine, C.; Harvey, M.; Julliard, R.; McLaughlin, Ó.; Silvertown, J.; Tamaddoni-Nezhad, A.; White, P.C.L.; Bohan, D.A. The Visualisation of Ecological Networks, and Their Use as a Tool for Engagement, Advocacy and Management. Adv. Ecol. Res. 2016, 54, 41–85. [Google Scholar]







| Variables | S1 | S2 | S3 | S4 | S5 |
|---|---|---|---|---|---|
| Distance (km) from source | 6.6 | 8.5 | 13 | 16.1 | 17.4 |
| Catchment area (km2) | 13.65 | 20.55 | 43.98 | 50.16 | 50.84 |
| Average slope (%) | 10.72 | 9.45 | 7.56 | 7.24 | 7.21 |
| Altitude (m) | 140 | 107 | 78.9 | 31.1 | 33.6 |
| Urbanisation (%) | 3.7 | 10.5 | 10.5 | 12.3 | 12.3 |
| Sites | Mean Number of Families Present per Sampling | Mean Organism Count per Sampling | Most Dominant Families (Mean % of Total Organism Abundance) |
|---|---|---|---|
| S1 | 7.769 ± 3.270 | 63.62 ± 46.31 | Baetidae (22.25 ± 19.29) (CG) |
| Heptageniidae (16.88 ± 17.52) (Sc) | |||
| Chironomidae (12.09 ± 20.49) (CF) | |||
| Tubificidae (8.49 ± 17.84) (CF) | |||
| Simuliidae (7.50 ± 16.46) (CF) | |||
| Lumbriculidae (7.31 ± 17.31) (CF) | |||
| S2 | 6.29 ± 2.61 | 65.71 ± 57.11 | Baetidae (30.30 ± 31.45) (CG) |
| Chironomidae (19.34 ± 23.48) (CF) | |||
| Tubificidae (8.33 ± 21.39) (CF) | |||
| Heptageniidae (7.73 ± 08.07) (Sc) | |||
| Tipulidae (6.25 ± 11.83) (Sh) | |||
| Paediciidae (2.72 ± 4.70) (Pr) | |||
| S3 | 6.69 ± 2.25 | 74.38 ± 62.97 | Baetidae (34.74 ± 28.22) (CG) |
| Tubificidae (19.02 ± 24.87) (CF) | |||
| Chironomidae (11.47 ± 11.50) (CF) | |||
| Lumbriculidae (9.31 ± 15.87) (CF) | |||
| Lumbricidae (5.31 ± 6.08) (CF) | |||
| Gammaridae (4.09 ± 8.10) (Pr) | |||
| S4 | 6.29 ± 2.49 | 44.38 ± 33.14 | Baetidae (31.22 ± 24.03) (CG) |
| Gammaridae (25.44 ± 20.89) (Pr) | |||
| Chironomidae (14.99 ± 25.20) (CF) | |||
| Lumbriculidae (5.38 ± 12.52) (CF) | |||
| Tipulidae (4.52 ± 8.06) (Sh) | |||
| Lumbricidae (3.27 ± 6.08) (CF) | |||
| S5 | 4.50 ± 3.28 | 40.86 ± 45.70 | Chironomidae (25.81 ± 29.57) (CF) |
| Gammaridae (20.48 ± 26.32) (Pr) | |||
| Baetidae (17.34 ± 26.15) (CG) | |||
| Tubificidae (15.96 ± 34.15) (CF) | |||
| Heptageniidae (9.03 ± 27.47) (Sc) | |||
| Lumbriculidae (4.42 ± 10.08) (CF) |
| Sites | Total Nodes | B–B Edges | B–PC Edges | PC–PC Edges | Total Edges | Correlations |
|---|---|---|---|---|---|---|
| S1 | 29 | 15 | 14 | 5 | 34 | Temperature = −ve dissolved oxygen, ammonia, Lumbricidae and Simuliidae |
| Ammonia-N = −ve Perlodidae | ||||||
| Discharge = −ve Gammaridae | ||||||
| pH = −ve Pediciidae and conductivity | ||||||
| Conductivity = −ve BOD | ||||||
| BOD = −ve Ephemerellidae | ||||||
| S2 | 31 | 18 | 7 | 3 | 29 | Temperature = +ve phosphate, Heptageniidae and Dytiscidae |
| pH = −ve Pediciidae and conductivity | ||||||
| Conductivity = −ve BOD | ||||||
| BOD = −ve Ephemerellidae | ||||||
| Discharge = +ve TOM & Ammonia-N | ||||||
| pH = +ve Tubificidae and Hydropsychidae | ||||||
| BOD = +ve Ephemerellidae | ||||||
| Dissolved oxygen = +ve Tipulidae | ||||||
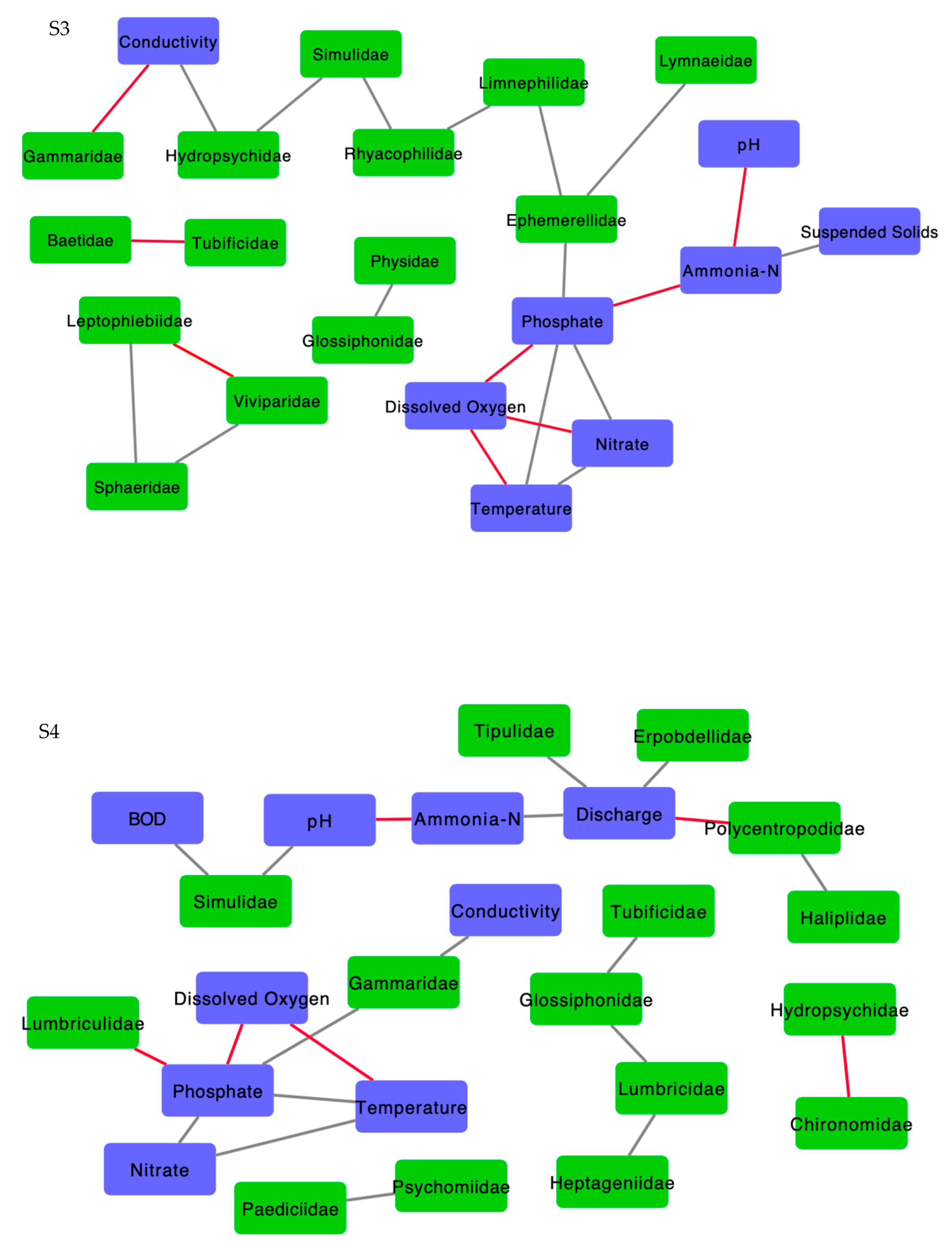
| S3 | 22 | 10 | 3 | 9 | 22 | Temperature = +ve dissolved oxygen, phosphate and nitrate |
| pH = +ve ammonia | ||||||
| Dissolved oxygen = +ve phosphate and nitrate | ||||||
| Ammonia = +ve phosphate, suspended solids and pH | ||||||
| Conductivity = +ve Gammaridae and Hydropsychidae | ||||||
| S4 | 24 | 6 | 8 | 7 | 21 | Temperature = +ve phosphate, nitrate and dissolved oxygen |
| Ammonia= +ve pH and discharge | ||||||
| Conductivity = +ve Gammaridae | ||||||
| Phosphate = +ve dissolved oxygen, Gammaridae and Lumbriculidae | ||||||
| BOD = +ve Simuliidae | ||||||
| Discharge = +ve Tipulidae, Erpobdellidae and Polycentropodidae | ||||||
| S5 | 23 | 11 | 4 | 7 | 22 | Temperature = +ve phosphate, nitrate and dissolved oxygen |
| Ammonia = +ve conductivity | ||||||
| BOD = +ve pH and Lumbriculidae | ||||||
| Discharge = +ve TOM and Baetidae | ||||||
| Suspended solids = +ve Baetidae | ||||||
| Dissolved oxygen = +ve Tubificidae | ||||||
| Average | 25.8 | 12 | 7.2 | 6.2 | 25.6 |
| Discharge (5) | Dissolved Oxygen (5) | BOD (4) | Temperature (4) | pH (3) | Conductivity (2) | Ammonia (1) |
|---|---|---|---|---|---|---|
| Baetidae (CG) | Lumbricidae (CF) | Ephemerellidae (CG) | Lumbricidae (CF) | Pediciidae (Pr) | Gammaridae (Pr) | Perlodidae (Sh) |
| Gammaridae (Pr) | Simuliidae (CF) | Tubificidae (CF) | Simuliidae (CF) | Tubificidae (CF) | Hydropsychidae (CF) | |
| Tipulidae (Sh) | Dytiscidae (Pr) | Simuliidae (CF) | Dytiscidae (Pr) | Hydropsychidae (CF) | Phosphate (2) | Suspended Solids (1) |
| Erpobdellidae (Pr) | Tipulidae (Sh) | Lumbriculidae (CF) | Heptageniidae (Sc) | Gammaridae (Pr) | Baetidae (CG) | |
| Polycentropodidae (CF) | Tubificidae (CF) | Lumbriculidae (CF) |
| Number of Variables | Weighted Spearman’s Rank (ρ) | Variables |
|---|---|---|
| 5 | 0.274 | Conductivity, discharge, catchment area, altitude and slope |
| 4 | 0.273 | Conductivity, discharge, catchment area and altitude |
| 5 | 0.272 | Conductivity, phosphate, discharge, catchment area and altitude |
| 2 | 0.272 | Conductivity and catchment area |
| 5 | 0.271 | Conductivity, nitrate, discharge, catchment area and altitude |
© 2020 by the authors. Licensee MDPI, Basel, Switzerland. This article is an open access article distributed under the terms and conditions of the Creative Commons Attribution (CC BY) license (http://creativecommons.org/licenses/by/4.0/).
Share and Cite
Medupin, C.; Bannister, C.; Schwartz, J.-M. Exploring the Interactions of Physical, Chemical and Biological Variables of an Urban River Using Network Analysis. Water 2020, 12, 2578. https://doi.org/10.3390/w12092578
Medupin C, Bannister C, Schwartz J-M. Exploring the Interactions of Physical, Chemical and Biological Variables of an Urban River Using Network Analysis. Water. 2020; 12(9):2578. https://doi.org/10.3390/w12092578
Chicago/Turabian StyleMedupin, Cecilia, Charles Bannister, and Jean-Marc Schwartz. 2020. "Exploring the Interactions of Physical, Chemical and Biological Variables of an Urban River Using Network Analysis" Water 12, no. 9: 2578. https://doi.org/10.3390/w12092578
APA StyleMedupin, C., Bannister, C., & Schwartz, J.-M. (2020). Exploring the Interactions of Physical, Chemical and Biological Variables of an Urban River Using Network Analysis. Water, 12(9), 2578. https://doi.org/10.3390/w12092578

