Multiple-Line Identification of Socio-Ecological Stressors Affecting Aquatic Ecosystems in Semi-Arid Countries: Implications for Sustainable Management of Fisheries in Sub-Saharan Africa
Abstract
1. Introduction
2. Methods
2.1. Overarching Approach
2.2. Literature Reviews
2.3. Interviews
2.4. Reference Analytical Framework: DPSIR
- Drivers are agents or processes that dominate the system’s dynamics in such a way that they are unavoidable factors of change to ecosystems or human activities, including social, demographic, and economic development. As such, they profoundly influence nature and society.
- Pressures are direct results of the drivers. They can be human actions in response to the driver that affect aquatic ecosystems or the effects of the driver in the case of natural drivers (e.g., change in water chemistry due to the application of pesticides).
- State consists of quantitative or qualitative indicators that describe a component of the ecosystem of interest. In this study, it refers to the condition of water body (i.e., physical, chemical, and biological characteristics) resulting from both natural and anthropogenic factors.
- Impacts correspond to the effects of changes of the state on the ecosystem components, such as fish kill and human well-being, including economic prosperity, safety, and cultural well-being.
- Responses are the measures taken to improve the state of water bodies and to ensure the provision of ecosystem services. They can be also policies to prevent, mitigate, or adapt to the impacts triggered by the alterations of environmental states.
2.5. Strategic Simulations
2.5.1. Current Situation
2.5.2. Future Pathways
3. Results
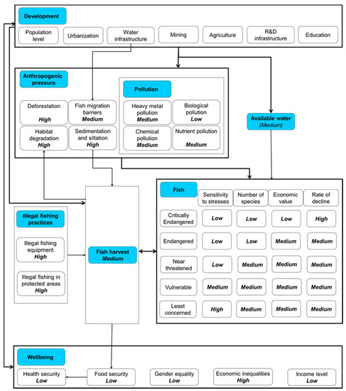
3.1. DPSIR: Identification and Characterization of Socio-Ecological Stressors
3.1.1. Main Drivers
3.1.2. Pressures
3.1.3. State
3.1.4. Impact
3.1.5. Responses
3.2. Strategic Simulations
3.2.1. Causal Mapping of the Current Situation
3.2.2. Future Pathways for Sustainable Fisheries and Water Resources Management
Vision-Priority Focus on Water and Environment Sector
Vision-Priority Focus on Food and Fish Sectors
Vision-Priority Focus on Economy and Energy Sectors
Further Questions
4. Discussion
4.1. Stressors Interaction on Water and Fish Resources (Freshwater Ecosystem)
4.2. From Stressors’ Identification to Management Options
5. Conclusions
Author Contributions
Funding
Acknowledgments
Conflicts of Interest
Appendix A


References
- Dudgeon, D.; Arthington, A.H.; Gessner, M.O.; Kawabata, Z.I.; Knowler, D.J.; Lévêque, C.; Naiman, R.J.; Prieur-Richard, A.H.; Soto, D.; Stiassny, M.L.J.; et al. Freshwater biodiversity: Importance, threats, status and conservation challenges. Biol. Rev. Camb. Philos. Soc. 2006, 81, 163–182. [Google Scholar] [CrossRef] [PubMed]
- Ormerod, S.J.; Dobson, M.; Hildrew, A.G.; Townsend, C.R. Multiple stressors in freshwater ecosystems. Freshw. Biol. 2010, 55, 1–4. [Google Scholar] [CrossRef]
- Jackson, M.C.; Loewen, C.J.G.; Vinebrooke, R.D.; Chimimba, C.T. Net effects of multiple stressors in freshwater ecosystems: A meta-analysis. Glob. Chang. Biol. 2016, 22, 180–189. [Google Scholar] [CrossRef]
- Ouedraodogo, R. Fish and Fisheries Prospective in Arid Inland Waters of Burkina Faso, West Africa. Ph.D. Thesis, University of Natural Resources and Life Sciences (BOKU), Vienna, Austria, 2010. [Google Scholar]
- Malqmqvist, B.; Rundle, S. Threats to the running water ecosystems of the world. Environ. Conserv. 2002, 29, 134–153. [Google Scholar] [CrossRef]
- Sanderson, E.W.; Jaiteh, M.; Levy, M.A.; Redford, K.H.; Wannebo, A.V.; Woolmer, G. The human footprint and the last of the wild. Bioscience 2002, 52, 891–904. [Google Scholar] [CrossRef]
- Chu, C.; Barker, J.; Gutowsky, L.; de Kerckhove, D. A Conceptual Management Framework for Multiple Stressor Interactions in Freshwater Lakes and Rivers; Ontario Ministry of Natural Resources and Forestry: Peterborough, ON, Canada, 2018.
- Crain, C.M.; Kroeker, K.; Halpern, B.S. Interactive and cumulative effects of multiple human stressors in marine systems. Ecol. Lett. 2008, 11, 1304–1315. [Google Scholar] [CrossRef]
- Halpern, B.S.; Selkoe, K.A.; Micheli, F.; Kappel, C.V. Evaluating and ranking the vulnerability of global marine ecosystems to anthropogenic threats. Conserv. Biol. 2007, 21, 1301–1315. [Google Scholar] [CrossRef]
- Schmutz, S.; Sendzimir, J. Science for governing towards a sustainable future. In Riverine Ecosystem Management; Schmutz, S., Sendzimir, J., Eds.; Springer: Cham, Switzerland, 2018; ISBN 9783319732497. [Google Scholar]
- Melcher, A.H.; Ouedraogo, R.; Schmutz, S. Spatial and seasonal fish community patterns in impacted and protected semi-arid rivers of Burkina Faso. Ecol. Eng. 2012, 48, 117–129. [Google Scholar] [CrossRef]
- Allan, J.D.; Abell, R.; Hogan, Z.E.B.; Revenga, C.; Taylor, B.W.; Welcomme, R.L.; Winemiller, K. Overfishing of Inland Waters. Bioscience 2005, 55, 1041–1051. [Google Scholar] [CrossRef]
- FAO. The State of World Fisheries and Aquaculture 2018—Meeting the Sustainable Development Goals; FAO: Rome, Italy, 2018; ISBN 9789251305621. [Google Scholar]
- Encyclopaedia Britannica Sahel. Region, Africa. Available online: https://www.britannica.com/place/Sahel (accessed on 22 April 2019).
- Climate Investment Funds Burkina Faso. Available online: https://www.climateinvestmentfunds.org/country/burkina-faso (accessed on 2 October 2018).
- World Bank Burkina Faso: Overview. Available online: http://www.worldbank.org/en/country/burkinafaso/overview#1 (accessed on 2 October 2018).
- Dresch, J.; Echenberg, M.; Guiguemde, P.H.; Deschamps, H.J. Burkina Faso. Available online: https://www.britannica.com/place/Burkina-Faso#ref54885 (accessed on 2 October 2018).
- SP/CONEDD. Evaluation de la Vulnérabilité et des Capacités D’adaptation aux Changements Climatiques du Burkina Faso; SP/CONEDD: Ouagadougou, Burkina Faso, 2006. [Google Scholar]
- World Bank Burkina Faso. Available online: https://data.worldbank.org/indicator/NY.GDP.PCAP.CD?locations=BF&view=chart (accessed on 30 January 2020).
- UNDP Human Development Indices and Indicators: 2018 Statistical Update. Briefing Note for Countries on the 2018 Statistical Update: Burkina Faso. Available online: http://www.hdr.undp.org/sites/all/themes/hdr_theme/country-notes/BFA.pdf (accessed on 9 October 2018).
- African Development Bank Country Strategy Paper (CSP) 2017–2021: Burkina Faso. Available online: https://www.afdb.org/en/documents/document/burkina-faso-country-strategy-paper-2017-2021-98046/ (accessed on 27 November 2018).
- Fowe, T.; Karambiri, H.; Paturel, J.E.; Poussin, J.C.; Cecchi, P. Water balance of small reservoirs in the Volta basin: A case study of boura reservoir in Burkina Faso. Agric. Water Manag. 2015, 152, 99–109. [Google Scholar] [CrossRef]
- Boelee, E.; Cecchi, P.; Koné, A. Health Impacts of Small Reservoirs in Burkina Faso; IWMI Working Paper; International Water Management Institute: Colombo, Sri Lanka, 2009; ISBN 978-92-9090-717-6. [Google Scholar]
- Venot, J.-P.; Cecchi, P. Valeurs d’usage ou performances techniques: Comment apprécier le rôle des petits barrages en Afrique subsaharienne? Cah. Agric. 2011, 20, 112–117. [Google Scholar]
- Jaime, C.R. GIS Based Analysis of the Environmental and Societal Importance of the Reservoirs in Burkina Faso. Master’s Thesis, University of Natural Resources and Life Sciences (BOKU), Vienna, Austria, 2019. [Google Scholar]
- Cecchi, P.; Meunier-Nikiema, A.; Moiroux, N.; Sanou, B. Towards an atlas of lakes and reservoirs in Burkina Faso. In Small Reservoirs Toolkit; Andreini, M., Schuetz, T., Harrington, L., Eds.; IWMI: Battaramulla, Sri Lanka, 2009; p. 23. [Google Scholar]
- Lemoalle, J.; Condappa, D. Water Atlas of the Volta Basin-Atlas De L’Eau Dans Le Bassin De La Volta; Challenge Program on Water and Food and Institut de Recherche pour le Développement: Colombo, Sri Lanka; Marseille, France, 2009; ISBN 9789295090002. [Google Scholar]
- Meulenbroek, P.; Stranzl, S.; Oueda, A.; Sendzimir, J.; Mano, K.; Kabore, I.; Ouedraogo, R.; Melcher, A. Fish communities, habitat use, and human pressures in the Upper Volta basin, Burkina Faso, West Africa. Sustainability 2019, 11, 5444. [Google Scholar] [CrossRef]
- Ministère de l’Environnement et du Cadre de Vie. Burkina Faso National Climate Change Adaptation Plan (NAP); Ministère de l’Environnement et du Cadre de Vie: Ouagadougou, Burkina Faso, 2007; p. 152.
- Baijot, E.; Moreau, J.; Bouda, S. Aspects Hydrobiologiques Et Piscicoles Des Retenues D’Eau En Zone Soudano-Sahélienne. Le Cas Du Burkina Faso; Centre Technique de Coopération Agricole et Rurale (CTA): Brussels, Belgium, 1994; ISBN 9290811242. [Google Scholar]
- Paugy, D.; Fermon, Y.; Abban, K.E.; Diop, M.E.; Traoré, K. Onchocerciasis control programme in West Africa: A 20-year monitoring of fish assemblages. Aquat. Living Resour. 1999, 12, 363–378. [Google Scholar] [CrossRef]
- Mano, K. Fish Assemblages and Aquatic Ecological Integrity in Burkina Faso. Ph.D. Thesis, University of Natural Resources and Life Sciences (BOKU), Vienna, Austria, 2016. [Google Scholar]
- Myers, B.J.E.; Lynch, A.J.; Bunnell, D.B.; Chu, C.; Falke, J.A.; Kovach, R.P.; Krabbenhoft, T.J.; Kwak, T.J.; Paukert, C.P. Global synthesis of the documented and projected effects of climate change on inland fishes. Rev. Fish Biol. Fish. 2017, 27, 339–361. [Google Scholar] [CrossRef]
- Root, T.L.; Price, J.T.; Hall, K.R.; Schneider, S.H. Fingerprints of global warming on wild animals and plants. Nature 2003, 421, 57–60. [Google Scholar] [CrossRef] [PubMed]
- Staudt, A.; Leidner, A.K.; Howard, J.; Brauman, K.A.; Dukes, J.S.; Hansen, L.J.; Paukert, C.; Sabo, J.; Solórzano, L.A. The added complications of climate change: Understanding and managing biodiversity and ecosystems. Front. Ecol. Environ. 2013, 11, 494–501. [Google Scholar] [CrossRef]
- Hering, D.; Carvalho, L.; Argillier, C.; Beklioglu, M.; Borja, A.; Cardoso, A.C.; Duel, H.; Ferreira, T.; Globevnik, L.; Hanganu, J.; et al. Managing aquatic ecosystems and water resources under multiple stress - An introduction to the MARS project. Sci. Total Environ. 2015, 503, 10–21. [Google Scholar] [CrossRef]
- Lamnek, S.; Krell, C. Qualitative Sozialforschung; Beltz Verlag: Weinheim, Basel, 2005; ISBN 9783621283625. [Google Scholar]
- Kraft, K.H.; Brown, C.H.; Nabhan, G.P.; Luedeling, E.; Ruiz, J.D.J.L.; d’Eeckenbrugge, G.C.; Hijmans, R.J.; Gepts, P. Multiple lines of evidence for the origin of domesticated chili pepper, Capsicum annuum, in Mexico. Proc. Natl. Acad. Sci. USA 2014, 111, 6165–6170. [Google Scholar] [CrossRef]
- APPEAR Sustainable Management of Water and Fish Resources in Burkina Faso. Available online: https://appear.at/en/projects/current-projects/project-websites/project166-susfish-plus/ (accessed on 10 February 2020).
- Susfish Project Overview. Available online: http://susfish.boku.ac.at/contao/index.php/beispiel-startseite.html (accessed on 10 February 2020).
- Slezak, G.; Sendzimir, J.; Ouedraogo, R.; Meulenbroek, P.; Savadogo, M.; Kabore, C.; Oueda, A.; Toe, P.; Zerbo, H.; Melcher, A. Fishing for food and food for fish—Negotiating long-term, sustainable food and water resources in a transdisciplinary research project in Burkina Faso. In Towards Shared Research: Participatory and Integrative Approaches in Researching African Environments; Zingerli, C., Haller, T., Eds.; Transcript Verlag: Bielefeld, Germany, 2020; pp. 125–165. ISBN 9783839451502. [Google Scholar]
- Patton, M.Q. How to Use Qualitative Methods in Evaluation; Sage: London, UK, 1987; ISBN 0803931298. [Google Scholar]
- Bradley, P.; Yee, S. Using the DPSIR Framework to Develop a Conceptual Model: Technical Support Document; US Environmental Protection Agency, Office of Research and Development, Atlantic Ecology Division: Narragansett, RI, USA, 2015.
- Gebremedhin, S.; Getahun, A.; Anteneh, W.; Bruneel, S.; Goethals, P. A Drivers-Pressure-State-Impact-Responses framework to support the sustainability of fish and fisheries in Lake Tana, Ethiopia. Sustainability 2018, 10, 2957. [Google Scholar] [CrossRef]
- Agyemang, I.; McDonald, A.; Carver, S. Application of the DPSIR framework to environmental degradation assessment in northern Ghana. Nat. Resour. Forum 2007, 31, 212–225. [Google Scholar] [CrossRef]
- Niemeijer, D.; de Groot, R.S. Framing environmental indicators: Moving from causal chains to causal networks. Environ. Dev. Sustain. 2008, 10, 89–106. [Google Scholar] [CrossRef]
- Martins, J.H.; Camanho, A.S.; Gaspar, M.B. A review of the application of driving forces-Pressure- State-Impact-Response framework to fisheries management. Ocean. Coast. Manag. 2012, 69, 273–281. [Google Scholar] [CrossRef]
- Knudsen, S.; Zengin, M.; Koçak, M.H. Identifying drivers for fishing pressure. A multidisciplinary study of trawl and sea snail fisheries in Samsun, Black Sea coast of Turkey. Ocean. Coast. Manag. 2010, 53, 252–269. [Google Scholar] [CrossRef]
- Mangi, S.C.; Roberts, C.M.; Rodwell, L.D. Reef fisheries management in Kenya: Preliminary approach using the driver-pressure-state-impacts-response (DPSIR) scheme of indicators. Ocean. Coast. Manag. 2007, 50, 463–480. [Google Scholar] [CrossRef]
- Kelble, C.R.; Loomis, D.K.; Lovelace, S.; Nuttle, W.K.; Ortner, P.B.; Fletcher, P.; Cook, G.S.; Lorenz, J.J.; Boyer, J.N. The EBM-DPSER conceptual model: Integrating ecosystem services into the DPSIR framework. PLoS ONE 2013, 8. [Google Scholar] [CrossRef] [PubMed]
- European Commission Analysis of Pressures and Impacts. In Guidance Document No 3; OPOCE: Luxembourg, 2003.
- Harvey, S.; Liddell, A.; McMahon, L. Windmill 2009; O’Neill, K., Ed.; Dutch University Press: London, UK, 2009; ISBN 978 1 85717 588 2. [Google Scholar]
- Duke, R.D.; Geurts, J.L.A. Policy Games for Strategic Management; Rozenberg Publishers: Amsterdam, The Netherlands, 2004; ISBN 9036193419. [Google Scholar]
- Solinska-Nowak, A.; Magnuszewski, P.; Curl, M.; French, A.; Keating, A.; Mochizuki, J.; Liu, W.; Mechler, R.; Kulakowska, M.; Jarzabek, L. An overview of serious games for disaster risk management—Prospects and limitations for informing actions to arrest increasing risk. Int. J. Disaster Risk Reduct. 2018, 31, 1013–1029. [Google Scholar] [CrossRef]
- Wada, Y.; Vinca, A.; Parkinson, S.; Willaarts, B.A.; Magnuszewski, P.; Mochizuki, J.; Mayor, B.; Wang, Y.; Burek, P.; Byers, E.; et al. Co-designing Indus water-energy-land futures. One Earth 2019, 1, 185–194. [Google Scholar] [CrossRef]
- Van Notten, P. Scenario development: A typology of approaches. In Think Scenarios. Rethink Education; OECD, Ed.; OECD: Paris, France, 2006; pp. 69–92. ISBN 9789264023642. [Google Scholar]
- Volkery, A.; Ribeiro, T. Scenario planning in public policy: Understanding use, impacts and the role of institutional context factors. Technol. Forecast. Soc. Chang. 2009, 76, 1198–1207. [Google Scholar] [CrossRef]
- Lonsdale, K.G.; Downing, T.E.; Nicholls, R.J.; Parker, D.; Vafeidis, A.T.; Dawson, R.; Hall, J. Plausible responses to the threat of rapid sea-level rise in the Thames Estuary. Clim. Chang. 2008, 91, 145–169. [Google Scholar] [CrossRef]
- Toth, F.L.; Hizsnyik, E. Managing the inconceivable: Participatory assessments of impacts and responses to extreme climate change. Clim. Chang. 2008, 91, 81–101. [Google Scholar] [CrossRef]
- Stefanska, J.; Magnuszewski, P.; Sendzimir, J.; Romaniuk, P.; Taillieu, T.; Dubel, A.; Flachner, Z.; Balogh, P. A gaming exercise to explore problem-solving versus relational activities for river floodplain management. Environ. Policy Gov. 2011, 21, 454–471. [Google Scholar] [CrossRef]
- Parson, E.A. A Global Climate-Change Policy Exercise: Results of a Test Run, July 27–29, 1995; IIASA Working Paper, WP-96-090; International Institute for Applied Systems Analysis: Laxenburg, Austria, 1996. [Google Scholar]
- Hundscheid, L.J. Aquaculture in Burkina Faso—A Niche in Transition. Master’s Thesis, University of Natural Resources and Life Sciences (BOKU), Vienna, Austria, 2019. [Google Scholar]
- Thompson, W.S. Population. Am. J. Sociol. 1929, 34, 959–975. [Google Scholar] [CrossRef]
- Kirk, D. Demographic transition theory. Popul. Stud. 1996, 50, 361–387. [Google Scholar] [CrossRef] [PubMed]
- Mendez, M.A.; Popkin, B.M. Globalization, urbanization and nutritional change in the developing world. Electron. J. Agric. Dev. Econ. 2004, 1, 220–241. [Google Scholar]
- World Bank. The World Bank Group A to Z 2016; World Bank: Washington, DC, USA, 2016; ISBN 978-1-4648-0655-1. [Google Scholar]
- Sawadogo, J.M. Coping With Less Rain in Burkina Faso. Available online: https://www.un.org/africarenewal/magazine/july-2007/coping-less-rain-burkina-faso (accessed on 1 April 2019).
- Popkin, B. What is The Nutrition Transition. Available online: http://www.cpc.unc.edu/projects/nutrans/whatis (accessed on 20 June 2018).
- Satia, B.P. Regional review on status and trends in aquaculture development in Sub-Saharan Africa—2010. In FAO Fisheries and Aquaculture Circular No. 1061/4; FAO, Ed.; FAO: Rome, Italy, 2017; p. 191. [Google Scholar]
- Amoussou, O.T.; Youssao, I.A.K.; Toguyéni, A. Improving aquaculture production in the Kou valley, Burkina Faso. In Agricultural Innovations for Sustainable Development: Contributions from the 3rd Africa-Wide Women and Young Professionals in Science Competitions; Francis, J.A., Ed.; Technical Centre for Agricultural and Rural Cooperation (CTA): Wageningen, The Netherlands; Forum for Agricultural Research in Africa (FARA): Accra, Ghana, 2014; Volume 4, pp. 187–194. [Google Scholar]
- Awotwi, A.; Kumi, M.; Jansson, P.E.; Yeboah, F.; Nti, I.K. Predicting hydrological response to climate change in the White Volta catchment, West Africa. J. Earth Sci. Clim. Chang. 2015, 6, 1–7. [Google Scholar]
- Savadogo, A.-S. Water Resource Management in Burkina Faso. Available online: https://www.wateraid.org/search/wasearch (accessed on 3 March 2020).
- Diarra, D.Z. Impacts Des Changements Climatiques En Afrique De l’Ouest; Direction Nationale de la Météorologie: Bamako, Mali, 2009. [Google Scholar]
- Stücklin, S.B.; Frei, K. Between water spirits and market forces: Institutional changes in the Niger inland delta fisheries among the Somono and bozo fishermen of Wandiaka and Daga-Womina (Mali). In Disputing the Floodplains: Institutional Change and the Politics of Resource Management in African Wetlands; Haller, T., Ed.; Brill: Leiden, The Netherland, 2010; pp. 77–119. [Google Scholar]
- Barrat, J.-M. Changements Climatiques En Afrique De l’Ouest Et Conséquences Sur Les Eaux Souterraines. Rapport OSS-GICRESAIT no 13; Observatoire du Sahara et du Sahel (OSS): Tunis, Tunisia, 2012. [Google Scholar]
- Yang, T.; Cui, T.; Xu, C.-Y.; Ciais, P.; Shi, P. Development of a new IHA method for impact assessment of climate change on flow regime. Glob. Planet. Chang. 2017, 156, 68–79. [Google Scholar] [CrossRef]
- Touré, A. Changement climatique. In Sédentarisation Et Adaptation Des Pêcheurs Du Delta Central Du Niger: Cas Des Communes De Mopti Et Konna; Université de Bamako: Bamako, Mali, 2006. [Google Scholar]
- Paillaugue, J. Climate Change Impacts on Fish Resources in Burkina Faso. Master’s Thesis, University of Natural Resources and Life Sciences (BOKU), Vienna, Austria, 2019. [Google Scholar]
- Schinegger, R.; Trautwein, C.; Melcher, A.; Schmutz, S. Multiple human pressures and their spatial patterns in European running waters. Water Environ. J. 2012, 26, 261–273. [Google Scholar] [CrossRef]
- Stranzl, S. Quantification of Human Impacts on Fish Assemblages in the Upper Volta Catchment, Burkina Faso. Master’s Thesis, University of Natural Resources and Life Sciences (BOKU), Vienna, Austria, 2014. [Google Scholar]
- Melcher, A.; Ouédraogo, R.; Moog, O.; Slezak, G.; Savadogo, M.; Sendzimir, J. Healthy fisheries sustain society and ecology in Burkina Faso. In Riverine Ecosystem Management; Schmutz, S., Sendzimir, J., Eds.; Springer: Cham, Switzerland, 2018; pp. 519–539. [Google Scholar]
- MRAH. Stratégie Nationale De Développement Durable De La Pêche Et De l’Aquaculture à L’Horizon 2025; Ministère des Ressources Animales et Halieutiques: Ouagadougou, Burkina Faso, 2013; p. 35. [Google Scholar]
- FAO. Code of Conduct for Responsible Fisheries; FAO: Rome, Italy, 2019. [Google Scholar]
- SUSFISH Consortium. Sustainable Management of Water and Fish Resources in Burkina Faso-a Synthetic Overview of the SUSFISH Project. Supported by the Austrian Partnership Programme in Higher Education & Research for Development; Final report; SUSFISH-Plus: Ouagadougou, Burkina Faso; Vienna, Austria, 2015; Available online: http://susfish.boku.ac.at/download.htm (accessed on 1 April 2019).
- Sendzimir, J. Synthesis: Conceptual modelling. In SUSFISH Book: Sustainable Fisheries and Water Management Transformation Pathways for Burkina Faso, 1st ed.; Melcher, A.H., Ouedraogo, R., Oueda, A., Sendzimir, J., Slezak, G., Somda, J., Toé, P., Voigt, C., Eds.; SUSFISH-Plus: Ouagadougou, Burkina Faso; Vienna, Austria, 2020; in press. [Google Scholar]
- Andrachuk, M.; Armitage, D. Understanding social-ecological change and transformation through community perceptions of system identity. Ecol. Soc. 2015, 20, 26. [Google Scholar] [CrossRef]
- Ouedraogo, R.; Soara, A.E.; Oueda, A. Description du peuplement piscicole du lac sahélien de Higa, un site Ramsar du Burkina Faso, Afrique de l’Ouest. J. Appl. Biosci. 2015, 95, 8958–8965. [Google Scholar] [CrossRef]
- Rösslberg, G. Back to Basics: Traditional Inland Fisheries Management and Enhancement Systems in Sub-Saharan Africa and Their Potential for Development; Deutsche Gesellschaftfür Technische Zusammenarbeit (GTZ) GmbH Eschborn: Eschborn, Germany, 2002. [Google Scholar]
- Blaikie, P.; Brown, K.; Stocking, M.; Tang, L.; Dixon, P.; Sillitoe, P. Knowledge in action: Local knowledge as a development resource and barriers to its incorporation in natural resource research and development. Agric. Syst. 1997, 55, 217–237. [Google Scholar] [CrossRef]
- Krupnik, I.; Jolly, D. The Earth Is Faster Now: Indigenous Observations of Arctic Environmental Change; Krupnik, I., Jolly, D., Eds.; Arctic Research Consortium of the United States: Fairbanks, AL, USA, 2002; ISBN 0-9720449-0-6. [Google Scholar]
- Berkes, F.; Colding, J.; Folke, C. Rediscovery of traditional ecological knowledge as adaptive management. Ecol. Appl. 2000, 10, 1251–1262. [Google Scholar] [CrossRef]
- Drew, J.A. Use of traditional ecological knowledge in marine conservation. Conserv. Biol. 2005, 19, 1286–1293. [Google Scholar] [CrossRef]
- Fraser, D.J.; Coon, T.; Prince, M.R.; Dion, R.; Bernatchez, L. Integrating traditional and evolutionary knowledge in biodiversity conservation: A population level case study. Ecol. Soc. 2006, 11, 4. [Google Scholar] [CrossRef]
- Sachs, J.; Warner, A.M. Sources of slow growth in African economies. J. Afr. Econ. 1997, 6, 335–376. [Google Scholar] [CrossRef]
- Gilchrist, G.; Mallory, M.; Merkel, F. Can local ecological knowledge contribute to wildlife management? Case studies of migratory birds. Ecol. Soc. 2005, 10, 20. [Google Scholar] [CrossRef]
- Ruddle, K.; Davis, A. What is “ecological” in local ecological knowledge? Lessons from Canada and Vietnam. Soc. Nat. Resour. 2011, 24, 887–901. [Google Scholar] [CrossRef]
- Boonstra, W.; Nhung, P.H.T. The ghosts of fisheries management. J. Nat. Resour. Policy Res. 2011, 4, 1–25. [Google Scholar] [CrossRef]
- Pokorny, B.; von Lübke, C.; Dayamba, S.D.; Dickow, H. All the gold for nothing? Impacts of mining on rural livelihoods in Northern Burkina Faso. World Dev. 2019, 119, 23–39. [Google Scholar] [CrossRef]
- Bazillier, R.; Girard, V. The gold digger and the machine. Evidence on the distributive effect of the artisanal and industrial gold rushes in Burkina Faso. J. Dev. Econ. 2020, 143, 102411. [Google Scholar] [CrossRef]
- Luxereau, A.; Genthon, P.; Karimou, J.M.A. Fluctuations in the size of Lake Chad: Consequences on the livelihoods of the riverain peoples in eastern Niger. Reg. Environ. Chang. 2012, 12, 507–521. [Google Scholar] [CrossRef]
- Harrod, C. Climate change and freshwater fisheries. In Freshwater Fisheries Ecology; Craig, J.F., Ed.; John Wiley & Sons, Ltd.: Oxford, UK, 2015; pp. 641–694. [Google Scholar]
- van de Giesen, N.; Liebe, J.; Jung, G. Adapting to climate change in the Volta Basin, West Africa. Curr. Sci. 2010, 98, 1033–1037. [Google Scholar]
- Lebel, T.; Diedhiou, A.; Laurent, H. Seasonal cycle and interannual variability of the Sahelian rainfall at hydrological scales. J. Geophys. Res. D Atmos. 2003, 108, 1–11. [Google Scholar] [CrossRef]
- IPCC. Climate Change 2007: Contribution of Working Groups I, II and III to the Fourth Assessment Report of the Intergovernmental Panel on Climate Change; The Core Writing Team, Pachauri, R.K., Reisinger, A., Eds.; IPCC: Geneva, Switzerland, 2007; ISBN 9291691224. [Google Scholar]
- Bates, B.; Kundzewicz, Z.W.; Wu, S.; Palutikof, J. Climate Change and Water. Technical Paper of the Intergovernmental Panel on Climate Change; IPCC Secretariat: Geneva, Switzerland, 2008. [Google Scholar]
- Paugy, D.; Lévêque, C.; Duponchelle, F. Life-history strategies. In The Inland Water Fishes of Africa: Diversity, Ecology and Human Use; Paugy, D., Lévêque, C., Otero, O., Eds.; IRD Éditions: Marseille, France, 2017; pp. 178–188. [Google Scholar]
- Darwall, W.; Smith, K.; Allen, D.; Holland, R.; Harrison, I.; Brooks, E. The Diversity of Life in African Freshwaters: Underwater, Under Threat: An Analysis of the Status and Distribution of Freshwater Species throughout Mainland Africa; IUCN: Gland, Switzerland, 2011; ISBN 978-2-8317-1345-8. [Google Scholar]
- Ouedraogo, R.; Soara, A.E.; Zerbo, H. Caractérisation du peuplement piscicole du réservoir de Boalin, Ziniaré (Burkina Faso) deux décennies après l’introduction de Heterotis niloticus. Int. J. Biol. Chem. Sci. 2015, 9, 2488–2499. [Google Scholar] [CrossRef]
- Béné, C. Diagnostic Study of the Volta Basin Fisheries: Part 1—Overview of the Fisheries Resources; WorldFish Center Regional Offices for Africa and West Asia, Cairo Egypt, and CPWF: Colombo, Sri Lanka, 2007. [Google Scholar]
- Béné, C.; Russell, A.J.M. Diagnostic Study of the Volta Basin Fisheries: Part 2—Livelihoods and Poverty Analysis, Current Trends and Projections; WorldFish Center Regional Offices for Africa and West Asia, Cairo, Egypt, and CPWF: Colombo, Sri Lanka, 2007. [Google Scholar]
- Vye, S.R.; Emmerson, M.C.; Arenas, F.; Dick, J.T.A.; O’Connor, N.E. Stressor intensity determines antagonistic interactions between species invasion and multiple stressor effects on ecosystem functioning. Oikos 2015, 124, 1005–1012. [Google Scholar] [CrossRef]
- Vinebrooke, R.D.; Kathryn, L.C.; Jon, N.; Marten, S.; Stanley, I.D.; Stephen, C.M.; Ulrich, S. Impacts of multiple stressors on biodiversity and ecosystem functioning: The role of species co-tolerance. Oikos 2004, 104, 451–457. [Google Scholar] [CrossRef]
- Schinegger, R.; Palt, M.; Segurado, P.; Schmutz, S. Untangling the effects of multiple human stressors and their impacts on fish assemblages in European running waters. Sci. Total Environ. 2016, 573, 1079–1088. [Google Scholar] [CrossRef]
- Nõges, P.; Argillier, C.; Borja, Á.; Garmendia, J.M.; Hanganu, J.; Kodeš, V.; Pletterbauer, F.; Sagouis, A.; Birk, S. Quantified biotic and abiotic responses to multiple stress in freshwater, marine and ground waters. Sci. Total Environ. 2016, 540, 43–52. [Google Scholar] [CrossRef]
- Folt, C.L.; Chen, C.Y.; Moore, M.V. Synergism and antagonism among multiple stressors. Limnol. Oceanogr. 1999, 44, 864–877. [Google Scholar] [CrossRef]
- Côté, I.M.; Darling, E.S.; Brown, C.J. Interactions among ecosystem stressors and their importance in conservation. Proc. R. Soc. B Biol. Sci. 2016, 283, 20152592. [Google Scholar] [CrossRef]
- Przeslawski, R.; Byrne, M.; Mellin, C. A review and meta-analysis of the effects of multiple abiotic stressors on marine embryos and larvae. Glob. Chang. Biol. 2015, 21, 2122–2140. [Google Scholar] [CrossRef]
- Harvey, B.P.; Gwynn-Jones, D.; Moore, P.J. Meta-analysis reveals complex marine biological responses to the interactive effects of ocean acidification and warming. Ecol. Evol. 2013, 3, 1016–1030. [Google Scholar] [CrossRef]
- Vannevel, R. Using DPSIR and balances to support water governance. Water 2018, 10, 118. [Google Scholar] [CrossRef]
- Patrício, J.; Elliott, M.; Mazik, K.; Papadopoulou, K.-N.; Smith, C.J. DPSIR-Two decades of trying to develop a unifying framework for marine environmental management? Front. Mar. Sci. 2016, 3, 177. [Google Scholar] [CrossRef]
- Daniels, P.L. Climate change, economics and Buddhism—Part I: An integrated environmental analysis framework. Ecol. Econ. 2010, 69, 952–961. [Google Scholar] [CrossRef]
- Nguyen, T.H.T.; Everaert, G.; Boets, P.; Forio, M.A.E.; Bennetsen, E.; Volk, M.; Hoang, T.H.T.; Goethals, P.L.M. Modelling tools to analyze and assess the ecological impact of hydropower dams. Water 2018, 10, 259. [Google Scholar] [CrossRef]
- Melcher, A. Annual Report of the SUSFISH-Plus Project; University of Natural Resources and Life Sciences: Vienna, Austria, 2019. [Google Scholar]
- Zan, L.M. Politiques de population et de réduction de la fécondité au Burkina Faso: Limites et perspectives. Afr. Popul. Stud. 2016, 30. [Google Scholar] [CrossRef]
- Ministère de la Santé Plan. National D’Accélération De Planification Familiale Du Burkina Faso 2017–2020; Ministère de la Santé: Ouagadougou, Burkina Faso, 2017.
- Anoh, A.; Fassassi, R.; Vimard, P. Politique de population et Planification Familiale en Côte d’Ivoire. In Les Politiques De Planification Familiale: Cinq Expériences Nationales; Gautier, A., Ed.; CEPED: Nogent-sur-Marne, France, 2004; pp. 195–231. [Google Scholar]
- Breierova, L.; Duflo, E. The Impact of Education on Fertility and Child Mortality: Do Fathers Really Matter Less Than Mothers? Nber Working Paper Series; National Bureau of Economic Research: Cambridge, MA, USA, 2004. [Google Scholar]
- Canning, D.; Raja, S.; Yazbeck, A.S. Africa’s Demographic Transition: Dividend or Disaster? Africa Development Forum series; The World Bank: Washington, DC, USA, 2015; ISBN 978-1-4648-0490-8. [Google Scholar]
- Toé, P. Pêche, environnement et société: Contribution des sciences sociales sur les pêcheries traditionnelles en pays Bisa (Burkina Faso). Cah. du Cent. d’études Rech. en lettres Sci. Hum. Soc. 1999, 16, 301–318. [Google Scholar]
- Toé, P.; Sanon, V.-P. Gouvernance Et Institutions Traditionnelles Dans Les Pêcheries De l’Ouest Du Burkina Faso; L’Harmattan: Paris, France, 2015; ISBN 978-2-343-04967-0. [Google Scholar]
- Buur, L.; Kyed, H.M. State Recognition and Democratization in Sub-Saharan Africa; Palgrave Macmillan: New York, NY, USA, 2007; ISBN 978-0-230-60971-6. [Google Scholar]
- Froehlich, H.E.; Gentry, R.R.; Halpern, B.S. Conservation aquaculture: Shifting the narrative and paradigm of aquaculture’s role in resource management. Biol. Conserv. 2017, 215, 162–168. [Google Scholar] [CrossRef]
- De Graaf, G. Sustainable Fisheries Management and Culture-Based Fisheries in Reservoirs a Case Study from Burkina Faso. 2003. Available online: http://citeseerx.ist.psu.edu/viewdoc/download?doi=10.1.1.534.6168&rep=rep1&type=pdf (accessed on 1 April 2019).
- Allison, E.H.; Ellis, F. The livelihoods approach and management of small-scale fisheries. Mar. Policy 2001, 25, 377–388. [Google Scholar] [CrossRef]
- Kaboré, I.; Moog, O.; Ouéda, A.; Sendzimir, J.; Ouedraogo, R.; Guenda, W.; Melcher, A.H. Developing reference criteria for the ecological status of West African rivers. Environ. Monit. Assess. 2018, 190, 2. [Google Scholar] [CrossRef]
- Zerbo, H.; Ouattara, D.; Soubeiga, Z.; Kabore, K.; Kabore, C.; Bado, E.; Goumbri, B.A.; Yerbanga, R.A.; Ouedraogo, N.; Baro, S. Analyse De La Filière Pêche Au Burkina Faso. Projet d’Appui Au Renforcement des Capacités d’Analyse Des Impacts Des Politiques Agricoles; Direction Générale des Ressources Halieutiques. Ministère de l’Agriculture, de l’Hydraulique et des Ressources Halieutiques: Ouagadougou, Burkina Faso, 2007.
- Miller, J. The potential for development of aquaculture and its integration with irrigation within the context of the FAO special programme for food security in the Sahel. In Integrated Irrigation and Aquaculture in West Africa: Concepts, Practices and Potential; Halwart, M., Dam, A.A., Eds.; Food and Agriculture Organization of the United Nations: Rome, Italy, 2006. [Google Scholar]
- Obiero, K.; Meulenbroek, P.; Drexler, S.; Dagne, A.; Akoll, P.; Odong, R.; Kaunda-Arara, B.; Waidbacher, H. The contribution of fish to food and nutrition security in Eastern Africa: Emerging trends and future outlooks. Sustainability 2019, 11, 1636. [Google Scholar] [CrossRef]
- Iwama, G.K. Interactions between aquaculture and the environment. Crit. Rev. Environ. Control 1991, 21, 177–216. [Google Scholar] [CrossRef]
- George, A.L.; Kuhajda, B.R.; Williams, J.D.; Cantrell, M.A.; Rakes, P.L.; Shute, J.R. Guidelines for propagation and translocation for freshwater fish conservation. Fisheries 2009, 34, 529–545. [Google Scholar] [CrossRef]
- Fraser, D.J. How well can captive breeding programs conserve biodiversity? A review of salmonids. Evol. Appl. 2008, 1, 535–586. [Google Scholar] [CrossRef] [PubMed]




| Pressure | Stressors on Freshwater Ecosystem | Direct Effects on Fishes |
|---|---|---|
| Climate change | Decrease in floods plains (area and duration) Decrease in water level and availability Decrease in dissolved oxygen content Increase of surface water temperature Eutrophication | Decrease in fish average size |
| Floods plains (area and duration) decrease Decrease in water level and availability | Decrease in fish abundance | |
| Decrease in water level and availability Increase of salinity | Decrease in primary production | |
| Decrease in water level and availability Increase of salinity | Decrease in productivity | |
| Dam construction (cf. habitat alteration and/or degradation through pollution and/or physical habitat change) | Pollution Physical habitat modification (e.g., loss of connectivity, loss of habitats, habitat fragmentation) | Decrease in reproduction capacity Block of fish migration |
| Overfishing | Lack of management implementation Illegal fishing Ignorance of regulation | Decrease in fish population Decrease in fish biodiversity Decrease in fish average size |
| Agriculture water abstraction | Eutrophication Decrease in water quality Decrease in water quantity | Decrease in fish population |
© 2020 by the authors. Licensee MDPI, Basel, Switzerland. This article is an open access article distributed under the terms and conditions of the Creative Commons Attribution (CC BY) license (http://creativecommons.org/licenses/by/4.0/).
Share and Cite
Sanon, V.-P.; Toé, P.; Caballer Revenga, J.; El Bilali, H.; Hundscheid, L.J.; Kulakowska, M.; Magnuszewski, P.; Meulenbroek, P.; Paillaugue, J.; Sendzimir, J.; et al. Multiple-Line Identification of Socio-Ecological Stressors Affecting Aquatic Ecosystems in Semi-Arid Countries: Implications for Sustainable Management of Fisheries in Sub-Saharan Africa. Water 2020, 12, 1518. https://doi.org/10.3390/w12061518
Sanon V-P, Toé P, Caballer Revenga J, El Bilali H, Hundscheid LJ, Kulakowska M, Magnuszewski P, Meulenbroek P, Paillaugue J, Sendzimir J, et al. Multiple-Line Identification of Socio-Ecological Stressors Affecting Aquatic Ecosystems in Semi-Arid Countries: Implications for Sustainable Management of Fisheries in Sub-Saharan Africa. Water. 2020; 12(6):1518. https://doi.org/10.3390/w12061518
Chicago/Turabian StyleSanon, Vincent-Paul, Patrice Toé, Jaime Caballer Revenga, Hamid El Bilali, Laura Janine Hundscheid, Michalina Kulakowska, Piotr Magnuszewski, Paul Meulenbroek, Julie Paillaugue, Jan Sendzimir, and et al. 2020. "Multiple-Line Identification of Socio-Ecological Stressors Affecting Aquatic Ecosystems in Semi-Arid Countries: Implications for Sustainable Management of Fisheries in Sub-Saharan Africa" Water 12, no. 6: 1518. https://doi.org/10.3390/w12061518
APA StyleSanon, V.-P., Toé, P., Caballer Revenga, J., El Bilali, H., Hundscheid, L. J., Kulakowska, M., Magnuszewski, P., Meulenbroek, P., Paillaugue, J., Sendzimir, J., Slezak, G., Vogel, S., & Melcher, A. H. (2020). Multiple-Line Identification of Socio-Ecological Stressors Affecting Aquatic Ecosystems in Semi-Arid Countries: Implications for Sustainable Management of Fisheries in Sub-Saharan Africa. Water, 12(6), 1518. https://doi.org/10.3390/w12061518

