Next Article in Journal
Probabilistic Groundwater Flow, Particle Tracking and Uncertainty Analysis for Environmental Receptor Vulnerability Assessment of a Coal Seam Gas Project
Next Article in Special Issue
Reducing the Carbon Footprint of the Water-Energy Binomial through Governance and ICT. A Case Study
Previous Article in Journal
New Approach to Estimate Extreme Flooding Using Continuous Synthetic Simulation Supported by Regional Precipitation and Non-Systematic Flood Data
Previous Article in Special Issue
Sadyt: A Successful Business Case 1995–2019
 
 
Font Type:
Arial Georgia Verdana
Font Size:
Aa Aa Aa
Line Spacing:
Column Width:
Background:
Article

Water Price: Environment Sustainability and Resource Cost

by
Sonia Sanabria
1,2,* and
Joaquín Torres
1,*
1
Department of Finance and Accounting, University of Alicante, Carretera de San Vicente del Raspeig s/n., San Vicente del Raspeig, 03690 Alicante, Spain
2
University Institute of the Water and the Environmental Sciences, University of Alicante, Carretera de San Vicente del Raspeig s/n., San Vicente del Raspeig, 03690 Alicante, Spain
*
Authors to whom correspondence should be addressed.
Water 2020, 12(11), 3176; https://doi.org/10.3390/w12113176
Submission received: 23 September 2020 / Revised: 5 November 2020 / Accepted: 7 November 2020 / Published: 13 November 2020
(This article belongs to the Special Issue Water Economics and Water Distribution Management)

Abstract

The determination of a price for water is an open discussion among related players, directly or indirectly, in water management. In the context of the recovery of water service costs, as referred to in Article 9 of the Water Framework Directive 2000/60/EC (WFD), legislation applicable in all member countries of the European Union, the total water cost is broken down into three blocks; financial, environmental, and resource. It is the last component that generates the most uncertainty both in its conceptualization and in its valuation. The need to establish a pricing system for water (water tariff) implies that the different concepts that make it up are correctly delimited. The main goal of this paper is to propose a first approximation to a new theoretical framework to establish a relationship between environmental sustainability and the valuation of the resource cost—given that current water consumption can provoke future water availability difficulties, making it a scarce commodity that resource cost must be correctly delimited. Taking into account the prospective nature of environmental sustainability, the measure of its value should be based on the use of stochastic models that reflect the associated uncertainty.

1. Introduction

The WFD (known as Directive 2000/60/EC) was created in response to the need to unify water management actions in the European Union. This is with the vocation of ensuring the protection of water and promoting a sustainable use that guarantees the availability of the natural resource in the long term. More specifically, Article 9 of the WFD establishes that member states will take into account two principles: the principle of cost recovery for water-related services (distribution costs), including the cost of the resource and costs environmental because of the polluter pays principle. Therefore, it is a European legislation that is applicable in the different member states of the European Community and which confers responsibilities on national authorities.
Establishing a price system for water has a dual character worldwide. Firstly, price is presented as a guide or indicator of the relative scarcity of goods and factors in the economy, which implies the quantitative valuation of efforts in the realization of economic activities. Secondly, in recent years, prices have played a major role in incentivizing other policies for environment protection.
In a market context, price is the backbone of optimal allocation of goods and services. The price facilitates the exchange of different goods achieving the optimal distribution between the different uses and economic agents affected. In addition, it would allow the global costs recovery.
Generally, we can state that the market is one of corporate-imposed mechanisms to solve problems related to commodities with restrictions on their availability. As a result of the supply-demand mechanism, price is the best indicator for an effective and efficient allocation of goods among the various possible uses, and it allows cost recovery, including profit.
However, in the context of water resources, there are two main causes that call into question the markets capacity for optimal water allocation:
  • Lack of scarcity. Water is available in an unlimited manner or in sufficient abundance, at least from the point of view of economic market theory. Making water available to economic operators generates costs listed as transaction costs. The marginal utility of water, a concept that determines the exchange value of goods, is zero when water exists in abundance for all uses. However, scarcity is a keystone in mainstream economics that often has been widely underestimated [1].
  • Water as a primary good. The water is the basic element for life, for the global sustainability of the planet and for human development. It is a basic element of health and necessary for primary activities. This makes it difficult, if not impossible, for the mere application of market forces to ensure the necessary and available supply under adequate conditions of quality and quantity.
Given that the water is a peculiar good, a free and basic necessity for both human development and sustainable environmental development, it is difficult to apply a market system. Therefore, it is necessary to establish a number of standards and regulations, with the aim of vertebrating and establishing sustainable water use and ensuring its availability in sufficient quantity and quality both short, medium, and long term.
There is global acceptance and widespread recognition that water is an economic good. Therefore, economic assessments, results of the application of the laws of supply and demand, are made of how much water would be worth covering costs or even obtaining economic benefits.
The consideration of water as an economic good implies the existence of a market system that allows for establishing a price for this good based on the laws of supply and demand, that is, its scarcity. In this sense, if there is an unlimited supply of the water, in the presence of a free good, the water price is zero. Users will only pay a price, associated with this good, for the services of making the good available in conditions of adequate quantity and quality, but not for water as a resource.
Now, what happens when the supply is not unlimited? That is, what happens when the available water meets restrictions that imply that it is not fully guaranteed for all available uses. Under this circumstance, water should be treated an economic good where the effect of market supply and demand laws would generate a price. This price, under the hypothesis of an efficient market system, guarantees an optimal allocation of water between the different uses depending on their usefulness and scarcity.
According to the Water Framework Directive 2000/60/EC (WFD), the price of water must aim to recover water costs. The objective is highlighted by establishing the principles of cost recovery and polluter pays as the central focus of water-related economic measures. In this context, the application of the principles established in the WFD takes into account two costs: distribution (financial) and environmental costs. However, it should contemplate the recognition of one more component in the water cost: the cost of the resource. This cost is the price that different users must pay for the acquisition of water at source, before adding the costs of water distribution, adapting the water quality to their needs and restitution to the environment under conditions of sufficient environmental quality. Currently, the resource cost is not considered, perhaps because water has not been considered an economic good to use, or because of the difficulty in its delimitation in the absence of a well-defined market. Consequently, water costs must be grouped into three large blocks: resource costs, distribution costs, and environmental costs.
With the goal of trying to solve this problem, an ad hoc mechanism was developed, the price tariff system. It attempts to establish an efficient allocation of goods between different uses. At the same time, it allows recovery of all costs necessary for its availability. Thus, the objective of water pricing system is: (1) sharing the costs among different users, (2) to promote dissuasive mechanisms against environmentally damaging actions, and (3) to establish mechanisms to support potentially harmful situations as an instrument of natural resource sustainability in the long term.
It is true that the WFD proposes as an economic system of water prices a regime based on two basic principles: the principle of cost recovery and the polluter-pays principle. In our view, a water pricing system is undoubtedly necessary. However, if it is not properly established, it may not be enough to effectively address the global water problem. A system of water pricing, based on the assumption of unlimited supply of the good that is tariffed, can present two models of action:
  • Taking into account all demand can be meet, an optimal allocation is not considered necessary. In this sense, the recovery of costs generated throughout the entire water cycle can be considered as a sole purpose.
  • In addition to the cost recovery that we have just pointed out, its purpose is to influence the distribution and allocation of water between the different uses and agents. Although the demand can be satisfied, it may imply uses of water with unwanted effects, it being necessary to regulate the use and availability of water. Situations such as promoting the development of some economic activities or promoting long-term resource sustainability strategies would be an example of this type of intervention. A water price that penalizes certain types of actions can be an effective mechanism. We must consider that there are actions that imply uncertain future effects on the future water availability. These actions should not be prohibited a priori although ex-ante mechanisms should be put in place to guarantee that the possible consequences, or future costs that can be realized, are borne by those who generated them.
The water pricing model contemplated in the WFD is allocated within the second modality. In our opinion, the systems arisen from WFD can suffer from shortcomings in considering only the inclusion of costs related to the sustainability of the goods in the long-term through the polluter-pays principle. The need to establish a water allocation system, compatible with environmental sustainability, requires that its price, set through the price tariff, reflects not only the current costs associated with it (financial and environmental) but also includes the economic cost of possible future damage, resulting from events beyond the control of water managers. If the water tariffs included this cost, an optimal resource allocation would be achieved in the long-term where marginal water productivity would be the same in all uses and the well-being of society would be optimal.
The need for an economic valuation mechanism for any economic asset is essential for efficient and effective economic management. This assessment will allow managers to determine whether the price set by the tariff system, in addition to being sufficient to cover all associated costs, adequately reflects the economic utility of the asset mentioned.
However, the problem statement is how the water pricing is calculated presently. With the price of water, as currently defined, recovery of distribution costs and pollution costs can be achieved. The previous evidence focused on the valuation of water, proxied by the water price, seeks to recover the investments in infrastructures on hydroelectricity, sanitation, water distribution, etc. … or environmental damage through economic sanctions. However, in the previous literature, it does not stop to think that water as a resource, in its origin, is not free, it also has an economic value.
When talking about decision-making for efficient management of water resources, one must take into account not only the investments made but also water as a resource. In this decision-making, and therefore the economic valuation of water, the evaluation of alternatives on which are the best policies in water management comes into play. In this sense, it is about asking questions such as: how much water must be extracted today from an aquifer versus what must be saved for future needs? how much surface water to extract versus how much groundwater to meet current liquid needs? In short, how much water should we reserve at the present time to ensure future environmental sustainability? These questions, among others, necessary for proper water management could be answered more easily if the economic value of water is available.
Regardless of the context to which we may refer, the management of a hydrographic basin, a water management and distribution company in a specific geographical area, and a group of end users who come together for a more efficient management of the water they need for the development of their activity, etc., the valuation model will continue to be a valid instrument for the water economic management and for decision-making in their particular contexts and goals.
Despite the apparent simplicity of the concept, its application is very complex. The water allocation is not usually done through market, as in the current institutional water framework in Spain and in many other countries. In this sense, the determination of the opportunity cost of using the resource at all times and in each place is a very complicated task. In addition, consequently, the current situation requires a methodology of system analysis supported by an adequate economic valuation method of water value [2].
The main objective of our paper is to find the relationship between the environmental sustainability of water as a resource, in sufficient quantity and quality in the future, and its price or value. Our contribution to the existing literature is to establish the basis for a correct economic valuation of the water price, considering the cost of the resource additionally. That is, valuing this cost of the water resource based on the imbalance between supply and demand arises when considering the environmental sustainability in the long term—costs that must be added to the rest of the distribution and contamination costs. As far as we know, previous evidence has not taken into account that currently water as a resource is not considered to a future cost. Under the assumption that water can be considered an economic good, an adequate economic valuation, in our opinion, should reflect not only the excess demand at the time of the transaction, but also the consequences that current demand may cause for future water supply.
However, our objective is not to propose a model to determine the necessary volume of water. The parameters of water volume and consumption may be determined from more sophisticated models developed by experts in the field of water [3,4]. It is outside of the scope of this paper to establish a novel or sophisticated model for the water reserve process; the authors are not specialists in this area. Knowing those initial values of volume of water and consumption is necessary for determining the probability of having a water shortage in the future since it may be that currently the supply is sufficient to cover the current demand, but what happens in the future?
Water has an intrinsic value that corresponds to the value that is given to the resource for the mere fact of: (a) existing in certain places, and (b) the opportunity to leave it as an inheritance to future generations. The price of the resource must incorporate the value of its scarcity, increasing marginal costs from the new demands that are generated, beyond its price based on distribution and environmental costs.
Despite the relevance of the scarcity’s concept as shown in the previous literature [1], as far as we know, there is no prior literature in which it is taken into consideration that the scarcity of water in the future due to current consumption must be valued, so that the price of water itself does not refer only to drought situations, it also refers to an excess demand for water over the available supply.
To date, in previous literature, there have been studies that address the management of the water resource from the supply or demand approach. Focused on the supply-side approach, there have been cost models for water supply distribution [5], or cost models developed under the system dynamics simulation environment [6]. From the demand-side, we point to the recent Villar and Melgarejo model [7]. However, our proposal is a global model, which addresses water management in a holistic way. That is, we define the probability of deficit, a single measurement that takes into account simultaneously the water demand (consumption) and water supply (contributions). We will try to make a first approximation of a global model that takes into account the environmental consequences that the abuse of available resources will likely generate in the water availability in the future.
The model proposed in our article, based on probabilities, tries to analyze whether I have a high probability of running out of water in the future, using a simulation model. Determining the probability of future scarcity situations will be the measurement variable to use. Based on values set on the volume of water, what we are looking for is determining the probability of scarcity in the future. If this probability is found to be high, it is an indication that the currently applied water assessment model (the one used in this paper or any other) should take into account future cost of water resource scarcity for such assessment.
The supply and demand model that tends to stabilize the price in a free market framework is not always valid for determining the price of water. We are not talking about a problem of lack of supply today, but in the future. However, we consider that, if current consumption could have negative consequences on future consumption, it should be a reason for economic valuation today. In addition, costs should be included as an additional component in the price of water today—if, in the future, water needs to be acquired to continue providing service to users, that purchase of the water resource has a cost, a cost that current consumers should bear, and not future ones.
In our opinion, the current water price should be the one that manages to discourage current consumption for different uses, cover the costs of increasing current reserves, or a combination of both. With any of these options, the price should be sufficient to restore the probability of shortage to a low enough value. Member states should ensure that the water pricing policy provides adequate incentives for users to use water resources efficiently and thus contribute to the WFD’s environmental objectives. This paper tries to show explicitly how an adequate economic valuation of water can help this goal.
Nowadays, the need to arbitrate a management model compatible with a sustainable development model is inescapable. To do this, the tremendous ecosystem complexity of a basin should have to be integrated into this model as a natural framework for inland water management. This proposal is unattainable if management is based on free-market dynamics [8].
The economic value of a good depends not only on the costs required by its availability, but also on its usefulness and scarcity. Understanding the value of water is essential, given that this increasingly scarce resource has to be used more effectively and efficiently to meet the needs of society, current and future. Some mechanisms should be introduced to account for present activities with uncertain future consequences. These mechanisms should be developed with the goal to accumulate funds to reverse the negative consequences of those activities.

2. The Need to Approximate the Cost of the Resource as a Cost to Sustainability

The need for comprehensive water regulation has been highlighted on several occasions from an institutional perspective. More particularly, the European Union established the framework for action in water policy based on WFD. In 2016, a new set of global measures, the United Nations Sustainable Development Goals (SDGs), replaced the MDGs, introducing 17 new goals and 169 targets. The goal of SGD 6 is to ensure access to water and sanitation for all. More particularly, the target 6.5, related to water resources management, is to implement integrated water resources management at all levels, including through transboundary cooperation as appropriate by 2030 [9].
In order to achieve its ecological objectives, the WFD develops economic principles and tools that respond to the need for integrating water regulations to try to achieve a sustainable management of water resources. More specifically, in the WFD preamble (paragraph 38), it is proposed that the use of economic instruments by Member States may be appropriate as part of a program of measures.
The authors consider that the WFD places little emphasis on economic valuation, especially on the water cost as a resource. Trying to cover this need, our objective (already indicated in the paper) is to provide an economic valuation model that takes into account the scarcity probability in the resource both in the short and the long term, guaranteeing the sustainability of the resource.
Although the WFD is a European legislation, the application of the proposed economic valuation model in this paper to water pricing is feasible not only for Europe, but it also gives rise to a theoretical framework to determine the water cost as a resource in any context, especially when you want to obtain a price for water that takes into account long-term sustainability.
The total costs recovery, which include financial, environment, and resource costs, should also incorporate the costs associated with damage or negative effects on the hydric environment in the future. Thus, an economic analysis of services based on long-term forecasts of supply and demand for water in the river basin district will be needed.
A water pricing regime based on two basic principles (the polluter-pay principle and the cost recovery principle) is established as an economic system. According to Article 9 of the WFD, each Member States should take into account the full recovery of water service costs, including both financial costs of providing water services (operational, maintenance, and capital costs) and the environmental and resource costs (raw material) associated with damage and adverse effects on the aquatic environment.
Assuming water as a resource of unlimited supply, and therefore with zero marginal utility, the problem of defining its price is reduced to the recovery of any cost that arises from making it available to users in sufficient quality and quantity. The problem recently identified is that the current water management, seemingly harmless, could lead to the point where long-term sustainability of water as a resource is not ensured. In other words, future sustainability is challenged under current uses. Since 1987, when the Brundtland Report was released [10], the principle of sustainability has received widespread attention. By its definition, sustainable development meets the needs of the present without compromising the ability of future generations to meet their own needs. Being able to determine the extent to which current uses can generate such future situations will allow us to find a relationship between current uses of water and the price, which can be used as an instrument to ensure future sustainability.
Financial costs refer to prices that all users must pay for having availability to water; costs of distribution; and adaptation of the waters to the intended use. The infrastructure aspects needed for the distribution of water, although undoubtedly important for their amount and difficulty, are not an economic problem. Thus, the cost recovery principle can be directly applied.
With regard to environmental costs, understood as “⋯ the costs of damage that water uses impose on the environment and ecosystems and those who use the environment⋯” [11], we could consider that these costs are recovered through the application of the polluter-pay principle.
However, the cost recovery is not clear when we refer to the above-mentioned resource costs. Resource costs have future implications for referring to the costs of missed opportunities for other users due to resource depletion above the natural renewal or recovery rate. For WATECO terms developed by a group of EU economists, resource cost is defined as the “… cost of foregone opportunities which other uses suffer due to the depletion of the resource beyond its natural rate of recharge or recovery…”. Other studies have further extended this interpretation of resource cost to also include the opportunity cost of the efficiency losses resulting from a misallocation of scarce resources [12,13,14,15,16]. The recourse cost is a cost of water scarcity that arises from an inefficient allocation of the resource (in quantity and/or quality) over time and among different users. It occurs when there is competition for water and there are alternative water uses that generate an economic or environmental value greater than the present or planned use for the future [13]. It will be the future availability of the water resource that will tell us whether the water available for use can be considered a free or scarce good.
Appropriately delimiting the concept of resource cost will allow us to collect costs associated with the long-term sustainability of the resource under conditions of quality and sufficient quantity. Establishing a theoretical framework for determining the economic value of water is essential for the determination of a water price—especially in a context where water scarcity, as a resource for sustainable environmental and socio-economic development, is becoming increasingly evident. Recovering financial costs and penalizing polluting actions are not sufficient, in a context of scarcity, to determine the overall cost of water and, from there, its price.
The need to establish a water allocation system, compatible with environmental sustainability, requires that the tariff system reflects not only current financial and environmental costs, but it also has to include resource cost. With the goal to establish a sustainable water policy, in our view, the recourse cost must take into account the level of scarcity, not only at the present time but also potential situations that may occur in the future. In this sense, the resource cost can be associated with sustainability costs.
The instruments developed, based on the principles set out in WFD, are not sufficient to guarantee through the price an optimal allocation of available water resources. The recovery deficit and the non-mitigation of the great doubts regarding the future environmental situation are great proof of its inadequacy, as regards the optimal allocation of the resource.
The model of water pricing derived from WFD suffers from certain shortcomings by considering only the inclusion of costs related to the sustainability of the good through the polluter-pays principle. However, we believe that some mechanism should be introduced to include the provision of a future cost caused by consumption of the current resource. This provision would allow the creation of a fund that could deal with the future negative effects caused by harmful actions in the past. As [7] pointed out, water prices should be linked to water scarcity, and water scarcity must be linked to water use. Accordingly, if we increase water use over the level of water availability, scarcity appears.
Therefore, cost recovery should be done not only on the basis of current consumption and in compliance with the polluter-paying principle, but should also keep environmental sustainability in mind in the long-term. As we set out in the following sections, we can find a relationship between the value of the deficit probability and the water resource cost. Thus, the water tariff should be higher in cases where the deficit probability is higher.
As a result, the need arises to use stochastic techniques in the modeling of the future dynamics of water reserves for the river basin district. Adaptation of the Theory of Ruin, widely developed in the insurance sector [17], serves as a starting point for establishing the necessary theoretical framework to obtain an economic assessment of water as a scarce good, from the determination of the probability of occurrence of such situations.
This way we will be able to properly determine the economic value of the water resource from a global point of view, which acts simultaneously from the supply-side (from water supply to river basin district) as of demand-side (water consumption of river basin district).

3. Materials and Methods

The goal of the paper is to show a framework to establish the first component of the water price, the resource cost. This cost is obtained by using the scarcity probability, which is determinate using a simulation of water reserves process.

3.1. A Simple Model for a Water Reserve Process

As usually applied in simulation models, we start with a very simple model to obtain the highlighted consequences about the study. The usefulness of simulation is measured by the balance between the reality and the simplicity of the model. In [7], it is possible to find a useful explanation about goodness of simulation models.
Definition 1.
The water reserve process (WRP), { V t } t = 0 T , is a discrete time stochastic process which indicates the water resource level in the river basin district at the end of period control ( t 1 , t ] .
The WRP is a stochastic process which tries to model the water reserve in a successive control time for a river basin district.
The period planning [ 0 , T ] is a long time interval in which the water reserves are measured at the end of each period control called hydrographic period, ( t 1 , t ] . Thus,
[ 0 , T ] = [ 0 , t 1 ] ( t 1 , t 2 ] ( T 1 , T ]
The most simple model can be constructed under the following hypothesis:
  • V ( 0 ) = v 0 the inicial reserve
  • C t the aggregate water consumption in ( t 1 , t ] , measure at the end of the period. For simplicity, we are going to consider the case where it will be constant for all periods and known it at time t = 0 .
  • A t the water contribution in ( t 1 , t ] . A succession of independent and identical distributed (iid) random variables at each time t, assumed non-negative.
Then, for ( t 1 , t ] , we can establish
V t = V t 1 c + A t
In addition, the WRP can be modeled by
V t = V 0 c × t + h = 1 t A h , 0 t T
In Figure 1, we can observe a three possible realizations of the WRP along the planning period, before, Figure 1a, and after, Figure 1b,c, makes decisions about water price. The water reserve goes down with the consumption in each of the hydrographic period and growing up with the contribution which are a function of the rains during the period. The reserve accumulated at the end of hydrographic period, t, is the initial reserve for the next. At the end of the planning period, the water reserve will be the result of (2), at time T.
Considering an initial reserve level V 0 = 4 , three possible trajectories of future reserves are made for a planning horizon of ten control periods. Due to the random behavior of water contributions, Figure 1a shows that, for two of the three trajectories (green and black), critical water scarcity situations would never be achieved, while the red trajectory in the third control period has a level of reserves below the level for which an environmental unsustainability situation is considered to exist.
From the simulations carried out, it observes that the probability of critical scarcity is 0.333 . If this probability value is considered excessive, above the maximum probability set to bearable, managers should take measures to lower this level of probability. We consider three options to make the probability of scarcity below the maximum level set: (a) a cost of recourse (in addition to financial and environmental) that discourages water consumption by different uses, (b) increase the volume of initial water reserve (water purchase), and (c) a combination of both.
For example, we consider that the different uses assume the increase in costs, allowing the acquisition of two units of water incorporated into the initial reserve V 0 = 4 + 2 . Thus, they maintain the initially established consumption level. The new situation is shown in Figure 1b.
Figure 1c shows another possible situation. In this case, the uses decrease their consumption by 20% as a consequence of the price increase, it not being necessary to increase the initial reserves. In this situation, we observe that the critical shortage situation has reduced its possibilities considerably.
The construction of a stochastic simulation model, sufficiently sophisticated and well adjusting the value of its parameters to each specific context, will allow for determining the price of water that allows for adjusting the value of the initial reserves and the levels of demand for the different uses that guarantee environmental sustainability in the planning horizon with an acceptable level of plausibility.

3.2. Environmental Sustainability in the Long Term

Water is the core of environmental sustainable development to establish that, when a river basin district presents a water deficit, socio-economics and healthy damages will appear in the next future.
The simplest way to define the water deficit in a concrete hydrographic period ( t 1 , t ] , in the context of WRP, is
V t v *
where v* is a critical level of water reserve below which a water deficit situation can be considered to occur for the basin analyzed. In these cases, the environment may be damaged in the medium or long-term, which future generations will have to face. This level can therefore be considered as an indicator of environmental sustainability in the river basin district.
A first environmental sustainability condition (ESC) in the planning period [ 0 , T ] is
E [ V T ] v *
From (4), it is possible establish a condition to be verified by the aggregated water consumption, from which net water consumption (NWC) can be denominated:
c μ + v 0 v * T
with μ = E [ A t ] t 1 , 2 , .
Although in the long term, T , the sustainability condition is more restrictive because
c μ + lim t v 0 v * T = μ
The higher level for the expected periodical consumption depends on both the expected water contribution in the hydrographic period and the initial reserve water, V 0 . In this way, the value of μ becomes a basic variable for determining the level of water resources that the river basin district can support without the need to seek external resources, either from desalination or contributions from other districts—or without the need to establish restrictive measures on consumption.
What we have just stated is in accordance with: “Because all Basin reservoirs and aquifers’ ending levels are constrained to be at least as high as their starting levels, so this policy produces zero resource costs” [18].

3.3. Time to the First Water Deficit

At the end of each water period, a measurement must be made of the different water resources available in the river basin district, which will make it possible to detect the existence of a water surplus or deficit, V t v * or V t v * , respectively. If, in some hydrographic period V t v 0 , it is hoped that the basin recovers its initial value in the following periods because c = μ .
Definition 2.
The first water deficit, τ, is the first t that verifies
τ = min { t 1 / V t v * }
When τ = , we say that environmental sustainability exists and we represent it as τ = .
From water management, what is really important in this model is not to determine when this first water deficit occurs, but to find out what the probability is of such a situation occurring within the planning period.
The NWC (6) guarantees, in terms of the planning period, that critical water deficits are not expected, which does not imply that such situations may arise in certain circumstances. Obtaining a measure of the likelihood of water deficits will make it possible to establish mechanisms that, by acting on the variables on which this probability depends, make it possible to delimit the appearance of these circumstances.
Let Φ ( v 0 , T ) denote the water deficit probability in the planning period:
Φ ( v 0 , T ) = P [ τ t / V 0 = v 0 ]
A particular important case is T , the probability of water deficit in anytime
Φ ( v 0 ) = P [ τ / V 0 = v 0 ]
It is easy to prove that, if NWC is not verified, then
  • lim t V t =
  • Φ ( v 0 ) = 1
However, when NWC is verified, Φ ( v 0 ) < 1 . Thus, net water consumption is necessary but not a sufficient condition to obtain an environmental sustainable development.
From the planning period,
{ τ 1 / V 0 = v 0 } { τ 2 / V 0 = v 0 }
then
Φ ( v 0 , 1 ) Φ ( v 0 , 2 )
and lim t Φ ( v 0 , t ) = Φ ( v 0 ) .
Stochastic simulation techniques make it easy to obtain values for Φ ( v 0 , T ) , where the higher initial reserve, the decrease on the deficit probability, while the longer the planning period, the greater the increase in the deficit probability. All of this will align with intuitive thought.
This way, specifying the probability distribution function that generates the values of water contributions in the river basin district, it is possible to establish simulations of trajectories of the water reserve process, { V t } t = 1 T and determine approximations for Φ ( v 0 , T ) . A recursive mechanism can be established to determine the exact values of the deficit probability, although this exceeds the objectives of this paper.
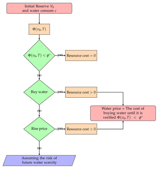
In Figure 2, as we have been indicating, the price of water is the sum of three components: the cost of resources, financial costs, and pollution. It is important to note that managers now have an objective measurement to determine the first component of the price of water. The aggregate cost of the resource is the cost of purchasing the water needed to restore the deficit probability to a level below ϕ * . This cost will be shared between different uses. If the managers expect that the new price implies a lower consumption of water by the user, they will not be obliged to buy water to raise the initial reserve level. However, the income generated by this concept should not be considered a benefit for the manager but should be kept as a reserve in the event of the scarcity situation predicted by the model.

4. Research

Introducing the theoretical environment of a new approach to obtain an economic value for the water is the goal of this paper. Thus, the use of real data is far from this stage. However, it can be useful to show a first view of the simulation techniques to obtain the water deficit probability. From this, we can obtain the general principles for determining the cost of the resource.

4.1. Simulations and First Results

We can consider the hydrographic planning for a river basin district. The characteristics of this planning are the following:
The WRP for this river basin district is
V t = 4 c × t + h = 1 t A h t { 1 , 2 , , 5 }
Water contribution can be estimated as a function of rainfall in each control period that can only be known at the end of the period. Thus, for water management, at time t = 0 , it will be necessary to consider the randomization of rainfall. For simplicity, we assume the water contributions are iid uniform random variables with parameters 0 and 2. This assumption about distribution function implies that we don’t know anything about future rainfalls, and that its contribution can go from 0 to 2 units.
Under the assumption about the distribution function, (for U ( 0 , 2 ) , E [ A t ] = μ = 0 + 2 2 = 1 t ) for water contribution and by (6), the periodic aggregate water demand that this river basin district can hold is
c μ = 1
Thus, the expected value for reserve at the end of the planning period is
E [ V 5 ] = 4 + ( 1 μ ) × 5 = 4 u
Running simulations, see Algorithm 1, we can observe that, for a demand by period c = 1 , and initial reserve v 0 = 4 , the probability of deficits is around 8 % .
For developing the simulations, we used R software v4.0. In addition, the code is:
Algorithm 1: Simulation Multiple Paths
1
 #set.seed(123) # Repeat the simulations with same values
2
 # Set Initial values
3
 v <- 4
4
 v_crit <- 2
5
 T <- 5
6
 c <- 1  # NWC in [0,T]
7
 m <- 3000
8
 Deficits <- 0
9
 V <- matrix(rep(0, (T+1)*(m)), ncol = m, nrow = T+1)
10
 
11
 ## Make m simulations
12
 for(k in 1:m){
13
   V[1,k] <- v
14
   A <- runif(T, 0, 2)
15
   for(i in 1:T){
16
    V[i+1, k] = V[i, k] - c + A[i]
17
   }
18
   Deficits <- Deficits + 1*(sum(V[,k]<v_crit)>0)
19
 }
20
 ### Let calculate probabilites
21
 Probabilidad <- Deficits / m
22
 # Let make and plot simulations
23
 par(bg = ’white’, mar = c(2,4,2,1))
24
 plot_sim02 <- matplot(0:T,V, type = "l", frame = TRUE, pch = 19,
25
                 xlab = "Hydrographic period",
26
                 ylab = "Water Reserve",
27
                 ylim = c(0, max(V)))
28
 abline(h = v_crit, lwd = 2)
29
 #
30
 plot_sim02
31
 # Show numeric results by screen
32
 Deficits
33
 Probabilidad
From Figure 3a,b, what we seek is to make a comparison of how the probability of scarcity changes as a function of one of the model’s parameters, water consumption, keeping the initial input level constant. As can be seen, with the change in water consumption, from c = 1 (Figure 3a) to a lower consumption c = 0.8 (Figure 3b), it is possible to reduce the cases that fall below the critical barrier, and therefore the probability of shortage.
Thus, when water consumption goes down and/or initial reserve goes up, then probabilities go down. The results for some situations are shown in Table 1. The table shows different situations on how the probability of scarcity changes depending on the control variables (parameters that may change based on the models used by experts in the field of water). These parameters are the level of consumption (c) and water intake ( V 0 ), starting from a certain critical reserve level. In fact, Table 1 shows how, when the initial water volume supplied coincides with the critical reserve level (below which it should not be) and consumption is high, the probability of shortage is very high ( 0.896 ) ; In 89.6 % of the cases, we are going to find a shortage problem.
Although it is possible to find an exact expression, from a recursive method, to obtain deficit probability, the simulation is an efficient instrument to calculate approximations for this value in a strong way.
The problem is to find the distribution function with the closest approximation to real data for water contribution in the river basin district.

4.2. Deficit Probabilities in the Long Term

A sustainable water cycle in which we are able to meet our needs for water and sewerage services while enabling future generations to meet their own needs (https://www.un.org/waterforlifedecade/water_and_sustainable_development.shtml).
When the planning period is long, e.g., T 25 , the deficit probability rises showing that future generations may be harmed by water uses in the initial water periods.
Let use the data in Table 2, but now with T = 100 and T = 25 , we can note that the new probabilities in Table 3.
The ESC has now established that the net water consumption must be c 1.2050 , and let us remember that, for T = 5 , the NWC was less than 1.
Why should future generations bear the costs of excessive water used by the current generation?

5. Discussion

An aggregate consumption level verifies that ESC can be determined, once the planning period has been established, the initial values of V 0 and v * are known, and the distribution function for the contributions to the river basin district has been determined.
It will be up to the administrators or public bodies to determine a safety level for the water reserve, establishing a critical value for the probability of deficit, Φ ( v 0 , T ) = ϕ * . Below this level of security, there is a possibility that water deficit situations can appear with harmful consequences for environmental sustainability. Measures should be established to restore the probability to values above the safety level.
As we established at the beginning of this paper, water-related costs are broken down into financial, environmental, and resource costs. The financial costs must be supported by the different economic agents according to the use for which the resources are used and are based on share criteria that will depend largely on the water policy established by the governmental public bodies.
It was previously stated that the environmental costs should reflect not only the situations of restitution of actions that deteriorate the water used at the time of its return to the environment, but should also reflect situations like the possibility that the use, perhaps in excess, of the current water may have consequences on the availability of water in the future. These kinds of situations can be dangerous for environment sustainability.
The deficit probability introduced in this paper can be an adequate indicator of potentially harmful situations for the environmental sustainability of the river basin districts and, consequently, for the environment in general in the long term. Thus, acting on the variables that affect the value of the deficit probability will make it possible to measure the achievement of the objectives of a sustainable environmental policy. Considering that the establishment of a water price tariff is one of the main instruments to implement an environmental policy, it is necessary to find a relation between the water price and the deficit probability.
The transition from a probability measure to an economic cost measure must therefore be based on some criterion that penalizes situations where the former does not verify the minimum value established. In this respect, we must consider two possible situations that will result in the cost for this concept being positive or zero.
As it will be seen further on, the type of measures to be adopted for control deficit probability affect the distribution of the initial reserves among the different river basin districts and/or water consumption in each one. Either the need to increase initial reserves, by buying water from surplus river basin districts, or encourage lower water demand are measures that affect the economic value of water for each district. Therefore, the cost associated with this type of measure can be interpreted as a cost of the resource or environmental sustainability cost. In other words, the application of the model allows for setting a price for water as a commodity. Specifically, it will allow for establishing when water can be considered a free good, and, thus with a zero price, and when it is a scarce resource, which will give it a price according to its marginal utility, opportunity cost, or last use price.

5.1. Free Water in the Environmental Sustainability Model

Let us consider the situation where once the initial values for the determination Φ ( v 0 , T ) have been established, its value is below the critical value Φ ( v 0 , T ) ϕ * for a sufficiently long planning horizon, T. In this case, environmental sustainability is guaranteed in the long term because the resources available in the river basin district are sufficient to support the expected demand in this period without generating extreme situations of water deficiency under conditions of sufficient quality and quantity.
The situation mentioned above implies that the river basin district is self-supporting and sustainable, which implies that the costs to be borne by the different water uses are the financial and the environmental costs related to pollution situations. In this sense, the cost of the resource or environmental sustainability cost should be zero. The final use of the water available, the marginal utility, in the river basin district is that it follows its natural flow under conditions of sufficient quality and quantity. There is no unsatisfied demand and the agents use the resource in optimum conditions to guarantee its future availability.

5.2. Water Scarcity in the Environmental Sustainability Model

The fact that water is available throughout the planning period and that it is used under non-polluting conditions is not a sufficient condition for its environmental or resource cost to be zero. Where the consumption consequences established for the planning period are likely to lead to future unsustainable situations, with consequences for medium- and long-term supply, it should be the users of the current planning period who provide the necessary measures for the restitution of potentially harmful effects of future periods. It is therefore necessary to incorporate a new cost to cover the economic needs which are likely to arise at future dates as a result of current actions.
Let us now consider a situation in which the river basin district has sufficient resources to meet the water needs in the planning period, although the deficit probability will be higher than the minimum level established. Measures must therefore be established to raise this value to an acceptable level. There are two ways of achieving this new value:
  • Raising the initial level of available resources, through policies of transfer from other basins with surplus resources or through desalination processes, or improving the processes of recovery and treatment of waste water. In any case, all of them will generate a cost that must be borne by the users of the deficit district.
  • The establishment of prices that discourage consumption during the planning period, especially for those agents whose water use is more related to situations that harm the water reserve process [19].
When the deficit probability does not reach the established critical value, water levels are not sufficient to satisfy potential demand without generating potential adverse effects on sustainability. In this situation, water stops being a free good and becomes a scarce good that can be assigned an economic value, a price.
Thus, if Φ ( v 0 , T ) is a suitable indicator of environmental sustainability, the cost of measures to maintain it at appropriate levels can be understood as the cost of water as a resource. The value of the deficit probability becomes a measure of the scarcity of the resource considering the conditions of sustainability of the good in the long term.
It is important to note that the price set in this way does not necessarily imply the purchase of the water needed to bring the value of v 0 to a level that meets the condition of environmental sustainability (4). Instead, the revenue generated by this concept must be maintained as an accounting provision available to help deal with situations of environmental scarcity or unsustainability that may occur at future dates.
It should be noted that the system presented here is the first part of a top-down pricing system. The model helps us to determine the aggregate cost of water at the level of the river basin, so that the total income from all water uses will allow us to establish levels of environmental sustainability that can be considered sufficient. One of the objectives of future papers is to distribute the aggregate cost according to the risk contribution of each water use to the risk environmental, measured by deficit probability. This way, an allocation of water among the different uses will be favored according to its influence on environmental sustainability.
Therefore, the pricing tariff system allows an effective and efficient allocation of the resource according to its scarcity, while achieving, at the same time, minimization of the intervention of government authorities and verifying the costs recovery principle.

6. Conclusions

The goal of determining the water price, like any other goods, must have as its main objective the efficient distribution of the goods among its different uses. It should also allow for full cost recovery. In this sense, we can establish conclusions of this paper as follows:
  • The need for a water tariff system:
    • Water, given its special characteristics, is a commodity on which market forces do not seem to be ideal for finding a balance between supply and demand promoting effective and efficient use. It is necessary, among other measures, to make a water pricing system which allows an optimal transfer, both in quality and quantity, from the different resources to the different uses, while allowing a full recovery of the costs incurred.
    • The instruments developed, based on the principles set out in WFD 2000/60/EC (polluter-pay principle and recovery of cost principle), are not sufficient to ensure an optimal allocation of available water resources. The structural recovery deficit and the great doubts regarding the future environmental situation are great proof of their inadequacy—in particular, with regard to optimal allocation of the resource.
  • Regarding water service costs, it is necessary to adequately delimit what is meant by the resource cost:
    • Of the three components of the total cost of water, the resource cost is the element that allows for conveniently establishing an efficient distribution among the different uses that water can have. This cost, representative of the water price as raw material in the different uses, has to reflect the marginal utility of water or its last use. In this sense, it will be the deficit probability that makes it possible to determine the resource cost value. Thus, water price should be the amount resulting in adding resource costs to financial and environmental costs.
    • Water scarcity must be interpreted not only from the point of view of its availability at the time of use, but also from a long-term environmental sustainability perspective. In this way, the current use of water can have effects on its future availability that should be reflected in the present water tariff. In our view, stochastic modeling is the right tool for analyzing and forecasting the damage that current uses may allow for future water availability.
    • Determining the likelihood of future shortages makes it possible to establish the actions that should be taken to keep the deficit probability at levels low enough to consider current water uses to be environmentally sustainable, v * . Therefore, the resource cost is determined as the economic value of the actions that would enable these values compatible with environmental sustainability to be achieved.
    • The monetary resources collected by this concept should be allocated to accounting provisions generating an economic cushion, intended to mitigate the future costs that will appear if the potential situations of environmental unsustainability are realized.

Future Lines of Research

The model presented in this paper determines, in an aggregated way, the part of the water price that corresponds to the resource cost. However, it would be desirable to determine the distribution of this aggregate amount among the different uses.
It may also be of great interest to apply the model to different water management level—for example, a specific river basin district, water resource management company, or at the level of the establishment of water policies by the competent authorities, among many.
This paper seeks to contribute to the current debate on how much water should cost—namely, whether the price currently paid for water service is sufficient to cover all the service costs, in particular the part that represents the resource cost. In other words, this paper makes a reflection and a proposal to help with the full recovery of the cost of water services, as mentioned in Article 9 of the WFD 2000/60/EC.

Author Contributions

Conceptualization, S.S. and J.T.; Formal analysis, J.T.; Methodology, J.T.; Resources, S.S.; Writing—Original draft, S.S. and J.T. Both authors have read and agreed to the published version of the manuscript.

Funding

This research is partially supported by the CampusHabitat5U network of excellence of Valencian public universities and the Cátedra del Agua of the University of Alicante and the Diputación Provincial de Alicante (https://catedradelaguaua.org/).

Conflicts of Interest

The authors declare no conflict of interest.

Abbreviations

The following abbreviations are used in this manuscript:
WRPWater reserve process
ESCEnvironmental sustainability condition
NWCNet water consumption
WFDEU. Directive 2000/60/EC framework for the community action in the field of water policy

References

  1. Mehta, L.; Huff, A.; Allouche, J. The new politics and geographies of scarcity. Geoforum 2019, 101, 222–230. [Google Scholar] [CrossRef]
  2. Briscoe, J. Water as an economic good: The idea and what it means in practice. In Proceedings of the World Congress of the International Commission on Irrigation and Drainage, Senior Water Advisor of the World Bank, Cairo, Egypt, September 1996. [Google Scholar]
  3. Odeh, T.; Mohammad, A.H.; Hussein, H.; Ismail, M.; Almomani, T. Over-pumping of groundwater in Irbid governorate, northern Jordan: A conceptual model to analyze the effects of urbanization and agricultural activities on groundwater levels and salinity. Environ. Earth Sci. 2019, 78, 40. [Google Scholar] [CrossRef]
  4. Wurbs, R.A. Institutional Framework for Modeling Water Availability and Allocation. Water 2020, 12, 2767. [Google Scholar] [CrossRef]
  5. Clark, R.M.; Sivaganesan, M.; Selvakumar, A.; Sethi, V. Cost models for water supply distribution systems. J. Water Resour. Plan. Manag. 2002, 128, 312–321. [Google Scholar] [CrossRef]
  6. Chung, G.; Lansey, K.; Blowers, P.; Brooks, P.; Ela, W.; Stewart, S.; Wilson, P. A general water supply planning model: Evaluation of decentralized treatment. Environ. Model. Softw. 2008, 23, 893–905. [Google Scholar] [CrossRef]
  7. Del Villar, A.; Melgarejo, J. Prospective Models for Water Service Demand and Price Analyses. Water 2020, 12, 1613. [Google Scholar] [CrossRef]
  8. Agudo, P.A. El valor económico del agua. Rev. CIDOB d’Afers Int. 1999, 45–46, 145–167. [Google Scholar]
  9. Hussein, H.; Menga, F.; Greco, F. Monitoring transboundary water cooperation in SDG 6.5. 2: How a critical hydropolitics approach can spot inequitable outcomes. Sustainability 2018, 10, 3640. [Google Scholar] [CrossRef]
  10. Brundtland, G.H. Our common future—Call for action. Environ. Conserv. 1987, 14, 291–294. [Google Scholar] [CrossRef]
  11. WATECO. Economics and the Environment: The Implementation Challenge of the Water Framework Directive. Guidance Document No 1, Common Implementation Strategy for the Water Framework Directive (2000/60/EC), Working Group 2.6. WATECO; Office for Official Publications of the European Communities: Luxembourg, 2003. [Google Scholar]
  12. Maestu, J.; Andreu, J.; Gomez, C. Practical experiences in Spain. In Environmental and Resource Cost and the Water Framework Directive; An overview of European practices; Workshop proceedings from Amsterdam; RIZA Working Paper: Amsterdam, The Netherlands, 2004. [Google Scholar]
  13. Brouwer, R. The concept of environmental and resource cost. Lessons learned from ECO2. In Environmental and Resource Cost and the Water Framework Directive; An Overview of European Practices; Workshop proceedings from Amsterdam; RIZA working Paper: Amsterdam, The Netherlands, 2004. [Google Scholar]
  14. Andreu, J.; Pulido-Velázquez, M.; Collazos, G. Methodology and tools for integrated assessment of resource and environmental costs. In Proceedings of the Second International Workshop on Implementing Economic Analysis in the Water Framework Directive, Paris, France, February 2005; pp. 17–18. [Google Scholar]
  15. Pulido-Velázquez, M.; Andreu, J.; Sahuquillo, A. Economic optimization of conjunctive use of surface water and groundwater at the basin scale. J. Water Resour. Plan. Manag. 2006, 132, 454–467. [Google Scholar] [CrossRef]
  16. Pulido-Velazquez, M.; Andreu, J.; Sahuquillo, A.; Pulido-Velazquez, D. Hydro-economic river basin modelling: The application of a holistic surface–groundwater model to assess opportunity costs of water use in Spain. Ecol. Econ. 2008, 66, 51–65. [Google Scholar] [CrossRef]
  17. Kaas, R.; Goovaerts, M.; Dhaene, J.; Denuit, M. Modern Actuarial Risk Theory: Using R; Springer Science & Business Media. Springer: Berlin/Heidelberg, Germany, 2008; Volume 128. [Google Scholar]
  18. Ward, F.A.; Booker, J.F.; Michelsen, A.M. Sustainable Policy Design through Integrated Basin Models: Findings from the Rio Grande. Conferences Open SIUC. 2006. Available online: https://opensiuc.lib.siu.edu/ucowrconfs_2006/50/ (accessed on 23 September 2020).
  19. Salman, A.; Al-Karablieh, E.; Haddadin, M. Limits of pricing policy in curtailing household water consumption under scarcity conditions. Water Policy 2008, 10, 295–304. [Google Scholar] [CrossRef]
Figure 1. Effects of rising prices on WRPs. (a) WRPs before making decision to raise prices; (b) after making the decision to raise prices, consumption c and V 0 ; (c) after making the decision to raise prices, consumption c and V 0 .
Figure 1. Effects of rising prices on WRPs. (a) WRPs before making decision to raise prices; (b) after making the decision to raise prices, consumption c and V 0 ; (c) after making the decision to raise prices, consumption c and V 0 .
Water 12 03176 g001
Figure 2. Flowchart including all the cases and decisions proposed in order to determine water resource cost.
Figure 2. Flowchart including all the cases and decisions proposed in order to determine water resource cost.
Water 12 03176 g002
Figure 3. WRP simulations. (a) 3000 simulations for v 0 = 4 , c = 1 and v * = 2 ; (b) 3000 simulations for v 0 = 4 , c = 0.8 and v * = 2 .
Figure 3. WRP simulations. (a) 3000 simulations for v 0 = 4 , c = 1 and v * = 2 ; (b) 3000 simulations for v 0 = 4 , c = 0.8 and v * = 2 .
Water 12 03176 g003
Table 1. Deficit probability, from 3000 simulations, for various aggregate consumptions and v 0 , with critical level v * = 2 .
Table 1. Deficit probability, from 3000 simulations, for various aggregate consumptions and v 0 , with critical level v * = 2 .
AWC v 0 = 5 v 0 = 4 v 0 = 3 v 0 = 2
c = 1.2 0.0710.2580.5970.896
c = 1.0 0.0100.0810.3200.750
c = 0.8 0.00030.0130.1260.557
c = 0.6 0.0000.00030.0250.390
Table 2. Characteristics of hydrographic planning.
Table 2. Characteristics of hydrographic planning.
CharacteristicValue
Planning period5 years
Initial water reserve4 units
Distribution function of A t Uniform (0,2)
Critical water reserve2
Simulations3000
Table 3. Deficit Probability for v 0 = 4 .
Table 3. Deficit Probability for v 0 = 4 .
NWC T = 100 T = 25 T = 5
c = 1.2 0.99990.91430.258
c = 1.0 0.70000.41930.081
c = 0.8 0.05700.05030.013
c = 0.6 0.00100.00130.0003
Publisher’s Note: MDPI stays neutral with regard to jurisdictional claims in published maps and institutional affiliations.

Share and Cite

MDPI and ACS Style

Sanabria, S.; Torres, J. Water Price: Environment Sustainability and Resource Cost. Water 2020, 12, 3176. https://doi.org/10.3390/w12113176

AMA Style

Sanabria S, Torres J. Water Price: Environment Sustainability and Resource Cost. Water. 2020; 12(11):3176. https://doi.org/10.3390/w12113176

Chicago/Turabian Style

Sanabria, Sonia, and Joaquín Torres. 2020. "Water Price: Environment Sustainability and Resource Cost" Water 12, no. 11: 3176. https://doi.org/10.3390/w12113176

APA Style

Sanabria, S., & Torres, J. (2020). Water Price: Environment Sustainability and Resource Cost. Water, 12(11), 3176. https://doi.org/10.3390/w12113176

Note that from the first issue of 2016, this journal uses article numbers instead of page numbers. See further details here.

Article Metrics

Back to TopTop