Stable Isotope Composition of River Waters across the World
Abstract
1. Introduction
2. Data and Methodology
2.1. The GNIR Database
2.2. Extension of GNIR Based on Literature Resources
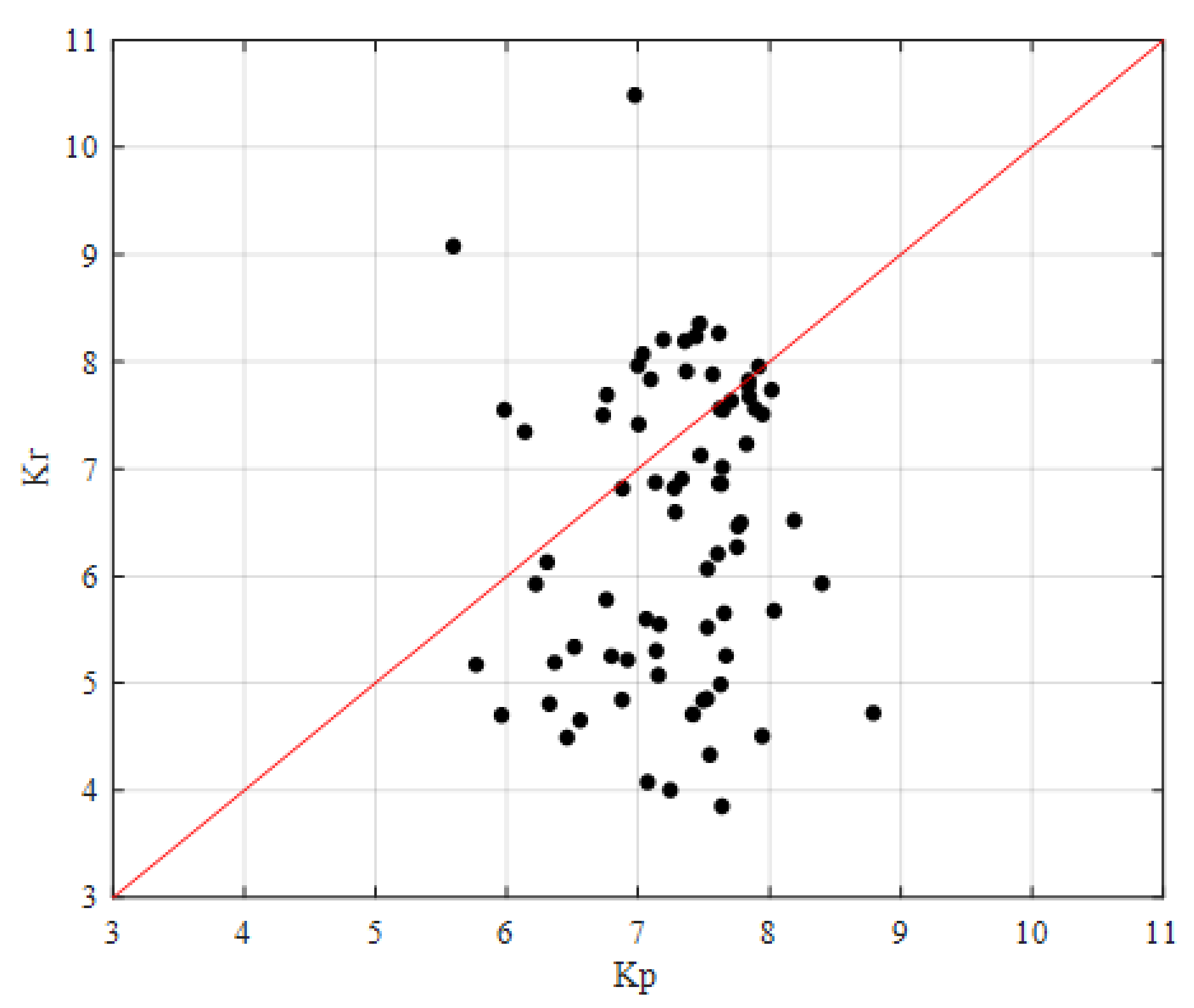
2.3. Analysis on the Spatial Pattern of River Isotopic Data
2.4. Global Interpolation of River Water Isotopes
3. Results
3.1. General Characteristics of the Improved Database
3.2. Spatial Pattern of River Water Isotopes
4. Discussion
4.1. Relationship between δ18O and δ2H in River Waters
4.2. Correlations between River Water Isotopes and Geographical Factors
4.3. Correlations between River Water Isotopes and Meteorological Factors
5. Conclusions
Supplementary Materials
Author Contributions
Funding
Acknowledgments
Conflicts of Interest
References
- Gat, J.R. Oxygen and hydrogen isotopes in the hydrologic cycle. Annu. Rev. Earth. Planet. Sci. 1996, 24, 225–262. [Google Scholar] [CrossRef]
- Bowen, G.J.; Cai, Z.; Fiorella, R.P.; Putman, A.L. Isotopes in the water cycle: Regional-to global-scale patterns and applications. Annu. Rev. Earth Planet. Sci. 2019, 47, 453–479. [Google Scholar] [CrossRef]
- Dansgaard, W. Stable isotopes in precipitation. Tellus 1964, 16, 436–468. [Google Scholar] [CrossRef]
- Zhao, L.; Xiao, H.; Zhou, M.; Cheng, G.; Wang, L.; Yin, L.; Ren, J. Factors controlling spatial and seasonal distributions of precipitation δ18O in China. Hydrol. Process. 2012, 26, 143–152. [Google Scholar] [CrossRef]
- Wang, L.; Niu, S.; Good, S.P.; Soderberg, K.; McCabe, M.F.; Sherry, R.A.; Luo, Y.; Zhou, X.; Xia, J.; Caylor, K.K. The effect of warming on grassland evapotranspiration partitioning using laser-based isotope monitoring techniques. Geochim. Et Cosmochim. Acta 2013, 111, 28–38. [Google Scholar] [CrossRef]
- West, A.G.; February, E.C.; Bowen, G.J. Spatial analysis of hydrogen and oxygen stable isotopes (“isoscapes”) in ground water and tap water across south Africa. J. Geochem. Explor. 2014, 145, 213–222. [Google Scholar] [CrossRef]
- Goldsmith, G.R.; Allen, S.T.; Braun, S.; Engbersen, N.; González-Quijano, C.R.; Kirchner, J.W.; Siegwolf, R.T. Spatial variation in throughfall, soil, and plant water isotopes in a temperate forest. Ecohydrology 2019, 12, e2059. [Google Scholar] [CrossRef]
- Jasechko, S.; Kirchner, J.W.; Welker, J.M.; Mcdonnell, J.J. Substantial proportion of global streamflow less than three months old. Nat. Geosci. 2016, 9, 126. [Google Scholar] [CrossRef]
- Jasechko, S.; Sharp, Z.D.; Gibson, J.J.; Birks, S.J.; Yi, Y.; Fawcett, P.J. Terrestrial water fluxes dominated by transpiration. Nature 2013, 496, 347. [Google Scholar] [CrossRef]
- Evaristo, J.; Jasechko, S.; Mcdonnell, J.J. Global separation of plant transpiration from groundwater and streamflow. Nature 2015, 525, 91. [Google Scholar] [CrossRef]
- Sprenger, M.; Tetzlaff, D.; Buttle, J.; Laudon, H.; Leistert, H.; Mitchell, C.P.; Snelgrove, J.; Weiler, M.; Soulsby, C. Measuring and modeling stable isotopes of mobile and bulk soil water. Vadose Zone J. 2018, 17. [Google Scholar] [CrossRef]
- Berry, Z.C.; Evaristo, J.; Moore, G.; Poca, M.; Steppe, K.; Verrot, L.; Asbjornsen, H.; Borma, L.S.; Bretfeld, M.; Seyfried, M.; et al. The two water worlds hypothesis: Addressing multiple working hypotheses and proposing a way forward. Ecohydrology 2017, 11, e1843. [Google Scholar] [CrossRef]
- Kendall, C.; Coplen, T.B. Distribution of oxygen-18 and deuterium in river waters across the United States. Hydrol. Process. 2001, 15, 1363–1393. [Google Scholar] [CrossRef]
- Liu, J.; Song, X.; Yuan, G.; Sun, X.; Yang, L. Stable isotopic compositions of precipitation in China. Tellus Ser. B Chem. Phys. Meteorol. 2014, 66, 39–44. [Google Scholar] [CrossRef]
- Zhao, S.; Hu, H.; Tian, F.; Tie, Q.; Wang, L.; Liu, Y.; Shi, C. Divergence of stable isotopes in tap water across China. Sci. Rep. 2017, 7, 43653. [Google Scholar] [CrossRef] [PubMed]
- Xiao, W.; Fu, J.; Wang, W.; Wen, X.; Xu, J.; Xiao, Q.; Li, X.; Hu, C.; Liu, S. Estimating evaporation over a large and shallow lake using stable isotopic method: A case study of Lake Taihu. J. Lake Sci. 2017, 29, 1009–1017. [Google Scholar]
- Halder, J.; Terzer, S.; Wassenaar, L.I.; Araguásaraguás, L.J.; Aggarwal, P.K. The global network of isotopes in rivers (GNIR): Integration of water isotopes in watershed observation and riverine research. Hydrol. Earth Syst. Sci. 2015, 19, 3419–3431. [Google Scholar] [CrossRef]
- Wei, Z.; Lee, X.; Aemisegger, F.; Benetti, M.; Berkelhammer, M.; Casado, M.; Xiao, W.; Wright, J.S.; Wen, X.; González, Y.; et al. A global database of water vapor isotopes measured with high temporal resolution infrared laser spectroscopy. Sci. Data 2019, 6, 180302. [Google Scholar] [CrossRef]
- IAEA/WMO. Global Network of Isotopes in Precipitation. The GNIP Database, 2019. Available online: https://nucleus.iaea.org/wiser (accessed on 5 March 2017).
- Kaseke, K.F.; Wang, L.; Wanke, H.; Turewicz, V.; Koeniger, P. An analysis of precipitation isotope distributions across Namibia using historical data. PLoS ONE 2016, 11, e0154598. [Google Scholar] [CrossRef]
- Bowen, G.J.; Revenaugh, J. Interpolating the isotopic composition of modern meteoric precipitation. Water Resour. Res. 2003, 39. [Google Scholar] [CrossRef]
- Bowen, G.J.; Wassenaar, L.I.; Hobson, K.A. Global application of stable hydrogen and oxygen isotopes to wildlife forensics. Oecologia 2005, 143, 337–348. [Google Scholar] [CrossRef] [PubMed]
- Terzer, S.; Wassenaar, L.I.; AraguásAraguás, L.J.; Aggarwal, P.K. Global isoscapes for δ18o and δ2h in precipitation: Improved prediction using regionalized climatic regression models. Hydrol. Earth Syst. Sci. 2013, 17, 4713–4728. [Google Scholar] [CrossRef]
- Dutton, A.; Wilkinson, B.H.; Welker, J.M.; Bowen, G.J.; Lohmann, K.C. Spatial distribution and seasonal variation in 18o/16o of modern precipitation and river water across the conterminous USA. Hydrol. Process. 2010, 19, 4121–4146. [Google Scholar] [CrossRef]
- Bowen, G.J. Water balance model for mean annual hydrogen and oxygen isotope distributions in surface waters of the contiguous USA. J. Geophys. Res. Biogeosci. 2015, 116, 105–112. [Google Scholar]
- Cockerton, H.E.; Street-Perrott, F.A.; Leng, M.J.; Barker, P.A.; Horstwood, M.S.A.; Pashley, V. Stable-isotope (H, O, and Si) evidence for seasonal variations in hydrology and si cycling from modern waters in the Nile Basin: Implications for interpreting the quaternary record. Quat. Sci. Rev. 2013, 66, 4–21. [Google Scholar] [CrossRef]
- Geldern, R.V.; Kuhlemann, J.; Schiebel, R.; Taubald, H.; Barth, J.A.C. Stable water isotope patterns in a climate change hotspot: The isotope hydrology framework of corsica (western mediterranean). Isot. Environ. Health Stud. 2014, 50, 184. [Google Scholar] [CrossRef]
- Wen, R.; Tian, L.; Liu, F.; Qu, D. Lake water isotope variation linked with the in-lake water cycle of the alpine Bangong Co, arid western Tibetan Plateau. Arct. Antarct. Alp. Res. 2016, 48, 563–580. [Google Scholar] [CrossRef]
- Calligaris, C.; Mezga, K.; Slejko, F.F.; Urbanc, J.; Zini, L. Groundwater characterization by means of conservative (d18O and d2H) and non-conservative (87Sr/86Sr) isotopic values: The Classical Karst Region aquifer case (Italy–Slovenia). Geosciences 2018, 8, 321. [Google Scholar] [CrossRef]
- Yi, Y.; Gibson, J.J.; Cooper, L.W.; Hélie, J.F.; Birks, S.J.; McClelland, J.W.; Peterson, B.J. Isotopic signals (18O, 2H, 3H) of six major rivers draining the pan-arctic watershed. Glob. Biogeochem. Cycles 2012, 26. [Google Scholar] [CrossRef]
- IAEA. Results of a coordinated research project 2002–2006. In Monitoring Isotopes in Rivers: Creation of the Global Network of Isotopes in Rivers (GNIR); International Atomic Energy Agency: Vienna, Austria, 2012. [Google Scholar]
- Penna, D.; Engel, M.; Bertoldi, G.; Comiti, F. Towards a tracer-based conceptualization of meltwater dynamics and streamflow response in a glacierized catchment. Hydrol. Earth Syst. Sci. 2017, 21, 23–41. [Google Scholar] [CrossRef]
- Penna, D.; Engel, M.; Mao, L.; Dell’Agnese, A.; Bertoldi, G.; Comiti, F. Tracer-based analysis of spatial and temporal variations of water sources in a glacierized catchment. Hydrol. Earth Syst. Sci. 2014, 18, 5271–5288. [Google Scholar] [CrossRef]
- Engel, M.; Penna, D.; Bertoldi, G.; Dell’Agnese, A.; Soulsby, C.; Comiti, F. Identifying run-off contributions during melt-induced run-off events in a glacierized alpine catchment: Identifying Run-off Contributions in a Glacierized Catchment. Hydrol. Process. 2016, 30, 343–364. [Google Scholar] [CrossRef]
- Binet, S.; Joigneaux, E.; Pauwels, H.; Albéric, P.; Fléhoc, C.; Bruand, A. Water exchange, mixing and transient storage between a saturated karstic conduit and the surrounding aquifer: Groundwater flow modeling and inputs from stable water isotopes. J. Hydrol. 2017, 544, 278–289. [Google Scholar] [CrossRef]
- Getdata-graph-digitizer.com. Digitize Graphs and Plots—GetData Graph Digitizer—Graph Digitizing Software. 2019. Available online: http://getdata-graph-digitizer.com/ (accessed on 23 January 2019).
- Boschetti, T.; Cifuentes, J.; Iacumin, P.; Selmo, E. Local Meteoric Water Line of Northern Chile (18 S–30 S): An Application of Error-in-Variables Regression to the Oxygen and Hydrogen Stable Isotope Ratio of Precipitation. Water 2019, 11, 791. [Google Scholar] [CrossRef]
- Crawford, J.; Hughes, C.E.; Lykoudis, S. Alternative least squares methods for determining the meteoric water line, demonstrated using GNIP data. J. Hydrol. 2014, 519, 2331–2340. [Google Scholar] [CrossRef]
- Carr, J.R. Orthogonal regression: A teaching perspective. Int. J. Math. Educ. Sci. Technol. 2012, 43, 134–143. [Google Scholar] [CrossRef]
- Fick, S.E.; Hijmans, R.J. Worldclim 2: New 1-km spatial resolution climate surfaces for global land areas. Int. J. Climatol. 2017, 37, 4302–4315. [Google Scholar] [CrossRef]
- Zomer, R.J.; Bossio, D.A.; Trabucco, A.; Yuanjie, L.; Gupta, D.C.; Singh, V.P. IWMI Research Report 122. In Trees and Water: Smallholder Agroforestry on Irrigated Lands in Northern India; International Water Management Institute: Colombo, Sri Lanka, 2007; p. 45. [Google Scholar]
- Zomer, R.J.; Trabucco, A.; Bossio, D.A.; van Straaten, O.; Verchot, L.V. Climate change mitigation: A spatial analysis of global land suitability for clean development mechanism afforestation and reforestation. Agric. Ecosyst. Envir. 2008, 126, 67–80. [Google Scholar] [CrossRef]
- New, M.; Lister, D.; Hulme, M.; Makin, I. A high-resolution data set of surface climate over global land areas. Clim. Res. 2002, 21, 1–25. [Google Scholar] [CrossRef]
- Lehner, B.; Grill, G. Global river hydrography and network routing: Baseline data and new approaches to study the world’s large river systems. Hydrol. Process. 2013, 27, 2171–2186. Available online: www.hydrosheds.org (accessed on 30 January 2018). [CrossRef]
- Wasserstein, R.L.; Lazar, N.A. The asa’’s statement on p-values: Context, process, and purpose. Am. Stat. 2016, 70, 129–133. [Google Scholar] [CrossRef]
- Britt, H. Model selection and Akaike’s information criterion (AIC): The general theory and its analytical extensions. Psychometrika 1987, 52, 345–370. [Google Scholar]
- Sugiura, N. Further analysis of the data by Akaike’s information criterion of model fitting. Suri-Kagaku Math. Sci. 1978, 153, 12–18. [Google Scholar] [CrossRef]
- Gooseff, M.N.; Lyons, W.B.; McKnight, D.M.; Vaughn, B.H.; Fountain, A.G.; Dowling, C. A stable isotopic investigation of a polar desert hydrologic system, McMurdo Dry Valleys, Antarctica. Arct. Antarct. Alp. Res. 2006, 38, 60–71. [Google Scholar] [CrossRef]
- Yde, J.C.; Knudsen, N.T.; Steffensen, J.P.; Carrivick, J.L.; Hasholt, B.; Ingeman-Nielsen, T.; Roberts, D.H.; Oerter, H.; Mernild, S.H.; Russell, A.J.; et al. Stable oxygen isotope variability in two contrasting glacier river catchments in Greenland. Hydrol. Earth Syst. Sci. 2016, 20, 5841–5893. [Google Scholar] [CrossRef]
- Craig, H. Isotopic variations in meteoric waters. Science 1961, 133, 1702–1703. [Google Scholar] [CrossRef]
- Gourcy, L.L.; Groening, M.; Aggarwal, P.K. Stable oxygen and hydrogen isotopes in precipitation. In Isotopes in the Water Cycle; Springer: Berlin/Heidelberg, Germany, 2005; pp. 39–51. [Google Scholar]
- Thomas, E.M.; Lin, H.; Duffy, C.J.; Sullivan, P.L.; Jin, L. Spatiotemporal patterns of water stable isotope compositions at the shale hills critical zone observatory: Linkages to subsurface hydrologic processes. Vadose Zone J. 2013, 12, 4949–4960. [Google Scholar] [CrossRef]
- Allen, S.T.; Brooks, J.R.; Keim, R.F.; Bond, B.J.; Mcdonnell, J.J. The role of pre-event canopy storage in throughfall and stemflow by using isotopic tracers. Ecohydrology 2014, 7, 858–868. [Google Scholar] [CrossRef]
- Morgenstern, U.; Stewart, M.K.; Stenger, R. Dating of streamwater using tritium in a post nuclear bomb pulse world: Continuous variation of mean transit time with streamflow. Hydrol. Earth Syst. Sci. 2010, 14, 2289–2301. [Google Scholar] [CrossRef]
- Mcguire, K.J.; Mcdonnell, J.J. A review and evaluation of catchment transit time modeling. J. Hydrol. 2006, 330, 543–563. [Google Scholar] [CrossRef]
- Moran, P.A. Notes on continuous stochastic phenomena. Biometrika 1950, 37, 17–23. [Google Scholar] [CrossRef] [PubMed]
- Winnick, M.J.; Chamberlain, C.P.; Caves, J.K.; Welker, J.M. Quantifying the isotopic ‘continental effect’. Earth Planet. Sci. Lett. 2014, 406, 123–133. [Google Scholar] [CrossRef]
- Natural Earth. Rivers + Lake Centerlines. 2018. Available online: http://www.naturalearthdata.com/downloads/10m-physical-vectors/10m-rivers-lake-centerlines/ (accessed on 6 March 2018).
- Aggarwal, P.K.; Gat, J.R.; Froehlich, K.F. Isotopes in the Water Cycle: Past, Present and Future of a Developing Science; Springer: Berlin/Heidelberg, Germany, 2005. [Google Scholar]
- Cartwright, I.; Weaver, T.R.; Simmons, C.T.; Fifield, L.K.; Lawrence, C.R.; Chisari, R.; Varley, S. Physical hydrogeology and environmental isotopes to constrain the age, origins, and stability of a low-salinity groundwater lens formed by periodic river recharge: Murray Basin, Australia. J. Hydrol. 2010, 380, 203–221. [Google Scholar] [CrossRef]
- Meier, S.D.; Atekwana, E.A.; Molwalefhe, L.; Atekwana, E.A. Processes that control water chemistry and stable isotopic composition during the refilling of Lake Ngami in semiarid northwest Botswana. J. Hydrol. 2015, 527, 420–432. [Google Scholar] [CrossRef]
- Mekiso, F.A.; Ochieng, G.M. Stable water isotopes as tracers at the Middle Mohlapitsi catchment/Wetland, South Africa. Int. J. Eng. Technol. 2014, 6, 1728–1736. [Google Scholar]
- Baer, T.; Barbour, S.L.; Gibson, J.J. The stable isotopes of site wide waters at an oil sands mine in Northern Alberta, Canada. J. Hydrol. 2016, 541, 1155–1164. [Google Scholar] [CrossRef]
- Gibson, J.J.; Reid, R. Stable isotope fingerprint of open-water evaporation losses and effective drainage area fluctuations in a subarctic shield watershed. J. Hydrol. 2010, 381, 142–150. [Google Scholar] [CrossRef]
- Poage, M.A.; Chamberlain, C.P. Empirical relationships between elevation and the stable isotope composition of precipitation and surface waters: Considerations for studies of paleoelevation change. Am. J. Sci. 2001, 301, 1–15. [Google Scholar] [CrossRef]













| Tag Variable | Value | Amount |
|---|---|---|
| Temporal Resolution a | 1 | 9147 |
| 2 | 2372 | |
| 3 | 5496 | |
| Data Type b | 1 | 8000 |
| 2 | 1204 | |
| 3 | 7811 |
| Water | Region | Result |
|---|---|---|
| Precipitation | SA | δD = 7.88 (±0.02) × δ18O + 9.72 (±0.14) R2 = 0.974 |
| AF | δD = 7.03 (±0.03) × δ18O + 8.12 (±0.14) R2 = 0.920 | |
| AU | δD = 7.20 (±0.06) × δ18O + 8.52 (±0.28) R2 = 0.924 | |
| EU | δD = 7.74 (±0.01) × δ18O + 6.13 (±0.09) R2 = 0.971 | |
| NA | δD = 7.88 (±0.01) × δ18O + 7.24 (±0.21) R2 = 0.986 | |
| CN | δD = 7.28 (±0.05) × δ18O + 3.97 (±0.47) R2 = 0.925 | |
| River | SA | δD = 7.33 (±0.03) × δ18O +3.51 (±0.31) R2 = 0.974 |
| AF | δD = 5.66 (±0.08) × δ18O + 1.90 (±0.27) R2 = 0.892 | |
| AU | δD = 4.40 (±0.12) × δ18O − 9.69 (±0.57) R2 = 0.770 | |
| EU | δD = 7.82 (±0.02) × δ18O + 8.27 (±0.23) R2 = 0.963 | |
| NA | δD = 8.14 (±0.01) × δ18O + 6.50 (±0.24) R2 = 0.954 | |
| CN | δD = 7.22 (±0.05) × δ18O + 5.10 (±0.60) R2 = 0.909 |
| Region | Result | |||
|---|---|---|---|---|
| Lat | Log | R2 | ||
| Precipitation | AF (N) | −0.062 ** | 0.007 | 0.150 |
| AF (S) | 0.039 | 0.041 | 0.164 | |
| SA (S) | 0.059 | 0.160 *** | 0.110 | |
| EU | −0.207 *** | −0.072 *** | 0.495 | |
| NA | −0.506 *** | −0.022 | 0.827 | |
| CN | −0.231 *** | 0.072 * | 0.441 | |
| River | AF (N) | 0.017 | 0.139 *** | 0.600 |
| AF (S) | 0.087 | −0.477 *** | 0.607 | |
| SA (S) | 0.193 * | 0.383 *** | 0.435 | |
| EU | −0.001 | −0.043 * | 0.030 | |
| NA | −0.315 *** | 0.026 *** | 0.555 | |
| CN | 0.319 *** | 0.184 *** | 0.392 | |
| Region | Equation a | AICc | r2 |
|---|---|---|---|
| Africa (North) | δ18O = 0.167 (±0.017) LOG −41.8 (±7.52) AI +0.021 (±0.004) PPT −1.26 (±0.48) | 6.47 | 0.89 |
| Africa (South) | δ18O = −0.885 (±0.136) LOG +0.256 (±0.062) RH +7.27 (±1.97) | 9.20 | 0.78 |
| Australia | δ18O = −0.007 (±0.003) PET * −0.008 (±0.002) PPT +8.63 (±4.58) | 17.00 | 0.50 |
| China | δ18O = 0.096 (±0.038) LAT −0.002 (±0.0002) ELE −0.008 (±0.001) PET * −1.95(±2.32) | 190.69 | 0.57 |
| Europe | δ18O = −0.033 (±0.013) LOG +0.096 (±0.027) LAT * +0.375 (±0.021) MAT −17.1 (±1.39) | 68.58 | 0.65 |
| North America | δ18O = −0.878 (±0.036) LAT −0.006 (±0.0002) ELE −0.611 (±0.047) MAT +35.4 (±2.01) | 641.12 | 0.82 |
| South America (South) | δ18O = −0.010 (±0.004) PET +1.248 (±0.199) MAT −0.008 (±0.002) PPT −4.30 (±4.34) | 89.46 | 0.77 |
© 2019 by the authors. Licensee MDPI, Basel, Switzerland. This article is an open access article distributed under the terms and conditions of the Creative Commons Attribution (CC BY) license (http://creativecommons.org/licenses/by/4.0/).
Share and Cite
Nan, Y.; Tian, F.; Hu, H.; Wang, L.; Zhao, S. Stable Isotope Composition of River Waters across the World. Water 2019, 11, 1760. https://doi.org/10.3390/w11091760
Nan Y, Tian F, Hu H, Wang L, Zhao S. Stable Isotope Composition of River Waters across the World. Water. 2019; 11(9):1760. https://doi.org/10.3390/w11091760
Chicago/Turabian StyleNan, Yi, Fuqiang Tian, Hongchang Hu, Lixin Wang, and Sihan Zhao. 2019. "Stable Isotope Composition of River Waters across the World" Water 11, no. 9: 1760. https://doi.org/10.3390/w11091760
APA StyleNan, Y., Tian, F., Hu, H., Wang, L., & Zhao, S. (2019). Stable Isotope Composition of River Waters across the World. Water, 11(9), 1760. https://doi.org/10.3390/w11091760

