Transdisciplinary Learning Communities to Involve Vulnerable Social Groups in Solving Complex Water-Related Problems in Bolivia
Abstract
1. Introduction
2. Integrated Water Resources Management and the Need for Collaborative Governance
3. Transdisciplinary Learning Communities as Action Research Methodology
4. Results
4.1. Integrated Water Management and the Challenge of Collaborative Governance in Bolivia
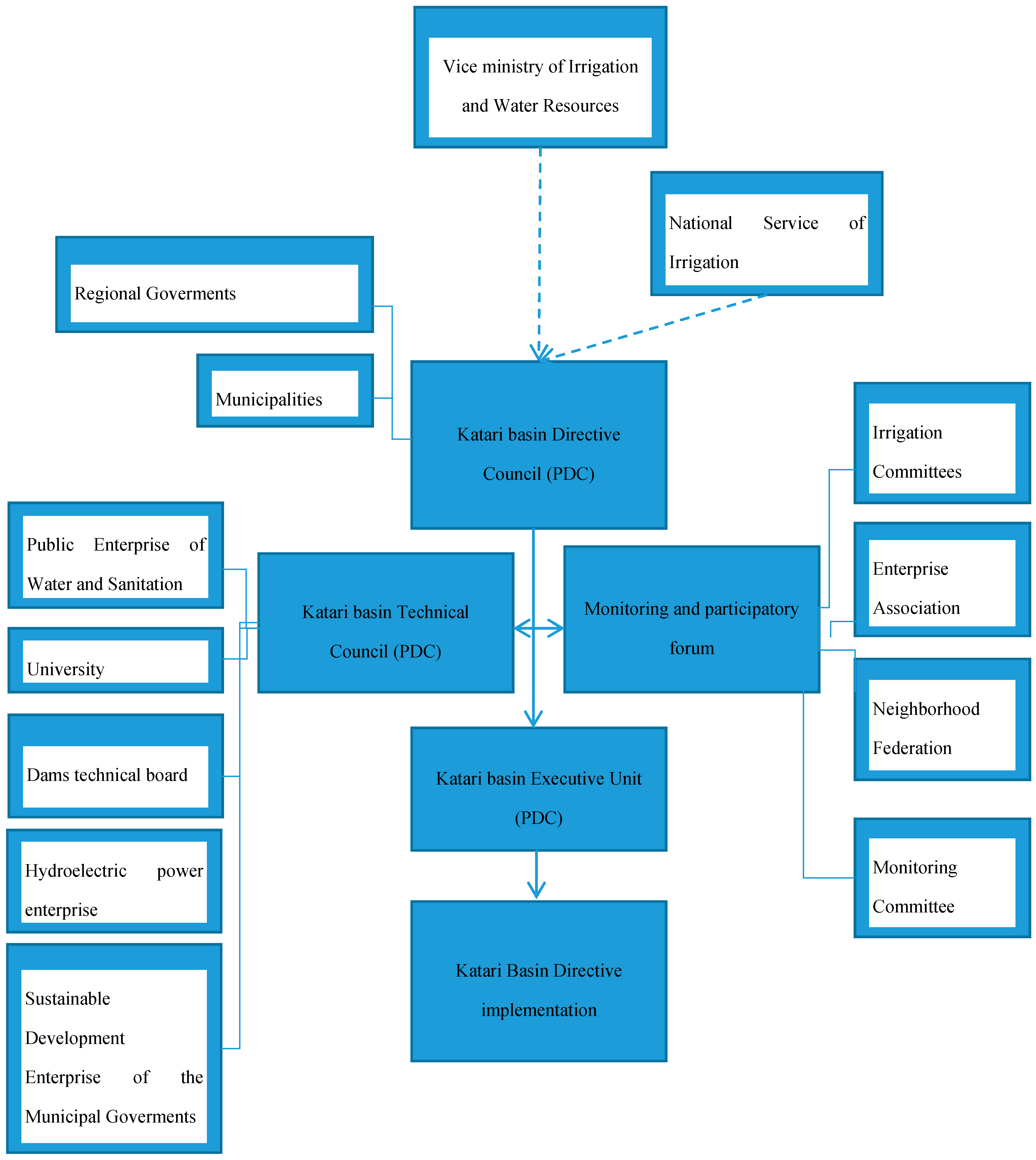
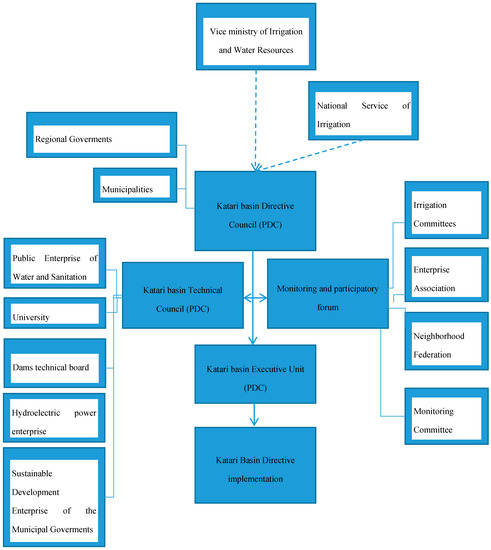
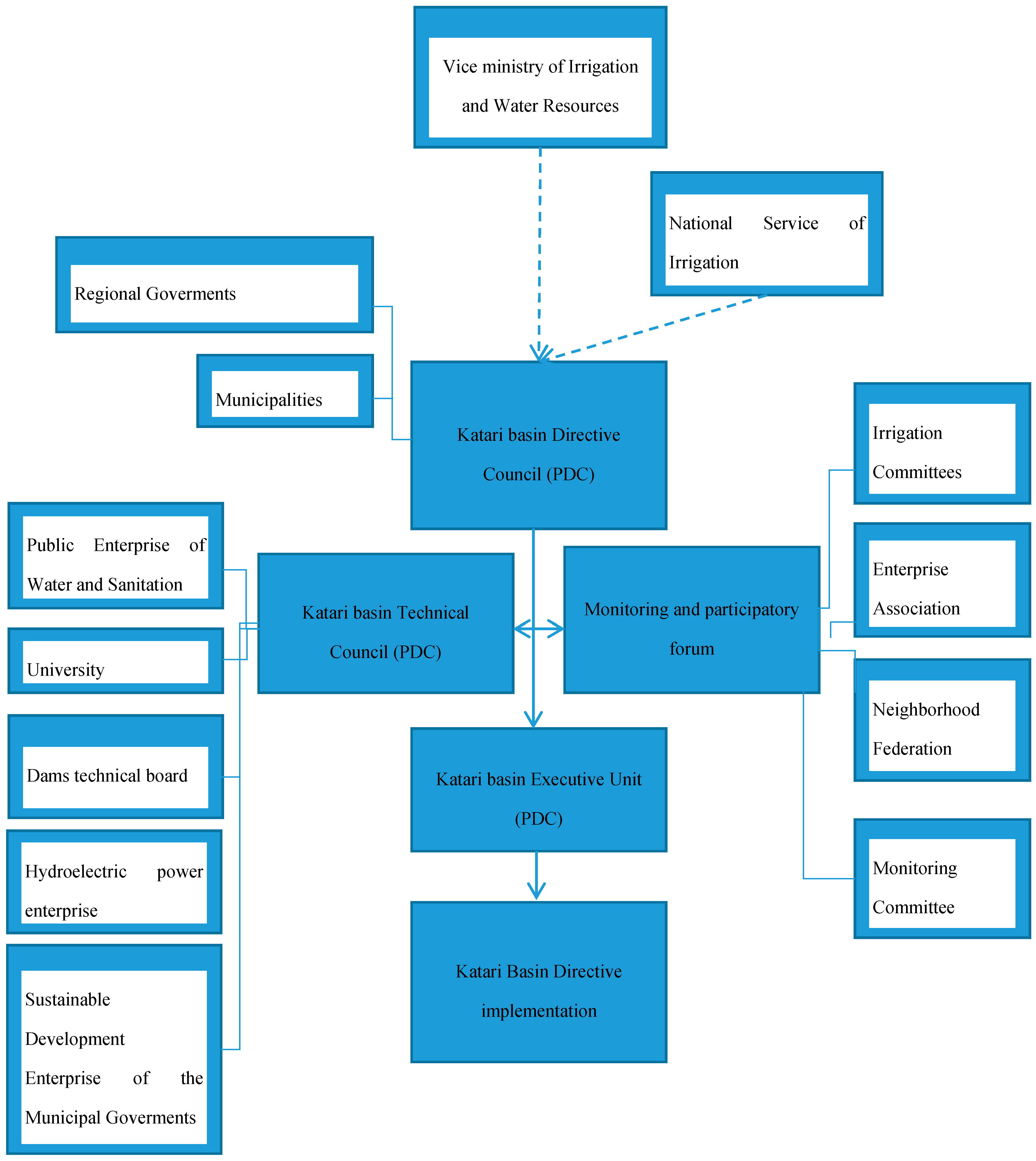
4.2. Challenges for Collaborative Water Governance in the Katari River Basin
5. Discussion
6. Conclusions
Author Contributions
Funding
Acknowledgments
Conflicts of Interest
References
- WHO-UNICEF. Progress on Drinking Water, Sanitation and Hygiene; World Health Organization (WHO) and the United Nations Children’s Fund (UNICEF): Geneva, Switzerland, 2017. [Google Scholar]
- WHO. Global Health Estimates 2016: Deaths by Cause, Age, Sex, by Country and by Region, 2000–2016; World Health Organization (WHO): Geneva, Switzerland, 2018. [Google Scholar]
- Rosegrant, M.W.; Cai, X. Global Water Demand and Supply Projections: Part 2. Results and Prospects to 2025. Water Int. 2002, 27, 170–182. [Google Scholar] [CrossRef]
- Nilsson, M.; Griggs, D.; Visbeck, M. Policy: Map the interactions between Sustainable Development Goals. Nature 2016, 534, 320–322. [Google Scholar] [CrossRef] [PubMed]
- Stein, C.; Pahl-Wostl, C.; Barron, J. Towards a relational understanding of the water-energy-food nexus: An analysis of embeddedness and governance in the Upper Blue Nile region of Ethiopia. Environ. Sci. Policy 2018, 90, 173–182. [Google Scholar] [CrossRef]
- UN. Sustainable Development Goals; UN: San Francisco, CA, USA, 2015. [Google Scholar]
- Nakicenovic, N.; Visbeck, M.; Stevance, A.S. Policy: Five priorities for the UN Sustainable Development Goals. Nature 2015, 10, 432–433. [Google Scholar]
- UN-Water. Status Report on IWRM and Water Efficiency Plans for CSD16; UN-Water: Geneva, Switzerland, 2008. [Google Scholar]
- Jager, N.W.; Challies, E.; Kochskämper, E.; Newig, J.; Benson, D.; Blackstock, K.; Collins, K.; Ernst, A.; Evers, M.; Feichtinger, J.; et al. Transforming European water governance? Participation and river basin management under the EU Water Framework Directive in 13 member states. Water 2016, 8, 156. [Google Scholar] [CrossRef]
- Watson, N. Integrated river basin management: A case for collaboration. Int. J. River Basin Manag. 2004, 2, 243–257. [Google Scholar] [CrossRef]
- Mollinga, P.P.; Gondhalekar, D. Finding structure in diversity: A stepwise small-n/medium-n qualitative comparative analysis approach for water resources management research. Water Altern. 2014, 7, 178–198. [Google Scholar]
- Nicol, A.; Odinga, W. IWRM in Uganda-Progress after decades of implementation. Water Altern. 2016, 9, 627–643. [Google Scholar]
- Solanes, M.; Jouravlev, A. Water rights and water markets: Lessons from technical advisory assistance in Latin America. Irrig. Drain. 2006, 55, 337–342. [Google Scholar] [CrossRef]
- Boelens, R.; Budds, J.; Bury, J.; Butler, C.; Crow, B.; Dill, B.; French, A.; Harris, L.M.; Hoag, C.; Kulkarni, S.; et al. Santa cruz declaration on the global water crisis. Water Int. 2014, 39, 246–261. [Google Scholar]
- UN. The History of Sustainable Development in the United Nations; UN: San Francisco, CA, USA, 2012. [Google Scholar]
- GWP. Effective Water Governance: Learning from the Dialogues; GWP: Stockholm, Sweden, 2003. [Google Scholar]
- Clement, F.; Suhardiman, D.; Bharati, L. IWRM Discourses, Institutional Holy Grail and Water Justice in Nepal. Water Altern. 2017, 10, 870–887. [Google Scholar]
- Moss, T. Solving Problems of ‘Fit’at the Expense of Problems of ‘Interplay’? The Spatial Reorganisation of Water Management Following the EU Water Framework Directive. In How Institutions Change; Springer: Berlin, Germany, 2003; pp. 85–121. [Google Scholar]
- Moss, T.; Newig, J. Multilevel Water Governance and Problems of Scale: Setting the Stage for a Broader Debate; Springer: Berlin, Germany, 2010. [Google Scholar]
- Alba, R.; Bolding, A. IWRM Avant la Lettre? Four Key Episodes in the Policy Articulation of IWRM in Downstream Mozambique. Water Altern. 2016, 9, 549–568. [Google Scholar]
- Allouche, J. The birth and spread of IWRM-A case study of global policy diffusion and translation. Water Altern. 2016, 9, 412. [Google Scholar]
- Basco-Carrera, L.; van Beek, E.; Jonoski, A.; Benítez-Ávila, C.; Guntoro, F.P. Collaborative Modelling for Informed Decision Making and Inclusive Water Development. Water Resour. Manag. 2017, 31, 2611–2625. [Google Scholar] [CrossRef]
- Biswas, A.K. Integrated Water Resources Management: A Reassessment. Water Int. 2004, 29, 248–256. [Google Scholar] [CrossRef]
- Brugnach, M.; Ingram, H. Ambiguity: The challenge of knowing and deciding together. Environ. Sci. Policy 2012, 15, 60–71. [Google Scholar] [CrossRef]
- Giordano, R.; D’Agostino, D.; Apollonio, C.; Lamaddalena, N.; Vurro, M. Bayesian belief network to support conflict analysis for groundwater protection: The case of the Apulia region. J. Environ. Manag. 2013, 115, 136–146. [Google Scholar] [CrossRef] [PubMed]
- Harsha, J. IWRM and IRBM concepts envisioned in Indian water policies. Curr. Sci. 2012, 102, 986–990. [Google Scholar]
- Isendahl, N.; Dewulf, A.; Brugnach, M.; François, G.; Möllenkamp, S.; Pahl-Wostl, C. Assessing framing of uncertainties in water management practice. Water Resour. Manag. 2009, 23, 3191–3205. [Google Scholar] [CrossRef]
- Wescoat, J.L. Integrated Water Management: International Experiences and Perspectives. Glob. Environ. Chang. 1992, 2, 70–71. [Google Scholar] [CrossRef]
- Rahaman, M.M.; Varis, O. Integrated water resources management: Evolution, prospects and future challenges. Sustain. Sci. Pract. Policy 2005, 1, 15–21. [Google Scholar] [CrossRef]
- Lilienthal, D.E. TVA Tennessee Valley Authority: Democracy on the March; Harper and Brothers: London, UK, 1944. [Google Scholar]
- Straffin, P.D.; Heaney, J.P. Game theory and the tennessee valley authority. Int. J. Game Theory 1981, 10, 35–43. [Google Scholar] [CrossRef]
- Swyngedouw, E. Modernity and hybridity: Nature, regeneracionismo, and the production of the Spanish waterscape, 1890–1930. Ann. Assoc. Am. Geogr. 1999, 89, 443–465. [Google Scholar] [CrossRef]
- Newson, M. Land, water and development: Key themes driving international policy on catchment management. In Multiple Land Use and Catchment Management. International Conference; The Macauley Land Use Research Institute: Aberdeen, UK, 1996. [Google Scholar]
- Pahl-Wostl, C.; Mostert, E.; Tàbara, D. The growing importance of social learning in water resources management and sustainability science. Ecol. Soc. 2008, 13, 24. [Google Scholar] [CrossRef]
- Brugnach, M.; Ingram, H. Rethinking the Role of Humans in Water Management: Toward a New Model of Decision-Making. In Water, Cultural Diversity, and Global Environmental Change; Springer: Berlin, Germany, 2011; pp. 49–64. [Google Scholar]
- Mostert, E.; Craps, M.; Pahl-Wostl, C. Social learning: The key to integrated water resources management? Water Int. 2008, 33, 293–304. [Google Scholar] [CrossRef]
- Pahl-Wostl, C.; Craps, M.; Dewulf, A.; Mostert, E.; Tabara, D.; Taillieu, T. Social learning and water resources management. Ecol. Soc. 2007, 12, 5. [Google Scholar] [CrossRef]
- Rittel, H.; Webber, M. Dilemmas in a General Theory of Planning. Policy Sci. 1973, 4, 155–169. [Google Scholar] [CrossRef]
- Magnuszewski, P.; Krolikowska, K.; Koch, A.; Pająk, M.; Allen, C.; Chraibi, V.; Giri, A.; Haak, D.; Hart, N.; Hellman, M.; et al. Exploring the Role of Relational Practices in Water Governance Using a Game-Based Approach. Water 2018, 10, 346. [Google Scholar] [CrossRef]
- Ansell, C.; Gash, A. Collaborative governance in theory and practice. J. Public Adm. Res. Theory 2008, 18, 543–571. [Google Scholar] [CrossRef]
- Gray, B. Collaborating: Finding Common Ground for Multiparty Problems; Jossey-Bass: San Francisco, CA, USA, 1989. [Google Scholar]
- Gray, B. The Process of Partnership Construction: Anticipating Obstacles and Enhancing the Likelihood of Successful Partnerships for Sustainable Development. In Partnerships, Governance and Sustainable Development; Reflections on Theory and Practice; Edward Elgar Publishing: Cheltenham, UK, 2007; pp. 27–41. [Google Scholar]
- Gray, B.; Purdy, J. Collaborating for Our Future: Multistakeholder Partnerships for Solving Complex Problems; Oxford University Press: Oxford, UK, 2018. [Google Scholar]
- Popa, F.; Guillermin, M.; Dedeurwaerdere, T. A pragmatist approach to transdisciplinarity in sustainability research: From complex systems theory to reflexive science. Futures 2015, 65, 45–56. [Google Scholar] [CrossRef]
- Bouwen, R.; Taillieu, T. Multi-party collaboration as social learning for interdependence: Developing relational knowing for sustainable natural resource management. J. Community Appl. Soc. Psychol. 2004, 14, 137–153. [Google Scholar] [CrossRef]
- Craps Marc, E.V.R.; Prins, S.; Taillieu, T.; Bouwen, R.; Dewulf, A. Relational Practices to Make Social Leaming Happen: A Case Study in Water and Nature Management. In Active Citizenship and Multiple Identities in Europe; Peter Lang: Bern, Switzerland, 1998; pp. 227–244. [Google Scholar]
- Dewulf, A.; Craps, M.; Bouwen, R.; Abril, F.; Zhingri, M. How indigenous farmers and university engineers create actionable knowledge for sustainable irrigation. Action Res. 2005, 3, 175–192. [Google Scholar] [CrossRef]
- Craps, M. Transdisciplinarity (definition) and sustainable development. In Encyclopedia of Sustainability in Higher Education; Springer: Berlin, Germany, 2018. [Google Scholar]
- Wenger, E. Communities of Practice: Learning, Meaning, and Identity; Cambridge University Press: Cambridge, UK, 1999. [Google Scholar]
- Craps, M. Transdisciplinary Processes for Sustainable Development. In Encyclopedia of Sustainability in Higher Education; Springer: Berlin, Germany, 2018. [Google Scholar]
- Eden, C.; Huxham, C. Action Research for the Study of Organizations. BJM 1996, 7, 75–86. [Google Scholar]
- Geertz, C. Local Knowledge: Further Essays in Interpretive Anthropology; Basic Books: New York, NY, USA, 2008. [Google Scholar]
- Ureña, J.E.; Vallejos, A.G.; Saavedra, O.C.; Escalera, A.C. Evaluación de la Precipitación Distribuida en la Cuenca Katari Basado en Tecnología Satelital y Productos Derivados. Investig. Desarro. 2018, 18, 35–51. [Google Scholar] [CrossRef]
- Senamhi, B. Servicio Nacional de Meteorología de Hidrología; Recuperado el junio de: La Paz, Bolivia, 2015. [Google Scholar]
- MMAYA. Plan Director de la Cuenca Katari; Ministerio de Medio Ambiente y Agua: La Paz, Bolivia, 2010. [Google Scholar]
- IDB. Programa de Saneamiento del Lago Titicaca; Banco Interamericano de Desarrollo: La Paz, Bolivia, 2016. [Google Scholar]
- Arbona, J.M.; Kohl, B. La Paz–El Alto. Cities 2004, 21, 255–265. [Google Scholar] [CrossRef]
- Chudnoff, S.M. A Water Quality Assessment of the Rio Katari River and its Principle Tributaries, Bolivia; University of New Mexico: Alburquerque, NM, USA, 2009. [Google Scholar]
- Ruíz, S.A.; Gentes, I.G. Retos y perspectivas de la gobernanza del agua y gestión integral de recursos hídricos en Bolivia. Eur. Rev. Lat. Am. Caribb. Stud. 2008, 41–59. [Google Scholar] [CrossRef]
- GTZ. Experiencias de la Cooperación Alemana en el Manejo Integral de Cuencas y la Gestión Integral de Recursos Hídricos en Bolivia; Agencia Alemana de Cooperación Técnica: La Paz, Bolivia, 2010. [Google Scholar]
- Moss, T. Reflections on Problems of Fit, Interplay and Scale; Leibniz Institute for Research on Society and Space: Berlin, Germany, 2014. [Google Scholar]
- Young, O.R. Institutional Interplay: The Environmental Consequences of Cross-Scale Interactions. In The Drama of the Commons; National Academies Press: Washington, DC, USA, 2002; pp. 263–291. [Google Scholar]
- Young, O.R. The Institutional Dimensions of Environmental Change: Fit, Interplay, and Scale; MIT Press: Cambridge, MA, USA, 2002. [Google Scholar]
- MEFP. Bolivia Mantiene un Sólido Crecimiento Positivo Gracias a la Demanda Interna; Ministerio de Economía: La Paz, Bolivia, 2017; p. 8. [Google Scholar]
- La-Razon. Producción e Importaciones en Bolivia; La Razón: La Paz, Bolivia, 27 May 2017. [Google Scholar]
- MMAYA. Estadísticas del Sector Minero Metalúrgico 1980–2015; Ministerio de Minería: La Paz, Bolivia, 2016. [Google Scholar]
- Revollo, M.M. Management issues in the Lake Titicaca and Lake Poopo system: Importance of developing a water budget. Lakes Reserv. Res. Manag. 2001, 6, 225–229. [Google Scholar] [CrossRef]
- Fontúrbel Rada, F. Indicadores fisicoquímicos y biológicos del proceso de eutrofización del Lago Titikaka (Bolivia). Ecol. Apl. 2005, 4, 135–141. [Google Scholar] [CrossRef]
- Archundia, D.; Duwig, C.; Spadini, L.; Uzu, G.; Guédron, S.; Morel, M.C.; Cortez, R.; Ramos, O.R.; Chincheros, J.; Martins, J.M.F. How uncontrolled urban expansion increases the contamination of the titicaca lake basin (El Alto, La Paz, Bolivia). Waterairsoil Pollut. 2017, 228, 44. [Google Scholar] [CrossRef]
- Salvarredy-Aranguren, M.M.; Probst, A.; Roulet, M.; Isaure, M.-P. Contamination of surface waters by mining wastes in the Milluni Valley (Cordillera Real, Bolivia): Mineralogical and hydrological influences. Appl. Geochem. 2008, 23, 1299–1324. [Google Scholar] [CrossRef]



© 2019 by the authors. Licensee MDPI, Basel, Switzerland. This article is an open access article distributed under the terms and conditions of the Creative Commons Attribution (CC BY) license (http://creativecommons.org/licenses/by/4.0/).
Share and Cite
Agramont, A.; Craps, M.; Balderrama, M.; Huysmans, M. Transdisciplinary Learning Communities to Involve Vulnerable Social Groups in Solving Complex Water-Related Problems in Bolivia. Water 2019, 11, 385. https://doi.org/10.3390/w11020385
Agramont A, Craps M, Balderrama M, Huysmans M. Transdisciplinary Learning Communities to Involve Vulnerable Social Groups in Solving Complex Water-Related Problems in Bolivia. Water. 2019; 11(2):385. https://doi.org/10.3390/w11020385
Chicago/Turabian StyleAgramont, Afnan, Marc Craps, Melina Balderrama, and Marijke Huysmans. 2019. "Transdisciplinary Learning Communities to Involve Vulnerable Social Groups in Solving Complex Water-Related Problems in Bolivia" Water 11, no. 2: 385. https://doi.org/10.3390/w11020385
APA StyleAgramont, A., Craps, M., Balderrama, M., & Huysmans, M. (2019). Transdisciplinary Learning Communities to Involve Vulnerable Social Groups in Solving Complex Water-Related Problems in Bolivia. Water, 11(2), 385. https://doi.org/10.3390/w11020385

