WetSpa-Urban: An Adapted Version of WetSpa-Python, A Suitable Tool for Detailed Runoff Calculation in Urban Areas
Abstract
1. Introduction
2. Materials and Methods
2.1. The Case Study
2.2. The Hydrologic Model: WetSpa-Python
2.3. The Hydrodynamic Model: Storm Water Management Model (SWMM)
2.4. The WetSpa-Urban Modeling Tool
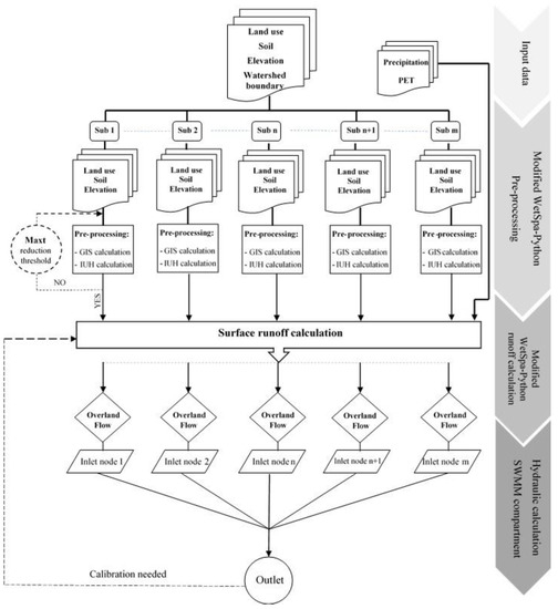
2.4.1. General Description
2.4.2. New Definition for Sub-Catchment Delineation
2.4.3. Speeding up the Surface Runoff Calculation
2.4.4. The Model Set Up
3. Results and Discussions
3.1. The Sub-Catchment Delineation
3.2. The Calculation Time Speed-Up
3.3. The Stormwater Calculation
4. Conclusions
5. Recommendations
Supplementary Materials
Author Contributions
Funding
Acknowledgments
Conflicts of Interest
Appendix A
- Land-use based parameter maps: root depth, interception capacity, and Manning coefficient
- Soil based parameter maps: conductivity, porosity, field capacity, residual moisture, pore distribution index, wilting point, and initial soil moisture
- Topography based parameters: mask, flow direction, flow accumulation, stream network, stream order, slope, hydraulic radius, stream links, and sub-watersheds
- Thiessen polygons: precipitation and potential evpotranspiration
- Flow routing parameters: velocity, t0_h (mean travel time to the catchment outlet), Delta_h (standard deviation of flow travel time to the catchment outlet), T0_s (mean travel time to the sub-catchment outlet), and Delta_s (standard deviation of flow travel time to the sub-catchment outlet)
- Potential runoff coefficient and depression storage capacity: runoff coefficient and depression storage capacity
- The parameter map’s calculation flowchart is presented in Figure A1.

Appendix B
| Parameter | Symbol and Unit | Parameter Range |
|---|---|---|
| Correction factor for PET | Kep (-) | 0.3–2.0 |
| Actual runoff coefficient correction factor | Krun (-) | 0.01–15.0 |
| Rainfall intensity scaling factor | Pmax (mm h−1) | 1–700 |
| Initial soil moisture correction factor | Kss (-) | Negative or 0.1–3.0 |
| Interflow scaling factor | Ki (-) | 0.1–20.0 |
| Initial groundwater storage parameter | G0 (mm) | 1–500 |
| Base flow recession coefficient | Kg (h−1) | 1.10−6–1.10−1 |
| Groundwater storage scaling factor | Gmax (mm) | No specific value |
References
- United Nations Department of Economic and Social Affairs. The World’s Cities in 2016; Statistical Papers—United Nations (Ser. A), Population and Vital Statistics Report; UN: New York, NY, USA, 2016; ISBN 978-92-1-362000-7. [Google Scholar]
- Doichinova, V.; Zhiyanski, M.; Hursthouse, A. Impact of urbanisation on soil characteristics. Environ. Chem. Lett. 2006, 3, 160–163. [Google Scholar] [CrossRef]
- Gupta, A. Geoindicators for tropical urbanization. Environ. Geol. 2002, 42, 736–742. [Google Scholar] [CrossRef]
- Mignot, E.; Paquier, A.; Haider, S. Modeling floods in a dense urban area using 2D shallow water equations. J. Hydrol. 2006, 327, 186–199. [Google Scholar] [CrossRef]
- Salvadore, E.; Bronders, J.; Batelaan, O. Hydrological modelling of urbanized catchments: A review and future directions. J. Hydrol. 2015, 529, 62–81. [Google Scholar] [CrossRef]
- Singh, V.P.; Woolhiser, D.A. Mathematical modeling of watershed hydrology. J. Hydrol. Eng. 2002, 7, 270–292. [Google Scholar] [CrossRef]
- Zoppou, C. Review of urban storm water models. Environ. Model. Softw. 2001, 16, 195–231. [Google Scholar] [CrossRef]
- Fletcher, T.D.; Andrieu, H.; Hamel, P. Understanding, management and modelling of urban hydrology and its consequences for receiving waters: A state of the art. Adv. Water Resour. 2013, 51, 261–279. [Google Scholar] [CrossRef]
- Rodriguez, F.; Andrieu, H.; Zech, Y. Evaluation of a distributed model for urban catchments using a 7-year continuous data series. Hydrol. Process. 2000, 14, 899–914. [Google Scholar] [CrossRef]
- Aronica, G.T.; Lanza, L.G. Drainage efficiency in urban areas: A case study. Hydrol. Process. Int. J. 2005, 19, 1105–1119. [Google Scholar] [CrossRef]
- Dotto, C.B.; Kleidorfer, M.; Deletic, A.; Rauch, W.; McCarthy, D.T.; Fletcher, T.D. Performance and sensitivity analysis of stormwater models using a Bayesian approach and long-term high resolution data. Environ. Model. Softw. 2011, 26, 1225–1239. [Google Scholar] [CrossRef]
- Hamel, P.; Fletcher, T.D. Modelling the impact of stormwater source control infiltration techniques on catchment baseflow. Hydrol. Process. 2014, 28, 5817–5831. [Google Scholar] [CrossRef]
- Kleidorfer, M.; Deletic, A.; Fletcher, T.D.; Rauch, W. Impact of input data uncertainties on urban stormwater model parameters. Water Sci. Technol. 2009, 60, 1545–1554. [Google Scholar] [CrossRef] [PubMed]
- Mouse, P. FLOW-reference manual. DHI Water Environ. Horsholm 2003. [Google Scholar]
- Rossman, L.A. Storm Water Management Model User’s Manual, Version 5.0; National Risk Management Research Laboratory, Office of Research and Development, US Environmental Protection Agency: Cincinnati, OH, USA, 2010.
- Hurford, A.P.; Maksimović, Č.; Leitao, J.P. Urban pluvial flooding in Jakarta: Applying state-of-the-art technology in a data scarce environment. Water Sci. Technol. 2010, 62, 2246–2255. [Google Scholar] [CrossRef][Green Version]
- Salvadore, E. Development of a Flexible Process-Based Spatially distributed Hydrological Model for Urban Catchments. Ph.D. Thesis, Vrije Universiteit, Brussels, Belgium, 2015. [Google Scholar]
- Wirion, C.; Bauwens, W.; Verbeiren, B. Location- and time-specific hydrological simulations with multi-resolution remote sensing data in urban areas. Remote Sens. 2017, 9, 645. [Google Scholar] [CrossRef]
- Liu, Y.B.; De Smedt, F. WetSpa Extension, a GIS-Based Hydrologic Model for Flood Prediction and Watershed Management; Vrije Universiteit: Brussels, Belgium, 2004; 108p. [Google Scholar]
- Elliott, A.H.; Trowsdale, S.A. A review of models for low impact urban stormwater drainage. Environ. Model. Softw. 2007, 22, 394–405. [Google Scholar] [CrossRef]
- Liu, Y.B.; De Smedt, F. WetSpa Extension, Documentation and User Manual; Department of Hydrology and Hydraulic Engineering: Vrije Universiteit Brussel, Belgium, 2004. [Google Scholar]
- Amaguchi, H.; Kawamura, A.; Olsson, J.; Takasaki, T. Development and testing of a distributed urban storm runoff event model with a vector-based catchment delineation. J. Hydrol. 2012, 420, 205–215. [Google Scholar] [CrossRef]
- Bhatt, G.; Kumar, M.; Duffy, C.J. A tightly coupled GIS and distributed hydrologic modeling framework. Environ. Model. Softw. 2014, 62, 70–84. [Google Scholar] [CrossRef]
- Sanzana, P.; Gironás, J.; Braud, I.; Branger, F.; Rodriguez, F.; Vargas, X.; Hitschfeld, N.; Muñoz, J.F.; Vicuña, S.; Mejía, A. A GIS-based urban and peri-urban landscape representation toolbox for hydrological distributed modeling. Environ. Model. Softw. 2017, 91, 168–185. [Google Scholar] [CrossRef]
- Sanzana, P.; Jankowfsky, S.; Branger, F.; Braud, I.; Vargas, X.; Hitschfeld, N.; Gironás, J. Computer-Assisted mesh generation based on hydrological response units for distributed hydrological modeling. Comput. Geosci. 2013, 57, 32–43. [Google Scholar] [CrossRef]
- O’Callaghan, J.F.; Mark, D.M. The extraction of drainage networks from digital elevation data. Comput. Vis. Graph. Image Process. 1984, 28, 323–344. [Google Scholar] [CrossRef]
- Hsu, M.-H.; Chen, S.-H.; Chang, T.-J. Inundation simulation for urban drainage basin with storm sewer system. J. Hydrol. 2000, 234, 21–37. [Google Scholar] [CrossRef]
- Ettrich, N.; Steiner, K.; Thomas, M.; Rothe, R. Surface models for coupled modelling of runoff and sewer flow in urban areas. Water Sci. Technol. 2005, 52, 25–33. [Google Scholar] [CrossRef] [PubMed]
- Dey, A.K.; Kamioka, S. An integrated modeling approach to predict flooding on urban basin. Water Sci. Technol. 2007, 55, 19–29. [Google Scholar] [CrossRef] [PubMed]
- Rodriguez, F.; Andrieu, H.; Morena, F. A distributed hydrological model for urbanized areas—Model development and application to case studies. J. Hydrol. 2008, 351, 268–287. [Google Scholar] [CrossRef]
- Flügel, W.-A. Delineating hydrological response units by geographical information system analyses for regional hydrological modelling using PRMS/MMS in the drainage basin of the River Bröl, Germany. Hydrol. Process. 1995, 9, 423–436. [Google Scholar] [CrossRef]
- Bellal, M.; Sillen, X.; Zech, Y. Coupling GIS with a distributed hydrological model for studying the effect of various urban planning options on rainfall-runoff relationship in urbanized watersheds. IAHS Publ. Ser. Proc. Rep. Intern Assoc Hydrol. Sci. 1996, 235, 99–106. [Google Scholar]
- Chen, J.; Hill, A.A.; Urbano, L.D. A GIS-based model for urban flood inundation. J. Hydrol. 2009, 373, 184–192. [Google Scholar] [CrossRef]
- Helmi, N.R.; Verbeiren, B.; Mijic, A.; van Griensven, A.; Bauwens, W. Developing a modeling tool to allocate low impact development practices in a cost-optimized method. J. Hydrol. 2019. [Google Scholar] [CrossRef]
- Wang, Z.-M.; Batelaan, O.; De Smedt, F. A distributed model for water and energy transfer between soil, plants and atmosphere (WetSpa). Phys. Chem. Earth 1996, 21, 189–193. [Google Scholar] [CrossRef]
- Shrestha, N.K.; Leta, O.T.; De Fraine, B.; Van Griensven, A.; Bauwens, W. OpenMI-based integrated sediment transport modelling of the river Zenne, Belgium. Environ. Model. Softw. 2013, 47, 193–206. [Google Scholar] [CrossRef]
- Gironás, J.; Roesner, L.A.; Davis, J.; Rossman, L.A.; Supply, W. Storm Water Management Model Applications Manual; National Risk Management Research Laboratory, Office of Research and and Development, US Environmental Protection Agency: Cincinnati, OH, USA, 2009.
- Lai, C. Numerical modeling of unsteady open-channel flow. In Advances in Hydroscience; Elsevier: Amsterdam, The Netherlands, 1986; Volumn 14, pp. 161–333. [Google Scholar]
- Quinn, P.; Beven, K.; Chevallier, P.; Planchon, O. The prediction of hillslope flow paths for distributed hydrological modelling using digital terrain models. Hydrol. Process. 1991, 5, 59–79. [Google Scholar] [CrossRef]
- Tarboton, D.G. A new method for the determination of flow directions and upslope areas in grid digital elevation models. Water Resour. Res. 1997, 33, 309–319. [Google Scholar] [CrossRef]
- Karssenberg, D. The value of environmental modelling languages for building distributed hydrological models. Hydrol. Process. 2002, 16, 2751–2766. [Google Scholar] [CrossRef]
- Deursen, W.P.A. Geographical Information Systems and Dynamic Models: Development and Application of a Prototype Spatial Modelling Language; Faculteit Ruimtelijke Wetenschappen, Universiteit Utrecht: Utrecht, The Netherlands, 1995; ISBN 90-6266-121-1. [Google Scholar]
- Shahin, M.; Van Oorschot, H.J.L.; De Lange, S.J. Statistical Analysis in Water Resources Engineering; Balkema: Avereest, The Netherlands, 1993; ISBN 90-5410-163-6. [Google Scholar]
- Sturges, H.A. The choice of a class interval. J. Am. Stat. Assoc. 1926, 21, 65–66. [Google Scholar] [CrossRef]
- Allen, R.G.; Pereira, L.S.; Raes, D.; Smith, M. Crop Evapotranspiration—Guidelines for Computing Crop Water Requirements; FAO Irrigation and Drainage Paper 56; FAO: Rome, Italy, 1998. [Google Scholar]
- Berezowski, T.; Chormański, J.; Batelaan, O. Skill of remote sensing snow products for distributed runoff prediction. J. Hydrol. 2015, 524, 718–732. [Google Scholar] [CrossRef]
- Nash, J.E.; Sutcliffe, J.V. River flow forecasting through conceptual models part I—A discussion of principles. J. Hydrol. 1970, 10, 282–290. [Google Scholar] [CrossRef]
- Willems, P. A time series tool to support the multi-criteria performance evaluation of rainfall-runoff models. Environ. Model. Softw. 2009, 24, 311–321. [Google Scholar] [CrossRef]
- Box, G.E.; Cox, D.R. An analysis of transformations. J. R. Stat. Soc. Ser. B Methodol. 1964, 26, 211–243. [Google Scholar] [CrossRef]
- Willems, P. WETSPRO: Water engineering time series processing tool. KU Leuven Hydraul. Lab. Leuven Belg. 2004. [Google Scholar]
- Doherty, J.; Brebber, L.; Whyte, P. PEST: Model-Independent parameter estimation. Watermark Comput. Corinda Aust. 1994, 122, 336. [Google Scholar]
- Fotovatikhah, F.; Herrera, M.; Shamshirband, S.; Chau, K.; Faizollahzadeh Ardabili, S.; Piran, M.J. Survey of computational intelligence as basis to big flood management: Challenges, research directions and future work. Eng. Appl. Comput. Fluid Mech. 2018, 12, 411–437. [Google Scholar] [CrossRef]
- Mosavi, A.; Ozturk, P.; Chau, K. Flood prediction using machine learning models: Literature review. Water 2018, 10, 1536. [Google Scholar] [CrossRef]
- Yaseen, Z.M.; Sulaiman, S.O.; Deo, R.C.; Chau, K.-W. An enhanced extreme learning machine model for river flow forecasting: State-of-the-art, practical applications in water resource engineering area and future research direction. J. Hydrol. 2018. [Google Scholar] [CrossRef]
- De Smedt, F.; Liu, Y.B.; Qiao, Y. Prediction of floods with the WetSpa model. Ann. Wars. Agric. Univ. SGGW Land Reclam. 2002, 33, 71–80. [Google Scholar]







| Source | Provider | Contents | Type |
|---|---|---|---|
| Administrative boundary | Ministry of the Brussels region | Sub-catchment boundaries | Paper |
| 5 m DEM | Urbis-DTM | Elevation of each pixel | Raster |
| Hydraulic structure data | VIVAQUA | Sewer pipe network | Vector |
| Original | Reduced | |
|---|---|---|
| Number of Maxt (number of time-steps) | 5 | 4 |
| Avg. total time to sub-catchment outlet (min) | 50 | 39 |
| Unchanged pixels (-) | 1,533,786 | 1,531,524 (−0.14%) |
| Parameter | Symbol | Parameter Value |
|---|---|---|
| Correction factor for PET | Kep [-] | 0.75 |
| Actual runoff coefficient correction factor | Krun [-] | 24.67 |
| Rainfall intensity scaling factor | Pmax [mm h−1] | 10 |
| Initial soil moisture correction factor | Kss [-] | −0.43398 |
| Interflow scaling factor | Ki [-] | 0.83 |
| Initial groundwater storage parameter | G0 [mm] | 1000 |
| Base-flow recession coefficient | Kg [h−1] | 0.000053 |
| Groundwater storage scaling factor | Gmax [mm] | 1050 |
© 2019 by the authors. Licensee MDPI, Basel, Switzerland. This article is an open access article distributed under the terms and conditions of the Creative Commons Attribution (CC BY) license (http://creativecommons.org/licenses/by/4.0/).
Share and Cite
Rezazadeh Helmi, N.; Verbeiren, B.; Wirion, C.; van Griensven, A.; Weerasinghe, I.; Bauwens, W. WetSpa-Urban: An Adapted Version of WetSpa-Python, A Suitable Tool for Detailed Runoff Calculation in Urban Areas. Water 2019, 11, 2460. https://doi.org/10.3390/w11122460
Rezazadeh Helmi N, Verbeiren B, Wirion C, van Griensven A, Weerasinghe I, Bauwens W. WetSpa-Urban: An Adapted Version of WetSpa-Python, A Suitable Tool for Detailed Runoff Calculation in Urban Areas. Water. 2019; 11(12):2460. https://doi.org/10.3390/w11122460
Chicago/Turabian StyleRezazadeh Helmi, Nahad, Boud Verbeiren, Charlotte Wirion, Ann van Griensven, Imeshi Weerasinghe, and Willy Bauwens. 2019. "WetSpa-Urban: An Adapted Version of WetSpa-Python, A Suitable Tool for Detailed Runoff Calculation in Urban Areas" Water 11, no. 12: 2460. https://doi.org/10.3390/w11122460
APA StyleRezazadeh Helmi, N., Verbeiren, B., Wirion, C., van Griensven, A., Weerasinghe, I., & Bauwens, W. (2019). WetSpa-Urban: An Adapted Version of WetSpa-Python, A Suitable Tool for Detailed Runoff Calculation in Urban Areas. Water, 11(12), 2460. https://doi.org/10.3390/w11122460

