Ensemble Classification for Anomalous Propagation Echo Detection with Clustering-Based Subset-Selection Method
Abstract
:1. Introduction
2. Anomalous Propagation Echo
- The echo has a small Doppler velocity (≈0 m/s).
- The echo has slightly different characteristics on the ground or on the sea surface.
- The maximum altitude of the echo is low.
- The reflectivity of the echo is distributed discontinuously in the vertical and horizontal directions.
3. Ensemble Classification
3.1. Clustering-Based Subset-Selection Method
3.1.1. k-Means Clustering
3.1.2. Chinese Restaurant Process
3.2. Artificial Neural Network
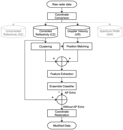
3.3. Overview of Suggested System
4. Results and Discussion
5. Conclusions
Acknowledgments
Author Contributions
Conflicts of Interest
References
- Merrill, I.S. Introduction to Radar Systems; Mc Graw-Hill: New York, NY, USA, 2001. [Google Scholar]
- Lakshmanan, V.; Fritz, A.; Smith, T.; Hondl, K.; Stumpf, G. An automated technique to quality control radar reflectivity data. J. Appl. Meteorol. Climatol. 2007, 46, 288–305. [Google Scholar] [CrossRef]
- Steiner, M.; Smith, J.A. Use of three-dimensional reflectivity structure for automated detection and removal of nonprecipitating echoes in radar data. J. Atmos. Ocean. Technol. 2002, 19, 673–686. [Google Scholar] [CrossRef]
- Pamment, J.; Conway, B. Objective identification of echoes due to anomalous propagation in weather radar data. J. Atmos. Ocean. Technol. 1998, 15, 98–113. [Google Scholar] [CrossRef]
- Berenguer, M.; Sempere-Torres, D.; Corral, C.; Sánchez-Diezma, R. A fuzzy logic technique for identifying nonprecipitating echoes in radar scans. J. Atmos. Ocean. Technol. 2006, 23, 1157–1180. [Google Scholar] [CrossRef]
- Cho, Y.H.; Lee, G.W.; Kim, K.E.; Zawadzki, I. Identification and removal of ground echoes and anomalous propagation using the characteristics of radar echoes. J. Atmos. Ocean. Technol. 2006, 23, 1206–1222. [Google Scholar] [CrossRef]
- Rico-Ramirez, M.A.; Cluckie, I.D. Classification of ground clutter and anomalous propagation using dual-polarization weather radar. IEEE Trans. Geosci. Remote Sens. 2008, 46, 1892–1904. [Google Scholar] [CrossRef]
- Da Silveira, R.B.; Holt, A.R. An automatic identification of clutter and anomalous propagation in polarization-diversity weather radar data using neural networks. IEEE Trans. Geosci. Remote Sens. 2001, 39, 1777–1788. [Google Scholar] [CrossRef]
- Grecu, M.; Krajewski, W.F. An efficient methodology for detection of anomalous propagation echoes in radar reflectivity data using neural networks. J. Atmos. Ocean. Technol. 2000, 17, 121–129. [Google Scholar] [CrossRef]
- Grecu, M.; Krajewski, W.F. Detection of anomalous propagation echoes in weather radar data using neural networks. IEEE Trans. Geosci. Remote Sens. 1999, 37, 287–296. [Google Scholar] [CrossRef]
- Peter, J.R.; Seed, A.; Steinle, P.J. Application of a Bayesian classifier of anomalous propagation to single-polarization radar reflectivity data. J. Atmos. Ocean. Technol. 2013, 30, 1985–2005. [Google Scholar] [CrossRef]
- Krajewski, W.F.; Vignal, B. Evaluation of anomalous propagation echo detection in WSR-88D data: A large sample case study. J. Atmos. Ocean. Technol. 2001, 18, 807–814. [Google Scholar] [CrossRef]
- Moszkowicz, S.; Ciach, G.J.; Krajewski, W.F. Statistical detection of anomalous propagation in radar reflectivity patterns. J. Atmos. Ocean. Technol. 1994, 11, 1026–1034. [Google Scholar] [CrossRef]
- Rahman, A.; Verma, B. Cluster-based ensemble of classifiers. Expert Syst. 2013, 30, 270–282. [Google Scholar] [CrossRef]
- Bishop, C.M. Neural Networks for Pattern Recognition; Oxford University Press: Oxford, UK, 1995. [Google Scholar]
- Pitman, J. Combinatorial Stochastic Processes; Springer: Berlin, Germany, 2002. [Google Scholar]
- Fabry, F.; Frush, C.; Zawadzki, I.; Kilambi, A. Extraction of near-surface index of refraction using radar phase measurements from ground targets. In Proceedings of the IEEE Antennas and Propagation Society International Symposium 1997: Digest, Montreal, QC, Canada, 13–18 July 1997; Volume 4, pp. 2625–2628.
- Lopez, P. A 5-yr 40-km-resolution global climatology of superrefraction for ground-based weather radars. J. Appl. Meteorol. Climatol. 2009, 48, 89–110. [Google Scholar] [CrossRef]
- Doviak, R.J.; Zrnic, D.S. Doppler Radar & Weather Observations; Academic Press: Cambridge, MA, USA, 2014. [Google Scholar]
- NASA Tropical Rainfall Measuring Mission, Radar Software Library. 2015. Available online: http://trmm-fc.gsfc.nasa.gov/trmm_gv/index.html (accessed on 9 July 2015).
- Kim, Y.H.; Kim, S.; Han, H.Y.; Heo, B.H.; You, C.H. Real-time detection and filtering of chaff clutter from single-polarization doppler radar data. J. Atmos. Ocean. Technol. 2013, 30, 873–895. [Google Scholar] [CrossRef]
- Schaefer, J.T. The critical success index as an indicator of warning skill. Weather Forecast. 1990, 5, 570–575. [Google Scholar] [CrossRef]
- Hyvärinen, O. A probabilistic derivation of Heidke skill score. Weather Forecast. 2014, 29, 177–181. [Google Scholar] [CrossRef]
- Lakshmanan, V.; Karstens, C.; Krause, J.; Tang, L. Quality control of weather radar data using polarimetric variables. J. Atmos. Ocean. Technol. 2014, 31, 1234–1249. [Google Scholar] [CrossRef]








| Cluster Size | Mean Doppler Velocity | Maximum Reflectivity | Mean Reflectivity | Class |
|---|---|---|---|---|
| 2510 | −2.0636 | 49.00 | 20.72 | 1 |
| 3292 | 1.4917 | 51.00 | 17.24 | 1 |
| 514,345 | −0.6198 | 55.00 | 7.39 | 1 |
| 81,734 | −3.3058 | 52.00 | 7.40 | 1 |
| 54,127 | 13.5206 | 28.00 | 13.41 | 0 |
| 12,722 | 11.2353 | 28.00 | 14.14 | 0 |
| 7204 | −10.0258 | 31.00 | 15.61 | 0 |
| 31,991 | 14.8687 | 29.00 | 12.02 | 0 |
| Number of Experiments | CRP * | k = 5 | k = 10 | ANN ** |
|---|---|---|---|---|
| 1 | 85.13% | 83.06% | 84.17% | 81.25% |
| 2 | 83.58% | 80.65% | 80.47% | 79.89% |
| 3 | 83.96% | 83.47% | 81.32% | 81.92% |
| 4 | 84.25% | 81.05% | 82.92% | 81.23% |
| 5 | 83.77% | 82.66% | 81.79% | 80.03% |
| Average | 84.14% | 82.18% | 82.13% | 80.86% |
| Standard Deviation | 0.61 | 1.25 | 1.44 | 0.87 |
© 2017 by the authors; licensee MDPI, Basel, Switzerland. This article is an open access article distributed under the terms and conditions of the Creative Commons Attribution (CC-BY) license (http://creativecommons.org/licenses/by/4.0/).
Share and Cite
Lee, H.; Kim, S. Ensemble Classification for Anomalous Propagation Echo Detection with Clustering-Based Subset-Selection Method. Atmosphere 2017, 8, 11. https://doi.org/10.3390/atmos8010011
Lee H, Kim S. Ensemble Classification for Anomalous Propagation Echo Detection with Clustering-Based Subset-Selection Method. Atmosphere. 2017; 8(1):11. https://doi.org/10.3390/atmos8010011
Chicago/Turabian StyleLee, Hansoo, and Sungshin Kim. 2017. "Ensemble Classification for Anomalous Propagation Echo Detection with Clustering-Based Subset-Selection Method" Atmosphere 8, no. 1: 11. https://doi.org/10.3390/atmos8010011
APA StyleLee, H., & Kim, S. (2017). Ensemble Classification for Anomalous Propagation Echo Detection with Clustering-Based Subset-Selection Method. Atmosphere, 8(1), 11. https://doi.org/10.3390/atmos8010011

