Evapotranspiration Estimates over Non-Homogeneous Mediterranean Land Cover by a Calibrated “Critical Resistance” Approach
Abstract
:1. Introduction
2. Experimental and Modelling Section
2.1. The Modelling Scheme

2.2. The Data Set and the Calibration of Parameters

3. Results and Discussion
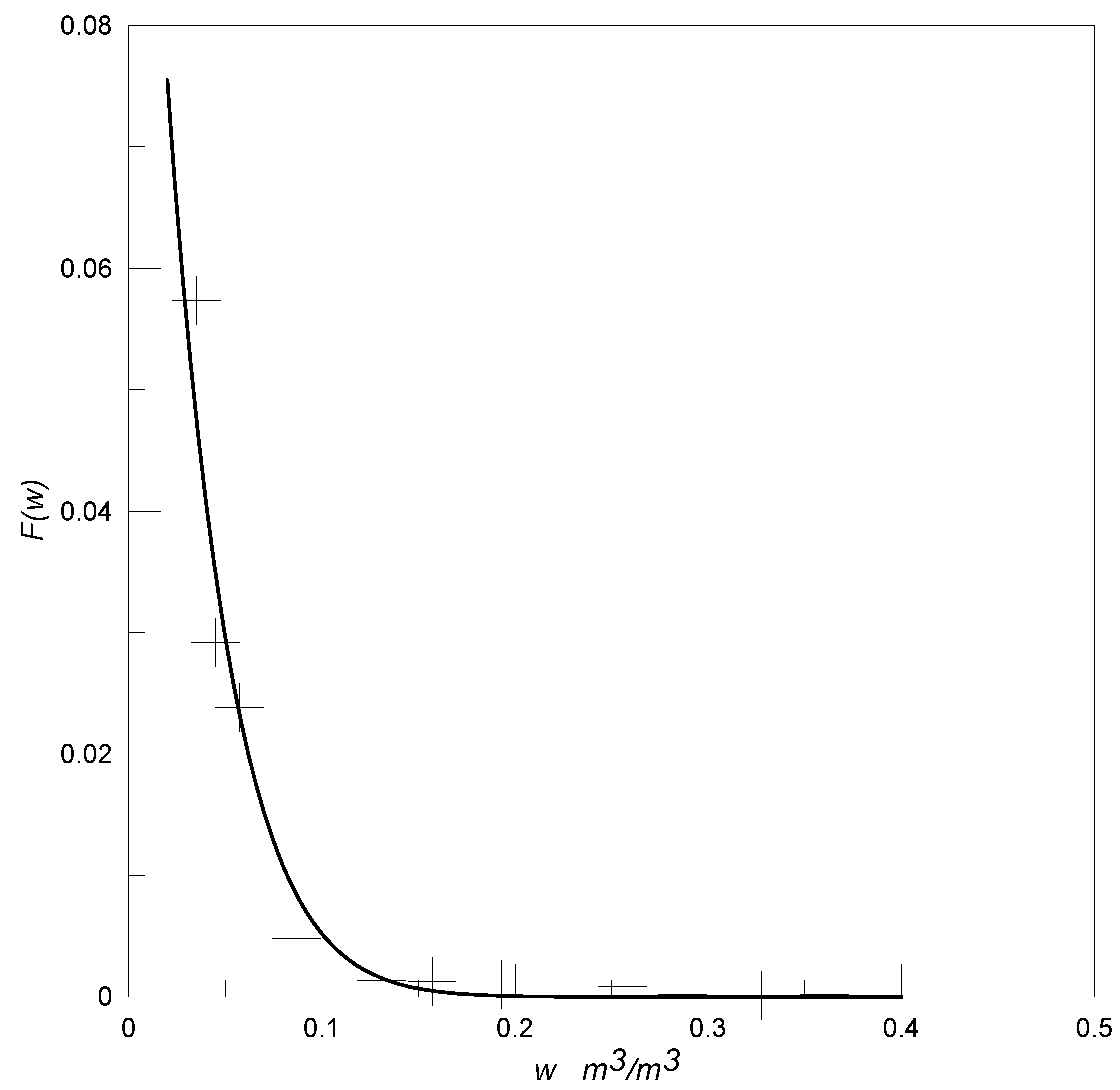
so that Ra/R0 = (P2UR*)−1+ (P3UC(wsat – w)p/Da)−1




| 2006 | |||||||||
| Model | Case | Sigma (W∙m−2) | Slope | corr. | P1 (Ch,10−3) | P2 (10−2) | P3 (102) A(10−2) | p | fev |
| 1par, lin | (1) | 27 | 0.94 | 0.93 | 3.2 ± 1.5 | ||||
| 2par, nl | (1) | 28 | 0.99 | 0.97 | 8 ± 0.4 | 3 ± 0.4 | |||
| 2par, lin | (2) | 27 | 0.94 | 0.93 | 0.9 | −0.57 | |||
| 3par, nl | (2) | 25 | 0.95 | 0.94 | 8.5 ± 0.4 | 3.8 ± 0.2 | 170 ± 300 | 0.99 ±.01 | |
| 2par, nl | (3) | 25 | 0.85 | 0.94 | 10 ± 3 | 4 ± 3 | |||
| 3par, nl | (3) | 29 | 0.82 | 0.90 | 9 ± 3 | 5.1 ± 5.5 | 32 ± 36 | 0.84 ± 0.28 | |
| 2009 | |||||||||
| Model | Case | Sigma (W∙m−2) | slope | Corr. | P1 (Ch,10−3) | P2 (10−2) | P3 (102) A(10−2) | p | fev |
| 1par, lin | (1) | 33 | 0.94 | 0.93 | 3.4 ± 2 | ||||
| 2par, nl | (1) | 38 | 0.97 | 0.95 | 6.3 ± 0.4 | 2.9 ± 0.1 | |||
| 2par, lin | (2) | 30 | 1.0 | 0.94 | −0.31 | ||||
| 3par, nl | (2) | 37 | 0.92 | 0.89 | 6.1 ± 0.2 | 4.0 ± 0.3 | 2.4 ± 0.5 | 0.89 ± 0.2 | |
| 2par, nl | (3) | 33 | 0.73 | 0.87 | 7.5 ± 2 | 4 ± 3 | |||
| 3par, nl | (3) | 39 | 0.88 | 0.88 | 7.2 ± 1.4 | 5.4 ± 3.2 | 1.5 ± 0.9 | 0.84 ± 0.2 | |
- -
- The parameterization of Ch (non-linear regression) adds a little more scatter with respect to the case without parameterization (linear regression), however the effect is small.
- -
- There are some differences in the parameter P1 between the years 2006 and 2009. This is somehow expected as the resistance model does not contain explicit parameters describing the surface/canopy morphology (e.g., LAI, roughness parameters), thus calibrations are expected to change in time with changes in canopy cover and soil use. In summer 2008 a fire destroyed part of the vegetation cover in the area, and the station was displaced about 200 meters away. The values of parameter P1, (P1, = Ch, that depends on roughness and also stability conditions [14]) show variations from 2006 to 2009 that are larger than their uncertainties in case (1) and (2).
- -
- The addition of the soil moisture information gives no improvement in 2006 and very little improvement in 2009. This is in agreement with the calculated fractional evaporative contribution by the vegetation (fev, Table 1) and the consequently small bare soil fractional evaporative contribution (1-fev), and with the small sensitivity (large uncertainties) for the calculated parameter P3. Besides changes in the surface cover, the small differences in the effect of the soil moisture between year 2006 and 2009 could be due to differences in precipitation and soil conditions, with about 650 mm annual precipitation and an average aridity index of about 0.35 in 2006, and almost 800 mm precipitation and an (anomalous) aridity index of almost 0.7 in 2009, in the measurement site [38].
- -
- The elimination of the measured fluxes in the calibration procedure (case 3) sensibly increases the statistical uncertainty in the parameter P1 and P2, and this means a smaller sensitivity in the parameter evaluation when the model is calibrated using the surface-air temperature differences only.

4. Summary and Conclusions
- (1)
- The results compare favorably with those from a flux-gradient method that uses a value of the heat transfer coefficient Ch, calibrated on the same set of input data. In this case the use of the PM equation avoids the introduction of possibly quite large uncertainties coming from the direct use of surface-air temperature gradients.
- (2)
- The proposed expressions for the aerodynamic and surface resistances do not contain explicit parameters describing the surface/canopy morphology (e.g., LAI, roughness parameters). As a consequence the calibrated model parameters should be used during time periods limited by the morphological surface changes, then recalibrated.
- (3)
- The information about the surface soil moisture gave very little improvement to the results, only in 2009, a year of enhanced precipitations and anomalous surface moisture conditions, after a little displacement of the station and some differences in vegetation cover with respect to 2006. Although combined resistance models have proven to be generally more successful in modelling evapotranspiration in mixed surface areas [26,27], the surface soil moisture contribution does not seem to be essential for evapotranspiration modelling in the considered site. Here most of the evapotranspiration is likely to be due to the evergreen arboreous vegetation transfer of moisture from the root zone underground, that is often decoupled from the surface moisture. Thus parameter P3 appears large and fairly uncertain, especially in 2006.
- (4)
- The calculated fluxes showed less accurate but still fairly reasonable results when the calibration was made with respect to the air-surface temperature differences only, with no information about measured fluxes being used. It gives better results than a “complementarity principle” based method, that similarly requires no local flux calibration and is based on the same input data. The calibration with the local temperature appears to reduce the bias in the PM model. However, the statistical uncertainty of the parameter calibration increases considerably, indicating a significant decrease of the sensitivity of the model parameters in this case, compared with the calibration with the local fluxes, and affecting the slope of the regression curve. Thus the applicability of this procedure to other data sets in different conditions requires further investigations.
Acknowledgments
Conflicts of Interest
References
- Wang, K.; Dickinson, R.E. A review of global terrestrial evapotranspiration: Observation, modelling, climatology, and climatic variability. Rev. Geophys. 2012, 50, 1–54. [Google Scholar] [CrossRef]
- Norman, J.M.; Becker, F. Terminology in thermal infrared remote sensing of natural surfaces. Agric. For. Meteorol. 1995, 77, 153–166. [Google Scholar] [CrossRef]
- Kalma, J.D.; McVicar, T.M.; McCabe, M.F. Estimating land surface evaporation: A review of methods using remotely sensed surface temperature data. Surv. Geophys. 2008, 29, 421–469. [Google Scholar] [CrossRef]
- Bastiaanssen, W.G.M.; Menenti, M.; Feddes, R.A.; Holsltag, A.A.M. A remote sensing surface energy balance algorithm for land. I. Formulation. J. Hydrol. (Amst.) 1998, 212/213, 198–212. [Google Scholar]
- Roerink, G.J.; Su, Z.; Menenti, M. S-SEBI a simple remote sensing algorithm to estimate the surface energy balance. Phys. Chem. Earth Part. B Hydrol. Oceans Atmos. 2000, 25, 147–157. [Google Scholar] [CrossRef]
- Noilhan, J.; Planton, S. A simple parameterization of land surface processes for meteorological models. Mon. Weather Rev. (Amst.) 1988, 117, 536–549. [Google Scholar] [CrossRef]
- Coudert, B.; Otttlé, C.; Boudevillain, B.; Demarty, J.; Guillevic, P. Contribution of thermal infrared remoste sensing data in multiobjective calibration in a dual source SVAT model. J. Hydrometeorol. 2006, 7, 404–420. [Google Scholar] [CrossRef]
- Su, Z. The Surface Energy Balance System (SEBS) for estimation of turbulent heat fluxes. Hydrol. Earth Syst. Sci. 2002, 6, 85–99. [Google Scholar] [CrossRef]
- Norman, J.M.; Kustas, W.P.; Humes, K.S. A two-source approach for estimating soil and vegetation energy fluxes from observations of directional radiometric surface temperature. Agric. For. Meteorol. 1995, 77, 263–293. [Google Scholar] [CrossRef]
- Granger, R.J. A complementarity relationship approach for evaporation from non-saturated surfaces. J. Hydrol. (Amst.) 1989, 111, 31–38. [Google Scholar] [CrossRef]
- Venturini, V.; Islam, S.; Rodriguez, L. Estimation of evaporative fraction and evapotranspiration from MODIS products using a complementary based model. Remote Sens. Eviron. 2008, 112, 132–141. [Google Scholar] [CrossRef]
- Stewart, J.B. Turbulent surface fluxes derived from radiometric surface temperature of sparse prairie grass. J. Geophys. Res. 1995, 100, 25429–25433. [Google Scholar] [CrossRef]
- Cooper, J.H.; Smith, E.A. Limitations in estimating surface sensible heat fluxes from surface and satellite radiometric skin temperatures19. J. Geophys. Res. 1995, 100, 25419–25427. [Google Scholar] [CrossRef]
- Garratt, J.R. The Atmospheric Boundary Layer; Cambridge University Press: Cambridge, UK, 1992; p. 316. [Google Scholar]
- Allen, R.G.; Pereira, L.S.; Raes, D.; Smith, M. Crops Evapotranspiration: Guidelines for Computing Crop Water Requirements; FAO Irrigation and Drainage Paper 56; FAO: Rome, Italy, 1998; p. 300. [Google Scholar]
- Allen, R.G.; Pruitt, W.O.; Wright, J.L.; Howell, T.A.; Ventura, F.; Snyder, R.; Itenfisu, D.; Steduto, P.; Berengena, J.; Yrisarry, J.B.; et al. A recommendation on standardized surface resistance for hourly calculation of reference ET0 by the FAO 56 Penmann-Monteith method. Agric. Water Manag. 2006, 81, 1–22. [Google Scholar] [CrossRef]
- Glenn, E.P.; Neale, C.M.U.; Hunsaker, D.J.; Nagler, P.L. Vegetation index-based crop coefficients to estimate evapotranspiration by remote sensing in agricultural and natural ecosystems. Hydrol. Process. 2011, 25, 4050–4062. [Google Scholar] [CrossRef]
- Nagler, P.L.; Glenn, E.P.; Nguyen, U.; Scott, R.L.; Doody, T. Estimating riparian and agricultural actual evapotranspiration by reference evapotranspiration and MODIS Enhanced Vegetation Index. Remote Sens. 2013, 5, 3849–3871. [Google Scholar] [CrossRef]
- Alves, I.; Pereira, L.S. Modelling surface resistance from climatic variables? Agric. Water Manag. 2000, 42, 371–385. [Google Scholar] [CrossRef]
- Jarvis, P.G. The interpretation of the variations in leaf water potential and stomatal conductance found in canopies in the field. Phil. Trans. R. Soc. Lond. B 1976, 273, 593–610. [Google Scholar] [CrossRef]
- Katerji, N.; Perrier, A. Modélisation de l’évapotranpsiration réelle ETR d’une parcelle de luzerne: Rôle d’un coefficient cultural. Agronomie 1983, 3, 513–521. [Google Scholar] [CrossRef]
- Rana, G.; Katerji, N.; Mastrorilli, M.; El Moujabber, M.A. Model for predicting actual evapotranspiration under water stress conditions in a Mediterranean region. Theor. Appl. Climatol. 1997, 56, 45–55. [Google Scholar] [CrossRef]
- Rana, G.; Katerji, N.; Mastrorilli, M. Environmental soil-plant parameters for modelling actual crop evapotranspiration under water stress conditions. Ecol. Model. 1997, 101, 363–371. [Google Scholar] [CrossRef]
- Katerji, N.; Rana, G. Modelling evapotranspiration of six irrigated crops under Mediterranean climate conditions. Agric. For. Meteorol. 2006, 138, 142–155. [Google Scholar] [CrossRef]
- Stewart, J.B. Modelling surface conductance of pine forest. Agric. For. Meteorol. 1988, 43, 19–35. [Google Scholar] [CrossRef]
- Shuttleworth, J.; Wallace, J.S. Evaporation from sparse crops—An energy combination theory. Quart. J. Roy. Meteorol. Soc. 1985, 111, 839–855. [Google Scholar] [CrossRef]
- Stannard, D.I. Comparison of Penman-Monteith, Shuttleworth-Wallace, and modified Priestley-Taylor evapotranspiration models for wildland vegetation in semiarid rangeland. Water Resources Res. 1993, 29, 1379–1392. [Google Scholar] [CrossRef]
- Tsengdar, J.L.; Pielke, R.A. Estimating the soil surface specific humidity. J. Appl. Meteorol. 1992, 31, 480–484. [Google Scholar] [CrossRef]
- Kondo, J.; Saigusa, N.; Sato, T. A parameterization of evaporation from bare soil surfaces. J. Appl. Meteorol. 1990, 29, 385–389. [Google Scholar] [CrossRef]
- Basesperimentale. Available online: http://www.basesperimentale.le.isac.cnr.it/ (accessed on 16 February 2015).
- Martano, P.; Elefante, C.; Grasso, F. A database for long term atmosphere-surface transfer monitoring in Salento Peninsula (Southern Italy). Dataset Papers Geosci. 2013, 2013, 946431. [Google Scholar] [CrossRef]
- Decagon Devices. Available online: http://www.decagon.com/education/calibrating-ech2o-soil-moisture-sensors-13393-04-an/ (accessed on 16 February 2015).
- Everest Interscience Inc. Available online: http://www.everestinterscience.com/products/Enviro-Therm/Enviro-Therm.htm (accessed on 16 February 2015).
- Beck, J.V.; Arnold, K.J. Parameter Estimation in Engineering and Science; Wiley: New York, NY, USA, 1977. [Google Scholar]
- Martano, P. Inverse parameter estimation of the turbulent surface layer from single-level data and surface temperature. J. Appl. Meteorol. 2008, 47, 1027–1037. [Google Scholar] [CrossRef]
- Cava, D.; Contini, D.; Donateo, A.; Martano, P. Analysis of short-term closure of the surface energy balance above short vegetation. Agric. For. Meteorol. 2008, 148, 82–93. [Google Scholar] [CrossRef]
- The World Data Center for Remote Sensing in the Atmosphere. Available online: http://wdc.dlr.de/data_products/SURFACE/land_surface_temperature.php (accessed on 16 February 2015).
- Martano, P.; Elefante, C.; Grasso, F. Ten years surface water and energy balance from the ISAC micrometeorological station in Salento peninsula (southern Italy). Adv. Sci. Res. 2014. submitted. [Google Scholar]
© 2015 by the authors; licensee MDPI, Basel, Switzerland. This article is an open access article distributed under the terms and conditions of the Creative Commons Attribution license (http://creativecommons.org/licenses/by/4.0/).
Share and Cite
Martano, P. Evapotranspiration Estimates over Non-Homogeneous Mediterranean Land Cover by a Calibrated “Critical Resistance” Approach. Atmosphere 2015, 6, 255-272. https://doi.org/10.3390/atmos6030255
Martano P. Evapotranspiration Estimates over Non-Homogeneous Mediterranean Land Cover by a Calibrated “Critical Resistance” Approach. Atmosphere. 2015; 6(3):255-272. https://doi.org/10.3390/atmos6030255
Chicago/Turabian StyleMartano, Paolo. 2015. "Evapotranspiration Estimates over Non-Homogeneous Mediterranean Land Cover by a Calibrated “Critical Resistance” Approach" Atmosphere 6, no. 3: 255-272. https://doi.org/10.3390/atmos6030255
APA StyleMartano, P. (2015). Evapotranspiration Estimates over Non-Homogeneous Mediterranean Land Cover by a Calibrated “Critical Resistance” Approach. Atmosphere, 6(3), 255-272. https://doi.org/10.3390/atmos6030255
