Association Between Decreased Ambient PM2.5 and Kidney Disease Incidence: Evidence from the China Health and Retirement Longitudinal Study
Abstract
1. Introduction
2. Materials and Methods
2.1. Study Area and Population
2.2. Assessments of Ambient PM2.5 Concentrations
2.3. Outcomes
2.4. Covariates
2.5. Statistical Analysis
3. Results
3.1. Descriptive Statistics
3.2. Association Between PM2.5 Level and KD Incidence
3.3. Sensitivity Analyses
3.4. Subgroup Analyses
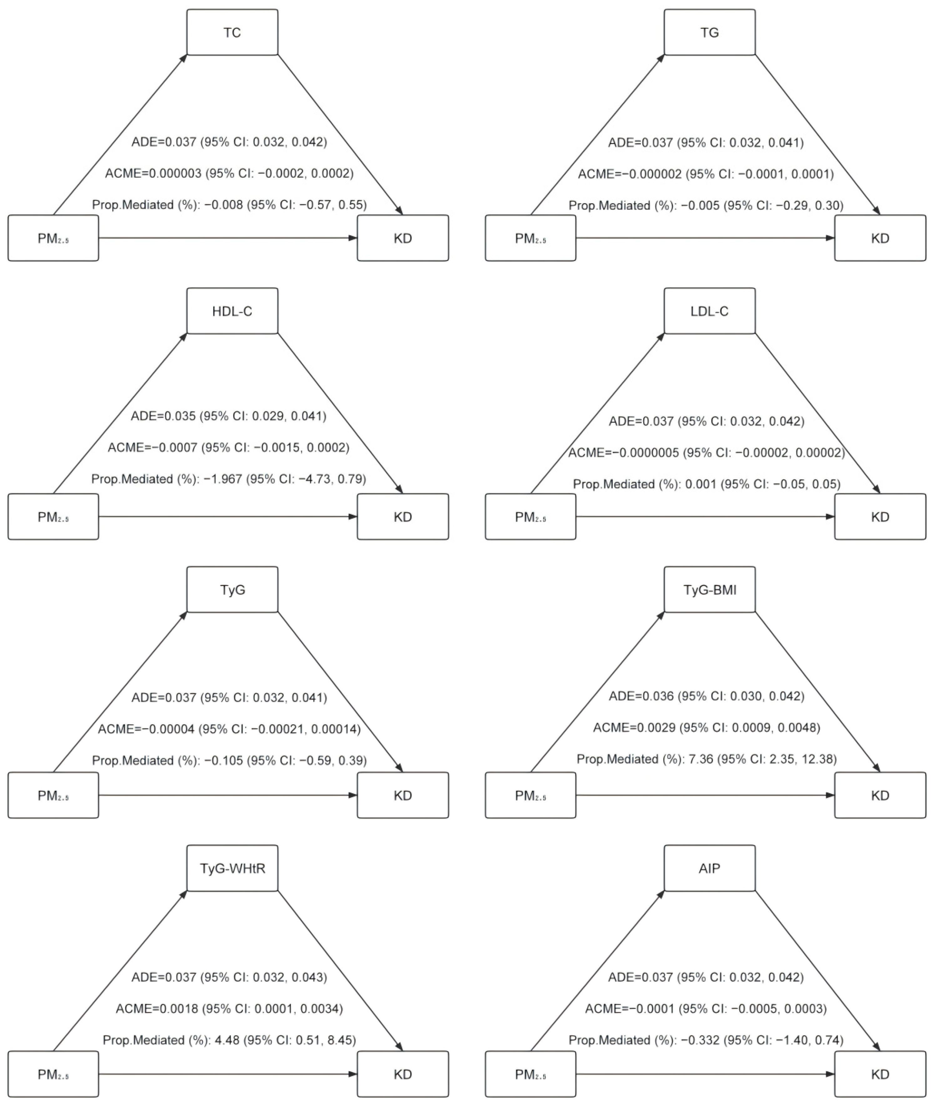
3.5. Mediation Analyses
4. Discussion
5. Conclusions
Supplementary Materials
Author Contributions
Funding
Institutional Review Board Statement
Informed Consent Statement
Data Availability Statement
Conflicts of Interest
Abbreviations
| PM2.5 | fine particulate matter |
| KD | kidney disease |
| HR | hazard ratio |
| CI | confidence interval |
| CKD | chronic kidney disease |
| AKI | acute kidney injury |
| RRT | renal replacement therapy |
| CHAP | China High Air Pollutants Dataset |
| RCS | restricted cubic splines |
| TC | total cholesterol |
| TG | triglyceride |
| HDL-C | high-density lipoprotein cholesterol |
| LDL-C | low-density lipoprotein cholesterol |
| FPG | fasting plasma glucose |
| BMI | body mass index |
| TyG | triglyceride-glucose index |
| WHtR | waist-to-height ratio |
| AIP | atherogenic index of plasma |
| ACME | average causal mediation effects (indirect effect) |
| ADE | average direct effects |
| Prop. Mediated | mediation proportion |
References
- Jager, K.J.; Kovesdy, C.; Langham, R.; Rosenberg, M.; Jha, V.; Zoccali, C. A single number for advocacy and communication—Worldwide more than 850 million individuals have kidney diseases. Nephrol. Dial. Transplant. 2019, 34, 1803–1805. [Google Scholar] [CrossRef] [PubMed]
- Francis, A.; Harhay, M.N.; Ong, A.C.M.; Tummalapalli, S.L.; Ortiz, A.; Fogo, A.B.; Fliser, D.; Roy-Chaudhury, P.; Fontana, M.; Nangaku, M.; et al. Chronic kidney disease and the global public health agenda: An international consensus. Nat. Rev. Nephrol. 2024, 20, 473–485. [Google Scholar] [CrossRef]
- Bikbov, B.; Purcell, C.A.; Levey, A.S.; Smith, M.; Abdoli, A.; Abebe, M.; Adebayo, O.M.; Afarideh, M.; Agarwal, S.K.; Agudelo-Botero, M.; et al. Global, regional, and national burden of chronic kidney disease, 1990–2017: A systematic analysis for the Global Burden of Disease Study 2017. Lancet 2020, 395, 709–733. [Google Scholar] [CrossRef]
- Wang, L.; Xu, X.; Zhang, M.; Hu, C.; Zhang, X.; Li, C.; Nie, S.; Huang, Z.; Zhao, Z.; Hou, F.F.; et al. Prevalence of chronic kidney disease in China: Results from the Sixth China Chronic Disease and Risk Factor Surveillance. JAMA Intern. Med. 2023, 183, 298–310. [Google Scholar] [CrossRef]
- Bowe, B.; Xie, Y.; Li, T.; Yan, Y.; Xian, H.; Al-Aly, Z. Particulate matter air pollution and the risk of incident CKD and progression to ESRD. J. Am. Soc. Nephrol. 2018, 29, 218–230. [Google Scholar] [CrossRef]
- Bowe, B.; Xie, Y.; Yan, Y.; Xian, H.; Al-Aly, Z. Diabetes minimally mediated the association between PM2.5 air pollution and kidney outcomes. Sci. Rep. 2020, 10, 4586. [Google Scholar] [CrossRef] [PubMed]
- Chan, T.C.; Zhang, Z.; Lin, B.C.; Lin, C.; Deng, H.B.; Chuang, Y.C.; Chan, J.W.M.; Jiang, W.K.; Tam, T.; Chang, L.Y.; et al. Long-term exposure to ambient fine particulate matter and chronic kidney disease: A cohort study. Environ. Health Perspect. 2018, 126, 107002. [Google Scholar] [CrossRef]
- Duan, J.W.; Li, Y.L.; Li, S.X.; Yang, Y.P.; Li, F.; Li, Y.; Wang, J.; Deng, P.Z.; Wu, J.J.; Wang, W.; et al. Association of long-term ambient fine particulate matter (PM2.5) and incident CKD: A prospective cohort study in China. Am. J. Kidney Dis. 2022, 80, 638–647.e631. [Google Scholar] [CrossRef]
- Liu, H.; Shao, X.; Jiang, X.; Liu, X.; Bai, P.; Lin, Y.; Chen, J.; Hou, F.; Cui, Z.; Zhang, Y.; et al. Joint exposure to outdoor ambient air pollutants and incident chronic kidney disease: A prospective cohort study with 90,032 older adults. Front. Public Health 2022, 10, 992353. [Google Scholar] [CrossRef]
- Bowe, B.; Artimovich, E.; Xie, Y.; Yan, Y.; Cai, M.; Al-Aly, Z. The global and national burden of chronic kidney disease attributable to ambient fine particulate matter air pollution: A modelling study. BMJ Glob. Health 2020, 5, e002063. [Google Scholar] [CrossRef]
- Chen, C.; Fang, J.L.; Shi, W.Y.; Li, T.; Shi, X. Clean air actions and health plans in China. Chin. Med. J. 2020, 133, 1609–1611. [Google Scholar] [CrossRef] [PubMed]
- Wang, Q.; Fang, J.; Shi, W.; Dong, X. Distribution characteristics and policy-related improvements of PM2.5 and its components in six Chinese cities. Environ. Pollut. 2020, 266, 115299. [Google Scholar] [CrossRef]
- Ding, D.; Xing, J.; Wang, S.; Liu, K.; Hao, J. Estimated contributions of emissions controls, meteorological factors, population growth, and changes in baseline mortality to reductions in ambient PM2.5 and PM2.5-related mortality in China, 2013–2017. Environ. Health Perspect. 2019, 127, 067009. [Google Scholar] [CrossRef]
- Liang, F.; Xiao, Q.; Huang, K.; Yang, X.; Liu, F.; Li, J.; Lu, X.; Liu, Y.; Gu, D. The 17-y spatiotemporal trend of PM2.5 and its mortality burden in China. Proc. Natl. Acad. Sci. USA 2020, 117, 25601–25608. [Google Scholar] [CrossRef]
- Liu, S.; Geng, G.; Xiao, Q.; Zheng, Y.; Liu, X.; Cheng, J.; Zhang, Q. Tracking daily concentrations of PM2.5 chemical composition in China since 2000. Environ. Sci. Technol. 2022, 56, 16517–16527. [Google Scholar] [CrossRef]
- Blum, M.F.; Surapaneni, A.; Stewart, J.D.; Liao, D.; Yanosky, J.D.; Whitsel, E.A.; Power, M.C.; Grams, M.E. Particulate matter and albuminuria, glomerular filtration rate, and incident CKD. Clin. J. Am. Soc. Nephrol. 2020, 15, 311–319. [Google Scholar] [CrossRef] [PubMed]
- Paoin, K.; Ueda, K.; Vathesatogkit, P.; Ingviya, T.; Buya, S.; Dejchanchaiwong, R.; Phosri, A.; Seposo, X.T.; Kitiyakara, C.; Thongmung, N.; et al. Long-term air pollution exposure and decreased kidney function: A longitudinal cohort study in Bangkok Metropolitan Region, Thailand from 2002 to 2012. Chemosphere 2022, 287, 132117. [Google Scholar] [CrossRef]
- Jung, J.; Park, J.Y.; Kim, Y.C.; Lee, H.; Kim, E.; Kim, Y.S.; Lee, J.P.; Kim, H. Effects of air pollution on mortality of patients with chronic kidney disease: A large observational cohort study. Sci. Total Environ. 2021, 786, 147471. [Google Scholar] [CrossRef]
- Kim, Y.C.; Kim, E.; Jung, J.; Park, J.Y.; Lee, H.; Kim, D.K.; Kim, Y.S.; Lim, C.S.; Lee, J.P.; Kim, H. Clinical outcomes associated with long-term exposure to airborne particulate pollution in kidney transplant recipients. Environ. Health. 2021, 20, 61. [Google Scholar] [CrossRef] [PubMed]
- Bo, Y.; Brook, J.R.; Lin, C.; Chang, L.Y.; Guo, C.; Zeng, Y.; Yu, Z.; Tam, T.; Lau, A.K.H.; Lao, X.Q. Reduced ambient PM2.5 was associated with a decreased risk of chronic kidney disease: A longitudinal cohort study. Environ. Sci. Technol. 2021, 55, 6876–6883. [Google Scholar] [CrossRef]
- Han, Y.; Xue, T.; Kelly, F.J.; Zheng, Y.; Yao, Y.; Li, J.; Li, J.; Fan, C.; Li, P.; Zhu, T. Association of PM2.5 reduction with improved kidney function: A nationwide quasiexperiment among Chinese adults. Health Data Sci. 2022, 2022, 9846805. [Google Scholar] [CrossRef] [PubMed]
- Zeng, Y.; Lin, C.; Guo, C.; Bo, Y.; Chang, L.Y.; Lau, A.K.H.; Tam, T.; Yu, Z.; Lao, X.Q. Combined effects of chronic PM2.5 exposure and habitual exercise on renal function and chronic kidney disease: A longitudinal cohort study. Int. J. Hyg. Environ. Health 2021, 236, 113791. [Google Scholar] [CrossRef]
- Li, G.; Huang, J.; Wang, J.; Zhao, M.; Liu, Y.; Guo, X.; Wu, S.; Zhang, L. Long-term exposure to ambient PM2.5 and increased risk of CKD prevalence in China. J. Am. Soc. Nephrol. 2021, 32, 448–458. [Google Scholar] [CrossRef]
- Huang, J.; Li, G.; Wang, J.; Wu, S.; Guo, X.; Zhang, L. Associations between long-term ambient PM2.5 exposure and prevalence of chronic kidney disease in China: A national cross-sectional study. Lancet 2019, 394, S93. [Google Scholar] [CrossRef]
- Li, Q.; Wang, Y.Y.; Guo, Y.; Zhou, H.; Wang, Q.M.; Shen, H.-P.; Zhang, Y.P.; Yan, D.H.; Li, S.; Chen, G.; et al. Association between airborne particulate matter and renal function: An analysis of 2.5 million young adults. Environ. Int. 2021, 147, 106348. [Google Scholar] [CrossRef] [PubMed]
- McGuinn, L.A.; Coull, B.A.; Kloog, I.; Just, A.C.; Tamayo-Ortiz, M.; Osorio-Yanez, C.; Baccarelli, A.A.; Wright, R.J.; Tellez-Rojo, M.M.; Wright, R.O. Fine particulate matter exposure and lipid levels among children in Mexico city. Environ. Epidemiol. 2020, 4, e088. [Google Scholar] [CrossRef]
- Wang, K.; Zhao, Y.; Wang, Q.; Zhang, Y.; Zhang, Y. Association of PM2.5 with blood lipids and dyslipidaemia in a rural population of north-western China. Front. Environ. Sci. 2022, 10, 955279. [Google Scholar] [CrossRef]
- Liang, X.; Ye, M.; Tao, M.; Zheng, D.; Cai, R.; Zhu, Y.; Jin, J.; He, Q. The association between dyslipidemia and the incidence of chronic kidney disease in the general Zhejiang population: A retrospective study. BMC Nephrol. 2020, 21, 252. [Google Scholar] [CrossRef] [PubMed]
- Lin, J.; Li, Z.; Xu, J.; Pan, M.; Yin, T.; Wang, J.; Sun, Q.; Zheng, W.; Chen, R. Independent and joint associations of monocyte to high-density lipoprotein-cholesterol ratio and body mass index with cardiorenal syndrome: Insights from NHANES 2003–2020. Lipids Health Dis. 2024, 23, 153. [Google Scholar] [CrossRef]
- Vaziri, N.D. HDL abnormalities in nephrotic syndrome and chronic kidney disease. Nat. Rev. Nephrol 2016, 12, 37–47. [Google Scholar] [CrossRef]
- Zhao, Y.; Hu, Y.; Smith, J.P.; Strauss, J.; Yang, G. Cohort profile: The China Health and Retirement Longitudinal Study (CHARLS). Int. J. Epidemiol. 2014, 43, 61–68. [Google Scholar] [CrossRef]
- Xu, J.; Yin, T.; Pan, M.; Qin, L.; Zhang, L.; Wang, X.; Zheng, W.; Liu, C.; Chen, R. The mediating effect of TyG-related indicators between long-term exposure to particulate matter and cardiovascular disease: Evidence from a national longitudinal cohort study. Lipids Health Dis. 2024, 23, 319. [Google Scholar] [CrossRef]
- Zhang, F.; Li, T.; Chen, B.; Li, N.; Zhang, X.; Zhu, S.; Zhao, G.; Zhang, X.; Ma, T.; Zhou, F.; et al. Air pollution weaken your muscle? Evidence from a cross-sectional study on sarcopenia in central China. Ecotoxicol. Environ. Saf. 2023, 258, 114962. [Google Scholar] [CrossRef]
- Wei, J.; Li, Z.; Guo, J.; Sun, L.; Huang, W.; Xue, W.; Fan, T.; Cribb, M. Satellite-derived 1-km-resolution PM1 concentrations from 2014 to 2018 across China. Environ. Sci. Technol. 2019, 53, 13265–13274. [Google Scholar] [CrossRef] [PubMed]
- Wei, J.; Li, Z.; Xue, W.; Sun, L.; Fan, T.; Liu, L.; Su, T.; Cribb, M. The ChinaHighPM10 dataset: Generation, validation, and spatiotemporal variations from 2015 to 2019 across China. Environ. Int. 2021, 146, 106290. [Google Scholar] [CrossRef] [PubMed]
- Hu, Y.; Liang, Y.; Li, J.; Li, X.; Yu, M.; Cui, W. Correlation between atherogenic index of plasma and cardiovascular disease risk across Cardiovascular–kidney–metabolic syndrome stages 0–3: A nationwide prospective cohort study. Cardiovasc. Diabetol. 2025, 24, 40. [Google Scholar] [CrossRef]
- Liang, K.H.; Colombijn, J.M.T.; Verhaar, M.C.; Ghannoum, M.; Timmermans, E.J.; Vernooij, R.W.M. The general external exposome and the development or progression of chronic kidney disease: A systematic review and meta-analyses. Environ. Pollut. 2024, 358, 124509. [Google Scholar] [CrossRef]
- Dang, K.; Wang, X.; Hu, J.; Zhang, Y.; Cheng, L.; Qi, X.; Liu, L.; Ming, Z.; Tao, X.; Li, Y. The association between triglyceride-glucose index and its combination with obesity indicators and cardiovascular disease: NHANES 2003–2018. Cardiovasc. Diabetol. 2024, 23, 8. [Google Scholar] [CrossRef]
- Lin, S.Y.; Ju, S.W.; Lin, C.L.; Hsu, W.H.; Lin, C.C.; Ting, I.W.; Kao, C.H. Air pollutants and subsequent risk of chronic kidney disease and end-stage renal disease: A population-based cohort study. Environ. Pollut. 2020, 261, 114154. [Google Scholar] [CrossRef] [PubMed]
- Li, R.; Wang, K.; Li, M.; Liu, H.; You, Y.; Liu, D.; Guo, X.; Chen, J.; Wu, S. Association between ambient air pollution and renal function indicators: A comprehensive systematic review and meta-analysis. Environ. Res. 2025, 286, 122841. [Google Scholar] [CrossRef]
- Wu, Y.; Wang, W.; Liu, C.; Chen, R.; Kan, H. The association between long-term fine particulate air pollution and life expectancy in China, 2013 to 2017. Sci. Total Environ. 2020, 712, 136507. [Google Scholar] [CrossRef]
- Pope, C.A.; Ezzati, M.; Dockery, D.W. Fine particulate air pollution and life expectancies in the United States: The role of influential observations. J. Air Waste Manag. Assoc. 2013, 63, 129–132. [Google Scholar] [CrossRef] [PubMed]
- Correia, A.W.; Pope, C.A.; Dockery, D.W.; Wang, Y.; Ezzati, M.; Dominici, F. The effect of air pollution control on life expectancy in the United States: An analysis of 545 US counties for the period 2000 to 2007. Epidemiology 2013, 24, 23–31. [Google Scholar] [CrossRef]
- Zheng, Y.; Xue, T.; Zhang, Q.; Geng, G.; Tong, D.; Li, X.; He, K. Air quality improvements and health benefits from China’s clean air action since 2013. Environ. Res. Lett. 2017, 12, 114020. [Google Scholar] [CrossRef]
- Bo, Y.; Guo, C.; Lin, C.; Chang, L.-y.; Chan, T.-C.; Huang, B.; Lee, K.-P.; Tam, T.; Lau, A.K.H.; Lao, X.Q.; et al. Dynamic changes in long-term exposure to ambient particulate matter and incidence of hypertension in adults. Hypertension 2019, 74, 669–677. [Google Scholar] [CrossRef] [PubMed]
- Li, J.; Yao, Y.; Xie, W.; Wang, B.; Guan, T.; Han, Y.; Wang, H.; Zhu, T.; Xue, T. Association of long-term exposure to PM2.5 with blood lipids in the Chinese population: Findings from a longitudinal quasi-experiment. Environ. Int. 2021, 151, 106454. [Google Scholar] [CrossRef]
- Gauderman, W.J.; Urman, R.; Avol, E.; Berhane, K.; McConnell, R.; Rappaport, E.; Chang, R.; Lurmann, F.; Gilliland, F. Association of improved air quality with lung development in children. N. Engl. J. Med. 2015, 372, 905–913. [Google Scholar] [CrossRef]
- Frye, C.; Hoelscher, B.; Cyrys, J.; Wjst, M.; Wichmann, H.E.; Heinrich, J. Association of lung function with declining ambient air pollution. Environ. Health Perspect. 2003, 111, 383–387. [Google Scholar] [CrossRef]
- Yao, Y.; Lv, X.; Qiu, C.; Li, J.; Wu, X.; Zhang, H.; Yue, D.; Liu, K.; Eshak, E.S.; Lorenz, T.; et al. The effect of China’s Clean Air Act on cognitive function in older adults: A population-based, quasi-experimental study. Lancet Healthy Longev. 2022, 3, e98–e108. [Google Scholar] [CrossRef] [PubMed]
- Xue, T.; Guan, T.; Zheng, Y.; Geng, G.; Zhang, Q.; Yao, Y.; Zhu, T. Long-term PM2.5 exposure and depressive symptoms in China: A quasi-experimental study. Lancet Reg. Health West Pac. 2021, 6, 100079. [Google Scholar] [CrossRef]
- Zeng, C.; Guo, B.; Wan, Y.; Guo, Y.; Chen, G.; Duoji, Z.; Qian, W.; Danzhen, W.; Meng, Q.; Chen, L.; et al. The role of lipid profile in the relationship between particulate matters and hyperuricemia: A prospective population study. Environ. Res. 2022, 214, 113865. [Google Scholar] [CrossRef]
- Xu, W.; Wang, S.; Jiang, L.; Sun, X.; Wang, N.; Liu, X.; Yao, X.; Qiu, T.; Zhang, C.; Li, J.; et al. The influence of PM2.5 exposure on kidney diseases. Hum. Exp. Toxicol. 2022, 41, 9603271211069982. [Google Scholar] [CrossRef]
- Shubham, S.; Kumar, M.; Sarma, D.K.; Kumawat, M.; Verma, V.; Samartha, R.M.; Tiwari, R.R. Role of air pollution in chronic kidney disease: An update on evidence, mechanisms and mitigation strategies. Int. Arch. Occup. Environ. Health 2021, 95, 897–908. [Google Scholar] [CrossRef] [PubMed]
- Chen, Y.; Xu, Z.; Guo, Y.; Li, S.; Wang, Y.A.; Gasevic, D. Air pollution increases the risk of frailty: China Health and Retirement Longitudinal Study (CHARLS). J. Hazard. Mater. 2025, 492, 138105. [Google Scholar] [CrossRef] [PubMed]
- Xu, W.; Li, M.; Ma, X.; Lei, K.; Shi, W.; Liu, Z. The effect of air pollution on chronic liver disease and the modifying effect of physical activity: A nationwide study from CHARLS. BMC Public Health 2025, 25, 4378. [Google Scholar] [CrossRef]
- Brookes, S.T.; Whitely, E.; Egger, M.; Smith, G.D.; Mulheran, P.A.; Peters, T.J. Subgroup analyses in randomized trials: Risks of subgroup-specific analyses; power and sample size for the interaction test. J. Clin. Epidemiol. 2004, 57, 229–236. [Google Scholar] [CrossRef] [PubMed]
- Jurek, A.M.; Greenland, S.; Maldonado, G.; Church, T.R. Proper interpretation of non-differential misclassification effects: Expectations vs observations. Int. J. Epidemiol. 2005, 34, 680–687. [Google Scholar] [CrossRef]
- Xu, W.; Sun, J.; Liu, Y.; Xiao, Y.; Tian, Y.; Zhao, B.; Zhang, X. Spatiotemporal variation and socioeconomic drivers of air pollution in China during 2005–2016. J. Environ. Manag. 2019, 245, 66–75. [Google Scholar] [CrossRef]




| Characteristics | Baseline of Non-CKD (n = 13,875) | All Participants (n = 15,368) |
|---|---|---|
| Age category, n (%) | ||
| <60 | 7382 (53.20) | 8115 (52.80) |
| ≥60 | 6493 (46.80) | 7253 (47.20) |
| Gender, n (%) | ||
| Male | 6418 (46.26) | 7214 (46.94) |
| Female | 7457 (53.74) | 8154 (53.06) |
| Education level, n (%) | ||
| Primary school and below | 9197 (66.28) | 10,183 (66.26) |
| Junior high school | 2941 (21.20) | 3244 (21.11) |
| Senior high school | 1463 (10.54) | 1633 (10.63) |
| College and above | 274 (1.97) | 308 (2.00) |
| Marital status, n (%) | ||
| Never | 113 (0.81) | 119 (0.77) |
| Divorced | 1721 (12.40) | 1856 (12.08) |
| Married | 12,041 (86.78) | 13,393 (87.15) |
| Alcohol drinking status, n (%) | ||
| Never | 7795 (56.18) | 8564 (55.73) |
| Former | 1357 (9.78) | 1562 (10.16) |
| Current | 4723 (34.04) | 5242 (34.11) |
| Smoking status, n (%) | ||
| Never | 8280 (59.68) | 9082 (59.10) |
| Former | 2652 (19.11) | 3004 (19.55) |
| Current | 2943 (21.21) | 3282 (21.36) |
| Place of residence, n (%) | ||
| Rural | 5453 (39.30) | 6012 (39.12) |
| Urban | 8422 (60.70) | 9356 (60.88) |
| TC, mg/dL | 183.78 ± 36.56 | 183.72 ± 36.37 |
| TG, mg/dL | 143.57 ± 91.61 | 143.40 ± 91.53 |
| HDL-C, mg/dL | 51.17 ± 11.63 | 51.16 ± 11.58 |
| LDL-C, mg/dL | 102.08 ± 28.95 | 102.09 ± 28.86 |
| TyG | 8.72 ± 0.65 | 8.72 ± 0.65 |
| TyG-BMI | 209.27 ± 36.35 | 209.67 ± 36.58 |
| TyG-WHtR | 4.82 ± 0.71 | 4.83 ± 0.71 |
| AIP | 0.39 ± 0.28 | 0.39 ± 0.28 |
| 3-year average PM2.5, μg/m3 | 39.52 ± 14.63 | 39.85 ± 14.81 |
| 2-year average PM2.5, μg/m3 | 38.17 ± 14.44 | 38.46 ± 14.53 |
| 3-Year Average PM2.5 | 2-Year Average PM2.5 | |||||||
|---|---|---|---|---|---|---|---|---|
| Model | Model 1 | Model 2 | Model 1 | Model 2 | ||||
| HR (95% CI) | p-Value | HR (95% CI) | p-Value | HR (95% CI) | p-Value | HR (95% CI) | p-Value | |
| Per 5 µg/m3 decrease | 0.858 (0.842, 0.874) | <0.001 | 0.857 (0.841, 0.873) | <0.001 | 0.857 (0.841, 0.874) | <0.001 | 0.856 (0.840, 0.873) | <0.001 |
| Quartile 1 | 0.435 (0.373, 0.507) | <0.001 | 0.434 (0.372, 0.506) | <0.001 | 0.459 (0.393, 0.535) | <0.001 | 0.457 (0.391, 0.533) | <0.001 |
| Quartile 2 | 0.614 (0.534, 0.707) | <0.001 | 0.610 (0.530, 0.702) | <0.001 | 0.630 (0.547, 0.726) | <0.001 | 0.625 (0.542, 0.721) | <0.001 |
| Quartile 3 | 0.866 (0.759, 0.989) | 0.033 | 0.868 (0.760, 0.991) | 0.036 | 0.958 (0.839, 1.094) | 0.528 | 0.958 (0.839, 1.094) | 0.530 |
| Quartile 4 | Ref | Ref | Ref | Ref | ||||
| Trend test | <0.001 | <0.001 | <0.001 | <0.001 | ||||
| Subgroup | n (%) | HR (95% CI) | p for Interaction |
|---|---|---|---|
| Age category | 0.240 | ||
| <60 | 8115 (52.80) | 0.846 (0.823, 0.869) | |
| ≥60 | 7253 (47.20) | 0.866 (0.844, 0.888) | |
| Gender | 0.487 | ||
| Male | 7214 (46.94) | 0.861 (0.840, 0.882) | |
| Female | 8154 (53.06) | 0.850 (0.827, 0.873) | |
| Education level | 0.374 | ||
| Primary school and below | 10,183 (66.26) | 0.856 (0.837, 0.875) | |
| Junior high school | 3244 (21.11) | 0.866 (0.830, 0.904) | |
| Senior high school | 1633 (10.63) | 0.855 (0.809, 0.904) | |
| College and above | 308 (2.00) | 0.783 (0.684, 0.897) | |
| Marital status | 0.973 | ||
| Never | 119 (0.77) | 0.788 (0.579, 1.073) | |
| Divorced | 1856 (12.08) | 0.872 (0.824, 0.923) | |
| Married | 13,393 (87.15) | 0.855 (0.839, 0.872) | |
| Alcohol drinking status | 0.213 | ||
| Never | 8564 (55.73) | 0.870 (0.848, 0.893) | |
| Former | 1562 (10.16) | 0.835 (0.796, 0.875) | |
| Current | 5242 (34.11) | 0.843 (0.816, 0.870) | |
| Smoking status | 0.424 | ||
| Never | 9082 (59.10) | 0.848 (0.827, 0.870) | |
| Former | 3004 (19.55) | 0.852 (0.821, 0.884) | |
| Current | 3282 (21.36) | 0.878 (0.845, 0.913) | |
| Place of residence | 0.431 | ||
| Rural | 6012 (39.12) | 0.847 (0.822, 0.873) | |
| Urban | 9356 (60.88) | 0.862 (0.842, 0.882) |
Disclaimer/Publisher’s Note: The statements, opinions and data contained in all publications are solely those of the individual author(s) and contributor(s) and not of MDPI and/or the editor(s). MDPI and/or the editor(s) disclaim responsibility for any injury to people or property resulting from any ideas, methods, instructions or products referred to in the content. |
© 2026 by the authors. Licensee MDPI, Basel, Switzerland. This article is an open access article distributed under the terms and conditions of the Creative Commons Attribution (CC BY) license.
Share and Cite
Wu, Y.; Li, Z.; Chen, F.; Gong, J.; Lin, J.; Xu, J.; Wang, Q.; Liu, C.; Sun, Q.; Chen, R.; et al. Association Between Decreased Ambient PM2.5 and Kidney Disease Incidence: Evidence from the China Health and Retirement Longitudinal Study. Atmosphere 2026, 17, 126. https://doi.org/10.3390/atmos17020126
Wu Y, Li Z, Chen F, Gong J, Lin J, Xu J, Wang Q, Liu C, Sun Q, Chen R, et al. Association Between Decreased Ambient PM2.5 and Kidney Disease Incidence: Evidence from the China Health and Retirement Longitudinal Study. Atmosphere. 2026; 17(2):126. https://doi.org/10.3390/atmos17020126
Chicago/Turabian StyleWu, Yue, Zixin Li, Fang Chen, Jiarui Gong, Jiayi Lin, Jiamin Xu, Qingxian Wang, Cuiqing Liu, Qinghua Sun, Rucheng Chen, and et al. 2026. "Association Between Decreased Ambient PM2.5 and Kidney Disease Incidence: Evidence from the China Health and Retirement Longitudinal Study" Atmosphere 17, no. 2: 126. https://doi.org/10.3390/atmos17020126
APA StyleWu, Y., Li, Z., Chen, F., Gong, J., Lin, J., Xu, J., Wang, Q., Liu, C., Sun, Q., Chen, R., & Zhang, L. (2026). Association Between Decreased Ambient PM2.5 and Kidney Disease Incidence: Evidence from the China Health and Retirement Longitudinal Study. Atmosphere, 17(2), 126. https://doi.org/10.3390/atmos17020126

