Remote Sensing-Based Drought Monitoring in Iran’s Sistan and Balouchestan Province
Abstract
1. Introduction
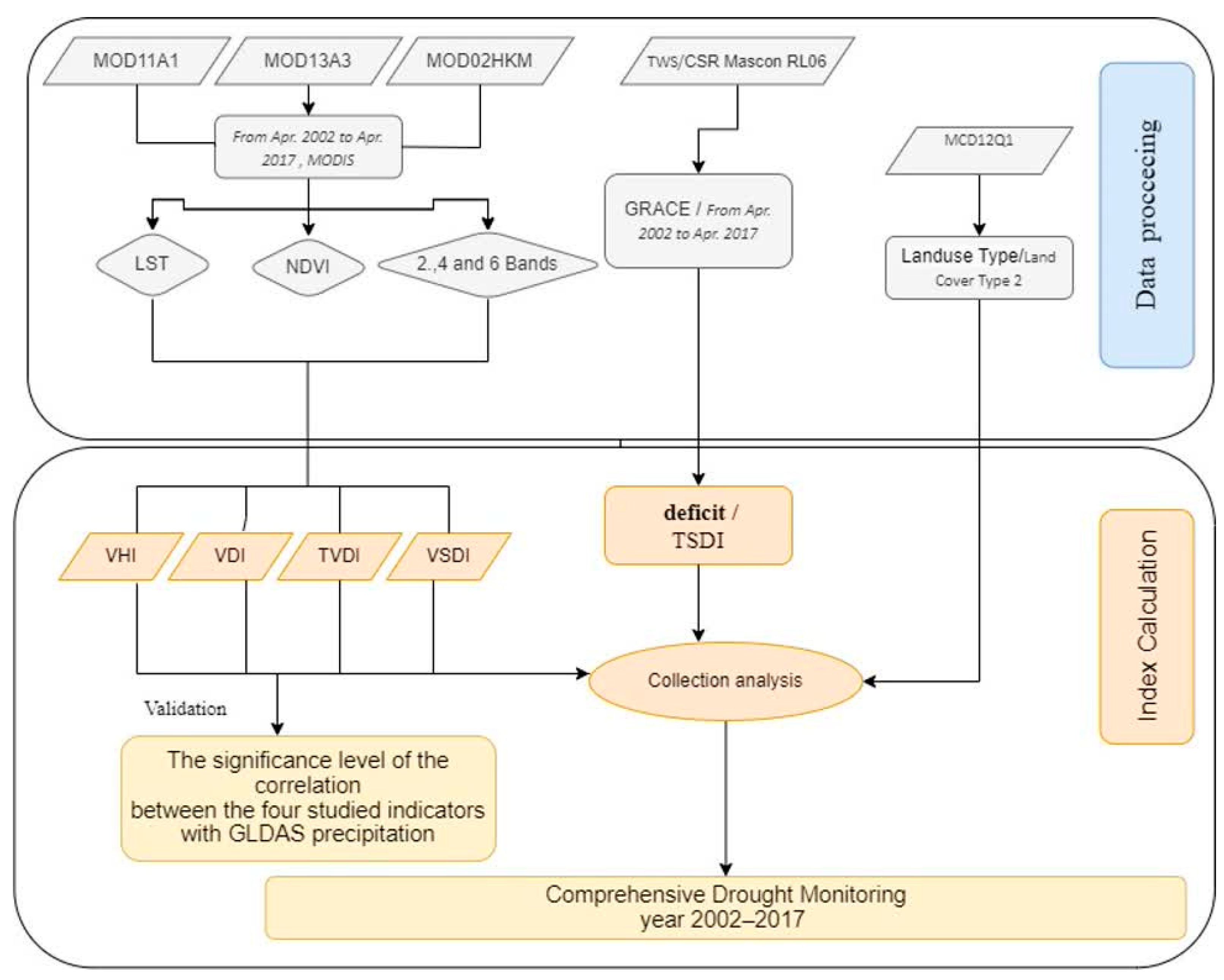
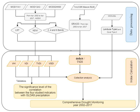
2. Materials and Methods
2.1. Overview of the Study Area
2.2. Data Sources and Research Methods
2.2.1. Data Sources
2.2.2. Research Methods
- (1)
- Vegetation Health Index
- (2)
- Vegetation Drought Index
- (3)
- Visible and Shortwave Infrared Drought Index
- (4)
- Temperature and Vegetation Dryness Index
2.3. Hydrological Drought
- (1)
- Drought Deficit
- (2)
- Drought Severity
- (3)
- Total Storage Deficit Index
- (4)
- Other methods
3. Results
3.1. Validation of Integrated Drought Monitoring Models
3.1.1. Correlation Analysis
- (1)
- Spatial distribution patterns of drought indices
- (2)
- Validation of result by GLDAS
- (3)
- Verifying Drought Events
3.1.2. Spatial Variation Characteristics of Drought
3.1.3. Hydrological Drought Monitoring
4. Discussion
5. Conclusions
- Transboundary water negotiations: To resolve disputes over shared water resources between countries, methods such as international mediation, international arbitration, establishing early dispute resolution mechanisms, and information sharing can be used. These methods help to reduce tensions and increase cooperation.
- Groundwater management: To prevent excessive groundwater extraction, measures such as limiting water withdrawals, promoting rainwater harvesting, improving irrigation methods, and shifting cropping patterns towards less water-intensive crops can be taken.
- Sustainable agriculture: To reduce water consumption in agriculture, methods such as drip irrigation, crop rotation, cultivating drought-resistant plant species, precise soil management, and farmer education can be used.
Author Contributions
Funding
Institutional Review Board Statement
Informed Consent Statement
Data Availability Statement
Acknowledgments
Conflicts of Interest
References
- Ji, L.; Peters, A.J. Assessing vegetation response to drought in the northern Great Plains using vegetation and drought indices. Remote Sens. Environ. 2003, 87, 85–98. [Google Scholar] [CrossRef]
- Mishra, A.K.; Singh, V.P. A review of drought concepts. J. Hydrol. 2010, 391, 202–216. [Google Scholar] [CrossRef]
- Jiang, C.; Wang, Y.; Yang, Z.; Zhao, Y. Do adaptive policy adjustments deliver ecosystem-agriculture-economy co-benefits in land degradation neutrality efforts? Evidence from southeast coast of China. Environ. Monit. Assess. 2023, 195, 1215. [Google Scholar] [CrossRef] [PubMed]
- Li, J.; Zhao, Y.; Chen, D.; Zhao, P.; Zhang, C.; Wang, Y. The Quantitative Role of Moisture and Vertical Motion in Shaping Summer Heavy Rainfall over North China under Two Distinct Large-Scale Weather Patterns. J. Clim. 2024, 37, 2655–2672. [Google Scholar] [CrossRef]
- Zhang, J.; Wang, S.; Huang, J.; He, Y.; Ren, Y. The precipitation-recycling process enhanced extreme precipitation in Xinjiang, China. Geophys. Res. Lett. 2023, 50, e2023GL104324. [Google Scholar] [CrossRef]
- Li, R.; Zhu, G.; Lu, S.; Sang, L.; Meng, G.; Chen, L.; Jiao, Y.; Wang, Q. Effects of urbanization on the water cycle in the Shiyang River basin: Based on a stable isotope method. Hydrol. Earth Syst. Sci. 2023, 27, 4437–4452. [Google Scholar] [CrossRef]
- Mohammad, A.H.; Jung, H.C.; Odeh, T.; Bhuiyan, C.; Hussein, H. Understanding the impact of droughts in the Yarmouk Basin, Jordan: Monitoring droughts through meteorological and hydrological drought indices. Arab. J. Geosci. 2018, 11, 103. [Google Scholar] [CrossRef]
- Xie, D.; Huang, H.; Feng, L.; Sharma, R.P.; Chen, Q.; Liu, Q.; Fu, L. Aboveground biomass prediction of arid shrub-dominated community based on airborne Lidar through parametric and nonparametric methods. Remote Sens. 2023, 15, 3344. [Google Scholar] [CrossRef]
- Masih, I.; Maskey, S.; Mussá, F.; Trambauer, P. A review of droughts on the African continent: A geospatial and long-term perspective. Hydrol. Earth Syst. Sci. 2014, 18, 3635–3649. [Google Scholar] [CrossRef]
- Cheng, P.; Wu, L.; Zhang, H.; Zhou, J. Inclusion of root water absorption and reinforcement in upper bound limit stability analysis of vegetated slopes. Comput. Geotech. 2024, 169, 106227. [Google Scholar] [CrossRef]
- Yin, L.; Wang, L.; Keim, B.D.; Konsoer, K.; Yin, Z.; Liu, M.; Zheng, W. Spatial and wavelet analysis of precipitation and river discharge during operation of the Three Gorges Dam, China. Ecol. Indic. 2023, 154, 110837. [Google Scholar] [CrossRef]
- Ren, Y.; Liu, J.; Shalamzari, M.J.; Arshad, A.; Liu, S.; Liu, T.; Tao, H. Monitoring recent changes in drought and wetness in the source region of the Yellow River basin, China. Water 2022, 14, 861. [Google Scholar] [CrossRef]
- Karimi, V.; Karami, E.; Keshavarz, M. Climate change and agriculture: Impacts and adaptive responses in Iran. J. Integr. Agric. 2018, 17, 1–15. [Google Scholar] [CrossRef]
- Afshar, M.H.; Bulut, B.; Duzenli, E.; Amjad, M.; Yilmaz, M. Global spatiotemporal consistency between meteorological and soil moisture drought indices. Agric. For. Meteorol. 2022, 316, 108848. [Google Scholar] [CrossRef]
- Salimi, H.; Asadi, E.; Darbandi, S. Meteorological and hydrological drought monitoring using several drought indices. Appl. Water Sci. 2021, 11, 11. [Google Scholar] [CrossRef]
- Kheyruri, Y.; Nikaein, E.; Sharafati, A. Spatial monitoring of meteorological drought characteristics based on the NASA POWER precipitation product over various regions of Iran. Environ. Sci. Pollut. Res. 2023, 30, 43619–43640. [Google Scholar] [CrossRef]
- Fawen, L.; Manjing, Z.; Yong, Z.; Rengui, J. Influence of irrigation and groundwater on the propagation of meteorological drought to agricultural drought. Agric. Water Manag. 2023, 277, 108099. [Google Scholar] [CrossRef]
- Zhang, F.; Cui, N.; Guo, S.; Yue, Q.; Jiang, S.; Zhu, B.; Yu, X. Irrigation strategy optimization in irrigation districts with seasonal agricultural drought in southwest China: A copula-based stochastic multiobjective approach. Agric. Water Manag. 2023, 282, 108293. [Google Scholar] [CrossRef]
- Wang, T.; Tu, X.; Singh, V.P.; Chen, X.; Lin, K.; Zhou, Z.; Tan, Y. Assessment of future socioeconomic drought based on CMIP6: Evolution, driving factors and propagation. J. Hydrol. 2023, 617, 129009. [Google Scholar] [CrossRef]
- Valenzuela-Morales, G.; Hernández-Téllez, M.; Fonseca-Ortiz, C.; Gómez-Albores, M.; Esquivel-Ocadiz, A.; Arévalo-Mejía, R.; Mejía-Olivares, A.; Mastachi-Loza, C. Climatic and socioeconomic regionalization of the meteorological drought in Mexico using a predictive algorithm. Nat. Hazards 2023, 117, 1381–1403. [Google Scholar] [CrossRef]
- Hoover, D.L.; Hajek, O.L.; Smith, M.D.; Wilkins, K.; Slette, I.J.; Knapp, A.K. Compound hydroclimatic extremes in a semi-arid grassland: Drought, deluge, and the carbon cycle. Glob. Chang. Biol. 2022, 28, 2611–2621. [Google Scholar] [CrossRef] [PubMed]
- de Medeiros, F.J.; Gomes, R.d.S.; Coutinho, M.D.L.; Lima, K.C. Meteorological droughts and water resources: Historical and future perspectives for Rio Grande do Norte state, Northeast Brazil. Int. J. Climatol. 2022, 42, 6976–6995. [Google Scholar] [CrossRef]
- Zhou, G.; Lin, G.; Liu, Z.; Zhou, X.; Li, W.; Li, X.; Deng, R. An optical system for suppression of laser echo energy from the water surface on single-band bathymetric LiDAR. Opt. Lasers Eng. 2023, 163, 107468. [Google Scholar] [CrossRef]
- Zhou, G.; Zhang, H.; Xu, C.; Zhou, X.; Liu, Z.; Zhao, D.; Lin, J.; Wu, G. A real-time data acquisition system for single-band bathymetric LiDAR. IEEE Trans. Geosci. Remote Sens. 2023, 61, 1–21. [Google Scholar] [CrossRef]
- Xu, J.; Zhou, G.; Su, S.; Cao, Q.; Tian, Z. The development of a rigorous model for bathymetric mapping from multispectral satellite-images. Remote Sens. 2022, 14, 2495. [Google Scholar] [CrossRef]
- Du, W.; Wang, G. Intra-event spatial correlations for cumulative absolute velocity, Arias intensity, and spectral accelerations based on regional site conditions. Bull. Seismol. Soc. Am. 2013, 103, 1117–1129. [Google Scholar] [CrossRef]
- Liu, Y.; Chen, J. Socioeconomic risk of droughts under a 2.0 C warmer climate: Assessment of population and GDP exposures to droughts in China. Int. J. Climatol. 2021, 41, E380–E391. [Google Scholar] [CrossRef]
- Raza, A.; Mubarik, M.S.; Sharif, R.; Habib, M.; Jabeen, W.; Zhang, C.; Chen, H.; Chen, Z.H.; Siddique, K.H.; Zhuang, W. Developing drought-smart, ready-to-grow future crops. Plant Genome 2023, 16, e20279. [Google Scholar] [CrossRef]
- Kogan, F.N. Application of vegetation index and brightness temperature for drought detection. Adv. Space Res. 1995, 15, 91–100. [Google Scholar] [CrossRef]
- Sun, L.; Wang, Q.; Chen, Y.; Zheng, Y.; Wu, Z.; Fu, L.; Jeon, B. CRNet: Channel-enhanced remodeling-based network for salient object detection in optical remote sensing images. IEEE Trans. Geosci. Remote Sens. 2023, 61, 5618314. [Google Scholar] [CrossRef]
- Chen, X.; Xie, D.; Zhang, Z.; Sharma, R.P.; Chen, Q.; Liu, Q.; Fu, L. Compatible Biomass Model with Measurement Error Using Airborne LiDAR Data. Remote Sens. 2023, 15, 3546. [Google Scholar] [CrossRef]
- Abu Arra, A.; Şişman, E. Innovative Drought Classification Matrix and Acceptable Time Period for Temporal Drought Evaluation. Water Resour. Manag. 2024, 38, 2811–2833. [Google Scholar] [CrossRef]
- Han, Y.; Li, Z.; Huang, C.; Zhou, Y.; Zong, S.; Hao, T.; Niu, H.; Yao, H. Monitoring droughts in the Greater Changbai Mountains using multiple remote sensing-based drought indices. Remote Sens. 2020, 12, 530. [Google Scholar] [CrossRef]
- Anyamba, A.; Tucker, C.J. Analysis of Sahelian vegetation dynamics using NOAA-AVHRR NDVI data from 1981–2003. J. Arid Environ. 2005, 63, 596–614. [Google Scholar] [CrossRef]
- Vicente-Serrano, S.M.; Pons-Fernández, X.; Cuadrat-Prats, J. Mapping soil moisture in the central Ebro river valley (northeast Spain) with Landsat and NOAA satellite imagery: A comparison with meteorological data. Int. J. Remote Sens. 2004, 25, 4325–4350. [Google Scholar] [CrossRef]
- Jiao, W.; Zhang, L.; Chang, Q.; Fu, D.; Cen, Y.; Tong, Q. Evaluating an enhanced vegetation condition index (VCI) based on VIUPD for drought monitoring in the continental United States. Remote Sens. 2016, 8, 224. [Google Scholar] [CrossRef]
- Singh, R.P.; Roy, S.; Kogan, F. Vegetation and temperature condition indices from NOAA AVHRR data for drought monitoring over India. Int. J. Remote Sens. 2003, 24, 4393–4402. [Google Scholar] [CrossRef]
- Shamsipour, A.; Alavipanah, S.; Mohammadi, H. Efficiency of vegetation and thermal indices of NOAA-AVHRR satellite in ecological drought analysis of Kashan region. Iran. J. Range Desert Res. 2010, 17, 445–465. [Google Scholar] [CrossRef]
- Zamanian, M.T.; Behyar, M.B.; Karimi, H.A.; Dost, M.V. Monitoring and Analyzing Agricultural Drought Using Satellite Products of NOAA-AVHRR Sensor. J. Climatol. 2012, 3, 33–54. [Google Scholar]
- Pourmohammadi, S.; Rahimian, M.H. Determination Drought indices of Evaporative Stress Index (ESI) and Vegetation Health Index (VHI) in the Tuyserkan catchment using MODIS Satellite Images. Appl. Geogr. Inf. Syst. Remote Sens. Plan. 2017, 8, 63–74. [Google Scholar]
- Pourkhosravani, M.; Mehrabi, A.; Mousavi, S.H. Drought Spatial Analysis of Sirjan Basin Using Remote Sensing. Desert Ecosyst. Eng. 2018, 7, 13–22. [Google Scholar] [CrossRef]
- Jackson, R.D.; Idso, S.; Reginato, R.; Pinter, P., Jr. Canopy temperature as a crop water stress indicator. Water Resour. Res. 1981, 17, 1133–1138. [Google Scholar] [CrossRef]
- Yi, J.; Li, H.; Zhao, Y.; Zhang, H.; Liu, M. Assessing soil water balance to optimize irrigation schedules of flood-irrigated maize fields with different cultivation histories in the arid region. Agric. Water Manag. 2022, 265, 107543. [Google Scholar] [CrossRef]
- Zhao, Y.; Wang, H.; Song, B.; Xue, P.; Zhang, W.; Peth, S.; Hill, R.L.; Horn, R. Characterizing uncertainty in process-based hydraulic modeling, exemplified in a semiarid Inner Mongolia steppe. Geoderma 2023, 440, 116713. [Google Scholar] [CrossRef]
- Zhang, K.; Li, Y.; Yu, Z.; Yang, T.; Xu, J.; Chao, L.; Ni, J.; Wang, L.; Gao, Y.; Hu, Y. Xin’anjiang nested experimental watershed (XAJ-NEW) for understanding multiscale water cycle: Scientific objectives and experimental design. Engineering 2022, 18, 207–217. [Google Scholar] [CrossRef]
- Huang, L.S.; Guan, Q.S.; Dong, Y.S.; Zhang, D.Y.; Huang, W.J.; Liang, D. Using Temperature Vegetation Drought Index for Monitoring Drought Based on Remote Sensing Data. Adv. Mater. Res. 2012, 356, 2854–2859. [Google Scholar] [CrossRef]
- Chen, J.; Wilson, C.; Tapley, B.; Longuevergne, L.; Yang, Z.; Scanlon, B. Recent La Plata basin drought conditions observed by satellite gravimetry. J. Geophys. Res. Atmos. 2010, 115, 1–12. [Google Scholar] [CrossRef]
- Chang, S.; Chen, H.; Wu, B.; Nasanbat, E.; Yan, N.; Davdai, B. A practical satellite-derived vegetation drought index for arid and semi-arid grassland drought monitoring. Remote Sens. 2021, 13, 414. [Google Scholar] [CrossRef]
- Al Bakri, J.; Rakonczai, J. Applicability of a Combined Drought Index to Monitoring Drought in Jordan. J. Eng. Res. Appl. 2019, 9, 20–39. [Google Scholar]
- Amiri, M.; Jafari, R.; Tarkesh, M.; Modarres, R. Spatiotemporal variability of soil moisture in arid vegetation communities using MODIS vegetation and dryness indices. Arid Land Res. Manag. 2020, 34, 1–25. [Google Scholar] [CrossRef]
- Akinyemi, F.O.; Kgomo, M.O. Vegetation dynamics in African drylands: An assessment based on the Vegetation Degradation Index in an agro-pastoral region of Botswana. Reg. Environ. Chang. 2019, 19, 2027–2039. [Google Scholar] [CrossRef]
- dos Santos, G.L.; Pereira, M.G.; Delgado, R.C.; Magistrali, I.C.; da Silva, C.G.; de Oliveira, C.M.M.; Larangeira, J.P.B.; da Silva, T.P. Degradation of the Brazilian Cerrado: Interactions with human disturbance and environmental variables. For. Ecol. Manag. 2021, 482, 118875. [Google Scholar] [CrossRef]
- BAJGIRAN, P.R.; Shimizu, Y.; Hosoi, F.; OMASA, K. MODIS vegetation and water indices for drought assessment in semi-arid ecosystems of Iran. J. Agric. Meteorol. 2009, 65, 349–355. [Google Scholar] [CrossRef]
- Sandholt, I.; Rasmussen, K.; Andersen, J. A simple interpretation of the surface temperature/vegetation index space for assessment of surface moisture status. Remote Sens. Environ. 2002, 79, 213–224. [Google Scholar] [CrossRef]
- Son, N.T.; Chen, C.; Chen, C.; Chang, L.; Minh, V.Q. Monitoring agricultural drought in the Lower Mekong Basin using MODIS NDVI and land surface temperature data. Int. J. Appl. Earth Obs. Geoinf. 2012, 18, 417–427. [Google Scholar] [CrossRef]
- Thomas, A.C.; Reager, J.T.; Famiglietti, J.S.; Rodell, M. A GRACE-based water storage deficit approach for hydrological drought characterization. Geophys. Res. Lett. 2014, 41, 1537–1545. [Google Scholar] [CrossRef]
- Zhang, D.; Zhang, Q.; Werner, A.D.; Liu, X. GRACE-based hydrological drought evaluation of the Yangtze River Basin, China. J. Hydrometeorol. 2016, 17, 811–828. [Google Scholar] [CrossRef]
- Almamalachy, Y.S.; Al-Quraishi, A.M.F.; Moradkhani, H. Agricultural drought monitoring over Iraq utilizing MODIS products. Environ. Remote Sens. GIS Iraq 2020, 2, 253–278. [Google Scholar] [CrossRef]
- Rodell, M.; Chen, J.; Kato, H.; Famiglietti, J.S.; Nigro, J.; Wilson, C.R. Estimating groundwater storage changes in the Mississippi River basin (USA) using GRACE. Hydrogeol. J. 2007, 15, 159–166. [Google Scholar] [CrossRef]
- Ahmadalipour, A.; Moradkhani, H. Analyzing the uncertainty of ensemble-based gridded observations in land surface simulations and drought assessment. J. Hydrol. 2017, 555, 557–568. [Google Scholar] [CrossRef]
- Kogan, F.N. Operational space technology for global vegetation assessment. Bull. Am. Meteorol. Soc. 2001, 82, 1949–1964. [Google Scholar] [CrossRef]
- Sun, H.; Zhao, X.; Chen, Y.; Gong, A.; Yang, J. A new agricultural drought monitoring index combining MODIS NDWI and day–night land surface temperatures: A case study in China. Int. J. Remote Sens. 2013, 34, 8986–9001. [Google Scholar] [CrossRef]
- Gao, B.-C. NDWI—A normalized difference water index for remote sensing of vegetation liquid water from space. Remote Sens. Environ. 1996, 58, 257–266. [Google Scholar] [CrossRef]
- Zhang, N.; Hong, Y.; Qin, Q.; Liu, L. VSDI: A visible and shortwave infrared drought index for monitoring soil and vegetation moisture based on optical remote sensing. Int. J. Remote Sens. 2013, 34, 4585–4609. [Google Scholar] [CrossRef]
- Gao, Z.; Gao, W.; Chang, N.-B. Integrating temperature vegetation dryness index (TVDI) and regional water stress index (RWSI) for drought assessment with the aid of LANDSAT TM/ETM+ images. Int. J. Appl. Earth Obs. Geoinf. 2011, 13, 495–503. [Google Scholar] [CrossRef]
- Madadgar, S.; Moradkhani, H. Spatio-temporal drought forecasting within Bayesian networks. J. Hydrol. 2014, 512, 134–146. [Google Scholar] [CrossRef]
- Swenson, S.; Wahr, J. Methods for inferring regional surface-mass anomalies from Gravity Recovery and Climate Experiment (GRACE) measurements of time-variable gravity. J. Geophys. Res. Solid Earth 2002, 107, ETG 3-1–ETG 3-13. [Google Scholar] [CrossRef]
- Yirdaw, S.Z.; Snelgrove, K.R.; Agboma, C.O. GRACE satellite observations of terrestrial moisture changes for drought characterization in the Canadian Prairie. J. Hydrol. 2008, 356, 84–92. [Google Scholar] [CrossRef]
- Agboma, C.; Yirdaw, S.; Snelgrove, K. Intercomparison of the total storage deficit index (TSDI) over two Canadian Prairie catchments. J. Hydrol. 2009, 374, 351–359. [Google Scholar] [CrossRef]
- Cao, Y.; Nan, Z.; Cheng, G. GRACE gravity satellite observations of terrestrial water storage changes for drought characterization in the arid land of northwestern China. Remote Sens. 2015, 7, 1021–1047. [Google Scholar] [CrossRef]
- Wanders, N.; van Lanen, H.A.; van Loon, A.F. Indicators for Drought Characterization on a Global Scale; Wageningen Universiteit: Wageningen, The Netherlands, 2010. [Google Scholar]
- Narasimhan, B.; Srinivasan, R. Development and evaluation of Soil Moisture Deficit Index (SMDI) and Evapotranspiration Deficit Index (ETDI) for agricultural drought monitoring. Agric. For. Meteorol. 2005, 133, 69–88. [Google Scholar] [CrossRef]
- Vermote, E. MOD09A1 MODIS/terra surface reflectance 8-day L3 global 500m SIN grid V006. NASA EOSDIS Land Process. DAAC 2015, 10. [Google Scholar]
- Cohen, I.; Huang, Y.; Chen, J.; Benesty, J.; Benesty, J.; Chen, J.; Huang, Y.; Cohen, I. Pearson correlation coefficient. Noise Reduct. Speech Process. 2009, 1–4. [Google Scholar]
- Sharma, T.; Panu, U. Predicting return periods of hydrological droughts using the Pearson 3 distribution: A case from rivers in the Canadian prairies. Hydrol. Sci. J. 2015, 60, 1783–1796. [Google Scholar] [CrossRef]
- Zare-Abianeh, H.; Sabzi-Parvar, A.A.; Maroufi, S.; Qiami, F.; Kazemi, S.S.M.-M.A. Meteorological drought analysis and monitoring in Sistan and Balouchestan region. Environ. Sci. Technol. Q. 2015, 3, 49–61. [Google Scholar] [CrossRef]
- Piri, H.; Ansari, H. Studying the drought of the Sistan plain and its impact on Hamon International Wetland. Wetl. Ecobiol. 2013, 15, 63–74. [Google Scholar]
- Kohkhakohan, M.S.; Ranjbar-Ferdavi, A.; Mousavi, S.H.; Wali, A.A. Assessment of drought dynamics in Sistan and Balouchestan province using MODIS satellite data (2000–2015). Pasture Desert Res. Iran 2019, 26, 754–771. [Google Scholar] [CrossRef]
- Khosravi, M. The environmental effects of the interaction of Hirmand river fluctuations with the 120-day winds of Sistan. Publ. Geogr. Res. 2009, 23, 19–48. [Google Scholar]
- Mahmoudi, P.; Shirazi, S.A.; Firoozi, F.; Jahanshahi, S.M.A.; Mazhar, N. Detection of land cover changes in Balouchestan (shared between Iran, Pakistan, and Afghanistan) using the MODIS Land Cover Product. Arab. J. Geosci. 2020, 13, 1–14. [Google Scholar] [CrossRef]
- Alizadeh, A.; Ansari, H.; Ershadi, S.; Toosi, S.A. Drought monitoring and forecasting in Sistan and Balouchestan province. Geogr. Reg. Dev. 2009, 11, 5–17. [Google Scholar]
- Faraji, Z.; Kaviani, A.; Shakiba, A. Evaluation of Evapotranspiration, Precipitation and Air Temperature from Global Land Data Assimilation System (GLDAS) by Lysimeter Data in Qazvin. J. Water Soil Prot. Res. 2017, 24, 283–297. [Google Scholar] [CrossRef]
- Nasr-Azadegan, A.; Shams, S.; Fard’, H.K. Investigating changes in soil moisture and precipitation and their impact on dust production in Mesopotamia between 2001 and 2014. In Proceedings of the Third Regional Conference on Climate Change and Global Warming, Zanjan City, Iran, 8 March 2016. [Google Scholar]
- Firoozi, F.; Mahmoudi, P.; Jahanshahi, S.M.A.; Tavousi, T.; Liu, Y.; Liang, Z. Modeling changes trend of time series of land surface temperature (LST) using satellite remote sensing productions (case study: Sistan plain in east of Iran). Arab. J. Geosci. 2020, 13, 1–14. [Google Scholar] [CrossRef]
- Piri, H.; Rahdari, V.; Maleki, S. Study and compare performance of four meteorological drought index in the risk management droughts in Sistan and Balouchestan province. Irrig. Water Eng. 2013, 3, 96–114. [Google Scholar]
- Khosnoodi Far, Z.; Ghanji, M.; Mojtabi, S. Assessing the Vulnerability of Drought Beneficiaries and Analyzing the Components Explaining Drought Crisis Management (Case Study: Sistan and Balouchestan Province). Nat. Environ. Hazards 2022, 11, 135–154. [Google Scholar]
- Mahmoudi, P.; Tavosi, T.; Shahuzai, A.R. Drought and Its Effects on Groundwater Resources Quality in Sistan and Balouchestan Province. Water Res. Agric. 2015, 29, 21–35. [Google Scholar]











| Date of Data Collection | Satellite | Data | |
|---|---|---|---|
| Layer | |||
| From April 2002 to April 2017 | MODIS/MOD11A1 | LST daily time resolution | |
| From April 2002 to April 2017 | MODIS/MOD13A3 | NDVI monthly time resolution | |
| From April 2002 to April 2017 | MODIS/MOD02HKM | LEVEL 1B data, daily time resolution | |
| Preciptaion Noah 0–10 cm From April 2002 to June 2017 | NASA Global Land Data Assimilation System | GLDAS Noah Land Surface Model L4 monthly | |
| CSR Mascon RL06 From April 2002 to April 2017 | GRACE/TWS | RL06_Mascons_all-corrections_v02 (3).NETCDF | |
| MCD12Q1, 2002–2017 | MODIS/Terra + Aqua Land Cover Type Yearly | Land Cover Type 2: Annual University of Maryland (UMD) classification | |
| 1987–2018 | Zahedan, Zabul, Saravan, Khash, Iranshahr, and Chabahar synoptic stations | daily rainfall | |
| Class | VHI | VDI | VSDI | TVDI | TSDI | ||
|---|---|---|---|---|---|---|---|
| Extreme/Exceptional drought | ≤10 | ≤13 | >0.64 | Extremely dry | ≤1 | Extreme/Exceptional drought | ≥−2 |
| Severe drought | ≤20 | ≤22 | ≥0.64 | Dry | ≤0.8 | Severe drought | −1.5 to −1.99 |
| Moderate drought | ≤30 | ≤32 | ≥0.68 | Normal | ≤0.6 | Moderate drought | −1 to −1.49 |
| Abnormally dry | ≤40 | ≤41 | ≥0.71 | Wet | ≤0.4 | Mild drought | 0 to −0.99 |
| No drought | >40 | >41 | ≥0.75 | Extremely wet | ≤0.2 | Normal | 0 to 0.99 |
| Moderate wet | 1 to 1.49 | ||||||
| Severe wet | 1.5 to 1.99 | ||||||
| Extreme wet | ≥2 | ||||||
| No | The Location of the Watershed | Basin Name | Area in km |
|---|---|---|---|
| 26 | North of the province | Zabol | 3075/28 |
| 19 | Hamon Hirmand | 4176.57 | |
| 1 | Center of the province | Abkhan | 3076.1 |
| 6 | Iranshahr–Bampur | 10,051.98 | |
| 10 | South of the province | Bandini | 2290.13 |
| 47 | Niskoofan–ChaBahar | 1143.60 |
| Area | No. of Event Duration of with ≥4 Months | Time Span of Each Event | Duration (Months) | Average Deficit km3 | Total Severity km3 per Month |
|---|---|---|---|---|---|
| Rahmatabad Basin | 5 | Apr 2003–Jul 2003 | 4 | −0.87 | −3.51 |
| Mar 2004–Nov 2004 | 9 | −2.28 | −20.5 | ||
| May 2008–Dec 2008 | 8 | −1.58 | −12.68 | ||
| May 2009–Dec 2009 | 8 | −2.71 | −21.67 | ||
| Feb 2010–Jun 2017 | 89 | −7.48 | −655.99 | ||
| Niskoofan Basin | 10 | Apr 2002–July 2002 | 4 | −0.7 | −2.8 |
| Mar 2003–Jun 2003 | 4 | −0.93 | −3.72 | ||
| Mar 2004–Oct 2004 | 8 | −1.205 | −9.643 | ||
| Apr 2006–Aug 2006 | 5 | −1.193 | −5.695 | ||
| Jun 2008–Sep 2008 | 4 | −1.059 | −4.234 | ||
| May 2009–Dec 2009 | 8 | −1.37 | −10.963 | ||
| Mar 2010–Jul 2010 | 5 | −0.967 | −4.833 | ||
| Apr 2011–Jul 2011 | 4 | −2.076 | −8.302 | ||
| Jun 2012–Feb 2014 | 26 | −1.52 | −39.47 | ||
| Jan 2015–Jun 2017 | 30 | −3.707 | −111.214 |
Disclaimer/Publisher’s Note: The statements, opinions and data contained in all publications are solely those of the individual author(s) and contributor(s) and not of MDPI and/or the editor(s). MDPI and/or the editor(s) disclaim responsibility for any injury to people or property resulting from any ideas, methods, instructions or products referred to in the content. |
© 2024 by the authors. Licensee MDPI, Basel, Switzerland. This article is an open access article distributed under the terms and conditions of the Creative Commons Attribution (CC BY) license (https://creativecommons.org/licenses/by/4.0/).
Share and Cite
Omidvar, K.; Nabavizadeh, M.; Rousta, I.; Olafsson, H. Remote Sensing-Based Drought Monitoring in Iran’s Sistan and Balouchestan Province. Atmosphere 2024, 15, 1211. https://doi.org/10.3390/atmos15101211
Omidvar K, Nabavizadeh M, Rousta I, Olafsson H. Remote Sensing-Based Drought Monitoring in Iran’s Sistan and Balouchestan Province. Atmosphere. 2024; 15(10):1211. https://doi.org/10.3390/atmos15101211
Chicago/Turabian StyleOmidvar, Kamal, Masoume Nabavizadeh, Iman Rousta, and Haraldur Olafsson. 2024. "Remote Sensing-Based Drought Monitoring in Iran’s Sistan and Balouchestan Province" Atmosphere 15, no. 10: 1211. https://doi.org/10.3390/atmos15101211
APA StyleOmidvar, K., Nabavizadeh, M., Rousta, I., & Olafsson, H. (2024). Remote Sensing-Based Drought Monitoring in Iran’s Sistan and Balouchestan Province. Atmosphere, 15(10), 1211. https://doi.org/10.3390/atmos15101211

